Приказ Минфина России от 13.10.2025 N 144н
МИНИСТЕРСТВО ФИНАНСОВ РОССИЙСКОЙ ФЕДЕРАЦИИ
ПРИКАЗ
от 13 октября 2025 г. N 144н
О ВНЕСЕНИИ ИЗМЕНЕНИЙ
В ПОРЯДОК ПРОВЕДЕНИЯ МИНИСТЕРСТВОМ ФИНАНСОВ
РОССИЙСКОЙ ФЕДЕРАЦИИ МОНИТОРИНГА КАЧЕСТВА ФИНАНСОВОГО
МЕНЕДЖМЕНТА, УТВЕРЖДЕННЫЙ ПРИКАЗОМ МИНИСТЕРСТВА ФИНАНСОВ
РОССИЙСКОЙ ФЕДЕРАЦИИ ОТ 3 ОКТЯБРЯ 2024 Г. N 145Н
В соответствии с абзацем сорок третьим статьи 6, подпунктом 1 пункта 6 статьи 160.2-1 и абзацем сорок шестым статьи 165 Бюджетного кодекса Российской Федерации приказываю:
1. Утвердить прилагаемые изменения, которые вносятся в Порядок проведения Министерством финансов Российской Федерации мониторинга качества финансового менеджмента, утвержденный приказом Министерства финансов Российской Федерации от 3 октября 2024 г. N 145н <*>.
--------------------------------
<*> Зарегистрирован Министерством юстиции Российской Федерации 19 ноября 2024 г., регистрационный N 80238.
2. Настоящий приказ вступает в силу с 1 января 2026 г.
Министр
А.Г.СИЛУАНОВ
Утверждены
приказом Министерства финансов
Российской Федерации
от 13.10.2025 N 144н
ИЗМЕНЕНИЯ,
КОТОРЫЕ ВНОСЯТСЯ В ПОРЯДОК ПРОВЕДЕНИЯ МИНИСТЕРСТВОМ ФИНАНСОВ
РОССИЙСКОЙ ФЕДЕРАЦИИ МОНИТОРИНГА КАЧЕСТВА ФИНАНСОВОГО
МЕНЕДЖМЕНТА, УТВЕРЖДЕННЫЙ ПРИКАЗОМ МИНИСТЕРСТВА ФИНАНСОВ
РОССИЙСКОЙ ФЕДЕРАЦИИ ОТ 3 ОКТЯБРЯ 2024 Г. N 145Н
1. В пункте 5 слова "(далее - источники информации)" исключить.
2. Пункт 8 дополнить абзацем следующего содержания:
"Информация, указанная в абзаце четвертом подпункта "б" пункта 6 настоящего Порядка, формируется и представляется в Министерство финансов Российской Федерации в форме электронного документа.".
3. В приложении к приложению N 4:
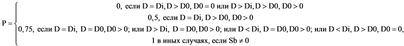
а) в строке с показателем по коду e12 графу "Расчет значения показателя" изложить в следующей редакции:
"
где
D - объем дебиторской задолженности по оцениваемым доходам (за исключением дебиторской задолженности по доходам от платежей при пользовании природными ресурсами, операционной аренды, финансовой аренды и по расчетам по условным арендным платежам) по состоянию на 1 число месяца, следующего за отчетным периодом (тыс. рублей);
Di - объем увеличения дебиторской задолженности по оцениваемым доходам (за исключением дебиторской задолженности по доходам от платежей при пользовании природными ресурсами, операционной аренды, финансовой аренды и по расчетам по условным арендным платежам) за отчетный период (тыс. рублей);
D0 - объем дебиторской задолженности по оцениваемым доходам (за исключением дебиторской задолженности по доходам от платежей при пользовании природными ресурсами, операционной аренды, финансовой аренды и по расчетам по условным арендным платежам) по состоянию на начало отчетного периода (тыс. рублей);
Sb - кассовое исполнение по оцениваемым доходам (тыс. рублей)";
б) строку с показателем по коду e14 изложить в следующей редакции:
"
e14
Качество методики прогнозирования поступлений доходов в бюджет <1> (далее - методика прогнозирования)

0,11
E(P) = P
Показатель отражает соблюдение требований постановления Правительства Российской Федерации от 23 июня 2016 г. N 574 "Об общих требованиях к методике прогнозирования поступлений доходов в бюджеты бюджетной системы Российской Федерации". Показатель рассчитывается ежеквартально и ежегодно
где
Npval - количество кодов классификации доходов бюджетов, в отношении которых главный администратор доходов федерального бюджета осуществляет полномочия главного администратора доходов федерального бюджета и по которым утверждена по согласованию с Министерством финансов Российской Федерации методика прогнозирования в форме электронного реестра с использованием государственной интегрированной информационной системы управления общественными финансами "Электронный бюджет" <2>, по состоянию на конец отчетного периода (единиц);
Np - общее количество кодов классификации доходов бюджетов, в отношении которых главный администратор доходов федерального бюджета осуществляет полномочия главного администратора доходов федерального бюджета, по состоянию на конец отчетного периода (единиц)
";
в) сноску "*" к строке с показателем по коду e14 заменить сноской "1";
г) дополнить сноской "2" к строке с показателем по коду e14 следующего содержания:
"<2> Постановление Правительства Российской Федерации от 30.06.2015 N 658 "О государственной интегрированной информационной системе управления общественными финансами "Электронный бюджет".".
4 Абзац пятидесятый приложения N 11 изложить в следующей редакции:
"заполняется путем проставления "X", если в графе 7 раздела 1 Сведений указан вид нарушения "неденежное".".
5. В абзаце первом приложения N 12 слова "за отчетный финансовый год (далее - годовой мониторинг)" заменить словами ", проведенного за год, предшествующий отчетному финансовому году (далее - годовой мониторинг),".