"Клинические рекомендации "Аортальный стеноз"
МИНИСТЕРСТВО ЗДРАВООХРАНЕНИЯ РОССИЙСКОЙ ФЕДЕРАЦИИ
КЛИНИЧЕСКИЕ РЕКОМЕНДАЦИИ
АОРТАЛЬНЫЙ СТЕНОЗ
Кодирование по Международной статистической классификации болезней и проблем, связанных со здоровьем: I35.0, I06.0, I06.2, I06.8, I06.9, I08.2, I08.8, I08.9, I35.2, I35.8, I35.9, Q23.0
Год утверждения (частота пересмотра): 2025
Пересмотр не позднее: 2027
ID: 37_2
Возрастная категория: Взрослые
Специальность:
Разработчик клинической рекомендации
Ассоциация сердечно-сосудистых хирургов России, Общероссийская общественная организация "Российское кардиологическое общество", Общероссийская общественная организация содействия развитию лучевой диагностики и терапии "Российское общество рентгенологов и радиологов", Российское научное общество специалистов по рентгенэндоваскулярной диагностике и лечению, Российское общество кардиосоматической реабилитации и вторичной профилактики (РосОКР), Национальная курортная ассоциация
Одобрено Научно-практическим Советом Минздрава России
Список сокращений
АВК - антагонисты витамина К
АГ - артериальная гипертензия
АД - артериальное давление
АК - аортальный клапан
АЛТ - аланинаминотрансфераза
Антикоагулянты - B01A: Антитромботические средства
АС - аортальный стеноз
АСТ - аспартатаминотрансфраза
БАБ - бета-адреноблокаторы
БРА - блокатор рецепторов ангиотензина (антагонисты рецепторов ангиотензина II)
ВА - восходящая аорта
ДАК - двустворчатый аортальный клапан
ДАТТ - двойная антитромбоцитарная терапия
Дезагрегант - B01AC Антиагреганты кроме гепарина
ДЗЛА - давление заклинивания легочной артерии
ИБС - ишемическая болезнь сердца
иАПФ - ингибиторы ангиотензинпревращающего фермента
ИЭ - инфекционный эндокардит
КАГ - коронарография
КБАВ - катетерная баллонная аортальная вальвулопластика
КДР - конечно-диастолический размер
КСР - конечно-систолический размер
КТ - компьютерная томография
КТА аорты - компьютерно-томографическая ангиография аорты (оптическая когерентная томография коронарных артерий)
КТ сердца - компьютерная томография сердца
ЛЖ - левый желудочек
ЛП - левое предсердие
Механический протез - протез аортального клапана механический двустворчатый ***
Биопротез - биологический протез - биопротез сердечного аортального клапана***
МК - митральный клапан
МНО - международное нормализованное отношение
МРТ - магнитно-резонансная томография
Мультидисциплинарная команда: врач-кардиолог, врач-сердечно-сосудистый хирург, врач любой другой узкой специализации в зависимости от сопутствующей патологии
ОНМК - острое нарушение мозгового кровообращения
ПАК - протезирование аортального клапана (протез аортального клапана механический двустворчатый***)
ПАК биологическим протезом - биопротез сердечного аортального клапана***
ПОАК - прямые оральные антикоагулянты, B01A: Антитромботические средства
СРБ - С-реактивный белок
Статины - С10АА ингибиторы ГМГ-КоА-редуктазы
ТГ - триглицериды
ТИАК - транскатетерная имплантация аортального клапана (эндоваскулярное протезирование аортального клапана)
УЗИ - ультразвуковое исследование
ФВ - фракция выброса
ФК АК - фиброзное кольцо аортального клапана
ФП - фибрилляция предсердий
ХсЛНП - холестерин липопротеидов низкой плотности
ЧКВ - чрескожное коронарное вмешательство
ЧП ЭхоКГ - эхокардиография чреспищеводная
ЭКГ - электрокардиография
ЭхоКГ - эхокардиография (трансторакальная)
CHA2DS2VASc - шкала оценки риска развития инсульта и тромбоэмболических осложнений у пациентов с трепетанием и фибрилляцией предсердий (Приложение Г4).
NYHA - New York Heart Association (Нью-Йоркская ассоциация сердца)
Svi - Stroke volume index (индекс ударного объема левого желудочка)
** - препарат включен в перечень жизненно необходимых и важнейших лекарственных препаратов
*** - медицинское изделие, имплантируемое при оказании медицинской помощи в рамках программы государственных гарантий бесплатного оказания гражданам медицинской помощи
# - назначение лекарственного препарата по показаниям, не утвержденным государственными регулирующими органами, не упомянутым в инструкции по применению
Термины и определения
ЕОК - Европейское общество кардиологов. В тексте настоящих клинических рекомендаций дополнительно указаны показания к тезисам в соответствии с рекомендациями Европейского кардиологического общества (ЕОК). В соответствии с международным документом выделяются классы рекомендаций и уровни доказательности.
Аортальный стеноз (АС) - порок сердца, обусловленный сужением устья аорты, в большинстве случаев вследствие ограничения подвижности и деформации створок аортального клапана.
Исход - любой возможный результат, возникающий от воздействия причинного фактора, профилактического или терапевтического вмешательства, все установленные изменения состояния здоровья, возникающие как следствие вмешательства.
Клапанные пороки сердца - нарушение деятельности сердца, обусловленное морфологическими и/или функциональными изменениями одного или нескольких его клапанов. Изменения клапанов могут быть в виде стеноза, недостаточности или их сочетания.
Конфликт интересов - ситуация, при которой у медицинского или фармацевтического работника при осуществлении ими профессиональной деятельности возникает личная заинтересованность в получении лично, либо через представителя компании материальной выгоды или иного преимущества, которое влияет или может повлиять на надлежащее исполнение ими профессиональных обязанностей вследствие противоречия между личной заинтересованностью медицинского работника или фармацевтического работника и интересами пациента.
Клиническое исследование - любое исследование, проводимое с участием человека в качестве субъекта для выявления или подтверждения клинических и/или фармакологических эффектов исследуемых продуктов, и/или выявления нежелательных реакций на исследуемые продукты, и/или изучения их всасывания, распределения, метаболизма и выведения с целью оценить их безопасность и/или эффективность. Термины "клиническое испытание" и "клиническое исследование" являются синонимами.
Лабораторная диагностика - совокупность методов, направленных на анализ исследуемого материала с помощью различного специализированного оборудования.
Лекарственные препараты - лекарственные средства в виде лекарственных форм, применяемые для профилактики, диагностики, лечения заболевания, реабилитации, для сохранения, предотвращения или прерывания беременности.
Медицинское вмешательство - виды медицинских обследований и (или) медицинских манипуляций, выполняемые медицинским работником и иным работником, имеющим право на осуществление медицинской деятельности, по отношению к пациенту, затрагивающие физическое или психическое состояние человека и имеющие профилактическую, диагностическую, лечебную, реабилитационную или исследовательскую направленность, а также искусственное прерывание беременности.
Медицинский работник - физическое лицо, которое имеет медицинское или иное образование, работает в медицинской организации и в трудовые (должностные) обязанности которого входит осуществление медицинской деятельности, либо физическое лицо, которое является индивидуальным предпринимателем, непосредственно осуществляющим медицинскую деятельность.
Пациент - физическое лицо, которому оказывается медицинская помощь или которое обратилось за оказанием медицинской помощи независимо от наличия у него заболевания и от его состояния.
Первый медицинский контакт - время первичного осмотра пациента врачом, фельдшером, медицинской сестрой или сотрудниками бригады скорой помощи, которые регистрируют электрокардиограмму (ЭКГ) (и имеют результаты ее интерпретации), могут выполнить первичные манипуляции (например, дефибрилляцию сердца). Первый медицинский контакт может состояться как на догоспитальном этапе, так и впервые при госпитализации пациента.
Протезирование клапана - замена нативного клапана протезом, выполняющим его функцию.
Рабочая группа по разработке/актуализации клинических рекомендаций - коллектив специалистов, работающих совместно и согласованно в целях разработки/актуализации клинических рекомендаций, и несущих общую ответственность за результаты данной работы.
Реконструкция клапана - восстановление функции клапана без его замены.
Симптом (от греч. symptomos - признак, совпадение) - это признак какого-либо заболевания, статистически значимое отклонение того или иного показателя от границ его нормальных величин или возникновение качественно нового, не свойственного здоровому организму явления.
Синдром - устойчивая совокупность ряда симптомов с единым патогенезом.
Состояние - изменения организма, возникающие в связи с воздействием патогенных и (или) физиологических факторов и требующие оказания медицинской помощи.
Тезис-рекомендация - положение, отражающее порядок и правильность выполнения того или иного медицинского вмешательства, имеющего доказанную эффективность и безопасность.
Уровень достоверности доказательств (УДД) - степень уверенности в том, что найденный эффект от применения медицинского вмешательства является истинным.
Уровень убедительности рекомендаций (УУР) - степень уверенности в достоверности эффекта вмешательства и в том, что следование рекомендациям принесет больше пользы, чем вреда в конкретной ситуации.
Хирургическое лечение - метод лечения заболеваний путем разъединения и соединения тканей в ходе хирургической операции.
Чрескожная баллонная вальвулопластика - восстановление функции клапана рентген-эндоваскулярными методами.
1. Краткая информация по заболеванию или состоянию (группы заболеваний или состояний)
1.1 Определение заболевания или состояния (группы заболеваний или состояний)
Аортальный стеноз (АС) - сужение устья аорты, препятствующее нормальному току крови из левого желудочка (ЛЖ) в аорту, что приводит к увеличению градиента давления между левым желудочком и аортой. Самой частой причиной является стеноз аортального клапана. Более редкие причины - подклапанный и надклапанный аортальный стеноз.
Гемодинамическими критериями АС являются:
- ускорение кровотока на АК более 2,0 м/с,
- уменьшение площади отверстия открытия АК менее 3 см2.
1.2 Этиология и патогенез заболевания или состояния (группы заболеваний или состояний)
Самая частая причина АС у взрослых - кальцификация створок нормального трехстворчатого клапана или врожденного двустворчатого клапана [1 - 3]. Кальциноз распространяется от основания створок к их свободному краю, вызывая ограничение подвижности створок и уменьшение площади отверстия аорты без сращения по комиссурам. Кальцинированный АС - активный патологический процесс, характеризующийся воспалением и кальцификацией, также обсуждается вклад генетических факторов в развитие заболевания [3 - 7, 135 - 138]. АС ревматической этиологии обусловлен сращением по комиссурам с последующим разрушением и в итоге кальцификацией краев створок, в настоящее время встречается значительно реже, и как правило, сопровождается поражением МК. Врожденный порок АК может также привести к стенозу и является более частой причиной в молодом возрасте [8, 139]. Одной из причин формирования АС является и инфекционный эндокардит, который зачастую протекает бессимптомно или со стертой картиной [9].
У взрослых обструкция при АС развивается постепенно, обычно десятилетиями. За этот период ЛЖ приспосабливается к систолической перегрузке давлением посредством гипертрофии, которая приводит к увеличению толщины стенки ЛЖ, в то время как объем полости ЛЖ остается нормальным [5 - 7].
АС характеризуется длительной стадией компенсации насосной функции ЛЖ. В результате увеличения толщины стенки и уменьшения податливости миокарда рост конечного диастолического давления в ЛЖ не сопровождается его дилатацией. На поздних стадиях порока присоединяется систолическая дисфункция гипертрофированного миокарда с уменьшением фракции выброса ЛЖ и, соответственно, трансклапанных градиентов давления. Развитие концентрической гипертрофии миокарда ЛЖ является адаптивной по отношению к высокому внутриполостному давлению, однако гипертрофированном сердце развивается относительное снижение коронарного кровотока, а также ограничение коронарного вазодилатационного резерва даже при отсутствии ИБС [1 - 3, 6].
1.3 Эпидемиология заболевания или состояния (группы заболеваний или состояний)
По мнению многих специалистов в мире не существует полноценных сведений о распространенности клапанных пороков сердца, в связи с чем необходимо проведение глобального эпидемиологического исследования. В исследовании Euro Heart Survey, в которое были включены 5001 взрослых пациентов с пороками клапанов сердца, наиболее часто регистрировались митральная регургитация и аортальный стеноз вследствие кальцификации клапана [1].
Точные эпидемиологические данные о распространенности АС в РФ в настоящее время отсутствуют. В Европе и США было проведено 4 эпидемиологических исследования по распространенности АС. По результатам 11911 эхокардиографических исследований АС был диагностирован у 0,4% пациентов. Распространенность АС увеличивается с возрастом и если до 65 лет она составляет 0,2%, то у пациентов от 65 до 74 лет - 1,3%, и 2,8% в возрасте старше 75 лет [10].
Учитывая отсутствие стратегии, направленной на предотвращение АС или замедление его прогрессирования, распространенность АС в ближайшее время не уменьшиться. Более того, в ближайшие десятилетия из-за повсеместного постарения населения ожидается значительное увеличение количества пациентов с АС. В соответствии с демографическими статистическими данными по показателям распространенности, полученных из исследования населения в США, число лиц в возрасте 75 лет или старше, по крайней мере, с умеренным АС удвоится в течение следующих 50 лет [10].
1.4 Особенности кодирования заболевания или состояния (группы заболеваний или состояний) по Международной статистической классификации болезней и проблем, связанных со здоровьем
I35.0 Аортальный (клапанный) стеноз
I35.2 Аортальный (клапанный) стеноз с недостаточностью
I35.8 Другие поражения аортального клапана
I35.9 Поражение аортального клапана неуточненное
Q23.0 Врожденный стеноз аортального клапана
I06.0 Ревматический аортальный стеноз
I06.2 Ревматический аортальный стеноз с недостаточностью
I06.8 Другие ревматические болезни аортального клапана
I06.9 Ревматическая болезнь аортального клапана неуточненная
I08.2 Комбинированное поражение аортального и трехстворчатого клапанов
I08.8 Другие множественные болезни клапанов
I08.9 Множественное поражение клапанов неуточненное
Примеры оформления диагнозов:
- Основной: Врожденный порок сердца: Двустворчатый аортальный клапан. Тяжелый аортальный стеноз.
Осложнения: ХСН с сохранной ФВ (68%), Стадия 1, II - III ФК NYHA.
1.5 Классификация заболевания или состояния (группы заболеваний или состояний)
В таблице ПБ-1 приложение Б представлена тяжесть АС на основе данных гемодинамики и осмотра [2, 11].
При тяжелом стенозе и нормальном сердечном выбросе средний трансклапанный градиент давления обычно более 40 мм рт. ст. Однако у пациентов с тяжелым АС при сниженном сердечном выбросе могут определяться более низкие трансклапанные градиенты и максимальные скорости.
На основании показателей градиента на аортальном клапане и сердечного выброса целесообразно выделять следующие фенотипы тяжелого АС: с нормальной фракцией выброса левого желудочка (ФВЛЖ) и высоким градиентом (normal flow-high gradient); со сниженной ФВЛЖ и высоким градиентом (low flow-high gradient); с низкой ФВЛЖ, сниженным ударным объемом и низким систолическим градиентом (classical low flow-low gradient); c нормальной или незначительно сниженной ФВЛЖ, сниженным ударным объемом и низким систолическим градиентом (paradoxical low flow-low gradient) [170].
Некоторые пациенты с тяжелым АС могут быть бессимптомными, тогда как с умеренным АС - имеют симптомы. Тактика ведения пациентов с АС, в первую очередь, показания к хирургической коррекции, базируется в значительной степени на присутствии или отсутствии симптомов. Даже при умеренном стенозе (максимальная скорость кровотока не более 3,0 м/с) средняя скорость прогрессирования стеноза следующая: увеличение максимальной скорости кровотока на 0,3 м/с ежегодно; увеличение среднего градиента давления на 7 мм рт. ст. ежегодно; уменьшение площади отверстия аортального клапана на 0,1 см2 ежегодно [5, 12 - 14].
1.6 Клиническая картина заболевания или состояния (группы заболеваний или состояний)
Длительное время АС протекает бессимптомно, зачастую диагностируется случайно, при проведении трансторакальной эхокардиографии (Эхо-КГ). Все клинические симптомы, выявляемые при расспросе и осмотре больных, не являются патогномоничными, что часто затрудняет раннюю диагностику. Характерными симптомами прогрессирующего АС являются стенокардия и обмороки. Нередко отмечаются одышка при физической нагрузке и в покое, нарушения сердечного ритма (желудочковая экстрасистолия, фибрилляция предсердий) [3, 6]. При физикальном осмотре пациентов с АС кожные покровы могут быть бледные, что обусловлено склонностью к периферическим вазоконстрикторным реакциям; в поздних стадиях может отмечаться акроцианоз. Периферические отеки выявляются при АС тяжелой степени. При перкуссии определяется расширение границ сердца влево и вниз; пальпаторно ощущается смещение верхушечного толчка, систолическое дрожание в яремной ямке. Аускультативными признаками АС служит грубый систолический шум над аортой и над митральным клапаном, приглушение I и II тонов на аорте. При декомпенсации сердечной недостаточности у пациентов в легких выслушиваются влажные хрипы и/или крепитация, появляются отеки нижних конечностей, может наблюдаться ортопноэ (пациент занимает вынужденное положение - сидя или лежа на кровати с приподнятым изголовьем), пальпаторно верифицируется гепатоспленомегалия.
2. Диагностика заболевания или состояния (группы заболеваний или состояний) медицинские показания и противопоказания к применению методов диагностики
Критерии установления диагноза/состояния:
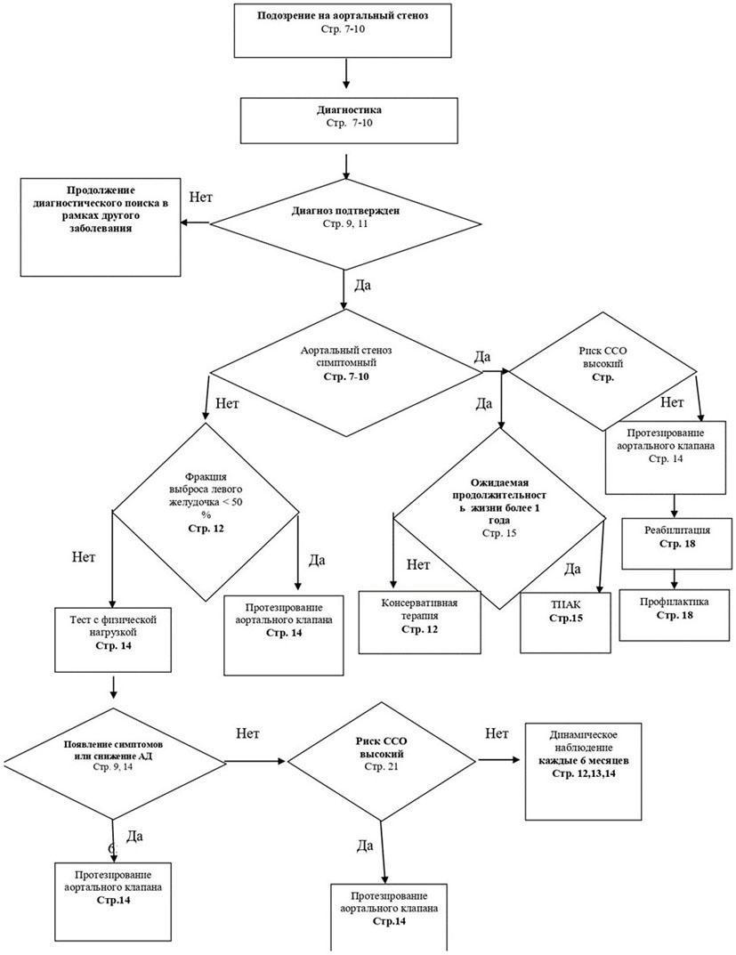
Диагноз аортального стеноза устанавливается на основании совокупности жалоб, данных анамнеза, выявления с помощью диагностических методов обследования (ЭхоКГ). После установления диагноза определяются показания для хирургического лечения.
2.1 Жалобы и анамнез
На этапе диагностики проводится анализ жалоб и сбор анамнеза у всех пациентов с подозрением на АС. Во время сбора анамнеза у пациента с подозрением на АС уточняется о предыдущих случаях обращения за медицинской помощью и о результатах таких обращений, наличие результатов инструментальных исследований и заключений по этим исследованиям с целью оценки различных показателей в динамике, уточняется об известных сопутствующих заболеваниях пациента с целью оценки дополнительных рисков, уточняется обо всех принимаемых в настоящее время лекарственных препаратах с целью коррекции терапии, обо всех препаратах, прием которых ранее был прекращен из-за непереносимости или неэффективности для снижения риска аллергических и анафилактических реакций, а также оптимального выбора терапии.
- Рекомендуется прием (консультация) врача-кардиолога первичный и (или) прием (консультация) врача сердечно-сосудистого хирурга первичный (при установлении диагноза) всем пациентам с подозрением на АС для верификации диагноза и определения дальнейшей тактики ведения [2, 3, 11].
ЕОК/РКО I B (УУР C, УДД 5)
- На этапе диагностики рекомендуется сбор анамнеза и жалоб (при патологии сердца и перикарда) врачом-кардиологом и\или врачом терапевтом, врачом общей практики (семейным врачом) у всех пациентов с подозрением на АС для верификации диагноза и определения дальнейшей тактики ведения [2, 3, 11].
ЕОК/РКО I B (УУР C, УДД 5)
Комментарии: анамнез АС у взрослых включает длительный латентный период, в течение которого заболеваемость и смертность очень низкие. Прогрессирование АС может быть более быстрым у пациентов с дегенеративным атеросклерозом (кальцификацией), чем у пациентов с врожденным АС или ревматизмом. Поэтому постоянное клиническое наблюдение обязательно для всех пациентов с легким и умеренным бессимптомным АС.
При расспросе пациента с известным или подозреваемым АС рекомендуется обратить внимание на наличие стенокардии, одышки при физической нагрузке, обмороков для того, чтобы исключить или подтвердить симптомный АС [2, 3, 6, 7, 11].
ЕОК/РКО IA (УУР C, УДД 5)
Комментарии: после появления указанных симптомов возрастает риск внезапной смерти, продолжительность жизни составляет два - три года [2, 13].
Внезапная смерть, как известно, случается у пациентов с тяжелым АС. В проспективных исследованиях с использованием ЭхоКГ выявлено, что внезапная смерть у бессимптомных пациентов случается редко: менее чем у 1% пациентов с диагностируемым АС в год [12, 15, 16].
2.2 Физикальное обследование
Для диагностики всем пациентам с подозрением на АС, а также с целью выявления сопутствующих заболеваний проводится физикальное обследование. Во время физикального обследования всем пациентам с АС или подозрением на АС проводится: общий осмотр, исследование кожных покровов лица, туловища и конечностей пациента, осмотр и пальпация области сердца, перкуссия и аускультация сердца и легких, пальпация пульса на лучевых артериях и артериях тыльной поверхности стоп, измерение АД по Короткову в положении лежа, сидя и стоя, подсчет ЧСС и частоты пульса, осмотр вен шеи, пальпация передней поверхности голени с целью определить наличие признаков венозного застоя, определение дефицита пульса, аускультация точек проекций сонных артерий, брюшной аорты, подвздошных артерий, пальпация живота, парастернальных точек и межреберных промежутков с целью выявления ряда признаков как основного, так и сопутствующих заболеваний.
- Рекомендуется обратить внимание на пальпацию артерий шеи для выявления усиленного пульса на сонных артериях, измерить артериальное давление на периферических артериях, выполнить аускультацию сердца и сосудов шеи с целью обнаружения патологических шумов и верификации диагноза [3, 6].
ЕОК/РКО I B (УУР C, УДД 5)
Комментарии: АС обычно может быть заподозрен на основании выявления грубого нарастающе-убывающего (типа крещендо-декрещендо) систолического шума изгнания при аускультации. Данные осмотра являются специфичными, но не чувствительными для диагноза "тяжелый АС". К классическим признакам тяжелого АС относятся громкий (IV - VI степени) поздний систолический шум, распространяющийся на сонные артерии, раздвоение (в том числе парадоксальное) второго тона, медленный и малый пульс на сонной артерии. Шум лучше всего выслушивается справа или слева от верхнего края грудины. Нормальное расщепление второго тона сердца является надежным критерием для исключения тяжелого АС. Однако у пожилых пациентов каротидный пульс может быть нормальным из-за снижения эластичности сосудов, а систолический шум может быть мягким и распространяться к верхушке [6, 7].
2.3 Лабораторные диагностические исследования
- Рекомендуется рассмотреть возможность при наличии показаний пациентам с АС, поступающим в стационар для оперативного лечения, выполнять исследование кислотно-основного состояния и газов крови (pH, BE, pCO2, PO2, Lac - анализ капиллярной/артериальной/венозной проб) с целью оценки тяжести гипоксемии и степени выраженности метаболических нарушений, выполнение коагулограммы (ориентировочного исследования системы гемостаза) (активированное частичное тромбопластиновое время, НМУ: определение протромбинового (тромбопластинового) времени в крови или в плазме, протромбинового индекса, определение концентрации Д-димера в крови, исследование уровня фибриногена в крови, определение активности антитромбина III в крови), определение международного нормализованного отношения (МНО) для прогноза риска периоперационных кровотечений и величины кровопотери; определение основных групп по системе AB0, определение антигена D системы резус (резус-фактор), определение фенотипа по антигенам C, c, E, e, Cw, K, k и определение антиэритроцитарных антител; определение антигена (HbsAg) вируса гепатита B (Hepatitis B virus) в крови, определение антител к вирусу гепатита C (Hepatitis C virus) в крови, определение антител к бледной трепонеме (Treponema pallidum) в крови, определение антител классов M, G (IgM, IgG) к вирусу иммунодефицита человека (ВИЧ) 1 (Human immunodeficiency virus HIV 1) в крови, определение антител классов M, G (IgM, IgG) к ВИЧ-2 (Human immunodeficiency virus HIV 2) в крови для исключения ассоциации с ВИЧ-инфекцией, гепатитом при необходимости в пред- и/или послеоперационном периоде [4, 11, 14, 17, 18].
ЕОК/РКО IIa C (УУР C, УДД 5)
Комментарии: определение антигена (HbsAg) вируса гепатита B (Hepatitis B virus) в крови, определение антител к вирусу гепатита C (Hepatitis C virus) в крови, определение антител к бледной трепонеме (Treponema pallidum) в крови, определение антител классов M, G (IgM, IgG) к вирусу иммунодефицита человека (ВИЧ) 1 (Human immunodeficiency virus HIV 1) в крови, определение антител классов M, G (IgM, IgG) к ВИЧ-2 (Human immunodeficiency virus HIV 2) в рамках предоперационной подготовки может быть выполнен в рамках оказания первичной медицинской помощи.
- Рекомендуется проведение общего (клинического) анализа мочи и общего (клинического) анализа крови развернутого с оценкой гематокрита, исследованием уровня общего гемоглобина, эритроцитов, лейкоцитов, тромбоцитов, скорости оседания эритроцитов в крови у всех пациентов с АС в рамках первичного обследования и при поступлении в стационар, а также в случае оперативного лечения при необходимости в пред- и/или послеоперационном периоде [14, 18].
ЕОК/РКО I С (УУР C, УДД 5)
- Рекомендуется проведение анализа крови биохимического общетерапевтического (исследование уровня калия, натрия, глюкозы, креатинина, общего белка, альбумина, мочевины, общего билирубина, определение активности АЛТ и АСТ в крови, исследование уровня тиреотропного гормона (ТТГ) в крови, С-реактивного белка в сыворотке крови) для оценки почечной и печеночной функции, исключения воспаления; исследование уровня общего холестерина крови, уровня ХсЛНП и ТГ с целью выявления фактора риска сопутствующего атеросклероза и при необходимости коррекции терапии у всех пациентов с АС в рамках первичного обследования и при поступлении в стационар, а также в случае оперативного лечения при необходимости в пред- и/или послеоперационном периоде [14, 17, 18].
ЕОК/РКО IIa C (УУР C, УДД 5)
- Рекомендуется рассмотреть возможность определения уровня N-терминального фрагмента натрийуретического пропептида мозгового (NT-proBNP) в крови всем пациентам с АС в рамках первичного обследования и далее по необходимости с целью стратификации риска летальности, а также в случае оперативного лечения при необходимости в пред- и/или послеоперационном периоде [14, 17, 18].
ЕОК/РКО IIa C (УУР C, УДД 5)
2.4 Инструментальные диагностические исследования
2.4.1 Неинвазивные методы исследования
- Рекомендуется всем пациентам с подозрением на АС регистрация 12-канальной ЭКГ в покое для выявления нарушений ритма, проводимости и гипертрофии ЛЖ, а также при необходимости в случае оперативного лечения в пред-и/или послеоперационном периоде [6, 7, 14, 18, 141, 176].
ЕОК/РКО I B (УУР C, УДД 5)
Комментарии: отсутствие гипертрофии желудочков, дилатации предсердий, аритмий, нарушений проводимости, перенесенного инфаркта миокарда и признаков острой ишемии на ЭКГ является важной информацией. В случае выявления патологических изменений на ЭКГ у пациента с сердечным шумом, таких как желудочковая гипертрофия или перенесенный инфаркт, должно проводится более тщательное обследование, в том числе ЭхоКГ.
- ЭхоКГ рекомендуется всем пациентам при наличии грубого систолического шума, нерасщепленного второго тона или симптомов, указывающих на АС для верификации диагноза [2, 4 - 6, 11, 18, 142, 176].
ЕОК\РКО I A (УУР C, УДД 5)
- ЭхоКГ рекомендуется всем пациентам с подозрением на АС или ранее диагностированным АС для диагностики и оценки тяжести АС, а также в случае оперативного лечения при необходимости в пред- и/или послеоперационном периоде [2, 4, 5, 11, 14, 18, 142, 176].
ЕОК\РКО I A (УУР C, УДД 5)
- ЭхоКГ рекомендуется всем пациентам с подозрением на АС или ранее диагностированным АС для оценки толщины стенки, объема и функции ЛЖ, исключения ИЭ, тромбоза [2, 4, 5, 11, 14, 18, 142, 176 - 178].
ЕОК\РКО I A (УУР C, УДД 5)
- Рекомендуется рассмотреть возможность выполнения добутаминовой стресс-эхокардиографии (эхокардиографии с фармакологической нагрузкой) для оценки выраженности стеноза АК и "сократительного резерва" миокарда у пациентов с АС и низким градиентом/низкой скоростью кровотока при наличии дисфункции ЛЖ (ФВ ЛЖ менее 50%) [5, 11, 18 - 20, 176].
ЕОК/РКО IIb В (УУР C, УДД 4)
Комментарии: у пациентов с тяжелым АС на фоне инфузии добутамина** происходит повышение ударного объема и увеличение градиента, тогда как площадь АК остается прежней. Увеличение площади АК (> 1,0 см2) и ускорение скорости потока после инфузии низких доз добутамина** свидетельствует о наличии псевдо-тяжелого АС. Если при инфузии добутамина** не происходит повышения ударного объема (менее 20% от исходного показателя), то это свидетельствует о низком "сократительном резерве" миокарда и плохом прогнозе как при медикаментозной терапии, так и при хирургическом вмешательстве. Проба с добутамином** у пациентов с АС должна выполняться только в центрах, имеющих опыт проведения фармакологических стресс-проб, в присутствии врача-кардиолога.
- Рекомендуется рассмотреть возможность проведения ЧП ЭхоКГ для оценки механизмов и тяжести АС пациентам при клинической необходимости, с недостаточно информативной визуализацией трансторакальной ЭхоКГ, и интраоперационно - для оценки результатов реконструктивной операции на клапане, и при необходимости в пред- и/или послеоперационном периоде [2 - 5, 11, 14, 18, 176].
ЕОК/РКО IIa C (УУР C, УДД 5)
- Не рекомендуется ЧП ЭхоКГ для рутинной оценки морфологии и гемодинамики АК, когда данные трансторакальной ЭхоКГ удовлетворительные [2 - 5, 11, 14, 18].
ЕОК\РКО III A (УУР C, УДД 5)
- Рекомендуется выполнение холтеровского мониторирования сердечного ритма пациентам с АС и сопутствующими нарушениями ритма и/или проводимости с целью выявления последних, и при необходимости подбора терапии, а также в случае оперативного лечения при необходимости пред-и/или послеоперационном периоде [2, 4, 18].
ЕОК/РКО IIa C (УУР C, УДД 5)
- Рекомендуется проведение прицельной рентгенографии органов грудной клетки всем пациентам с подозрением на АС для диагностики как основного, так и для исключения иных заболеваний сердца и крупных сосудов, а также внесердечной патологии (патологии других органов средостения, легких, плевры), а также в случае оперативного лечения при необходимости в пред- и/или послеоперационном периоде [6, 7].
ЕОК/РКО I B (УУР C, УДД 5)
Комментарии: прицельная рентгенография органов грудной клетки дает качественную информацию о размерах полостей сердца, легочном кровотоке, легочном и системном венозном давлении и кальцификации сердца. Патологические изменения рентгенограммы органов грудной клетки являются показанием к проведению ЭхоКГ.
- Рекомендуется проведение нагрузочных тестов (электрокардиографии с физической нагрузкой, эхокардиографии с физической нагрузкой, велоэргометрии) у асимптомных пациентов с АС для выявления индуцированных нагрузкой симптомов и неадекватной реакции системного АД [2, 11, 14, 18, 21, 22].
ЕОК\РКО I B (УУР B, УДД 2)
- Нагрузочные тесты не рекомендуется выполнять у симптомных пациентов с АС [2, 11, 14, 18, 21, 22].
ЕОК\РКО III A (УУР B, УДД 2)
Комментарии: нагрузочное тестирование у бессимптомных пациентов должно быть выполнено только под наблюдением опытного врача с постоянным контролем АД и ЭКГ. Исследование имеет низкую диагностическую точность для оценки сопутствующей ИБС. Это связано с наличием патологической исходной ЭКГ, гипертрофией ЛЖ и сниженным коронарным резервом.
- Рекомендуется рассмотреть возможность проведения магнитно-резонансной томографии (МРТ) сердца у пациентов с подозрением на АС при неадекватном качестве и/или противоречивых результатах ЭхоКГ для оценки степени регургитации на клапане, объемов, размеров и сократимости левого и правого желудочков, а также в случае оперативного лечения при необходимости в пред- и/или послеоперационном периоде [2, 11, 14, 18, 21, 23].
ЕОК/РКО IIa C (УУР C, УДД 5)
- Рекомендуется рассмотреть возможность проведения компьютерной томографии (КТ) сердца (при наличии возможности) с контрастированием пациентам с подозрением на АС для оценки выраженности стеноза, степени кальциноза и планиметрических измерений, а также в случае оперативного лечения при необходимости в пред- и/или послеоперационном периоде [2, 4, 11, 14, 18, 21, 24, 25, 176].
ЕОК/РКО IIa C (УУР C, УДД 5)
Комментарии: КТ сердца широко используется в топической диагностике аневризм восходящей аорты. Также имеет важную роль в подготовке пациентов к транскатетерной имплантации аортального клапана (ТИАК).
- КТ сердца с внутривенным контрастированием и ЭКГ-синхронизацией (спиральная компьютерная томография сердца с ЭКГ-синхронизацией), а также КТА рекомендуется всем пациентам, которые рассматриваются в качестве кандидатов на проведение (ТИАК) [2, 4, 11, 14, 18, 21, 24, 25].
ЕОК/РКО I C (УУР C, УДД 5)
- Рекомендуется рассмотреть возможность выполнения КТ сердца без контрастирования для подсчета кальциевого индекса и подтверждения тяжелого АС у пациентов со сниженным ударным объемом и низкими трансклапанными градиентами [24, 65].
ЕОК/РКО IIa B (УУР B, УДД 2)
Комментарии: предлагаются следующие пороговые значения кальциноза АК в единицах Агатстона: > 3000 (мужчины), > 1600 (женщины) - высокая вероятность тяжелого АС; > 2000 (мужчины), > 1200 (женщины) - средняя вероятность; < 1600 (мужчины), < 800 (женщины) - низкая вероятность.
- Рекомендуется выполнение ультразвукового исследования органов брюшной полости (комплексное) пациентам перед операцией на АК с целью дообследования, получения информации о сопутствующей патологии, а также в случае оперативного лечения при необходимости в пред- и/или послеоперационном периоде [11, 14, 18, 21, 23].
ЕОК/РКО IIa C (УУР C, УДД 5)
2.4.2 Инвазивные методы исследования
- Рекомендуется рассмотреть возможность выполнения компьютерно-томографической коронарографии как альтернативы коронарографии (КАГ) перед хирургическим вмешательством на аортальном клапане при тяжелом приобретенном пороке клапана и низкой вероятности ИБС или у которых стандартная КАГ технически невозможна или связана с высоким риском [11, 14, 18].
ЕОК IIa C (УУР C, УДД 5)
- Выполнение КАГ или оценка ранее выполненной (не позднее 6 месяцев) рекомендуется всем пациентам с АС для выявления гемодинамически значимых стенозов коронарных артерий перед "открытым" хирургическим, транскатетерным или гибридным вмешательством в следующих ситуациях: возраст старше 40 лет, анамнез и/или симптомы ИБС, признаки ишемии миокарда, снижение ФВ ЛЖ < 50%, один и более факторов риска ИБС, постлучевого поражения для исключения сопутствующего гемодинамически значимого стеноза коронарного русла перед оперативным вмешательством на клапане [11, 18].
ЕОК I C (УУР C, УДД 5)
- Рекомендуется рассмотреть возможность необходимости выполнения катетеризации правых камер сердца в индивидуальном порядке в тех случаях, когда результаты данного исследования влияют на выбор оптимальной тактики лечения [11, 14].
ЕОК/РКО IIb B (УУР C, УДД 5)
- Рекомендуется рассмотреть возможность невыполнения КАГ у пациентов, которым планируется ТИАК, если качество предшествующей КТ-ангиографии, позволяет исключить значимое поражение коронарных артерий [176, 182 - 186].
ЕОК IIa B (УУР B, УДД 2)
2.5 Иные диагностические исследования
Иные диагностические исследования в рамках диагностики АС не предусмотрены, возможно расширение диагностических исследований по решению врача в зависимости от клинической ситуации и состояния пациента.
3. Лечение, включая медикаментозную и немедикаментозную терапии, диетотерапию, обезболивание, медицинские показания и противопоказания к применению методов лечения
3.1 Стратификация риска при планировании хирургического лечения пациента с аортальным стенозом
Для выбора хирургической тактики и оптимизации лечения важнейшей задачей является выявление факторов риска и прогнозирование исхода операции. С этой целью используются формулы для оценки риска летального исхода, представленные на сайтах Общества торакальных хирургов (Society of Thoracic Surgeons - STS) [147] и Европейской системы оценки риска кардиохирургических операций (European System for Cardiac Operative Risk Evaluation - EuroSCORE) [148]. Логистический EuroSCORE
10%, EuroSCORE II
4% или уровень оперативного риска
10%, по данным шкалы STS, предложены как критерии высокого риска [149, 150]. Выбор дополнительных методов обследования для верификации сопутствующих заболеваний определяется клинической ситуацией. При планировании лечения пациента важно учитывать ряд факторов, не включенных в шкалы EuroSCORE и STS, но влияющих на риск осложнений вмешательства на АК. Хрупкость - снижение физиологического резерва и возможности поддерживать гомеостаз, что повышает чувствительность к стрессу и, соответственно, риски осложнений при хирургических и транскатетерных вмешательствах. Оценка хрупкости базируется на ряде объективных критериев, для решения этой задачи разработаны соответствующие шкалы [151 - 153]. С высоким риском осложнений и плохим прогнозом после хирургических или транскатетерных вмешательств на АК ассоциированы состояние недостаточного питания, истощение, а также когнитивные нарушения [154, 155]. Индивидуальные анатомические особенности, влияющие на технику хирургической коррекции: "фарфоровая" аорта, тяжелый кальциноз ФК АК и прилегающих структур выходного отдела ЛЖ [156, 157]. Патология других органов и систем - заболевания почек, печени, легких. Печеночная недостаточность до операции ассоциирована с повышенным риском осложнений. Имеющаяся у пациента хроническая болезнь почек 4 и 5 стадии (скорость клубочковой фильтрации < 30 мл/мин) обусловливает высокий риск развития в ближайшем послеоперационном периоде острой почечной недостаточности, необходимости диализа, тяжелых осложнений и неблагоприятного исхода. Патология легких в сочетании с болевым синдромом в раннем послеоперационном периоде после вмешательства на АК с использованием полной срединной стернотомии в случае продленной искусственной вентиляции легких является фактором риска осложнений со стороны дыхательной системы [159 - 161]. Так как с возрастом пациента растет встречаемость и тяжесть сопутствующих заболеваний, верная оценка соотношения риска и пользы того или иного метода лечения усложняется. Планируя лечение пациента, необходимо принимать во внимание возможности, опыт и результаты конкретной клиники, где будет лечиться пациент. В решении этих задач основную роль должна играть мультидисциплинарная команда специалистов.
3.2 Консервативное лечение
Профилактика обострения ревматической лихорадки
- Рекомендуется антибактериальная терапия для профилактики обострения ревматической лихорадки у пациентов с ревматическим АС [11, 14, 18, 26, 27].
ЕОК\ РКО I A (УУР C, УДД 1)
Комментарии: показано профилактическое назначение антибиотиков пенициллинового ряда (J01C Бета-лактамные антибактериальные препараты, пенициллины) в течение 10 лет после последнего обострения ревматической лихорадки или до достижения 40 лет. Пациенты, которые имели одну ревматическую атаку, имеют высокий риск повторных обострений ревматизма. У страдающих ревмокардитом повышена склонность к повторным ревматическим атакам, в связи, с чем их вторичная профилактика имеет большое клиническое значение, предупреждая прогрессирование порока, декомпенсацию ХСН, тромбоэмболические события в магистральные сосуды. Непрерывная антибактериальная профилактика, в совокупности с установлением лабораторно подтвержденного этиологического агента ревматизма, доказала свою эффективность. Пожизненная профилактика показана пациентам с АС высокого риска (носительство стрептококка группы A).
Профилактика инфекционного эндокардита
- Рекомендуется проводить профилактику инфекционного эндокардита пациентам с АС с целью предотвращения развития инфекционного эндокардита согласно действующим клиническим рекомендациям "Инфекционный эндокардит и инфекция внутрисердечных устройств" [143].
ЕОК/РКО I B (УУР C, УДД 5)
Лечение АГ и гиполипидемическая терапия
- Рекомендуется лечение АГ у асимптомных пациентов с АС или пациентов с АС умеренной степени тяжести в соответствии с текущими клиническими рекомендациями "Артериальная гипертензия у взрослых". Дозы препаратов, влияющих на пред- и постнагрузку, должны титроваться медленно при тщательном контроле за состоянием АД [11, 14, 17, 18, 144, 176].
ЕОК/РКО IIa B (УУР C, УДД 5)
Комментарии: для коррекции АГ можно использовать ингибиторы АПФ/БРА. Диуретики, бета-адреноблокаторы должны назначаться с осторожностью, особенно у больных с тяжелым бессимптомным АС [28 - 30].
- Применение статинов не рекомендуется для замедления прогрессирования АС [11, 14, 18, 27, 31, 176].
ЕОК/РКО IIIA (УУР A, УДД 2)
- Применение статинов рекомендовано всем пациентам с АС для первичной и вторичной профилактики сердечно-сосудистых осложнений, основываясь на стандартных шкалах риска согласно действующим клиническим рекомендациям "Нарушения липидного обмена" [11, 14, 18, 27, 31, 145].
ЕОК/РКО IA (УУР C, УДД 5)
Комментарий: пациентам с клиническими проявлениями порока необходимо хирургическое вмешательство, а не медикаментозная терапия. В то же время тщательная оценка и воздействие на факторы риска развития атеросклероза важны у пациентов с поражением АК для профилактики сопутствующей ИБС.
Лечение сердечной недостаточности
- Медикаментозная терапия ХСН рекомендована всем пациентам с тяжелым АС согласно действующим клиническим рекомендациям "Хроническая сердечная недостаточность" [14, 17, 18, 146, 176].
ЕОК\РКО I A (УУР C, УДД 5)
Комментарии: терапия АС обязательно должна включать стандартную при ХСН медикаментозную терапию - диуретики, ингибиторы ангиотензинпревращающего фермента или антагонисты рецепторов ангиотензина II, бета-адреноблокаторы, калийсберегающие диуретики (C03D Антагонисты альдостерона и другие калийсберегающие средства), антагонисты рецепторов ангиотензина II в комбинации с другими средствами, ингибиторы натрий-зависимого переносчика глюкозы 2-го типа (глифлозины) - что позволяет как улучшить симптоматику, так и улучшить прогноз пациентов [14, 17, 18].
иАПФ/валсартан + сакубитрил**, бета-адреноблокаторы (БАБ), антагонисты альдостерона, дапаглифлозин**/эмпаглифлозин** (ингибиторы натрий-зависимого переносчика глюкозы 2-го типа) показаны в составе комбинированной четырехкомпонентной терапии для лечения всем пациентам с симптомной ХСН со сниженной ФВ (
40%) для снижения госпитализации из-за ХСН и смерти. У пациентов с ХСН с умеренно сниженной ФВ может быть показано назначение иАПФ/БРА, БАБ, разрешенных при ХСН со сниженной ФВ, и антагонистов альдостерона с целью снижения риска госпитализации из-за ХСН и смерти. Для иАПФ и БРА имеются ограниченные доказательства способности уменьшать выраженность симптомов и улучшать ФК при ХСН с сохраненной ФВ. Пациентам с ХСН с сохраненной ФВ БАБ могут быть назначены при наличии дополнительных показаний.
Дозы препаратов, влияющих на пред- и постнагрузку, должны титроваться медленно при тщательном контроле за состоянием АД, так как чрезмерное уменьшение преднагрузки может понизить сердечный выброс, снизить системное АД, особенно у пациентов с тяжелым АС из-за небольшого объема гипертрофированного ЛЖ. Следует помнить, что использование вазодилататоров (C01D Вазодилататоры для лечения заболеваний сердца) у таких пациентов сопряжено с риском гипотонии. При обмороке, если он не вызван бради- или тахиаритмией, какой-либо специфической терапии нет. Во всех случаях назначения диуретиков показано тщательно контролировать уровни электролитов крови, а также состояние функции почек.
После успешно проведенного хирургического лечения АС, но сохраняющейся ХСН, стандартная терапия ХСН не противопоказана.
Антикоагулянтная терапия
- Всем пациентам, которым имплантирован механический протез, рекомендуется прием антагонистов витамина В (АВК) пожизненно под контролем МНО для профилактики тромбоэмболических осложнений [11, 14, 18, 36 - 38, 176, 188, 189].
ЕОК I B (УУР A, УДД 1)
- Всем пациентам на терапии АВК рекомендуется самоконтроль МНО при условии предшествовавшего соответствующего обучения в школе пациента и осуществления врачебного контроля (дистанционный мониторинг лабораторного показателя или регулярные посещения врача) [18, 37, 38, 176, 187].
ЕОК\РКО I B (УУР A, УДД 1)
- Рекомендуется поддерживать МНО на уровне 2,5 (в диапазоне от 2,0 до 3,0) у пациентов с имплантированным механическим протезом, не имеющих факторов риска тромбоэмболических осложнений и на уровне 3,0 (в диапазоне 2,5 - 3,5) при наличии одного и более факторов (Таблица ПА3-3, приложение А3) [14, 36, 176].
ЕОК\ РКО I B (УУР C, УДД 5)
- Прямые оральные антикоагулянты (ПОАК) и/или двойная антитромбоцитарная терапия (ДАТТ) не рекомендованы у пациентов с установленными механическими протезами клапанов [11, 18, 176].
ЕОК\ РКО III B (УУР C, УДД 5)
- Добавление низкодозовой ацетилсалициловой кислоты** (75 - 100 мг\сутки) к АВК рекомендуется после тромбоэмболических осложнений, произошедших несмотря на корректный контроль МНО [11, 18, 43, 44, 176].
EOK\РКО IIa C (УУР C, УДД 5)
- Рекомендуется рассмотреть возможность добавления низкодозовой ацетилсалициловой кислоты** (75 - 100 мг\сутки) к АВК у отдельных пациентов с механическими протезами при наличии сопутствующего атеросклероза и низкого риска кровотечений [11, 18, 43, 44, 176].
EOK\РКО IIa C (УУР C, УДД 5)
- Рекомендуется рассмотреть возможность добавления низкодозовой ацетилсалициловой кислоты ** (75 - 100 мг/сут.) к АВК после аортокоронарного шунтирования пациентам с механическим протезом АК в течение 12 месяцев от даты операции [14].
ЕОК\РКО IIb C (УУР C, УДД 5)
- У пациентов высокого геморрагического риска с имплантированными коронарными стентами и механическим протезом АК рекомендуется рассмотреть длительность назначения тройной терапии ацетилсалициловая кислота ** (75 - 100 мг/сут.), клопидогрел** (75 мг/сут.) и АВК в течение 1 недели, независимо от типа используемого стента и клинической манифестации (острый коронарный синдром или стабильная ИБС) [14, 45, 46].
ЕОК\РКО IIa B (УУР A, УДД 3)
Комментарии: после отмены ацетилсалициловой кислоты ** (75 - 100 мг/сут.), продолжить двойную терапию, включающую предпочтительно клопидогрел** (75 мг/сут.) и АВК, с отменой дезагреганта и монотерапией через 6 месяцев, после планового ЧКВ и через 12 месяцев после ОКС.
- У пациентов с механическим протезом АК и имплантированными коронарными стентами, относящихся к группе высокого ишемического риска (острый коронарный синдром или наличие анатомических/процедурных особенностей), превышающего риск кровотечения, рекомендуется рассмотреть возможность назначения тройной терапии, включающей ацетилсалициловую кислоту** (75 - 100 мг/сут.), клопидогрел** (75 мг/сут.) и АВК сроком до 30 дней [14, 45, 46].
ЕОК\РКО IIa B (УУР A, УДД 3)
Комментарии: добавление невысоких доз (75 - 100 мг/сутки) ацетилсалициловой кислоты к терапии АВК может снижать частоту тромбоэмболических осложнений за счет повышения риска кровотечений. Следовательно, добавление дезагрегантов (B01AC Антиагреганты кроме гепарина) к АВК должно проводиться пациентам с очень высоким риском тромбоэмболических осложнений, когда преимущества существенно перевешивают риски [46]. В случае пациентов с тромбоэмболическими осложнениями на фоне целевых уровней МНО к АВК должны быть добавлены невысокие дозы (75 - 100 мг/сутки) ацетилсалициловой кислоты**.
- У пациентов с механическим протезом АК, нуждающихся в ацетилсалициловой кислоте** и/или клопидогреле** в дополнение к АВК, рекомендуется тщательно поддерживать дозировку АВК в нижней части целевого терапевтического диапазона МНО и сроки должны быть > 65 - 70% терапевтического времени [14].
ЕОК\РКО IIa B (УУР C, УДД 5)
- У пациентов, не имеющих показаний к антикоагулянтной терапии, назначение низкодозовой ацетилсалициловой кислоты** (75 - 100 мг\сутки) или антикоагулянтная терапия в объеме АВК рекомендуются в первые 3 месяца после протезирования АК биологическим протезом [11, 18, 176].
ЕОК\РКО IIa B (УУР C, УДД 5)
- Рекомендуется антикоагулянтная терапия АВК в течение 3 месяцев после ПАК биологическим протезом у пациентов с высоким риском тромбоэмболических осложнений для профилактики осложнений и улучшения прогноза для жизни [18, 176].
ЕОК/РКО I C (УУР C, УДД 5)
- Длительная антикоагулянтная терапия рекомендуется пациентам после имплантации биопротеза, имеющим иные показания к антикоагулянтной терапии (фибрилляция предсердий (ФП) при CHA2DS-VASc (Приложение Г4) у женщин 3 и более баллов, у мужчин 2 и более балла, венозные тромбозы, гиперкоагуляция или, с меньшей степенью доказательности, выраженная дисфункция ЛЖ с ФВ ЛЖ менее 35%) [18, 39 - 42, 176].
ЕОК\РКО I C (УУР B, УДД 2)
- ПОАК рекомендуются как более предпочтительные, чем АВК, спустя 3 месяца после ПАК биологическим протезом у пациентов с ФП [18, 176].
ЕОК\РКО IIa C (УУР C, УДД 5)
- Однокомпонентная антитромбоцитарная терапия низкодозовой ацетилсалициловой кислотой** (75 - 100 мг\сутки) рекомендуется в первые 3 месяца после клапан-сохраняющего вмешательства на АК при отсутствии иных показаний к антикоагулянтной терапии [18, 176].
ЕОК\РКО IIa C (УУР C, УДД 5)
- Антикоагулянтная терапия рекомендуется пожизненно у пациентов после ТИАК при наличии иных показаний к антикоагулянтной терапии (ФП, венозные тромбозы, гиперкоагуляция или, с меньшей степенью доказательности, выраженная дисфункция ЛЖ с ФВ ЛЖ менее 35%) [11, 18].
ЕОК\РКО I B (УУР C, УДД 5)
- Пожизненная однокомпонентная антитромбоцитарная терапия ацетилсалициловой кислотой** в низких дозах (75 - 100 мг/день) рекомендуется после ТИАК у пациентов при отсутствии показаний к антикоагулянтной терапии [11, 18, 176].
ЕОК\РКО I A (УУР C, УДД 5)
- ДАТТ не рекомендуется пациентам после ТИАК для профилактики тромбозов при отсутствии четких показаний [176, 197].
ЕОК\РКО IIa C (УУР B, УДД 2)
- Рутинное использование антикоагулянтной терапии не рекомендуется после ТИАК у пациентов, не имеющих показаний к назначению антикоагулянтной терапии [11, 18, 176].
ЕОК\РКО III B (УУР C, УДД 5)
- Для предотвращения ОНМК у пациентов с ФП и наличием АС, в качестве антикоагулянтной терапии рекомендуется предпочесть прием прямых оральных антикоагулянтов по сравнению с АВК [18, 32 - 35, 176].
ЕОК\РКО I A (УУР B, УДД 2)
Комментарии: у пациентов с тяжелым АС, которым в ближайшей перспективе будут определены показания к оперативному лечению в варианте протезирования механическим протезом клапана предпочтительнее АВК.
3.3 Хирургическое лечение
Показания для протезирования аортального клапана у симптомных пациентов
- Вмешательство (протезирование АК в условиях искусственного кровообращения) рекомендуется пациентам с симптомным, тяжелым, высокоградиентным АС (средний градиент более 40 мм рт. ст., скорость на АК более 4 м/с и площадь АК менее 1 см2 или расчетная AVA менее 0,6 см2\м2) [2, 4, 11, 14, 18, 48 - 50, 176].
ЕОК\РКО I B (УУР B, УДД 2)
Вмешательство (протезирование АК в условиях искусственного кровообращения) рекомендуется симптомным пациентам с тяжелым низкопотоковым (Svi менее 35 мл/м2), низкоградиентным (менее 40 мм рт. ст.) аортальным стенозом со сниженной ФВ ЛЖ (менее 50%) и признаками сохраненного сократительного резерва миокарда [14, 18, 51].
ЕОК\РКО I B (УУР C, УДД 4)
- Вмешательство (протезирование АК в условиях искусственного кровообращения) рекомендуется у симптомных пациентов с низкопотоковым, низкоградиентным АС (< 40 mm. Hg) и сохраненной ФВ ЛЖ только после подтверждения данных о тяжелой степени АС [2, 11, 13, 14, 18, 20, 176].
ЕОК\РКО IIa C (УУР C, УДД 4)
- Вмешательство (протезирование АК в условиях искусственного кровообращения) рекомендуется симптомным пациентам с низкопотоковым, низкоградиентным АС и сниженной ФВ ЛЖ в отсутствие сократительного резерва миокарда, при наличии подтверждения тяжелого АС по данным КТ (оценка уровня кальция) [18, 25, 51, 176].
ЕОК\РКО IIa C (УУР C, УДД 4)
Комментарии: в этих случаях следует рассмотреть выполнение трансфеморальной ТИАК с учетом лучших показателей периоперационной летальности по сравнению с традиционным протезированием АК.
- Вмешательство (протезирование АК в условиях искусственного кровообращения) не рекомендуется пациентам с тяжелой сопутствующей патологией, когда предполагаемое вмешательство маловероятно улучшит качество жизни или увеличит ожидаемую продолжительность жизни более чем на 1 год [18, 52 - 60, 176].
ЕОК\РКО III C (УУР C, УДД 4)
Показания для протезирования аортального клапана у асимптомных пациентов
- Вмешательство (протезирование АК в условиях искусственного кровообращения) рекомендуется асимптомным пациентам с тяжелым АС и систолической дисфункцией ЛЖ (ФВ ЛЖ менее 50%) в отсутствие иных причин [2, 4, 11, 14, 18, 20, 48 - 50, 61 - 64, 176].
ЕОК\РКО I B (УУР B, УДД 2)
- Вмешательство (протезирование АК в условиях искусственного кровообращения) рекомендуется асимптомным пациентам с тяжелым АС, проявляющим симптомы при проведении нагрузочных тестов [2, 4, 11, 14, 18, 48 - 50, 176].
ЕОК\РКО I C (УУР C, УДД 4)
- Вмешательство (протезирование АК в условиях искусственного кровообращения) рекомендуется рассмотреть у асимптомных пациентов с тяжелым АС и систолической дисфункцией ЛЖ (ФВ ЛЖ менее 55%) в отсутствие иных причин снижения ФВ [2, 4, 14, 18, 20, 49, 50, 61 - 64, 176].
ЕОК\РКО IIa B (УУР C, УДД 4)
- Вмешательство (протезирование АК в условиях искусственного кровообращения) рекомендуется асимптомным пациентам с тяжелым АС и патологическим нагрузочным тестом, проявляющимся снижением АД более чем на 20 мм рт. ст. во время тестирования [2, 4, 12, 14, 18, 48 - 50].
ЕОК\РКО IIa C (УУР C, УДД 4)
- Вмешательство (протезирование АК в условиях искусственного кровообращения) рекомендуется у асимптомных пациентов с ФВ ЛЖ более 55% и нормальными результатами нагрузочного теста, если риск вмешательства низкий и имеется один из указанных параметров:
- критический АС (средний градиент более 60 мм рт. ст. или скорость на АК более 5 м\с);
- тяжелый кальциноз АК (установленный путем КТ) или нарастание максимальной скорости на АК более чем на 0,3 м\с в год;
- значимо повышенный уровень натрийуритического пептида типа В (BNP) (более чем троекратно), подтвержденный повторными измерениями и не имеющий других объяснений [11, 13 - 15, 18, 65 - 69, 176].
ЕОК\РКО IIa B (УУР C, УДД 4)
Комментарии: у взрослых пациентов с тяжелым, симптомным, кальцинированным АС ПАК является единственным эффективным лечением. Юные пациенты с врожденным или ревматическим АС могут быть кандидатами на вальвулотомию. Стратегия лечения пациентов с тяжелым АС представлена в приложении Б.
- Рекомендуется рассмотреть возможность закрытия ушка ЛП одномоментно с вмешательством на АК для профилактики осложнений у пациентов постоянной, пароксизмальной либо персистирующей формы ФП и высоким риском нарушения мозгового кровообращения и геморрагических осложнений, связанных с антикоагулянтной терапией [166 - 169, 176].
ЕОК/РКО IIa B (УУР C, УДД 5)
Рекомендации по выбору типа искусственного клапана сердца
- ПАК механическим протезом рекомендуется при наличии письменного информированного согласия пациента и при отсутствии противопоказаний к длительной антикоагулянтной терапии (повышенный риск кровотечений из-за сопутствующих заболеваний, низкой приверженности лечению, а также географических, бытовых и профессиональных условий) [18, 70 - 72, 176].
ЕОК\РКО I C (УУР C, УДД 5)
- ПАК механическим протезом рекомендуется пациентам, уже получающим антикоагулянтную терапию в связи с наличием механического протеза сердца в другой позиции [18].
ЕОК\РКО IIa C (УУР C, УДД 5)
- ПАК механическим протезом рекомендуется пациентам с оптимальной ожидаемой продолжительностью жизни при отсутствии противопоказаний к длительной антикоагулянтной терапии [176, 179 - 181].
ЕОК/РКО IIa В (УУР B, УДД 2)
- ПАК механическим протезом рекомендуется обсудить пациентам моложе 65 лет [18, 73, 74, 176].
ЕОК\РКО IIa B (УУР C, УДД 5)
- Протезирование АК механическим протезом рекомендуется пациентам с риском быстрой структурной дегенерации биологического протеза (гиперпаратиреоидизм, гемодиализ) [18].
ЕОК\РКО I C (УУР С, УДД 5)
- ПАК механическим протезом рекомендуется пациентам с оптимальной ожидаемой продолжительностью жизни (с учетом возраста, пола, сопутствующих заболеваний и ожидаемой продолжительности жизни в стране) у которых повторное хирургическое вмешательство на клапане (при возможности такового) будет сопряжено с высоким риском осложнений (низкая ФВ, глубокие венозные тромбозы, тромбоэмболия легочной артерии (ТЭЛА), гиперкоагуляция, антифосфолипидный синдром и другие) [18].
ЕОК\РКО IIa C (УУР C, УДД 5)
Комментарии: выбор типа имплантируемого протеза (механического или биологического) является результатом оценки соотношения рисков кровотечений/эмболий при имплантации механического протеза с одной стороны, с риском дегенеративных изменений биологических протезов с другой. Механический протез предпочтительнее использовать для пациентов в возрасте менее 65 лет в случаях отсутствия дополнительных факторов риска кровотечений. У пациентов с АС в возрасте от 65 лет и старше приемлемо использование обоих типов протезов с учетом риска развития кровотечений, социального статуса пациента (проживание в селе, сложности контроля МНО), предполагаемой приверженности пациента к приему антикоагулянтов, наличия сопутствующих состояний (тяжелая ХСН, ФП), требующих прием антикоагулянтов, а также с учетом предпочтений пациента [11, 14, 73 - 75].
- ПАК биологическим протезом рекомендуется при наличии письменного информированного согласия пациента или при наличии противопоказаний к длительной антикоагулянтной терапии (высокий риск геморрагических осложнений, сопутствующие заболевания, отсутствие приверженности к лечению, низкая доступность терапии, личные предпочтения, образ жизни и род деятельности), а также у пациентов с ожидаемой продолжительностью жизни меньше предполагаемой длительности функционирования биопротеза [18, 70 - 72, 176].
ЕОК\РКО I C (УУР C, УДД 5)
- ПАК биологическим протезом рекомендуется, когда эффективная антикоагуляция маловероятна (низкая приверженность лечению, не всегда доступна) или противопоказана из-за высокого риска кровотечения (предыдущее крупное кровотечение, сопутствующие заболевания, низкая приверженность лечению, нежелание, образ жизни, профессия), у тех пациентов, чья ожидаемая продолжительность жизни ниже, чем ожидаемый срок службы биопротеза (ожидаемая продолжительность жизни более 10 лет оценивается по возрасту, полу, коморбидным состояниям, специфике продолжительности жизни в стране) [11, 18, 176].
ЕОК\РКО I C (УУР C, УДД 5)
- ПАК биологическим протезом рекомендуется обсудить при повторной операции по поводу тромбоза механического протеза, несмотря на адекватную длительную антикоагулянтную терапию [18].
ЕОК\РКО I C (УУР C, УДД 5)
- ПАК биологическим протезом рекомендуется обсудить у пациентов с низкой вероятностью и/или низким хирургическим риском при выполнении повторного вмешательства на клапане [18].
ЕОК\РКО IIa C (УУР C, УДД 5)
- ПАК биологическим протезом рекомендуется обсудить у молодых женщин, планирующих беременность [11, 18].
ЕОК\РКО IIa C (УУР C, УДД 5)
- Рекомендуется рассмотреть возможность ПАК биологическим протезом у пациентов, уже получающих длительную антикоагулянтную терапию прямыми оральными антикоагулянтами в связи с высоким риском тромбоэмболических осложнений [18, 78 - 81, 176].
ЕОК\РКО IIb B (УУР C, УДД 4)
- Хирургическое протезирование аортального клапана рекомендуется у более молодых пациентов с низким риском хирургического вмешательства (менее 75 лет или STS-PROM/EuroSCORE II менее 4%) или у пациентов, которые не подходят для трансфеморальной ТИАК [18].
ЕОК\РКО I B (УУР C, УДД 5)
Показания к катетерной баллонной аортальной вальвулопластике (КБАВ)
- Рекомендуется рассмотреть возможность КБАВ как этапную операцию перед ПАК или ТИАК у гемодинамически нестабильных взрослых пациентов с АС [14, 82, 83].
ЕОК\РКО IIb C (УУР C, УДД 4)
- Рекомендуется рассмотреть возможность КБАВ как паллиативной операции у взрослых пациентов с АС, у которых ПАК не может быть выполнено из-за выраженной сопутствующей патологии, а проведение эндоваскулярного протезирования АК невозможно [14, 82, 83].
ЕОК\РКО IIb C (УУР C, УДД 4)
- Рекомендуется рассмотреть возможность КБАВ как "мост" у гемодинамически нестабильных пациентов, у пациентов с тяжелым АС и высоким риском для ПАК, требующих ургентного внесердечного вмешательства высокого риска [11, 14, 18, 82, 83].
ЕОК\РКО IIb C (УУР C, УДД 4)
Комментарии: КБАВ играет важную роль в лечении пациентов подросткового и юношеского возраста, но имеет ограниченное применение у взрослых [14]. Ближайшие гемодинамические результаты включают умеренное снижение трансклапанного градиента давления, но площадь клапана после вальвулотомии редко превышает 1,0 см2. Раннее симптоматическое улучшение обычно наступает несмотря на небольшие изменения площади клапана. Однако серьезные острые осложнения встречаются с частотой более чем 10% [83], и у большинства пациентов рестеноз и клиническое ухудшение встречаются в течение 6 - 12 месяцев после вмешательства. Показания к паллиативной вальвулотомии у пациентов, которым не предпочтительно ПАК из-за тяжелой сопутствующей патологии, недостаточно установлены, и нет данных по увеличению у них продолжительности жизни.
Показания для транскатетерной имплантации аортального клапана (ТИАК)
- Выбор между открытым кардиохирургическим и транскатетерным вмешательством рекомендуется основывать на тщательной оценке клинических, анатомических, хирургических факторов мультидисциплинарной командой, учитывая риски и преимущества каждого из вариантов индивидуально у конкретного пациента [11, 18, 49, 84 - 96, 176].
ЕОК\РКО I C (УУР B, УДД 1)
- ТИАК рекомендуется у пожилых пациентов (старше 75 лет) или тех пациентов, кто имеет высокий риск вмешательства (STS-PROM/EuroSCORE II более 8%) или не подходят для проведения открытого кардиохирургического лечения [18, 48, 84 - 87, 97, 176].
ЕОК\РКО I A (УУР B, УДД 2)
- Открытое кардиохирургическое лечение или ТИАК рекомендуются остальным категориям пациентов, не указанным выше, основываясь на индивидуальных клинических, анатомических и хирургических характеристиках [18, 48, 84 - 97].
ЕОК I B (УУР B, УДД 1)
- Рекомендуется рассмотреть возможность ТИАК через альтернативный доступ (подключичный, сонный, транскавальный, трансапикальный) у пациентов, не операбельных методом открытого кардиохирургического вмешательства и не подходящих для трансфеморальной ТИАК [18].
ЕОК\РКО IIb C (УУР C, УДД 5)
- ТИАК рекомендуется пациентам с тяжелым АС и прогнозируемой продолжительностью жизни более 1 года (с учетом сопутствующих заболеваний), которым по оценке мультидисциплинарной команды противопоказано протезирование АК и у которых можно ожидать улучшения качества жизни [11, 18].
ЕОК\РКО I C (УУР C, УДД 5)
- ТИАК рекомендуется пациентам высокого риска с тяжелым симптомным АС, у которых нет абсолютных противопоказаний к ПАК, но у которых ТИАК признана методом выбора с учетом индивидуального профиля риска [4, 11, 14, 84 - 87, 99].
ЕОК\РКО IIa B (УУР B, УДД 2)
- Рекомендуется рассмотреть возможность выполнения ТИАК у пациентов высокого риска с тяжелым симптомным АС старше 65 лет, при наличии преимуществ от использования биологического протеза и при отсутствии противопоказаний к трансфеморальной ТИАК [18].
ЕОК\РКО IIa B (УУР C, УДД 5)
- ТИАК после ранее установленного биопротеза по методике "клапан-в-клапан" рекомендуется рассматривать мультидисциплинарной командой у неоперабельных пациентов или пациентов высокого хирургического риска с учетом анатомических факторов, а также характеристик ранее установленного биопротеза и оценки риска коронарной обструкции [4, 6, 11, 14].
ЕОК\РКО I B (УУР C, УДД 5)
Комментарии: процедура показана пациентам с тяжелым АС, которым по заключению мультидисциплинарной команды специалистов противопоказана операция на "открытом сердце" из-за сопутствующей патологии. Уровень оперативного риска
8% по данным шкалы STS или Euroscore II предложены как критерии отбора для ТИАК. В то же время при выборе тактики лечения мультидисциплинарная команда должна учитывать не только критерии STS и Euroscore II, но и такие факторы риска оперативного вмешательства, как кальциноз восходящей аорты, ослабленность пациента, лучевая терапия, аортокоронарное шунтирование в анамнезе, которые не учитываются в оценочных шкалах [100].
- При проведении ТИАК после ранее установленного биопротеза по методике "клапан-в-клапан" рекомендуется использование транскатетерного биопротеза с максимальной эффективной площадью раскрытия с целью профилактики пациент-протезного несоответствия [4, 6, 9, 11, 14].
ЕОК\РКО I C (УУР C, УДД 5)
- ТИАК не рекомендуется при несоответствии размеров фиброзного кольца АК типу применяемого протеза, при наличии тромба в ЛЖ, активном инфекционном эндокардите, повышенном риске обструкции коронарных артерий (короткое расстояние между фиброзным кольцом и устьями коронарных артерий), выраженном атероматозе восходящей аорты с флотирующими тромбами, повышенным риском эмболии, патологической извитости или тяжелом стенозе бедренных, подвздошных артерий, брюшной аорты (для трансфеморального доступа) [14, 176].
ЕОК\РКО III C (УУР C, УДД 5)
Комментарии: Относительными противопоказаниями являются:
- Двустворчатый аортальный клапан или умеренный кальциноз клапана;
- Ишемическая болезнь сердца, требующая реваскуляризации;
- Нестабильная гемодинамика;
- ФВ ЛЖ < 20%;
- Тяжелое заболевание легких, невозможность выделения верхушки сердца (для трансапикального доступа);
- Тромбоз ушка левого предсердия.
- ТИАК не рекомендуется при наличии сопутствующей патологии, компрометирующей ожидаемую пользу от коррекции АС [101].
ЕОК\РКО III C (УУР B, УДД 2)
- Рекомендуется рассмотреть возможность выполнения ТИАК у некоторых пациентов высокого хирургического риска с двустворчатым аортальным клапаном в центрах с высоким объемом выполняемых операций ТИАК на основании решения мультидисциплинарной команды с опытом использования различных типов транскатетерных биопротезов АК с учетом анатомических особенностей [9, 16, 171, 176].
ЕОК\РКО IIb B (УУР C, УДД 5)
- Рекомендуется рассмотреть возможность проведения чрескожной коронарной реваскуляризации у пациентов с наличием показаний для выполнения ТИАК и стенозом коронарных сосудов > 70% в проксимальных сегментах [172, 176].
ЕОК\РКО IIa C (УУР C, УДД 5)
Комментарии: этапность выполнения чрескожного коронарного вмешательства (ЧКВ) и ТИАК определяется мультидисциплинарной командой исходя из индивидуальных клинических и анатомических особенностей. При наличии абсолютных показаний к коронарной реваскуляризации у пациентов с критическим АС с нестабильностью гемодинамики следует рассмотреть одномоментного проведения ЧКВ и ТИАК.
У некоторых пациентов высокого хирургического риска, не являющихся кандидатами на операцию в условиях искусственного кровообращения, с выраженной асимметричной гипертрофией базального сегмента межжелудочковой перегородки и высокой вероятностью динамической обструкции выходного тракта левого желудочка после ТИАК может быть рассмотрено этапное вмешательство с выполнением алкогольной септальной аблации в экспертном центре (при отсутствии противопоказаний и при подходящей коронарной анатомии) [171, 172].
- Рекомендуется рассмотреть возможность применения церебральной защиты при выполнении ТИАК у пациентов с противопоказаниями к открытому протезированию АК и с высоким риском церебральной эмболии (выраженный атероматоз дуги аорты, массивный кальциноз АК, ТИАК по методу "клапан-в-клапан") [173 - 175, 176].
ЕОК\РКО IIb C (УУР C, УДД 5)
3.4 Иное лечение
Обезболивающая терапия у взрослых
Обезболивание пациентов в пред-, интра- и послеоперационном периодах без особенностей, тактика обезболивания определяется лечащим врачом, врачом-анестезиологом-реаниматологом в зависимости от объема оперативного вмешательства.
- Всем пациентам с АС, поступающим в стационар для оперативного лечения, в рамках премедикации рекомендуется с целью седации и обеспечения эмоциональной стабильности вечером накануне операции для уменьшения эмоционального стресса назначить анксиолитики. Для премедикации перед подачей пациента в операционную с целью седации и обеспечения эмоциональной стабильности применяются опиоиды и/или производные бензодиазепина [102].
ЕОК\РКО I C (УУР C, УДД 5)
Комментарии: вечером накануне операции: производные бензодиазепина в индивидуальных дозировках. Перед подачей в операционную в/м тримепередин** и/или диазепам**/мидазолам**. Из премедикации следует исключить препараты, увеличивающие ЧСС.
- Всем пациентам с АС, поступающим в стационар для оперативного лечения, рекомендуется для интраоперационного обезболивания использовать: пропофол**, производные бензодиазепина, галогенированные углеводороды. Фентанил** (для премедикации перед хирургическим вмешательством), Диазепам** (в рамках подготовки к операции) [102, 103, 166].
ЕОК\РКО I C (УУР A, УДД 2)
Комментарии: для интраоперационного обезболивания используются следующие препараты: мидазолам**/диазепам**/пропофол** и фентанил**, натрия оксибутират** возможно применение галогенированных углеводородов в комбинации с фентанилом** в/в в расчетных дозировках. В многоцентровом рандомизированном контролируемом исследовании не выявлено каких-либо различий в клинических исходах при использовании во время кардиохирургических операций тотальной внутривенной анестезии на основе пропофола** и фентанила** либо комбинированной анестезии с применением галогенсодержащих газовых анестетиков (N01AB Галогенированные углеводороды) и фентанила** [167].
- Всем пациентам с АС, поступающим в стационар для оперативного лечения, с целью обезболивания в раннем послеоперационном периоде рекомендуется использовать опиоиды в возрастных дозировках [102].
ЕОК\РКО I C (УУР C, УДД 5)
Комментарии: препараты, используемые для обезболивания в послеоперационном периоде: первые сутки после операции - тримеперидин**, либо морфин** в/м каждые 4 - 8 часов, НПВП (M01A Нестероидные противовоспалительные и противоревматические препараты). При наличии специальных дозаторов эффективно применение пациентконтролируемой анальгезии фентанилом**. При сохранении выраженного болевого синдрома тримеперидин**/морфин**/фентанил** по показаниям.
Применение оксида азота в послеоперационном периоде
- При хирургическом лечении АС пациентам с прекапиллярной легочной гипертензией (среднее давление в легочной артерии
20 мм рт. ст., давление заклинивания легочной артерии
15 мм рт. ст.) при уровне легочного сосудистого сопротивления более 5 ед. Вуда и наличии ЭхоКГ признаков недостаточности ПЖ в интра- и послеоперационном периоде рекомендуется рассмотреть возможность использования ингаляции оксида азота [104].
ЕОК/РКО IIa B (УУР В, УДД 1)
Комментарии: для пациентов с патологическими изменениями АК иногда характерно увеличение давления в малом круге кровообращение (легочная гипертензия группы 2, посткапиллярная легочная гипертензия). С течением времени у таких больных начинает повышаться сопротивление легочного сосудистого русла, т.е. появляется прекапиллярный компонент (реактивная легочная гипертензия). Выполненное оперативное вмешательство на АК эффективно снимает посткапиллярный компонент легочной гипертензии. Однако повышенное сопротивление малого круга (прекапиллярный компонент) продолжает сохраняться в послеоперационном периоде, неблагоприятно влияя на гемодинамические параметры, вплоть до развития дисфункции ПЖ. В выполненном мета-анализе подтверждено значимое улучшение клинических показателей - сокращение сроков проведения искусственной вентиляции легких и продолжительности лечения в отделении интенсивной терапии при ингаляции оксида азота [104].
4. Медицинская реабилитация и санаторно-курортное лечение, медицинские показания и противопоказания к применению методов медицинской реабилитации, в том числе основанных на использовании природных лечебных факторов
Медицинская (кардиологическая) реабилитация представлена в виде трехэтапной системы, в рамках которых осуществляется маршрутизация пациента (Приложение Б, рисунок ПБ-1) [105]. Помощь по медицинской реабилитации пациентам с АС оказывается в плановом порядке после установления диагноза (при первом контакте с пациентом) или при хроническом течении заболевания независимо от сроков заболевания при условии стабильности клинического состояния пациента, наличия медицинских показаний и учета противопоказаний к проведению отдельных реабилитационных методов.
При планировании хирургической коррекции АС подготовку пациента к эффективному восстановлению показано начинать в предоперационном периоде с целью информирования пациента о характере и объеме хирургического вмешательства, обучения его оптимальному восприятию своего самочувствия после операции и умению правильно выполнять послеоперационные рекомендации. Реабилитационные мероприятия и методы реабилитации показано применять с учетом этапа реабилитации, клинического и физического состояния пациента.
- Рекомендуется всех пациентов с АС включать в программу комплексной кардиореабилитации с целью улучшения физического, психологического и социального функционирования, качества жизни, показателей возврата пациентов к труду и предотвращения инвалидизации [105 - 111].
ЕОК\РКО IIa C (УУР B, УДД 2)
Комментарии: наличие противопоказаний к физическим тренировкам не является фактором, ограничивающим участие пациентов в программах кардиореабилитации, и не исключает применения иных методов физической реабилитации (комплексов лечебной гимнастики, ходьбы и т.д.).
- Рекомендуется программу кардиореабилитации пациентов с АС осуществлять на принципах раннего начала, непрерывности, этапности и пациент-ориентированности для обеспечения более благоприятного течения и исхода заболевания [112 - 115].
ЕОК\РКО IIa C (УУР C, УДД 5)
Комментарии: большая часть программ кардиореабилитации выполняется на амбулаторном этапе, который показано проводить в очном, дистанционном (в домашних условиях с использованием инструментов цифрового и мобильного здравоохранения) или смешанном форматах для увеличения охвата пациентов реабилитационными мероприятиями, повышения приверженности их изменению образа жизни, реабилитационной и лекарственной терапии [112 - 115].
- Рекомендуется для проведения кардиореабилитации пациентов с АС на всех этапах формировать мультидисциплинарную реабилитационную команду с целью определения индивидуальной программы реабилитации и проведения комплекса реабилитационных мероприятий [105, 107].
ЕОК\РКО IIa C (УУР C, УДД 5)
- Рекомендуется у всех пациентов с АС в рамках программы кардиореабилитации проводить оценку клинического и функционального состояния с целью описания актуальных проблем здоровья пациента, определения функционирования органов и систем, выявления показаний и противопоказаний к реабилитационным мероприятиям и определения результатов реабилитации [107, 116].
ЕОК\РКО IIa C (УУР C, УДД 5)
Комментарии: для оценки клинического статуса пациента, уровня его функционирования и жизнедеятельности, влияния личностных факторов и факторов окружающей среды показано использовать стандартизованные и валидные методы диагностики, инструменты оценки по Международной Классификации Функционирования, ограничений жизнедеятельности и здоровья (МКФ), которые доступны для этой цели (www.icf-research-branch.org/download/category/12-cardiovascularandrespiratoryconditions) [105, 117 - 119]. МКФ - это инструмент для описания возникших вследствие заболевания/повреждения у пациента нарушений функций органов и систем, нарушений повседневных функций (самообслуживания, коммуникаций, выполнения профессиональной и социальной роли) с учетом влияния факторов окружающей среды, которые могут облегчать или затруднять выполнение описанных функций пациентом.
- Рекомендуется у всех пациентов с АС в рамках программы кардиореабилитации осуществлять контроль и коррекцию (при отклонениях от нормы) факторов риска (массы тела, уровня АД (при артериальной гипертонии), липидов и глюкозы (при сахарном диабете) крови, ежедневной физической активности, психологических факторов (при симптомах тревоги и депрессии), рациона питания (по показаниям)) и вовлекать в программу по отказу от курения (при курении в любом виде) с целью замедления ухудшения течения заболевания, повышения приверженности лечению и улучшения результатов реабилитации [107, 116].
ЕОК\РКО IIa C (УУР C, УДД 5)
Комментарии: при наличии показаний рекомендуется проводить тестирование по Госпитальной шкале тревоги и депрессии (HADS; The hospital Anxiety and Depression Scale) для выявления симптомов тревоги/депрессии (Приложение Г, таблица ПГ-2).
- Рекомендуется всех пациентов с АС информировать по вопросам, связанным с заболеванием, его лечением и профилактикой; обучать методам самоконтроля и самопомощи с целью повышения приверженности лечебным и реабилитационным вмешательствам, улучшения течения заболевания и качества жизни [107, 120, 176, 187].
ЕОК\РКО IIa C (УУР C, УДД 5)
Комментарии: информирование и обучение пациента показано проводить в любом доступном формате (индивидуально, в рамках реабилитационного консультирования и/или в "Школе для пациентов с клапанными пороками сердца") в очном или онлайн-режиме [107, 115, 120].
- Рекомендуется рассмотреть возможность проведения нагрузочного тестирования посредством теста с 6-минутной ходьбой пациентам после хирургической коррекции АС на 8 - 14 день для оценки функционального состояния, выбора оптимального режима физических тренировок и контроля их эффективности [107, 121 - 123].
ЕОК\РКО IIb C (УУР C, УДД 5)
Комментарии: у пациентов с АС в возрасте
60 лет, перенесших ТИАК или открытое ПАК, показано дополнительно проводить скрининг старческой астении посредством теста "Встань и Иди" с фиксацией времени (Timed "Up and go" test") (Приложение Г, рисунок ПГ-4) для индивидуализации программы реабилитации и определения показаний к комплексному гериатрическому обследованию [107, 108, 121 - 125].
- Рекомендуется пациентов после хирургической коррекции АС вовлекать в программы физических тренировок, проводимых в индивидуальном формате и/или в организованных группах в лечебном учреждении/или в домашних условиях после обучения и освоения программы с целью улучшения функционального статуса и качества жизни, повышения физической работоспособности [105 - 108, 113, 176].
ЕОК\РКО IIa C (УУР C, УДД 4)
Комментарии: персонализированная программа физических тренировок у пациентов после хирургического лечения АС (при отсутствии противопоказаний, Приложении А3-2) формируется в зависимости от этапа кардиореабилитации и включает регулярные физические аэробные (динамические) нагрузки умеренной интенсивности (на старте низкой интенсивности), силовые физические нагрузки от низкой до умеренной интенсивности (по показаниям) для повышения и/или поддержания выносливости/силы мышц нижних конечностей у пациентов с низким риском послеоперационных осложнений, хорошим заживлением раны после стернотомии и не ранее шести недель после операции.
Как у пациентов с АС, перенесших хирургическую операцию, так и у пациентов с АС без хирургического лечения в программу физической реабилитации (при отсутствии противопоказаний) включают комплексы лечебной гимнастики с дыхательными упражнениями, тренировку инспираторных мышц с использованием дыхательных тренажеров (по показаниям) и другие дыхательные техники (по показаниям), ходьбу. Для безопасности программы физической реабилитации показано осуществлять мониторинг состояния пациента (жалобы, клинические симптомы, уровень АД, ЧСС и ЭКГ - по показаниям), оценивать уровень физического напряжения по шкале Борга (Borg Rating of Perceived Exertion, Borg RPE) в процессе тренировки (Приложение Г, таблица ПГ-3) [102, 116].
5. Профилактика и диспансерное наблюдение, медицинские показания и противопоказания к применению методов профилактики
Диспансерное наблюдение
- Всем пациентам с АС, а также после протезирования АК рекомендуется пожизненное наблюдение врача-кардиолога, в случае отсутствия врача-кардиолога - врача-терапевта или врача общей практики для определения частоты визитов, контроля за выполнением предписанных рекомендаций, своевременного изменения терапии, оценки риска ССО, направления на дополнительные исследования, санаторно-курортное лечение и, при необходимости, - на госпитализацию [126, 127, 176].
ЕОК\РКО I C (УУР C, УДД 5)
- Рекомендуется диспансерный прием (осмотр, консультация) врача-кардиолога, в случае отсутствия врача-кардиолога - диспансерный прием (осмотр, консультация) врача-терапевта/врача общей практики (семейного врача) и выполнение ЭхоКГ 2 раза в год пациентам с выраженным/тяжелым приобретенным клапанным пороком сердца, остальные пациенты - ежегодно [14, 18, 106, 142, 176].
ЕОК\РКО I C (УУР C, УДД 5)
- ЭхоКГ рекомендуется всем пациентам с ранее диагностированным АС для повторной оценки при изменении клинической симптоматики [2, 4, 5, 11, 12, 18, 142, 176].
ЕОК\РКО I A (УУР C, УДД 5)
- ЭхоКГ рекомендуется для динамического наблюдения асимптомных пациентов с ранее диагностированным АС: каждый год для тяжелого АС, каждые 1 - 2 года - для умеренного АС, каждые 3 - 5 лет - для легкого АС [2, 4, 5, 11, 12, 14, 18, 142].
ЕОК\РКО I A (УУР C, УДД 5)
Комментарии: проведение ЭхоКГ как неинвазивного диагностического исследования 1-й линии необходимо выполнять у всех больных с подозрением на наличие АС, с симптомами АС или с аускультативной картиной шума, "золотой стандарт" диагностики. ЭхоКГ считается наиболее ценным неинвазивным методом диагностики АС, так как позволяет не только верифицировать АС, но и в большинстве случаев позволяет выявить причину АС, оценить степень его тяжести, оценить функцию и размеры ЛЖ, размеры других камер сердца, а также определить прогноз и время оперативного вмешательства на клапане.
Комплексная оценка АС включает:
- измерение трансклапанного потока;
- определение среднего трансклапанного градиента давления;
- вычисление эффективной площади клапана.
Внимание к деталям точного измерения давления и потока является очень важным, особенно у пациентов с низким сердечным выбросом или низким трансклапанным градиентом давления.
- Рекомендуется первый диспансерный прием (осмотр, консультация) врача-кардиолога пациентам, перенесших хирургическую коррекцию порока, через 2 - 4 недели после выписки из стационара с выполнением ЭхоКГ, если не проводилась при выписке для ранней диагностики осложнений [14, 18, 106, 142].
ЕОК\РКО I C (УУР C, УДД 5)
Комментарии: Обследование включает:
- Трансторакальную ЭхоКГ;
- Электрокардиографию (12 отведений);
- Прицельную рентгенографию органов грудной клетки в 2 проекциях (прямая и левая боковая);
- Общий (клинический) анализ крови развернутый;
- Анализ крови биохимический общетерапевтический;
- Определение международного нормализованного отношения (МНО) (в случае терапии АВК).
- После первичного послеоперационного обследования рекомендуется наблюдение и обследование пациента с АС повторно (с выполнением ЭхоКГ) через 6 и 12 месяцев и затем ежегодно при неосложненном клиническом течении [11, 14, 18, 106, 142].
ЕОК\РКО I C (УУР C, УДД 5)
- При отсутствии изменений в клиническом статусе пациента с диагностированным АС рекомендуется обследование один раз в год. При изменении в клиническом статусе (при подозрении на инфекционный эндокардит, появлении новых шумов сердца при аускультации, нарастании клиники сердечной недостаточности) рекомендуется выполнить ЭхоКГ [14, 106, 142].
ЕОК\ РКО I C (УУР C, УДД 5)
- Рекомендуется диспансерный прием (осмотр, консультация) врача-кардиолога за асимптомными пациентами с клинически значимым АС без хирургического вмешательства, в случае отсутствия врача-кардиолога - диспансерный прием (осмотр, консультация) врача общей практики (семейного врача) [14, 106].
ЕОК\РКО I C (УУР C, УДД 5)
- Рекомендуется проведение общего (клинического) анализа мочи и общего (клинического) анализа крови с оценкой гематокрита, исследованием уровня общего гемоглобина, эритроцитов, лейкоцитов, тромбоцитов, скорости оседания эритроцитов в крови у всех пациентов с АС, а также после протезирования АК в процессе динамического наблюдения не менее 1 раза в год [14, 18].
ЕОК/РКО I C (УУР C, УДД 5)
- Рекомендуется проведение анализа крови биохимического общетерапевтического (исследование уровня калия, натрия, глюкозы, креатинина, общего белка, мочевины, общего билирубина, определение активности АЛТ и АСТ в крови, исследование уровня тиреотропного гормона (ТТГ) в крови, С-реактивного белка в сыворотке крови) для оценки почечной и печеночной функции, исключения воспаления;; исследование уровня общего холестерина крови, уровня ХсЛНП и ТГ с целью выявления фактора риска сопутствующего атеросклероза и при необходимости коррекции терапии у всех пациентов с АС и после протезирования АК в процессе динамического наблюдения не менее 1 раза в год [14].
ЕОК/РКО IIa C (УУР C, УДД 5)
- Рекомендуется рассмотреть возможность исследования уровня N-терминального фрагмента натрийуретического пропептида мозгового (NT-proBNP) в крови всем пациентам с АС и после протезирования АК при необходимости с целью стратификации риска летальности [11, 14, 18].
ЕОК/РКО IIa C (УУР C, УДД 5)
- Пациентам с АС и после ПАК рекомендуется регистрация ЭКГ в покое, расшифровка, описание и интерпретация электрокардиографических данных 1 раз в год при контрольном визите и дополнительно - при появлении аритмии, а также при назначении/изменении лечения, влияющего на внутрисердечную электрическую проводимость [126, 127].
ЕОК\РКО I C (УУР C, УДД 5)
- Рекомендуется проведение прицельной рентгенографии органов грудной клетки по строгим показаниям и при проведении профилактических осмотров у пациентов с АС и после ПАК [126, 127].
ЕОК\РКО I C (УУР C, УДД 5)
- Для решения вопроса о направлении пациентов с АС на ЭхоКГ, ЧП ЭхоКГ, МРТ, КТ, КАГ и на другие визуализирующие исследования рекомендуется проводить диспансерный прием (осмотр, консультация) врача-кардиолога [126, 127].
ЕОК\РКО I C (УУР C, УДД 5)
Профилактика
- Рекомендуется антибактериальная терапия для профилактики обострения ревматической лихорадки у пациентов с ревматическим АС [2, 4, 11, 14, 26].
ЕОК\РКО I A (УУР C, УДД 5)
Комментарии: показано профилактическое назначение антибиотиков пенициллинового ряда (J01C Бета-лактамные антибактериальные препараты, пенициллины) в течение 10 лет после последнего обострения ревматической лихорадки или до достижения 40 лет. Пациенты, которые имели одну ревматическую атаку, имеют высокий риск повторных обострений ревматизма. У страдающих ревмокардитом повышена склонность к повторным ревматическим атакам, в связи, с чем их вторичная профилактика имеет большое клиническое значение, предупреждая прогрессирование порока, декомпенсацию ХСН, тромбоэмболические события в магистральные сосуды. Непрерывная антибактериальная профилактика, в совокупности с установлением лабораторно подтвержденного этиологического агента ревматизма, доказала свою эффективность. Пожизненная профилактика показана пациентам с АС высокого риска (носительство стрептококка группы A)
- Всем пациентам, которым имплантирован механический протез, рекомендуется прием АВК пожизненно под контролем МНО для профилактики тромбоэмболических осложнений [11, 14, 18, 37, 38, 61].
ЕОК\РКО I B (УУР A, УДД 1)
- Рекомендуется выполнять определение МНО после ПАК при контрольном визите на этапе подбора дозы не менее 1 раза в 3 - 4 дня, далее при подобранной дозе АВК 1 раз в 3 - 4 недели [11, 14, 18, 37, 38, 61].
ЕОК\РКО I B (УУР A, УДД 1)
- Всем пациентам на терапии АВК рекомендуется самоконтроль МНО при условии предшествовавшего соответствующего обучения в школе пациента и осуществления врачебного контроля (дистанционный мониторинг лабораторного показателя или регулярные посещения врача) [18, 37, 38, 176, 187].
ЕОК\РКО I B (УУР A, УДД 1)
- Рекомендуется поддерживать МНО на уровне 2,5 (в диапазоне от 2,0 до 3,0) у пациентов с имплантированным механическим протезом, не имеющих факторов риска тромбоэмболических осложнений и на уровне 3,0 (в диапазоне 2,5 - 3,5) при наличии одного и более факторов (таблица ПА3-3, приложение А3) [14, 61].
ЕОК\РКО I B (УУР C, УДД 5)
Комментарии: тромбоэмболии в анамнезе, ФП, гиперкоагуляция, венозный тромбоз, выраженная дисфункция ЛЖ (ФВ ЛЖ менее 35%).
- Пациентам, принимающим АВК рекомендуется прекратить прием препарата по крайней мере за 4 дня до планового некардиального хирургического вмешательства, ассоциированного с высоким риском развития послеоперационных осложнений и смерти с достижением МНО < 1,5, и возобновить лечение АВК в течение 24 ч после операции при отсутствии противопоказаний [176, 190 - 192].
ЕОК\РКО I B (УУР B, УДД 1)
- Рекомендуется рассмотреть возможность прерывания и возобновления приема АВК с использованием "терапии моста" у пациентов с механическим протезом аортального клапана с наличием факторы риска тромбоэмболических событий перед некардиальными хирургическими вмешательствами, ассоциированными с высоким риском развития послеоперационных осложнений и смерти [176, 190 - 192].
ЕОК\РКО IIa B (УУР B, УДД 1)
- Рекомендуется продолжение приема АВК пациентам с механическим протезом аортального клапана при инвазивных вмешательствах с низким риском развития кровотечения (операции на коже; небольшая операция на глазах, включая катаракту; лечение кариеса и удаление зубов; имплантация электрокардиостимулятора или иных устройств; диагностическая катетеризация сердца; фиброгастроскопия (эзофагогастроскопия), колоноскопия, бронхоскопия и иные диагностические или терапевтические процедуры на органах мочеполовой системы с низким риском кровотечения) [176, 190 - 192].
ЕОК\РКО I A (УУР A, УДД 1)
- Рекомендуется рассмотреть возможность прерывания (за 3 - 4 дня до операции) и возобновление приема АВК без "терапии моста" у пациентов с механическим протезом аортального клапана нового поколения и при отсутствии рисков развития тромбоэмболии (механический протез митральной или трикуспидальной позиции, более старые поколения механических протезов клапанов сердца независимо от локализации, наследственные или приобретенные состояния, сопровождающиеся гиперкоагуляцией, дисфункция левого желудочка) как способ уменьшения кровотечений после некардиальных хирургических вмешательств или инвазивных процедур, ассоциированных с высоким риском развития послеоперационных осложнений и смерти [176, 193 - 196].
ЕОК\РКО IIb B (УУР B, УДД 3)
- Для профилактики инфекционного эндокардита рекомендуется антибактериальная терапия перед стоматологическими вмешательствами всем пациентам с механическими и биологическими протезами согласно действующим клиническим рекомендациям "Инфекционный эндокардит и инфекция внутрисердечных устройств" [11, 143].
ЕОК\РКО IIa C (УУР C, УДД 5)
- Рекомендуется информировать всех пациентов с протезированным АК о профилактике развития инфекционного эндокардита, включающей в себя кожную и зубную гигиену, санацию ротовой полости не реже 1 р/год, своевременную дезинфекцию ран, лечение хронических очагов бактериальной инфекции. Рекомендации по антибактериальной профилактике инфекционного эндокардита при стоматологических манипуляциях на деснах, периапикальной области зубов, работе с корнем и снятии зубного камня, а также перфорации слизистой оболочки ротовой полости представлены в Приложении Б, Таблица ПБ-2 [126].
ЕОК\РКО IIa C (УУР C, УДД 5)
- Пациентам после ПАК и с дисфункцией ЛЖ рекомендуется проведение медикаментозной терапии сердечной недостаточности согласно действующим клиническим рекомендациям "Хроническая сердечная недостаточность" [17, 126, 127, 146].
ЕОК\РКО I В (УУР C, УДД 5)
- Рекомендуется всем пациентам с протезированным АК ежегодная сезонная вакцинация против гриппа, особенно настоятельно - лицам пожилого возраста (в отсутствие абсолютных противопоказаний) для профилактики повторных ССО и улучшения качества жизни [126, 127].
ЕОК\РКО IIa C (УУР C, УДД 5)
6. Организация оказания медицинской помощи
Показания для плановой госпитализации:
1) Клинические проявления заболевания;
2) Плановая операция по протезированию или реконструкции АК;
3) Проявления сердечной недостаточности.
Показания для экстренной госпитализации:
1) Впервые возникшая ФП;
2) Отек легких;
3) Нестабильность гемодинамики.
Показания к выписке пациента из стационара:
1) Стабильная гемодинамика;
2) Окончание хирургического лечения;
3) Удовлетворительные показатели лабораторных и инструментальных исследований.
7. Дополнительная информация (в том числе факторы, влияющие на исход заболевания или состояния)
Для выбора хирургической тактики и оптимизации лечения важнейшей задачей является выявление факторов риска, и прогнозирования исхода операции. Операционный риск может быть оценен достаточно быстро - формулы для оценки риска летального исхода представлены на сайтах Society of Thoracic Surgeons (www.sts.org) и European System for Cardiac Operative Risk Evaluation (www.euroscore.org) [14, 43 - 45]. Логистический Euroscore
20% или уровень оперативного риска
10% по данным шкалы STS предложены как критерии высокого риска.
Критерии оценки качества медицинской помощи
Критерии оценки качества первичной медико-санитарной помощи взрослым при аортальном стенозе (коды по МКБ - 10: I35.0, I35.2, I35.8, I35.9, Q23.0, I06.0, I06.2, I06.8, I06.9, I08.2, I08.8, I08.9)
N
Критерии качества
ЕОК
УДД
УУР
Оценка выполнения (да/нет)
1
Выполнены прием (консультация) врача-кардиолога первичный и (или) прием (консультация) врача сердечно-сосудистого хирурга первичный (при установлении диагноза)
ЕОК/РКО I B
5
C
Да/нет
2
Выполнена регистрация электрокардиограммы (при диспансерном наблюдении)
ЕОК/РКО I B
5
C
Да/нет
3
Выполнена прицельная рентгенография грудной клетки (при планировании хирургического лечения)
ЕОК/РКО I B
5
C
Да/нет
4
Выполнена эхокардиография трансторакальная (при установлении диагноза и (или) при диспансерном наблюдении)
ЕОК/РКО I A
5
C
Да/нет
5
Выполнен общий (клинический) анализ крови развернутый с исследованием уровня лейкоцитов в крови (при диспансерном наблюдении не реже 1 раза в год)
ЕОК/РКО I C
5
C
Да/нет
6
Выполнены исследования, исследование уровня глюкозы в крови, исследования уровня креатинина в крови, исследования уровня общего белка в крови, исследование уровня мочевины, исследование уровня общего билирубина в крови, определение активности лактатдегидрогеназы в крови, определение активности аспартатаминотрансферазы в крови, определение активности аланинаминотрансферазы в крови, исследование уровня C-реактивного белка в сыворотке крови
ЕОК/РКО I C
5
C
Да/нет
7
Выполнен первый диспансерный прием (осмотр, консультация) врача-кардиолога оперированных пациентов пациентам, перенесших хирургическую коррекцию порока, через 2 - 4 недели после выписки из стационара с выполнением ЭхоКГ, если не проводилась при выписке для ранней диагностики осложнений.
ЕОК/РКО I C
5
C
Да/нет
8
Выполнен контроль определения международного нормализированного отношения после протезирования аортального клапана при контрольном визите на этапе подбора дозы не менее 1 раза в 3 - 4 календарных дня, далее при подобранной дозе антагониста витамина К 1 раз в 3 - 4 недели
ЕОК\РКО I A
1
A
Да/нет
Критерии оценки качества специализированной медицинской помощи взрослым при аортальном стенозе (коды по МКБ - 10: I35.0, I35.2, I35.8, I35.9, Q23.0, I06.0, I06.2, I06.8, I06.9, I08.2, I08.8, I08.9)
N
Критерии качества
ЕОК
УДД
УУР
Оценка выполнения (да/нет)
1
Выполнена регистрация электрокардиограммы (при планировании хирургического лечения и перед выпиской из стационара)
ЕОК/РКО I B
5
C
Да/нет
2
Выполнена прицельная рентгенография грудной клетки (при планировании хирургического лечения)
ЕОК/РКО I B
5
C
Да/нет
3
Выполнена эхокардиография (при планировании и (или) выполнении хирургического лечения и перед выпиской из стационара)
ЕОК/РКО I A
5
C
Да/нет
4
Выполнен общий (клинический) анализ крови развернутый с исследованием уровня лейкоцитов в крови (при планировании хирургического лечения и (или) перед выпиской из стационара)
ЕОК/РКО I C
5
C
Да/нет
5
Выполнены исследования исследование уровня глюкозы в крови, исследования уровня креатинина в крови, исследования уровня общего белка в крови, исследование уровня мочевины, исследование уровня общего билирубина в крови, определение активности аспартатаминотрансферазы в крови, определение активности аланинаминотрансферазы в крови, исследование уровня C-реактивного белка в сыворотке крови
ЕОК/РКО I C
5
C
Да/нет
6
Выполнена коронарография или оценена ранее выполненная (не позднее 6 месяцев) при планировании хирургического лечения (пациенты старше 40 лет, при анамнезе и (или) симптомах ишемической болезни сердца, при наличии признаков ишемии миокарда, при снижении фракции выброса левого желудочка < 50%, при наличии одного и более факторов риска ишемической болезни сердца и (или) постлучевом поражении)
ЕОК/РКО I C
5
C
Да/нет
7
Выполнено вмешательство на аортальном клапане (реконструкция клапана, или протезирование, или эндоваскулярное вмешательство) в случае наличия соответствующих медицинских показаний и отсутствия медицинских противопоказаний
ЕОК/РКО I A
2
B
Да/нет
8
Выполнен контроль определения международного нормализированного отношения (МНО) после протезирования аортального клапана при контрольном визите на этапе подбора дозы не менее 1 раза в 3 - 4 календарных дня, далее при подобранной дозе антагониста витамина К 1 раз в 3 - 4 недели
ЕОК/РКО I B
1
A
Да/нет
Список литературы
1. Iung B. Baron G., Butchart E.G.A. prospective survey of patients with valvular heart disease in Europe: the Euro Heart Survey on valvular heart disease. Eur Heart J. - 2003. - Vol 24. - P. 1231 - 1243.
2. Nishimura R.A., Otto C.M., Bonow R.O., Carabello B.A., Erwin III J.P., Guyton R.A., O'Gara P.T. 2014 AHA/ACC Guideline for the Management of Patients With Valvular Heart Disease A Report of the American College of Cardiology. American Heart Association Task Force on Practice Guidelines. Journal of the American College of Cardiology. 2014; 63(22): e57 - 185.
3. Otto C.M. Calcific aortic stenosis - time to look more closely at the valve. N. England J. Med 2008; 359: 1395-8.
4. Nishimura R.A., Otto C.M. Bonow R.O, Carabello B.A., Erwin J.P. III, Fleisher L.A., Jneid H. 2017 AHA/ACC Focused Update of the 2014 AHA/ACC Guideline for the Management of Patients With Valvular Heart Disease A Report of the American College of. Cardiology/American Heart Association Task Force on Clinical Practice Guidelines. Circulation. 2017; 135: e1159 - e1195.
5. Baumgartner H., Hung J., Bermejo J., Chambers J.B., Edvardsen T., Goldstein S., Lancellotti P., Le Fevre M., Miller F., Otto C.M. Focus update on the echocardiographic assessment of aortic valve stenosis: EAE/ASE recommendations for clinical practice. Eur Heart J Cardiovasc Imaging 2017; 18: 254 - 275.
6. Henein M.Y. Valvular Heart Disease in Clinical Practice. Springer Science. 2010.
7. Carabello B.A. Clinical practice: aortic stenosis. N. Engl J Med 2002; 346: 677-82.
8. Irtyuga O., Babakekhyan M., Kostareva A., Uspensky V., Gordeev M., Faggian G., Malashicheva A., Metsker O., Shlyakhto E., Kopanitsa G. Analysis of Prevalence and Clinical Features of Aortic Stenosis in Patients with and without Bicuspid Aortic Valve Using Machine Learning Methods. J Pers Med. 2023 Nov 9; 13(11): 1588. doi: 10.3390/jpm13111588.
9. Иртюга О.Б., Чистякова В.И., Тенчурина А.О., Солнцев В.Н., Кушнарева Е.А., Жидулева Е.В., Малев Э.Г., Антонова И.В., Гордеев М.Л., Демченко Е.А. Частота выявления и клиническая значимость латентного инфекционного эндокардита у пациентов с аортальным стенозом. Российский кардиологический журнал. 2019; (11): 10 - 15. https://doi.org/10.15829/1560-4071-2019-11-10-15.
10. Nkomo V.T., Gardin J.M., Skelton T.N., Gottdiener J.S., Scott C.G., Enriquez-Sarano M. Burden of valvular heart diseases: a population-based study. Lancet 2006; 368: 1005-11.
11. Otto C.M., Nishimura R.A., Bonow R.O., et al. 2020 ACC/AHA Guideline for the Management of Patients With Valvular Heart Disease: A Report of the American College of Cardiology/American Heart Association Joint Committee on Clinical Practice Guidelines. J Am Coll Cardiol 2020; Dec 17; doi: 10.1161/CIR.0000000000000932. Epub 2020 Dec 17.
12. Rosenhek R., Binder T., Porenta G., Lang I., Christ G., Schemper M., Maurer G., Baumgartner H. Predictors of outcome in severe, asymptomatic aortic stenosis. N Engl J Med 2000; 343: 611 - 617.
13. Bergler-Klein J., Gyongyosi M., Maurer G. The role of biomarkers in valvular heart disease: focus on natriuretic peptides. Can J Cardiol 2014; 30: 1027 - 1034.106: 2224-30.
14. Baumgartner H., Falk V., Bax J.J., Bonis M., Hamm C., Per Johan Holm P.J.J., Iung B., Lancellotti P., Lansac E. 2017 ESC/EACTS Guidelines for the management of valvular heart disease. The Task Force for the Management of Valvular Heart Diseas of the European Society of Cardiology (ESC) and the European Association for Cardio-Thoracic Surgery (EACTS). European Heart Journal (2017) 38, 2739 - 2791.
15. Otto C.M., Burwash I.G., Legget M.E., et al. Prospective study of asymptomatic valvular aortic stenosis. Clinical, echocardiographic, and exercise predictors of outcome. Circulation 1997; 95: 2262-70.
16. Pellikka P.A., Sarano M.E., Nishimura R.A., et al. Outcome of 622 adults with asymptomatic, hemodynamically significant aortic stenosis during prolonged follow-up. Circulation 2005; 111: 3290-5.
17. Theresa A. McDonagh, Marco Metra, Marianna Adamo, Roy S. Gardner, Andreas Baumbach, Michael
, et al. 2021 ESC Guidelines for the diagnosis and treatment of acute and chronic heart failure: Developed by the Task Force for the diagnosis and treatment, of acute and chronic heart failure of the European Society of Cardiology (ESC) With the special contribution of the Heart Failure Association (HFA) of the ESC. European Heart Journal, Volume 42, Issue 36, 21 September 2021, Pages 3599 - 3726, https://doi.org/10.1093/eurheartj/ehab368.
18. Alec Vahanian, Friedhelm Beyersdorf, Fabien Praz, Milan Milojevic, Stephan Baldus, Johann Bauersachs, Davide Capodanno, et al. 2021 ESC/EACTS Guidelines for the management of valvular heart disease: Developed by the Task Force for the management, of valvular heart disease of the European Society of Cardiology (ESC) and the European Association for Cardio-Thoracic Surgery (EACTS). European Heart Journal, 2021; ehab395, https://doi.org/10.1093/eurheartj/ehab395.
19. Monin J.L., Quere J.P., Monchi M., et al. Low-gradient aortic stenosis: operative risk stratification and predictors for long-term outcome: a multicenter study using dobutamine stress hemodynamics. Circulation 2003; 108: 319-24.
20. Levy F., Laurent M., Monin J.L., Maillet J.M., Pasquet A., Le Tourneau T., Petit-Eisenmann H., Gori M., Jobic Y., Bauer F., Chauvel C., Leguerrier A., Tribouilloy C. Aortic valve replacement for low-flow/low-gradient aortic stenosis operative risk stratification, and long-term outcome: a European multicenter study. J Am Coll Cardiol 2008; 51: 1466 - 1472.
21. Das P., Rimington H., Chambers J. Exercise testing to stratify risk in aortic stenosis. Eur Heart J 2005; 26:1309-13.
22. Henri C., Pierard L.A., Lancellotti P., Mongeon Р., Pibarot P., Basmadjian A.J. Exercise testing and stress imaging in valvular heart disease. Can J Cardiol 2014; 30: 1012 - 1026.
23. Azevedo C.F., Nigri M., Higuchi M.L., Pomerantzeff P.M., Spina G.S., Sampaio R.O., Tarasoutchi F., Grinberg M., Rochitte C.E. Prognostic significance of myocardial fibrosis quantification by histopathology and magnetic resonance imaging in patients with, severe aortic valve disease. J Am Coll Cardiol 2010; 56: 278 - 287.
24. Cueff C., Serfaty J.M., Cimadevilla C., Laissy J.P., Himbert D., Tubach F., Duval X., Iung B., Enriquez-Sarano M., Vahanian A., Messika-Zeitoun D. Measurement of aortic valve calcification using multislice computed tomography: correlation with haemodynamic, severity of aortic stenosis and clinical implication for patients with low ejection fraction. Heart 2011; 97: 721 - 726.
25. Clavel M.A., Messika-Zeitoun D., Pibarot P., Aggarwal S.R., Malouf J., Araoz P.A., Michelena H.I., Cueff C., Larose E., Capoulade R., Vahanian A., Enriquez-Sarano M. The complex nature of discordant severe calcified aortic valve disease grading: new insights from, combined Doppler echocardiographic and computed tomographic study. J Am Coll Cardiol 2013; 62: 2329 - 2338.
26. Gerber M.A., Baltimore R.S., Eaton C.B., Gewitz M., Rowley A.H., Shulman S.T., Taubert K.A. Prevention of rheumatic fever and diagnosis and treatment of acute Streptococcal pharyngitis: a scientific statement from the American Heart Association Rheumatic, Fever, Endocarditis, and Kawasaki Disease Committee of the Council on Cardiovascular Disease in the Young, the Interdisciplinary Council on Functional Genomics and Translational Biology, and the Interdisciplinary Council on Quality of Care, and Outcomes Research.
27. Rossebo A.B., Pedersen T.R., Boman K., Brudi P., Chambers J.B., Egstrup K., Gerdts E., Gohlke-Barwolf C., Holme I., Kesaniemi Y.A., Malbecq W., Nienaber C.A., Ray S., Skjaerpe T., Wachtell K., Willenheimer R., SEAS Investigators. Intensive lipid lowering with simvastatin and ezetimibe in aortic stenosis. N Engl J Med 2008; 359: 1343 - 1356.
28. Bull S., Loudon M., Francis J.M., Joseph J., Gerry S., Karamitsos T.D., Prendergast B.D., Banning A.P., Neubauer S., Myerson S.G. A prospective, double-blind, randomized controlled trial of the angiotensin-converting enzyme inhibitor Ramipril In Aortic Stenosis (RIAS trial). Eur Heart J Cardiovasc Imaging 2015; 16: 834841. 249. 250.
29. Ochiai T., Saito S., Yamanaka F., Shishido K., Tanaka Y., Yamabe T., Shirai S., Tada N., Araki M., Naganuma T., Watanabe Y., Yamamoto M., Hayashida K. Reninangiotensin system blockade therapy after transcatheter aortic valve implantation. Heart 2018; 104: 644651.
30. Dahl J.S., Videbaek L., Poulsen M.K., Pellikka P.A., Veien K., Andersen L.I., Haghfelt T., Moller J.E. Effect of candesartan treatment on left ventricular remodeling after aortic valve replacement for aortic stenosis. Am J Cardiol 2010; 106: 713719.
31. Cowell S.J., Newby D.E., Prescott R.J., et al. A randomized trial of intensive lipid-lowering therapy in calcific aortic stenosis. N Engl Med 2005; 352:2 389 - 97.
32. Breithardt G., Baumgartner H., Berkowitz S.D., Hellkamp A.S., Piccini J.P., Stevens S.R., Lokhnygina Y., Patel M.R., Halperin J.L., Singer D.E., Hankey G.J., Hacke W., Becker R.C., Nessel C.C., Mahaffey K.W., Fox K.A., Califf R.M., Committee RAS, Investigators. Clinical characteristics and outcomes with rivaroxaban vs. warfarin in patients with non-valvular atrial fibrillation but underlying native mitral and aortic valve disease participating in the ROCKET AF trial. Eur Heart J 2014; 35: 3377 - 3385.
33. Avezum A., Lopes R.D., Schulte P.J., Lanas F., Gersh B.J., Hanna M., Pais P., Erol C., Diaz R., Bahit M.C., Bartunek J., De Caterina R., Goto S., Ruzyllo W., Zhu J., Granger C.B., Alexander J.H. Apixaban in comparison with warfarin in patients with atrial fibrillation and valvular heart disease: findings from the Apixaban for Reductionin Stroke and Other Thromboembolic Events in Atrial Fibrillation (ARISTOTLE) trial. Circulation 2015; 132: 624 - 632..
34. Ezekowitz M.D., Nagarakanti R., Noack H., Brueckmann M., Litherland C., Jacobs M., Clemens A., Reilly P.A., Connolly S.J., Yusuf S., Wallentin L. Comparison of dabiga-tran and warfarin in patients with atrial fibrillation and valvular heart disease: the RE-LY Trial (Randomized Evaluation of Long-Term Anticoagulant Therapy). Circulation 2016; 134: 589 - 598.
35. De Caterina R., Renda G., Carnicelli A.P., Nordio F., Trevisan M., Mercuri M.F., Ruff C.T., Antman E.M., Braunwald E., Giugliano R.P. Valvular heart disease patients on edoxaban or warfarin in the ENGAGE AF-TIMI 48 trial. J Am Coll Cardiol 2017; 69: 1372 - 1382.
36. Dunning J., Versteegh M., Fabbri A., Pavie A., Kolh P., Lockowandt U., Nashef S.A. EACTS Audit and Guidelines Committee. Guideline on antiplatelet and anticoagulation management in cardiac surgery. Eur J Cardiothorac Surg 2008; 34: 73 - 92.
37. Cannegieter S.C., Rosendaal F.R., Briet E. Thromboembolic and bleeding complications in patients with mechanical heart valve prostheses. Circulation 1994; 89: 635 - 641.
38. Heneghan C., Ward A., Perera R., Trialist C., Bankhead C., Fuller A., Stevens R., Bradford K., Tyndel S., Alonso-Coello P., Ansell J., Beyth R., Bernardo A., Christensen T.D., Cromheecke M.E., Edson R.G., Fitzmaurice D., Gadisseur A.P., Garcia-Alamino J.M., Gardiner C., Hasenkam J.M., Jacobson A., Kaatz S., Kamali F., Khan T.I., Knight E., Kortke H., Levi M., Matchar D., Menendez-Jandula B., Rakovac I., Schaefer C., Siebenhofer A., Souto J.C., Sunderji R., Gin K., Shalansky K., Voller H., Wagner O., Zittermann A. Self-monitoring of oral anticoagulation: systematic review and meta-analysis of inpidual patient data. Lancet 2012; 379: 322 - 334.
39. Brennan J.M., Edwards F.H., Zhao Y., O'Brien S., Booth M.E., Dokholyan R.S., Douglas P.S., Peterson E.D., DEcIDE AVR Research Team. Early anticoagulation of bioprosthetic aortic valves in older patients: results from the Society of Thoracic Surgeons Adult Cardiac. Surgery National Database. J Am Coll Cardiol 2012; 60: 971 - 977.
40. Merie C., Kober L., Skov Olsen P., Andersson C., Gislason G., Skov Jensen J., Torp-Pedersen C. Association of warfarin therapy duration after bioprostheticaortic valve replacement with risk of mortality, thromboembolic complications and bleeding. JAMA 2012; 308: 2118 - 2125..
41. Christersson C., James S.K., Lindhagen L., Ahlsson A., Friberg O., Jeppsson A., Stahle E. Comparison of warfarin versus antiplatelet therapy after surgical bioprosthetic aortic valve replacement. Heart 2020;106:838 - 844.
42. Rafiq S., Steinbruchel D.A., Lilleor N.B., Moller C.H., Lund J.T., Thiis J.J., Kober L., Olsen P.S. Antithrombotic therapy after bioprosthetic aortic valve implantation: warfarin versus aspirin, a randomized controlled trial. Thromb Res 2017; 150: 104 - 110.
43. Massel D.R., Little S.H. Antiplatelet and anticoagulation for patients with prosthetic heart valves. Cochrane Database Syst Rev 2013: CD003464.
44. Hansen M.L., Sorensen R., Clausen M.T., Fog-Petersen M.L., Raunso J., Gadsboll N., Gislason G.H., Folke F., Andersen S.S., Schramm T.K., Abildstrom S.Z., Poulsen H.E., Kober L., Torp-Pedersen C. Risk of bleeding with single, dual, or triple therapy with warfarin, aspirin, and clopidogrel in patients with atrial fibrillation. Arch Intern Med 2010; 170: 1433.
45. Fiedler K.A., Maeng M., Mehilli J., Schulz-Schupke S., Byrne R.A., Sibbing D., Hoppmann P., Schneider S., Fusaro M., Ott I., Kristensen S.D., Ibrahim T., Massberg S., Schunkert H., Laugwitz K.L., Kastrati A., Sarafoff N. Duration of triple therapy in patients requiring oral anticoagulation after drug-eluting stent implantation: the ISAR-TRIPLE Trial. J Am Coll Cardiol 2015; 65: 1619 - 1629.
46. Raffaele De Caterina, Stefan Agewall, Felicita Andreotti et all. Great Debate: Triple antithrombotic therapy in patients with atrial fibrillation undergoing coronary stenting should be limited to 1 week. European Heart Journal, Volume 43, Issue 37, 1 October 2022, Pages 3512 - 3527, https://doi.org/10.1093/eurheartj/ehac294.
47. Dewilde W.J., Oirbans T., Verheugt F.W., Kelder J.C., De Smet B.J., Herrman J.P., Adriaenssens T., Vrolix M., Heestermans A.A., Vis M.M., Tijsen J.G., van't Hof A.W., ten Berg J.M., WOEST study investigators. Use of clopidogrel with or without aspirin in patients taking, oral anticoagulant therapy and undergoing percutaneous coronary intervention: an open-label, randomised, controlled trial. Lancet 2013; 381: 1107 - 1115.
48. Thourani V.H., Suri R.M., Gunter R.L., Sheng S., O'Brien S.M., Ailawadi G., Szeto W.Y., Dewey T.M., Guyton R.A., Bavaria J.E., Babaliaros V., Gammie J.S., Svensson L., Williams M., Badhwar V., Mack M.J. Contemporary real-world outcomes of surgical aortic valve replacement in 141,905 low-risk, intermediate-risk, and high-risk patients. Ann Thorac Surg 2015; 99: 55 - 61.
49. Reardon M.J., VanMieghem N.M., Popma J.J., Kleiman N.S., Sondergaard L., Mumtaz M., Adams D.H., Deeb G.M., Maini B., Gada H., Chetcuti S., Gleason T., Heiser J., Lange R., Merhi W., Oh J.K., SURTAVI Investigators. Surgical or transcatheter aortic-valve replacement in intermediate-risk patients. N Engl J Med 2017; 376: 1321 - 1331.
50. Zlotnick D.M., Ouellette M.L., Malenka D.J., De Simone J.P., Leavitt B.J., Helm R.E., Olmstead E.M., Costa S.P., DiScipio A.W., Likosky D.S., Schmoker J.D., Quinn R.D. Northern New England Cardiovascular Disease Study Group. Effect of preoperative pulmonary hypertension on outcomes in patients with severe aortic stenosis following surgical aortic valve replacement. Am J Cardiol 2013; 112: 1635 - 1640.
51. Mangner N., Stachel G., Woitek F., Haussig S., Schlotter F., Hollriegel R., Adam J., Lindner A., Mohr F.W., Schuler G., Kiefer P., Leontyev S., Borger M.A., Thiele H., Holzhey D., Linke A. Predictors of mortality and symptomatic outcome of patients with low-flow severe aortic stenosis undergoing transcatheter aortic valve replacement. J Am Heart Assoc 2018; 7: e007977.
52. Iung B., Laouenan C., Himbert D., Eltchaninoff H., Chevreul K., Donzeau-Gouge P., Fajadet J., Leprince P., Leguerrier A., Lievre M., Prat A., Teiger E., Laskar M., Vahanian A., Gilard M., FRANCE 2 Investigators. Predictive factors of early mortality after transcatheter aortic valve implantation: inpidual risk assessment using a simple score. Heart 2014; 100: 1016 - 1023.
53. Edwards F.H., Cohen D.J., O'Brien S.M., Peterson E.D., Mack M.J., Shahian D.M., Grover F.L., Tuzcu E.M., Thourani V.H., Carroll J., Brennan J.M., Brindis R.G., Rumsfeld J., Holmes D.R., Jr., Steering Committee of the Society of Thoracic Surgeons, American College of Cardiology Transcatheter Valve Therapy R. Development and validation of a risk prediction model for in-hospital mortality after transcatheter aortic valve replacement. JAMA Cardiol 2016; 1: 46 - 52.
54. Arnold S.V., Reynolds M.R., Lei Y., Magnuson E.A., Kirtane A.J., Kodali S.K., Zajarias A., Thourani V.H., Green P., Rodes-Cabau J., Beohar N., Mack M.J., Leon M.B., Cohen D.J., PARTNER Investigators. Predictors of poor outcomes after transcatheter aortic valve replacement: results from the PARTNER (Placement of Aortic Transcatheter Valve) trial. Circulation 2014; 129: 2682 - 2690.
55. Afilalo J. The Clinical Frailty Scale: Upgrade your eyeball test. Circulation 2017; 135: 2025 - 2027.
56. Kundi H., Popma J.J., Reynolds M.R., Strom J.B., Pinto D.S., Valsdottir L.R., Shen C., Choi E., Yeh R.W. Frailty and related outcomes in patients undergoing transcatheter valve therapies in a nationwide cohort. Eur Heart J 2019; 40: 2231 - 2239.
57. Hosler Q.P., Maltagliati A.J., Shi S.M., Afilalo J., Popma J.J., Khabbaz K.R., Laham R.J., Guibone K., Kim D.H. A practical two-stage frailty assessment for older adults undergoing aortic valve replacement. J Am Geriatr Soc 2019; 67: 2031 - 2037.
58. Dent E., Martin F.C., Bergman H., Woo J., Romero-Ortuno R., Walston J.D. Management of frailty: opportunities, challenges, and future directions. Lancet 2019; 394: 1376 - 1386.
59. Katz S. Assessing self-maintenance: activities of daily living, mobility, and instrumental activities of daily living. J Am Geriatr Soc 1983; 31: 721 - 727.
60. Steiner J.M., Cooper S., Kirkpatrick J.N. Palliative care in end-stage valvular heart disease. Heart 2017; 103: 1233 - 1237.
61. Deeb G.M., Reardon M.J., Chetcuti S., Patel H.J., Grossman P.M., Yakubov S.J., Kleiman N.S., Coselli J.S., Gleason T.G., Lee J.S., Hermiller J.B.Jr., Heiser J., Merhi W.,Zorn G.L., Tadros P., Robinson N., Petrossian G., Hughes G.C., Harrison J.K., Maini B., Mumtaz M., Conte J., Resar J., Aharonian V., Pfeffer T., Oh J.K., Qiao H., Adams D.H., Popma J.J., Core Valve US Clinical Investigators. 3-year outcomes in high-risk patients who underwent surgical or transcatheter aortic valve replacement. J Am Coll Cardiol 2016; 67: 2565 - 2574.
62. Lancellotti P., Magne J., Dulgheru R., Clavel M.A., Donal E., Vannan M.A., Chambers J., Rosenhek R., Habib G., Lloyd G., Nistri S., Garbi M., Marchetta S., Fattouch K., Coisne A., Montaigne D., Modine T., Davin L., Gach O., Radermecker M., Liu S., Gillam L., Rossi A., Galli E., Ilardi F., Tastet L., Capoulade R., Zilberszac R., Vollema E.M., Delgado V., Cosyns B., Lafitte S., Bernard A., Pierard L.A., Bax J.J., Pibarot P., Oury C. Outcomes of patients with asymptomatic aortic stenosis followed up in heart valve clinics. JAMA Cardiol 2018; 3: 1060 - 1068.
63. Dahl J.S., Eleid M.F., Michelena H.I., Scott C.G., Suri R.M., Schaff H.V., Pellikka P.A. Effect of left ventricular ejection fraction on postoperative outcome in patients with severe aortic stenosis undergoing aortic valve replacement. Circ Cardiovasc Imaging 2015; 8: e002917.
64. Taniguchi T., Morimoto T., Shiomi H., Ando K., Kanamori N., Murata K., Kitai T., Kadota K., Izumi C., Nakatsuma K., Sasa T., Watanabe H., Kuwabara Y., Makiyama T., Ono K., Shizuta S., Kato T., Saito N., Minatoya K., Kimura T., CURRENTAS Registry Investigators. Prognostic impact of left ventricular ejection fraction in patients with severe aortic stenosis. JACC Cardiovasc Interv 2018; 11: 145 - 157.
65. Bergler-Klein J., Klaar U., Heger M., Rosenhek R., Mundigler G., Gabriel H., Binder T., Pacher R., Maurer G., Baumgartner H. Natriuretic peptides predict symptom-free survival and postoperative outcome in severe aortic stenosis. Circulation 2004; 109: 2302 - 2308.
66. Bohbot Y., Kowalski C., Rusinaru D., Ringle A., Marechaux S., Tribouilloy C. Impact of mean transaortic pressure gradient on long-term outcome in patients with severe aortic stenosis and preserved left ventricular ejection fraction. J Am Heart Assoc 2017; 6.
67. Clavel M.A., Pibarot P., Messika-Zeitoun D., Capoulade R., Malouf J., Aggarval S., Araoz P.A., Michelena H.I., Cueff C., Larose E., Miller J.D., Vahanian A., Enriquez- Sarano M. Impact of aortic valve calcification, as measured by MDCT, on survival in patients with aortic stenosis: results of an international registry study. J Am Coll Cardiol 2014; 64: 1202 - 1213.
68. Pawade T., Clavel M.A., Tribouilloy C., Dreyfus J., Mathieu T., Tastet L., Renard C., Gun M., Jenkins W.S.A., Macron L., Sechrist J.W., Lacomis J.M., Nguyen V., Galian Gay L., Cuellar Calabria H., Ntalas I., Cartlidge T.R.G., Prendergast B., Rajani R., Evangelista A., Cavalcante J.L., Newby D.E., Pibarot P., Messika Zeitoun D., Dweck M.R. Computed tomography aortic valve calcium scoring in patients with aortic stenosis. Circ Cardiovasc Imaging 2018; 11: e007146.
69. Clavel M.A., Malouf J., Michelena H.I., Suri R.M., Jaffe A.S., Mahoney D.W., Enriquez- Sarano M. B-type natriuretic peptide clinical activation in aortic stenosis: impacton long-term survival. J Am Coll Cardiol 2014; 63: 2016 - 2025.
70. Nishimura R.A., O'Gara P.T., Bavaria J.E., Brindis R.G., Carroll J.D., Kavinsky C.J., Lindman B.R., Linderbaum J.A., Little S.H., Mack M.J., Mauri L., Miranda W.R., Shahian D.M., Sundt T.M. 2019 AATS/ACC/ASE/SCAI/STS Expert Consensus Systems of Care Document: a proposal to optimize care for patients with valvular heart disease: a joint report of the American Association for Thoracic Surgery, American College of Cardiology, American Society of Echocardiography, Society for Cardiovascular Angiography and Interventions, and Society of Thoracic Surgeons. J Am Coll Cardiol 2019; 73: 2609 - 2635.
71. Lindman B.R., Arnold S.V., Bagur R., Clarke L., Coylewright M., Evans F., Hung J., Lauck S.B., Peschin S., Sachdev V., Tate L.M., Wasfy J.H., Otto C.M. Priorities for patient-centered research in valvular heart disease: a report from the National Heart, Lung, and Blood Institute Working Group. J Am Heart Assoc 2020; 9: e015975.
72. Hejjaji V., Cohen D.J., Carroll J.D., Li Z., Manandhar P., Vemulapalli S., Nelson A.J., Malik A.O., Mack M.J., Spertus J.A., Arnold S.V. Practical application of patient-reported health status measures for transcatheter valve therapies: insights from the Society of Thoracic Surgeons/American College of Cardiology Transcatheter Valve Therapies Registry. Circ Cardiovasc Qual Outcomes 2021; 14: e007187.
73. Goldstone A.B., Chiu P., Baiocchi M., Lingala B., Patrick W.L., Fischbein M.P., Woo Y.J. Mechanical or biologic prostheses for aortic-valve and mitral-valve replacement. N Engl J Med 2017; 377: 1847 - 1857.
74. Diaz R., Hernandez-Vaquero D., Alvarez-Cabo R., Avanzas P., Silva J., Moris C., Pascual I. Long-term outcomes of mechanical versus biological aortic valve prosthesis: systematic review and meta-analysis. J Thorac Cardiovasc Surg 2019; 158: 706 - 714.
75. Hammermeister K., Sethi G.K., Henderson W.G., Grover F.L., Oprian C., Rahimtoola S.H. Outcomes 15 years after valve replacement with a mechanicalversus a bioprosthetic valve: final report of the Veterans Affairs randomizedtrial. J Am CollCardiol 2000; 36: 1152 - 1158.
76. Oxenham H., Bloomfield P., Wheatley D.J., Lee R.J., Cunningham J., Prescott R.J., Miller H.C. Twenty year comparison of a Bjork-Shiley mechanical heart valvewith porcine bioprostheses. Heart 2003; 89: 715 - 721.
77. Stassano P., Di Tommaso L., Monaco M., Iorio F., Pepino P., Spampinato N., Vosa C. Aortic valve replacement: a prospective randomized evaluation of mechanicalversus biological valves in patients ages 55 to 70 years. J Am CollCardiol 2009; 54: 1862 - 1868.
78. Malik A.H., Yandrapalli S., Aronow W.S., Panza J.A., Cooper H.A. Oral anticoagulants in atrial fibrillation with valvular heart disease and bioprosthetic heart valves. Heart 2019; 105: 1432 - 1436.
79. Duan L., Doctor J.N., Adams J.L., Romley J.A., Nguyen L.A., An J., Lee M.S.Comparison of direct oral anticoagulants versus warfarin in patients with atrial fibrillation and bioprosthetic heart valves. Am J Cardiol 2021; 146: 22 - 28.
80. Pasciolla S., Zizza L.F., Le T., Wright K. Comparison of the efficacy and safety of direct oral anticoagulants and warfarin after bioprosthetic valve replacements. Clin Drug Investig 2020; 40: 839 - 845.
81. Russo V., Carbone A., Attena E., Rago A., Mazzone C., Proietti R., Parisi V., Scotti A., Nigro G., Golino P., D'Onofrio A. Clinical benefit of direct oral anticoagulants versus vitamin K antagonists in patients with atrial fibrillation and bioprosthetic heart valves. Clin Ther 2019; 41: 2549 - 2557.
82. Otto C.M, Mickel M.C., Kennedy J.W., et al. Three-year outcome after balloon aortic valvuloplasty: insights into prognosis of valvular aortic stenosis. Circulation 1994; 89: 642-50.
83. Lieberman E.B., Bashore T.M., Hermiller J.B., et al. Balloon aortic valvuloplasty in adults: failure of procedure to improve long-term survival. J Am Coll Cardiol 1995; 26: 1522 - 8.
84. Smith C.R., Leon M.B., Mack M.J., Miller D.C., Moses J.W., Svensson L.G., Tuzcu E.M., Webb J.G., Fontana G.P., Makkar R.R., Williams M., Dewey T., Kapadia S., Babaliaros V., Thourani V.H., Corso P., Pichard A.D., Bavaria J.E., Herrmann H.C., Akin J.J., Anderson W.N., Wang D., Pocock S.J., PARTNER Trial Investigators. Transcatheter versus surgical aortic-valve replacement in high-risk patients. N Engl J Med 2011; 364: 2187 - 2198.
85. Mack M.J., Leon M.B., Smith C.R., Miller D.C., Moses J.W., Tuzcu E.M., Webb J.G., Douglas P.S., Anderson W.N., Blackstone E.H., Kodali S.K., Makkar R.R., Fontana G.P., Kapadia S., Bavaria J., Hahn R.T., Thourani V.H., Babaliaros V., Pichard A., Herrmann H.C., Brown D.L., Williams M., Akin J., Davidson M.J., Svensson L.G., PARTNER 1 trial Investigators. 5-year outcomes of transcatheter aortic valve replacement or surgical aortic valve replacement for high surgical risk patients with aortic stenosis (PARTNER 1): a randomised controlled trial, Lancet 2015; 385: 2477 - 2484.
86. Adams D.H., Popma J.J., Reardon M.J., Yakubov S.J., Coselli J.S., Deeb G.M., Gleason T.G., Buchbinder M., Hermiller J., Jr. Kleiman N.S,. Chetcuti S., Heiser J., Merhi W., Zorn G., Tadros P., Robinson N., Petrossian G., Hughes G.C., Harrison J.K., Conte J., Maini B., Mumtaz M., Chenoweth S., Oh J.K., Investigators USCC. Transcatheter aortic-valve replacement with a self-expanding prosthesis. N Engl J Med 2014; 370: 1790 - 1798.
87. Thyregod H.G., Steinbruchel D.A., Ihlemann N., Nissen H., Kjeldsen B.J., Petursson P., Chang Y., Franzen O.W., Engstrom T., Clemmensen P., Hansen P.B., Andersen L.W., Olsen P.S., Sondergaard L. Transcatheter versus surgical aortic valve replacement in patients with severe aortic valve stenosis: 1-year results from the All-Comers NOTION randomized clinical trial. J Am Coll Cardiol 2015; 65: 2184 - 2194.
88. Leon M.B., Smith C.R., Mack M.J., Makkar R.R., Svensson L.G., Kodali S.K., Thourani V.H., Tuzcu E.M., Miller D.C., Herrmann H.C., Doshi D., Cohen D.J., Pichard A.D., Kapadia S., Dewey T., Babaliaros V., Szeto W.Y., Williams M.R., Kereiakes D., Zajarias A., Greason K.L., Whisenant B.K., Hodson R.W., Moses J.W., Trento A., Brown D.L., Fearon W.F., Pibarot P., Hahn R.T., Jaber W.A., Anderson W.N., Alu M.C., Webb J.G., PARTNER 2, Investigators. Transcatheter or surgical aortic-valve replacement in intermediate-risk patients. N Engl J Med 2016; 374: 1609 - 1620.
89. Makkar R.R., Thourani V.H., Mack M.J., Kodali S.K., Kapadia S., Webb J.G., Yoon S.H., Trento A., Svensson L.G., Herrmann H.C., Szeto W.Y., Miller D.C., Satler L., Cohen D.J., Dewey T.M., Babaliaros V., Williams M.R., Kereiakes D.J., Zajarias A., Greason K.L., Whisenant B.K., Hodson R.W., Brown D.L., Fearon W.F., Russo M.J., Pibarot P., Hahn R.T., Jaber W.A., Rogers E., Xu K., Wheeler J., Alu M.C., Smith C.R., Leon M.B., Investigators P. Five-year outcomes of transcatheter or surgical aortic-valve replacement. N Engl J Med 2020; 382: 799 - 809.
90. Thyregod H.G.H., Ihlemann N., Jorgensen T.H., Nissen H., Kjeldsen B.J., Petursson P., Chang Y., Franzen O.W., Engstrom T., Clemmensen P., Hansen P.B., Andersen L.W., Steinbruchel D.A., Olsen P.S., Sondergaard L. Five-year clinical and echocardio- graphic outcomes from the Nordic Aortic Valve Intervention (NOTION) randomized clinical trial in lower surgical risk patients. Circulation 2019; 139: 2714 - 2723.
91. Siontis G.C., Praz F., Pilgrim T., Mavridis D., Verma S., Salanti G., Sondergaard L., Juni P., Windecker S. Transcatheter aortic valve implantation vs. surgical aortic valve replacement for treatment of severe aortic stenosis: a meta-analysis of randomized trials. Eur Heart J 2016; 37: 3503 - 3512.
92. Mack M.J., Leon M.B., Thourani V.H., Makkar R., Kodali S.K., Russo M., Kapadia S.R., Malaisrie S.C., Cohen D.J., Pibarot P., Leipsic J., Hahn R.T., Blanke P., Williams M.R., McCabe J.M., Brown D.L.,Babaliaros V., Goldman S., Szeto W.Y., Genereux P., Pershad A., Pocock S.J., Alu M.C., Webb J.G., Smith C.R., PARTNER 3 Investigators. Transcatheter aortic-valve replacement with a balloon-xpandable valve in low-risk patients. N Engl J Med 2019; 380: 1695 - 1705.
93. Popma J.J., Deeb G.M., Yakubov S.J., Mumtaz M., Gada H., O'Hair D., Bajwa T., Heiser J.C., Merhi W., Kleiman N.S., Askew J., Sorajja P., Rovin J., Chetcuti S.J., Adams D.H., Teirstein P.S., Zorn G.L., Forrest J.K., Tchetche D., Resar J., Walton A., Piazza N., Ramlawi B., Robinson N., Petrossian G., Gleason T.G., Oh J.K., Boulware M.J., Qiao H., Mugglin A.S., Reardon M.J., Evolut Low Risk Trial Investigators. Transcatheter aortic-valve replacement with a self-expanding valve in low-risk patients. N Engl J Med 2019; 380: 1706 - 1715.
94. Siontis G.C.M., Overtchouk P., Cahill T.J., Modine T., Prendergast B., Praz F., Pilgrim T., Petrinic T., Nikolakopoulou A., Salanti G., Sondergaard L., Verma S., Juni P., Windecker S. Transcatheter aortic valve implantation vs. surgical aortic valve replacement for treatment of symptomatic severe aortic stenosis: an updated meta-analysis. Eur Heart J 2019; 40: 3143 - 3153.
95. Leon M.B., Mack M.J., Hahn R.T., Thourani V.H., Makkar R., Kodali S.K., Alu M.C., Madhavan M.V., Chau K.H., Russo M., Kapadia S.R., Malaisrie S.C., Cohen D.J., Blanke P., Leipsic J.A., Williams M.R., McCabe J.M., Brown D.L., Babaliaros V., Goldman S., Herrmann H.C., Szeto W.Y., Genereux P., Pershad A., Lu M., Webb J.G., Smith C.R., Pibarot P., PARTNER 3 Investigators. Outcomes 2 years after transcatheter aortic valve replacement in patients at low surgical risk. J Am Coll Cardiol 2021; 77: 1149 - 1161.
96. Thourani V.H., Kodali S., Makkar R.R., Herrmann H.C., Williams M., Babaliaros V., Smalling R., Lim S., Malaisrie S.C., Kapadia S., Szeto W.Y., Greason K.L., Kereiakes D., Ailawadi G., Whisenant B.K., Devireddy C., Leipsic J., Hahn R.T., Pibarot P., Weissman N.J., Jaber W.A., Cohen D.J., Suri R., Tuzcu E.M., Svensson L.G., Webb J.G., Moses J.W., Mack M.J., Miller D.C., Smith C.R., Alu M.C., Parvataneni R., D'Agostino R.B., Jr., Leon M.B.., Mack M.J., Miller D.C., Smith C.R., Alu M.C., Parvataneni R., D'Agostino R.B., Jr., Leon M.B. Transcatheter aortic valve replacement versus surgical valve replacement in intermediate-risk patients: a propensity score analysis. Lancet 2016; 387: 2218 - 2225.
97. Gleason T.G., Reardon M.J., Popma J.J., Deeb G.M., Yakubov S.J., Lee J.S., Kleiman N.S., Chetcuti S., Hermiller J.B., Jr., Heiser J., Merhi W., Zorn G.L., Tadros P., Robinson N., Petrossian G., Hughes G.C., Harrison J.K., Conte J.V., Mumtaz M., Oh J.K., Huang J., Adams D.H., CoreValve US Pivotal High Risk Trial Clinical Investigators. 5-Year outcomes of self-expanding transcatheter versus surgical aortic valve replacement in high-risk patients. J Am Coll Cardiol 2018; 72: 2687 - 2696.
98. Leon M.B., Smith C.R., Mack M., Miller D.C., Moses J.W., Svensson L.G., Tuzcu E.M., Webb J.G., Fontana G.P., Makkar R.R., Brown D.L., Block P.C., Guyton R.A., Pichard A.D., Bavaria J.E., Herrmann H.C., Douglas P.S., Petersen J.L., Akin J.J., Anderson W.N., Wang D., Pocock S.; PARTNER Trial, PARTNER Trial Investigators. Transcatheter aortic-valve implantation for aortic stenosis in patients who cannot undergo surgery. N Engl J Med 2010; 363: 1597 - 1607.
99. Vahanian A., Alfieri O., Al-Attar N., Antunes M., Bax J., Cormier B., Cribier A., De Jaegere P., Fournial G., Kappetein A.P., Kovac J., Ludgate S., Maisano F., Moat N., Mohr F. Transcatheter valve implantation for patients with aortic stenosis: a position statement from the European Association of Cardio-Thoracic Surgery (EACTS) and the European Society of Cardiology (ESC), in collaboration with the European Association of, Percutaneous Cardiovascular Interventions (EAPCI) Eur Heart J. 2008; 29: 1463 - 1470.
100. Nashef S.A., Roques F., Michel P., Gauducheau E., Lemeshow S., Salamon R. European system for cardiac operative risk evaluation (EuroSCORE). Eur J Cardiothorac Surg 1999; 16: 9 - 13.
101. Kodali S.K., Williams M.R., Smith C.R., Svensson L.G., Webb J.G., Makkar R.R., Fontana G.P., Dewey T.M., Thourani V.H., Pichard A.D., Fischbein M., Szeto W.Y., Lim S., Greason K.L., Teirstein P.S., Malaisire S.C., Douglas P.S., Hahn R.T., Whisenant B., Zajarias A., Wang D., Akin J.J., Anderson W.N., and Leon M.B. for the PARTNER Trial Investogators. Two-year outcomes after transcatheter or surgical aortic-valve replacement. N Engl J Med 2012; 366: 1686-95.
102. Рыбка М.М., Хинчагов Д.Я., Мумладзе К.В., Никулкина Е.С. Под ред. Л.А. Бокерия. Протоколы анестезиологического обеспечения рентгенэндоваскулярных и диагностических процедур, выполняемых у кардиохирургических пациентов различных возрастных групп., Методические рекомендации. М.: НЦССХ им. А.Н. Бакулева РАМН; 2018.
103. Landoni G., et al. Volatile Anesthetics versus Total Intravenous Anesthesia for Cardiac Surgery// N Engl J Med. 2019. - Vol. 380(13). - Р. 1214 - 1225.
104. Sardo S., Osawa E.A., Finco G., Gomes Galas F.R.B., de Almeida J.P., Cutuli S.L., Frassanito C., Landoni G., Hajjar L.A. Nitric Oxide in Cardiac Surgery: A Meta-Analysis of Randomized Controlled Trials. J Cardiothorac Vasc Anesth. 2018 Dec; 32(6): 2512 - 2519. doi: 10.1053/j.jvca.2018.02.003.
105. Приказ Министерства здравоохранения РФ от 31 июля 2020 г. N 778н "О Порядке организации медицинской реабилитации взрослых" Зарегистрировано в Минюсте РФ 25 сентября 2020 г. Регистрационный N 60039 https://www.garant.ru/products/ipo/prime/doc/74581688.
106. Butchart E.G., Gohlke-BaЁrwolf C., Antunes M.J. Tornos P., De Caterina R., Cormier B., Prendergast B., Iung B. Recommendations for the management of patients after heart valve surgery. European Heart Journal (2005) 26, 2463 - 2471.
107. Ambrosetti M., Abreu A.,
, et al. Secondary prevention through comprehensive cardiovascular rehabilitation: From knowledge to implementation. 2020 update. A position paper from the Secondary Prevention and Rehabilitation Section of the European Association of Preventive Cardiology. European Journal of Preventive Cardiology. 2021; 28: 460 - 495. doi: 10.1177/2047487320913379.
108. Eichler S., Salzwedel A., Reibis R., et al. Multicomponent cardiac rehabilitation in patients after transcatheter aortic valve implantation: Predictors of functional and psychocognitive recovery. Eur J Prev Cardiol. 2017; 24: 257 - 264. doi: 10.1177/2047487316679527.
109. Patrick D., Savage M.S., Jason L., et al. Cardiac Rehabilitation after Heart Valve Surgery: Comparison with Coronary Artery Bypass Grafting Patients. J Cardiopulm Rehabil Prev. 2015; 35(4): 231 - 237. doi:10.1097/HCR.0000000000000104.
110. Hansen T.B., Zwisler A.D., Berg S.K., et al. Cost-utility analysis of cardiac rehabilitation after conventional heart valve surgery versus usual care. Eur J Prev Cardiol. 2017; 24(7): 698 - 707. doi:10.1177/2047487317689908.
111. Gladkova M.A., Kassirsky G.I. Topical problems in rehabilitation following valve replacement. CorVasa. 1984; 26: 394 - 399.
112. Anderson L., Sharp G.A., Norton R.J., et al. Home-based versus centre-based cardiac rehabilitation. Cochrane Database of Systematic Reviews. 2017; 6: CD007130. doi: 10.1002/14651858.CD007130.
113. Thomas R.J., Beatty A.L., Beckle T.M., et al. Home-based cardiac rehabilitation: a scientific statement from the American Association of Cardiovascular and Pulmonary Rehabilitation, the American Heart Association, and the American College of Cardiology. Circulation. 2019; 140: e69 - e89. doi: 10.1161/CIR.0000000000000663.
114. Kraal J.J., Van den Akker-Van Marle M.E., Abu-Hanna A., et al. Clinical and cost-effectiveness of home-based cardiac rehabilitation compared to conventional, centre-based cardiac rehabilitation: results of the FIT@Home study. Eur J Prev Cardiol. 2017; 24(12): 1260 - 1273. doi: 10.1177/2047487317710803.
115. Федеральный закон от 29.07.2017 г. N 242-ФЗ "О внесении изменений в отдельные законодательные акты Российской Федерации по вопросам применения информационных технологий в сфере охраны здоровья" https://www.garant.ru/products/ipo/prime/doc/716328 44/.
116. Thomas R.J., Balady G., Banka G., et al. 2018 ACC/AHA Clinical Performance and Quality Measures for Cardiac Rehabilitation: A Report of the American College of Cardiology/American Heart Association Task Force on Performance Measures. J Am Coll Cardiol. 2018; 71(16): 1814 - 1837. doi: 10.1016/j.jacc.2018.01.004.
117. Иванова Г.Е., Мельникова Е.В., Шмонин А.А., Вербицкая Е.В., Аронов Д.М., Белкин А.А., Беляев А.Ф., Бодрова Р.А., Бубнова М.Г., Буйлова Т.В., Мальцева М.Н., Мишина И.Е., Нестерин К.В., Никифоров В.В., Прокопенко С.В., Сарана А.М., Стаховская Л.В., Суворов А, Хасанова Д.Р., Цыкунов М.Б. Применение международной классификации функционирования в процессе медицинской реабилитации. Вестник восстановительной медицины. 2018: (88): 2 - 77. eLIBRARY ID: 36486374.
118. https://www.icf-research-branch.org/download/send/12-cardiovascularandrespiratoryconditions/156-brief-icf-core-set-for-cardiopulmonary-conditions-in-acute-care.
119. https://www.icf-research-branch.org/download/send/12-cardiovascularandrespiratoryconditions/162-brief-icf-core-set-for-cardiopulmonary-conditions-in-post-acute-care.
120. Ambrosetti M., Abreu A., Cornelissen V., et al. Delphi consensus recommendations on how to provide cardiovascular rehabilitation in the COVID-19 era. Eur J Prev Cardiol. 2021; 28(5): 541 - 557. doi: 10.1093/eurjpc/zwaa080. PMID: 33624042.
121. Mezzani A., Hamm L.F., Jones A.M., et al. Aerobic exercise intensity assessment and prescription in cardiac rehabilitation: A joint position statement of the European association for cardiovascular prevention and rehabilitation, the American association of cardiovascular and pulmonary rehabilitation and the Canadian association of cardiac rehabilitation. Eur J Prev Cardiol. 2013; 20: 442 - 467. doi: 10.1177/2047487312460484.
122. Fletcher G.F., Ades P.A., Kligfield P., et al. Exercise Standards for Testing and Training A Scientific Statement From the American Heart Association. Circulation. 2013; 128: 873 - 934. doi: 10.1161/CIR.0b013e31829b5b44.
123. Opasich C., De Feo S., Pinna G.D., et al. Distance walked in the 6-minute test soon after cardiac surgery: toward an efficient use in the inpidual patient. Chest. 2004; 126(6): 1796 - 1801. doi: 10.1378/chest.126.6.1796.
124. Mok M., Nombela-Franco L., Urena M., et al. Prognostic value of exercise capacity as evaluated by the 6-minute walk test in patients undergoing transcatheter aortic valve implantation. J Am Coll Cardiol. 2013; 61(8): 897 - 898. doi: 10.1016/j.jacc.2012.10.050.
125. Nechwatal R.M. Cardiac rehabilitation after surgical and transcatheter valve replacement and repair. Dtsch Z Sportmed. 2018; 69: 285 - 292. doi: 10.5960/dzsm.2018.343.
126. Кардиология: национальное руководство: под ред. Е.В. Шляхто. 2-е изд., перераб. И доп. М.: ГЭОТАР-Медиа, 2015. 800 с.
127. Руководство по кардиологии: под ред. акад. Е.И. Чазова. В 4 т. М.: Издательский дом "Практика", 2014..
128. McMurray J.J.V., Solomon S.D., Inzucchi S.E.,
, Kosiborod M.N., Martinez F.A., Ponikowski P., Sabatine M.S., Anand I.S.,
,
, Chiang C.-E., Chopra V.K., de Boer R.A., Desai A.S., Diez M., Drozdz J.,
, Ge J., Howlett J.G., Katova T., Kitakaze M., Ljungman C.E.A., Merkely B., Nicolau J.C., O'Meara E., Petrie M.C., Vinh P.N, Schou M., Tereshchenko S., Verma S., Held C., DeMets D.L., Docherty K.F., Jhund P.S., Bengtsson O.,
, Langkilde A.-M. Dapagliflozin in Patients with Heart Failure and Reduced Ejection Fraction. September 19, 2019. doi: 10.1056/NEJMoa1911303.
129. Packer M., Anker S.D., Butler J., Filippatos G., Pocock S.J., Carson P., Januzzi J., Verma S., Tsutsui H., Brueckmann M., Jamal W., Kimura K., Schnee J., Zeller C., Cotton D., Bocchi E., Bohm M., Choi D.J., Chopra V., Chuquiure E., Giannetti N., Janssens S., Zhang J., Gonzalez Juanatey J.R., Kaul S., Brunner-La Rocca H.P., Merkely B., Nicholls S.J., Perrone S., Pina I., Ponikowski P., Sattar N., Senni M., Seronde M.F., Spinar J., Squire I., Taddei S., Wanner C., Zannad F., EMPERORReduced Trial Investigators. Cardiovascular and renal outcomes with empagliflozin in heart failure. N Engl J Med. 2020; 383: 1413 - 1424.
130. Zannad F., Ferreira J.P., Pocock S.J., Anker S.D., Butler J., Filippatos G., Brueckmann M., Ofstad A.P., Pfarr E., Jamal W., Packer M. SGLT2 inhibitors in patients with heart failure with reduced ejection fraction: a meta-analysis of the EMPEROR-Reduced and DAPA-HF trials. Lancet. 2020;396(10254): 819 - 829. doi: 10.1016/S0140-6736(20)31824-9.
131. Zigmond A.S., Snaith R.P. The Hospital Anxiety and Depression Scale. Acta Psychiatrica Scandinavica. 1983; 67 (6): 361 - 370. doi: 10.1111/j.16000447.1983.tb09716.x.
132. Mathias S., Nayak U.S., Isaacs B. Balance in elderly patients: the "get-up and go" test. Arch Phys Med Rehabil. 1986 Jun; 67(6): 387-9. PMID: 3487300.
133. Borg G.A. Psychophysical bases of perceived exertion. Med Sci Sports Exerc. 1982; 14: 377 - 381.
134. Borg G.A. Psychophysical scaling with applications in physical work and the perception of exertion. ScandJWorkEnvironHealth. 1990; 16 (Suppl 1): 55 - 58.
135. Иртюга О.Б., Жидулева Е.В., Муртазалиева П.М., и др. Патогенетические механизмы кальцификации аортального клапана: анализ собственных данных //Трансляционная медицина. - 2016. - Т. 3. - N. 1. - С. 21 - 28.
136. Irtyuga O., Malashicheva A., Zhiduleva E., et al. NOTCH1 Mutations in Aortic Stenosis: Association with Osteoprotegerin/RANK/RANKL. Biomed Res Int. 2017;2017:6917907. doi: 10.1155/2017/6917907
137. Иртюга О.Б., Жидулева Е.В., Муртазалиева П.М., и др. Роль системы остеопротегерина/RANKL/RANK в патогенезе аортального стеноза //Российский кардиологический журнал. - 2018. - N. 2. - С. 39 - 43.
138. Irtyuga O., Skitchenko R., Babakekhyan M., et al. The Role of NOTCH Pathway Genes in the Inherited Susceptibility to Aortic Stenosis. J Cardiovasc Dev Dis. 2024 Jul 17; 11(7): 226. doi: 10.3390/jcdd11070226.
139. Пугина М.Ю., Гареев Д.А., Коржова М.А., et al. Патоморфологические особенности осложнений у пациентов с бикуспидальным аортальным клапаном. Южно-Российский журнал терапевтической практики. 2023; 4(3): 62 - 69.
140. Irtyuga O., Kopanitsa G., Kostareva A., et al. Application of Machine Learning Methods to Analyze Occurrence and Clinical Features of Ascending Aortic Dilatation in Patients with and without Bicuspid Aortic Valve. J Pers Med. 2022; 12(5): 794. doi: 10.3390/jpm12050794.
141. Дроздов Д.В., Макаров Л.М., Баркан В.С., и др. Регистрация электрокардиограммы покоя в 12 общепринятых отведениях взрослым и детям 2023. Методические рекомендации. Российский кардиологический журнал. 2023; 28(10): 5631. doi: 10.15829/1560-4071-2023-5631.
142. Мацкеплишвили С.Т., Саидова М.А., Мироненко М.Ю., и др. Выполнение стандартной трансторакальной эхокардиографии. Методические рекомендации 2024. Российский кардиологический журнал. 2025; 30(2): 6271. https://doi.org/10.15829/1560-4071-2025-6271.
143. Демин А.А., Кобалава Ж.Д., Скопин И.И., и др. Инфекционный эндокардит и инфекция внутрисердечных устройств. Клинические рекомендации 2021. Российский кардиологический журнал. 2022; 27(10): 5233. https://doi.org/10.15829/1560-4071-2022-5233.
144. Кобалава Ж.Д., Конради А.О., Недогода С.В., и др. Артериальная гипертензия у взрослых. Клинические рекомендации 2024. Российский кардиологический журнал. 2024; 29(9): 6117. https://doi.org/10.15829/1560-4071-2024-6117.
145. Ежов М.В., Кухарчук В.В., Сергиенко И.В., и др. Нарушения липидного обмена. Клинические рекомендации 2023. Российский кардиологический журнал. 2023; 28(5): 5471. https://doi.org/10.15829/1560-4071-2023-5471.
146. Галявич А.С., Терещенко С.Н., Ускач Т.М., и др. Хроническая сердечная недостаточность. Клинические рекомендации 2024. Российский кардиологический журнал. 2024; 29(11): 6162. https://doi.org/10.15829/1560-4071-2024-6162.
147. STS Short-term / Operative Risk Calculator Adult Cardiac Surgery Database - All Procedures https://acsdriskcalc.research.sts.org/
148. EuroSCORE is the world's best-known cardiac surgery risk stratification model https://euroscore.org/
149. Barili F., Pacini D., Capo A., Rasovic O., Grossi C., Alamanni F., et al. Does EuroSCORE II perform better than its original versions? A multicentre validation study. European heart journal. 2013; 34(1): 22-9.
150. Shahian D.M., Jacobs J.P., Badhwar V., Kurlansky P.A., Furnary A.P., Cleveland J.C., Jr., et al. The Society of Thoracic Surgeons 2018 adult cardiac surgery risk models: part 1-background, design considerations, and model development. The Annals of thoracic surgery. 2018; 105(5): 1411-8.
151. Kundi H., Popma J.J., Reynolds M.R., Strom J.B., Pinto D.S., Valsdottir L.R., et al. Frailty and related outcomes in patients undergoing transcatheter valve therapies in a nationwide cohort. European heart journal. 2019; 40(27): 2231-9.
152. Hosler Q.P., Maltagliati A.J., Shi S.M., Afilalo J., Popma J.J., Khabbaz K.R., et al. A practical two-stage frailty assessment for older adults undergoing aortic valve replacement. J Am Geriatr Soc. 2019; 67(10): 2031-7.
153. Dent E., Martin F.C., Bergman H., Woo J., Romero-Ortuno R., Walston J.D. Management of frailty: opportunities, challenges, and future directions. Lancet (London, England). 2019; 394(10206): 1376-86.
154. Goldfarb M., Lauck S., Webb J.G., Asgar A.W., Perrault L.P., Piazza N., et al. Malnutrition and mortality in frail and non-frail older adults undergoing aortic valve replacement. Circulation. 2018; 138(20): 2202-11.
155. Yanagisawa R., Tanaka M., Yashima F., Arai T., Kohno T., Shimizu H., et al. Frequency and consequences of cognitive impairment in patients underwent transcatheter aortic valve implantation. The American journal of cardiology. 2018; 122(5): 844-50.
156. Abramowitz Y., Kazuno Y., Chakravarty T., Kawamori H., Maeno Y., Anderson D., et al. Concomitant mitral annular calcification and severe aortic stenosis: prevalence, characteristics and outcome following transcatheter aortic valve replacement. European heart journal. 2017; 38(16): 1194-203.
157. Abramowitz Y., Jilaihawi H., Chakravarty T., Mack M.J., Makkar R.R. Porcelain aorta: a comprehensive review. Circulation. 2015; 131(9): 827-36.
158. Puri R., Iung B., Cohen D.J.,
TAVI or No TAVI: identifying patients unlikely to benefit from transcatheter aortic valve implantation. European heart journal. 2016; 37(28): 2217-25.
159. Gunter R.L., Kilgo P., Guyton R.A., Chen E.P., Puskas J.D., Cooper W.A., et al. Impact of preoperative chronic lung disease on survival after surgical aortic valve replacement. The Annals of thoracic surgery. 2013; 96(4): 1322-8.
160. Allende R., Webb J.G., Munoz-Garcia A.J., de Jaegere P., Tamburino C., Dager A.E., et al. Advanced chronic kidney disease in patients undergoing transcatheter aortic valve implantation: insights on clinical outcomes and prognostic markers from a large cohort of patients. European heart journal. 2014; 35(38): 2685-96.
161. Tirado-Conte G.,
.,
., Barbanti M., Lhermusier T., Amat-Santos I., et al. Clinical outcomes and prognosis markers of patients with liver disease undergoing transcatheter aortic valve replacement: a propensity score-matched analysis. Circ Cardiovasc Interv. 2018; 11(3): e005727.
162. Hindricks G., Potpara T., Dagres N., Arbelo E., Bax J.J.,
., et al. 2020 ESC Guidelines for the diagnosis and management of atrial fibrillation developed in collaboration with the European Association for Cardio-Thoracic Surgery (EACTS): The Task Force for the diagnosis and management of atrial fibrillation of the European Society of Cardiology (ESC) Developed with the special contribution of the European Heart Rhythm Association (EHRA) of the ESC. European heart journal. 2020; 42(5): 373 - 498.
163. Tsai Y.C., Phan K., Munkholm-Larsen S., Tian D.H., La Meir M., Yan T.D.. Surgical left atrial appendage occlusion during cardiac surgery for patients with atrial fibrillation: a meta-analysis. European journal of cardio-thoracic surgery: official journal of the European Association for Cardio-thoracic Surgery. 2015; 47(5): 847-54.
164. Yao X., Gersh B.J., Holmes D.R., Jr., Melduni R.M., Johnsrud D.O., Sangaralingham L.R., et al. Association of surgical left atrial appendage occlusion with subsequent stroke and mortality among patients undergoing cardiac surgery. Jama. 2018; 319(20): 2116-26.
165.
.,
., Gualis J.,
., Maiorano P., Castillo L., et al. Beneficial effect of left atrial appendage closure during cardiac surgery: a meta-analysis of 280 585 patients. European journal of cardio-thoracic surgery: official journal of the European Association for Cardio-thoracic Surgery. 2020; 57(2): 252-62.
166. Gropper M.A., Miller R.D., Eriksson L.I., Fleisher L.A., Wiener-Kronish J.P., Cohen L.H., et al. (7 October 2019). Miller's Anesthesia (9th ed.). Philadelphia, PA: Elsevier. ISBN 978-0-323-61264-7.
167.
, Ahmet et al. "Vaccination of adults with heart failure and chronic heart conditions: Expert opinion." Turk Kardiyoloji Dernegi arsivi: Turk Kardiyoloji Derneginin yayin organidir vol. 46,8 (2018): 723 - 734. doi: 10.5543/tkda.2018.10.5543/tkda.2018.37048
168. Аверков О.В., Арутюнян Г.К., Дупляков Д.В., и др. Острый инфаркт миокарда с подъемом сегмента ST электрокардиограммы. Клинические рекомендации 2024. Российский кардиологический журнал. 2025; 30(3): 6306. https://doi.org/10.15829/1560-4071-2025-6306.
169. Барбараш О.Л., Карпов Ю.А., Панов А.В., и др. Стабильная ишемическая болезнь сердца. Клинические рекомендации 2024. Российский кардиологический журнал. 2024; 29(9): 6110.
170. Комлев А.Е., Саидова М.А., Имаев Т.Э., Шитов В.Н., Акчурин Р.С.. Гемодинамические варианты тяжелого аортального стеноза / Рациональная фармакотерапия в кардиологии. - 2020. - Т. 16, N 5. - С. 822 - 830.
171. Мкртычев Д.С., Комлев А.Е., Колегаев А.С., Лепилин П.М., Кучин И.В., Саличкин Д.В., Имаев Т.Э. Транскатетерное протезирование у пациентов с истинным бикуспидальным клапаном. Кардиология и сердечно-сосудистая хирургия. - 2024. - Т. 17, N 3. - С. 306 - 312.
172. Neumann F.J., Sousa-Uva M., Ahlsson A., Alfonso F., Banning A.P., Benedetto U., Byrne R.A., Collet J.P., Falk V., Head S.J.,
., Kastrati A, Koller A, Kristensen SD, Niebauer J, Richter DJ, Seferovic PM, Sibbing D, Stefanini GG, Windecker S, Yadav R, Zembala MO; ESC Scientific Document Group. 2018 ESC/EACTS Guidelines on myocardial revascularization. Eur Heart J. 2019 Jan 7; 40(2): 87 - 165.
173. Teitelbaum M., Kotronias R.A., Sposato L.A., Bagur R. Cerebral Embolic Protection in TAVI: Friend or Foe. Interv Cardiol. 2019 Feb; 14(1): 22 - 25.
174. Kharbanda R.K., Perkins A.D., Kennedy J., Banning A.P., Baumbach A., Blackman D.J., Dodd M., Evans R., Hildick-Smith D., Jamal Z., Ludman P., Palmer S., Stables R., Clayton T.. Routine cerebral embolic protection in transcatheter aortic valve implantation: rationale and design of the randomised British Heart Foundation PROTECT-TAVI trial. EuroIntervention. 2023 Apr 24; 18(17): 1428 - 1435.
175. Balata M., Gbreel M.I., Elkasaby M.H., Badran A.S., Hassan M., Westenfeld R., Pfister R., Zimmer S., Becher M.U., Nickenig G., Sugiura A. Cerebral embolic protection in transcatheter aortic valve implantation (TAVI): a pooled analysis of 4091 patients. Cardiovasc Interv Ther. 2025 Jul; 40(3): 490 - 505.
176. Praz, F., Borger, M.A., Lanz, J., et al. ESC/EACTS Scientific Document Group (2025). 2025 ESC/EACTS Guidelines for the management of valvular heart disease. European heart journal, ehaf194. Advance online publication. https://doi.org/10.1093/eurheartj/ehaf194.
177.
, Sabahattin et al. "Sixty-Four-Section Cardiac Computed Tomography in Mechanical Prosthetic Heart Valve Dysfunction: Thrombus or Pannus." Circulation. Cardiovascular imaging vol. 8, 12 (2015): e003246. doi: 10.1161/CIRCIMAGING.115.003246.
178. Chakravarty, Tarun et al. "Subclinical leaflet thrombosis in surgical and transcatheter bioprosthetic aortic valves: an observational study." Lancet (London, England) vol. 389,10087 (2017): 2383 - 2392. doi: 10.1016/S0140-6736(17) 30757-2.
179. Jiang, Yefan et al. "Mechanical versus Bioprosthetic Aortic Valve Replacement in Middle-Aged Adults: A Systematic Review and Meta-Analysis." Journal of cardiovascular development and disease vol. 10,2 90. 20 Feb. 2023, doi: 10.3390/jcdd10020090.
180. Tasoudis, Panagiotis T et al. "Mechanical versus bioprosthetic valve for aortic valve replacement: systematic review and meta-analysis of reconstructed inpidual participant data." European journal of cardio-thoracic surgery: official journal of the European Association for Cardio-thoracic Surgery vol. 62,1 (2022): ezac268. doi: 10.1093/ejcts/ezac268.
181. Leviner, Dror B et al. "Mechanical vs Bioprosthetic Aortic Valve Replacement in Patients Younger Than 70 Years of Age: A Hazard Ratio Meta-analysis." The Canadian journal of cardiology vol. 38,3 (2022): 355 - 364. doi: 10.1016/j.cjca.2021.12.008.
182. Gatti M., Gallone G., Poggi V., Bruno F., Serafini A., Depaoli A., et al. Diagnostic accuracy of coronary computed tomography angiography for the evaluation of obstructive coronary artery disease in patients referred for transcatheter aortic valve implantation: a sys tematic review and meta-analysis. Eur Radiol 2022; 32: 5189-200. https://doi.org/10.1007/s00330-022-08603-y.
183. Diller G.P., Gerwing M., Boroni Grazioli S., De-Torres-Alba F., Radke R.M., Vormbrock J., et al. Utility of coronary computed tomography angiography in patients undergoing transcatheter aortic valve implantation: a meta-analysis and meta-regression based on published data from 7458 patients. J Clin Med 2024; 13: 631. https://doi.org/10.3390/jcm13020631.
184. Kondoleon N.P., Layoun H., Spilias N., Sipko J., Kanaan C., Harb S., et al. Effectiveness of pre-TAVR CTA as a screening tool for significant CAD before TAVR. JACC Cardiovasc Interv 2023; 16: 1990 - 2000. https://doi.org/10.1016/j.jcin.2023.05.030.
185. Malebranche D., Hoffner M.K.M., Huber A.T., Cicovic A., Spano G., Bernhard B., et al. Diagnostic performance of quantitative coronary artery disease assessment using computed tomography in patients with aortic stenosis undergoing transcatheter aortic-valve implantation. BMC Cardiovasc Disord 2022; 22: 178. https://doi.org/10.1186/s12872-022-02623-8.
186. Chieffo A., Giustino G., Spagnolo P., Panoulas V.F., Montorfano M., Latib A., et al. Routine screening of coronary artery disease with computed tomographic coronary angiography in place of invasive coronary angiography in patients undergoing transcatheter aortic valve replacement. Circ Cardiovasc Interv 2015; 8: e002025. https://doi.org/10.1161/circinterventions.114.002025.
187. Иртюга О.Б., Ляпина И.Н., Воробьева Н.А., и др. Ключевые аспекты организации работы школы для пациентов, принимающих антагонисты витамина К. Согласованное мнение экспертов Российский кардиологический журнал 2025; 30(9): 6529. doi: 10.15829/1560-4071-2025-6529 ISSN 1560 - 4071.
188. Hanigan S., Kong X., Haymart B., Kline-Rogers E., Kaatz S., Krol G., et al. Standard versus higher intensity anticoagulation for patients with mechanical aortic valve replacement and additional risk factors for thromboembolism. Am J Cardiol 2021; 159: 100-6. https://doi.org/10.1016/j.amjcard.2021.08.023.
189. Puskas J., Gerdisch M., Nichols D., Quinn R., Anderson C., Rhenman B., et al. Reduced anticoagulation after mechanical aortic valve replacement: interim results from the prospective randomized On-X valve anticoagulation clinical trial randomized Food and Drug Administration investigational device exemption trial. J Thorac Cardiovasc Surg 2014; 147: 1202-10; discussion 1210-1201. https://doi.org/10.1016/j.jtcvs.2014.01.004.
190. Engelen E.T., Schutgens R.E., Mauser-Bunschoten E.P., van Es RJJ, van Galen KPM. Antifibrinolytic therapy for preventing oral bleeding in people on anticoagulants under going minor oral surgery or dental extractions. Cochrane Database Syst Rev 2018; 7: CD012293. https://doi.org/10.1002/14651858.CD012293.pub2.
191. Makuloluwa A.K., Tiew S., Briggs M. Peri-operative management of ophthalmic patients on anti-thrombotic agents: a literature review. Eye (Lond) 2019; 33: 1044-59. https://doi.org/10.1038/s41433-019-0382-6.
192. Nagata N., Yasunaga H., Matsui H., Fushimi K., Watanabe K., Akiyama J., et al. Therapeutic endoscopy-related GI bleeding and thromboembolic events in patients using warfarin or direct oral anticoagulants: results from a large nationwide database analysis. Gut 2018;67:1805-12. https://doi.org/10.1136/gutjnl-2017-313999.
193. Dohler I., Roder D., Schlesinger T., Nassen C.A., Germer C.T., Wiegering A., et al. Risk-adjusted perioperative bridging anticoagulation reduces bleeding complications without increasing thromboembolic events in general and visceral surgery. BMC Anesthesiol 2023; 23: 56. https://doi.org/10.1186/s12871-023-02017-z.
194. Shah S., Nayfeh T., Hasan B., Urtecho M., Firwana M., Saadi S., et al. Perioperative man agement of vitamin K antagonists and direct oral anticoagulants: a systematic review and meta-analysis. Chest 2023; 163: 1245-57. https://doi.org/10.1016/j.chest.2022.11.032
195. Kovacs M.J., Wells P.S., Anderson D.R., Lazo-Langner A., Kearon C., Bates S.M., et al. Postoperative low molecular weight heparin bridging treatment for patients at high risk of arterial thromboembolism (PERIOP2): double blind randomised controlled trial. BMJ 2021; 373: n1205. https://doi.org/10.1136/bmj.n1205.
196. Kuo H.C., Liu F.L., Chen J.T., Cherng Y.G., Tam K.W., Tai Y.H. Thromboembolic and bleed ing risk of periprocedural bridging anticoagulation: a systematic review and meta-analysis. Clin Cardiol 2020; 43: 441-9. https://doi.org/10.1002/clc.23336.
197. Brouwer J., Nijenhuis V.J., Delewi R., Hermanides R.S., Holvoet W., Dubois C.L.F., et al. Aspirin with or without clopidogrel after transcatheter aortic-valve implantation. N Engl J Med 2020; 383: 1447-57. https://doi.org/10.1056/NEJMoa2017815.
Приложение А1.
СОСТАВ
РАБОЧЕЙ ГРУППЫ ПО РАЗРАБОТКЕ И ПЕРЕСМОТРУ
КЛИНИЧЕСКИХ РЕКОМЕНДАЦИЙ
Председатели рабочей группы:
Бокерия Л.А., академик РАН
Куц Э.В., д.м.н., (Москва) АССХ
Иртюга О.Б., д.м.н., (Санкт-Петербург) РКО
Члены рабочей группы:
Алекян Б.Г., академик РАН, (Москва) Председатель РНО РДиЛ
Амирагов Р.А., к.м.н., (Москва), не является членом ассоциаций
Аронов Д.М., д.м.н., профессор, (Москва) РКО, РосОКР
Асатрян Т.В., к.м.н., (Москва) АССХ
Афанасьев А.В., к.м.н., (Новосибирск) РКО
Бабакехян М.В., (Санкт-Петербург) РКО
Богачев-Прокофьев А.В., д.м.н., (Новосибирск) АССХ
Бойцов С.А., академик РАН, (Москва) РКО
Бубнова М.Г., д.м.н., профессор, (Москва) РКО, РосОКР
Гордеев М.Л., д.м.н., профессор (Санкт-Петербург) АССХ
Джорджикия Р.К., д.м.н., профессор, (Казань) АССХ
Железнев С.И., д.м.н., профессор, (Новосибирск) АССХ
Имаев Т.Э., д.м.н., (Москва) РНО РДиЛ
Калашников С.В., к.м.н., доцент, (Москва) АССХ
Ковалев С.А., д.м.н., профессор, (Воронеж) АССХ
Козлов Б.Н., д.м.н., (Томск) АССХ
Комлев А.Е., (Москва) РКО
Маленков Д.А., (Москва) АССХ
Мелешенко Н.Н., к.м.н., (Москва)
Мироненко В.А., д.м.н., (Москва) АССХ
Моисеева О.М., д.м.н., профессор, (Санкт-Петербург) РКО
Муратов Р.М., д.м.н., профессор, (Москва) АССХ
Никитина Т.Г., д.м.н., профессор, (Москва) АССХ
Петросян К.В., проф., (Москва) РНО РДиЛ
Погосова Н.В., д.м.н., профессор, (Москва) РКО
Протопопов А.В., д.м.н., профессор, (Красноярск) РНО РДиЛ
Пугина М.Ю., (Санкт-Петербург) РКО
Россейкин Е.В., д.м.н., (Хабаровск) АССХ
Скопин И.И., д.м.н., профессор, (Москва) АССХ
Сухова И.В., к.м.н., (Санкт-Петербург) РКО
Успенский В.Е., д.м.н., (Санкт-Петербург) РКО, АССХ
Хубулава Г.Г., академик РАН, (Санкт-Петербург) АССХ
Чарчян Э.Р., д.м.н., профессор, (Москва) АССХ
Шадрина У.М., (Санкт-Петербург) РКО
Шляхто Е.В., академик РАН, (Санкт-Петербург) член РКО
Шнейдер Ю.А., д.м.н., (Калининград), АССХ
Все члены Рабочей группы подтвердили отсутствие финансовой поддержки/конфликта интересов, о которых необходимо сообщить.
Приложение А2
МЕТОДОЛОГИЯ РАЗРАБОТКИ КЛИНИЧЕСКИХ РЕКОМЕНДАЦИЙ
Целевая аудитория клинических рекомендаций
1. Врач-кардиолог.
2. Врач-терапевт.
3. Врач общеЙ практики (семейный врач).
4. Врач-сердечно-сосудистыЙ хирург.
Вследствие того, что РКО входит в состав Европейского общества кардиологов (ЕОК), и члены РКО также являются членами ЕОК, все европейские рекомендации формируются с участием российских экспертов, которые являются соавторами рекомендаций. Таким образом, существующие рекомендации ЕОК отражают общее мнение ведущих российских и европейских врачей-кардиологов.
В связи с этим формирование национальных рекомендаций проводилось на основе рекомендаций ЕОК с учетом национальной специфики, особенностей обследования, лечения, доступности той или иной медицинской помощи. По этой причине в ходе разработки российских клинических рекомендаций РКО использованы международные классы показаний рекомендаций, позволяющие оценить необходимость выполнения тезиса рекомендаций и уровни достоверности доказательств данных классов (Таблицы 1/А2 и 2/А2).
В тех случаях, когда в Европейских рекомендациях отсутствовали классы и уровни доказательности, но по мнению экспертов РКО данные тезисы являлись крайне необходимыми для выполнения или наоборот абсолютно не рекомендованы к применению эксперты РКО основываясь на правилах формирования классов показаний согласно рекомендациям европейского общества кардиологов, сами проставляли классы и уровни. В данной ситуации обозначение ЕОК/РКО - классы, проставленные экспертами РКО.
Кроме того, добавлена новая система шкал УДД и УУР для лечебных, реабилитационных, профилактических вмешательств и диагностических вмешательств (Таблицы 3/А2, 4/А2 и 5/А2), введенная в 2018 г. ФГБУ ЦЭККМП Минздрава РФ. Таким образом, в тексте клинических рекомендаций, разрабатываемых экспертами РКО, одновременно использованы две шкалы (Таблицы 1/А2, 2/А2, 3/А2, 4/А2, 5/А2). В тех случаях, когда в Европейских рекомендациях отсутствовали классы и уровни доказательности, но по мнению экспертов РКО данные тезисы являлись крайне необходимыми для выполнения или, наоборот, абсолютно не рекомендованы к применению, эксперты РКО, основываясь на правилах формирования классов показаний согласно рекомендациям европейского общества кардиологов, сами проставляли классы и уровни. В данной ситуации обозначение ЕОК/РКО - классы, проставленные экспертами РКО.
Кроме того, добавлена новая система шкал УДД и УУР для лечебных, реабилитационных, профилактических вмешательств и диагностических вмешательств (Таблицы 3, 4 и 5), введенная в 2018 г. ФГБУ ЦЭККМП Минздрава РФ. Таким образом, в тексте клинических рекомендаций, разрабатываемых экспертами РКО, одновременно использованы две шкалы.
Таблица 1/А2. Классы показаний согласно рекомендациям Европейского Общества Кардиологов (ЕОК).
Класс рекомендаций (ЕОК)
Определение
Предлагаемая формулировка для использования
I
Доказано или общепризнанно, что диагностическая процедура, вмешательство/лечение являются эффективными и полезными
Рекомендовано/показано
IIa
Большинство данных/мнений в пользу эффективности/пользы диагностической процедуры, вмешательства, лечения
Эффективность/польза диагностической процедуры, вмешательства, лечения установлены менее убедительно
Целесообразно
Применять
IIb
Можно
применять
III
Данные или единое мнение, что диагностическая процедура, вмешательство, лечение бесполезны/не эффективны, а в ряде случаев могут приносить вред
Не рекомендуется применять
Таблица 2/А2. Уровни достоверности доказательств согласно рекомендациям Европейского Общества Кардиологов (ЕОК).
Уровни достоверности доказательств (ЕОК)
A
Данные многочисленных рандомизированных клинических исследований или метаанализов
B
Данные получены по результатам одного рандомизированного клинического исследования или крупных нерандомизированных исследований
C
Согласованное мнение экспертов и/или результаты небольших исследований, ретроспективных исследований, регистров
Таблица 3/А2. Шкала оценки уровней достоверности доказательств (УДД) для методов диагностики (диагностических вмешательств)
УДД
Расшифровка
1
Систематические обзоры исследований с контролем референсным методом или систематический обзор рандомизированных клинических исследований с применением мета-анализа
2
Отдельные исследования с контролем референсным методом или отдельные рандомизированные клинические исследования и систематические обзоры исследований любого дизайна, за исключением рандомизированных клинических исследований, с применением мета-анализа
3
Исследования без последовательного контроля референсным методом или исследования с референсным методом, не являющимся независимым от исследуемого метода или нерандомизированные сравнительные исследования, в том числе когортные исследования
4
Несравнительные исследования, описание клинического случая
5
Имеется лишь обоснование механизма действия или мнение экспертов
Таблица 4/А2. Шкала оценки уровней достоверности доказательств (УДД) для методов профилактики, лечения, медицинской реабилитации, в том числе основанных на использовании природных лечебных факторов (профилактических, лечебных, реабилитационных вмешательств)
УДД
Расшифровка
1
Систематический обзор РКИ с применением мета-анализа
2
Отдельные РКИ и систематические обзоры исследований любого дизайна, за исключением РКИ, с применением мета-анализа
3
Нерандомизированные сравнительные исследования, в т.ч. когортные исследования
4
Несравнительные исследования, описание клинического случая или серии случаев, исследования "случай-контроль"
5
Имеется лишь обоснование механизма действия вмешательства (доклинические исследования) или мнение экспертов
Таблица 5/А2. Шкала оценки уровней убедительности рекомендаций (УУР) для методов профилактики, диагностики, лечения, медицинской реабилитации, в том числе основанных на использовании природных лечебных факторов (профилактических, диагностических, лечебных, реабилитационных вмешательств)
УУР
Расшифровка
A
Сильная рекомендация (все рассматриваемые критерии эффективности (исходы) являются важными, все исследования имеют высокое или удовлетворительное методологическое качество, их выводы по интересующим исходам являются согласованными)
B
Условная рекомендация (не все рассматриваемые критерии эффективности (исходы) являются важными, не все исследования имеют высокое или удовлетворительное методологическое качество и/или их выводы по интересующим исходам не являются согласованными)
C
Слабая рекомендация (отсутствие доказательств надлежащего качества (все рассматриваемые критерии эффективности (исходы) являются неважными, все исследования имеют низкое методологическое качество и их выводы по интересующим исходам не являются согласованными)
Порядок обновления клинических рекомендаций.
Механизм обновления клинических рекомендаций предусматривает их систематическую актуализацию - не реже чем один раз в три года, - а также при появлении новых данных с позиции доказательной медицины по вопросам диагностики, лечения, профилактики и реабилитации конкретных заболеваний, наличии обоснованных дополнений/замечаний к ранее утвержденным КР, но не чаще 1 раза в 6 месяцев.
Приложение А3
СПРАВОЧНЫЕ МАТЕРИАЛЫ,
ВКЛЮЧАЯ СООТВЕТСТВИЕ ПОКАЗАНИЙ К ПРИМЕНЕНИЮ
И ПРОТИВОПОКАЗАНИЙ, СПОСОБОВ ПРИМЕНЕНИЯ И ДОЗ ЛЕКАРСТВЕННЫХ
ПРЕПАРАТОВ, ИНСТРУКЦИИ ПО ПРИМЕНЕНИЮ
ЛЕКАРСТВЕННОГО ПРЕПАРАТА
Приложение А3-1
1. Федеральный закон от 21.11.2011 г. N 323-ФЗ "Об основах охраны здоровья граждан в Российской Федерации";
2. Приказ Минздрава России от 15.11.2012 г. N 918н "Об утверждении порядка оказания медицинской помощи больным с сердечно-сосудистыми заболеваниями";
3. Приказ Минтруда России от 17.12.2015 г. N 1024н "О классификациях и критериях, используемых при осуществлении медико-социальной экспертизы граждан федеральными государственными учреждениями медико-социальной экспертизы";
4. Приказ Минздрава России от 31.07.2020 N 788н "Об утверждении Порядка организации медицинской реабилитации взрослых";
5. Приказ Минздрава России от 14.04.2025 N 203н "Об утверждении критериев оценки качества медицинской помощи";
6. Приказ Минздрава России от 28.02.2019 N 103н "Об утверждении порядка и сроков разработки клинических рекомендаций, их пересмотра, типовой формы клинических рекомендаций и требований к их структуре, составу и научной обоснованности, включаемой в клинические рекомендации информации".
Приложение А3-2
ПРОТИВОПОКАЗАНИЯ
К ФИЗИЧЕСКИМ ТРЕНИРОВКАМ У ПАЦИЕНТОВ ПОСЛЕ ХИРУРГИЧЕСКОЙ
КОРРЕКЦИИ АОРТАЛЬНОГО СТЕНОЗА
- Перенесенный интраоперационный инфаркт миокарда (не ранее 3 недели от начала инфаркта миокарда);
- Послеоперационные осложнения (посткардиотомный синдром с перикардитом и/или плевритом, отек легких, остро возникшая дисфункция сердца, нагноение послеоперационных ран и септические состояния);
- Протез-зависимые осложнения (дисфункция протеза, тромбоэмболические осложнения, инфекционный эндокардит протезированного клапана);
- Выраженный диастаз грудины (противопоказание к выполнению комплекса упражнений для верхних конечностей и туловища);
- Сердечная недостаточность IV функционального класс;
- Неконтролируемая артериальная гипертония (АД > 180/110 мм рт. ст.);
- Приступы стенокардии;
- Синкопальные состояния; снижение систолического АД
20 мм рт. ст. в ответ на физическую нагрузку;
- Нарушения ритма сердца (экстрасистолии высоких градаций или тахиаритмии) и проводимости (атрио-вентрикулярная блокада II - III степени);
- Тромбоэмболия или тромбофлебит (в сроки до 3 месяцев);
- Острое нарушение мозгового кровообращения или транзиторная ишемическая атака (в сроки до 3 месяцев);
- Высокий риск кровотечений;
- Неконтролируемый сахарный диабет;
- Выраженные нарушения почечной функции;
- Когнитивные расстройства.
Приложение А3-3
ОПРОСНИК
ДЛЯ БОЛЬНЫХ С ТЯЖЕЛЫМ АОРТАЛЬНЫМ СТЕНОЗОМ ПО РЕЗУЛЬТАТАМ
ЭХОКАРДИОГРАФИИ, ДЛЯ НАПРАВЛЕНИЯ НА КОНСУЛЬТАЦИЮ
В СЕРДЕЧНО-СОСУДИСТЫЙ ЦЕНТР
Да
Нет
1. Клинические симптомы
одышка на высоте физической нагрузки или в покое
повышенная утомляемость, слабость
сердцебиение
перебои в работе сердца
головокружение
обмороки
боли в груди, сжимающего, давящего характера
кашель
отеки голеней и стоп
2. Дополнительные методы исследования
ЭКГ: ритм фибрилляции предсердий
Результаты эхокардиографии: ФВ < 55%, КДРЛЖ (конечный диастолический размер ЛЖ) > 55 мм
Холтеровский монитор ЭКГ: ритм ФП (фибрилляция предсердий) и/или пароксизмы желудочковой тахикардии и/или желудочковая экстрасистолия высоких градаций
Прицельная рентгенографии органов грудной клетки: наличие признаков застойной сердечной недостаточности
Нагрузочный тест: положительный тест
Таблица ПА3-1. Классификация тяжести аортального стеноза [142].
Легкий АС
Умеренный АС
Тяжелый АС
Пиковая скорость кровотока через АК (м/с)
2,0 - 2,9
3,0 - 3,9
4
Средний градиент (мм рт.ст.)
< 20
20 - 40
40
Площадь АК (функц.) (см2)
1,5
1,0 - 1,5
< 1,0
Площадь АК (функц.), индексированная к ППТ (см2/м2)
0,85
0,6 - 0,85
< 0,6
Соотношение пиковых скоростей кровотока (в ВТЛЖ)/(через АК)
> 0,50
0,25 - 0,50
< 0,25
Оптимизация диагностического процесса
Этап скрининга и верификации клапанных пороков обычно проводится на амбулаторном этапе диагностики. Пациенты с тяжелым клапанным пороком, либо пациенты с другой степенью тяжести и стадией, но с тяжелой сопутствующей патологией направляются в многопрофильный центр с кардиохирургическим отделением для консультации врача-кардиолога. В случае необходимости определения показаний к оперативному лечению порока пациент врачом-кардиологом многопрофильного центра направляется на консультацию к врачу-сердечно-сосудистому хирургу (Таблица ПА3-2).
Таблица ПА3-2. Этапы диагностической помощи для больных с клапанным пороком
Этапы
Объем обследования
Первичная медико-санитарная помощь
Скрининг:
Сбор жалоб, анамнеза, осмотр, аускультация, ЭКГ, прицельная рентгенография грудной клетки, общий (клинический) анализ крови развернутый
Первичная специализированная помощь
Определение наличия клапанного порока:
ЭхоКГ
Исключение наиболее частых причин клапанныых пороков:
ЧП ЭхоКГ, спирография (исследование дыхательных объемов с применением лекарственных препаратов), анализ крови биохимический общетерапевтический, определение антистрептолизина-О в сыворотке крови, определение содержания ревматоидного фактора в крови, посев крови трехкратно на высоте лихорадки, исследование уровня прокальцитонина в крови, антинуклеарный фактор
Многопрофильный центр с кардиохирургией
Определение показаний к оперативному вмешательству:
ЭхоКГ, нагрузочный тест, КТ, катетеризация левых камер сердца (ретроградная катетеризация левых отделов сердца), КАГ, МРТ
Оценка риска осложнений без оперативного вмешательства:
Тест 6-минутной ходьбы, кардиопульмональный нагрузочный тест, биомаркеры (исследование уровня N-терминального фрагмента натрийуретического пропептида мозгового (NT-proBNP) в крови), генетический анализ
Таблица ПА3-3. Целевые значения МНО после протезирования АК механическим протезом, требующим пожизненной антикоагулянтной терапии
Отсутствие факторов риска
(синусовый ритм, нормальный градиент на протезе АК, сохранная ФВ ЛЖ, отсутствие эффекта спонтанного контрастирования)
Наличие факторов риска
(фибрилляция предсердий, ФВ < 35%, наличие эффекта спонтанного контрастирования, вмешательство на других клапанах сердца)
2,0 - 3,0
2,5 - 3,5
Примечание. АК - аортальный клапан; ЛЖ - левый желудочек; ФВ - фракция выброса.
Приложение Б
АЛГОРИТМЫ ДЕЙСТВИЙ ВРАЧА
Алгоритм первичной диагностики и лечения пациентов с аортальным стенозом [106]

Рисунок ПБ-1. Тактика ведения пациентов с тяжелым аортальным стенозом (адаптировано из A. Vahanian, et al. 2021 [18])

Примечание: a - см. рис. 3: По шаговый интегративный подход к оценке тяжести аортального стеноза, b - чрезмерно высокий риск определен в табл. 5 Дополнительных материалов, c - оценка Heart Team, основанная на тщательной оценке клинических, анатомических и процедурных факторов (см табл. 6 и табл. Рекомендаций по определению показаний и видам оперативного вмешательства при симптомном и асимптомном аортальном стенозе). Рекомендации Heart Team должны быть обсуждены с пациентом, который затем может сделать осознанный выбор лечения. d - предикторы неблагоприятного исхода в соответствии с клиническими данными, визуализацией (эхокардиография/КТ) и/или биомаркерами, STS-PROM: http://risckcalc.sts.ofg/stsvebriskcalc/#/calculate, EuoSCORE II: http:/www.euroscore.org/calc.html, f - если подходит для процедуры в соответствии с клиническими анатомическими и процедурными условиями (табл. 6).
Сокращения: АД - артериальное давление, ХПАК - хирургическое протезирование аортального клапана, EuroSCORE - Европейская система оценки риска кардиохирургических вмешательств, STS-PROM - Шкала прогнозирования риска летального исхода STS (Society of Thoracic Sirgeons - Общество торакальных хирургов), TAVI - транскатетерная имплантация аортального клапана, TF - трансфеморальныйй доступ.
Рисунок ПБ-2. Тактика ведения пациентов с тяжелым аортальным стенозом при выполнении некардиохирургических операций (адаптировано из A. Vahanian, et al. 2021 [18])

Сокращение: АБВ - аортальная балловая вальвулопластика, АК - аортальный клапан, ХПАК - хирургическое протезирование аортального клапана, TAVI транскатетерная имплантация аортального клапана
Рисунок ПБ-3. Алгоритм организации кардиологической реабилитации у пациентов с аортальным стенозом

Приложение В
ИНФОРМАЦИЯ ДЛЯ ПАЦИЕНТА
Уважаемый пациент!
Вам предстоит операция на сердце. Чем больше Вы будете знать о Вашем сердце, тем легче справитесь с трудностями послеоперационного периода.
Мы предлагаем Вам ознакомится с основными понятиями об анатомии сердца и хирургических операциях, особенностях послеоперационного периода, а также рекомендуем программу физической реабилитации в первые 12 месяцев после операции.
Сердце здорового человека - мощный, непрерывно работающий орган, обеспечивает кровоток по всему организму, а также быстро адаптируется к его постоянно меняющимся потребностям. За одну минуту сердце сокращается от 60 до 80 раз, при физической нагрузке ритм ускоряется, и тогда через сердце протекает больше крови, чем в покое. Сердце состоит из 4 камер - двух предсердии и двух желудочков, на границе между которыми находятся клапаны, позволяющие течь крови в одном направлении. Мышечная стенка-перегородка разделяет сердце на правую и левую половины. В правое предсердие поступает кровь из верхней и нижней частей организма и через трехстворчатый клапан попадает в правый желудочек, который проталкивает ее в легкие через клапан легочной артерии. В легких кровь обогащается кислородом. Артериальная кровь возвращается в левое предсердие и через митральный клапан поступает в левый желудочек, который, сокращаясь, нагнетает кровь в артерии, кровоснабжающие органы и ткани. Отдавая кислород и забирая углекислый газ, кровь становится венозной и по венам возвращается в правое предсердие.
Четыре клапана сердца - митральный, аортальный, трехстворчатый, клапан легочной артерии - пропускают кровь в одном направлении и препятствуют ее обратному току. Здоровый клапан имеет тонкие однородные створки.
Патологические изменения клапанов могут быть либо врожденными, либо приобретенными в результате ревматизма, инфекции, ишемической болезни сердца, с возрастом. Могут развиться стеноз - сужение отверстия, либо недостаточность клапана, когда створки смыкаются неплотно. При этом возрастает нагрузка на сердце. Со временем человека начинают беспокоить сердцебиение, боль в груди, нехватка воздуха, слабость, быстрая утомляемость, отеки на ногах, обмороки.
Возникает необходимость в операции по восстановлению клапана (реконструкция или пластическая операция) или замене поврежденного клапана (протезирование).
В настоящее время разработаны и используются различные модели биологических и механических клапанов сердца. Механический клапан состоит из манжеты в виде кольца, оплетенного синтетической тканью и запирательного элемента, имеющего форму диска или двух полудисков. Биологические протезы изготавливают из различных тканей животного происхождения. Они могут быть полностью донорские (человеческие, свиные), а также сконструированные из животных тканей протезы. Преимуществом механических протезов является их долговечность. Недостатками механических протезов является необходимость пожизненного приема антикоагулянтов, а также возможность их инфицирования.
Важное значение имеет подготовка к предстоящей операции. Необходимо выполнять рекомендации врача относительно приема лекарств, а также подготовить свои легкие к оперативному вмешательству.
Бросайте курить как можно раньше! Курение суживает коронарные артерии, повышает свертываемость крови, способствует накоплению слизи в бронхах, повышает артериальное давление и вызывает сердцебиение. Все вышеперечисленное может вызвать осложнения в послеоперационном периоде.
В раннем послеоперационном периоде после перевода из отделения реанимации Ваш двигательный режим определит лечащий врач. Мы предлагаем Вам запомнить некоторые простейшие движения:
1. вставать с постели следует, перекатившись на бок;
2. вставать со стула нужно придвинувшись на его край и поставив ноги на пол. Встать, опираясь на ноги;
3. сидеть следует прямо, обе ноги - на полу. Колени на уровне бедер. Ноги не скрещивать;
4. поднимая с пола предметы, не сгибайтесь в пояснице! Согните колени, спина должна быть прямой.
В зависимости от состояния Вы пройдете ранние реабилитационные мероприятия: врач-физиотерапевт назначит ингаляционную терапию для лучшего откашливания, а специалист по лечебной физкультуре проведет курс массажа и лечебной гимнастики. Физическая нагрузка подбирается строго индивидуально для каждого больного.
В раннем послеоперационном периоде задачами лечебной гимнастики являются:
- профилактика и лечение ранних послеоперационных осложнений;
- улучшение функций дыхательной системы;
- адаптация сердца к условиям новой гемодинамики;
- улучшение психоэмоционального состояния пациента.
Выписываясь из стационара, Вы получите рекомендации лечащего врача относительно приема лекарств, степени активности, диеты. Ваше выздоровление зависит от того, насколько точно Вы будете их выполнять.
Антикоагулянтная терапия
Если Вам имплантировали механический протез, то лечащим врачом будут назначены такие медицинские препараты, как, антикоагулянты (обычно АВК), чтобы предотвратить образования сгустков крови на створках протеза или полости сердца. Неадекватная антикоагулянтная терапия (недостаточная или избыточная доза антикоагулянта) может привести к серьезным осложнениям: тромбоз протеза, инсульт, кровотечение. Антикоагулянты назначаются пожизненно!
Биологические протезы не требуют пожизненного приема антикоагулянтов и, как правило, назначаются в течение первых 3 - 6 месяцев после операции.
Антикоагулянты продлевают период времени, в течение которого ваша кровь сворачивается. Действие антикоагулянтов должно тщательно контролироваться с помощью анализа крови, называемого протромбиновым временем (время Квика) и показателем международного нормализованного соотношения (МНО). Доза антикоагулянта подбирается индивидуально для удержания протромбинового времени или МНО в рамках определенных параметров.
Обычно МНО необходимо поддерживать на уровне 2,5 - 3,5.
Препарат обычно принимают один раз в день в одно и то же время, если это АВК. Важно его принимать строго в соответствии с предписанием врача.
Врач также скажет, как часто необходимо контролировать МНО.
Лечение антикоагулянтами ограничивает естественную способность организма останавливать кровотечение. По этой причине вы должны быть особенно осторожны с теми видами деятельности, которые могут привести к порезам или кровоизлияниям.
Антикоагулянты могут оказать повреждающее действие на плод, поэтому женщины планирующие беременность, должны обсудить с лечащим врачом изменения антикоагулянтной терапии.
Перед любой медицинской процедурой информируйте врача о том, что вы принимаете антикоагулянты. Накануне процедуры обязателен контроль свертываемости крови. При выполнении "малых" хирургических вмешательств, выполняемых в амбулаторных условиях (лечение зуба, вросшего ногтя и т.д.) нет необходимости отменять антикоагулянт, если показатель МНО находится в пределах 2,0 - 3.0.
При крупных вмешательствах (например, операция по поводу паховой грыжи, желчнокаменной болезни) может потребоваться отмена антикоагулянта. В этом случае в стационаре за 3 - 5 дней до операции антикоагулянт отменяется, и пациент переводится на гепарин натрия ** или низкомолекулярные антикоагулянты (Надропарин кальция, Далтепарин натрия и т.д.). Со 2 - 3 суток после операции вновь начинается прием антикоагулянта.
Влияние лекарственных препаратов и пищевых продуктов на антикоагулянтную терапию
Пищевые продукты могут существенно повлиять на действие антикоагулянта, поэтому необходимо ограничить потребление продуктов, содержащих значительное количество витамина К. Такие продукты как зеленый чай, травяные настои следует исключить из рациона. Капусту (белокочанная, цветная, брюссельская, броколли), шпинат, зелень (петрушка и т.д.) показано употреблять в небольшом количестве. Регулярный прием алкоголя значительно снижает свертываемость крови и может привести к кровотечениям.
Информируйте лечащих врачей о лекарственных препаратов, которые вы принимаете, так как антикоагулянт взаимодействует со многими медикаментами, что приводит к усилению и ослаблению его действия. Ацетилсалициловую кислоту** например, нельзя принимать, не посоветовавшись с врачом.
При появлении следующих симптомов необходимо срочно обратиться к врачу и определить МНО:
1. появление гематом на коже ("синяков"),
2. примесь крови в моче,
3. кровотечение из носа или десен,
4. длительные менструации,
5. стул с примесью крови или черного цвета.
Очень важно сократить количество потребляемой соли, так как даже после успешной операции может отмечаться задержка жидкости в организме.
Помимо соблюдения определенных правил при выборе продуктов питания следите и за своим весом.
Инфекционный эндокардит искусственного клапана сердца
Инфекционный эндокардит - это инфекционно-воспалительное заболевание, которое поражает сердечные клапаны, или искусственный клапан сердца (протезный эндокардит). Протезный эндокардит вызывается бактериями (или реже грибами), которые попадают в кровоток и оседают на синтетической манжете механического протеза, что может вызвать нарушение его функции.
Инфекция может попасть в кровоток благодаря различным стоматологическим (удаление зуба, протезирование и даже чистка), гинекологическим (выскабливание полости матки), урологическим (цистоскопия) процедурам, а также вследствие нагноения кожи.
Для того, чтобы свести к минимуму риск заболеть инфекционным эндокардитом, всем больным с искусственными клапанами сердца, необходимо придерживаться следующего правила: накануне и вскоре после завершения любого вмешательства, в результате которого в кровоток может попасть инфекция (стоматологические, гинекологические, урологические процедуры и т.д.), следует профилактически принимать антибактериальные препараты системного действия. Обсудите с вашим лечащим врачом, какой антибиотик вас следует принимать перед вмешательством.
В каких случаях Вам необходимо обратиться к врачу
Свяжитесь с Вашим врачом при появлении признаков инфекции, локальной или общей (покраснении послеоперационного рубца, выделениях из него, температуре, ознобе), усилении утомляемости, одышке, отеках, избыточной прибавке веса, изменении частоты ритма сокращений сердца или каких-то других признаках или симптомах, которые покажутся Вам опасными.
Время от времени ваше лечение будет корректироваться на основании результатов вашего обследования.
Приложение Г1 - ГN.
ШКАЛЫ ОЦЕНКИ, ВОПРОСНИКИ И ДРУГИЕ ОЦЕНОЧНЫЕ ИНСТРУМЕНТЫ
СОСТОЯНИЯ ПАЦИЕНТА, ПРИВЕДЕННЫЕ В КЛИНИЧЕСКИХ РЕКОМЕНДАЦИЯХ
Разработан следующий опросник для своевременного направления пациента на консультацию к врачу сердечно-сосудистому хирургу. Каждый положительный ответ оценивается в один бал. В случае наличия 1 бала и более по клинической симптоматике, в сочетание с наличием 1 бала и более по разделу диагностика пациент должен в обязательном порядке направлен в сердечно-сосудистый центр для консультации кардиохирурга, в случае наличия 1 бала и более только в разделе клинической симптоматики пациент должен в обязательном порядке направлен в сердечно-сосудистый центр для консультации врача-кардиолога.
Приложение Г1
ГОСПИТАЛЬНАЯ ШКАЛА ТРЕВОГИ И ДЕПРЕССИИ
(HOSPITAL ANXIETY AND DEPRESSION SCALE, HADS)
Название на русском языке: Госпитальная шкала тревоги и депрессии
Оригинальное название (если есть): The Hospital Anxiety and Depression Scale
Источник: Zigmond A.S., Snaith R.P. 1983 [131]
Тип: шкала оценки
Назначение: оценка наличия симптомов тревоги (Т) и депрессии (Д)
Содержание (шаблон): каждому утверждению шкалы HADS соответствуют 4 варианта ответа. Больного просят выбрать тот ответ, который соответствует его состоянию в течение последних 7 дней, затем баллы суммируются отдельно для каждой части.
Таблица ПГ-2. Госпитальная шкала тревоги и депрессии (Hospital Anxietyand Depression Scale, HADS)
Т я испытываю напряженность, мне не по себе
3 все время
2 часто
1 время от времени, иногда
0 совсем не испытываю
Д то, что приносило мне большое удовольствие, и сейчас вызывает у меня такое же чувство
0 определенно это так
1 наверное, это так
2 лишь в очень малой степени это так
3 это совсем не так
Т я испытываю страх, кажется, будто что-то ужасное может вот-вот случиться
3 определенно это так, и страх очень сильный
2 да, это так, но страх не очень сильный
1 иногда, но это меня не беспокоит
0 совсем не испытываю
Д я способен рассмеяться и увидеть в том или ином событии смешное
0 определенно это так
1 наверное, это так
2 лишь в очень малой степени это так
3 совсем не способен
Т беспокойные мысли крутятся у меня в голове
3 постоянно
2 большую часть времени
1 время от времени и не так часто
0 только иногда
Д я испытываю бодрость
3 совсем не испытываю
2 очень редко
1 иногда
0 практически все время
Т я легко могу сесть и расслабиться
0 определенно это так
1 наверное, это так
2 лишь изредка это так
3 совсем не могу
Д мне кажется, что я стал все делать очень медленно
3 практически все время
2 часто
1 иногда
0 совсем не так
Т я испытываю внутреннее напряжение или дрожь
0 совсем не испытываю
1 иногда
2 часто
3 очень часто
Д я не слежу за своей внешностью
3 определенно это так
2 я не уделяю этому столько времени, сколько нужно
1 может быть, я стал меньше уделять этому внимания
0 я слежу за собой так же, как и раньше
Т я испытываю неусидчивость, словно мне постоянно нужно двигаться
3 определенно это так
2 наверное, это так
1 лишь в некоторой степени это так
0 совсем не испытываю
Д я считаю, что мои дела (занятия, увлечения) могут принести мне чувство удовлетворения
0 точно так же, как и обычно
1 да, но не в той степени, как и раньше
2 значительно меньше, чем обычно
3 совсем так не считаю
Т у меня бывает внезапное чувство паники
3 очень часто
2 довольно часто
1 не так уж часто
0 совсем не бывает
Д я могу получить удовольствие от хорошей книги, радио- или телепрограммы
0 часто
1 иногда
2 редко
3 очень редко
Количество баллов здесь ________ Количество баллов здесь ________
Примечание: Т - подшкала тревоги; Д - подшкала депрессии
Ключ (интерпретация):
0 - 7 баллов - норма (отсутствие достоверно выраженных симптомов тревоги/депрессии)
8 - 10 баллов - субклинически выраженная тревога/депрессия
11 баллов и выше - клинически выраженная тревога/депрессия
Приложение Г2
ТЕСТ "ВСТАНЬ И ИДИ" С ФИКСАЦИЕЙ ВРЕМЕНИ
Название на русском языке: тест "Встань и иди" с фиксацией времени
Оригинальное название (если есть): Timed "Up and go" test
Источник: Mathias S. et al. 1986 [132]
Тип: тест
Назначение: оценка походки, баланса и риска падений
Содержание (шаблон): необходимое оборудование: стул с подлокотниками, рулетка, цветная лента или маркер, секундомер. От стула необходимо отмерить расстояние 3 метра и отметить его маркером или цветной лентой так, чтобы отметка была видна пациенту.
Условия проведения. Пациент должен быть проинструктирован, что тест выполняется на время. Первую пробную попытку он может выполнить без отсчета времени. Пациент во время выполнения теста должен быть обут в свою привычную обувь и может использовать средства для передвижения, которые он обычно используется (например, трость или ходунки). Если это необходимо, во время выполнения теста пациент может остановиться, чтобы передохнуть.
Методика проведения (Рисунок ПГ-1):
- Пациент должен сидеть на стуле так, чтобы его спина опиралась о спинку стула, а бедра полностью касались сиденья. Стул должен быть устойчивым. Пациенту разрешается использовать подлокотники во время сидения и при вставании.
- Инструкция для пациента: Когда я скажу "Начали", Вы должны будете встать, пройти отмеченное расстояние, развернуться, вернуться к стулу и сесть на него. Идти нужно в своем обычном темпе.
- Начинайте отсчет времени после того, как произнесете слово "Начали" и остановите отсчет, когда пациент снова сядет правильно на стул, опершись спиной о его спинку.
- Во время выполнения теста необходимо обратить внимание на признаки нарушения походки и равновесия.

Рисунок ПГ-1. Схема выполнения теста "Встань и иди" с фиксацией времени.
Ключ (интерпретация): В норме здоровые пожилые люди обычно выполняют тест "Встань и иди" за 10 и менее секунд. Результат теста "Встань и иди" более 14 секунд у проживающих дома пациентов пожилого и старческого возраста, признаки нарушения походки и равновесия свидетельствует о наличии риска падений.
Приложение Г3
ОРИГИНАЛЬНАЯ ШКАЛА БОРГА
(BORG RPE, RATING OF PERCEIVED EXERTION)
Название на русском языке: Оригинальная шкала Борга
Оригинальное название (если есть): Borg Rating of Perceived Exertion
Источники: [133, 134]
Тип: шкала оценки
Назначение: субъективная оценка переносимости физического напряжения/тренирующей нагрузки
Таблица ПГ-3. Оригинальная шкала Борга (Borg RPE, Rating of Perceived Exertion)
Баллы по Шкале Borg RPE
Интенсивность нагрузки
6
Очень, очень легкая
7
Исключительно легкая
8
9
Очень легкая
10
11
Легкая
12
13
Умеренная
14
15
Довольно тяжелая
16
Тяжелая
17
Очень тяжелая
18
19
Очень, очень тяжелая
20
Максимальная нагрузка
Ключ (интерпретация): пациент получает инструкции по субъективной оценке переносимости физического напряжения/тренирующей нагрузки: от 6 баллов - практически отсутствие каких-либо усилий, 9 - на уровне ходьбы в легком темпе, с 12 до 14 - напряжение, как при быстрой ходьбе или беге трусцой; 15 и выше - зона высокой интенсивности, как во время очень быстрого бега.
Приложение Г4
ШКАЛА CHA2DS2-VASC
Название на русском языке: шкала CHA2DS2-VASc
Оригинальное название: CHA2DS2-VASc
Источники: [170, 171]
Тип: шкала оценки
Назначение: CHA2DS2-VASc - клиническая шкала для оценки риска ишемического инсульта у пациентов с неклапанной фибрилляцией предсердий. Применяется для принятия решения о назначении антикоагулянтной терапии. Рекомендована в международных гайдлайнах (ESC, AHA/ACC/HRS) как основа стратификации тромбоэмболического риска [170, 171]
Содержание (шаблон):
- C - хроническая сердечная недостаточность (Congestive heart failure) - 1 балл
- H - артериальная гипертензия (Hypertension) - 1 балл
- A2 - возраст
75 лет - 2 балла
- D - сахарный диабет (Diabetes mellitus) - 1 балл
- S2 - инсульт или ТИА в анамнезе - 2 балла
- V - сосудистые заболевания (инфаркт миокарда, облитерирующий атеросклероз и др.) - 1 балл
- A - возраст 65 - 74 года - 1 балл
- Sc - женский пол - 1 балл
Максимум: 9 баллов
Ключ (интерпретация):
- 0 баллов (у мужчин) /1 балл (у женщин) - низкий риск, антикоагулянтная терапия, как правило, не требуется.
- 1 балл (у мужчин) / 2 балла (у женщин) - умеренный риск, решение о терапии принимается индивидуально.
-
2 баллов (у мужчин) /
3 баллов (у женщин) - высокий риск, показана антикоагулянтная терапия.
Применение на практике: Шкала используется при первичной оценке пациента с фибрилляцией предсердий и при динамическом наблюдении. Она помогает обосновать назначение прямых оральных антикоагулянтов или антагонистов витамина K.
Приложение Г5
ШКАЛА ОЦЕНКИ ПЕРИОПЕРАЦИОННОГО РИСКА EUROSCORE
Название на русском языке: шкала EuroSCORE
Оригинальное название: EuroSCORE (European System for Cardiac Operative Risk Evaluation)
Источники: [148]
Тип: шкала оценки
Назначение: EuroSCORE - шкала оценки риска летального исхода после кардиохирургического вмешательства
Содержание (шаблон):
Возраст
- < 60 (0 балла(ов))
- 60 - 64 (1 балл)
- 65 - 69 (2 балла(ов))
- 70 - 74 (3 балла(ов))
- 75 - 79 (4 балла(ов))
- 80 - 84 (5 балла(ов))
- 85 - 89 (6 балла(ов))
- 90 - 94 (7 балла(ов))
- 95 - 100 (8 балла(ов))
Пол
- Женщины (1 балл)
- Мужчины (0 балла(ов))
Фракция выброса
- 30 - 50% (1 балл)
- < 30% (3 балла(ов))
- Нарушение функции почек (2 балла(ов))
- Заболевания периферических сосудов (2 балла(ов))
- Респираторное заболевание (1 балл)
- Сосудистое заболевание головного мозга (2 балла(ов))
- Кардиохирургическая операция в анамнезе (3 балла(ов))
- Активный эндокардит (3 балла(ов))
- Критическое предоперационное состояние (3 балла(ов))
- Нестабильная стенокардия (2 балла(ов))
- Недавний инфаркт миокарда (2 балла(ов))
- Легочная гипертензия (2 балла(ов))
- Экстренная хирургическая операция (2 балла(ов))
- Операция помимо изолированного аортокоронарного шунтирования (АКШ) (2 балла(ов))
- Разрыв межжелудочковой перегородки (4 балла(ов))
- Операция на грудной аорте (3 балла(ов))
Ключ (интерпретация):
0 - 2 баллы:
Низкий риск
3 - 5 баллы:
Умеренный риск
6 - 45 баллы:
Высокий риск
Приложение Г6
ШКАЛА ОЦЕНКИ ПЕРИОПЕРАЦИОННОГО РИСКА EUROSCORE II
Шкала EuroSCORE II (European System for Cardiac Operative Risk Evaluation) предназначена для оценки риска неблагоприятного исхода кардиохирургической операции (в данном случае коронарного шунтирования). В таблице представлены факторы, увеличивающие смертность при кардиохирургических вмешательствах. Каждый из этих факторов получил свою оценку. Из суммы этих оценок и складывается показатель риска EuroSCORE II. У пациентов с высоким показателем EuroSCORE II целесообразно выполнение ЧКВ в связи с высоким риском осложнений и летальных исходов после операции КШ. Данная шкала может использоваться для оценки риска оперативных вмешательств (в том числе при клапанной патологии) как с искусственным кровообращением, так и без него.
Название на русском языке: Шкала EuroSCORE II
Оригинальное название (если есть): European System for Cardiac Operative Risk Evaluation II
Источник: [149,150] (официальный сайт разработчиков, публикация с валидацией: https://euroscore.org)
Тип: шкала оценки
Назначение: оценка риска неблагоприятного исхода кардиохирургической операции
Содержание (шаблон):
ШКАЛА ОЦЕНКИ ПЕРИОПЕРАЦИОННОГО РИСКА EUROSCORE II
Фактор риска
Коэффициент
- СН класс NYHA II
0,1070545
- СН класс NYHA III
0,2958358
- СН класс NYHA IV
0,5597929
Стенокардия 4-й класс по CCS
0,2226147
Инсулинопотребный СД
0,3542749
Возраст
0,0285181
Женский пол
0,2196434
Болезни экстракардиальных артерий
0,5360268
Хроническое заболевание легких
0,1886564
Неврологическая или мышечная дисфункция
0,2407181
Предшествующие операции на сердце
1,118599
Потребность в диализе
0,6421508
Снижение СКФ < 50 мл/мин
0,8592256
СКФ 50 - 85 мл/мин
0,303553
Активный ИЭ
0,6194522
Критическое состояние перед операцией
1,086517
Функция левого желудочка:
- не снижена
0,3150652
- снижена
0,8084096
- сильно снижена
0,9346919
Недавний ИМ
0,1528943
СДЛА: 31 - 55 мм рт. ст.
0,1788899
> 55 мм рт. ст.
0,3491475
Срок операции:
- Экстренно
0,3174673
- На следующий день
0,7039121
- Требуется проведение СЛР по пути в операционную
1,362947
Тяжесть вмешательства:
- 1 операция не АКШ
0,0062118
- 2 операции, включая АКШ
0,5521478
- 3 и более операций, включая АКШ
0,9724533
Вмешательство на грудной аорте
0,6527205
Константа лог-регрессии (В0)
-5,324537
Ключ (интерпретация): перечисленные коэффициенты подставляются в уравнение:
расчетная летальность =
где B0 - константа лог-регрессии, Bi коэффициент вариабельности Xi, для возраста Xi = 1, если пациент младше 60 лет, Xi увеличивается на 1 за каждый год после 60 (при 61 Xi = 2, при 62 Xi = 3 и так далее). АКШ - аортокоронарное шунтирование, ИМ - инфаркт миокарда, СД - сахарный диабет, СДЛА - систолическое давление в легочной артерии, СКФ - скорость клубочковой фильтрации (рассчитанная по Cockroft-Gault), СЛР - сердечно-легочная реанимация, СН - сердечная недостаточность, CCS - Canadian cardiovascular society (Канадское сердечно-сосудистое общество), NYHA - New York Heart Association (Нью-Йоркская ассоциация сердца).
Приложение Г7
Шкала STS Score
Название на русском языке: шкала STS Score
Оригинальное название: The Society of Thoracic Surgery Score
Источники: [147] (официальный сайт разработчиков, публикация с валидацией: https://acsdriskcalc.research.sts.org)
Тип: шкала оценки
Назначение: STS Score - шкала оценки хирургического риска, связанный с АКШ
Содержание (шаблон):

Ключ (интерпретация):
- Низкий риск: менее 4%
- Промежуточный риск: 4 - 8%
- Высокий риск: 8% или более.