"Клинические рекомендации "Мононевропатии"
МИНИСТЕРСТВО ЗДРАВООХРАНЕНИЯ РОССИЙСКОЙ ФЕДЕРАЦИИ
КЛИНИЧЕСКИЕ РЕКОМЕНДАЦИИ
МОНОНЕВРОПАТИИ
Кодирование по Международной статистической классификации болезней и проблем, связанных со здоровьем: G54.0, G54.1, G54.2, G54.3, G54.4, G54.5, G54.8, G54.9, G56.0, G56.1, G56.2, G56.3, G56.8, G56.9, G57.0, G57.2, G57.3, G57.4, G57.6, G58.8, G58.9, G59.8
Год утверждения (частота пересмотра): 2025
Пересмотр не позднее: 2027
ID: 988_1
Возрастная категория: Взрослые, Дети
Специальность:
Разработчик клинической рекомендации
Ассоциация нейрохирургов России, Всероссийское общество неврологов, Общероссийская общественная организация "Союз реабилитологов России", Ассоциация специалистов по клинической нейрофизиологии
Одобрено Научно-практическим Советом Минздрава России
Список сокращений
ВАШ - визуально-аналоговая шкала
ГЛК - глюкокортикоиды
ЗМК - задний межкостный нерв
КТ - компьютерная томография
ЛКНП - латеральный кожный нерв предплечья
МКН - мышечно-кожный нерв
МН - мононевропатия
МРТ - магнитно-резонансная томография
НА - невралгическая амиотрофия
ПДЕ - потенциал двигательной единицы
ПМН - передний межкостный нерв
ПОВ - положительная острая волна
ПФ - потенциал фибрилляций
СЗК - синдром запястного канала
СП - скорость проведения
УЗИ - ультразвуковое исследование
ЭМГ - электромиография
ЭНМГ - электронейромиография
Термины и определения
Состояние - изменения организма, возникающие в связи с воздействием патогенных и (или) физиологических факторов и требующие оказания медицинской помощи;
Инструментальная диагностика - диагностика с использованием для обследования пациента различных приборов, аппаратов и инструментов.
Уровень достоверности доказательств - отражает степень уверенности в том, что найденный эффект от применения медицинского вмешательства является истинным.
Уровень убедительности рекомендаций - отражает не только степень уверенности в достоверности эффекта вмешательства, но и степень уверенности в том, что следование рекомендациям принесет больше пользы, чем вреда в конкретной ситуации.
Рабочая группа - двое или более людей одинаковых или различных профессий, работающих совместно и согласованно в целях создания клинических рекомендаций, и несущих общую ответственность за результаты данной работы.
Синдром - совокупность симптомов с общими этиологией и патогенезом.
Хирургическое вмешательство - инвазивная процедура, может использоваться в целях диагностики и/или как метод лечения заболеваний.
Хирургическое лечение - метод лечения заболеваний путем разъединения и соединения тканей в ходе хирургической операции.
1. Краткая информация по заболеванию или состоянию (группы заболеваний или состояний)
1.1 Определение заболевания или состояния (группы заболеваний или состояний)
1.1.1 Мононевропатия срединного нерва
Мононевропатия срединного нерва - патологическое состояние, вызванное компрессией ствола срединного нерва или его воспалением, несвязанное с прямым повреждением или тракцией [1 - 3]
1.1.2 Мононевропатия локтевого нерва
Мононевропатия локтевого нерва - патологическое состояние, характеризующееся поражением локтевого нерва в местах типичной компрессии, чаще всего на уровне локтя или на уровне запястья, проявляющееся сенсорными и моторными нарушениями в зоне иннервации локтевого нерва и не связанное с прямым повреждением нерва [4 - 6].
1.1.3 Мононевропатия лучевого нерва
Мононевропатия лучевого нерва - патологическое состояние, связанное с поражением лучевого нерва и его основных ветвей - заднего межкостного нерва и поверхностной ветви лучевого нерва, не связанное с прямым повреждением или тракцией, сопровождающееся в зависимости от уровня поражения парезом мышц, разгибающих предплечье, кисть и пальцы кисти, а также нарушениями чувствительности в области задней поверхности плеча и предплечья, а также заднелатеральной поверхности кисти.
1.1.4 Мононевропатия подмышечного нерва
Мононевропатия подмышечного нерва - патологическое состояние, связанное с поражением ствола подмышечного нерва, несвязанное с прямым повреждением или тракцией. Клиническая картина складывается из чувствительных и двигательных нарушений в зоне иннервации подмышечного нерва [7].
1.1.5 Мононевропатия мышечно-кожного нерва
Мононевропатия мышечно-кожного нерва - патологическое состояние, вызванное компрессией самого мышечно-кожного нерва на уровне плеча, а также латерального кожного нерва предплечья на уровне локтевого сгиба, не связанное с прямым повреждением или тракцией.
1.1.6 Мононевропатия ветвей плечевого сплетения
Мононевропатия ветвей плечевого сплетения - группа болезней, связанная с поражением ветвей, отходящих от надключичного или подключичного отделов плечевого сплетения, не связанное с прямым повреждением или тракцией, сопровождающиеся сочетанием чувствительных и двигательных или изолированными двигательными нарушениями в зоне поражения соответствующих ветвей [8, 9].
1.1.7 Мононевропатия межреберных нервов
Мононевропатия межреберных нервов - патологическое состояние, вызванное поражением одного или нескольких межреберных нервов, не связанное с прямым повреждением или тракцией, основным проявлением которого является появление болевого синдрома в грудной клетке в области иннервации данных нервов.
1.1.8 Мононевропатия седалищного нерва
Мононевропатия седалищного нерва - патологическое состояние, связанное с поражением седалищного нерва, сопровождающееся в зависимости от уровня поражения парезом мышц, разгибающих и сгибающих стопу, задней группы мышц бедра, а также нарушениями чувствительности в области подошвенной и тыльной сторон стопы, латеральной поверхности голени.
1.1.9 Мононевропатия малоберцового нерва (НМН)
Мононевропатия малоберцового нерва (НМН) - патологическое состояние, связанное с поражением общего малоберцового нерва, глубокого малоберцового нерва или поверхностного малоберцового нерва, не связанное с прямым повреждением или тракцией, сопровождающееся парезом мышц разгибателей стопы и пальцев стопы, а также сенсорными нарушениями по латеральной поверхности голени и тыльной поверхности стопы [10].
1.1.10 Мононейропатия большеберцового нерва
Мононейропатия большеберцового нерва - патологическое состояние, связанное с компрессией ствола общего большеберцового нерва, заднего большеберцового нерва на уровне голени, а также подошвенных нервов и икроножного нерва, не связанное с прямым повреждением или тракцией [11]. Клиническая картина складывается из чувствительных и двигательных нарушений в зоне иннервации большеберцового нерва [12]. Отдельно рассматривается компрессионная нейропатия подошвенного нерва в межплюсневом промежутке, известная как Метатарзалгия Мортона [13].
1.1.11 Мононевропатия бедренного нерва
Мононевропатия бедренного нерва - патологическое состояние, связанное с компрессией ствола и ветвей бедренного нерва, но не связанное с прямым повреждением или тракцией, сопровождающееся чувствительными нарушениями в зоне иннервации бедренного нерва и парезом иннервируемых данным нервом мышц [14 - 16].
1.1.12 Мононевропатия наружного кожного нерва бедра
Мононевропатия наружного кожного нерва бедра - патологическое состояние, вызванное поражением наружного кожного нерва бедра, но не связанное с прямым повреждением или тракцией. Сопровождается чувствительными нарушениями в зоне иннервации данного нерва в области переднебоковой поверхности бедра [17].
1.2 Этиология и патогенез заболевания или состояния (группы заболеваний или состояний)
1.2.1 Этиология и патогенез мононейропатии срединного нерва
С учетом анатомических особенностей развитие компрессионно-ишемических невропатий срединного нерва и переднего межкостного нерва наиболее часто встречается на 4 уровнях:
1. карпальный канал (синдром запястного канала),
2. синдром круглого пронатора (синдром Сейфарта),
3. невропатия переднего межкостного нерва,
4. компрессия срединного нерва под связкой Струзерса.
Синдром запястного канала (карпальный туннельный синдром) - один из самых распространенных туннельных синдромов и мононевропатий, проявляющийся комплексом клинических расстройств (чувствительных, двигательных и трофических), обусловленных сдавлением, ущемлением срединного нерва в узком анатомическом пространстве (между тремя костными стенками и поперечной кистевой связкой) [2, 18 - 21].
Наиболее частые причины, приводящие к развитию СЗК профессиональные факторы - за счет статического напряжения в области лучезапястного сустава: пианисты, художники, программисты, теннисисты и лица, подвергающиеся воздействию локальной вибрации [18 - 27]; кроме того, в этиопатогенезе играют роль:
1. гормональная перестройка: гипотиреоз, сахарный диабет, беременность;
2. поражения суставно-связочного аппарата - ревматоидный артрит, системные заболевания в том числе амилоидоз (транстиретиновые ПНП);
3. инфекционные заболевания (туберкулез),
4. травмы в области запястья, опухолевые и кистозные образования и т.д.
5. повышение массы тела
В педиатрической практике СЗК встречается редко. Большинство случаев СЗК у детей генетически обусловлены и могут быть связаны как с лизосомальными болезнями накопления (включая мукополисахаридоз и муколипидоз), так и быть проявлением первичного семейного СЗК, наследственной невропатии со склонностью к параличам от сдавления (HNPP), наследственной остеодистрофии Олбрайта и акромикрической дисплазии. Другие, менее частые причины включают новообразования (например, фибролипоматозную гамартому, интраневральную периневриому или гемангиому срединного нерва), нарушения обмена веществ (псевдогипопаратиреоз), пороки развития (макродактилию) и идиопатические причины [28 - 30].
Синдром круглого пронатора (синдром Сейфарта) - компрессионная невропатия срединного нерва на уровне предплечья одноименной мышцей. В 66% случаев возникает в результате диспропорции размеров головки медиального надмыщелка плечевой кости и локтевой головки венечного отростка локтевой кости [1].
К развитию синдрома круглого пронатора могут приводить быстрые повторяющиеся хватательные и пронационные движения, провоцирующие гипертрофию круглого пронатора, утяжеляющуюся фиброзом апоневроза двуглавой мышцы [2].
Невропатия переднего межкостного нерва - изолированное повреждение переднего межкостного нерва, наиболее частой причиной которого является невралгическая амиотрофия, представляющая собой воспалительную нейропатию [3, 31, 32].
Компрессионно-ишемическая невропатия срединного нерва связкой Струзерса - поражение срединного нерва в проксимальном отделе в результате компрессии ствола нерва связкой, идущей от медиального надмыщелка до костной шпоры или супракондилярного отростка (апофиз). Из-за добавочного отростка срединный нерв смещается и натягивается, что делает его уязвимым к повреждению, чаще на фоне системного васкулита [33]. У детей зарегистрированы единичные случаи, связанные с сопутствующей кальцификацией поверхностного сгибателя пальцев и наличием врожденной аномалии (связки Струзерса и супракондилярного отростка) [34].
Также у детей в редких случаях при синдроме врожденной кольцевой перетяжки может наблюдаться поражение срединного нерва на проксимальном и/или дистальном уровнях, иногда в сочетании с поражением лучевого и/или локтевого нервов [34].
1.2.2 Этиология и патогенез мононевропатии локтевого нерва
Нерв формируется корешками C8 - Th1, далее аксоны проходят в нижнем стволе и медиальном пучке плечевого сплетения. На плече нерв следует вместе со срединным нервом и плечевой артерией.
Наиболее частыми местами компрессии являются область локтя и канал Гийона. Причинами компрессии локтевого нерва на уровне локтя может быть тракция нерва при длительном положении сгибания в локтевом суставе, травма, компрессия нерва с кубитальном канале или в позадинадмышелковой борозде, артрит локтевого сустава, синовит, ганглии [6, 34]. Иногда невропатия локтевого нерва может ассоциироваться с подвывихом локтевого нерва, но надо отметить, что подвывих может протекать асимптомно [4, 35].
Предполагается ассоциация невропатии локтевого нерва с курением, в то же время не было выявлено зависимости невропатии локтевого нерва с массой тела и употреблением алкоголя [36, 37].
На уровне запястья локтевой нерв делится на поверхностную чувствительную ветвь и глубокую двигательную. Причинами компрессии локтевого нерва на уровне канала Гийона и кисти являются внешние и внутренние этиологические факторы. Внешними могут быть многократное травмирование запястья при работе с инструментами, езде на велосипеде, но могут наблюдаться и внутренние причины, например, объемные образования в области канала Гийона или ганглии [38 - 42].
В педиатрической практике чаще встречается подвывих локтевого нерва в подростковом и юношеском возрасте. Симптоматика появляется при постоянном контакте ствола нерва с медиальным мыщелком. Компрессионная нейропатия локтевого нерва более характерна для длительно иммобилизованных пациентов [43], реже - спортсменов [44]. Нерв формируется корешками C8 - Th1, далее аксоны проходят в нижнем стволе и медиальном пучке плечевого сплетения. На плече нерв следует вместе со срединным нервом и плечевой артерией.
Наиболее частыми местами компрессии являются область локтя и канал Гийона. Причинами компрессии локтевого нерва на уровне локтя может быть тракция нерва при длительном положении сгибания в локтевом суставе, травма, компрессия нерва с кубитальном канале или в позадинадмышелковой борозде, артрит локтевого сустава, синовит, ганглии [6, 35]. Иногда невропатия локтевого нерва может ассоциироваться с подвывихом локтевого нерва, но надо отметить, что подвывих может протекать асимптомно [4, 36].
Предполагается ассоциация невропатии локтевого нерва с курением, в то же время не было выявлено зависимости невропатии локтевого нерва с массой тела и употреблением алкоголя [37, 38].
На уровне запястья локтевой нерв делится на поверхностную чувствительную ветвь и глубокую двигательную. Причинами компрессии локтевого нерва на уровне канала Гийона и кисти являются внешние и внутренние этиологические факторы. Внешними могут быть многократное травмирование запястья при работе с инструментами, езде на велосипеде, но могут наблюдаться и внутренние причины, например, объемные образования в области канала Гийона или ганглии [39 - 43].
В педиатрической практике чаще встречается подвывих локтевого нерва в подростковом и юношеском возрасте. Симптоматика появляется при постоянном контакте ствола нерва с медиальным мыщелком. Компрессионная нейропатия локтевого нерва более характерна для длительно иммобилизованных пациентов [44], реже - спортсменов [45].
1.2.3 Этиология и патогенез мононевропатии лучевого нерва
У лучевого нерва есть несколько мест потенциальной компрессии:
Компрессия в подмышечной области
Наиболее частой причиной компрессии лучевого нерва в данной области является неправильное использование костылей - так называемый синдром "костыльного паралича" [46, 47].
К редким вариантам относят компрессию в области прохождения нерва впереди от подлопаточной, большой круглой и широчайшей мышцы спины, связанную с аномалиями развития мышц [48].
Также в этой области возможен редкий вариант отхождения подлопаточной артерии, перфорирующей лучевой нерв. В данном случае лучевой нерв формирует петлю вокруг артерии, что может приводить к вазоневральному конфликту [49].
Возможно сдавление лучевого нерва в области входа в спиральный канал, представляющий из себя треугольное пространство, ограниченное длинной головкой трицепса медиально, большой круглой мышцей сверху и латеральной головкой трицепса и плечевой костью латерально [50]. К компрессии в этом месте может предрасполагать наличие фиброзных аркад между длинной и латеральной головками трицепса [50, 51], а также гипертрофия длинной головки трицепса у профессиональных спортсменов - теннисистов, кикбоксеров, бодибилдеров [50, 52, 53].
Встречаются единичные описания случаев аномально высокого отхождения поверхностной ветви лучевого нерва в области подмышечной впадины: в описанных случаях эта ветвь может проходить через четырехстороннее отверстие вместе с подмышечным нервом и задней огибающей артерией плеча и вовлекаться в патологический процесс при стенозе этого отверстия [54].
Компрессия в области диафиза плечевой кости
Компрессия нерва на уровне спирального канала во время сна - так называемый синдром "субботней ночи" или синдром "молодоженов" [55].
Компрессия при наложении кровоостанавливающего турникета при неправильном выборе его места наложения и способа фиксации [56 - 58].
Компрессия лучевого нерва в месте его прохождения через латеральную межмышечную перегородку дистальнее нижней точки прикрепления дельтовидной мышцы к плечевой кости [59]. К повреждению нерва в этом месте предрасполагают индивидуальные особенности развития латеральной межмышечной перегородки с узким отверстием в месте прохождения лучевого нерва, вариативным прикреплением перегородки к плечевой кости или вторичные изменения ее анатомии вследствие травмы [60 - 63]. Также встречается сдавление лучевого нерва фиброзными арками латеральной головки трицепса на выходе из спирального канала [64].
Компрессия в области канала лучевого нерва
В настоящее время не существует единого мнения относительно границ этого канала, также как и относительно того, стоит ли выделять этот канал в отдельную структуру. Наиболее распространена точка зрения о том, что данный канал сформирован тремя перекидывающимися через нерв мышцами - плечелучевой, длинным и коротким лучевыми разгибателями кисти. В этой области медиально к нерву прилегает плечевая мышца, позади располагается латеральный надмыщелок плечевой кости [65 - 68]. В данной области возможна компрессия нерва под плечелучевой мышцей, а также под коротким лучевым разгибателем кисти. Провоцирующими факторами при этом являются значительные физические нагрузки на мышцы предплечья и плеча [69], а также аномалии развития плечелучевой мышцы в виде более высокого ее начала или добавочного брюшка [70, 71].
Компрессия области предплечья
Компрессия глубокой ветви лучевого нерва в области супинатора - синдром супинатора или синдром заднего межкостного нерва. К этому предрасполагает анатомическая особенность в виде сухожильного кольца в месте выхода нервного ствола из-под поверхностной головки супинатора - аркада Фрозе, которая наблюдается в 60 - 70% случаев [72 - 74]. Наиболее подвержены компрессии лучевого нерва в этой области люди, профессиональная деятельность которых связана с повторяющимися однотипными движениями предплечий - теннисисты, скрипачи и т.д. [69, 75] Также встречается компрессия нерва в области супинатора за счет вазоневрального конфликта с возвратными ветвями лучевой артерии [76]. Среди некомпрессионных причин синдрома заднего межкостного нерва самой частой является невралгическая амиотрофия как у взрослых, так и у детей [77 - 80].
Компрессия поверхностной ветви лучевого нерва - синдром Вартенберга или парестетическая хейралгия. Частой причиной поражения поверхностной ветви является сдавление ремешком от наручных часов или браслетом наручников. Также возможно ущемление поверхностной ветви нерва между сухожилиями плечелучевой мышцы и длинного лучевого разгибателя запястья, чему значительно способствуют пронация кисти и ее локтевое сгибание, например, при длительной работе с компьютерной мышью [65]. Возможно хроническое сдавление нерва после операции наложения артериовенозного шунта между лучевой артерией и латеральной подкожной веной при гемодиализе.
1.2.4 Этиология и патогенез мононевропатии подмышечного нерва
Острая травма: передний вывих головки плечевой кости, переломы проксимальных отделов плечевой кости или лопатки. Факторы риска: время, прошедшее с момента вывиха до репозиции, наличие гематомы, возраст, родовая травма [81, 82].
Тупая травма: удар по плечу тупым предметом, травмы в контактных видах спорта, падения на плечо [83, 84].
Неправильное (нефизиологическое) положение конечности во время сна или общего наркоза [85].
Синдром четырехстороннего отверстия: нейрососудистый компрессионный синдром, проявляющийся болью и парестезиям в руке (их распространение не соответствует анатомическим зонам), болезненностью в области плеча [86].
Хирургические вмешательства: фиксация плечевой кости металлоконструкциями, артроскопия [87, 88].
1.2.5 Этиология и патогенез мононевропатии мышечно-кожного нерва
Мышечно-кожный нерв (МКН) по своей функции является смешанным, содержит волокна от корешков спинномозговых нервов C5, C6 и C7. В большинстве случаев он отходит от вторичного латерального пучка плечевого сплетения, но иногда может являться производным первичного верхнего пучка, выходя в подмышечной впадине, на плече прободает клювовидно-плечевую мышцу, иннервируя ее, двуглавую и плечевую мышцы, затем, пройдя через плечевую фасцию на уровне локтевого сгиба снаружи от сухожилия двуглавой мышцы, отдает латеральный кожный нерв предплечья (ЛКНП), который обеспечивает чувствительную иннервацию латеральной поверхности предплечья. Большинство компрессионных поражений МКН возникает в месте прохождения нерва через клювовидно-плечевую мышцу (проксимальнее бицепса плеча и плечевой мышцы) вследствие ее гипертрофии или сильного мышечного сокращения, приводящего к механическому и/или ишемическому повреждению нерва [89, 90], а в редких случаях из-за сдавления экзостозом плечевой кости [91, 92] и после длительного сна в неудобном положении [93]. Компрессия МКН в результате гипертрофии или сильного мышечного напряжения наблюдается у спортсменов, занимающихся армреслингом, тяжелоатлетов и бодибилдеров [89, 94 - 96], у боксеров и кикбоксеров после многократных ударов рукой [96], в редких случаях возникает после однократной чрезмерной физической нагрузки, чаще провоцируются упорными тренировками и повторяющимися стереотипными движениями в виде сгибания руки в локтевом суставе и пронации предплечья [97].
Поражение ЛКНП происходит на уровне предплечья чаще всего в результате длительного сдавления, например, ношения тяжелой сумки на уровне локтевого сгиба [98].
1.2.6 Этиология и патогенез мононевропатии ветвей плечевого сплетения
Патогенетические механизмы связаны с компрессией ветвей плечевого сплетения в анатомических участках, где нерв может быть компримирован окружающими тканями (костные, хрящевые, сухожильные или мышечные структуры), а также непосредственным травматическим повреждением [8]. Особенностью данной области является большое количество анатомических аномалий, таких как добавочное шейное ребро, удлинение поперечного отростка С6 и/или С7 позвонка, добавочные лестничные мышцы, аномальное отхождение артерий щитошейного ствола, задней лопаточной артерии, аномальный ход лопаточно-подъязычной мышцы и др. [99]. При этом чрезвычайно важным будет дифференцировать изолированное поражение ветвей плечевого сплетения от вовлечения основных его стволов и вторичных пучков [100]. Нарушение функции нерва сопровождается двигательными и/или чувствительными нарушениями в зоне соответствующей иннервации нерва в последующем определяет стратегию и тактику лечения.
1.2.7 Этиология и патогенез мононевропатии межреберных нервов
В основном патогенетические механизмы развития мононейропатии межреберных нервов связаны с механическим компрессионным воздействием на нерв (посттравматические и поствоспалительные изменения, новообразования, фиброз) [101, 102]. Еще одной достаточно частой причиной данного состояния является герпетическая инфекция (Herpes zoster) [101, 103]. Возможно развитие поражения на фоне сахарного диабета (диабетическая торакальная нейропатия) [104]. Сравнительно редкой формой поражения межреберных нервов является синдром ACNE (anterior cutaneous nerve entrapment syndrome), причиной которого является компрессия нижних межреберных нервов (Т7 - Т11) в области латеральных отделов прямой мышцы живота [105]. Также к сравнительно редким причинам можно отнести саркоидоз [106].
1.2.8 Этиология и патогенез мононевропатии седалищного нерва
Основные причины мононевропатии седалищного нерва:
Инфекционные факторы: абсцесс [107]: тубоовариальный, абсцесс таза, абсцесс поясничной мышцы
Воспаление: сакроилеит [108]
Опухоль нерва: нейрофиброма [109], шваннома [107], злокачественная нейрофибросаркома [109], интраневральная периневринома [110, 111], нейролипоматоз [110], нейролипома [107, 109]
Компрессия седалищного нерва: рабдомиосаркома [110], лейомиосаркома [112], липома [113], метастазы [107].
Сосудистые причины: артериовенозная мальформация [114], аневризма (персистирующая седалищная артерия, подколенная артерия, подчревная артерия, общая подвздошная артерия) [115 - 117], окклюзия подвздошной артерии [118], васкулит [118], варикозное расширение ягодичной вены [119], ишемия [120], тромбоз глубоких вен [121].
Гинекологические заболевания: эндометриоз [122, 123].
Другие причины: синдром грушевидной мышцы [124], лучевая терапия [125, 126], криоглобулинемия [127], наследственная нейропатия со склонностью к параличам от сдавления [128].
Мононевропатия седалищного нерва у детей является одной из наиболее часто встречающихся. В прошлом основной причиной развития была неправильная техника проведения внутримышечной инъекции в области ягодицы, однако в последнее время такие случаи регистрируются намного реже. Основными причинами поражения седалищного нерва у детей являются травма, пренатальное сдавление (особенно на фоне снижения активности плода, маловодия, аномалий строения матки), компрессия в области седалищного бугра вследствие длительного сидения на твердых поверхностях на фоне относительного недоразвития ягодичных мышц [34].
1.2.9 Этиология и патогенез мононевропатии малоберцового нерва (НМН)
Наиболее частой причиной мононейропатии малоберцового нерва является компрессия общего малоберцового нерва на уровне головки малоберцовой кости [129].
Причинами компрессии общего малоберцового нерва на данном уровне могут быть длительная иммобилизация при анестезии [130], ношение ортеза [131], привычная поза сидя со скрещиванием ног или компрессия во сне на фоне алкогольного опьянения [10]. Возможно хроническое сдавление ствола нерва ганглионарной или синовиальной кистой [132, 133], фибулярной остеохондромой или сосудистой мальформацией [134], интраневральным или экстраневральным новообразованием [135 - 137]. Также причинами мононейропатии могут являться компрессия фиброзным тяжем на уровне фибулярного туннеля [137] и перерастяжение нерва при приседаниях [138]. В качестве предраспологающих факторов могут выступать астеническая конституция, быстрое снижение массы тела [139, 140] и сахарный диабет [141].
Другим уровнем поражения является компрессия поверхностного малоберцового нерва в икроножной области, лодыжке или стопе [142].
1.2.10 Этиология и патогенез мононейропатии большеберцового нерва
Патогенетические механизмы связаны с компрессией большеберцового нерва в анатомических участках, где нерв может быть компримирован окружающими тканями (костные, хрящевые, сухожильные или мышечные структуры). Особенностью данной области является наличие тарзального канала - где нерв может быть компримирован удерживателем сгибателей стопы или синовиальной кистой [143]. Нарушение функции нерва сопровождается двигательными и чувствительными нарушениями в зоне соответствующей иннервации нерва в последующем определяет стратегию и тактику лечения [144]. Симптомы невромы Мортона часто возникают во время или после того, как стопа испытывала значительные перегрузки в переднем отделе во время ходьбы, стояния, прыжков или бега [145]. Компрессия происходит на дистальной части поперечной межплюсневой связки во время тыльного сгибания стопы. Это состояние обычно вызвано ношением неудобной тесной обуви с узким носком и высокими каблуками, при котором происходит сдавление нерва между пальцами, вызывая дискомфорт и острую боль. Заболевание проявляется в основном у женщин [146].
1.2.11 Этиология и патогенез мононевропатии бедренного нерва
Склонность к вовлечению БН в патологический процесс обусловлена его топографо-анатомическими особенностями, которые формируют условия к развитию компрессии нервного ствола на нескольких уровнях.
БН происходит из поясничного сплетения, начинаясь от вентральных ветвей спинномозговых нервов LII - LIV.
Вначале БН располагается позади большой поясничной мышцы, затем выходит из-под ее наружного края и ложится в борозду между большой поясничной и подвздошной мышцами. Здесь он покрыт сверху подвздошной фасцией, и находясь в тесном и фиксированном промежутке, в этом месте он может подвергаться сдавлению.
Полость таза нерв покидает, проходя через костно-фиброзный туннель, образованный паховой связкой (спереди), ветвями лонной кости и подвздошной костью и являющийся так же местом возможной компрессии БН. Под связкой нерв проходит через мышечную лакуну и располагается под листками широкой фасции бедра. Здесь он находится в бедренном треугольнике, ограниченном наверху паховой связкой, снаружи - портняжной и внутри - длинной приводящей мышцами. При выходе на бедро в непосредственной близости к капсуле тазобедренного сустава разделяется на мышечные и кожные ветви, а также подкожный нерв [15, 16, 147].
Факторами сдавления БН в забрюшинном пространстве могут являться:
- воспаление и мышечно-тонический синдром большой поясничной и/или подвздошной мышцы в результате биомеханических перегрузок (профессионального или спортивного характера) [148, 149];
- редкими, но гораздо более неблагоприятными в прогностическом плане причинами компрессии БН могут быть опухоли (лимфома, саркома), абсцессы и гематомы (вызванные гемофилией, антикоагулянтной терапией и т.п.). Описаны случаи повреждения нерва при аневризмах общей подвздошной и бедренной артерий, а также артериовенозных мальформациях [150, 151].
Факторами сдавления БН под паховой связкой являются:
- сдавление БН связкой при длительном вынужденном положении с гиперэкстензией, либо чрезмерным отведением, сгибанием и наружной ротацией бедра (например, при гинекологических операциях, родах и др.) [129, 152];
- компрессию нерва могут вызывать бедренная грыжа, паховая лимфаденопатия, аневризма бедренной артерии.
- встречается как последствие операции в области нерва, в частности, после манипуляций с тазобедренными суставами.
Локальная компрессия нервного ствола вызывает внутриневральную ишемию и нарушает внутриневральное венозное кровообращение, микроциркуляцию и как следствие отек. Устойчивый отек может привести к внутриневральным и экстраневральным фиброзным изменениям. Считается, что экстраневральные фиброзные изменения объясняют снижение скольжения сдавленных нервов во время движений конечностей. Продолжительная ишемия и механические нарушения вызывают последующие эффекты, такие как очаговая демиелинизация и, в конечном итоге, дегенерация аксонов. Вместе с демиелинизацией изменяется и архитектура узлов Ранвье, изменяется активность существующих ионных каналов. Такие изменения связывают со спонтанной эктопической генерацией потенциалов действия, что может способствовать возникновению спонтанной боли или появлению симптомов, провоцируемых тестом Тинеля [153 - 155].
1.2.12 Этиология и патогенез мононевропатии наружного кожного нерва бедра
В основном патогенетические механизмы мононевропатии наружного кожного нерва бедра связаны с механическим компрессионным воздействием на нерв, приводящим к нарушению его функции. Наиболее частыми причинами мононевропатии являются компрессия под паховой связкой и на уровне передней верхней ости подвздошной кости [17]. Сдавление нервного ствола возможно при костных изменениях вследствие периостита и переломов подвздошной кости, при забрюшинной гематоме, новообразованиях органов малого таза, ношении тугого ремня и тесных брюк или других элементов одежды, вызывающих компрессию в области передней верхней подвздошной ости таза. Предрасполагающими факторами являются асцит, сахарный диабет, ожирение и беременность [156, 157].
1.3 Эпидемиология заболевания или состояния (группы заболеваний или состояний)
1.3.1 Эпидемиология мононейропатии срединного нерва
Синдром запястного канала является самым распространенным в группе туннельных поражений периферических нервов. Встречается у 1 - 5% всего населения земного шара и находится на шестом месте в регистре профессиональных заболеваний [22, 158]. Среди конкретных профессиональных групп распространенность СЗК может составлять до 14,5% [159 - 161]. Заболеваемость СЗК составляет 150:100 000 населения. У женщин он встречается в 3 - 6 раз чаще, чем у мужчин, распространенность и тяжесть увеличиваются с возрастом [18, 21]. Частота встречаемости у детей не превышает 0,2% от всех случаев СЗК [34].
Синдром круглого пронатора - редкое клиническое состояние. Чаще встречается у мужчин, среди профессиональных факторов риска занятия велоспортом, теннисом, чаще встречается у музыкантов и врачей-стоматологов [33, 162].
Невропатия переднего межкостного нерва редкое клиническое состояние, встречающееся, в том числе в детской популяции [163, 164].
Проксимальная компрессия срединного нерва под связкой Струзерса - редкое клиническое состояние, встречается в 0,5 - 1% случаев [33].
1.3.2 Эпидемиология мононевропатии локтевого нерва
Невропатия локтевого нерва на уровне локтя является самой распространенной компрессионно-ишемической невропатией после карпального туннельного синдрома, она включает в себя компрессию локтевого нерва на уровне ретроэпикондилярной борозды (что составляет 75% случаев) и компрессию локтевого нерва на уровне кубитального канала (всего в 25%), именно поэтому предпочтительнее термин невропатия локтевого нерва на уровне локтя, а не кубитальный туннельный синдром [4]. До сих пор нет согласия по поводу анатомического строения кубитального канала, так как некоторые авторы предпочитают включать ретроэпикондилярную борозду в состав кубитального канала [165].
Невропатией локтевого нерва страдает около 6% населения [81]. У мужчин невропатия локтевого нерва на уровне локтя встречается чаще, чем у женщин [82] и в среднем составляет 24,7 случаев на 100000 человек [166]. По данным разных исследований распространенность кубитального туннельного синдрома среди мужчин составляет 25,2 - 32,7 человека на 100000 населения, а среди женщин 18,9 - 17,2 на 100000 населения [166, 167].
Невропатия локтевого нерва на уровне канала Гийона встречается существенно реже, достоверно распространенность данной патологии не определена.
Нетравматическое поражение локтевого нерва на остальных участках встречается крайне редко.
1.3.3 Эпидемиология мононевропатии лучевого нерва
Невропатия лучевого нерва является одной из наиболее распространенных компрессионно-ишемических невропатий, уступая лишь карпальному туннельному синдрому, кубитальному туннельному синдрому, метатарзалгии Мортона и болезни Рота. Заболеваемость составляет 1,5 - 3 случая на 100000 взрослого населения, чаще встречается у мужчин [167].
1.3.4 Эпидемиология мононевропатии подмышечного нерва
Данных относительно эпидемиологии мононевропатии подмышечного нерва нет.
1.3.5 Эпидемиология мононевропатии мышечно-кожного нерва
Изолированное поражение МКН встречается редко, опубликованные данные об эпидемиологии отсутствуют.
В большинстве публикаций, основанных на описании клинических случаев, сообщается о проксимальном поражение нерва в месте его прохождения через клювовидно-плечевую мышцу [90].
Поражение ЛКНП чаще наблюдается у мужчин, чем у женщин [98]. Пик заболеваемости приходится на возраст 25 - 45 лет, однако может встречаться в любой возрастной группе [98]. В большинстве случаев заболевание носит односторонний характер и возникает преимущественно в доминантной руке. Крайне редко поражение МКН может быть билатеральным [168].
1.3.6 Эпидемиология мононевропатии ветвей плечевого сплетения
Частота компрессионных нейропатий плечевого сплетения составляет 1,2% по данным крупного эпидемиологического исследования [8, 99, 100]. Преобладали пациенты молодого возраста и мужского пола. При этом компрессионные нейропатии, затрагивающие отдельные ветви без вовлечения основных стволов составляют всего 0,38%, при этом среди них большая частота приходится на подмышечный и надлопаточный нерв [169]. Изолированная компрессия заднего нерва лопатки и длинного грудного нерва встречается крайне редко [169].
1.3.7 Эпидемиология мононевропатии межреберных нервов
Данные об эпидемиологии мононевропатии межреберных нервов отсутствуют.
1.3.8 Эпидемиология мононевропатии седалищного нерва
Мононевропатия седалищного нерва является второй по частоте встречаемости среди мононевропатий нижних конечностей. Распространенность мононевропатии седалищного нерва в общей популяции составляет от 12 до 27% [170].
1.3.9 Эпидемиология мононевропатии малоберцового нерва (НМН)
Точных данных об эпидемиологии мононевропатии малоберцового нерва нет.
1.3.10 Эпидемиология мононейропатии большеберцового нерва
Противоречивые результаты в литературе относительно частоты компрессионных нейропатий большеберцового нерва. Так по мнению RinkelW.D. (2018) частота компрессии нерва на уровне тарзального канала в группе здоровых добровольцев составляет 26,5%, в то время как у пациентов с сахарным диабетом 44,9%, однако в данной работе использованы клинические методы оценки, без инструментального подтверждения [143]. Согласно другим данным частота ущемления большеберцового нерва в тарзальном канале существенно меньше [171]. Примерно 20 - 40% являются идиопатическими, до 10% случаев результатом воспалительных заболеваний артроза, теносиновиита и ревматоидного артрита [172].
1.3.11 Эпидемиология мононевропатии бедренного нерва
Данные об эпидемиологии заболевания отсутствуют.
1.3.12 Эпидемиология мононевропатии наружного кожного нерва бедра
Заболеваемость составляет примерно 3 - 4 случая на 10 тысяч в год. Встречается во всех возрастных группах, но наиболее часто на 4 - 5 декадах жизни [173].
1.4 Особенности кодирования заболевания или состояния (группы заболеваний или состояний) по Международной статистической классификации болезней и проблем, связанных со здоровьем
1.4.1 Особенности кодирования мононейропатии срединного нерва по Международной статистической классификации болезней и проблем, связанных со здоровьем
Среди невропатий срединного нерва отдельно в классификаторе МКБ 10 выделен только Синдром запястного канала - G56.0; все остальные невропатии срединного нерва кодируются G56.1 - Другие поражения срединного нерва.
1.4.2 Особенности мононевропатии локтевого нерва по Международной статистической классификации болезней и проблем, связанных со здоровьем
G56.2 - Поражение локтевого нерва
1.4.3 Особенности кодирования мононевропатии лучевого нерва по Международной статистической классификации болезней и проблем, связанных со здоровьем
G56.3 - Поражение лучевого нерва.
1.4.4 Особенности кодирования мононевропатии подмышечного нерва по Международной статистической классификации болезней и проблем, связанных со здоровьем
G58.8 - Другие уточненные виды мононевропатии.
1.4.5 Особенности код мононевропатии мышечно-кожного нерва по Международной статистической классификации болезней и проблем, связанных со здоровьем
G56.8 - Другие мононевропатии верхней конечности
G56.9 - Мононевропатия верхней конечности неуточненная
G58.8 - Другие уточненные виды мононевропатии
G58.9 - Мононевропатия неуточненная
G59.8 - Другие мононевропатии при болезнях, классифицированных в других рубриках
1.4.6 Особенности кодирования мононевропатии ветвей плечевого сплетения по Международной статистической классификации болезней и проблем, связанных со здоровьем
G54.0 - Поражение плечевого сплетения
G54.2 - Поражение шейных корешков, не классифицируемых в других рубриках
G54.5 - Невралгическая амиотрофия
G54.8 - Другие поражения нервных корешков и сплетений
G54.9 - Поражение корешков и сплетений неуточненное
1.4.7 Особенности кодирования мононевропатии межреберных нервов по Международной статистической классификации болезней и проблем, связанных со здоровьем
G54.3 - Поражения грудных корешков, не классифицированные в других рубриках
G58.8 - Другие мононевропатии уточненные
1.4.8 Особенности кодирования мононевропатии седалищного нерва по Международной статистической классификации болезней и проблем, связанных со здоровьем
G54.4 - Поражения пояснично-крестцовых корешков, не классифицированные в других рубриках
G54.1 - Поражения пояснично-крестцового сплетения
G57.0 - Поражение седалищного нерва
1.4.9 Особенности кодирования мононевропатии малоберцового нерва (НМН) по Международной статистической классификации болезней и проблем, связанных со здоровьем
G57.3 - Поражение бокового подколенного нерва
1.4.10 Особенности кодирования мононейропатии большеберцового нерва по Международной статистической классификации болезней и проблем, связанных со здоровьем
G57.6 - Поражение подошвенного нерва
G57.4 - Поражение большеберцового нерва (срединного подколенного нерва)
1.4.11 Особенности кодирования мононевропатии бедренного нерва по Международной статистической классификации болезней и проблем, связанных со здоровьем.
G57.2 - Поражение бедренного нерва
1.4.12 Особенности кодирования мононевропатии наружного кожного нерва бедра по Международной статистической классификации болезней и проблем, связанных со здоровьем
G58.8 - Другие мононевропатии уточненные
1.5 Классификация заболевания или состояния (группы заболеваний или состояний)
1.5.1 Классификация мононейропатии срединного нерва
Общепризнанной классификации поражения срединного нерва не разработано.
1.5.2 Классификация мононевропатии локтевого нерва
Общеупотребимой классификации невропатии локтевого нерва не существует, как правило выделяют наиболее часто встречающуюся невропатию локтевого нерва на уровне локтя и невропатию на уровне канала Гийона. Остальные зоны локтевого нерва компримируются редко.
Было предложено не менее 13 классификаций невропатии на уровне локтя по степени тяжести, одна из наиболее употребимых - классификация Goldberg [174]. 1 степень тяжести включает в себя легкие сенсорные нарушения (парестезии, гипестезия) без моторных, 2А - средняя степень нарушений чувствительности с легкой слабостью мышц без значимой атрофии, 2В предполагает умеренную слабость и 3 степень тяжести включает в себя выраженные нарушения чувствительности и выраженную атрофию. Допустимо выделение 3 степеней тяжести: 1 - легкая, 2 - средняя, 3 - тяжелая или терминальная [175].
1.5.3 Классификация мононевропатии лучевого нерва
Общепринятой классификации не существует.
1.5.4 Классификация мононевропатии подмышечного нерва
Общепринятая классификация мононевропатии подмышечного нерва отсутствует.
1.5.5 Классификация мононевропатии мышечно-кожного нерва
Общепринятой классификации не разработано.
1.5.6 Классификация мононевропатии ветвей плечевого сплетения
- Поражение длинного грудного нерва
- Поражение заднего нерва лопатки
- Поражение надлопаточного нерва
1.5.7 Классификация мононевропатии межреберных нервов
Общепринятая классификация мононевропатии межреберных нервов отсутствует.
1.5.8 Классификация мононевропатии седалищного нерва
Общепринятой классификации поражения седалищного нерва нет.
1.5.9 Классификация мононевропатии малоберцового нерва (НМН)
Общепринятая классификация мононевропатии малоберцового нерва отсутствует.
1.5.10 Классификация мононейропатии большеберцового нерва
Общепринятая классификация поражения большеберцового нерва отсутствует.
1.5.11 Классификация мононевропатии бедренного нерва
Общепринятая классификация поражения бедренного нерва отсутствует.
1.5.12 Классификация мононевропатии наружного кожного нерва бедра
Общепринятая классификация мононевропатии наружного кожного нерва бедра отсутствует.
1.6 Клиническая картина заболевания или состояния (группы заболеваний или состояний)
1.6.1 Клиническая картина мононейропатии срединного нерва
Клиническая картина разнообразна и зависит от степени выраженности процесса, имеет ряд часто описываемых пациентами симптомов, которые заставляют заподозрить мононевропатию срединного нерва [18, 21, 22, 176].
Клиническая картина СЗК у детей в отличие от взрослых имеет особенности. У них чаще наблюдаются неловкость в руках и атрофия мышц тенара, чем чувствительные нарушения (в т.ч. боль и покалывание) [177]. Намного реже основным симптомом является боль (в т.ч. ночная) в сочетании с онемением и парестезиями, что более характерно для семейных или идиопатических случаев, детей старшего возраста [177, 178].
1.6.2 Клиническая картина мононевропатии локтевого нерва
Невропатия локтевого нерва на уровне локтя предполагает на начальной стадии (1 степень тяжести) гипестезию ульнарной зоны на кисти, при средней степени тяжести (2А и 2В) присоединяется мышечная слабость ульнарных мышц и на терминальной стадии (3 степень тяжести) - к предыдущим симптомам присоединяется атрофия мышц [174]. Пациенты могут также жаловаться на боль в области локтя и предплечья [35, 165].
Невропатия локтевого нерва на уровне канала Гийона проявляется сенсорными и моторными симптомами в зависимости от уровня поражения. При поражении локтевого нерва до его разветвления на поверхностную и глубокую ветви развивается клиническая картина с наличием и сенсорных, и моторных симптомов. При поражении только поверхностной ветви в клинической картине наблюдаются сенсорные нарушения (гипестезия 4 - 5 пальцев) при отсутствии моторных. При поражении только глубокой ветви - слабость и атрофии без сенсорных нарушений [5]. Важно обратить внимание, что при поражении поверхностной ветви локтевого нерва в канале Гийона чувствительность в зоне гипотенара остается сохранной, что отличает клиническую картину от поражения на уровне локтя [5].
1.6.3 Клиническая картина мононевропатии лучевого нерва
Для поражения лучевого нерва в подмышечной области характерен парез мышц разгибателей пальцев и кисти, парез супинатора и плечелучевой мышцы, а также парез трехглавой мышцы плеча. Сухожильный рефлекс с трехглавой мышцы снижен или отсутствует. Отмечаются сенсорные нарушения в виде снижения чувствительности на задней поверхности плеча, предплечья и заднелатеральной поверхности кисти.
Поражение лучевого нерва в области диафиза приводит к парезу разгибателей кисти и предплечья, парезу супинатора и плечелучевой мышцы при сохранной силе в трехглавой мышце плеча. Характерны сенсорные нарушения в области задней поверхности предплечья и заднелатеральной поверхности кисти.
Поражение в области канала лучевого нерва характеризуется болью по ходу лучевого канала за счет раздражения нерва мышцами, в частности коротким лучевым разгибателем запястья. Болевой синдром становится более выражен при разгибании пальцев кисти, что обусловлено усилением компрессии нервного ствола мышцей. При этом парезов мышц или объективных сенсорных нарушений в зоне иннервации лучевого нерва обычно не выявляется [179].
При поражении в области предплечья возможно формирование двух клинических синдромов:
Синдром заднего межкостного нерва, при котором характерен парез мышц разгибателей кисти и запястья. В случаях невралгической амиотрофии нейропатичсекий болевой синдрома предшествует или возникает одновременно с двигательным дефицитом [77, 78, 180].
Синдром поверхностной ветви лучевого нерва (синдром Вартенберга). При этом характерны сенсорные нарушения в виде гипестезии, гиперестезии или парестезии, а также жгучие боли в области заднелатеральной поверхности кисти [181].
1.6.4 Клиническая картина мононевропатии подмышечного нерва
Клинически поражение подмышечного нерва характеризуется тем, что пациент не может отвести руку до горизонтального уровня, что объясняется развитием пареза и атрофии дельтовидной мышцы, также возможны чувствительные нарушения на коже наружной поверхности верхней трети плеча (могут отсутствовать). В случае развития невралгической амиотрофии с вовлечением подмышечного нерва развивается острый нейропатические болевой синдром с одновременным развитием атрофии дельтовидной мышцы. Особенность клинической картина также является усиление боли при пассивном отведении конечности [182].
1.6.5 Клиническая картина мононевропатии мышечно-кожного нерва
Выделяют два компрессионных синдрома МКН [90]:
1. Поражение МКН до его разделения на ЛКНП, вызывающее смешанный двигательный и сенсорный дефицит.
Клинический диагноз проксимального поражения МКН подозревают при слабости бицепса без вовлечения дельтовидной мышцы. При этом возникает слабость сгибания руки в локтевом суставе и супинации, в сочетании с гипотрофией двуглавой мышцы плеча. Также могут возникать сенсорные нарушения на лучевой стороне предплечья.
2. Поражение ЛКНП - поражение дистальной сенсорной части нерва, вызывающие только чувствительные нарушения на латеральной поверхности предплечья. Компрессии подвергается чувствительная часть нерва на уровне локтевой складки. Пациентов беспокоят боли и чувство жжения в области локтевого сгиба и по боковой поверхности предплечья. Отмечается болезненность при пальпации в месте сдавления нерва - в области локтевого сгиба чуть латеральнее сухожилия двуглавой мышцы. Симптомы усиливаются при пронации-супинации предплечья и при сгибании-разгибании в локтевом суставе. Могут наблюдаться умеренно выраженные нейродистрофические изменения в локтевом суставе, проявления наружного эпикондилита.
1.6.6 Клиническая картина мононевропатии ветвей плечевого сплетения
Клиническая картина нейропатии надлопаточного нерва складывается из гипотрофии (атрофии) надостной и подостной мышц [183]. В области проекции надлопаточной вырезки часто определяется болезненность, локализующаяся позади ключицы в трапециевидной мышце, покрывающей ость лопатки [184, 185]. Нередко определяется снижение силы наружной ротации и отведения, в сравнении с противоположной стороной. Компрессия дистального отдела надлопаточного нерва в остисто-гленоидной борозде приводит к изолированной атрофии подостной мышцы [183]. Могут иметь место болезненность в заднем отделе плечевого сустава над остисто-гленоидной бороздой и изолированное снижение силы наружной ротации [185]. Поражение длинного грудного нерва приводит к развитию феномена крыловидной лопатки за счет слабости передней зубчатой мышцы, чувствительные нарушений не характерны. Клиническая картина поражение заднего нерва лопатки складывается также из крыловидной лопатки за счет отхождения ее медиального края при слабости ромбовидных мышц. Гипотрофия ромбовидных мышц обнаруживается преимущественно при применении функциональных тестов, в покое малозаметна. Поражение верхнего ствола плечевого сплетения приводит к поражению надостной, подостной мышц, дельтовидной, двуглавой мышцы плеча, в случае высокого вовлечения С5 и С6 спинномозговых нервов - ромбовидной и передней зубчатой мышцы. Поражение среднего ствола изолированно может протекать бессимптомно, в сочетании с верхним стволом присоединяется паралич плечелучевой мышцы, трехглавой мышцы плеча, разгибателетей кисти и пальцев. Поражение нижнего ствола (паралич Дежерина-Клюмпке) - вовлечение большой грудной мышцы, локтевого сгибателя кисти, а также группы коротких мышц кисти. В редких случаях может быть вовлечена диафрагма [186].
1.6.7 Клиническая картина мононевропатии межреберных нервов
Мононевропатия межреберных нервов часто манифестирует в виде внезапно появившейся острой жгучей или пронизывающей боли, которая может быть ассоциирована с парестезией и часто усиливающейся при вдохе с локализацией в области грудной клетки в зоне иннервации межреберных нервов. Возможен опоясывающий характер боли и иррадиация в область живота. При локализации поражения ниже уровня T7, болевой синдром обычно локализуется в области брюшной стенки [105].
1.6.7 Клиническая картина мононевропатии седалищного нерва
Клиническая картина поражения седалищного нерва складывается из пареза или плегии мышц разгибателей и сгибателей стопы, задней группы мышц бедра - полумембранозной, полусухожильной и двуглавой мышцы бедра, онемения и парестезии, а также нейропатического болевого синдрома в области иннервации нерва - подошвенной и тыльной сторон стопы, латеральной поверхности голени [187].
1.6.9 Клиническая картина мононевропатии малоберцового нерва (НМН)
Клиническая картина складывается из острой или постепенно прогрессирующей слабости мышц, обеспечивающих разгибание стопы и пальцев стопы, что приводит к походке по типу степпажа [131], слабости отведения стопы кнаружи и чувствительных нарушений в зоне иннервации малоберцового нерва - по наружной поверхности голени, тыла стопы и первого межпальцевого промежутка [188]. Нейропатический болевой синдром нетипичен для мононейропатии малоберцового нерва и развивается редко [188]. Возможно наличие симптома Тинеля (перкуссия в головки малоберцовой кости может провоцировать к возникновению боли и парестезии в области иннервации малоберцового нерва) [189].
1.6.10 Клиническая картина мононейропатии большеберцового нерва
Ощущение тупой ноющей боли в области голеностопного сустава, иногда стреляющая боль, дизэстезия по медиальной поверхности стопы, ощущение жжения в этой области [13]. Боль может усиливаться при длительном стоянии, ходьбе, приседании. Клиническая оценка включает пальцевую компрессию точки тарзального канала с одновременным разгибанием стопы в голеностопном суставе. Клиническая картина нейропатии икроножного нерва включает в себя боли и жжение по задней поверхности голени, иррадиирущая по латеральной поверхности стопы. Иногда болезненность может носить стреляющий характер. При компрессии межпальцевого нерва характерна жгучая боль в области подошвенной части стопы, иррадиирущая в соответствующие пальцы III - IV. Ощущения прострелов в область подошвенной части стопы в пальцы. Иногда боль усиливается при ходьбе в тесной обуви (уменьшается после снятия обуви и массажа стопы). Боль может усиливаться при сжатии стопы или надавливание на межпальцевой промежуток. В диапазоне 33% - 54% возможен вариант бессимптомного течения невромы Мортона [145].
Клиническая картина компрессии большеберцового нерва в тарзальном канале складывается из чувствительных нарушений по медиальной и подошвенной поверхности стопы, стреляющая боль в область стопы возникающая при ходьбе или наружной ротации стопы [143].
1.6.11 Клиническая картина мононевропатии бедренного нерва
Клиническая картина невропатии бедренного нерва зависит от локализации и степени компрессии, темпа развития компрессии, наличия или отсутствия сопутствующих компрессионных поражений сосудов, от преморбидного и коморбидного фона, от возрастных и индивидуальных особенностей пациента.
Существует несколько потенциальных мест компрессии БН. Двумя наиболее частыми локализациями являются область подвздошно-поясничной мышцы и область под паховой связкой.
Поражение бедренного нерва в забрюшинном пространстве
В типичных случаях поражение бедренного нерва в области подвздошно-поясничной мышцы приводит к развитию двигательных и чувствительных нарушений во всей зоне его иннервации. Однако анатомические вариации формирования и прохождения бедренного нерва (например, высокое разделение бедренного нерва на мышечные ветви и подкожный нерв, стволы которых могут проходить раздельно) в ряде случаев сопровождаются преимущественным или даже изолированным поражением чувствительной или двигательной порции этого нерва, либо мозаичным распределением двигательных, чувствительных расстройств.
Первыми симптомами обычно являются нейропатические боли в паховой области, передней поверхности бедра, передне-медиальной поверхности голени.
Двигательные нарушения обусловлены парезами подвздошной, большой и малой поясничной мышц и проявляются расстройством сгибания бедра в тазобедренном суставе с ротацией его кнаружи и поднятия туловища из положения лежа и сидя при фиксированных конечностях, а также парезом четырехглавой мышцы, что дополнительно нарушает разгибание нижней конечности в коленном суставе, затрудняются ходьба, бег и особенно подъем по лестнице. Пациенты стараются не сгибать ногу, поскольку не могут ее разогнуть, и фиксируют конечность в положении чрезмерного разгибания в коленном суставе, что приводит к изменению походки.
Как правило, хорошо заметно уменьшение окружности бедра вследствие гипотрофии четырехглавой и портняжной мышц.
Чувствительные нарушения в виде позитивных и/или негативных расстройств выявляются в передней и медиальной поверхностях бедра, голени и стопы до основания I пальца.
Могут присоединится вазомоторные и трофические расстройства.
У пациентов выявляются положительные симптомы натяжения - Вассермана, Мацкевича.
Отмечается снижение или отсутствие коленного сухожильного рефлекса на пораженной стороне.
Поражение бедренного нерва под паховой связкой
Клиническая картина в целом аналогична таковой при поражении бедренного нерва в забрюшинном пространстве, однако отсутствует парез подвздошно-поясничной мышцы.
Специфику клинической картины в развернутой стадии обычно составляет сочетание болей с выраженными позитивными и негативными сенсорными расстройствами по передней и медиальной поверхностям бедра, голени и стопы, а также парезом четырехглавой мышцы с нарушением разгибания нижней конечности в коленном суставе и частичной слабостью сгибания бедра в тазобедренном суставе.
Наряду с выявлением симптомов натяжения обнаруживается болезненность в области середины паховой связки (место компрессии бедренного нерва) и положительный тест Тинеля.
Отмечается снижение или отсутствие коленного сухожильного рефлекса на пораженной стороне.
Клинические проявления нейропатического болевого синдрома включают симптомокомплекс спонтанной и стимул зависимой боли в зоне иннервации нерва, дистальнее зоны компрессии (иногда - с иррадиацией боли проксимально). Интенсивная стреляющая, дергающая боль обычно не бывает постоянной, в то время как жгучая, ноющая боль может быть преходящей и временами высокоинтенсивной. Во многих случаях боль усиливается при физической или длительной статической нагрузке, либо при охлаждении. Спонтанная боль сопровождается, как правило, аллодинией, статической и динамической гипералгезией [14, 65, 190].
1.6.12 Клиническая картина мононевропатии наружного кожного нерва бедра
Клиническими проявлениями мононевропатии наружного кожного нерва бедра являются чувствительные нарушения (гипер-, гипо-, парестезия), а также в ряде случаев нейропатические боли в области иннервации нерва (переднебоковая поверхность бедра) [191].
2. Диагностика заболевания или состояния (группы заболеваний или состояний) медицинские показания и противопоказания к применению методов диагностики
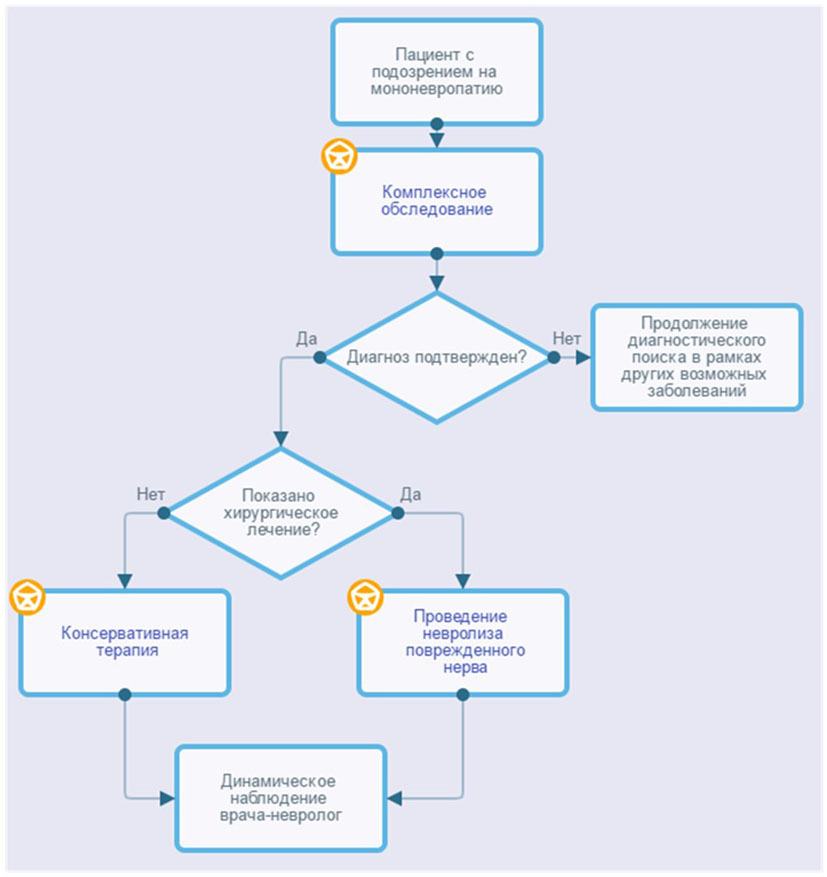
Диагностика мононейропатии срединного нерва, медицинские показания и противопоказания к применению методов диагностики
Общепринятых клинико-инструментальных критериев диагностики мононевропатии срединного нерва не разработано. Диагноз ставится на основании характерных жалоб, анамнеза, данных физикального и инструментального обследования.
Диагностика мононевропатии локтевого нерва, медицинские показания и противопоказания к применению методов диагностики
Общепринятых клинико-инструментальных критериев диагностики мононевропатии локтевого нерва не разработано. Диагноз ставится на основании характерных жалоб, анамнеза, данных физикального и инструментального обследования.
Диагностика мононевропатии лучевого нерва, медицинские показания и противопоказания к применению методов диагностики
Общепринятых клинико-инструментальных критериев диагностики мононевропатии лучевого нерва не разработано. Диагноз ставится на основании характерных жалоб, анамнеза, данных физикального и инструментального обследования.
Диагностика мононевропатии подмышечного нерва, медицинские показания и противопоказания к применению методов диагностики
Общепринятых критериев диагностики мононевропатии подмышечного нерва не разработано. Диагноз ставится на основании характерных жалоб, анамнеза, данных физикального и инструментального обследования.
Диагностика мононевропатии мышечно-кожного нерва, медицинские показания и противопоказания к применению методов диагностики.
Общепринятых клинико-инструментальных критериев диагностики мононевропатии мышечно-кожного нерва не разработано. Диагноз ставится на основании характерных жалоб, анамнеза, данных физикального и инструментального обследования.
Диагностика мононевропатии ветвей плечевого сплетения, медицинские показания и противопоказания к применению методов диагностики
Общепринятых критериев диагностики мононевропатии ветвей плечевого сплетения не разработано. Диагноз ставится на основании характерных жалоб, анамнеза, данных физикального и инструментального обследования.
Диагностика мононевропатии межреберных нервов, медицинские показания и противопоказания к применению методов диагностики
Общепринятых клинико-инструментальных критериев диагностики мононевропатии межреберных нервов не разработано. Диагноз ставится на основании характерных жалоб, анамнеза, данных физикального и инструментального обследования.
Диагностика мононевропатии седалищного нерва, медицинские показания и противопоказания к применению методов диагностики
Общепринятых клинико-инструментальных критериев диагностики мононевропатии седалищного нерва не разработано. Диагноз ставится на основании характерных жалоб, анамнеза, данных физикального и инструментального обследования.
Диагностика мононевропатии малоберцового нерва (НМН), медицинские показания и противопоказания к применению методов диагностики
Общепринятых клинико-инструментальных критериев диагностики мононевропатии малоберцового нерва не разработано. Диагноз ставится на основании характерных жалоб, анамнеза, данных физикального и инструментального обследования.
Диагностика мононейропатии большеберцового нерва, медицинские показания и противопоказания к применению методов диагностики
Общепринятых клинико-инструментальных критериев диагностики мононевропатии большеберцового нерва не разработано. Диагноз ставится на основании характерных жалоб, анамнеза, данных физикального и инструментального обследования.
Диагностика мононевропатии бедренного нерва, медицинские показания и противопоказания к применению методов диагностики
Общепринятых клинико-инструментальных критериев диагностики мононевропатии бедренного нерва не разработано. Диагноз ставится на основании характерных жалоб, анамнеза, данных физикального и инструментального обследования.
Диагностика мононевропатии наружного кожного нерва бедра, медицинские показания и противопоказания к применению методов диагностики
Общепринятых клинико-инструментальных критериев диагностики мононевропатии латерального кожного нерва бедра не разработано. Диагноз ставится на основании характерных жалоб, анамнеза, данных физикального и инструментального обследования.
2.1 Жалобы и анамнез
2.1.1 Жалобы и анамнез при мононейропатии срединного нерва
- Рекомендуется с целью оценки степени выраженности заболевания при синдроме запястного канала оценить жалобы на:
- нарушение чувствительности (онемение и/или покалывание) в I - III пальцах, медиальной части IV пальца руки, длительностью не менее 1 месяца,
- боль в запястье, кисти и I - III пальцах рук,
- нарушение мелкой моторики: затруднение при застегивании пуговиц и захватывании мелких предметов, изменение почерка,
- уточнить характер жалоб, с оценкой промежутка времени, когда они перешли от преходящих к постоянным [18, 21, 22, 176].
Уровень убедительности рекомендаций C (уровень достоверности доказательств - 5).
Комментарий: для оценки выраженности болевого синдрома целесообразно использование визуальной аналоговой шкалы ВАШ и опросника нейропатической боли DN4 (Приложения Г3, Г4) [192].
- Рекомендуется с целью оценки связи степени выраженности симптомов нарушения чувствительности от стереотипии движений рук уточнить характер работ и виды деятельности [19, 21, 193].
Уровень убедительности рекомендация C (уровень достоверности доказательств - 5).
Комментарий: на основании жалоб и симптоматики пациента разработан Бостонский опросник оценки тяжести состояния пациентов с подозрением на синдром запястного канала, который предпочтительно использовать при диагностике (Приложение Г1) [194, 195].
- Рекомендуется с целью оценки степени выраженности поражения при синдроме круглого пронатора оценить жалобы на боль в ладонной области предплечья [162, 196].
Уровень убедительности рекомендаций C (уровень достоверности доказательства - 4).
Комментарий: для оценки выраженности болевого синдрома целесообразно использование визуальной аналоговой шкалы ВАШ и опросника нейропатической боли DN4 (Приложения Г3, Г4) [192].
- Рекомендуется с целью оценки степени выраженности поражения при невропатии переднего межкостного нерва оценить жалобы на снижение мышечной силы в мышце длинного сгибателя большого пальца и глубокого сгибателя указательного пальца, а также боль в предплечье и локте [163, 164, 197, 198].
Уровень убедительности рекомендаций C (уровень достоверности доказательства - 4).
Комментарий: для оценки выраженности болевого синдрома целесообразно использование визуальной аналоговой шкалы ВАШ и опросника нейропатической боли DN4 (Приложения Г3, Г4) [192].
- Рекомендуется с целью оценки степени выраженности поражения при проксимальной компрессии срединного нерва под связкой Струзерса оценить жалобы на боль в предплечье, парестезию в области ладонной поверхности 1, 2 и 3 пальцев кисти [15, 36].
Уровень убедительности рекомендаций С (уровень достоверности доказательства - 5).
Комментарий: для оценки выраженности болевого синдрома целесообразно использование визуальной аналоговой шкалы ВАШ и опросника нейропатической боли DN4 (Приложения Г3, Г4) [192].
- Рекомендуется с целью сбора анамнестических данных при всех указанных нозологиях расспросить пациента о наличии любых медицинских проблем, болезней, травм, которые были у пациента в анамнезе и проанализировать его ежедневную деятельность, которая могла стать причиной симптомов [2, 18, 20, 21, 193, 199, 200].
Уровень убедительности рекомендаций C (уровень достоверности доказательства - 5).
2.1.2 Жалобы и анамнез при мононевропатии локтевого нерва
Заболевание носит медленно прогрессирующий рецидивирующий характер, но начало симптомов часто происходит остро, "за ночь" [165]. Для эффективной диагностики и лечения необходимо установить провоцирующие факторы, вызывающие повреждение нерва.
- Рекомендуется уточнить длительность заболевания, порядок появления симптомов, наличие чувствительных и двигательных расстройств, при наличии болевого синдрома - степень тяжести и локализацию боли [4 - 6, 201].
Уровень убедительности рекомендаций C (уровень достоверности доказательств - 4).
- Рекомендуется уточнить связь между сгибанием руки в локте и усилением симптомов, а также другие возможные провоцирующие факторы (использование костылей, физический труд с нагрузкой на кисти и руки, травмы в анамнезе, усиление симптомов во сне, курение, артроз локтевого сустава) [4 - 6, 201].
Уровень убедительности рекомендаций C (уровень достоверности доказательств - 4).
2.1.3 Жалобы и анамнез при мононевропатии лучевого нерва
- Рекомендуется для определения функции мышц, иннервируемых лучевым нервом - получить данные о наличии затруднений при разгибании в локтевом суставе, разгибании кисти и пальцев [180].
Уровень убедительности рекомендаций C (уровень достоверности доказательств - 5).
- Рекомендуется для выявления болевого синдрома - получить данные о наличии болевого синдрома по ходу ствола лучевого нерва в области проекции лучевого канала или супинатора на предплечье [179, 180].
Уровень убедительности рекомендаций C (уровень достоверности доказательств - 5).
Комментарий: для оценки выраженности болевого синдрома целесообразно использование визуальной аналоговой шкалы ВАШ и опросника нейропатической боли DN4 (Приложения Г3, Г4) [192].
- Рекомендуется для выявления чувствительных нарушений получить данные о нарушениях чувствительности и невропатическом болевом синдроме в области задней поверхности плеча, задней поверхности предплечья, заднелатеральной поверхности кисти [180].
Уровень убедительности рекомендаций - C (уровень достоверности доказательств - 5).
2.1.4 Жалобы и анамнез при мононевропатии подмышечного нерва
- Рекомендуется у пациентов с подозрением на мононевропатию подмышечного нерва для определения объема поражения получить данные о наличии симптомов, связанных с нарушением функции подмышечного нерва, таких как слабость дельтовидной мышцы, нарушения чувствительности по наружной поверхности верхней трети плеча, гипотрофия или атрофия дельтовидной мышцы [7, 202].
Уровень убедительности рекомендаций C (уровень достоверности доказательств - 5).
- Рекомендуется у пациентов с подозрением на мононевропатию подмышечного нерва для оценки состояния тонких волокон получить данные о наличии болевого синдрома в области иннервации подмышечного нерва [7].
Уровень убедительности рекомендаций C (уровень достоверности доказательств - 5).
Комментарий: для оценки выраженности болевого синдрома целесообразно использование визуальной аналоговой шкалы ВАШ и опросника нейропатической боли DN4 (Приложения Г3, Г4) [192].
2.1.5 Жалобы и анамнез при мононевропатии мышечно-кожного нерва
- Рекомендуется получить данные о наличии слабости в двуглавой мышце плеча, приводящей к затруднению сгибания в локте и супинации для выявления характера распределения мышечной слабости [90, 93, 98, 203].
Уровень убедительности рекомендаций C (уровень достоверности доказательств - 5).
- Рекомендуется получить данные о наличии нарушений чувствительности в зоне иннервации ЛКНП (наружная поверхность предплечья) для выявления площади распределения сенсорных нарушений [98, 203].
Уровень убедительности рекомендаций C (уровень достоверности доказательств - 5).
2.1.6 Жалобы и анамнез при мононевропатии ветвей плечевого сплетения
- Рекомендуется для выявления слабости мышц и сенсорных нарушений у взрослых пациентов получить данные об ограничении движений конечности, а также о наличии эпизодов нейропатической боли в области плечевого пояса [183 - 185].
Уровень убедительности рекомендаций C (уровень достоверности доказательств - 4).
Комментарий: для оценки выраженности болевого синдрома целесообразно использование визуальной аналоговой шкалы ВАШ и опросника нейропатической боли DN4 (Приложения Г3, Г4) [192].
- Рекомендуется для выявления возможных причин повреждения нервных стволов у взрослых пациентов обращать внимание на эпизоды подвывихов плеча, указания в анамнезе на интранатальное повреждение плечевого сплетения, производственную или бытовую перегрузку мышц плечевого пояса [183,184].
Уровень убедительности рекомендаций C (уровень достоверности доказательств - 4).
2.1.7 Жалобы и анамнез при мононевропатии межреберных нервов
- Рекомендуется для выявления нарушений чувствительности получить данные о наличии острой жгучей или стреляющей боли, парестезии и аллодинии в области грудной клетки или живота, локализующейся по ходу соответствующего дерматома или имеющей опоясывающий характер [105].
Уровень убедительности рекомендаций C (уровень достоверности доказательств - 5).
Комментарий: для оценки выраженности болевого синдрома целесообразно использование визуальной аналоговой шкалы ВАШ и опросника нейропатической боли DN4 (Приложения Г3, Г4) [192].
- Рекомендуется для выявления поражения кожных покровов в области дерматомов, иннервируемых пораженным межреберным нервом - получить данные о наличии изменений кожи в области грудной клетки или живота (покраснение или сыпь) [105].
Уровень убедительности рекомендаций C (уровень достоверности доказательств - 5).
- Рекомендуется выявить потенциальные факторы в анамнезе, которые могли быть причинами развития невропатии (перенесенные воспалительные заболевания грудной клетки, сахарный диабет, саркоидоз, высыпания на коже грудной клетки, спины или живота по типу герпетической) [105].
Уровень убедительности рекомендаций C (уровень достоверности доказательств - 5).
2.1.8 Жалобы и анамнез при мононевропатии седалищного нерва
- Рекомендуется обратить внимание на нарушение походки, вызванное слабостью мышц сгибателей и разгибателей стопы. У пациентов с более дистальным поражением седалищного нерва клиника имитирует поражение общего малоберцового нерва в области колена [187].
Уровень убедительности рекомендаций C (уровень достоверности доказательств - 5).
- Рекомендуется выявить жалобы на боль жгучего, стреляющего характера (нейропатический болевой синдром) в области иннервации нерва - подошвенной и тыльной сторон стопы, латеральной поверхности голени и оценить его интенсивность по шкале ВАШ (Приложение Г3) и с использованием опросников невропатической боли DN4, LANSS (Приложение Г4, Г5) [124, 192, 204].
Уровень убедительности рекомендаций C (уровень достоверности доказательств - 5).
- Рекомендуется у пациентов с подозрением на синдром грушевидной мышцы выявить боль в ягодице, усиливающуюся в положении сидя [124, 204].
Уровень убедительности рекомендаций C (уровень достоверности доказательств - 5).
2.1.9 Жалобы и анамнез при мононевропатии малоберцового нерва (НМН)
- Рекомендуется у всех пациентов выявление событий, заболеваний или состояний, которые потенциально могли стать причиной мононевропатии малоберцового нерва [10, 130, 131].
Уровень убедительности рекомендаций C (уровень достоверности доказательств - 5).
- Рекомендуется у всех пациентов выявить затруднения при разгибании стопы и пальцев, изменение походки с "пришлепыванием" стопы (степпаж) [131, 188].
Уровень убедительности рекомендаций C (уровень достоверности доказательств - 5).
- Рекомендуется у всех пациентов выявить онемение, изменения чувствительности или боли в области наружной поверхности голени, тыла стопы и первого межпальцевого промежутка [188].
Уровень убедительности рекомендаций C (уровень достоверности доказательств - 5).
2.1.10 Жалобы и анамнез при мононейропатии большеберцового нерва
- Рекомендуется с целью выявления возможного повреждающего фактора - получить данные о наличии хронических подвывихах голеностопного сустава, частых травмах и растяжениях икроножных мышц и ахиллова сухожилия, наличия в анамнезе лимфатического отека нижних конечностей, наличия профессиональных перегрузок области стопы, ношения неудобной обуви, наличия детских травм в области голеностопного сустава [13, 145, 205].
Уровень убедительности рекомендаций C (уровень достоверности доказательств - 4).
- Рекомендуется для выявления чувствительных нарушений - получить данные о наличии нарушений чувствительности и нейропатического болевого синдрома в области задней поверхности голени и латеральной поверхности стопы, а также подошвы стопы, пальцев и оценить его интенсивность по визуально-аналоговой шкале (ВАШ, Приложение Г3) [13, 143, 145].
Уровень убедительности рекомендаций C (уровень достоверности доказательств - 5).
2.1.11 Жалобы и анамнез при мононевропатии бедренного нерва
- Рекомендуется у всех пациентов обратить внимание на нарушение чувствительности по передней и медиальной поверхностям бедра, голени и стопы, которые могут носить перемежающийся или постоянный характер, уменьшаться при сгибании или наружной ротации бедра и усиливаться при разгибании бедра [14 - 16, 65, 149, 206].
Уровень убедительности рекомендаций C (уровень достоверности доказательств - 5).
- Рекомендуется у всех пациентов получить данные о наличии нейропатического болевого синдрома в области передней и медиальной поверхности бедра, голени и стопы, а также оценить его интенсивность по визуально-аналоговой шкале (ВАШ) (Приложение Г3) [14, 15].
Уровень убедительности рекомендаций C (уровень достоверности доказательств - 5).
Комментарии: характерна интенсивная стреляющая, жгучая, дергающая боль, которая может быть преходящей и временами высокоинтенсивной. Во многих случаях боль усиливается при физической или длительной статической нагрузке либо охлаждении [16, 65, 149, 206].
- Рекомендуется у всех пациентов получить данные о слабости мышц бедра, приводящим к затруднению сгибания в тазобедренном и коленном суставах, что приводит к нарушению опорной функции ноги при ходьбе, беге, подъеме по лестнице [14 - 16, 65, 149, 206].
Уровень убедительности рекомендаций C (уровень достоверности доказательств - 5).
- Рекомендуется у всех пациентов выявление в анамнезе любых событий, медицинских проблем, болезней или травм, которые потенциально могли стать причиной поражения бедренного нерва [65, 149, 206 - 208].
Уровень убедительности рекомендаций C (уровень достоверности доказательств - 5).
2.1.12 Жалобы и анамнез при мононевропатии наружного кожного нерва бедра
- Рекомендуется для выявления невропатического болевого синдрома получить данные о наличии болей жгучего, стреляющего характера в области переднебоковой поверхности бедра [191].
Уровень убедительности рекомендаций C (уровень достоверности доказательств - 5).
Комментарий: для оценки выраженности болевого синдрома целесообразно использование визуальной аналоговой шкалы ВАШ и опросника нейропатической боли DN4 (Приложения Г3, Г4) [192].
- Рекомендуется для выявления чувствительных нарушений получить данные о наличии онемения и парестезий в области переднебоковой поверхности бедра [191].
Уровень убедительности рекомендаций C (уровень достоверности доказательств - 5).
2.2 Физикальное обследование
2.2.1 Физикальное обследование при мононейропатии срединного нерва
Синдром запястного канала
- Рекомендуется в ходе приема (консультации) врача-невролога с целью объективизации жалоб у пациентов с синдромом запястного канала провести [2, 18, 20, 193, 199, 209]:
- Оценку кожных покровов кисти: отек пальцев и кисти, трофические изменения кожи и ногтей, синдром Рейно.
- Оценку мышц кисти: наличие/отсутствие атрофий: длинный сгибатель большого пальца (M. flexor pollicis longus), короткая мышца, отводящая большой палец кисти (M. abductor pollicis brevis), мышца, его противопоставляющая (M. opponens pollicis),
- Оценку всех видов чувствительности (болевая, температурная, вибрационная, дискриминационная) в I - III пальцах,
- Оценку мышечной силы (длинный сгибатель большого пальца (M. flexor pollicis longus), короткая мышца, отводящая большой палец кисти (M. abductor pollicis brevis), и мышца, его противопоставляющая (M. opponens pollicis),
- Проводить оппозиционную пробу (пациент соединяет большой палец и мизинец - при выраженной слабости мышцы, отводящей большой палец кисти (M. abductor pollicis brevis на более поздней стадии заболевания) смыкание пальцев затруднено или врачу (исследователю) удается легко разъединить сомкнутые пальцы пациента.
- В возрастной группе до 8 лет рекомендуется обратить внимание на проявления трофических нарушений и избегание использования кисти в привычных механизмах кистевого хвата и щипкового захвата.
Уровень убедительности рекомендаций C (уровень достоверности доказательства - 5).
Комментарий: в педиатрической практике оценка чувствительности может быть затруднена из-за низкой комплаентности в возрастной группе до 8 лет. Незавершенные процессы миелинизации периферических нервов могут обуславливать невыраженность нейропатического болевого синдрома [210].
- Рекомендуется пациентам с синдромом запястного канала проводить провокационные тесты, позволяющие заподозрить компрессию срединного нерва [2, 18, 21, 26, 200].
Уровень убедительности рекомендаций C (уровень достоверности доказательства - 5).
Комментарий: провокационные тесты при синдроме запястного канала приведены в Таблице 1. Провокационные тесты при синдроме запястного канала. Результаты провокационных тестов (Тинеля, Фалена) у детей при СЗК даже с длительной невральной компрессией могут быть отрицательными, что требует обязательного дополнительного инструментального обследования [177].
Таблица 1. Провокационные тесты при синдроме запястного канала
Название
Действие
Результат
Тест Тинеля
постукивание неврологическим молоточком по запястью (над местом прохождения срединного нерва)
вызывает ощущение покалывания в пальцах или иррадиацию боли (электрический прострел) в пальцы руки (боль может ощущаться также в области постукивания)
Тест Дуркана
сдавление запястья в области прохождения срединного нерва
вызывает онемение и/или боль в I - III, половине IV пальцах руки (как при симптоме Тинеля)
Тест Фалена
сгибание (или разгибание) кисти на 90°
приводит к онемению, ощущению покалывания или боли менее чем за 60 секунд <*>
Проба Гиллета
сдавление плеча пневматической манжеткой
в пальцах возникают боли и онемение <**>
Тест Голобородько
пациент напротив врача-невролога, рука пациента держится ладонью кверху, большой палец руки врача кладется на возвышение мышц тенара, 2-й палец врача упирается во 2-ю пястную кость пациента, большой палец другой руки врача упирается в возвышение мышц гипотенара, 2-й палец руки врача упирается в 4-ю пястную кость пациента; делается одновременно "разваливающее" движение, натягивающее поперечную связку запястья и кратковременно увеличивающее площадь поперечного сечения запястного канала
на несколько минут наблюдается снижение интенсивности проявлений невропатии срединного нерва
--------------------------------
<*> - у здорового человека также могут развиться подобные ощущения, но не ранее, чем через 1 минуту.
<**> - в 30 - 50% случаев возможен ложноположительный результат [27].
Синдром круглого пронатора
- Рекомендуется с целью провокации симптомов пациентам при синдроме круглого пронатора исследовать тест Тинеля над проксимальным краем круглого пронатора [196].
Уровень убедительности рекомендаций C (уровень достоверности доказательства - 4).
- Рекомендуется с целью оценки мышечной силы пациентам при синдроме круглого пронатора исследовать силу длинного сгибателя большого пальца и глубокого сгибателя 2 - 3 пальцев, короткой мышцы, отводящей большой палец кисти и мышцы, его противопоставляющей [196].
Уровень убедительности рекомендаций C (уровень достоверности доказательства - 4).
- Рекомендуется с целью провокации симптомов пациентам с синдромом круглого пронатора проводить тест Фалена, который положителен в 50% случаев при данной патологии [196].
Уровень убедительности рекомендаций C (уровень достоверности доказательства - 4).
- Рекомендуется пациентам при синдроме круглого пронатора с целью оценки наличия симптомов и степени их выраженности проводить провокационную пробу с пронацией предплечья и плотно сжатым кулаком при создании сопротивления этому движению (противодействие) [196].
Уровень убедительности рекомендаций C (уровень достоверности доказательства - 4).
Комментарий: В случае положительной пробы возникает усиление болевого синдрома.
Синдром переднего межкостного нерва
- Рекомендуется с целью оценки мышечной силы пациентам с синдромом переднего межкостного нерва исследовать силу длинного сгибателя большого пальца и глубокого сгибателя 2 и 3 пальцев, а также пронаторов, а также проводить оппозиционную пробу со смыканием большого и указательного пальцев [163, 164].
Уровень убедительности рекомендаций C (уровень достоверности доказательства - 4).
Комментарий: при синдроме переднего межкостного нерва нарушения чувствительности отсутствуют [163, 164].
Проксимальная компрессия срединного нерва под связкой Струзерса
- Рекомендуется с целью оценки мышечной силы определять силу мышц, иннервируемых срединным и передним межкостным нервами на уровне предплечья и кисти, выраженную слабость пронаторов (круглого и малого), гипестезию латеральной поверхности предплечья и кисти [15].
Уровень убедительности рекомендаций C (уровень достоверности доказательств - 5).
- Рекомендуется с целью выявления компрессии плечевой артерии определять пульсацию на лучевой артерии. При механической компрессии плечевой артерии возможно снижение пульсации лучевой артерии [15].
Уровень убедительности рекомендаций C (уровень достоверности доказательства - 5).
2.2.2 Физикальное обследование при мононевропатии локтевого нерва
- Рекомендуется в ходе приема (консультации) врача-невролога оценить наличие чувствительных расстройств в верхних и нижних конечностях и оценить нарушение чувствительности в зоне иннервации локтевого нерва на кисти (зона гипотенара, 5 пальца и медиальной поверхности 4 пальца) [4 - 6, 201].
Уровень убедительности рекомендаций C (уровень достоверности доказательств - 5).
Комментарий: наличие слабости и атрофий в ульнарной группе мышц при отсутствии изменений чувствительности не вполне характерно для невропатии локтевого нерва и требует исключения других заболеваний, например, болезни двигательного нейрона или болезни Хираямы. Если чувствительность нарушена на 4 - 5 пальцах, но сохранна в зоне гипотенара, то возможное место компрессии - канал Гийона, нужно провести тест на исследование короткой ладонной мышцы.
- Рекомендуется оценить наличие чувствительных расстройств по медиальному краю предплечья [4 - 6, 201].
Уровень убедительности рекомендаций C (уровень достоверности доказательств - 5).
Комментарий: наличие расстройств на предплечье исключает поражение локтевого нерва на уровне локтя и на уровне канала Гийона и указывает на более высокий уровень поражения (кожа предплечья иннервируется медиальным кожным нервом предплечья, который отходит от медиального пучка плечевого сплетения).
- Рекомендуется оценить наличие гипотрофии (атрофии) в зоне иннервации локтевого нерва на кисти, в первую очередь это 1 межкостная мышца, мышцы гипотенара (мышца, отводящая мизинец кисти), а также симптома "когтистой лапы" [4 - 6, 174, 175, 201].
Уровень убедительности рекомендаций C (уровень достоверности доказательств - 5).
Комментарий: при 1 (легкой) и 2 (средней) степени тяжести невропатии локтевого нерва мышечные атрофии отсутствуют. При поражении поверхностной ветви локтевого нерва на уровне канала Гийона атрофии отсутствуют.
- Рекомендуется оценить наличие гипотрофии (атрофии) в зоне иннервации срединного нерва на кисти (мышцы тенара) [4 - 6, 174, 175, 201].
Уровень убедительности рекомендаций C (уровень достоверности доказательств - 5).
Комментарий: наличие атрофий в мышце тенара может предполагать более высокий уровень поражения (например, уровень плечевого сплетения, корешков или сегментов спинного мозга на уровне C8-Th1) либо сочетанное поражение срединного и локтевого нервов.
- Рекомендуется с целью оценки уровня поражения у взрослых пациентов с онемением 4 - 5 пальцев кисти оценить симптом Тинеля на уровне кубитального канала и канала Гийона. На уровне локтя симптом Тинеля выявляется с помощью перкуссии локтевого нерва неврологическим молотком в позади надмыщелковой борозде, дистальнее локтевого отростка в кубитальном канале, а также на уровне канала Гийона [211].
Уровень убедительности рекомендаций B (уровень достоверности доказательств - 2).
- Рекомендуется для выявления слабости 1-й межкостной мышцы оценить симптом Фромана [4 - 6, 201].
Уровень убедительности рекомендаций C (уровень достоверности доказательств - 5).
Комментарий: наблюдается при средней и тяжелой степени тяжести.
- Рекомендуется пальпировать локтевой нерв у взрослых пациентов на уровне локтя для оценки его утолщения и болезненности [211].
Уровень убедительности рекомендаций B (уровень достоверности доказательств - 2).
- Рекомендуется для выявления слабости в мышцах, иннервируемых локтевым нервом - исследовать мышечную силу в 1-й межкостной, остальных межкостных мышцах и мышце, отводящей мизинец с оценкой по шкале двигательных нарушений MRC (Приложение Г2) [4 - 6, 201].
Уровень убедительности рекомендаций C (уровень достоверности доказательств - 5).
Комментарий: для легкой степени тяжести невропатии локтевого нерва не характерно наличие мышечной слабости. Для невропатии локтевого нерва характерна слабость мышц, иннервируемых локтевым нервом (1-я межкостная мышца и остальные межкостные мышцы, мышца, отводящая мизинец) при сохранности силы в остальных группах мышц.
- Рекомендуется при подозрении на уровень поражения в канале Гийона для оценки функции поверхностной кожной ветви локтевого нерва оценить функцию короткой ладонной мышцы (тест на сморщивание кожи гипотенара) [4 - 6, 201].
Уровень убедительности рекомендаций C (уровень достоверности доказательств - 5).
2.2.3 Физикальное обследование при мононевропатии лучевого нерва
- Рекомендуется в ходе приема (консультации) врача-невролога с целью объективизации трофических изменений и мышечной силы в мышцах, иннервируемых лучевым нервом - определить объем и исследовать силу в трехглавой мышце плеча, плечелучевой мышце, супинаторе, коротком и длинном лучевом разгибателях кисти, разгибателе пальцев, локтевом разгибателе кисти, длинной мышце, отводящей большой палец кисти, коротком и длинном разгибателе большого пальца кисти, разгибателе указательного пальца кисти [179, 180].
Уровень убедительности рекомендаций - C (уровень достоверности доказательств - 5).
- Рекомендуется для определения чувствительных нарушений в зоне иннервации лучевого нерва - определение поверхностной и болевой чувствительности в области задней поверхности плеча, задней поверхности предплечья, заднелатеральной поверхности кисти [179, 180].
Уровень убедительности рекомендаций - C (уровень достоверности доказательств - 5).
2.2.4 Физикальное обследование при мононевропатии подмышечного нерва
- Рекомендуется в ходе приема (консультации) врача-невролога у пациентов с подозрением на мононевропатию подмышечного нерва для определения объема поражения обратить внимание на наличие атрофии и гипотрофии дельтовидной мышцы [7].
Уровень убедительности рекомендаций C (уровень достоверности доказательств - 5).
- Рекомендуется взрослым пациентам с подозрением на мононевропатию подмышечного нерва для выявления характера распределения мышечной слабости оценить мышечную силу по шкале двигательных нарушений MRC (Приложение Г2) дельтовидных мышц в положении внутренней ротации плеча (отведение, сгибание и разгибание плеча в горизонтальной плоскости) [212].
Уровень убедительности рекомендаций C (уровень достоверности доказательств - 4).
Комментарий: компенсаторное отведение руки в плечевом суставе при поражении подмышечного нерва может обеспечиваться сокращением надостной мышцы, двуглавой мышцы плеча, большой грудной мышцы. Однако при отведении в положении внутренней ротации эти компенсаторные механизмы не работают, поэтому отчетливо обнаруживается дисфункция дельтовидной мышцы.
- Рекомендуется пациентам с подозрением на мононевропатию подмышечного нерва для определения характера поражения исследовать болевую, температурную, тактильную и дискриминационную чувствительность в зоне иннервации подмышечных нервов [7].
Уровень убедительности рекомендаций C (уровень достоверности доказательств - 5).
- Рекомендуется при наличии болевого синдрома оценивать выраженность боли с помощью визуально аналоговой шкалы (ВАШ) боли и опросника нейропатической боли DN4 (Приложения Г3, Г4) [192].
Уровень убедительности рекомендаций C (уровень достоверности доказательств - 5).
2.2.5 Физикальное обследование при мононевропатии мышечно-кожного нерва
- Рекомендуется при приеме (консультации) врача-невролога определить наличие гипотрофии или атрофии двуглавой мышцы плеча с целью выявления объема трофических изменений [198, 205].
Уровень убедительности рекомендаций C (уровень достоверности доказательств - 5).
- Рекомендуется исследовать мышечную силу двуглавой мышцы плеча и провести оценку по шкале двигательных нарушений MRC (Приложение Г2) для выявления характера распределения мышечной слабости [93, 98, 203].
Уровень убедительности рекомендаций C (уровень достоверности доказательств - 5).
- Рекомендуется исследовать сгибательно-локтевые сухожильные рефлексы с двуглавой мышцы плеча с целью определения их наличия или выпадения [93,98].
Уровень убедительности рекомендаций C (уровень достоверности доказательств - 5).
- Рекомендуется исследовать болевую, температурную, тактильную и дискриминационную чувствительность в зоне иннервации латерального кожного нерва предплечья (наружная поверхность предплечья) с целью определения характера чувствительных нарушений [93, 98].
Уровень убедительности рекомендаций C (уровень достоверности доказательств - 5).
- Рекомендуется проведение теста Тинеля у взрослых пациентов - перкуссия в области предполагаемого места компрессии (например, в проекции клювовидно-плечевой мышцы) вызывает появление парестезии в зоне иннервации нерва [203].
Уровень убедительности рекомендаций C (уровень достоверности доказательств - 4).
2.2.6 Физикальное обследование при мононевропатии ветвей плечевого сплетения
- Рекомендуется в ходе приема (осмотра, консультации) врача-невролога для выявления слабости в мышцах, иннервируемых конечными ветвями плечевого сплетения - исследовать мышечную силу передней зубчатой мышцы, ромбовидных мышц, надостной и подостной мышцы [100, 183].
Уровень убедительности рекомендаций C (уровень достоверности доказательств - 5).
Комментарий: сила передней зубчатой мышцы определяется посредством выполнения теста отжимания от стены. Тест считается положительным при отхождении от грудной клетки медиального края лопатки. Также используется тест на отведение плеча - оценка отведения плеча в плоскости лопатки под углом 120 - 130 градусов (т.е. вращение лопатки вверх). Тест считается положительным при невозможности сопротивления силе исследователя. При исследовании силы ромбовидных мышц пациент лежит на животе, рука вдоль тела в положении внутренней ротации. Тест считается положительным, когда при подъеме руки и плеча возникает отведение медиального края лопатки от грудной клетки. Тест сведения лопаток - пациент сидит, руки в положении внутренней ротации в плечевых суставах. Тест считается положительным при отведении медиального края лопатки от грудной клетки во время теста. Большую ромбовидную мышцу тестируют одновременно с малой.
Оценка функции надостной мышцы проводится при подъеме руки выше горизонтальной линии. Тест считается положительным при невозможности удержания вытянутой руки, поднятой выше 90 градусов в условиях давления исследователем на проксимальный отдел плеча. Тест падающей руки - исследователь пассивно отводит разогнутую руку приблизительно на 120 градусов. Далее пациент удерживает самостоятельно руку в таком положении, а затем медленно опускает вниз. Тест считается положительным при невозможности удержания руки в таком положении и резком ее падении.
2.2.7 Физикальное обследование при мононевропатии межреберных нервов
- Рекомендуется в ходе приема (консультации) врача-невролога для объективизации чувствительных нарушений - оценить тактильную, болевую и температурную чувствительность в области иннервации межреберных нервов [105].
Уровень убедительности рекомендаций C (уровень достоверности доказательств - 5).
- Рекомендуется с целью выявления гиперемии, герпетической сыпи или рубцовых изменений в области дерматомов, иннервируемых пораженным межреберным нервом - оценить состояние кожных покровов в области грудной клетки и живота [105].
Уровень убедительности рекомендаций C (уровень достоверности доказательств - 5).
- Рекомендуется провести тест Карнетта - в положении лежа на спине сгибание головы или поднятие прямых ног приводит к усилению болей в брюшной стенке [213].
Уровень убедительности рекомендаций C (уровень достоверности доказательств - 5).
Комментарий: тест Карнетта часто положительный при поражении нижних межреберных нервов (Т7 - Т11).
2.2.8 Физикальное обследование при мононевропатии седалищного нерва
- Рекомендуется в ходе приема (осмотра, консультации) врача-невролога всем пациентам для определения слабости в мышцах, иннервируемых седалищным нервом - исследование силы мышц тыльного и подошвенного сгибания стопы, сгибания бедра с использованием шкалы MRC [187].
Уровень убедительности рекомендаций C (уровень достоверности доказательств - 5).
- Рекомендуется для определения характера чувствительных нарушений исследование болевой, температурной, тактильной и глубокой чувствительности на нижних конечностях [187].
Уровень убедительности рекомендаций C (уровень достоверности доказательств - 5).
- Рекомендуется для определения снижения или отсутствия сухожильных рефлексов - исследование ахилловых рефлексов [187].
Уровень убедительности рекомендаций C (уровень достоверности доказательств - 5).
- Рекомендуется с целью диагностической провокации болевого синдрома у пациентов с синдромом грушевидной мышцы определить болезненность при пальпации в области большой седалищной вырезки, а также провести маневры, вызывающие пассивное растяжение или напряжение грушевидной мышцы [124, 204].
Уровень убедительности рекомендаций A (уровень достоверности доказательств - 2).
2.2.9 Физикальное обследование при мононевропатии малоберцового нерва (НМН)
- Рекомендуется в ходе приема (осмотра, консультации) врача-невролога для выявления распределения мышечной слабости - оценить силу мышц, разгибающих стопу и пальцы стопы [131, 188].
Уровень убедительности рекомендаций C (уровень достоверности доказательств - 5).
- Рекомендуется для выявления чувствительных нарушений - определить болевую, температурную, тактильную и дискриминационную чувствительность в области иннервации малоберцового нерва на голени и стопе [188].
Уровень убедительности рекомендаций C (уровень достоверности доказательств - 5).
- Рекомендуется для выявления места поражения нерва - определить симптом Тинеля при перкуссии в области головки малоберцовой кости [10].
Уровень убедительности рекомендаций C (уровень достоверности доказательств - 5).
2.2.10 Физикальное обследование при мононейропатии большеберцового нерва
- Рекомендуется в ходе приема (осмотра, консультации) врача-невролога для объективизации слабости мышц, иннервируемых большеберцовым нервом - определить мышечную силу икроножной и камбаловидной мышцы, мышцы отводящей большой палец стопы, короткой и длинной головки двуглавой мышцы бедра, задней большеберцовой мышцы (внутренняя ротация стопы), передней большеберцовой мышцы, длинной малоберцовой мышцы [13, 143, 145].
Уровень убедительности рекомендаций C (уровень достоверности доказательств - 5).
- Рекомендуется для объективизации чувствительных нарушений в зоне иннервации большеберцового нерва - исследование тактильной, температурной, болевой и вибрационной чувствительности по латеральной поверхности стопы и голени, по задней поверхности голени, по подошвенной части стопы [13, 143, 145].
Уровень убедительности рекомендаций C (уровень достоверности доказательств - 5).
- Рекомендуется для диагностической провокации болевого синдрома, характерного для компрессии нерва - провести пальцевое давление и постукивание в проекции тарзального канала в покое и при пассивном разгибании стопы в голеностопном суставе. Тест считается положительным при появлении болезненных парестезий по медиальному краю стопы [13, 143, 145].
Уровень убедительности рекомендаций C (уровень достоверности доказательств - 5).
- Рекомендуется провести тест щелчка Малдера (появление ощущение щелчка при сжатии стопы в боковом направлении). Чувствительность теста составляет - 62% и присутствует в основном при невроме большого размера [13, 143, 145].
Уровень убедительности рекомендаций C (уровень достоверности доказательств - 5).
- Рекомендуется для диагностической провокации чувствительных нарушений, характерных для компрессии нерва - провести пальцевое давление в межпальцевом промежутке между III - IV и II - III пальцами. В случае появления болезненных парестезий в пальцах стопы или ощущения прострелов тест считается положительным [13, 143, 145].
Уровень убедительности рекомендаций C (уровень достоверности доказательств - 5).
2.2.11 Физикальное обследование при мононевропатии бедренного нерва
- Рекомендуется в ходе приема (консультации) врача-невролога всем пациентам провести оценку кожных покровов области передней и медиальной поверхности бедра, голени с целью выявления вазомоторно-трофических расстройств в области иннервации бедренного нерва [14 - 16, 190].
Уровень убедительности рекомендаций C (уровень достоверности доказательств - 5).
- Рекомендуется всем пациентам оценка окружности бедра и выявление ее уменьшения за счет гипотрофии четырехглавой и портняжной мышц [14 - 16, 190].
Уровень убедительности рекомендаций C (уровень достоверности доказательств - 5).
- Рекомендуется всем пациентам оценка силы пояснично-подвздошной, гребенчатой, портняжной и четырехглавой мышцы бедра по шкале MRC с целью выявления парезов (Приложение Г2) [14 - 16, 190].
Уровень убедительности рекомендаций C (уровень достоверности доказательств - 5).
- Рекомендуется всем пациентам для выявления чувствительных нарушений - оценка болевой, температурной, вибрационной и дискриминационной видов чувствительности в области передней и медиальной поверхности бедра, голени [14 - 16, 190].
Уровень убедительности рекомендаций C (уровень достоверности доказательств - 5).
- Рекомендуется у всех пациентов выявлять положительные симптомы натяжения - Вассермана (появление болевого синдрома по передней поверхности бедра и в паху при разгибании ноги в тазобедренном суставе у пациента, лежащего на животе или если попросить стоящего пациента разогнуться) и Мацкевича (боль в паховой области, иррадиирующая на переднюю поверхность бедра при максимальном сгибании голени у лежащего на животе пациента) с целью выявления реактивной боли при натяжении пораженного нерва [14, 149, 207].
Уровень убедительности рекомендаций C (уровень достоверности доказательств - 5).
- Рекомендуется у всех пациентов проводить провокационный тест Тинеля (при перкуссии в зоне повреждения над проекцией нерва появляются боли и/или парестезии в области иннервации нерва, дистальнее места перкуссии) с целью выявления реактивных симптомов со стороны пораженного нерва [14, 149, 207].
Уровень убедительности рекомендаций C (уровень достоверности доказательств - 5).
- Рекомендуется у всех пациентов оценивать коленные сухожильные рефлексы с целью выявления снижения или отсутствия рефлекса на стороне поражения [14 - 16, 190].
Уровень убедительности рекомендаций C (уровень достоверности доказательств - 5).
2.2.12 Физикальное обследование при мононевропатии наружного кожного нерва бедра
- Рекомендуется при приеме (осмотра, консультации) врача-невролога для объективизации чувствительных нарушений исследовать болевую, температурную и дискриминационную чувствительность в области переднебоковой поверхности бедра [17, 191].
Уровень убедительности рекомендаций C (уровень достоверности доказательств - 5).
2.3 Лабораторные диагностические исследования
2.3.1 Лабораторные диагностические исследования при мононейропатии срединного нерва
Специфические методы лабораторной диагностики отсутствуют.
2.3.2 Лабораторные диагностические исследования при мононевропатии локтевого нерва
Специфические методы лабораторной диагностики отсутствуют.
2.3.3 Лабораторные диагностические исследования при мононевропатии лучевого нерва
Специфические методы лабораторной диагностики отсутствуют.
2.3.4 Лабораторные диагностические исследования при мононевропатии подмышечного нерва
Специфические методы лабораторной диагностики отсутствуют.
2.3.5 Лабораторные диагностические исследования при мононевропатии мышечно-кожного нерва
Специфические методы лабораторной диагностики отсутствуют.
2.3.6 Лабораторные диагностические исследования при мононевропатии ветвей плечевого сплетения
Специфические методы лабораторной диагностики отсутствуют.
2.3.7 Лабораторные диагностические исследования при мононевропатии межреберных нервов
Специфические методы лабораторной диагностики отсутствуют.
Объем исследований вариативен и зависит от предполагаемого этиологического фактора.
2.3.8 Лабораторные диагностические исследования при мононевропатии седалищного нерва
Специфические методы лабораторной диагностики отсутствуют.
2.3.9 Лабораторные диагностические исследования при мононевропатии малоберцового нерва (НМН)
Специфические методы лабораторной диагностики отсутствуют.
2.3.10 Лабораторные диагностические исследования при мононейропатии большеберцового нерва
Специфические методы лабораторной диагностики отсутствуют.
2.3.11 Лабораторные диагностические исследования при мононевропатии бедренного нерва
Специфические методы лабораторной диагностики отсутствуют.
2.3.12 Лабораторные диагностические исследования при мононевропатии наружного кожного нерва бедра
Специфические методы лабораторной диагностики отсутствуют.
2.4 Инструментальные диагностические исследования
2.4.1 Инструментальные диагностические исследования при мононейропатии срединного нерва
- Рекомендуется с целью оценки степени выраженности поражения моторных и сенсорных волокон срединного нерва проведение электронейромиографии стимуляционной (электронейромиография стимуляционная одного нерва) [25, 162, 196, 214 - 216].
Уровень убедительности рекомендаций C (уровень достоверности доказательств - 5).
Комментарий: электронейромиография является "Золотым стандартом" инструментальной диагностики при поражении нерва. Позволяет объективизировать топический диагноз, а также оценить остроту и степень выраженности неврального поражения [18, 19, 27, 209, 217]. В педиатрических случаях СЗК электрофизиологические изменения могут выявляться билатерально, даже если клинически имеет место односторонний характер поражения [177, 218].
- Рекомендуется с целью оценки степени выраженности денервационно-ренервационного процесса проведение электромиографии игольчатой (Электромиография игольчатая (одна мышца)) с исследованием короткого абдуктора большого пальца кисти, длинного сгибателя большого пальца кисти, сгибателей 2 и 3 пальцев, лучевого сгибателя запястья и круглого пронатора (Электромиография игольчатая (одна мышца)) [26, 163, 219].
Уровень убедительности рекомендаций C (уровень достоверности доказательств - 5).
Комментарии: Круглый пронатор изменен крайне редко, вследствие компрессии нерва дистальнее уровня его иннервации. В 10% случаев электрофизиологические тесты при синдроме круглого пронатора мало информативны [220, 221].
- Рекомендуется с целью визуализации ствола нерва и оценки степени выраженности его изменений проведение ультразвукового исследования срединного нерва (Ультразвуковое исследование периферических нервов (одна анатомическая область)) [222 - 225].
Уровень убедительности рекомендаций C (уровень достоверности доказательств - 4).
Комментарий: УЗИ срединного нерва (ультразвуковое исследование периферических нервов (одна анатомическая область)) позволяет визуализировать нерв и окружающие структуры, что помогает выявить причины компрессии, диагностировать фасцикулярнцю констрикцию нерва на плече при синдроме переднего межкостного нерва [3, 32], а также провести дифференциальный диагноз с новообразованиями нерва или окружающих тканей.
В педиатрической практике синдром запястного канала встречается редко. Учитывая возможность развития синдрома запястного канала у детей вследствие новообразований, целесообразно проведение УЗИ нерва (ультразвуковое исследование периферических нервов (одна анатомическая область)) во всех случаях синдрома запястного канала у детей. У детей с мукополисахаридозами УЗИ (ультразвуковое исследование периферических нервов (одна анатомическая область)) в скрининге синдрома запястного канала может быть чувствительнее стимуляционной электромиографии (электромиография стимуляционная срединного нерва) [29].
- Рекомендуется взрослым пациентам с целью визуализации анатомических структур проведение МРТ лучезапястного сустава (магнитно-резонансная томография суставов (один сустав)) с визуализацией срединного нерва в области запястного канала, а также предплечья с визуализацией переднего межкостного нерва и иннервируемых им мышц предплечья [18, 225, 226].
Уровень убедительности рекомендаций A (уровень достоверности доказательств - 2).
Комментарий: МРТ (магнитно-резонансная томография суставов (один сустав) лучезапястного сустава обычно применяют для определения места компрессии нерва после неудачных оперативных вмешательств на запястном канале и как метод дифференциальной диагностики в случаях с сомнительными симптомами, а также для диагностики объемных образований кисти. Исследование оценивается в режимах Т1 Т2, толщина среза 2.5 мм. Исследуется площадь поперечного сечения срединного нерва в 2 точках: проксимальнее входа в карпальный канал и дистальнее выхода из него. Чувствительность МРТ методики для диагностики СЗК 100% и специфичность 94%. При синдроме переднего межкостного нерва МРТ в режиме Т2 позволяет идентифицировать его поражение на плече [3, 32, 227], что сопровождается изменением интенсивности сигнала от миотомов, иннервируемых и другими порциями срединного нерва [197, 228, 229].
- Рекомендуется проведение рентгенографии плечевой кости в случае подозрения на компрессию срединного нерва связкой Струзерса - с целью верификации костной "шпоры" [33].
Уровень убедительности рекомендаций C (Уровень достоверности доказательств - 5).
2.4.2 Инструментальные диагностические исследования при мононевропатии локтевого нерва
"Золотым стандартом" диагностики невропатии локтевого нерва является электромиографическое исследование проводящей функции моторных и сенсорных волокон локтевого нерва (электронейромиография стимуляционная локтевого нерва. электромиография стимуляционная срединного нерва). В качестве нейровизуализации используются УЗИ локтевого нерва (Ультразвуковое исследование периферических нервов (одна анатомическая область)) и МРТ локтевого сустава и локтевого нерва (Магнитно-резонансная томография суставов (один сустав), Магнитно-резонансная томография мягких тканей с контрастированием).
- Рекомендуется пациентам с подозрением на невропатию локтевого нерва с целью выявления аксональных и демиелинизирующих нарушений по локтевому нерву, а также с целью оценки уровня поражения (канал Гийона, предплечье, уровень локтя или уровень плеча) и степени поражения - электромиографическое исследование проводящей функции моторных волокон локтевого нерва с мышцы, отводящей мизинец, срединного нерва с мышцы, отводящей большой палец кисти, сенсорных волокон локтевого и срединного нервов (электромиография стимуляционная локтевого нерва, электромиография стимуляционная срединного нерва) [230 - 234].
Уровень убедительности рекомендаций C (уровень достоверности доказательств - 4).
Комментарий: Электромиографическим критерием диагностики кубитального туннельного синдрома является снижение скорости проведения ниже 50 м/с на уровне локтя и/или градиент скорости больше 10 м/с между предплечьем и уровнем локтя. При тяжелом течении может наблюдаться блок проведения на уровне локтя, а также при длительно текущем тяжелом течении кубитального туннельного синдрома наблюдается прогредиентное снижение амплитуды М-ответа локтевого нерва при стимуляции в дистальной точке (что является плохим прогностическим фактором для консервативного лечения). Исследование должно быть выполнено на теплой конечности (температура кожи не менее 32 градусов), рука должна находиться в положении флексии в локтевом суставе (70 - 90 градусов). Для поражения на уровне канала Гийона при поражении глубокой ветви характерно увеличение дистальной латентности М-ответа локтевого нерва, при поражении поверхностной ветви - снижение скорости проведения по сенсорным волокнам на уровне кисти.
- Рекомендуется у взрослых пациентов при отсутствии убедительных данных при стандартном электромиографическом исследовании (электромиография стимуляционная локтевого нерва) провести следующие тесты: регистрация локтевого нерва с 1 межкостной мышцы, инчинг в области кубитального канала или канала Гийона [230, 231], провести сравнительные методики сенсорных ответов срединного и локтевого нервов на уровне локтя [234], сравнение сенсорных ответов с медиального кожного нерва предплечья с двух сторон (позволяет подтвердить высокое поражение на уровне медиального пучка и выше) [234].
Уровень убедительности рекомендаций A (уровень достоверности доказательств - 3).
- Рекомендуется проведение электромиографии игольчатой (электромиография игольчатая (одна мышца)) в мышцах ульнарной группы, мышце тенара (иннервируется теми же сегментами и корешками C8-Th1, но срединным нервом), при необходимости объем исследования может быть расширен для исключения других заболеваний, имитирующих кубитальный туннельный синдром [235].
Уровень убедительности рекомендаций C (уровень достоверности доказательств - 5).
Комментарий: электромиография игольчатая позволяет выявить острый или хронический денервационно-реиннерационный процесс, указывающий на аксональное поражение. При необходимости, помимо 1 межкостной мышцы, мышцы, отводящей мизинец, и мышцы тенара исследуются параспинальные мышцы на уровне C8-Th1, а также мышцы, относящиеся к среднему и верхнему стволам плечевого сплетения. Игольчатая ЭМГ позволяет провести дифференциальную диагностику с такими заболеваниями как болезнь двигательного нейрона, плексопатия, поражениями спинного мозга и корешков на уровне C8-Th1, болезнью Хираямы, дистальными формами спинальной амиотрофии, дистальными миопатиями.
- Рекомендуется при подозрении на поражение на уровне канала Гийона исследовать дорсальный локтевой кожный нерв (его поражение исключает поражение на уровне канала Гийона и указывает на более высокое поражение) [235].
Уровень убедительности рекомендаций C (уровень достоверности доказательств - 5).
- Рекомендуется при подозрении на поражение на уровне канала Гийона провести игольчатую ЭМГ в m. flexor capri ulnaris (ее поражение исключает поражение на уровне канала Гийона и указывает на более высокое поражение) [235].
Уровень убедительности рекомендаций C (уровень достоверности доказательств - 5).
- Рекомендуется ультразвуковое исследование нервов (ультразвуковое исследование периферических нервов (одна анатомическая область)) с определением площади поперечного сечения на уровне кубитального канала и на уровне канала Гийона (Ультразвуковое исследование периферических нервов (одна анатомическая область)) [236 - 239].
Уровень убедительности рекомендаций B (уровень достоверности доказательств - 2).
Комментарий: методы УЗИ позволяют оценить структуру периферических нервов и изменение стандартных характеристик в зависимости от зоны предполагаемой компрессии. Для кубитального туннельного синдрома характерно увеличение площади поперечного сечения нерва больше 10 мм2.
- Рекомендуется при недостаточной информативности УЗИ-проведение МРТ локтевого сустава (магнитно-резонансная томография суставов (один сустав)) и МРТ локтевого нерва (магнитно-резонансная томография мягких тканей с контрастированием). [240 - 243].
Уровень убедительности рекомендаций A (уровень достоверности доказательств - 2).
Комментарий: при невропатии на уровне локтя на МРТ можно увидеть утолщение нерва и повышенную интенсивность сигнала на Т2-взвешенных или коротких последовательностях восстановления инверсии Т1 (STIR).
2.4.3 Инструментальные диагностические исследования при мононевропатии лучевого нерва
- Рекомендуется пациентам с подозрением на мононевропатию лучевого нерва для выявления аксональных и демиелинизирующих нарушений лучевого нерва - проведение стимуляционной электромиографии моторных и сенсорных волокон лучевого нерва (электромиография стимуляционная лучевого нерва) с определением латентности и амплитуды моторного и сенсорного ответа, а также скорости проведения [55, 181, 244, 245].
Уровень убедительности рекомендаций C (уровень достоверности доказательств - 4).
- Рекомендуется пациентам с подозрением на мононевропатию лучевого нерва для определения выраженности процесса денервации и реиннервационных изменений в мышцах, иннервируемых лучевым нервом - проведение электромиографии игольчатой (электромиография игольчатая (одна мышца)) с исследованием трехглавой мышцы плеча, плечелучевой мышцы, мышцы длинного лучевого разгибателя кисти, мышцы общего разгибателя пальцев кисти с регистрацией спонтанной активности, рекрутирования ПДЕ и параметров ПДЕ [55, 245].
Уровень убедительности рекомендаций C (уровень достоверности доказательств - 4).
- Рекомендуется пациентам с подозрением на мононевропатию лучевого нерва для определения характера и локализации морфологических изменений лучевого нерва проведение ультразвукового исследования лучевого нерва (ультразвуковое исследование периферических нервов (одна анатомическая область)) [246 - 249].
Уровень убедительности рекомендаций C (уровень достоверности доказательств - 4).
2.4.4 Инструментальные диагностические исследования при мононевропатии подмышечного нерва
- Рекомендуется пациентам с подозрением на невропатию подмышечного нерва для выявления денервационно-реиннервационных изменений проведение игольчатой электромиографии (электромиография игольчатая (одна мышца)) с исследованием дельтовидной мышцы (все три головки), малой грудной мышцы, над- и подостной мышц, двуглавой мышцы плеча для исключения радикулопатии С5, С6, поражения верхнего ствола плечевого сплетения [250, 251].
Уровень убедительности рекомендаций C (уровень достоверности доказательств - 4).
Комментарий: игольчатая электромиография проводится через 3 - 4 недели от начала появления симптомов. Именно через этот промежуток времени развиваются максимальные изменения, а именно денервационная спонтанная активность.
- Рекомендуется пациентам с подозрением на невропатию подмышечного нерва для выявления аксональных и демиелинизирующих нарушений - проведение исследования (электронейромиография стимуляционная одного нерва) подмышечного нерва [7].
Уровень убедительности рекомендаций C (уровень достоверности доказательств - 5).
Комментарии: стандартная методика электромиографии стимуляционной выявляет увеличение терминальной латентности и снижение/отсутствие амплитуды вызванных моторных ответов при тестировании подмышечного нерва в сравнении со здоровой стороной.
- Рекомендуется у взрослых пациентов с подозрением на невропатию подмышечного нерва для определения локализации и возможной причины повреждения - проведение магнитно-резонансной томографии мягких тканей в местах предполагаемой компрессии подмышечного нерва [82, 252].
Уровень убедительности рекомендаций C (уровень достоверности доказательств - 4).
Комментарии: МРТ является методом для визуализации поражения подмышечного нерва в том числе и у пациентов с синдромом четырехстороннего отверстия. В режимах Т2 и STIR выявляется усиление МР-сигнала от нервного ствола, увеличение размера, деформация подмышечного нерва.
- Рекомендуется для определения локализации и возможной причины повреждения у взрослых пациентов с подозрением на нейропатию подмышечного нерва проведение исследования ультразвукового исследования подмышечного нерва (Ультразвуковое исследование периферических нервов (одна анатомическая область)) [183, 184].
Уровень убедительности рекомендаций C (уровень достоверности доказательств - 4).
Комментарии: методы УЗИ позволяют оценить структуру подмышечного нерва и изменение стандартных характеристик в зоне поражения нерва.
2.4.5 Инструментальные диагностические исследования при мононевропатии мышечно-кожного нерва
- Рекомендуется взрослым пациентам с подозрением на нейропатию мышечно-кожного нерва проведение стимуляционной электронейромиографии (электронейромиография стимуляционная одного нерва) моторных волокон мышечно-кожного нерва и сенсорных волокон латерального кожного нерва предплечья у взрослых пациентов с целью выявления электрографических признаков нарушения сенсорного и моторного проведения [97, 203, 253].
Уровень убедительности рекомендаций C (уровень достоверности доказательств - 4).
- Рекомендуется взрослым пациентам с подозрением на нейропатию мышечно-кожного нерва проведение игольчатой электромиографии (электромиография игольчатая (одна мышца)) с исследованием двуглавой мышцы и плечевой мышцы у взрослых пациентов с целью выявления признаков денервационно-реиннервационного процесса [93, 96, 253, 254].
Уровень убедительности рекомендаций C (уровень достоверности доказательств - 4).
- Рекомендуется пациентам с подозрением на нейропатию мышечно-кожного нерва с целью определения характера и локализации поражения проведение УЗИ мышечно-кожного нерва (Ультразвуковое исследование периферических нервов (одна анатомическая область)) [76, 96, 255].
Уровень убедительности рекомендаций C (уровень достоверности доказательств - 5).
Комментарий: ультразвуковое исследование позволяет визуализировать мышечно-кожный нерв и окружающие его структуры, что помогает подтвердить уровень и выявить причину компрессии нервного ствола, а также провести дифференциальную диагностику с другими нозологиями у пациентов с клиническими и электрофизиологическими проявлениями невропатии мышечно-кожного нерва. При повреждении латерального кожного нерва предплечья обычно увеличивается площадь его поперечного сечения, эхогенность может увеличиваться из-за кровоизлияния внутри нерва. Динамическое обследование (во время супинации/пронации предплечья) также может способствовать выявлению патологических изменений в области дистального сухожилиям бицепса [256].
2.4.6 Инструментальные диагностические исследования при мононевропатии ветвей плечевого сплетения
- Рекомендуется взрослым пациентам с подозрением на нейропатию ветвей плечевого сплетения для выявления денервационно-реиннервационных изменений проведение игольчатой электромиографии (электромиография игольчатая (одна мышца)) с исследованием надостной и подостной мышц ЭМГ [205].
Уровень доказательности рекомендаций C (уровень достоверности доказательств - 4).
Комментарий: в случае необходимости исключения поражения стволов плечевого сплетения, электронейромиография игольчатая может быть не ограничена оценкой надостной и подостной мышц. При этом возможно включение в алгоритм исследования дельтовидной, передней зубчатой, ромбовидной мышц. В случае, если денервационные изменения затрагивают только подостную мышцу, то необходимо исключить вовлечение надлопаточного нерва в вырезке лопатки. Изолированное вовлечение передней зубчатой мышцы - исключить вовлечение длинного грудного нерва. Вовлечение ромбовидных мышц - поражение заднего нерва лопатки. В случае денервационных изменений в мышцах, иннервируемых длинными ветвями плечевого сплетения закономерно предположить вовлечение плечевого сплетения.
- Рекомендуется взрослым пациентам с подозрением на нейропатию ветвей плечевого сплетения для определения локализации повреждения - проведение МРТ нерва в местах предполагаемой компрессии нерва (магнитно-резонансная томография мягких тканей) [257, 258].
Уровень убедительности рекомендаций C (уровень достоверности доказательств - 4).
Комментарий: МРТ информативна в определении возможных причин компрессии - киста спиногленоидной вырезки, доброкачественные новообразования в области верхнего средостения, злокачественные новообразования легких и метастатическое поражение.
- Рекомендуется пациентам с подозрением на нейропатию ветвей плечевого сплетения для выявления локализации повреждения нервных стволов - проведение УЗИ длинного грудного нерва, заднего нерва лопатки и надлопаточного нерва [259].
Уровень убедительности рекомендаций C (уровень достоверности доказательств - 4).
Комментарии: методы УЗИ позволяют оценить структуру периферических нервов и изменение стандартных характеристик в зависимости от зоны предполагаемой компрессии. Метод позволяет верифицировать место отхождения надлопаточного нерва и заднего нерва лопатки от верхнего ствола плечевого сплетения в надключичном отделе, также позволяет верифицировать структуру и самого плечевого сплетения.
2.4.7 Инструментальные диагностические исследования при мононевропатии межреберных нервов
- Рекомендуется пациентам с подозрением на невропатию межреберных нервов проведение по показаниям рентгенографии либо компьютерной томографии с целью исключения повреждения ребер (переломы, дополнительные ребра) [105].
Уровень убедительности рекомендаций C (уровень достоверности доказательств - 5).
2.4.8 Инструментальные диагностические исследования при мононевропатии седалищного нерва
- Рекомендуется пациентам с подозрением на невропатию седалищного нерва для выявления аксональных и демиелинизирующих нарушений - проведении электромиографии стимуляционной (электромиография стимуляционная одного нерва) с исследованием моторных волокон малоберцового и большеберцового нервов [187].
Уровень убедительности рекомендаций C (уровень достоверности доказательств - 5).
Комментарий: стандартная методика электромиографии стимуляционной выявляет снижение/отсутствие вызванных моторных ответов при тестировании малоберцового и большеберцового нервов с нормальными параметрами проведения по нервам, а также снижение/отсутствие сенсорных ответов при тестировании икроножного и поверхностного малоберцового нерва - в сравнении со здоровой стороной. H-рефлекс может быть нормальным, если повреждена преимущественного малоберцовая порция седалищного нерва и не может подтвердить диагноз. Увеличение минимальной латентности F-волн при тестировании малоберцового и большеберцового нерва отмечается у 85% и 57% соответственно.
- Рекомендуется пациентам с подозрением на невропатию седалищного нерва проведение игольчатой электромиографии (электромиография игольчатая (одна мышца)) с исследованием мышцы короткого разгибателя пальцев, передней большеберцовой, задней большеберцовой, икроножной мышцы, короткой и длинной головки двуглавой мышцы бедра, полусухожильной и полумембранозной мышц с целью выявления денервационно-реиннервационных изменений [187].
Уровень убедительности рекомендаций C (уровень достоверности доказательств - 5).
Комментарий: ЭМГ игольчатая проводится через 3 - 4 недели от начала появления симптомов. Именно через этот промежуток времени развиваются максимальные изменения - денервационная спонтанная активность в виде ПОВ и ПФ. В мышцах, иннервируемы малоберцовой порцией седалищного нерва изменения наблюдается в 94 - 100% случаев, в большеберцовой порции в 74 - 84% случаев. Для исключения радикулопатии L5, S1 и плексопатии целесообразно включать в исследование среднюю ягодичную мышцу или мышцу, напрягающую широкую фасцию (верхний ягодичный нерв) и большую ягодичную мышцу (нижний ягодичный нерв), параспинальные мышцы [187].
- Рекомендуется пациентам с подозрением на невропатию седалищного нерва проведение МРТ визуализации (магнитно-резонансная томография мягких тканей) седалищного нерва в том числе и у пациентов с синдромом грушевидной мышцы [124, 187, 260].
Уровень убедительности рекомендаций C (уровень достоверности доказательств - 5).
Комментарий: на Т2 и STIR изображении выявляется усиление МР-сигнала от нервного ствола, увеличение размера, деформация седалищного нерва. У пациентов с синдромом грушевидной мышцы возможно обнаружение аномалий развитий, предрасполагающих к развитию синдрома. При необходимости используется контрастное усиление гадолинием [124, 187, 260].
- Рекомендуется взрослым пациентам с подозрением на невропатию седалищного нерва проведение ультразвукового исследования седалищного нерва (ультразвуковое исследование периферических нервов (одна анатомическая область))
- для диагностики причин невропатии [111, 261].
Уровень убедительности рекомендаций C (уровень достоверности доказательств - 4).
Комментарий: ультразвуковое исследование имеет ограничения при визуализации нерва в области таза. При локализации патологического процесса в области бедра УЗИ седалищного нерва (ультразвуковое исследование периферических нервов (одна анатомическая область)) может быть полезно для обнаружения объемных образований (шванномы, нейрофибромы, интраневральные периневриномы, липомы).
2.4.9 Инструментальные диагностические исследования при мононевропатии малоберцового нерва (НМН)
- Рекомендуется при подозрении на мононевропатию малоберцового нерва для выявления аксональных и демиелинизирующих нарушений - проведение стимуляционной электромиографии (электромиография стимуляционная одного нерва) с исследованием моторных волокон малоберцового нерва и сенсорных волокон поверхностной ветви малоберцового нерва [10, 189].
Уровень убедительности рекомендаций C (уровень достоверности доказательств - 2).
- Рекомендуется взрослым пациентам при подозрении на мононевропатию малоберцового нерва проведение УЗИ малоберцового нерва и окружающих тканей (ультразвуковое исследование периферических нервов (одна анатомическая область) [262].
Уровень убедительности рекомендаций C (уровень достоверности доказательств - 4).
Комментарий: Ультразвуковое исследование показано для исключения мягкотканных изменений или образований, оказывающих компрессионное воздействие на нерв.
- Рекомендуется пациентам при подозрении на мононевропатию малоберцового нерва проведение МРТ (магнитно-резонансная томография мягких тканей) малоберцового нерва и окружающих мягких тканей [263].
Уровень убедительности рекомендаций C (уровень достоверности доказательств - 5).
Комментарий: МР-исследование (магнитно-резонансная томография мягких тканей) малоберцового нерва и/или бедра показана для исключения мягкотканных изменений или интра- и экстраневральных образований, оказывающих компрессионное воздействие на нерв.
2.4.10 Инструментальные диагностические исследования при мононевропатии большеберцового нерва
- Рекомендуется пациентам с подозрением на мононевропатию большеберцового нерва для выявления аксональных и демиелинизирующих нарушений - проведение электромиографии стимуляционной большеберцового нерва с оценкой амплитуды моторного ответа и скорости проведения возбуждения [264].
Уровень доказательности рекомендаций C (уровень достоверности доказательств - 5).
- Рекомендуется пациентам с подозрением на мононевропатию большеберцового нерва для определения локализации и возможной причины компрессии - проведение МРТ (магнитно-резонансная томография мягких тканей) большеберцового нерва в местах предполагаемой компрессии нерва [263].
Уровень убедительности рекомендаций C (уровень достоверности доказательств - 5).
- Рекомендуется пациентам с подозрением на мононевропатию большеберцового нерва для определения возможной локализации повреждения - проведение УЗИ (ультразвуковое исследование периферических нервов (одна анатомическая область)) большеберцового нерва [265, 266].
Уровень убедительности рекомендаций C (уровень достоверности доказательств - 4).
Комментарии: методы УЗИ позволяют оценить структуру периферических нервов и изменение стандартных характеристик в зависимости от зоны предполагаемой компрессии.
2.4.11 Инструментальные диагностические исследования при мононевропатии бедренного нерва
- Рекомендуется пациентам с подозрением на мононевропатию бедренного нерва проведение электромиографии стимуляционной (электромиография стимуляционная одного нерва) с исследованием моторных волокон бедренного нерва и сенсорных волокон подкожного нерва, а также игольчатой электромиографии (электромиография игольчатая (одна мышца)) с исследованием пояснично-подвздошной мышцы, четырехглавой мышцы бедра, длинной приводящей мышцы и параспинальных мышц на уровнях L2 - L4 [235, 267 - 269].
Уровень убедительности рекомендаций C (уровень достоверности доказательств - 5).
Комментарий: электромиографическое исследование может быть полезным для определения локализации поражения проксимальнее или дистальнее паховой связки и для исключения других процессов, которые могут проявляться слабостью проксимального отдела бедра, особенно высокой поясничной плексопатии или радикулопатии. Следует проводить сравнение с непораженной противоположной стороной.
- Рекомендуется пациентам с подозрением на мононевропатию бедренного нерва проведение УЗИ (ультразвуковое исследование периферических нервов (одна анатомическая область)) бедренного нерва с оценкой эхографических изменений нерва и параметров иннервируемых мышц [270 - 272].
Уровень убедительности рекомендаций C (уровень достоверности доказательств - 5).
Комментарии: УЗИ позволяет визуализировать бедренный нерв и окружающие структуры, что помогает выявить причины компрессии нервного ствола, позволяет выявлять объемные новообразования (шванномы, невриномы), вызывающие повреждение нерва, а также наличие рубцово-спаечных изменений, воспалительного отека или, наоборот, атрофии нерва при сопоставлении с нервом интактной конечности [270 - 272].
- Рекомендуется пациентам с подозрением на мононевропатию бедренного нерва в случае недостаточной информативности УЗИ проведение МРТ (магнитно-резонансная томография мягких тканей) бедренного нерва и окружающих структур с оценкой интенсивности сигнала, толщины, морфологических изменений [273 - 275].
Уровень убедительности рекомендаций C (уровень достоверности доказательств - 5).
Комментарии: при проведении МРТ признаками поражения нерва являются его утолщение больше нормативных значений, потеря нормального фасцикулярного вида или размытость перифасцикулярной жировой ткани. Также оцениваются изменения в мышцах, иннервируемых бедренным нервом: на ранней стадии денервационного процесса сигнал в T2 и STIR-режиме от мышц остается нормальным, но по мере прогрессирования денервации интенсивность сигнала от мышечной ткани увеличивается.
2.4.12 Инструментальные диагностические исследования при мононевропатии наружного кожного нерва бедра
- Рекомендуется пациентам с подозрением на мононевропатию наружного кожного нерва бедра для определения аксональных и демиелинизирующих нарушений - проведение стимуляционной электромиографии (электромиография стимуляционная одного нерва) с исследованием сенсорных волокон латерального кожного нерва бедра [276].
Уровень убедительности рекомендаций C (уровень достоверности доказательств - 5).
Комментарий: возможности и ценность электромиографического исследования (электромиография стимуляционная одного нерва) латерального кожного нерва бедра ограничена и исследование обладает низкой чувствительностью и специфичностью, особенно при развитой подкожно-жировой клетчатке [276].
2.5 Иные диагностические исследования
2.5.1 Иные диагностические исследования при мононейропатии срединного нерва
Отсутствуют.
2.5.2 Иные диагностические исследования при мононевропатии локтевого нерва
Отсутствуют.
2.5.3 Иные диагностические исследования при мононевропатии лучевого нерва
Отсутствуют.
2.5.4 Иные диагностические исследования при мононевропатии подмышечного нерва
Отсутствуют.
2.5.5 Иные диагностические исследования при мононевропатии мышечно-кожного нерва
Отсутствуют.
2.5.6 Иные диагностические исследования при мононевропатии ветвей плечевого сплетения
Отсутствуют.
2.5.7 Иные диагностические исследования при мононевропатии межреберных нервов
Отсутствуют.
2.5.8 Иные диагностические исследования при мононевропатии седалищного нерва
Отсутствуют.
2.5.9 Иные диагностические исследования при мононевропатии малоберцового нерва (НМН)
Отсутствуют.
2.5.10 Иные диагностические исследования при мононейропатии большеберцового нерва
Отсутствуют.
2.5.11 Иные диагностические исследования при мононевропатии бедренного нерва
Отсутствуют.
2.5.12 Иные диагностические исследования при мононевропатии наружного кожного нерва бедра
Отсутствуют.
3. Лечение, включая медикаментозную и немедикаментозную терапии, диетотерапию, обезболивание, медицинские показания и противопоказания к применению методов лечения
3.1 Консервативное лечение
3.1.1 Консервативное лечение мононейропатии срединного нерва
При синдроме запястного канала
Лечение СЗК зависит от выраженности симптомов и длительности заболевания. При легкой и средней степени тяжести целесообразно проведение пробного консервативного лечения с целью достижения регресса симптоматики в сроки 2-х недель. Оптимальное лечение СЗК должно быть ориентировано на пациента, обеспечивать облегчение симптомов и быть комплексным. Начинать лечение необходимо с разъяснения необходимости изменения повседневной двигательной активности рук.
- Рекомендуется пациентам с синдромом запястного канала иммобилизация лучезапястного сустава [277, 278].
Уровень убедительности рекомендации A (Уровень достоверности доказательств - 3).
Комментарий: иммобилизация является лечением первой линии для СЗК легкой и средней степени тяжести в связи с ее простотой и хорошей переносимостью. При этом нет достаточных доказательств преимущества одного дизайна иммобилизирующего устройства в сравнении с другим.
- Рекомендуется взрослым пациентам с синдромом запястного канала легкой и средней степени тяжести локальное введение ГЛК с местными анестетиками под навигацией УЗИ и без [279 - 284].
Уровень убедительности рекомендаций A (Уровень достоверности доказательств - 1).
Комментарий: доказана эффективность периневрального введения ГЛК при СЗК легкой и средней степени тяжести. Нет убедительных доказательств, подтверждающих преимущество одной техники инъекции в сравнении с другими или преимущество конкретного состава и доз ГЛК. Возможно использование любого из существующих ГЛК с зарегистрированной формой для парэнтерального введения. Инъекция по анатомическим ориентирам в целом безопасна, но существует риск повреждения срединного нерва, сухожилий или внутрисосудистого введения препарата. В связи с этим, периневральное введение глюкокортикоидов с использованием ультразвуковой навигации может быть более эффективным и безопасным, так как позволяет осуществлять прямую визуализацию всего хода манипуляции. Если симптомы возобновляются после двух инъекций, следует рассмотреть варианты другого лечения.
- Рекомендуется взрослым пациентам с синдромом запястного применение пероральных глюкокортикоидов - пероральное применение #преднизолона** в дозировке 20 мг ежедневно в течение 14 дней [285].
Уровень убедительности рекомендаций A (Уровень достоверности доказательств - 2).
Комментарий: пероральные ГЛК более эффективны, чем нестероидные противовоспалительные препараты и диуретики, но при этом имеют высокий риск более серьезных побочных эффектов. На данный момент нет доказательств эффективности пероральных стероидов в долгосрочной перспективе.
При синдроме переднего межкостного нерва
- Рекомендуется взрослым пациентам при синдроме переднего межкостного нерва, развившегося в рамках невралгической амиотрофии в течение 1 месяца от начала боли назначение #преднизолона** в таблетках в дозе 1 мг на кг веса не менее 60 мг в сутки, ежедневно в течение первой недели с последующим снижением по 10 мг каждый день до полной отмены [286]
Уровень убедительности рекомендаций C (уровень достоверности доказательств - 4).
- Рекомендуется взрослым пациентам при синдроме переднего межкостного нерва, развившегося в рамках невралгической амиотрофии в качестве альтернативного варианта терапии внутривенная пульс-терапия #метилпреднизолоном** - 1 г на 100 мл раствора натрия хлорида** в день в течение 3 дней или внутривенное введение #иммуноглобулина человека нормального** в суммарной дозе 2 г на кг веса на курс [287].
Уровень убедительности рекомендаций C (уровень достоверности доказательств - 4).
3.1.2 Консервативное лечение мононевропатии локтевого нерва
Консервативное лечение целесообразно использовать при легкой степени тяжести кубитального туннельного синдрома [288].
- Рекомендуется взрослым пациентам с мононейропатией локтевого нерва обучение пациента избегать положений, сдавливающих локтевой нерв. При невропатии на уровне локтя не подкладывать руку под голову на ночь, не разговаривать по телефону, держа его пораженной конечностью (использовать гарнитуру или интактную руку), не ставить руку на подлокотник, избегать длительного сгибания руки в локте больше, чем на 90 градусов [289 - 291].
Уровень убедительности рекомендаций C (уровень достоверности доказательств - 4).
- Рекомендуется пациентам с мононейропатией локтевого нерва с легкой степенью тяжести кубитального туннельного синдрома ношение ортеза на ночь с целью уменьшения компрессии нерва [290 - 292].
Уровень убедительности рекомендаций C (уровень достоверности доказательств - 5).
Комментарий: Ношение ортеза, ограничивающего сгибание руки в локте больше, чем на 60 градусов в течение 6 месяцев уменьшает выраженность симптомов в 94% случаев и позволяет увеличить скорость проведения на уровне локтя по моторным волокнам на 6,5 м/с, по сенсорным волокна 9,5 м/с [290 - 292].
- Рекомендуется взрослым пациентам с мононейропатией локтевого нерва лечение нейропатического болевого синдрома в случае его наличия [192]:
Неселективные ингибиторы обратного захвата моноаминов:
- Амитриптилин** - 25 - 150 мг/сутки
Другие противоэпилептические препараты:
- Габапентин - 300 - 3600 мг/сутки.
- Прегабалин** - 150 - 600 мг/сутки
Опиоиды (при неэффективности препаратов первого ряда):
- Трамадол** 100 - 400 мг/сутки
Уровень убедительности рекомендаций C (уровень достоверности доказательств - 5).
3.1.3 Консервативное лечение при мононевропатии лучевого нерва
- Рекомендуется пациентам с мононевропатией лучевого нерва при синдроме "костыльного паралича" для прекращения воздействия повреждающего фактора на зону компрессии нерва - отказ от использования костылей [46].
Уровень убедительности рекомендаций C (уровень достоверности доказательств - 4).
- Рекомендуется пациентам с мононевропатией лучевого нерва при компрессии нерва в лучевом канале для прекращения воздействия повреждающего фактора на зону компрессии нерва пациентам - исключение повторяющихся движений и упражнений с разгибанием локтевого сустава, сгибанием запястья и пронацией предплечья [179, 293].
Уровень убедительности рекомендаций C (уровень достоверности доказательств - 5).
- Рекомендуется пациентам с мононевропатией лучевого нерва при синдроме Вартенберга для прекращения воздействия повреждающего фактора на зону компрессии нерва - отказ от ношения браслетов или наручных часов [65].
Уровень убедительности рекомендаций C (уровень достоверности доказательств - 5).
- Рекомендуется пациентам с мононейропатией лучевого нерва при компрессии в лучевом канале, синдроме заднего межкостного нерва и синдроме Вартенберга для избегания травматизации нерва - использование иммобилизирующих шин с фиксацией предплечья и кисти [65, 72, 294].
Уровень убедительности рекомендаций C (уровень достоверности доказательств - 5).
- Рекомендуется пациентам с мононейропатией лучевого нерва при компрессии в области лучевого канала, синдроме заднего межкостного нерва и синдроме Вартенберга - локальное введение глюкокортикоидов с местными анестетиками в область компрессии нерва. Процедура проводится как "слепым" методом, так и под контролем УЗИ [65, 295, 296].
Уровень убедительности рекомендаций C (уровень достоверности доказательств - 5).
- Рекомендуется взрослым пациентам с мононейропатией лучевого нерва лечение нейропатического болевого синдрома при его наличии [192].
Неселективные ингибиторы обратного захвата моноаминов (амитриптилин** - 25 - 150 мг/сутки).
Другие противоэпилептические препараты (габапентин - 300 - 3600 мг/сутки и прегабалин** - 150 - 600 мг/сутки).
При неэффективности препаратов первого ряда - опиоиды (трамадол** 100 - 400 мг/сутки).
Уровень убедительности рекомендаций C (уровень достоверности доказательств - 5).
3.1.4 Консервативное лечение мононевропатии подмышечного нерва
Применяется при отсутствии прямых показаний к хирургическому лечению, таких как внешнее компрессионное воздействие на ствол нерва или выраженные необратимые изменения в самом стволе нерва, подтвержденные методами нейровизуализации (МРТ или УЗИ нервов) [297 - 299].
- Рекомендуется взрослым пациентам с мононевропатией подмышечного нерва лечение нейропатического болевого синдрома пациентам при его наличии [192].
Неселективные ингибиторы обратного захвата моноаминов: амитриптилин** - 25 - 150 мг/сутки.
Другие противоэпилептические препараты: габапентин - 300 - 3600 мг/сутки или прегабалин** - 150 - 600 мг/сутки.
При неэффективности препаратов первого ряда - опиоиды (трамадол** 100 - 400 мг/сутки).
Уровень убедительности рекомендаций C (уровень достоверности доказательств - 5).
3.1.5 Консервативное лечение мононевропатии мышечно-кожного нерва
- Рекомендуется взрослым пациентам с мононевропатией мышечно-кожного нерва прекращение физических упражнений на мышцы верхних конечностей до регресса симптомов заболевания [97].
Уровень убедительности рекомендаций C (уровень достоверности доказательств - 4).
- Рекомендуется пациентам с мононевропатией мышечно-кожного нерва иммобилизация локтевого сустава в согнутом под углом 90 градусов положении, ношение ортопедического ортеза [98].
Уровень убедительности рекомендаций C (уровень достоверности доказательств - 5).
- Рекомендуется взрослым пациентам с мононевропатией мышечно-кожного нерва медикаментозное купирование нейропатического болевого синдрома пациентам при его наличии: неселективные ингибиторы обратного захвата моноаминов: (амитриптилин** - 25 - 150 мг/сутки), другие противоэпилептические препараты: (габапентин - 300 - 3600 мг/сутки и прегабалин** - 150 - 600 мг/сутки)
При неэффективности препаратов первого ряда - опиоиды (трамадол** - 100 - 400 мг/сутки) [192].
Уровень убедительности рекомендаций C (уровень достоверности доказательств - 5).
3.1.6 Консервативное лечение мононевропатии ветвей плечевого сплетения
Применяется при отсутствии прямых показаний к хирургическому лечению, таких как внешнее компрессионное воздействие на ствол нерва или выраженные необратимые изменения в самом стволе нерва, подтвержденные методами нейровизуализации (МРТ или УЗИ нервов).
- Рекомендуется взрослым пациентам с мононевропатией ветвей плечевого сплетения купирование нейропатического болевого синдрома пациентам при его наличии [192].
Неселективные ингибиторы обратного захвата моноаминов: амитриптилин** - 25 - 150 мг/сутки.
Другие противоэпилептические препараты: габапентин - 300 - 3600 мг/сутки и прегабалин** - 150 - 600 мг/сутки.
При неэффективности препаратов первого ряда - опиоиды (трамадол** - 100 - 400 мг/сутки).
Уровень убедительности рекомендаций C (уровень достоверности доказательств - 5).
3.1.7 Консервативное лечение мононевропатии межреберных нервов
Применяется при отсутствии прямых показаний к хирургическому лечению, таких как внешнее компрессионное воздействие на ствол нерва (развивающееся при последствиях травм и новообразованиях грудной полости).
- Рекомендуется у взрослых пациентов с мононевропатией межреберных нервов, ассоциированным с перенесенной герпетической инфекцией при наличии нейропатического болевого синдрома - местное применение пластыря, содержащего лидокаин [300].
Уровень убедительности рекомендаций A (уровень достоверности доказательств - 1).
- Рекомендуется у взрослых пациентов с мононевропатией межреберных нервов купирование нейропатического болевого синдрома [192]:
Неселективные ингибиторы обратного захвата моноаминов: амитриптилин** - 25 - 150 мг/сутки.
Другие противоэпилептические препараты: габапентин - 300 - 3600 мг/сутки и прегабалин** - 150 - 600 мг/сутки.
При неэффективности препаратов первого ряда - опиоиды (трамадол** - 100 - 400 мг/сутки).
Уровень убедительности рекомендаций C (уровень достоверности доказательств - 5).
- Рекомендуется у пациентов с мононевропатией межреберных нервов локальное введение ГЛК с местным анестетиками в область проекции пораженного межреберного нерва [105].
Уровень убедительности рекомендаций C (уровень достоверности доказательств - 5).
- Рекомендуется у взрослых пациентов с мононевропатией межреберных нервов радиочастотная абляция пораженного межреберного нерва [301].
Уровень убедительности рекомендаций C (уровень достоверности доказательств - 4).
3.1.8 Консервативное лечение при мононевропатии седалищного нерва
- Рекомендуется у взрослых пациентов с мононевропатией седалищного нервов лечение нейропатического болевого синдрома в случае его наличия [192]:
Неселективные ингибиторы обратного захвата моноаминов: амитриптилин** - 25 - 150 мг/сутки.
Другие противоэпилептические препараты: габапентин - 300 - 3600 мг/сутки и прегабалин** - 150 - 600 мг/сутки.
При неэффективности препаратов первого ряда - опиоиды (трамадол** - 100 - 400 мг/сутки) [192].
Уровень убедительности рекомендаций C (уровень достоверности доказательств - 5).
- Рекомендуется пациентам с синдромом грушевидной мышцы введение нестероидных противовоспалительных и противоревматических препаратов и миорелаксантов [124].
Уровень убедительности рекомендаций C (уровень достоверности доказательств - 5).
- Рекомендуется взрослым пациентам с синдромом грушевидной мышцы локальное введение ботулинического токсина типа А** под навигацией УЗИ в грушевидную мышцу [302, 303].
Уровень убедительности рекомендаций A (уровень достоверности доказательств - 2).
Комментарий: эффективность введения ботулинического токсина типа А** выше по сравнению с инъекциями ГЛК и местного анестетика [303].
3.1.9 Консервативное лечение мононевропатии малоберцового нерва
- Рекомендуется пациентам с мононевропатией малоберцового нерва проводить обучение пациента - регулярная смена позиции конечностей и полное избегание положения "нога на ногу" [188].
Уровень убедительности рекомендаций C (уровень достоверности доказательств - 5).
- Рекомендуется пациентам с мононевропатией малоберцового нерва использование ортеза на область щиколотки и стопы, шинирование в ночное время в случае плегии стопы [188].
Уровень убедительности рекомендаций C (уровень достоверности доказательств - 5).
3.1.10 Консервативное лечение мононейропатии большеберцового нерва
Консервативное лечение применяется при отсутствии прямых показаний к хирургическому лечению, таких как внешнее компрессионное воздействие на ствол нерва или выраженные необратимые изменения в самом стволе нерва, подтвержденные методами нейровизуализации (МРТ или УЗИ нервов).
- Рекомендуется взрослым пациентам с мононевропатией большеберцового нерва лечение нейропатического болевого синдрома в случае его наличия [192]:
Неселективные ингибиторы обратного захвата моноаминов: амитриптилин** - 25 - 150 мг/сутки.
Другие противоэпилептические препараты: габапентин - 300 - 3600 мг/сутки или прегабалин** - 150 - 600 мг/сутки.
При неэффективности препаратов первого ряда - опиоиды (трамадол** - 100 - 400 мг/сутки).
Уровень убедительности рекомендаций C (уровень достоверности доказательств - 5)
3.1.11 Консервативное лечение мононевропатии бедренного нерва
Применением нехирургических методов лечения невропатии бедренного нерва целесообразно ограничиться лишь при полной уверенности в отсутствии устранимой причины сдавления данного нерва (гематома, новообразование и т.д.). В противном случае, оперативное вмешательство является методом выбора.
Невропатия бедренного нерва в независимости от приведшего к ее развитию этиологического фактора не имеет доказанных методов эффективного нехирургического лечения. При этом она сопровождается спонтанным регрессом моторной и сенсорной дисфункции в период от 2 до 24 месяцев в 93% случаев. Среди них удовлетворительного степени восстановления достигают лишь 38% [207]. В период восстановления в зависимости от клинической выраженности невропатии для облегчения выполнения мероприятий повседневной деятельности могут быть использованы вспомогательные ортопедические приспособления в виде коленного ортеза, опорной трости и т.д.
Наибольшую проблему в структуре невропатии бедренного нерва представляет при наличии болевой компонент.
- Рекомендуется взрослым пациентам с мононевропатией бедренного нерва лечение нейропатического болевого синдрома в случае его наличия [192]:
Неселективные ингибиторы обратного захвата моноаминов: амитриптилин** - 25 - 50 мг/сутки.
Другие противоэпилептические препараты: габапентин - 300 - 3600 мг/сутки, прегабалин** - 150 - 600 мг/сутки
Опиоды (при неэффективности препаратов первого ряда): трамадол** 100 - 400 мг/сутки.
Уровень убедительности рекомендаций C (уровень достоверности доказательств - 5).
- Рекомендуется взрослым пациентам с мононевропатией бедренного нерва блокада местным анестетиком с глюкокортикоидами или без в область компрессии бедренного нерва или его ветвей [304].
Уровень убедительности рекомендаций C (уровень достоверности доказательств - 5).
Комментарий: Блокады используют как с лечебной, так и с диагностической целью [304]. Блокады можно применять в виде однократной инъекции, серии болюсов, выполняемых с определенным интервалом в зависимости от длительности эффекта или с использованием катетерных технологий (параневральная установка катетера с/без подкожного туннелирования) и непрерывной инфузии анестетика эластичной помпой или инфузоматом [305]. Для повышения точности и безопасности блокады целесообразно использовать ультразвуковую навигацию [306].
- Рекомендуется периферическая стимуляция бедренного нерва с помощью имплантированного параневрально электрода с/без имплантации нейростимулятора [307,308].
Уровень убедительности рекомендаций C (уровень достоверности доказательств - 5).
3.1.12 Консервативное лечение мононевропатии наружного кожного нерва бедра
- Рекомендуется взрослым пациентам с мононейропатией наружного кожного нерва бедра для предотвращения повреждения нерва избегать факторов, вызывающих компрессию в области места выхода латерального кожного нерва бедра у передней верхней ости подвздошной кости, таких как тугой ремень или другие тесные элементы одежды [157].
Уровень убедительности рекомендаций C (уровень достоверности доказательств - 4).
Комментарий: при развитии мононевропатии латерального кожного нерва бедра на фоне беременности целесообразно придерживаться консервативных методов лечения и избегать хирургического вмешательства, так как в большинстве случаев симптоматика регрессирует после родов [157].
- Рекомендуется взрослым пациентам с мононейропатией наружного кожного нерва бедра при ожирении для уменьшения компрессии латерального кожного нерва бедра в месте выхода у передней верхней ости подвздошной кости - нормализация веса тела [157].
Уровень убедительности рекомендаций C (уровень достоверности доказательств - 4).
- Рекомендуется пациентам с мононейропатией наружного кожного нерва бедра локальное инъекционное введение ГЛК с местными анестетиками в область выхода латерального кожного нерва бедра у передней верхней ости подвздошной кости. Процедуру желательно проводить под навигацией УЗИ [157, 309 - 311].
Уровень убедительности рекомендаций A (уровень достоверности доказательств - 2).
- Рекомендуется пациентам с мононейропатией наружного кожного нерва бедра для лечения нейропатического болевого синдрома при неэффективности локального введения ГЛК с местными анестетиками - проведение пульсовой радиочастотной абляции [312, 313].
Уровень убедительности рекомендаций C (уровень достоверности доказательств - 4).
- Рекомендуется взрослым пациентам с мононейропатией наружного кожного нерва бедра лечение болевого нейропатического синдрома у пациентов при его наличии [192].
Неселективные ингибиторы обратного захвата моноаминов: амитриптилин** - 25 - 150 мг/сутки.
Другие противоэпилептические препраты: габапентин - 300 - 3600 мг/сутки или прегабалин** - 150 - 600 мг/сутки. Опиоиды (при неэффективности препаратов первого ряда): трамадол** 100 - 400 мг/сутки.
Уровень убедительности рекомендаций C (уровень достоверности доказательств - 5).
3.2 Хирургическое лечение
3.2.1 Хирургическое лечение мононейропатии срединного нерва
- Рекомендуется пациентам с синдромом запястного канала при неэффективности консервативной терапии провести хирургическое лечение [314 - 318].
Уровень убедительности рекомендаций A (Уровень достоверности доказательств - 1).
Комментарии: Целью хирургического лечения является декомпрессия срединного нерва в карпальном канале, что достигается полным пересечением поперечной связки запястья. Показаниями к декомпрессии является отсутствие стойкого достаточного эффекта от консервативной терапии, сокращение периодов ремиссии, прогрессирование неврологической симптоматики. При определении показаний к хирургическому лечению, клиническая картина и данные ЭНМГ должны быть соотнесены с данными визуализации (УЗИ). На сегодняшний день применяются открытая и миниинвазивная методики (эндоскопическая декомпрессия и декомпрессия с эндоскопической ассистенцией). Открытая декомпрессия выполняется из продольного доступа от поперечной складки запястья до точки пересечения оси 4-го пальца с линией Каплана. Допустимы модификации доступов с целью уменьшения продольных разрезов и уменьшения хирургической травмы. Пересечение связки осуществляется под контролем зрения. В отличие от предыдущей, миниинвазивные методики предполагают рассечение связки под контролем эндоскопа, который является инструментом визуализации внутриканальных структур. При этом доступ длинной 1,0 - 1,5 см выполняется по поперечной складки запястья. Подкожно формируется надсвязочный или подсвязочный туннель под эндоскоп. Целесообразно использование 0 или 30 градусного эндоскопа. Рассечение карпальной связки возможно антеградно или ретроградно. Преимущество эндоскопических методик заключается в минимизации хирургической травмы. Недостаток методики заключается в повышенном риске недосечения карпальной связки и повреждения анатомических структур. Преимуществом открытой методики является хорошая визуализация всех анатомических структур карпального канала. Недостаток заключается в пересечении мышц возвышения большого пальца и мизинца, формировании рубца над стволом нерва. По литературным данным выбор методики декомпрессии не влияет на исход заболевания. После декомпрессии карпального канала существует риск рубцово-спаечного процесса, что может привести к вторичной компрессии ствола срединного нерва. К профилактике спаечного процесса относятся: тщательный гемостаз, предпочтительный выбор миниинвазивных методик декомпрессии, использовании биодеградируемых имплантов при открытой декомпрессии. Нецелесообразно использование тугих повязок и длительной иммобилизации лучезапястного сустава в послеоперационном периоде [319, 320].
При синдроме круглого пронатора
- Рекомендуется пациентам при синдроме круглого пронатора в случае неэффективности консервативного лечения при наличии слабости и атрофии в иннервируемых срединным нервом мышцах кисти и предплечья, а также при подтверждении изменений инструментальными методами исследования проведение хирургического лечения [321].
Уровень убедительности рекомендаций C (Уровень достоверности доказательства - 5).
Комментарий: Хирургическое лечение обычно включает декомпрессию срединного нерва, включая ревизию состояния связки Струтерса и фасции поверхностного сгибателя пальцев.
Эндоскопическая методика имеет преимущества перед открытым хирургическим вмешательством, поскольку оно не нарушает кровоснабжение нервов и уменьшает вероятность образования рубцов. В случае развития рецидива показана открытая операция [67].
При синдроме переднего межкостного нерва
- Рекомендуется пациентам с проксимальной компрессией срединного нерва под связкой Струзерса проведение хирургическое лечения - резекции надмыщелкового отростка ("шпоры") плечевой кости и связки [321 - 323].
Уровень убедительности рекомендаций C (уровень достоверности доказательств - 5).
3.2.2 Хирургическое лечение мононевропатии локтевого нерва
Хирургическое вмешательство в виде декомпрессии и медиальную эпикондилэктомию целесообразно использовать при неэффективности консервативного лечения, а также при тяжелых формах невропатии [288].
- Рекомендуется взрослым пациентам с мононевропатией локтевого нерва на уровне локтевого канала предпочтение хирургической декомпрессии in situ (с медиальной эпикондилэктомией или без нее), так как все формы транспозиции показали худший результат, но допустимо проведение любого из методов: открытая или эндоскопическая хирургическая декомпрессия in situ, медиальная эпикондилэктомия, передняя подкожная транспозиция, межмышечная транспозиция [324].
Уровень убедительности рекомендаций B (уровень достоверности доказательств - 2).
- Рекомендуется взрослым пациентам с мононевропатией локтевого нерва на уровне локтевого канала при наличии подвывиха нерва наряду с хирургической декомпрессией и медиальной эпикондилэктомией допустимо проведение передней внутримышечной транспозиции [35].
Уровень убедительности рекомендаций C (уровень достоверности доказательств - 5).
Комментарий: после хирургического лечения рецидив отмечается в 3% случаев, при этом в 2% случаев возникают показания к повторной операции. Риск рецидивирования с необходимостью повторного вмешательства при субмышечной транспозиции в 5 раз выше, чем при открытой декомпрессии с эпикондилэктомией [324, 325].
В целом, все хирургические методы лечения показывают достаточную эффективность (улучшение в 87% случаев). Данные о предпочтении одного или другого методов хирургического лечения противоречивы, потому что часто зависят от опыта хирурга в каждом из методов [35, 165, 288, 324 - 328].
- Рекомендуется детям с мононевропатией локтевого нерва на уровне локтевого канала при неэффективности консервативного лечения хирургическое лечение [29].
Уровень убедительности рекомендаций C (уровень достоверности доказательств - 5).
Комментарий: в 83% случаев консервативное лечение при нейропатии локтевого нерва у детей на уровне локтя было неэффективным и требовало оперативного лечения. Хирургическая декомпрессия in situ у детей менее эффективна, чем у взрослых (в 23% случаев неэффективна) [29].
3.2.3 Хирургическое лечение при мононевропатии лучевого нерва
- Рекомендуется при мононевропатии лучевого нерва хирургическая декомпрессия лучевого нерва при неэффективности консервативной терапии в течение 3 месяцев [72, 329 - 331].
Уровень убедительности рекомендаций C (уровень достоверности доказательств - 5).
3.2.4 Хирургическое лечение мононевропатии подмышечного нерва
- Рекомендуется при мононевропатии подмышечного нерва проведение невролиза подмышечного нерва в случае неэффективности консервативной терапии [332, 333].
Уровень убедительности рекомендаций C (уровень достоверности доказательств - 4).
Комментарий: оперативное лечение невропатии подмышечного нерва является оптимальным в сроки 3 - 6 месяцев после поражения нерва [87]. Результаты хирургического лечения невропатии подмышечного нерва хуже за пределами этого периода времени, и малозначительные улучшения наблюдаются, когда операция проводится через 12 месяцев после поражения нерва [334 - 336].
3.2.5 Хирургическое лечение мононевропатии мышечно-кожного нерва
- Рекомендуется у взрослых пациентов с мононевропатией подмышечного нерва при неэффективности консервативной терапии и отсутствии клинического улучшения и признаков реиннервации по данным электромиографии игольчатой - проведение невротомии, невролиза и декомпрессии нерва [203].
Уровень убедительности рекомендаций C (уровень достоверности доказательств - 4).
3.2.6 Хирургическое лечение мононевропатии ветвей плечевого сплетения
- Рекомендуется пациентам с мононевропатией надлопаточного нерва при неэффективности консервативных методов, а также при прогрессирующей хронической боли и слабости в области лопатки - проведение артроскопической декомпрессии надлопаточного нерва или открытой декомпрессии нерва [337,338].
Уровень доказательности рекомендаций C (уровень достоверности доказательств - 5).
Комментарии: артроскопическая декомпрессия и открытая декомпрессия надлопаточного нерва имеют одинаковую эффективность [337, 338].
- Рекомендуется пациентам с мононевропатией длинного грудного нерва при неэффективности консервативной терапии и некупирующемся болевом синдроме - хирургическая декомпрессия длинного грудного нерва при хроническом болевом синдроме [11].
Уровень доказательности рекомендаций C (уровень достоверности доказательств - 4).
3.2.7 Хирургическое лечение мононевропатии межреберных нервов
- Рекомендуется взрослым пациентам с мононевропатией межреберных нервов при недостаточной эффективности консервативного лечения хирургическое вмешательство в виде неврэктомии, дорсальной ризотомии или сенсорной ганглионэктомии [339 - 341].
Уровень убедительности рекомендаций C (уровень достоверности доказательств - 4).
Комментарий: недостатками перечисленных хирургических методов является формирование устойчивого неврологического дефицита в виде анестезии, а также потенциального развития дизестезии в зоне иннервации нерва.
3.2.8 Хирургическое лечение при мононевропатии седалищного нерва
- Рекомендуется пациентам с мононевропатией седалищного нерва в случае неэффективности консервативной терапии тенотомия сухожилия грушевидной мышцы и декомпрессия седалищного нерва [342].
Уровень убедительности рекомендаций C (уровень достоверности доказательств - 5).
3.2.9 Хирургическое лечение мононевропатии малоберцового нерва
- Рекомендуется пациентам с мононевропатией малоберцового нерва при отсутствии уменьшения симптоматики в течение 3 - 6 месяцев несмотря на консервативное лечение и/или прогрессировании симптомов при отсутствии явных причин для компрессии хирургическое лечение в виде декомпрессии нервного ствола [343 - 345].
Уровень убедительности рекомендаций C (уровень достоверности доказательств - 4).
- Рекомендуется пациентам с мононевропатией малоберцового нерва при подозрении на аксонотмезис, нейротмезис или образование мягких тканей, вызывающее компрессию - хирургическое лечение с декомпрессией нервного ствола [188].
Уровень убедительности рекомендаций C (уровень достоверности доказательств - 5).
Комментарий: при интраневральных образованиях хирургическое лечение должно проводиться с использованием интраоперационного мониторинга [346].
3.2.10 Хирургическое лечение мононейропатии большеберцового нерва
- Рекомендуется взрослым пациентам с мононевропатией большеберцового нерва при неэффективности консервативной терапии, прогрессировании болевого синдрома и слабости мышц, иннервируемых большеберцовым нервом - проведение открытой декомпрессии или артроскопической декомпрессии большеберцового нерва на уровне тарзального канала [347, 348].
Уровень доказательности рекомендаций C (уровень достоверности доказательств - 4).
- Рекомендуется взрослым пациентам с невромой Мортона хирургическое иссечение невромы открытым способом [349].
Уровень доказательности рекомендаций B (уровень достоверности доказательств - 3).
3.2.11 Хирургическое лечение мононевропатии бедренного нерва
- Рекомендуется взрослым пациентам с мононевропатией бедренного нерва с послеоперационным компрессионным повреждением или прямым повреждением бедренного нерва выполнить неотложную хирургическую ревизию и декомпрессию [154, 350 - 352].
Уровень убедительности рекомендаций C (уровень достоверности доказательств - 4).
- Рекомендуется у пациентов с тракционным повреждением или тупой травмой бедренного нерва при отсутствии существенного восстановления функции в течение 3 месяцев выполнить хирургическую ревизию с проведением элетронейрографического исследования целостности нерва (электронейромиография стимуляционная одного нерва) для определения показаний к резекции и пластики бедренного нерва [154, 350 - 352].
Уровень убедительности рекомендаций C (уровень достоверности доказательств - 4).
3.2.12 Хирургическое лечение мононевропатии наружного кожного нерва бедра
- Рекомендуется пациентам с мононейропатией наружного кожного нерва бедра при неэффективности консервативного лечения - проведение невролиза и декомпрессии латерального кожного нерва бедра [353 - 357].
Уровень убедительности рекомендаций C (уровень достоверности доказательств - 5).
Комментарии: невролиз наружного кожного нерва бедра является наиболее щадящим методом хирургического лечения, но в ряде случаев отмечаются рецидивы симптоматики [357 - 359].
- Рекомендуется пациентам с мононейропатией наружного кожного нерва бедра при выраженных сенсорных нарушениях и нейропатическом болевом синдроме в случае неэффективности или рецидиве симптоматики после невролиза для уменьшения болевого синдрома - проведение резекции наружного кожного нерва бедра [353, 357 - 359].
Уровень убедительности рекомендаций C (уровень достоверности доказательств - 5).
Комментарии: резекция наружного кожного нерва бедра дает более выраженное и стойкое уменьшение симптомов, но необходимо учитывать развитие побочного эффекта в виде полной анестезии в зоне иннервации.
3.3 Лечение, включая медикаментозную и немедикаментозную терапии, диетотерапию, обезболивание, медицинские показания и противопоказания к применению методов лечения.
3.3.2 Лечение мононевропатии локтевого нерва, включая медикаментозную и немедикаментозную терапии, диетотерапию, обезболивание, медицинские показания и противопоказания к применению методов лечения
Лечение кубитального туннельного синдрома зависит от степени тяжести и включает в себя консервативное и хирургическое лечение. При легком течении кубитального туннельного синдрома консервативное лечение помогает только в 50% случаев, в то время как оперативное лечение дает почти 100% результат с помощью любого хирургического метода [175].
3.3.3 Лечение мононевропатии лучевого нерва, включая медикаментозную и немедикаментозную терапии, диетотерапию, обезболивание, медицинские показания и противопоказания к применению методов лечения
В зависимости от характера и выраженности поражения применяется консервативное и хирургическое лечение.
3.3.4 Лечение мононевропатии подмышечного нерва, включая медикаментозную и немедикаментозную терапии, диетотерапию, обезболивание, медицинские показания и противопоказания к применению методов лечения
В зависимости от характера и выраженности поражения применяется консервативное и хирургическое лечение.
3.3.5 Лечение мононевропатии мышечно-кожного нерва, включая медикаментозную и немедикаментозную терапии, диетотерапию, обезболивание, медицинские показания и противопоказания к применению методов лечения
В зависимости от характера и выраженности поражения применяется консервативное и хирургическое лечение.
3.3.6 Лечение, включая медикаментозную и немедикаментозную терапии мононевропатии ветвей плечевого сплетения, диетотерапию, обезболивание, медицинские показания и противопоказания к применению методов лечения
В зависимости от характера и выраженности поражения применяется консервативное и хирургическое лечение.
3.3.7 Лечение мононевропатии межреберных нервов, включая медикаментозную и немедикаментозную терапии, диетотерапию, обезболивание, медицинские показания и противопоказания к применению методов лечения
В зависимости от характера и выраженности поражения применяется консервативное и хирургическое лечение [105, 360].
3.3.8 Лечение мононевропатии седалищного нерва, включая медикаментозную и немедикаментозную терапии, диетотерапию, обезболивание, медицинские показания и противопоказания к применению методов лечения
В зависимости от характера и выраженности поражения применяется консервативное и хирургическое лечение.
3.3.9 Лечение мононевропатии малоберцового нерва (НМН), включая медикаментозную и немедикаментозную терапии, диетотерапию, обезболивание, медицинские показания и противопоказания к применению методов лечения
В зависимости от характера и выраженности поражения применяется консервативное и хирургическое лечение.
3.3.10 Лечение мононейропатии большеберцового нерва, включая медикаментозную и немедикаментозную терапии, диетотерапию, обезболивание, медицинские показания и противопоказания к применению методов лечения
В зависимости от характера и выраженности поражения применяется консервативное и хирургическое лечение.
3.3.11 Лечение мононевропатии бедренного нерва, включая медикаментозную и немедикаментозную терапии, диетотерапию, обезболивание, медицинские показания и противопоказания к применению методов лечения
В зависимости от характера и выраженности поражения применяется консервативное и хирургическое лечение.
3.3.12 Лечение мононевропатии наружного кожного нерва бедра, включая медикаментозную и немедикаментозную терапии, диетотерапию, обезболивание, медицинские показания и противопоказания к применению методов лечения.
В зависимости от характера и выраженности поражения применяется консервативное и хирургическое лечение.
4. Медицинская реабилитация и санаторно-курортное лечение, медицинские показания и противопоказания к применению методов медицинской реабилитации, в том числе основанных на использовании природных лечебных факторов
4.1 Медицинская реабилитация и санаторно-курортное лечение, медицинские показания и противопоказания к применению методов медицинской реабилитации, в том числе основанных на использовании природных лечебных факторов мононейропатии срединного нерва
- Рекомендуется пациентам с мононевропатией срединного нерва использование лечебных лангет и ортопедических ортезов, способствующих компенсации и коррекции возникших двигательных расстройств [361].
Уровень убедительности рекомендаций C (уровень достоверности доказательств - 5).
4.2 Медицинская реабилитация и санаторно-курортное лечение мононевропатии локтевого нерва, медицинские показания и противопоказания к применению методов медицинской реабилитации, в том числе основанных на использовании природных лечебных факторов
- Рекомендуется пациентам с мононевропатией локтевого нерва использование лечебных лангет и ортопедических ортезов, способствующих компенсации и коррекции возникших двигательных расстройств [362].
Уровень убедительности рекомендаций C (уровень достоверности доказательств - 5)
4.3 Медицинская реабилитация и санаторно-курортное лечение мононевропатии лучевого нерва, медицинские показания и противопоказания к применению методов медицинской реабилитации, в том числе основанных на использовании природных лечебных факторов
- Рекомендуется пациентам с мононевропатией лучевого нерва использование лечебных лангет и ортопедических ортезов, способствующих компенсации и коррекции возникших двигательных расстройств [362].
Уровень убедительности рекомендаций C (уровень достоверности доказательств - 5)
4.4 Медицинская реабилитация и санаторно-курортное лечение мононевропатии подмышечного нерва, медицинские показания и противопоказания к применению методов медицинской реабилитации, в том числе основанных на использовании природных лечебных факторов
- Рекомендуется пациентам с мононевропатией подмышечного нерва использование лечебных лангет и ортопедических ортезов, способствующих компенсации и коррекции возникших двигательных расстройств [362].
Уровень убедительности рекомендаций C (уровень достоверности доказательств - 5).
4.5 Медицинская реабилитация и санаторно-курортное лечение мононевропатии мышечно-кожного нерва, медицинские показания и противопоказания к применению методов медицинской реабилитации, в том числе основанных на использовании природных лечебных факторов
- Рекомендуется пациентам с мононевропатией мышечно-кожного нерва использование лечебных лангет и ортопедических ортезов, способствующих компенсации и коррекции возникших двигательных расстройств [362].
Уровень убедительности рекомендаций C (уровень достоверности доказательств - 5)
4.6 Медицинская реабилитация и санаторно-курортное лечение мононевропатии ветвей плечевого сплетения, медицинские показания и противопоказания к применению методов медицинской реабилитации, в том числе основанных на использовании природных лечебных факторов
- Рекомендуется пациентам с мононевропатией ветвей плечевого сплетения использование лечебных лангет и ортопедических ортезов, способствующих компенсации и коррекции возникших двигательных расстройств [362].
Уровень убедительности рекомендаций C (уровень достоверности доказательств - 5)
4.7 Медицинская реабилитация и санаторно-курортное лечение мононевропатии межреберных нервов, медицинские показания и противопоказания к применению методов медицинской реабилитации, в том числе основанных на использовании природных лечебных факторов
- Рекомендуется пациентам с мононевропатией межреберных нервов использование лечебных лангет и ортопедических ортезов, способствующих компенсации и коррекции возникших двигательных расстройств [362].
Уровень убедительности рекомендаций C (уровень достоверности доказательств - 5).
4.8 Медицинская реабилитация и санаторно-курортное лечение мононевропатии седалищного нерва, медицинские показания и противопоказания к применению методов медицинской реабилитации, в том числе основанных на использовании природных лечебных факторов
- Рекомендуется пациентам с мононевропатией седалищного нерва использование лечебных лангет и ортопедических ортезов, способствующих компенсации и коррекции возникших двигательных расстройств [362].
Уровень убедительности рекомендаций C (уровень достоверности доказательств - 5).
4.9 Медицинская реабилитация и санаторно-курортное лечение мононевропатии малоберцового нерва, медицинские показания и противопоказания к применению методов медицинской реабилитации, в том числе основанных на использовании природных лечебных факторов
- Рекомендуется пациентам с мононевропатией малоберцового нерва проведение реабилитации, включая физическую терапию и электростимуляцию паретичных мышц, с целью коррекции симптомов, ассоциированных со слабостью в стопе [188].
Уровень убедительности рекомендаций C (уровень достоверности доказательств - 5).
4.10 Медицинская реабилитация и санаторно-курортное лечение мононейропатии большеберцового нерва, медицинские показания и противопоказания к применению методов медицинской реабилитации, в том числе основанных на использовании природных лечебных факторов
- Рекомендуется пациентам с мононевропатией большеберцового нерва использование лечебных лангет и ортопедических ортезов, способствующих компенсации и коррекции возникших двигательных расстройств [362].
Уровень убедительности рекомендаций C (уровень достоверности доказательств - 5).
4.11 Медицинская реабилитация и санаторно-курортное лечение мононевропатии бедренного нерва, медицинские показания и противопоказания к применению методов медицинской реабилитации, в том числе основанных на использовании природных лечебных факторов
- Рекомендуется пациентам с мононевропатией бедренного нерва использование лечебных лангет и ортопедических ортезов, способствующих компенсации и коррекции возникших двигательных расстройств [362].
Уровень убедительности рекомендаций C (уровень достоверности доказательств - 5).
4.12 Медицинская реабилитация и санаторно-курортное лечение мононевропатии наружного кожного нерва бедра, медицинские показания и противопоказания к применению методов медицинской реабилитации, в том числе основанных на использовании природных лечебных факторов
- Рекомендуется пациентам с мононевропатией наружного кожного нерва использование лечебных лангет и ортопедических ортезов, способствующих компенсации и коррекции возникших двигательных расстройств [362].
Уровень убедительности рекомендаций C (уровень достоверности доказательств - 5).
5. Профилактика и диспансерное наблюдение, медицинские показания и противопоказания к применению методов профилактики
5.1 Профилактика и диспансерное наблюдение, медицинские показания и противопоказания к применению методов профилактики мононевропатии срединного нерва
- Рекомендуется для профилактики синдрома запястного канала для предотвращения возможной травматизации нерва избегать полного разгибания и сгибания в запястье, повторяющихся и стереотипных движений со статическими нагрузками на запястье, воздействия вибрации [362].
Уровень убедительности рекомендаций C (уровень достоверности доказательств - 5).
5.2 Профилактика и диспансерное наблюдение мононевропатии локтевого нерва, медицинские показания и противопоказания к применению методов профилактики.
- Рекомендуется взрослым пациентам для профилактики мононевропатии локтевого нерва на уровне локтевого канала избегать положений, сдавливающих локтевой нерв, не подкладывать руку под голову на ночь, не разговаривать по телефону, держа его пораженной конечностью (использовать гарнитуру или здоровую руку), не ставить руку на подлокотник, избегать длительного сгибания руки в локте больше, чем на 90 градусов [289 - 291].
Уровень убедительности рекомендаций C (уровень достоверности доказательств - 4)
5.3 Профилактика и диспансерное наблюдение мононевропатии лучевого нерва, медицинские показания и противопоказания к применению методов профилактики.
Специфической профилактики мононевропатии лучевого нерва не разработано. В диспансерном наблюдении пациент не нуждается.
5.4 Профилактика и диспансерное наблюдение мононевропатии подмышечного нерва, медицинские показания и противопоказания к применению методов профилактики
Специфической профилактики мононевропатии подмышечного нерва не разработано. В диспансерном наблюдении пациент не нуждается.
5.5 Профилактика и диспансерное наблюдение мононевропатии мышечно-кожного нерва, медицинские показания и противопоказания к применению методов профилактики.
Специфической профилактики мононевропатии мышечно-кожного нерва не разработано. В диспансерном наблюдении пациент не нуждается.
5.6 Профилактика и диспансерное наблюдение мононевропатии ветвей плечевого сплетения, медицинские показания и противопоказания к применению методов профилактики.
Специфической профилактики мононевропатии коротких ветвей плечевого сплетения не разработано. В диспансерном наблюдении пациент не нуждается.
5.7 Профилактика и диспансерное наблюдение мононевропатии межреберных нервов, медицинские показания и противопоказания к применению методов профилактики
Специфической профилактики мононевропатии межреберных нервов не разработано. В диспансерном наблюдении пациент не нуждается.
5.8 Профилактика и диспансерное наблюдение мононевропатии седалищного нерва, медицинские показания и противопоказания к применению методов профилактики.
Специфической профилактики мононевропатии седалищного нерва не разработано. В диспансерном наблюдении пациент не нуждается.
5.9 Профилактика и диспансерное наблюдение мононевропатии малоберцового нерва (НМН), медицинские показания и противопоказания к применению методов профилактики.
Специфической профилактики мононевропатии седалищного нерва не разработано. В диспансерном наблюдении пациент не нуждается.
5.10 Профилактика и диспансерное наблюдение мононейропатии большеберцового нерва, медицинские показания и противопоказания к применению методов профилактики.
Специфической профилактики мононевропатии большеберцового нерва не разработано. В диспансерном наблюдении пациент не нуждается.
5.11 Профилактика и диспансерное наблюдение мононевропатии бедренного нерва, медицинские показания к применению методов профилактики
Специфической профилактики мононевропатии бедренного нерва не разработано. В диспансерном наблюдении пациент не нуждается.
5.12 Профилактика и диспансерное наблюдение мононевропатии наружного кожного нерва бедра, медицинские показания и противопоказания к применению методов профилактики
Специфической профилактики мононевропатии латерального кожного нерва бедра не разработано. В диспансерном наблюдении пациент не нуждается.
6. Организация оказания медицинской помощи
6.1 Организация оказания медицинской помощи при мононейропатии срединного нерва
Пациенты с мононевропатией срединного нерва могут проходить лечение в амбулаторных условиях. Госпитализация в стационар, за исключением случаев хирургического лечения, не требуется.
6.2 Организация оказания медицинской помощи при мононевропатии локтевого нерва
Пациенты с мононевропатией локтевого нерва могут проходить лечение в амбулаторных условиях. Госпитализация в стационар, за исключением случаев хирургического лечения, не требуется.
6.3 Организация оказания медицинской помощи при мононевропатии лучевого нерва
Пациенты с мононевропатией лучевого нерва могут проходить лечение в амбулаторных условиях. Госпитализация в стационар, за исключением случаев хирургического лечения, не требуется.
6.4 Организация оказания медицинской помощи при мононевропатии подмышечного нерва
Пациенты с мононевропатией подмышечного нерва могут проходить лечение в амбулаторных условиях. Госпитализация в стационар, за исключением случаев хирургического лечения, не требуется.
6.5 Организация оказания медицинской помощи при мононевропатии мышечно-кожного нерва
Пациенты с мононевропатией мышечно-кожного нерва могут проходить лечение в амбулаторных условиях. Госпитализация в стационар, за исключением случаев хирургического лечения, не требуется.
6.6 Организация оказания медицинской помощи мононевропатии ветвей плечевого сплетения
Пациенты с мононевропатией коротких ветвей плечевого сплетения могут проходить лечение в амбулаторных условиях. Госпитализация в стационар, за исключением случаев хирургического лечения, не требуется.
6.7 Организация оказания медицинской помощи при мононевропатии межреберных нервов
Пациенты с мононевропатией межреберных нервов могут проходить лечение в амбулаторных условиях. Госпитализация в стационар, за исключением случаев хирургического лечения, не требуется.
6.8 Организация оказания медицинской помощи при мононевропатии седалищного нерва
Пациенты с мононевропатией могут проходить лечение в амбулаторных условиях. Госпитализация в стационар, за исключением случаев хирургического лечения, не требуется.
6.9 Организация оказания медицинской помощи при мононевропатии малоберцового нерва (НМН)
Пациенты с мононевропатией могут проходить лечение в амбулаторных условиях. Госпитализация в стационар, за исключением случаев хирургического лечения, не требуется.
6.10 Организация оказания медицинской помощи при мононейропатии большеберцового нерва
Пациенты с мононевропатией могут проходить лечение в амбулаторных условиях. Госпитализация в стационар, за исключением случаев хирургического лечения, не требуется.
6.11 Организация оказания медицинской помощи при мононевропатии бедренного нерва
Пациенты с мононевропатией бедренного нерва могут проходить лечение в амбулаторных условиях. Госпитализация в стационар, за исключением случаев хирургического лечения, не требуется.
6.12 Организация оказания медицинской помощи при мононевропатии наружного кожного нерва бедра
Пациенты с мононевропатией могут проходить лечение в амбулаторных условиях. Госпитализация в стационар, за исключением случаев хирургического лечения, не требуется.
7. Дополнительная информация (в том числе факторы, влияющие на исход заболевания или состояния)
7.1 Дополнительная информация (в том числе факторы, влияющие на исход заболевания или состояния) для мононейропатии срединного нерва
Правильная диагностика и своевременное применение адекватных методов лечения приводит к компенсации двигательных расстройств более чем у 80% больных с МН. Необходимо учитывать, что на восстановление функции пораженного нерва могут оказать негативное влияние систематический прием алкоголя, в связи с чем целесообразно его исключить на все время лечения и реабилитации.
7.2 Дополнительная информация при мононевропатии локтевого нерва (в том числе факторы, влияющие на исход заболевания или состояния)
Правильная диагностика и своевременное применение адекватных методов лечения приводит к компенсации двигательных расстройств более чем у 80% больных с МН. Необходимо учитывать, что на восстановление функции пораженного нерва могут оказать негативное влияние систематический прием алкоголя, в связи с чем целесообразно его исключить на все время лечения и реабилитации.
7.3 Дополнительная информация для мононевропатии лучевого нерва (в том числе факторы, влияющие на исход заболевания или состояния)
Правильная диагностика и своевременное применение адекватных методов лечения приводит к компенсации двигательных расстройств более чем у 80% больных с МН. Необходимо учитывать, что на восстановление функции пораженного нерва могут оказать негативное влияние систематический прием алкоголя, в связи с чем целесообразно его исключить на все время лечения и реабилитации.
7.4 Дополнительная информация для мононевропатии подмышечного нерва (в том числе факторы, влияющие на исход заболевания или состояния)
Правильная диагностика и своевременное применение адекватных методов лечения приводит к компенсации двигательных расстройств более чем у 80% больных с МН. Необходимо учитывать, что на восстановление функции пораженного нерва могут оказать негативное влияние систематический прием алкоголя, в связи с чем целесообразно его исключить на все время лечения и реабилитации.
7.5 Дополнительная информация для мононевропатии мышечно-кожного нерва (в том числе факторы, влияющие на исход заболевания или состояния)
Правильная диагностика и своевременное применение адекватных методов лечения приводит к компенсации двигательных расстройств более чем у 80% больных с МН. Необходимо учитывать, что на восстановление функции пораженного нерва могут оказать негативное влияние систематический прием алкоголя, в связи с чем целесообразно его исключить на все время лечения и реабилитации.
7.6 Дополнительная информация для мононевропатии ветвей плечевого сплетения (в том числе факторы, влияющие на исход заболевания или состояния)
Правильная диагностика и своевременное применение адекватных методов лечения приводит к компенсации двигательных расстройств более чем у 80% больных с МН. Необходимо учитывать, что на восстановление функции пораженного нерва могут оказать негативное влияние систематический прием алкоголя, в связи с чем целесообразно его исключить на все время лечения и реабилитации.
7.7 Дополнительная информация для мононевропатии межреберных нервов (в том числе факторы, влияющие на исход заболевания или состояния)
Правильная диагностика и своевременное применение адекватных методов лечения приводит к компенсации двигательных расстройств более чем у 80% больных с МН. Необходимо учитывать, что на восстановление функции пораженного нерва могут оказать негативное влияние систематический прием алкоголя, в связи с чем целесообразно его исключить на все время лечения и реабилитации.
7.8 Дополнительная информация для мононевропатии седалищного нерва (в том числе факторы, влияющие на исход заболевания или состояния)
Правильная диагностика и своевременное применение адекватных методов лечения приводит к компенсации двигательных расстройств более чем у 80% больных с МН. Необходимо учитывать, что на восстановление функции пораженного нерва могут оказать негативное влияние систематический прием алкоголя, в связи с чем целесообразно его исключить на все время лечения и реабилитации.
7.9 Дополнительная информация для мононевропатии малоберцового нерва (НМН) (в том числе факторы, влияющие на исход заболевания или состояния)
Правильная диагностика и своевременное применение адекватных методов лечения приводит к компенсации двигательных расстройств более чем у 80% больных с МН. Необходимо учитывать, что на восстановление функции пораженного нерва могут оказать негативное влияние систематический прием алкоголя, в связи с чем целесообразно его исключить на все время лечения и реабилитации.
7.10 Дополнительная информация для мононейропатии большеберцового нерва (в том числе факторы, влияющие на исход заболевания или состояния)
Правильная диагностика и своевременное применение адекватных методов лечения приводит к компенсации двигательных расстройств более чем у 80% больных с МН. Необходимо учитывать, что на восстановление функции пораженного нерва могут оказать негативное влияние систематический прием алкоголя, в связи с чем целесообразно его исключить на все время лечения и реабилитации.
7.11 Дополнительная информация для мононевропатии бедренного нерва (в том числе факторы, влияющие на исход заболевания или состояния)
Правильная диагностика и своевременное применение адекватных методов лечения приводит к компенсации двигательных расстройств более чем у 80% больных с МН. Необходимо учитывать, что на восстановление функции пораженного нерва могут оказать негативное влияние систематический прием алкоголя, в связи с чем целесообразно его исключить на все время лечения и реабилитации.
7.12 Дополнительная информация для мононевропатии наружного кожного нерва бедра (в том числе факторы, влияющие на исход заболевания или состояния)
Правильная диагностика и своевременное применение адекватных методов лечения приводит к компенсации двигательных расстройств более чем у 80% больных с МН. Необходимо учитывать, что на восстановление функции пораженного нерва могут оказать негативное влияние систематический прием алкоголя, в связи с чем целесообразно его исключить на все время лечения и реабилитации.
Критерии оценки качества медицинской помощи
N
Критерии качества
Оценка выполнения
Этап постановки диагноза
1
Пациенту при подозрении на мононевропатию при постановке диагноза проведен прием (осмотр, консультация) врача-невролога.
Да/Нет
2
При наличии нейропатического болевого синдрома оценена выраженность боли.
Да/Нет
3
Проведена стимуляционная электронейромиография (электромиография стимуляционная одного нерва) с исследованием пораженного нерва для уточнения локализации, характера и степени поражения
Да/Нет
4
При выявлении клинических или электромиографических признаков поражения других нервов и для дифференциальной диагностики с другими заболеваниями проведена игольчатая электромиография (электромиография игольчатая (одна мышца)) с исследованием мышц, иннервируемых моторными волокнами пораженного нерва, а также мышц, иннервируемых соседними нервами, для уточнения уровня и степени поражения.
Да/Нет
5
Проведено УЗИ пораженного нерва (ультразвуковое исследование периферических нервов (одна анатомическая область)).
Да/Нет
Этап лечения/реабилитации
7
В качестве терапии на раннем сроке заболевания проведено локальное иньекционное введение глюкокортикоидов с местными анестетиками в область компрессии нерва под навигацией УЗИ или без.
Да/Нет
8
При наличии нейропатического болевого синдрома пациентам старше 18 лет в зависимости от переносимости и при отсутствии медицинских противопоказаний проведена терапия ингибиторами обратного захвата моноаминов или другими противоэпилептическими препаратами (амитриптилин** - 25 - 150 мг/сутки; габапентин - 300 - 3600 мг/сутки или прегабалин** - 150 - 600 мг/сутки). При неэффективности препаратов первого ряда - назначение опиоидов (трамадол** - 100 - 400 мг/сутки)
Да/Нет
Список литературы
1. Olewnik. et al. Anatomical variations of the pronator teres muscle in a Central European population and its clinical significance // Anat. Sci. Int. Springer, 2018. Vol. 93, N 2. P. 299 - 306.
2. Padua L. et al. Carpal tunnel syndrome: clinical features, diagnosis, and management // Lancet Neurol. Elsevier, 2016. Vol. 15, N 12. P. 1273 - 1284.
3. van Alfen N. Trapped or twisted? Teasing out anterior interosseous neuropathy // Muscle Nerve. Muscle Nerve, 2020. Vol. 61, N 3. P. 268 - 270.
4. Campbell W.W. Diagnosis and management of common compression and entrapment neuropathies. // Neurol. Clin. 1997. Vol. 15, N 3. P. 549 - 567.
5. Рассел С.М. Диагностика повреждения периферических нервов. Бином. Лаб. знаний, 2009.
6. Landau M.E., Campbell W.W. Clinical features and electrodiagnosis of ulnar neuropathies // Phys. Med. Rehabil. Clin. Elsevier, 2013. Vol. 24, N 1. P. 49 - 66.
7. Mitchell J.J. et al. Axillary Nerve Palsy and Deltoid Muscle Atony // JBJS Reviews. 2017. Vol. 5, N 7.
8. Tharin B.D. et al. Brachial plexopathy: a review of traumatic and nontraumatic causes. // AJR. Am. J. Roentgenol. United States, 2014. Vol. 202, N 1. P. W67-75.
9. Mello Junior J. dos S. et al.
, Brasil, 2011. // Rev. bras. neurol. 2012.
10. Masakado Y. et al. Clinical neurophysiology in the diagnosis of peroneal nerve palsy. // Keio J. Med. Japan, 2008. Vol. 57, N 2. P. 84 - 89.
11. Schippert D.W., Li Z. Supraclavicular long thoracic nerve decompression for traumatic scapular winging. // J. Surg. Orthop. Adv. United States, 2013. Vol. 22, N 3. P. 219 - 223.
12. Ward P.J., Porter M.L. Tarsal tunnel syndrome: a study of the clinical and neurophysiological results of decompression. // J. R. Coll. Surg. Edinb. Scotland, 1998. Vol. 43, N 1. P. 35 - 36.
13. Wu K.K. Morton's interdigital neuroma: a clinical review of its etiology, treatment, and results. // J. foot ankle Surg. Off. Publ. Am. Coll. Foot Ankle Surg. United States, 1996. Vol. 35, N 2. P. 112 - 118.
14. Зимакова Т.Б. Клинические варианты синдрома бедренного нерва // Практическая медицина. Общество с ограниченной ответственностью "Практика", 2013. N 1 (66).
15. Скоромец А.А., Скоромец Т.А., Скоромец А.П. Топическая диагностика заболеваний нервной системы: Руководство для врачей. Акционерное общество Издательство Политехника, 2014.
16. Мументалер М., Штер М., Мюллер-Фаль Г. Поражение периферических нервов и корешковые синдромы // М. МЕДпресс-информ. 2013.
17. Madani S., Doughty C. Lower extremity entrapment neuropathies. // Best Pract. Res. Clin. Rheumatol. Netherlands, 2020. Vol. 34, N 3. P. 101565.
18. Гильвег А.С., Парфенов В.А. Синдром запястного канала в пожилом возрасте // Доктор. Ру. Некоммерческое партнерство содействия развитию системы здравоохранения и..., 2017. N 1. P. 30 - 34.
19. Aroori S., Spence R.A.J. Carpal tunnel syndrome. // Ulster Med. J. 2008. Vol. 77, N 1. P. 6 - 17.
20. Аль-Замиль М.Х. Карпальный синдром // Клиническая неврология. Негосударственное образовательное учреждение" Медицинский стоматологический..., 2008. N 1. P. 41 - 45.
21. Wipperman J., Goerl K. Carpal tunnel syndrome: diagnosis and management // Am. Fam. Physician. 2016. Vol. 94, N 12. P. 993 - 999.
22. Богов А.А. et al. Синдром запястного (карпального) канала // Практическая медицина. Общество с ограниченной ответственностью "Практика", 2014. Vol. 2, N 4 (80).
23. Белова Н.В. et al. Современные представления о диагностике и лечении карпального туннельного синдрома // РМЖ. Общество с ограниченной ответственностью" Русский Медицинский Журнал", 2015. Vol. 23, N 24. P. 1429 - 1432.
24. Kao S.Y. Carpal tunnel syndrome as an occupational disease. // J. Am. Board Fam. Pract. United States, 2003. Vol. 16, N 6. P. 533 - 542.
25. Jablecki C.K. et al. Practice parameter: electrodiagnostic studies in carpal tunnel syndrome: report of the American Association of Electrodiagnostic Medicine, American Academy of Neurology, and the American Academy of Physical Medicine and Rehabilitation // Neurology. AAN Enterprises, 2002. Vol. 58, N 11. P. 1589 - 1592.
26. MacDermid J.C., Doherty T. Clinical and electrodiagnostic testing of carpal tunnel syndrome: a narrative review // J. Orthop. Sport. Phys. Ther. JOSPT, Inc. JOSPT, 1033 North Fairfax Street, Suite 304, Alexandria, VA..., 2004. Vol. 34, N 10. P. 565 - 588.
27. Herbert R., Gerr F., Dropkin J. Clinical evaluation and management of work related carpal tunnel syndrome // Am. J. Ind. Med. Wiley Online Library, 2000. Vol. 37, N 1. P. 62 - 74.
28. Batdorf N.J., Cantwell S.R., Moran S.L. Idiopathic carpal tunnel syndrome in children and adolescents // J. Hand Surg. Am. J Hand Surg Am, 2015. Vol. 40, N 4. P. 773 - 777.
29. Gallone G., Di Gennaro G.L., Farr S. Peripheral Nerve Compression Syndromes in Children // J. Hand Surg. Am. J Hand Surg Am, 2020. Vol. 45, N 9. P. 857 - 863.
30.
et al. Etiology of Carpal Tunnel Syndrome in a Large Cohort of Children // Child. (Basel, Switzerland). Children (Basel), 2021. Vol. 8, N 8.
31. Na K.-T. et al. Anterior Interosseous Nerve Syndrome: Is it a Compressive Neuropathy? // Indian J. Orthop. Switzerland, 2020. Vol. 54, N Suppl 1. P. 193 - 198.
32. Дружинина Е.С. et al. Фасцикулярная констрикция срединного нерва по типу "песочные часы": серия клинических наблюдений // Нейрохирургия. 2024. Vol. 25, N 4. P. 49 - 56.
33. Голубев В.Л. et al. Туннельные синдромы руки // Русский медицинский журнал. 2009. Vol. 17, N Б. P. 22.
34. Costales J.R. et al. Peripheral nerve injuries in the pediatric population: a review of the literature. Part II: entrapment neuropathies // Child's Nerv. Syst. Springer Verlag, 2019. Vol. 35, N 1. P. 37 - 45.
35. Chimenti P.C., Hammert W.C. Ulnar neuropathy at the elbow: an evidence-based algorithm // Hand Clin. Elsevier, 2013. Vol. 29, N 3. P. 435 - 442.
36. Campbell W.W. et al. Variations in anatomy of the ulnar nerve at the cubital tunnel: pitfalls in the diagnosis of ulnar neuropathy at the elbow // Muscle Nerve Off. J. Am. Assoc. Electrodiagn. Med. Wiley Online Library, 1991. Vol. 14, N 8. P. 733 - 738.
37. Frost P. et al. Lifestyle risk factors for ulnar neuropathy and ulnar neuropathy like symptoms // Muscle Nerve. Wiley Online Library, 2013. Vol. 48, N 4. P. 507 - 515.
38. Bartels R., Verbeek A.L.M. Risk factors for ulnar nerve compression at the elbow: a case control study // Acta Neurochir. (Wien). Springer, 2007. Vol. 149, N 7. P. 669 - 674.
39. Jones H.R.J. Pizza cutter's palsy. // The New England journal of medicine. United States, 1988. Vol. 319, N 7. P. 450.
40. Akuthota V. et al. The effect of long-distance bicycling on ulnar and median nerves: an electrophysiologic evaluation of cyclist palsy // Am. J. Sports Med. Sage Publications Sage CA: Los Angeles, CA, 2005. Vol. 33, N 8. P. 1224 - 1230.
41. Padua L. et al. A case of Guyon syndrome with neuroapraxic block resolved after surgical decompression // Electroencephalogr. Clin. Neurophysiol. Mot. Control. Elsevier, 1998. Vol. 109, N 2. P. 191 - 193.
42. Richmond D.R. Handlebar problems in bicycling. // Clin. Sports Med. 1994. Vol. 13, N 1. P. 165 - 173.
43. Foucher G. et al. Distal ulnar nerve entrapment due to tumors of Guyon's canal. A series of ten cases. // Handchirurgie, Mikrochirurgie, Plast. Chir. Organ der Deutschsprachigen Arbeitsgemeinschaft fur Handchirurgie Organ der Deutschsprachigen Arbeitsgemeinschaft fur Mikrochirurgie der Peripher. Nerven und Gefasse Organ der V.. 1993. Vol. 25, N 2. P. 61 - 65.
44. Balikova M. et al. Bilateral position-related ulnar neuropathy at elbow in pediatric population and review of the literature // Child's Nerv. Syst. Springer, 2017. Vol. 33. P. 399 - 405.
45. Torg J.S., MD H.P., Sweterlitsch P. The effect of competitive pitching on the shoulders and elbows of preadolescent baseball players // Pediatrics. American Academy of Pediatrics, 1972. Vol. 49, N 2. P. 267 - 272.
46. Chang I.T., DePold Hohler A. Bilateral radial nerve compression (crutch palsy): a case report // J Neurol Neurophysiol. 2012. Vol. 3. P. 10 - 4172.
47. Poddar S.B. et al. Bilateral predominant radial nerve crutch palsy. A case report. // Clin. Orthop. Relat. Res. 1993. N 297. P. 245 - 246.
48. Kameda Y. An anomalous muscle (accessory subscapularis-teres-latissimus muscle) in the axilla penetrating the brachial plexus in man // Cells Tissues Organs. Karger Publishers, 1976. Vol. 96, N 4. P. 513 - 533.
49. Omer G.E., Spinner M. Management of peripheral nerve problems. WB Saunders Company, 1998.
50. Sebastian D. Triangular interval syndrome: A differential diagnosis for upper extremity radicular pain // Physiother. Theory Pract. Taylor & Francis, 2010. Vol. 26, N 2. P. 113 - 119.
51. Prabhu L. V et al. Anomalous fascicle of triceps brachii muscle and its clinical importance in relation to radial nerve entrapment. // Clin. Ter. 2012. Vol. 163, N 2. P. 123 - 124.
52. Ng A. et al. Radial nerve palsy in an elite bodybuilder // Br. J. Sports Med. BMJ Publishing Group, 2003. Vol. 37, N 2. P. 185.
53. Prochaska V., Crosby L.A., Murphy R.P. High radial nerve palsy in a tennis player. // Orthop. Rev. United States, 1993. Vol. 22, N 1. P. 90 - 92.
54. Brown D.L., Chung K.C. Quadrangular space syndrome associated with superficial radial sensory neuropathy. // Ann. Plast. Surg. United States, 1999. Vol. 43, N 2. P. 207 - 210.
55. Mondelli M. et al. Mononeuropathies of the radial nerve: clinical and neurographic findings in 91 consecutive cases // J. Electromyogr. Kinesiol. Elsevier, 2005. Vol. 15, N 4. P. 377 - 383.
56. Masri B.A. et al. Tourniquet-induced nerve compression injuries are caused by high pressure levels and gradients-a review of the evidence to guide safe surgical, pre-hospital and blood flow restriction usage // BMC Biomed. Eng. Springer, 2020. Vol. 2. P. 1 - 8.
57. Vaughan A. et al. Tourniquet use in orthopaedic surgery // Orthop. Trauma. Elsevier, 2017. Vol. 31, N 5. P. 312 - 315.
58. Oragui E. et al. Tourniquet use in upper limb surgery // Hand. Springer, 2011. Vol. 6, N 2. P. 165 - 173.
59. Latef T.J. et al. Injury of the radial nerve in the arm: a review // Cureus. Cureus Inc., 2018. Vol. 10, N 2.
60. Rauls R.B. et al. "Zone of vulnerability" for radial nerve injury: anatomic study. // J. Surg. Orthop. Adv. 2014. Vol. 23, N 2. P. 105 - 110.
61. Carlan D. et al. The radial nerve in the brachium: an anatomic study in human cadavers // J. Hand Surg. Am. Elsevier, 2007. Vol. 32, N 8. P. 1177 - 1182.
62. Hilz M.J. et al. Autonomic blockade during sinusoidal baroreflex activation proves sympathetic modulation of cerebral blood flow velocity // Stroke. 2013. Vol. 44, N 4. P. 1062 - 1069.
63. Chesser T.J.S., Leslie I.J. Radial nerve entrapment by the lateral intermuscular septum after trauma // J. Orthop. Trauma. LWW, 2000. Vol. 14, N 1. P. 65 - 66.
64. Nakamichi K., Tachibana S. Radial nerve entrapment by the lateral head of the triceps // J. Hand Surg. Am. Elsevier, 1991. Vol. 16, N 4. P. 748 - 750.
65. Trescot A.M., ABIPP F. Peripheral nerve entrapments: clinical diagnosis and management. Springer, 2016.
66. Lawrence T. et al. Radial tunnel syndrome: A retrospective review of 30 decompressions of the radial nerve // J. Hand Surg. Am. Sage Publications Sage UK: London, England, 1995. Vol. 20, N 4. P. 454 - 459.
67. Sarris I.K., Papadimitriou N.G., Sotereanos D.G. Radial tunnel syndrome // Tech. Hand Up. Extrem. Surg. LWW, 2002. Vol. 6, N 4. P. 209 - 212.
68. Naam N.H., Nemani S. Radial tunnel syndrome. // Orthop. Clin. North Am. United States, 2012. Vol. 43, N 4. P. 529 - 536.
69. Lee Y.-K., Kim Y.-I., Choy W.-S. Radial nerve compression between the brachialis and brachioradialis muscles in a manual worker: a case report // J. Hand Surg. Am. Elsevier, 2006. Vol. 31, N 5. P. 744 - 746.
70. Cherchel A., Zirak C., De Mey A. The humeral origin of the brachioradialis muscle: An unusual site of high radial nerve compression // J. Plast. Reconstr. Aesthetic Surg. Elsevier, 2013. Vol. 66, N 11. P. e325 - e327.
71. Kravarski M. et al. Supernumerary brachioradialis-Anatomical variation with magnetic resonance imaging findings: A case report // World J. Orthop. Baishideng Publishing Group Inc, 2020. Vol. 11, N 9. P. 411.
72. Wheeler R., DeCastro A. Posterior Interosseous Nerve Syndrome // StatPearls [Internet]. StatPearls Publishing, 2019.
73. Hohenberger G.M. et al. Morphology of the Posterior Interosseous Nerve with Regard to Entrapment Syndrome // Indian J. Orthop. Springer, 2020. P. 1 - 5.
74. Debouck C., Rooze M. The arcade of Fr hse: an anatomic study // Surg. Radiol. Anat. Springer, 1995. Vol. 17, N 3. P. 245 - 248.
75. Maffulli N., Maffulli F. Transient entrapment neuropathy of the posterior interosseous nerve in violin players. // J. Neurol. Neurosurg. Psychiatry. BMJ Publishing Group Ltd, 1991. Vol. 54, N 1. P. 65 - 67.
76. Дружинин Д.С. et al. Сонографические характеристики нетравматической фокальной констрикции нерва по типу "песочных часов" // Журнал неврологии и психиатрии им. СС Корсакова. Издательство 'Медиа Сфера', 2018. Vol. 118, N 10. P. 10 - 13.
77. McGraw I. Isolated spontaneous posterior interosseous nerve palsy: a review of aetiology and management // J. Hand Surg. (European Vol. SAGE Publications Sage UK: London, England, 2019. Vol. 44, N 3. P. 310 - 316.
78. Akane M. et al. Anterior interosseous nerve and posterior interosseous nerve involvement in neuralgic amyotrophy // Clin. Neurol. Neurosurg. Elsevier, 2016. Vol. 151. P. 108 - 112.
79. Granata G. et al. Neuralgic Amyotrophy and Hourglass Nerve Constriction/Nerve Torsion: Two Sides of the Same Coin? A Clinical Review // Brain Sci. MDPI, 2024. Vol. 14, N 1. P. 67.
80. Дружинина Е.С. et al. Невралгическая амиотрофия у детей: клинико-инструментальный анализ 13 клинических случаев // Неврологический журнал имени ЛО Бадаляна. 2024. Vol. 5, N 3. P. 158 - 166.
81. Perlmutter G.S. Axillary nerve injury. // Clin. Orthop. Relat. Res. United States, 1999. N 368. P. 28 - 36.
82. Robinson C.M. et al. Injuries associated with traumatic anterior glenohumeral dislocations // JBJS. LWW, 2012. Vol. 94, N 1. P. 18 - 26.
83. Ho E. et al. Neurologic complications of surgery for anterior shoulder instability // J. shoulder Elb. Surg. Elsevier, 1999. Vol. 8, N 3. P. 266 - 270.
84. Burge P., Rushworth G., Watson N. Patterns of injury to the terminal branches of the brachial plexus. The place for early exploration // J. Bone Joint Surg. Br. The British Editorial Society of Bone and Joint Surgery, 1985. Vol. 67, N 4. P. 630 - 634.
85. Steinmann S.P., Moran E.A. Axillary nerve injury: diagnosis and treatment // JAAOS-Journal Am. Acad. Orthop. Surg. LWW, 2001. Vol. 9, N 5. P. 328 - 335.
86. Flynn L.S., Wright T.W., King J.J. Quadrilateral space syndrome: a review // J. shoulder Elb. Surg. Elsevier, 2018. Vol. 27, N 5. P. 950 - 956.
87. Boardman 3rd N.D., Cofield R.H. Neurologic complications of shoulder surgery. // Clin. Orthop. Relat. Res. 1999. N 368. P. 44 - 53.
88. Yoo J.C. et al. Arthroscopic perspective of the axillary nerve in relation to the glenoid and arm position: a cadaveric study // Arthrosc. J. Arthrosc. Relat. Surg. Elsevier, 2007. Vol. 23, N 12. P. 1271 - 1277.
89. Braddom R.L., Wolfe C. Musculocutaneous nerve injury after heavy exercise. // Arch. Phys. Med. Rehabil. 1978. Vol. 59, N 6. P. 290 - 293.
90. Helfenstein J nior M. Uncommon compressive neuropathies of upper limbs. // Best Pract. Res. Clin. Rheumatol. Netherlands, 2020. Vol. 34, N 3. P. 101516.
91. Romano N. et al. Atraumatic musculocutaneous neuropathy: A rare case caused by a proximal humeral bone spur // Radiogr. (London 1995). 2018. Vol. 24, N 4. P. e115 - e117.
92. Juel V.C. et al. Isolated musculocutaneous neuropathy caused by a proximal humeral exostosis // Neurology. AAN Enterprises, 2000. Vol. 54, N 2. P. 494.
93. Inaba A., Yokota T. Isolated musculocutaneous nerve palsy during sleep. // Muscle & nerve. United States, 2003. Vol. 28, N 6. P. 773 - 774.
94. Papanikolaou A., Maris J., Tsampazis K. Isolated musculocutaneous nerve palsy after heavy physical activity // Inj. Extra. Elsevier Science, 2005. Vol. 36, N 11. P. 486 - 488.
95. Swain R. Musculocutaneous nerve entrapment: a case report. // Clin. J. Sport Med. Off. J. Can. Acad. Sport Med. United States, 1995. Vol. 5, N 3. P. 196 - 198.
96. Zanette G. et al. Isolated musculocutaneous nerve injury in a kickboxer. // Muscle & nerve. United States, 2015. Vol. 52, N 6. P. 1137 - 1139.
97. Pe ina M., Bojani I. Musculocutaneous nerve entrapment in the upper arm. // Int. Orthop. Germany, 1993. Vol. 17, N 4. P. 232 - 234.
98. Sotereanos D.G., Papatheodorou L.K. Compressive Neuropathies of the Upper Extremity: A Comprehensive Guide to Treatment. Springer Nature, 2020.
99. Wittenberg K.H., Adkins M.C. MR imaging of nontraumatic brachial plexopathies: frequency and spectrum of findings. // Radiogr. a Rev. Publ. Radiol. Soc. North Am. Inc. United States, 2000. Vol. 20, N 4. P. 1023 - 1032.
100. Massenet V., Crielaard J.M. [SUPRASCAPULAR NEUROPATHY]. // Rev. Med. Liege. Belgium, 2016. Vol. 71, N 5. P. 242 - 247.
101. Santos P.S.S. dos et al. Intercostal nerve mononeuropathy: study of 14 cases. // Arq. Neuropsiquiatr. Brazil, 2005. Vol. 63, N 3B. P. 776 - 778.
102. Trejo-Gabriel-Galan J.M. et al. Intercostal neuropathy and pain due to pleuritis. // Pain medicine (Malden, Mass.). England, 2013. Vol. 14, N 5. P. 769 - 770.
103. Baron R. Post-herpetic neuralgia case study: optimizing pain control. // Eur. J. Neurol. England, 2004. Vol. 11 Suppl 1. P. 3 - 11.
104. Brewer R., Bedlack R., Massey E. Diabetic thoracic radiculopathy: an unusual cause of post-thoracotomy pain. // Pain. United States, 2003. Vol. 103, N 1 - 2. P. 221 - 223.
105. Fazekas D., Doroshenko M., Horn D.B. Intercostal Neuralgia. Treasure Island (FL), 2021.
106. Reshad K. et al. [A case of intercostal neuropathy (Th 2 - 9) due to sarcoidosis]. // Nihon Kyobu Shikkan Gakkai Zasshi. Japan, 1993. Vol. 31, N 11. P. 1462 - 1467.
107. Ergun T., Lakadamyali H. CT and MRI in the evaluation of extraspinal sciatica. // Br. J. Radiol. 2010. Vol. 83, N 993. P. 791 - 803.
108. Wong M., Vijayanathan S., Kirkham B. Sacroiliitis presenting as sciatica. // Rheumatology (Oxford, England). England, 2005. Vol. 44, N 10. P. 1323 - 1324.
109. Thomas J.E. et al. Neurogenic tumors of the sciatic nerve. A clinicopathologic study of 35 cases. // Mayo Clin. Proc. England, 1983. Vol. 58, N 10. P. 640 - 647.
110. McMillan H.J. et al. Pediatric sciatic neuropathy associated with neoplasms. // Muscle Nerve. United States, 2011. Vol. 43, N 2. P. 183 - 188.
111. Дружинин Д.С. et al. Информативность УЗИ в диагностике интраневральной периневриомы // Вопросы нейрохирургии им. НН Бурденко. Общество с ограниченной ответственностью" Издательская группа" Медиа Сфера", 2020. Vol. 84, N 5. P. 72 - 80.
112. Borvorn S., Praditphol N., Nakornchai V. Leiomyosarcoma in peripheral nerve: the first case report. // J. Med. Assoc. Thai. Thailand, 2003. Vol. 86, N 11. P. 1080 - 1085.
113. de Barros L.M. et al. Peripheral nerve entrapments-rare causes of a common condition: case series. // Autopsy & case reports. 2020. Vol. 10, N 2. P. e2020153.
114. Ney J.P., Shih W., Landau M.E. Sciatic neuropathy following endovascular treatment of a limb vascular malformation. // Journal of brachial plexus and peripheral nerve injury. 2006. Vol. 1. P. 8.
115. Singh R. et al. Internal iliac aneurysm presenting with lower back pain, sciatica and foot drop. // Journal of surgical case reports. 2013. Vol. 2013, N 2.
116. Fukuda H. et al. Endovascular Stent-Graft Repair of a Persistent Sciatic Artery Aneurysm. // Ann. Vasc. Dis. 2017. Vol. 10, N 3. P. 246 - 249.
117. de Bruijn M.T. et al. An internal iliac artery aneurysm causing sudden buttock ischemia and nerve root compression. // Journal of vascular surgery cases. 2015. Vol. 1, N 2. P. 151 - 153.
118. Srinivasan J. et al. Pediatric sciatic neuropathies due to unusual vascular causes. // J. Child Neurol. United States, 2008. Vol. 23, N 7. P. 738 - 741.
119. Maniker A. et al. Traumatic venous varix causing sciatic neuropathy: case report. // Neurosurgery. United States, 2004. Vol. 55, N 5. P. 1224.
120. Forester N.D. et al. Ischaemic sciatic neuropathy: an important complication of embolisation of a type II endoleak. // Eur. J. Vasc. Endovasc. Surg. Off. J. Eur. Soc. Vasc. Surg. England, 2002. Vol. 24, N 5. P. 462 - 463.
121. Kara M. et al. Deep venous thrombosis and inferior vena cava agenesis causing double crush sciatic neuropathy in Beh et's disease. // Jt. bone spine. France, 2008. Vol. 75, N 6. P. 734 - 736.
122. Vilos G.A., Vilos A.W., Haebe J.J. Laparoscopic findings, management, histopathology, and outcome of 25 women with cyclic leg pain. // J. Am. Assoc. Gynecol. Laparosc. United States, 2002. Vol. 9, N 2. P. 145 - 151.
123. Lomoro P. et al. Extrapelvic Sciatic Nerve Endometriosis, the Role of Magnetic Resonance Imaging: Case Report and Systematic Review. // J. Comput. Assist. Tomogr. United States, 2019. Vol. 43, N 6. P. 976 - 980.
124. Probst D., Stout A., Hunt D. Piriformis Syndrome: A Narrative Review of the Anatomy, Diagnosis, and Treatment. // PM R. United States, 2019. Vol. 11 Suppl 1. P. S54 - S63.
125. Gikas P.D. et al. Post-radiation sciatic neuropathy: a case report and review of the literature. // World J. Surg. Oncol. 2008. Vol. 6. P. 130.
126. Jeon S.Y. et al. Post-radiation Piriformis Syndrome in a Cervical Cancer Patient -A Case Report-. // The Korean journal of pain. 2010. Vol. 23, N 1. P. 88 - 91.
127. P rez D. et al. Cryoglobulinaemic neuropathy: a further cause of bilateral sciatic neuropathy. // Int. Arch. Med. 2008. Vol. 1, N 1. P. 18.
128. Lynch J.M., Hennessy M. HNPP presenting as sciatic neuropathy. // Journal of the peripheral nervous system: JPNS. United States, 2005. Vol. 10, N 1. P. 1 - 2.
129. al Hakim M., Katirji B. Femoral mononeuropathy induced by the lithotomy position: a report of 5 cases with a review of literature. // Muscle Nerve. United States, 1993. Vol. 16, N 9. P. 891 - 895.
130. Sawyer R.J. et al. Peripheral nerve injuries associated with anaesthesia. // Anaesthesia. England, 2000. Vol. 55, N 10. P. 980 - 991.
131. Flanigan R.M., DiGiovanni B.F. Peripheral nerve entrapments of the lower leg, ankle, and foot. // Foot Ankle Clin. United States, 2011. Vol. 16, N 2. P. 255 - 274.
132. Mulligan E.P., McCain K. Common fibular (peroneal) neuropathy as the result of a ganglion cyst. // J. Orthop. Sports Phys. Ther. United States, 2012. Vol. 42, N 12. P. 1051.
133. Erdil M. et al. A rare cause of deep peroneal nerve palsy due to compression of synovial cyst - Case report. // Int. J. Surg. Case Rep. 2013. Vol. 4, N 5. P. 515 - 517.
134. Yamamoto N., Koyano K. Neurovascular compression of the common peroneal nerve by varicose veins. // Eur. J. Vasc. Endovasc. Surg. Off. J. Eur. Soc. Vasc. Surg. England, 2004. Vol. 28, N 3. P. 335 - 338.
135. Mahitchi E., Van Linthoudt D. [Schwannoma of the deep peroneal nerve. An unusual presentation in rheumatology]. // Praxis (Bern. 1994). Switzerland, 2007. Vol. 96, N 3. P. 69 - 72.
136. Cebesoy O. et al. A case of isolated giant plexiform neurofibroma involving all branches of the common peroneal nerve. // Arch. Orthop. Trauma Surg. Germany, 2007. Vol. 127, N 8. P. 709 - 712.
137. Gloobe H., Chain D. Fibular fibrous arch. Anatomical considerations in fibular tunnel syndrome. // Acta Anat. (Basel). Switzerland, 1973. Vol. 85, N 1. P. 84 - 87.
138. Babayev M., Bodack M.P., Creatura C. Common peroneal neuropathy secondary to squatting during childbirth. // Obstet. Gynecol. United States, 1998. Vol. 91, N 5 Pt 2. P. 830 - 832.
139. Cruz-Martinez A., Arpa J., Palau F. Peroneal neuropathy after weight loss. // J. Peripher. Nerv. Syst. United States, 2000. Vol. 5, N 2. P. 101 - 105.
140. Shahar E., Landau E., Genizi J. Adolescence peroneal neuropathy associated with rapid marked weight reduction: case report and literature review. // Eur. J. Paediatr. Neurol. EJPN Off. J. Eur. Paediatr. Neurol. Soc. England, 2007. Vol. 11, N 1. P. 50 - 54.
141. Stamboulis E., Vassilopoulos D., Kalfakis N. Symptomatic focal mononeuropathies in diabetic patients: increased or not? // J. Neurol. Germany, 2005. Vol. 252, N 4. P. 448 - 452.
142. Oh S.J. et al. Distal sensory nerve conduction of the superficial peroneal nerve: new method and its clinical application. // Muscle Nerve. United States, 2001. Vol. 24, N 5. P. 689 - 694.
143. Reade B.M., Longo D.C., Keller M.C. Tarsal tunnel syndrome. // Clin. Podiatr. Med. Surg. United States, 2001. Vol. 18, N 3. P. 395 - 408.
144. Park T.A., Del Toro D.R. The medial calcaneal nerve: anatomy and nerve conduction technique. // Muscle Nerve. United States, 1995. Vol. 18, N 1. P. 32 - 38.
145. Jain S., Mannan K. The diagnosis and management of Morton's neuroma: a literature review. // Foot Ankle Spec. United States, 2013. Vol. 6, N 4. P. 307 - 317.
146. Hassouna H., Singh D. Morton's metatarsalgia: pathogenesis, aetiology and current management. // Acta Orthop. Belg. Belgium, 2005. Vol. 71, N 6. P. 646 - 655.
147. V zquez M.T. et al. Femoral nerve entrapment: a new insight. // Clin. Anat. United States, 2007. Vol. 20, N 2. P. 175 - 179.
148. Meadows J.R., Finnoff J.T. Lower extremity nerve entrapments in athletes. // Curr. Sports Med. Rep. United States, 2014. Vol. 13, N 5. P. 299 - 306.
149. Busis N.A. Femoral and obturator neuropathies. // Neurol. Clin. United States, 1999. Vol. 17, N 3. P. 633 - 653, vii.
150. Olesen L.L. Femoral neuropathy secondary to anticoagulation. // J. Intern. Med. England, 1989. Vol. 226, N 4. P. 279 - 280.
151. Parmer S.S. et al. Femoral neuropathy following retroperitoneal hemorrhage: case series and review of the literature. // Ann. Vasc. Surg. Netherlands, 2006. Vol. 20, N 4. P. 536 - 540.
152. Peirce C., O'Brien C., O'Herlihy C. Postpartum femoral neuropathy following spontaneous vaginal delivery. // J. Obstet. Gynaecol. J. Inst. Obstet. Gynaecol. England, 2010. Vol. 30, N 2. P. 203 - 204.
153. Schmid A.B., Fundaun J., Tampin B. Entrapment neuropathies: a contemporary approach to pathophysiology, clinical assessment, and management. // Pain reports. 2020. Vol. 5, N 4. P. e829.
154. Azuelos A.,
, Alexandre A. Femoral nerve entrapment. // Acta Neurochir. Suppl. Austria, 2005. Vol. 92. P. 61 - 62.
155. Olsson Y. Microenvironment of the peripheral nervous system under normal and pathological conditions. // Crit. Rev. Neurobiol. United States, 1990. Vol. 5, N 3. P. 265 - 311.
156. Gooding M.S., Evangelista V., Pereira L. Carpal Tunnel Syndrome and Meralgia Paresthetica in Pregnancy. // Obstet. Gynecol. Surv. United States, 2020. Vol. 75, N 2. P. 121 - 126.
157. Ivins G.K. Meralgia paresthetica, the elusive diagnosis: clinical experience with 14 adult patients. // Ann. Surg. 2000. Vol. 232, N 2. P. 281 - 286.
158. LeBlanc K.E., Cestia W. Carpal tunnel syndrome. // Am. Fam. Physician. United States, 2011. Vol. 83, N 8. P. 952 - 958.
159.
et al. Sensitivities of conventional and new electrophysiological techniques in carpal tunnel syndrome and their relationship to body mass index // J. Brachial Plex. Peripher. Nerve Inj. BioMed Central, 2009. Vol. 4, N 1. P. 1 - 7.
160. Kothari M.J., Shefner J.M., Eichler A.F. Carpal tunnel syndrome: Clinical manifestations and diagnosis // UpTodate [Online].[cited 2015 Sep 15]. 2019.
161. Osterman M., Ilyas A.M., Matzon J.L. Carpal tunnel syndrome in pregnancy. // Orthop. Clin. North Am. 2012. Vol. 43, N 4. P. 515 - 520.
162. Asheghan M. et al. The prevalence of pronator teres among patients with carpal tunnel syndrome: Cross-sectional study // Int. J. Biomed. Sci. IJBS. Master Publishing Group, 2016. Vol. 12, N 3. P. 89.
163. Kiloh L.G., Nevin S. Isolated neuritis of the anterior interosseous nerve // Br. Med. J. BMJ Publishing Group, 1952. Vol. 1, N 4763. P. 850.
164. Seki M., Nakamura H., Kono H. Neurolysis is not required for young patients with a spontaneous palsy of the anterior interosseous nerve: retrospective analysis of cases managed non-operatively // J. Bone Joint Surg. Br. The British Editorial Society of Bone and Joint Surgery, 2006. Vol. 88, N 12. P. 1606 - 1609.
165. Assmus H. et al. Cubital tunnel syndrome-a review and management guidelines // Cent. Eur. Neurosurgery-Zentralblatt f r Neurochir. (C) Georg Thieme Verlag KG Stuttgart· New York, 2011. Vol. 72, N 02. P. 90 - 98.
166. Mondelli M. et al. Incidence of ulnar neuropathy at the elbow in the province of Siena (Italy) // J. Neurol. Sci. Elsevier, 2005. Vol. 234, N 1 - 2. P. 5 - 10.
167. Latinovic R., Gulliford M.C., Hughes R.A.C. Incidence of common compressive neuropathies in primary care // J. Neurol. Neurosurg. Psychiatry. BMJ Publishing Group Ltd, 2006. Vol. 77, N 2. P. 263 - 265.
168. Kuhlman K.A., Batley R.J. Bilateral musculocutaneous nerve palsy. A case report. // Am. J. Phys. Med. Rehabil. United States, 1996. Vol. 75, N 3. P. 227 - 231.
169. Memon A.B. et al. Suprascapular neuropathy: A review of 87 cases. // Muscle Nerve. United States, 2019. Vol. 60, N 3. P. 250 - 253.
170. Konstantinou K., Dunn K.M. Sciatica: review of epidemiological studies and prevalence estimates. // Spine (Phila. Pa. 1976). United States, 2008. Vol. 33, N 22. P. 2464 - 2472.
171. Alshami A.M. et al. Strain in the tibial and plantar nerves with foot and ankle movements and the influence of adjacent joint positions. // J. Appl. Biomech. United States, 2008. Vol. 24, N 4. P. 368 - 376.
172. Hendrix C.L. et al. Entrapment neuropathy: the etiology of intractable chronic heel pain syndrome. // J. foot ankle Surg. Off. Publ. Am. Coll. Foot Ankle Surg. United States, 1998. Vol. 37, N 4. P. 273 - 279.
173. Coffey R., Gupta V. Meralgia Paresthetica. Treasure Island (FL), 2021.
174. Goldberg B.J., Light T.R., Blair S.J. Ulnar neuropathy at the elbow: results of medial epicondylectomy // J. Hand Surg. Am. Elsevier, 1989. Vol. 14, N 2. P. 182 - 188.
175. Dellon A.L. Review of treatment results for ulnar nerve entrapment at the elbow // J. Hand Surg. Am. Elsevier, 1989. Vol. 14, N 4. P. 688 - 700.
176. Ghaly B., Ghaly S. The Use of Neuromuscular Ultrasound and NCS/EMG Testing in the Differential Diagnosis of Carpal Tunnel Syndrome and Radiculopathy // Neurodiagn. J. Taylor & Francis, 2019. Vol. 59, N 1. P. 23 - 33.
177. Lamberti P.M., Light T.R. Carpal tunnel syndrome in children // Hand Clin. Hand Clin, 2002. Vol. 18, N 2. P. 331 - 337.
178. Davis L., Vedanarayanan V. V. Carpal tunnel syndrome in children // Pediatr. Neurol. Pediatr Neurol, 2014. Vol. 50, N 1. P. 57 - 59.
179. Moradi A., Ebrahimzadeh M.H., Jupiter J.B. Radial tunnel syndrome, diagnostic and treatment dilemma // Arch. Bone Jt. Surg. Mashhad University of Medical Sciences, 2015. Vol. 3, N 3. P. 156.
180. Wang L.H., Weiss M.D. Anatomical, clinical, and electrodiagnostic features of radial neuropathies // Phys. Med. Rehabil. Clin. Elsevier, 2013. Vol. 24, N 1. P. 33 - 47.
181. Kesserwani H. Cheiralgia Paresthetica or Superficial Radial Sensory Mononeuropathy: A Simple Diagnosis, A Simple Solution, and a Side Note on the Pathophysiology of the Tinel Sign // Cureus. Cureus Inc., 2020. Vol. 12, N 9.
182. Landau M.E. et al. Neuralgic amyotrophy manifested by severe axillary mononeuropathy limited only to the anterior branch // Muscle Nerve. Wiley Online Library, 2015. Vol. 52, N 1. P. 143 - 145.
183. Collin P. et al. Neuropathy of the suprascapular nerve and massive rotator cuff tears: a prospective electromyographic study. // J. shoulder Elb. Surg. United States, 2014. Vol. 23, N 1. P. 28 - 34.
184. Rengachary S.S. et al. Suprascapular entrapment neuropathy: a clinical, anatomical, and comparative study. Part 2: anatomical study. // Neurosurgery. United States, 1979. Vol. 5, N 4. P. 447 - 451.
185. Shi L.L. et al. Association of suprascapular neuropathy with rotator cuff tendon tears and fatty degeneration. // J. shoulder Elb. Surg. United States, 2014. Vol. 23, N 3. P. 339 - 346.
186. Pejkova S. et al. Brachial Plexus Injuries-Review of the Anatomy and the Treatment Options. // Contrib. 2021. Vol. 42, N 1.
187. Distad B.J., Weiss M.D. Clinical and electrodiagnostic features of sciatic neuropathies. // Phys. Med. Rehabil. Clin. N. Am. United States, 2013. Vol. 24, N 1. P. 107 - 120.
188. Poage C., Roth C., Scott B. Peroneal Nerve Palsy: Evaluation and Management. // J. Am. Acad. Orthop. Surg. United States, 2016. Vol. 24, N 1. P. 1 - 10.
189. Marciniak C. et al. Practice parameter: utility of electrodiagnostic techniques in evaluating patients with suspected peroneal neuropathy: an evidence-based review. // Muscle Nerve. United States, 2005. Vol. 31, N 4. P. 520 - 527.
190. Зимакова Т.В. et al. Бедренная невропатия // Практическая медицина. Общество с ограниченной ответственностью "Практика", 2012. N 2 (57).
191. Sanjaya A. Meralgia paresthetica: finding an effective cure. // Postgrad. Med. England, 2020. Vol. 132, N 1. P. 1 - 6.
192. Давыдов О.С. et al. Невропатическая боль: клинические рекомендации по диагностике и лечению Российского общества по изучению боли // Российский журнал боли. Закрытое акционерное общество" РКИ Соверо пресс", 2018. N 4. P. 5 - 41.
193. Roll S.C. et al. Screening for carpal tunnel syndrome using sonography // J. Ultrasound Med. Wiley Online Library, 2011. Vol. 30, N 12. P. 1657 - 1667.
194. Юсупова Д.Г. et al. Валидация Бостонского опросника по оценке карпального туннельного синдрома (Boston Carpal tunnel Questionnaire) в России // Нервно-мышечные болезни. Общество с ограниченной ответственностью "Издательский дом "АБВ-пресс", 2018. Vol. 8, N 1.
195. Levine D.W. et al. A self-administered questionnaire for the assessment of severity of symptoms and functional status in carpal tunnel syndrome. // J. Bone Joint Surg. Am. United States, 1993. Vol. 75, N 11. P. 1585 - 1592.
196. Hartz C.R. et al. The pronator teres syndrome: compressive neuropathy of the median nerve // J Bone Jt. Surg Am. 1981. Vol. 63, N 6. P. 885 - 890.
197. Pham M. et al. Anterior interosseous nerve syndrome: fascicular motor lesions of median nerve trunk // Neurology. AAN Enterprises, 2014. Vol. 82, N 7. P. 598 - 606.
198. Krishnan K. et al. Anterior interosseous nerve syndrome reconsidered: a critical analysis review // journals.lww.comKR Krishnan, DB Sneag, JH Feinberg, SW WolfeJBJS Rev. 2020-journals.lww.com.
199. Kohara N. Clinical and electrophysiological findings in carpal tunnel syndrome // Brain nerve= Shinkei kenkyu no shinpo. 2007. Vol. 59, N 11. P. 1229 - 1238.
200. Ходулев В.И., Нечипуренко Н.И. Компрессионно-ишемические невропатии: анатомо-морфологические особенности, патофизиологические паттерны, клиника // Медицинские новости. Частное издательское унитарное предприятие "ЮпокомИнфоМед", 2018. N 1 (280).
201. Calfee R.P. et al. Clinical assessment of the ulnar nerve at the elbow: reliability of instability testing and the association of hypermobility with clinical symptoms // J. Bone Jt. Surgery. Am. Vol. Journal of Bone and Joint Surgery, Inc., 2010. Vol. 92, N 17. P. 2801.
202. Hangge P. et al. Quadrilateral Space Syndrome: Diagnosis and Clinical Management // Journal of Clinical Medicine. 2018. Vol. 7, N 4. P. 86.
203. Kissel J.A., Leonardelli C. Isolated musculocutaneous neuropathy: a case report // J. Can. Chiropr. Assoc. The Canadian Chiropractic Association, 2019. Vol. 63, N 3. P. 162.
204. Hopayian K., Danielyan A. Four symptoms define the piriformis syndrome: an updated systematic review of its clinical features. // Eur. J. Orthop. Surg. Traumatol. France, 2018. Vol. 28, N 2. P. 155 - 164.
205. Feinberg J.H. et al. Electrodiagnostic evidence of suprascapular nerve recovery after decompression. // Muscle Nerve. United States, 2019. Vol. 59, N 2. P. 247 - 249.
206. Hollis M.H., Lemay D.E. Nerve entrapment syndromes of the lower extremity: Medscape; 2012.
207. Kuntzer T., van Melle G., Regli F. Clinical and prognostic features in unilateral femoral neuropathies. // Muscle Nerve. United States, 1997. Vol. 20, N 2. P. 205 - 211.
208. Bowley M.P., Doughty C.T. Entrapment Neuropathies of the Lower Extremity. // Med. Clin. North Am. United States, 2019. Vol. 103, N 2. P. 371 - 382.
209. Никитин С.С. et al. Особенности диагностики синдрома карпального канала с помощью электромиографии и ультразвукового исследования // Анналы клинической и экспериментальной неврологии. Федеральное государственное бюджетное научное учреждение "Научный центр..., 2013. Vol. 7, N 4.
210. Копьева В., ... К.В. - В.С., 2018 undefined. Возрастные изменения морфометрических показателей миелиновых нервных волокон бедренно-полового нерва // cyberleninka.ru ВМ Копьева, КН Вишневская, НИ ЕрмаковаВестник Смоленской государственной медицинской академии, 2018-cyberleninka.ru.
211. Beekman R. et al. The diagnostic value of provocative clinical tests in ulnar neuropathy at the elbow is marginal // J. Neurol. Neurosurg. Psychiatry. BMJ Publishing Group Ltd, 2009. Vol. 80, N 12. P. 1369 - 1374.
212. Bertelli J.A., Ghizoni M.F. Abduction in internal rotation: a test for the diagnosis of axillary nerve palsy // J. Hand Surg. Am. Elsevier, 2011. Vol. 36, N 12. P. 2017 - 2023.
213. Longstreth G.F. Carnett's Legacy: Raising Legs and Raising Awareness of an Often Misdiagnosed Syndrome. // Digestive diseases and sciences. United States, 2016. Vol. 61, N 2. P. 337 - 339.
214. Alanazy M.H. Clinical and electrophysiological evaluation of carpal tunnel syndrome: approach and pitfalls. // Neurosciences (Riyadh). 2017. Vol. 22, N 3. P. 169 - 180.
215. Stevens J.C. et al. Symptoms of 100 patients with electromyographically verified carpal tunnel syndrome // Muscle Nerve. Wiley Online Library, 1999. Vol. 22, N 10. P. 1448 - 1456.
216. Robinson L.R., Micklesen P.J., Wang L. Optimizing the number of tests for carpal tunnel syndrome // Muscle Nerve Off. J. Am. Assoc. Electrodiagn. Med. Wiley Online Library, 2000. Vol. 23, N 12. P. 1880 - 1882.
217. Савицкая Н.Г. et al. Электронейромиография в диагностике запястного туннельного синдрома // Анналы клинической и экспериментальной неврологии. Федеральное государственное бюджетное научное учреждение "Научный центр..., 2011. Vol. 5, N 2.
218. Sharma R. et al. Bilateral carpal tunnel syndrome in two children: common manifestation of an uncommon disease // karger.comR Sharma, S Ramachandran, D Bhat, PS Bind. BI DeviPediatric Neurosurgery, 2014-karger.com. S. Karger AG, 2018. Vol. 49, N 5. P. 300 - 302.
219. Dididze M., Al S. Pronator teres syndrome. 2018.
220. Afshar A. Pronator syndrome due to Schwannoma // J. Hand Microsurg. Springer, 2015. Vol. 7, N 1. P. 119 - 122.
221. Olehnik W.K., Manske P.R., Szerzinski J. Median nerve compression in the proximal forearm // J. Hand Surg. Am. Elsevier, 1994. Vol. 19, N 1. P. 121 - 126.
222. Шток А.В. Возможности высокоразрешающего ультразвукового сканирования в диагностике состояния структур карпального канала при развитии туннельного синдрома // Ультразвуковая и функциональная диагностика. Общество с ограниченной ответственностью" Видар", 2009. N 4. P. 47 - 59.
223. Kowalska B., Sudo -Szopi ska I. Ultrasound assessment on selected peripheral nerve pathologies. Part I: entrapment neuropathies of the upper limb-excluding carpal tunnel syndrome // J. Ultrason. Polish Ultrasound Society, 2012. Vol. 12, N 50. P. 307.
224. Sneag D.B. et al. Fascicular constrictions above elbow typify anterior interosseous nerve syndrome // Muscle Nerve. Wiley Online Library, 2020. Vol. 61, N 3. P. 301 - 310.
225. Малецкий Э.Ю. et al. Измерение периферических нервов: сопоставление ультразвуковых, магнитно-резонансных и интраоперационных данных // Медицинская визуализация. 2015. N 2. P. 78 - 86.
226. Ng A.W.H. et al. MRI criteria for diagnosis and predicting severity of carpal tunnel syndrome // Skeletal Radiol. Springer, 2020. Vol. 49, N 3. P. 397 - 405.
227. Maldonado A.A. et al. Reinterpretation of electrodiagnostic studies and magnetic resonance imaging scans in patients with nontraumatic "isolated" anterior interosseous nerve palsy // Plast. Reconstr. Surg. LWW, 2016. Vol. 138, N 5. P. 1033 - 1039.
228. Grainger A., Campbell R.S., Stothard J. Anterior interosseous nerve syndrome: appearance at MR imaging in three cases. // Radiology. 1998. Vol. 208, N 2. P. 381 - 384.
229. Dunn A.J., Salonen D.C., Anastakis D.J. MR imaging findings of anterior interosseous nerve lesions // Skeletal Radiol. Springer, 2007. Vol. 36, N 12. P. 1155 - 1162.
230. Campbell W.W., Pridgeon R.M., Sahni K.S. Short segment incremental studies in the evaluation of ulnar neuropathy at the elbow // Muscle Nerve Off. J. Am. Assoc. Electrodiagn. Med. Wiley Online Library, 1992. Vol. 15, N 9. P. 1050 - 1054.
231. Visser L.H., Beekman R., Franssen H. Short segment nerve conduction studies in ulnar neuropathy at the elbow // Muscle Nerve Off. J. Am. Assoc. Electrodiagn. Med. Wiley Online Library, 2005. Vol. 31, N 3. P. 331 - 338.
232. Beekman R. et al. Clinical, electrodiagnostic, and sonographic studies in ulnar neuropathy at the elbow. // Muscle Nerve. United States, 2004. Vol. 30, N 2. P. 202 - 208.
233. Kothari M.J., Heistand M., Rutkove S.B. Three ulnar nerve conduction studies in patients with ulnar neuropathy at the elbow. // Arch. Phys. Med. Rehabil. United States, 1998. Vol. 79, N 1. P. 87 - 89.
234. Raynor E.M. et al. Sensory and mixed nerve conduction studies in the evaluation of ulnar neuropathy at the elbow. // Muscle Nerve. United States, 1994. Vol. 17, N 7. P. 785 - 792.
235. David P., Barbara S. Electromyography and Neuromuscular Disorders // Electromyography and Neuromuscular Disorders. 2013. i - iii p.
236. Beekman R., Visser L.H., Verhagen W.I. Ultrasonography in ulnar neuropathy at the elbow: a critical review. // Muscle Nerve. United States, 2011. Vol. 43, N 5. P. 627 - 635.
237. Ellegaard H.R. et al. High-resolution ultrasound in ulnar neuropathy at the elbow: A prospective study. // Muscle Nerve. United States, 2015. Vol. 52, N 5. P. 759 - 766.
238. Chang K.-V. et al. Ulnar Nerve Cross-Sectional Area for the Diagnosis of Cubital Tunnel Syndrome: A Meta-Analysis of Ultrasonographic Measurements. // Arch. Phys. Med. Rehabil. United States, 2018. Vol. 99, N 4. P. 743 - 757.
239. Chen I.-J. et al. Ultrasound Parameters Other Than the Direct Measurement of Ulnar Nerve Size for Diagnosing Cubital Tunnel Syndrome: A Systemic Review and Meta-analysis. // Arch. Phys. Med. Rehabil. United States, 2019. Vol. 100, N 6. P. 1114 - 1130.
240. Andreisek G. et al. Peripheral neuropathies of the median, radial, and ulnar nerves: MR imaging features // Radiographics. Radiological Society of North America, 2006. Vol. 26, N 5. P. 1267 - 1287.
241.
et al. Ulnar neuropathy at the elbow: MR neurography-nerve T2 signal increase and caliber // Radiology. Radiological Society of North America, Inc., 2011. Vol. 260, N 1. P. 199 - 206.
242. Britz G.W. et al. Ulnar Nerve Entrapment at the Elbow: Correlation of Magnetic1 Resonance Imaging, Clinical, Electrodiagnostic, and Intraoperative Findings // Neurosurgery. Oxford University Press, 1996. Vol. 38, N 3. P. 458 - 465.
243. Vucic S. et al. Utility of magnetic resonance imaging in diagnosing ulnarneuropathy at the elbow // Clin. Neurophysiol. Elsevier, 2006. Vol. 117, N 3. P. 590 - 595.
244. Kupfer D.M. et al. Differential latency testing: a more sensitive test for radial tunnel syndrome // J. Hand Surg. Am. Elsevier, 1998. Vol. 23, N 5. P. 859 - 864.
245. Bevelaqua A.-C. et al. Posterior interosseous neuropathy: electrodiagnostic evaluation // HSS Journal(R). SAGE Publications Sage CA: Los Angeles, CA, 2012. Vol. 8, N 2. P. 184 - 189.
246. Karabay N. et al. Ultrasonographic evaluation of the iatrogenic peripheral nerve injuries in upper extremity // Eur. J. Radiol. Elsevier, 2010. Vol. 73, N 2. P. 234 - 240.
247. Babaei-Ghazani A. et al. Ultrasonographic reference values for the deep branch of the radial nerve at the arcade of Frohse // J. Ultrasound. Springer, 2018. Vol. 21, N 3. P. 225 - 231.
248. Ong C. et al. Sonographic diagnosis of posterior interosseous nerve entrapment syndrome // Radiol. case reports. Elsevier, 2007. Vol. 2, N 1. P. 1 - 4.
249. Posadzy-Dziedzic M., Molini L., Bianchi S. Sonographic findings of parosteal lipoma of the radius causing posterior interosseous nerve compression with radiographic and magnetic resonance imaging correlation // J. Ultrasound Med. Wiley Online Library, 2011. Vol. 30, N 7. P. 1033 - 1036.
250. Visser C.P.J. et al. The incidence of nerve injury in anterior dislocation of the shoulder and its influence on functional recovery: a prospective clinical and EMG study // J. Bone Joint Surg. Br. The British Editorial Society of Bone and Joint Surgery, 1999. Vol. 81, N 4. P. 679 - 685.
251. Madhuri D., Anupam S. Electrodiagnosis of quadrilateral space syndrome: a case report // Indian J. Phys. Med. Rehabil. 2013. Vol. 24. P. 104 - 105.
252. Cothran Jr R.L., Helms C. Quadrilateral space syndrome: incidence of imaging findings in a population referred for MRI of the shoulder // Am. J. Roentgenol. Am Roentgen Ray Soc, 2005. Vol. 184, N 3. P. 989 - 992.
253. Merrell C.A., Merrell K.L. A variation of musculocutaneous neuropathy: implications for electromyographers // PM&R. Wiley Online Library, 2010. Vol. 2, N 8. P. 780 - 782.
254. Spindler H.A., Felsenthal G. Sensory conduction in the musculocutaneous nerve. // Arch. Phys. Med. Rehabil. United States, 1978. Vol. 59, N 1. P. 20 - 23.
255. Дружинин Д.С. et al. Феномен фокальной констрикции периферического нерва: обзор литературы // Нервно-мышечные болезни. Общество с ограниченной ответственностью "Издательский дом "АБВ-пресс", 2019. Vol. 9, N 1.
256. Chang K.-V. et al. Ultrasound Imaging for the Cutaneous Nerves of the Extremities and Relevant Entrapment Syndromes: From Anatomy to Clinical Implications. // J. Clin. Med. 2018. Vol. 7, N 11.
257. Katsuura Y. et al. MRI diagnosis of suprascapular neuropathy using spinoglenoid notch distension. // Radiol. Med. Italy, 2019. Vol. 124, N 7. P. 643 - 652.
258. Zeiss J. et al. MRI of suprascapular neuropathy in a weight lifter. // J. Comput. Assist. Tomogr. United States, 1993. Vol. 17, N 2. P. 303 - 308.
259. Igielska-Bela B., Baczkowski B., Flisikowski K. Shoulder Ultrasound in the Diagnosis of the Suprascapular Neuropathy in Athletes. // Open Med. (Warsaw, Poland). 2020. Vol. 15. P. 147 - 151.
260. Chen Y., Haacke E.M., Li J. Peripheral nerve magnetic resonance imaging. // F1000Research. 2019. Vol. 8.
261. Wu W.-T. et al. Ultrasound Imaging for a Rare Cause of Sciatica: A Schwannoma of the Sciatic Nerve. // Cureus. 2020. Vol. 12, N 5. P. e8214.
262. Grant T.H. et al. Sonographic evaluation of common peroneal neuropathy in patients with foot drop. // J. ultrasound Med. Off. J. Am. Inst. Ultrasound Med. England, 2015. Vol. 34, N 4. P. 705 - 711.
263. Donovan A., Rosenberg Z.S., Cavalcanti C.F. MR imaging of entrapment neuropathies of the lower extremity. Part 2. The knee, leg, ankle, and foot. // Radiogr. a Rev. Publ. Radiol. Soc. North Am. Inc. United States, 2010. Vol. 30, N 4. P. 1001 - 1019.
264. Gould J.S. Tarsal tunnel syndrome // Foot Ankle Clin. Foot Ankle Clin, 2011. Vol. 16, N 2. P. 275 - 286.
265. Deleu P.A. et al. Anatomical characteristics of the flexor digitorum accessorius longus muscle and their relevance to tarsal tunnel syndrome a systematic review // J. Am. Podiatr. Med. Assoc. J Am Podiatr Med Assoc, 2015. Vol. 105, N 4. P. 344 - 355.
266. Bhatia M., Thomson L. Morton's neuroma - Current concepts review // J. Clin. Orthop. trauma. J Clin Orthop Trauma, 2020. Vol. 11, N 3. P. 406 - 409.
267. Craig A. Entrapment neuropathies of the lower extremity. // PM R. United States, 2013. Vol. 5, N 5 Suppl. P. S31-40.
268. Kimura J. Electrodiagnosis in diseases of nerve and muscle: principles and practice. Oxford university press, 2001.
269. Команцев В.Н., Архиреев А.Ю., Власенко А.Н. Алгоритмы клинико-электромиографической диагностики повреждений периферических нервов для неврологов и миографистов // СПб Изд-во Система. 2007.
270. Gruber H. et al. High-resolution ultrasound of peripheral neurogenic tumors. // Eur. Radiol. Germany, 2007. Vol. 17, N 11. P. 2880 - 2888.
271. Rusu G.M., Curcean A.D., Dudea S.M. Ultrasound and magnetic resonance imaging evaluation of the femoral and sciatic nerves. A study of healthy volunteers // Med. Pharm. Reports. Universty of Medicine and Pharmacy of Cluj-Napoca, Romania, 2020. Vol. 93, N 4. P. 357.
272. Gallardo E., Noto Y., Simon N.G. Ultrasound in the diagnosis of peripheral neuropathy: structure meets function in the neuromuscular clinic // J. Neurol. Neurosurg. Psychiatry. BMJ Publishing Group Ltd, 2015. Vol. 86, N 10. P. 1066 - 1074.
273. Hof J.J. et al. What's new in MRI of peripheral nerve entrapment? // Neurosurg. Clin. N. Am. United States, 2008. Vol. 19, N 4. P. 583 - 595, vi.
274. Chhabra A., Faridian-Aragh N. High-resolution 3-T MR neurography of femoral neuropathy. // AJR. Am. J. Roentgenol. United States, 2012. Vol. 198, N 1. P. 3 - 10.
275. Petchprapa C.N. et al. MR imaging of entrapment neuropathies of the lower extremity. Part 1. The pelvis and hip. // Radiogr. a Rev. Publ. Radiol. Soc. North Am. Inc. United States, 2010. Vol. 30, N 4. P. 983 - 1000.
276. Harney D., Patijn J. Meralgia paresthetica: diagnosis and management strategies. // Pain Med. England, 2007. Vol. 8, N 8. P. 669 - 677.
277. Page M.J. et al. Splinting for carpal tunnel syndrome // Cochrane Database Syst. Rev. John Wiley & Sons, Ltd, 2012. N 7.
278. Burke D.T. et al. Splinting for carpal tunnel syndrome: in search of the optimal angle // Arch. Phys. Med. Rehabil. Elsevier, 1994. Vol. 75, N 11. P. 1241 - 1244.
279. Atroshi I. et al. Methylprednisolone injections for the carpal tunnel syndrome: a randomized, placebo-controlled trial // Ann. Intern. Med. American College of Physicians, 2013. Vol. 159, N 5. P. 309 - 317.
280. O'Gradaigh D., Merry P. Corticosteroid injection for the treatment of carpal tunnel syndrome // Ann. Rheum. Dis. BMJ Publishing Group, 2000. Vol. 59, N 11. P. 918.
281. Girlanda P. et al. Local steroid treatment in idiopathic carpal tunnel syndrome short-and long-term efficacy // J. Neurol. Springer, 1993. Vol. 240, N 3. P. 187 - 190.
282. Phalen G.S. The Carpal-Tunnel Syndrome: SEVENTEEN YEARS'EXPERIENCE IN DIAGNOSIS AND TREATMENT OF SIX HUNDRED FIFTY-FOUR HANDS // JBJS. LWW, 1966. Vol. 48, N 2. P. 211 - 228.
283.
et al. The effectiveness of triamcinolone acetonide vs. procaine hydrochloride injection in the management of carpal tunnel syndrome: a double-blind randomized clinical trial // Am. J. Phys. Med. Rehabil. LWW, 2011. Vol. 90, N 4. P. 287 - 292.
284. Chen P.-C. et al. A Bayesian network meta-analysis: comparing the clinical effectiveness of local corticosteroid injections using different treatment strategies for carpal tunnel syndrome // BMC Musculoskelet. Disord. Springer, 2015. Vol. 16, N 1. P. 1 - 16.
285. Huisstede B.M. et al. Effectiveness of oral pain medication and corticosteroid injections for carpal tunnel syndrome: a systematic review // Arch. Phys. Med. Rehabil. Elsevier, 2018. Vol. 99, N 8. P. 1609 - 1622.
286. van Eijk J.J.J. et al. Evaluation of prednisolone treatment in the acute phase of neuralgic amyotrophy: an observational study. // J. Neurol. Neurosurg. Psychiatry. England, 2009. Vol. 80, N 10. P. 1120 - 1124.
287. Johnson N.E. et al. Rapid resolution of severe neuralgic amyotrophy after treatment with corticosteroids and intravenous immunoglobulin. // Muscle & nerve. United States, 2011. Vol. 44, N 2. P. 304 - 305.
288. Mowlavi A. et al. The management of cubital tunnel syndrome: a meta-analysis of clinical studies // Plast. Reconstr. Surg. LWW, 2000. Vol. 106, N 2. P. 327 - 334.
289. Dellon A.L., Hament W., Gittelshon A. Nonoperative management of cubital tunnel syndrome: an 8 year prospective study // Neurology. AAN Enterprises, 1993. Vol. 43, N 9. P. 1673.
290. Seror P. Treatment of ulnar nerve palsy at the elbow with a night splint // J. Bone Joint Surg. Br. The British Editorial Society of Bone and Joint Surgery, 1993. Vol. 75, N 2. P. 322 - 327.
291. Shah C.M. et al. Outcomes of rigid night splinting and activity modification in the treatment of cubital tunnel syndrome // J. Hand Surg. Am. Elsevier, 2013. Vol. 38, N 6. P. 1125 - 1130.
292. Szabo R.M., Kwak C. Natural history and conservative management of cubital tunnel syndrome // Hand Clin. Elsevier, 2007. Vol. 23, N 3. P. 311 - 318.
293. Shamrock A.G. Radial Tunnel Syndrome. 2020.
294. Lubahn J.D., Cermak M.B. Uncommon nerve compression syndromes of the upper extremity // JAAOS-Journal Am. Acad. Orthop. Surg. LWW, 1998. Vol. 6, N 6. P. 378 - 386.
295. Cleary C.K. Management of radial tunnel syndrome: a therapist's clinical perspective // J. Hand Ther. Elsevier, 2006. Vol. 19, N 2. P. 186 - 191.
296. Meng S. et al. Ultrasound and anatomical correlation of the radial nerve at the arcade of Frohse // Muscle Nerve. Wiley Online Library, 2015. Vol. 51, N 6. P. 853 - 858.
297. Gabriel E.M., Villavicencio A.T., Friedman A.H. Evaluation and surgical repair of brachial plexus injuries // Seminars in Neurosurgery. Copyright(C) 2001 by Thieme Medical Publishers, Inc., 333 Seventh Avenue, New..., 2001. Vol. 12, N 01. P. 29 - 48.
298. Lynch N.M. et al. Neurologic complications after total shoulder arthroplasty // J. shoulder Elb. Surg. Elsevier, 1996. Vol. 5, N 1. P. 53 - 61.
299. Bohsali K.I., Wirth M.A., Rockwood Jr C.A. Complications of total shoulder arthroplasty // JBJS. LWW, 2006. Vol. 88, N 10. P. 2279 - 2292.
300. Finnerup N.B. et al. Pharmacotherapy for neuropathic pain in adults: a systematic review and meta-analysis // Lancet Neurol. Elsevier, 2015. Vol. 14, N 2. P. 162 - 173.
301. Abd-Elsayed A., Lee S., Jackson M. Radiofrequency Ablation for Treating Resistant Intercostal Neuralgia. // The Ochsner journal. 2018. Vol. 18, N 1. P. 91 - 93.
302. Finnoff J.T., Hurdle M.F.B., Smith J. Accuracy of ultrasound-guided versus fluoroscopically guided contrast-controlled piriformis injections: a cadaveric study. // J. ultrasound Med. Off. J. Am. Inst. Ultrasound Med. England, 2008. Vol. 27, N 8. P. 1157 - 1163.
303. Fishman L.M., Anderson C., Rosner B. BOTOX and physical therapy in the treatment of piriformis syndrome. // Am. J. Phys. Med. Rehabil. United States, 2002. Vol. 81, N 12. P. 936 - 942.
304. Anekar A.A., Cascella M. WHO Analgesic ladder // StatPearls [Internet]. StatPearls Publishing, 2020.
305. Kirksey M.A. et al. Local anesthetic peripheral nerve block adjuvants for prolongation of analgesia: a systematic qualitative review // PLoS One. Public Library of Science, 2015. Vol. 10, N 9. P. e0137312.
306. Aguirre J. et al. The role of continuous peripheral nerve blocks. // Anesthesiol. Res. Pract. 2012. Vol. 2012. P. 560879.
307. Chang M.C. Efficacy of Pulsed Radiofrequency Stimulation in Patients with Peripheral Neuropathic Pain: A Narrative Review. // Pain Physician. United States, 2018. Vol. 21, N 3. P. E225 - E234.
308. Trent A.R., Chopra P., Jain A. Peripheral Nerve Stimulator. Treasure Island (FL), 2021.
309. Tagliafico A. et al. Ultrasound-guided treatment of meralgia paresthetica (lateral femoral cutaneous neuropathy): technical description and results of treatment in 20 consecutive patients. // J. ultrasound Med. Off. J. Am. Inst. Ultrasound Med. England, 2011. Vol. 30, N 10. P. 1341 - 1346.
310. Hurdle M.F. et al. Ultrasound-guided blockade of the lateral femoral cutaneous nerve: technical description and review of 10 cases. // Arch. Phys. Med. Rehabil. United States, 2007. Vol. 88, N 10. P. 1362 - 1364.
311.
et al. Conservative Treatment Versus Ultrasound-Guided Injection in the Management of Meralgia Paresthetica: A Randomized Controlled Trial. // Pain Physician. United States, 2020. Vol. 23, N 3. P. 253 - 262.
312. Philip C.N. et al. Successful treatment of meralgia paresthetica with pulsed radiofrequency of the lateral femoral cutaneous nerve. // Pain Physician. United States, 2009. Vol. 12, N 5. P. 881 - 885.
313. Tumber P.S., Bhatia A., Chan V.W. Ultrasound-guided lateral femoral cutaneous nerve block for meralgia paresthetica. // Anesthesia and analgesia. United States, 2008. Vol. 106, N 3. P. 1021 - 1022.
314. Sayegh E.T., Strauch R.J. Open versus endoscopic carpal tunnel release: a meta-analysis of randomized controlled trials // Clin. Orthop. Relat. Res. Springer, 2015. Vol. 473, N 3. P. 1120 - 1132.
315. Li Y. et al. Open versus endoscopic carpal tunnel release: a systematic review and meta-analysis of randomized controlled trials // BMC Musculoskelet. Disord. Springer, 2020. Vol. 21. P. 1 - 16.
316. Thoma A. et al. A meta-analysis of randomized controlled trials comparing endoscopic and open carpal tunnel decompression // Plast. Reconstr. Surg. LWW, 2004. Vol. 114, N 5. P. 1137 - 1146.
317. MacDermid J.C. et al. Endoscopic versus open carpal tunnel release: a randomized trial // J. Hand Surg. Am. Elsevier, 2003. Vol. 28, N 3. P. 475 - 480.
318. Kozin S.H. The anatomy of the recurrent branch of the median nerve // J. Hand Surg. Am. Elsevier, 1998. Vol. 23, N 5. P. 852 - 858.
319. Lindley S.G., Kleinert J.M. Prevalence of anatomic variations encountered in elective carpal tunnel release // J. Hand Surg. Am. Elsevier, 2003. Vol. 28, N 5. P. 849 - 855.
320. Chammas M. et al. Carpal tunnel syndrome-Part I (anatomy, physiology, etiology and diagnosis) // Rev. Bras. Ortop. (English Ed. Elsevier, 2014. Vol. 49, N 5. P. 429 - 436.
321. Carter G.T., Weiss M.D. Diagnosis and treatment of work-related proximal median and radial nerve entrapment // Phys. Med. Rehabil. Clin. Elsevier, 2015. Vol. 26, N 3. P. 539 - 549.
322. Pan Y. et al. Hourglass-like constrictions of peripheral nerve in the upper extremity: a clinical review and pathological study. // Neurosurgery. United States, 2014. Vol. 75, N 1. P. 10 - 22.
323. Wu P. et al. Surgical and conservative treatments of complete spontaneous posterior interosseous nerve palsy with hourglass-like fascicular constrictions: a retrospective study of 41 cases // Neurosurgery. LWW, 2014. Vol. 75, N 3. P. 250 - 257.
324. Wade R.G. et al. Safety and Outcomes of Different Surgical Techniques for Cubital Tunnel Decompression: A Systematic Review and Network Meta-analysis // JAMA Netw. open. American Medical Association, 2020. Vol. 3, N 11. P. e2024352 - e2024352.
325. Bartels R.H.M.A. et al. Prospective randomized controlled study comparing simple decompression versus anterior subcutaneous transposition for idiopathic neuropathy of the ulnar nerve at the elbow: Part 1 // Neurosurgery. Oxford University Press, 2005. Vol. 56, N 3. P. 522 - 530.
326. Macadam S.A. et al. Simple decompression versus anterior subcutaneous and submuscular transposition of the ulnar nerve for cubital tunnel syndrome: a meta-analysis // J. Hand Surg. Am. Elsevier, 2008. Vol. 33, N 8. P. 1314-e1.
327. Biggs M., Curtis J.A. Randomized, prospective study comparing ulnar neurolysis in situ with submuscular transposition // Neurosurgery. Oxford University Press, 2006. Vol. 58, N 2. P. 296 - 304.
328. Buchanan P.J. et al. Endoscopic versus open in situ cubital tunnel release: a systematic review of the literature and meta-analysis of 655 patients // Plast. Reconstr. Surg. Wolters Kluwer, 2018. Vol. 141, N 3. P. 679 - 684.
329. Huisstede B. et al. Interventions for treating the radial tunnel syndrome: a systematic review of observational studies // J. Hand Surg. Am. Elsevier, 2008. Vol. 33, N 1. P. 72-e1.
330. Barnum M. et al. Radial tunnel syndrome. // Hand Clin. 1996. Vol. 12, N 4. P. 679 - 689.
331. Li J. et al. The effective analysis of microsurgical repair of radial nerve deep branch injury // Zhongguo xiu fu chong jian wai ke za zhi= Zhongguo xiufu chongjian waike zazhi= Chinese J. reparative Reconstr. Surg. 2012. Vol. 26, N 11. P. 1344 - 1347.
332. Lee J.-Y. et al. Factors affecting outcome of triceps motor branch transfer for isolated axillary nerve injury // J. Hand Surg. Am. Elsevier, 2012. Vol. 37, N 11. P. 2350 - 2356.
333. McAdams T.R., Dillingham M.F. Surgical decompression of the quadrilateral space in overhead athletes // Am. J. Sports Med. Sage Publications Sage CA: Los Angeles, CA, 2008. Vol. 36, N 3. P. 528 - 532.
334. Coene L., Narakas A.O. Operative management of lesions of the axillary nerve, isolated or combined with other nerve lesions // Clin. Neurol. Neurosurg. Elsevier, 1992. Vol. 94. P. 64 - 66.
335. Mikami Y. et al. Results of nerve grafting for injuries of the axillary and suprascapular nerves // J. Bone Joint Surg. Br. The British Editorial Society of Bone and Joint Surgery, 1997. Vol. 79, N 4. P. 527 - 531.
336. Petrucci F.S., Morelli A., Raimondi P.L. Axillairy nerve injuries-21 cases treated by nerve graft and neurolysis // J. Hand Surg. Am. Elsevier, 1982. Vol. 7, N 3. P. 271 - 278.
337. Piasecki D.P. et al. Suprascapular neuropathy. // J. Am. Acad. Orthop. Surg. United States, 2009. Vol. 17, N 11. P. 665 - 676.
338. Boykin R.E. et al. Suprascapular neuropathy. // J. Bone Joint Surg. Am. United States, 2010. Vol. 92, N 13. P. 2348 - 2364.
339. Williams E.H. et al. Neurectomy for treatment of intercostal neuralgia. // Ann. Thorac. Surg. Netherlands, 2008. Vol. 85, N 5. P. 1766 - 1770.
340. Spai M. et al. [DREZ (dorsal root entry zone) surgery for the treatment of the postherpetic intercostal neuralgia]. // Acta Chir. Iugosl. Serbia, 2004. Vol. 51, N 4. P. 53 - 57.
341. Wilkinson H.A., Chan A.S. Sensory ganglionectomy: theory, technical aspects, and clinical experience. // J. Neurosurg. United States, 2001. Vol. 95, N 1. P. 61 - 66.
342. Cass S.P. Piriformis syndrome: a cause of nondiscogenic sciatica. // Curr. Sports Med. Rep. United States, 2015. Vol. 14, N 1. P. 41 - 44.
343. Mont M.A. et al. The operative treatment of peroneal nerve palsy. // J. Bone Joint Surg. Am. United States, 1996. Vol. 78, N 6. P. 863 - 869.
344. Kim D.H. et al. Management and outcomes in 318 operative common peroneal nerve lesions at the Louisiana State University Health Sciences Center. // Neurosurgery. United States, 2004. Vol. 54, N 6. P. 1421 - 1429.
345. Maalla R. et al. Peroneal nerve entrapment at the fibular head: outcomes of neurolysis. // Orthop. Traumatol. Surg. Res. France, 2013. Vol. 99, N 6. P. 719 - 722.
346. Kellner C.P. et al. Schwannomas of the foot and ankle: a technical report. // J. foot ankle Surg. Off. Publ. Am. Coll. Foot Ankle Surg. United States, 2014. Vol. 53, N 4. P. 505 - 510.
347. Yu X. et al. Surgical efficacy analysis of tarsal tunnel syndrome: a retrospective study of 107 patients. // Cell Tissue Bank. Netherlands, 2021. Vol. 22, N 1. P. 115 - 122.
348. Feng S.M. et al. [Clinical analysis of ankle arthroscopy technique for treatment of tarsal tunnel syndrome]. // Zhonghua Yi Xue Za Zhi. China, 2018. Vol. 98, N 37. P. 2995 - 2998.
349. Valisena S., Petri G.J., Ferrero A. Treatment of Morton's neuroma: A systematic review. // Foot ankle Surg. Off. J. Eur. Soc. Foot Ankle Surg. France, 2018. Vol. 24, N 4. P. 271 - 281.
350. Fox A.J.S. et al. Femoral neuropathy following total hip arthroplasty: review and management guidelines. // Acta Orthop. Belg. Belgium, 2012. Vol. 78, N 2. P. 145 - 151.
351. Simmons C.J. et al. Femoral neuropathy following total hip arthroplasty. Anatomic study, case reports, and literature review. // J. Arthroplasty. United States, 1991. Vol. 6 Suppl. P. S57 - 66.
352. Lefevre N. et al. Complete paralysis of the quadriceps secondary to post-traumatic iliopsoas hematoma: a systematic review. // Eur. J. Orthop. Surg. Traumatol. France, 2015. Vol. 25, N 1. P. 39 - 43.
353. de Ruiter G.C.W., Wurzer J.A.L., Kloet A. Decision making in the surgical treatment of meralgia paresthetica: neurolysis versus neurectomy. // Acta Neurochir. (Wien). Austria, 2012. Vol. 154, N 10. P. 1765 - 1772.
354. Ducic I., Dellon A.L., Taylor N.S. Decompression of the lateral femoral cutaneous nerve in the treatment of meralgia paresthetica. // J. Reconstr. Microsurg. United States, 2006. Vol. 22, N 2. P. 113 - 118.
355. Siu T.L.T., Chandran K.N. Neurolysis for meralgia paresthetica: an operative series of 45 cases. // Surg. Neurol. United States, 2005. Vol. 63, N 1. P. 19 - 23; discussion 23.
356. Son B.-C. et al. Neurolysis for meralgia paresthetica. // J. Korean Neurosurg. Soc. 2012. Vol. 51, N 6. P. 363 - 366.
357. Cheatham S.W., Kolber M.J., Salamh P.A. Meralgia paresthetica: a review of the literature. // Int. J. Sports Phys. Ther. 2013. Vol. 8, N 6. P. 883 - 893.
358. Emamhadi M. Surgery for Meralgia Paresthetica: neurolysis versus nerve resection. // Turk. Neurosurg. Turkey, 2012. Vol. 22, N 6. P. 758 - 762.
359. Lu V.M. et al. Meralgia paresthetica treated by injection, decompression, and neurectomy: a systematic review and meta-analysis of pain and operative outcomes. // J. Neurosurg. United States, 2021. P. 1 - 11.
360.
et al. Evaluation of the efficacy of erector spinae plane block and intercostal nerve block in the postherpetic neuralgia. // Agri Agri Dernegi'nin Yayin organidir = J. Turkish Soc. Algol. Turkey, 2020. Vol. 32, N 4. P. 208 - 218.
361. Huisstede B.M. et al. Carpal tunnel syndrome: hand surgeons, hand therapists, and physical medicine and rehabilitation physicians agree on a multidisciplinary treatment guideline-results from the European HANDGUIDE Study // Arch. Phys. Med. Rehabil. Elsevier, 2014. Vol. 95, N 12. P. 2253 - 2263.
362. Campbell W.W. Evaluation and management of peripheral nerve injury // Clin. Neurophysiol. 2008. Vol. 119, N 9. P. 1951 - 1965.
Приложение А1
СОСТАВ
РАБОЧЕЙ ГРУППЫ ПО РАЗРАБОТКЕ И ПЕРЕСМОТРУ
КЛИНИЧЕСКИХ РЕКОМЕНДАЦИЙ
1. Аверьянов Дмитрий Александрович, к.м.н., преподаватель кафедры военной анестезиологии и реаниматологии ФГБВОУ ВО "Военно-медицинская академия имени С.М. Кирова". Член Всероссийского общества неврологов.
2. Александрова Татьяна Алексеевна, врач-невролог, врач функциональной диагностики МЦ "Тонус" (г. Нижний Новгород), член ассоциации специалистов по клинической нейрофизиологии АСКЛИН.
3. Войтенков Владислав Борисович, к.м.н., заведующий отделением функциональной диагностики ФГБУ ДГЦИБ ФМБА России, доцент кафедры нервных болезней ФГБУ Академия Постдипломного образования ФНКЦ ФМБА России. Член Всероссийского общества неврологов. Координатор по научной деятельности ассоциации специалистов по клинической нейрофизиологии АСКЛИН.
4. Гехт Алла Борисовна, Член-корреспондент РАН, д.м.н., директор ГБУЗ "Научно-практический психоневрологический центр имени З.П. Соловьева" Департамента здравоохранения города Москвы, профессор кафедры неврологии, нейрохирургии и медицинской генетики ФГАОУ ВО "Российский национальный исследовательский медицинский университет имени Н.И. Пирогова" Министерства здравоохранения Российской Федерации, ученый секретарь Всероссийского общества неврологов, член президиума Национальной ассоциации по борьбе с инсультом.
5. Гильванова Ольга Валерьевна, врач-невролог, врач функциональной диагностики Клиники нервно-мышечных болезней. Внештатный эксперт Департамента Здравоохранения г. Москвы по электромиографии. Член Всероссийского общества неврологов. Член ассоциации специалистов по клинической нейрофизиологии АСКЛИН.
6. Дедаев Сергей Игоревич, к.м.н., заведующий отделом по изучению боли и соматоформных нарушений ГБУЗ НПЦ им. Соловьева ДЗМ. Член Всероссийского общества неврологов.
7. Дружинин Дмитрий Сергеевич, д.м.н., доцент кафедры нервных болезней с курсом медицинской генетики и нейрохирургии ФГБОУ ВО ЯГМУ Минздрава России. Член Всероссийского общества неврологов. Врач невролог, врач функциональной диагностики Клиники нервно-мышечных болезней. Председатель ассоциации специалистов по клинической нейрофизиологии АСКЛИН.
8. Дружинина Евгения Сергеевна, к.м.н., доцент кафедры неврологии, нейрохирургии и медицинской генетики имени Л.О. Бадаляна педиатрического факультета ФГАОУ ВО "Российский национальный исследовательский медицинский университет им. Н.И. Пирогова. Врач невролог, врач ультразвуковой и функциональной диагностики Клиники нервно-мышечных болезней. Врач функциональной диагностики Российской детской клинической больницы. Член Всероссийского общества неврологов. Член ассоциации специалистов по клинической нейрофизиологии АСКЛИН.
9. Екушева Евгения Викторовна, дмн, профессор, заведующий кафедрой нервных болезней и нейрореабилитации Академии постдипломного образования ФГБУ ФНКЦ ФМБА России, невролог Клиники головной боли имени Вейна и Гута-клиник. Москва.
10. Ельшина Оксана Дмитриевна, врач-невролог, врач функциональной диагностики МЦ "Тонус" (г. Нижний Новгород), член ассоциации специалистов по клинической нейрофизиологии АСКЛИН.
11. Жарова Елена Николаевна, д.м.н., зав. отделения восстановительного лечения и медицинской реабилитации нейрохирургического филиала НМИЦ имени В.А. Алмазова.
12. Иванова Галина Евгеньевна, д.м.н., профессор, главный специалист по медицинской реабилитации Министерства здравоохранения Российской Федерацией, зав. кафедрой медицинской реабилитации ФДПО ФГАОУ ВО "Российский национальный исследовательский медицинский университет имени Н.И. Пирогова" Министерства здравоохранения Российской Федерации, председатель президиума Общероссийской общественной организации содействия развитию медицинской реабилитологии "Союз реабилитологов России", член ревизионной комиссии Национальной ассоциации по борьбе с инсультом
13. Ирикова Мария Алексеевна, к.м.н., младший научный сотрудник НИО нейроинфекций и органической патологии нервной системы, врач функциональной диагностики ФГБУ ДНКЦИБ ФМБА России, Член ассоциации клинических нейрофизиологов АСКЛИН.
14. Каньшина Дарья Сергеевна, к.м.н., заведующая отделением неврологии и клинической нейрофизиологии ФГБУ НМХЦ им. Н.И. Пирогова Минздрава РФ, доцент кафедры неврологии с курсом нейрохирургии ИУВ НМХЦ им Н.И. Пирогова МЗ РФ. Член Всероссийского общества неврологов. Член ассоциации специалистов по клинической нейрофизиологии АСКЛИН.
15. Касаткина Любовь Филипповна, д.б.н., профессор, специалист по функциональной диагностике заболеваний периферической нервной системы ФГБНУ НЦН, Член Всероссийского общества неврологов. Член Российской ассоциации специалистов функциональной диагностики.
16. Климкин Андрей Васильевич, к.м.н., старший научный сотрудник НИО нейроинфекций и органической патологии нервной системы, врач функциональной диагностики ФГБУ ДНКЦИБ ФМБА России, Член ассоциации клинических нейрофизиологов АСКЛИН.
17. Ковальчук Мария Олеговна, к.м.н., заведующая 1 неврологическим отделением ГБУЗ ГКБ им. В.М. Буянова. Врач невролог Клиники нервно-мышечных болезней. Член Всероссийского общества неврологов.
18. Крылов Владимир Викторович, академик РАН, профессор, д.м.н, главный внештатный специалист нейрохирург, заведующий кафедрой нейрохирургии и нейрореанимации МГМСУ им. А.И. Евдокимова
19. Малецкий Эдуард Юрьевич, к.м.н., доцент кафедры лучевой диагностики, лучевой терапии ФГБОУ ВО "Северо-Западный государственный медицинский университет им. И.И. Мечникова", г. Санкт-Петербург, член Российской ассоциации специалистов ультразвуковой диагностики в медицине.
20. Малышева Ольга Владимировна, врач невролог клиники нейрохирургии ФГБВОУ ВО "Военно-медицинская академия имени С.М. Кирова" МО РФ. Член Всероссийского общества неврологов. Член ассоциации специалистов по клинической нейрофизиологии АСКЛИН.
21. Мальмберг Сергей Александрович, д.м.н. профессор кафедры клинической физиологии и функциональной диагностики Академии постдипломного образования ФНКЦ ФМБА России, г. Москва, член ассоциации специалистов по клинической нейрофизиологии АСКЛИН, член Российской ассоциации специалистов функциональной диагностики.
22. Мартынов Михаил Юрьевич, член-корреспондент РАН, профессор, д.м.н., первый заместитель генерального директора ФГБУ "Федеральный центр мозга и нейротехнологий" ФМБА России, и.о. заведующего кафедрой неврологии, нейрохирургии и медицинской генетики лечебного факультета Федерального государственного автономного образовательного учреждения высшего образования "Российский национальный исследовательский медицинский университет имени Н.И. Пирогова" Министерства здравоохранения Российской Федерации, ученый секретарь Всероссийского общества неврологов, член правления Национальной ассоциации по борьбе с инсультом.
23. Никитин Андрей Сергеевич, к.м.н., заведующий учебной частью кафедры нейрохирургии и нейрореанимации МГМСУ им. А.И. Евдокимова
24. Павлов Николай Александрович, к.м.н., ведущий научный сотрудник кафедры неврологии, нейрохирургии и медицинской генетики ФГАОУ ВО "Российский национальный исследовательский медицинский университет имени Н.И. Пирогова" Министерства здравоохранения Российской Федерации, член президиума Всероссийского общества неврологов.
25. Пластуненко Елена Николаевна, врач-нейрохирург, научный сотрудник отдела нейрохирургии и нейротравмы ГБУЗ ДЗ г. Москва "Научно-исследовательский институт неотложной детской хирургии и травматологии"
26. Рачин Андрей Петрович, д.м.н., профессор, заместитель директора по научной работе, зав. отделом нейрореабилитации и клинической психологии ФГБУ "Национальный медицинский исследовательский центр реабилитации и курортологии" Министерства здравоохранения Российской Федерации.
27. Салтыкова Виктория Геннадьевна, д.м.н., профессор кафедры ультразвуковой диагностики ФГБОУ ДПО "Российская медицинская академия непрерывного последипломного образования" МЗ РФ, г. Москва, Вице-президент Российской ассоциации специалистов ультразвуковой диагностики в медицине.
28. Селиверстова Екатерина Геннадьевна, врач функциональной диагностики нейрохирургического отделения НИИ скорой помощи им Н.В. Склифосовского. Член Всероссийского общества неврологов. Член ассоциации специалистов по клинической нейрофизиологии АСКЛИН.
29. Синкин Михаил Владимирович, к.м.н., старший научный сотрудник отделения неотложной нейрохирургии, руководитель группы клинической нейрофизиологии НИИ скорой помощи им. Н.В. Склифосовского. Член Всероссийского общества неврологов. Член Ассоциации специалистов по клинической нейрофизиологии АСКЛИН.
30. Сурма Мария Александровна, врач-невролог, врач функциональной диагностики ФГБУ "Национальный медико-хирургический центр им. Н.И. Пирогова" Минздрава России, г. Москва. Член ассоциации специалистов по клинической нейрофизиологии АСКЛИН.
31. Тумуров Дмитрий Александрович, к.м.н., ведущий научный сотрудник отдела по изучению боли и соматоформных нарушений ГБУЗ НПЦ им. Соловьева ДЗМ, врач-невролог амбулаторного кабинета для больных миастенией ГБУЗ ГКБ им. В.М. Буянова ДЗМ, Член Всероссийского общества неврологов.
32. Шамалов Николай Анатольевич, д.м.н., профессор, главный внештатный специалист невролог Министерства здравоохранения Российской Федерации, главный внештатный невролог Департамента здравоохранения г. Москвы, директор института цереброваскулярной патологии и инсульта ФГБУ "Федеральный центр мозга и нейротехнологий ФМБА", ответственный секретарь Национальной ассоциации по борьбе с инсультом.
Конфликт интересов
Члены рабочей группы заявили об отсутствии финансовой или нематериальной заинтересованности по теме разработанной клинической рекомендации. Член(ы) рабочей группы, сообщившие об обстоятельствах, которые могут повлечь за собой конфликт интересов, был(и) исключен(ы) из обсуждения разделов, связанных с областью конфликта интересов.
Приложение А2
МЕТОДОЛОГИЯ РАЗРАБОТКИ КЛИНИЧЕСКИХ РЕКОМЕНДАЦИЙ
Целевая аудитория данных клинических рекомендаций:
1. Врачи-неврологи, врачи-терапевты, врачи общей практики (семейные врачи);
2. Студенты медицинских ВУЗов, ординаторы, аспиранты;
3. Преподаватели, научные сотрудники.
Таблица 1. Шкала оценки уровней достоверности доказательств (УДД) для методов диагностики (диагностических вмешательств)
УДД
Расшифровка
1
Систематические обзоры исследований с контролем референтным методом или систематический обзор рандомизированных клинических исследований с применением мета-анализа
2
Отдельные исследования с контролем референсным методом или отдельные рандомизированные клинические исследования и систематические обзоры исследований любого дизайна, за исключением рандомизированных клинических исследований, с применением мета-анализа
3
Исследования без последовательного контроля референсным методом или исследования с референсным методом, не являющимся независимым от исследуемого метода или нерандомизированные сравнительные исследования, в том числе когортные исследования
4
Несравнительные исследования, описание клинического случая
5
Имеется лишь обоснование механизма действия или мнение экспертов
Таблица 2. Шкала оценки уровней достоверности доказательств (УДД) для методов профилактики, лечения и реабилитации (профилактических, лечебных, реабилитационных вмешательств)
УДД
Расшифровка
1
Систематический обзор рандомизированных клинических исследований с применением мета-анализа
2
Отдельные рандомизированные клинические исследования и систематические обзоры исследований любого дизайна, за исключением рандомизированных клинических исследований, с применением мета-анализа
3
Нерандомизированные сравнительные исследования, в том числе когортные исследования
4
Нерандомизированные исследования, описание клинического случая или серии случаев, исследования "случай-контроль"
5
Имеется лишь обоснование механизма действия вмешательства (доклинические исследования) или мнение экспертов
Таблица 3. Шкала оценки уровней убедительности рекомендаций (УУР) для методов профилактики, диагностики, лечения и реабилитации (профилактических, диагностических, лечебных, реабилитационных вмешательств)
УУР
Расшифровка
A
Сильная рекомендация (все рассматриваемые критерии эффективности (исходы) являются важными, все исследования имеют высокое или удовлетворительное методологическое качество, их выводы по интересующим исходам являются согласованными)
B
Условная рекомендация (не все рассматриваемые критерии эффективности (исходы) являются важными, не все исследования имеют высокое или удовлетворительное методологическое качество и/или их выводы по интересующим исходам не являются согласованными
C
Слабая рекомендация (отсутствие доказательств надлежащего качества (все рассматриваемые критерии эффективности (исходы) являются неважными, все исследования имеют низкое методологическое качество и их выводы по интересующим исходам не являются согласованными)
Порядок обновления клинических рекомендаций.
Механизм обновления клинических рекомендаций предусматривает их систематическую актуализацию - не реже чем один раз в три года, а также при появлении новых данных с позиции доказательной медицины по вопросам диагностики, лечения, профилактики и реабилитации конкретных заболеваний, наличии обоснованных дополнений/замечаний к ранее утвержденным КР, но не чаще 1 раза в 6 месяцев.
Приложение А3
СПРАВОЧНЫЕ МАТЕРИАЛЫ,
ВКЛЮЧАЯ СООТВЕТСТВИЕ ПОКАЗАНИЙ К ПРИМЕНЕНИЮ
И ПРОТИВОПОКАЗАНИЙ, СПОСОБОВ ПРИМЕНЕНИЯ И ДОЗ ЛЕКАРСТВЕННЫХ
ПРЕПАРАТОВ, ИНСТРУКЦИИ ПО ПРИМЕНЕНИЮ
ЛЕКАРСТВЕННОГО ПРЕПАРАТА
1) Федеральный закон "Об основах охраны здоровья граждан в Российской Федерации" от 21.11.2011 N 323-ФЗ.
2) Федеральный закон "Об обращении лекарственных средств" от 12.04.2010 N 61-ФЗ.
3) Федеральный закон "О внесении изменений в статью 40 Федерального закона "Об обязательном медицинском страховании в Российской Федерации" по вопросам клинических рекомендаций" от 25.12.2018 N 489-ФЗ (последняя редакция).
4) Порядок оказания медицинской помощи взрослому населению при заболеваниях нервной системы (приказ Министерства здравоохранения Российской Федерации от 15 ноября 2012 г. N 926н).
Приложение Б
АЛГОРИТМЫ ДЕЙСТВИЙ ВРАЧА
Алгоритмы ведения пациента с мононевропатией

Приложение В
ИНФОРМАЦИЯ ДЛЯ ПАЦИЕНТА
Мононевропатия - состояние, связанное с повреждением периферического нерва. Пациент может испытывать онемение конечности, покалывание в ней или ощущение "ползающих мурашек", могут наблюдаться боль, жжение, изменения температурной чувствительности, а также симптомы неловкости, слабости. В более тяжелых случаях развивается похудание мышц, иннервируемых пораженным нервом.
Самым важным методом диагностики мононевропатии является неврологический осмотр, при котором врач-невролог может заподозрить поражение конкретного нерва и оценить степень тяжести.
Подтверждение диагноза проводится с помощью электромиографических методов исследования, выполняется исследование проводящей функции нервов, при необходимости - электромиография игольчатая.
Дополнительным методом диагностики является ультразвуковое исследование нерва, в некоторых случаях бывает необходимость в МРТ суставов и нервов.
В зависимости от вида мононевропатии и тяжести состояния выбирается консервативная или оперативная тактика лечения. В первую очередь пациент должен избегать положений, сдавливающих нерв (например, для малоберцового нерва - не сидеть "нога на ногу" или на корточках, для локтевого нерва - не класть руки на подлокотник и не сгибать в локте больше, чем на 90 градусов и так далее). Во многих случаях назначается ношение ортезов, при правильном ношении ортеза постепенно в течение 1 - 3 месяцев наблюдается уменьшение симптомов невропатии, однако при неправильном использовании может быть обратный эффект. Для многих невропатий бывает эффективным локальное введение глюкокортикоидных препаратов ("блокада"). Блокады проводятся непосредственно в костно-мышечные каналы только врачом, могут проводиться под контролем УЗИ. Пациенту нужно помнить, что в состав блокад часто входит анестетик, поэтому на 1 - 4 часа может усилиться онемение конечности, что является действием препарата и не должно пугать пациента. Если консервативная терапия неэффективна в течение 3 - 6 месяцев, пациент может быть направлен на консультацию нейрохирурга для решения вопроса об оперативном лечении. Операции выполняются под местной анестезией, при необходимости - под общим наркозом, может использоваться открытый доступ или эндоскопический (когда операция выполняется через небольшие разрезы на коже). В целом оперативное лечение при мононевропатиях весьма эффективно, но на поздних стадиях эффект оперативного лечения может быть неполным.
Приложение Г1 - ГN
ШКАЛЫ ОЦЕНКИ, ВОПРОСНИКИ И ДРУГИЕ ОЦЕНОЧНЫЕ ИНСТРУМЕНТЫ
СОСТОЯНИЯ ПАЦИЕНТА, ПРИВЕДЕННЫЕ В КЛИНИЧЕСКИХ РЕКОМЕНДАЦИЯХ
Приложение Г1
БОСТОНСКИЙ ОПРОСНИК
ПО ОЦЕНКЕ КАРПАЛЬНОГО ТУННЕЛЬНОГО СИНДРОМА (BOSTON CARPAL
TUNNEL QUESTIONNAIRE, BCTQ).
Источник:
Levine DW, Simmons BP, Koris MJ, Daltroy LH, Hohl GG, Fossel AH, Katz JN., A self-administered questionnaire for the assessment of severity of symptoms and functional status in carpal tunnel syndrome; J Bone Joint Surg Am. 1993 Nov; 75(11): 1585-92.
Юсупова Д.Г., Супонева Н.А., Зимин А.А., Зайцев А.Б., Белова Н.В.,. Чечеткин А.О, Гуща А.О., Гатина Г.А., Полехина Н.В., Бундхун Пратиш, Ашрафов В.М., Валидация Бостонского опросника по оценке карпального туннельного синдрома (Boston Carpal Tunnel Questionnaire) в России. Нервно-мышечные болезни 2018; 8(1): 38-45.
Тип: шкала оценки.
Назначение: оценка тяжести симптомов и функциональных нарушений при синдроме запястного канала.
Содержание (шаблон):
Шкала тяжести симптомов (Symptom Severity Scale, SSS)
Следующие вопросы касаются симптомов, которые вы испытывали в разное время суток в течение последних недель (выберете один ответ на вопрос).
Насколько сильную боль вы испытываете по ночам в руке или запястье?
1. Ночью меня не беспокоит боль в руке/запястье
2.
боль
3. Умеренная боль
4. Сильная боль
5. Очень сильная боль
Как часто за последние две недели вы просыпались из-за боли в руке/запястье?
1. Никогда
2. Один раз
3. Два - три раза
4. Четыре - пять раз
5. Более пяти раз
Беспокоит ли вас обычно боль в руке/запястье в течение дня?
1.
она меня не беспокоит
2. В течение дня меня беспокоит
боль
3. В течение дня меня беспокоит умеренная боль
4. В течение дня меня беспокоит сильная боль
5. В течение дня меня беспокоит очень сильная боль.
Как часто в течение дня вас беспокоит боль в руке/запястье?
1. Никогда
2. Один-два раза в день
3. От
до пяти раз в день
4. Более пяти раз в день
5. Боль беспокоит меня постоянно
Как долго в среднем длится эпизод боли
?
1.
боль меня не беспокоит
2. Менее 10 минут
3. От 10 до 60 минут
4. Более 60 минут
5. Боль беспокоит меня постоянно в течение всего дня
Есть ли у вас чувство онемения (снижение чувствительности) в руке?
1. Нет
2. Есть
чувство онемения/снижение чувствительности
3. Есть умеренное чувство онемения/снижение чувствительности
4. Есть выраженное чувство онемения/снижение чувствительности
5. Есть очень выраженное чувство онемения/снижение чувствительности
Есть ли у Вас слабость в руке/запястье?
1. Нет
2. Есть
слабость
3. Есть умеренная слабость
4. Имеется выраженная слабость
5. Имеется существенное снижение силы в руке/запястье
Есть ли в руке/запястье чувство покалывания?
1. Нет
2.
покалывание
3. Умеренное покалывание
4. Выраженное покалывание
5. Очень сильное покалывание
Насколько сильно выражено онемение (потеря чувствительности) или чувство покалывания в течение ночи?
1. У меня нет онемения и покалывания по ночам.
2. 
3. Умеренное
4. Сильное
5. Очень сильное
Сколько раз за последние две недели вы просыпались от онемения или чувства покалывания в руке/запястье?
1. Никогда
2. Один раз
3. Два - три раза
4. Четыре - пять раз
5. Более пяти раз
Испытываете ли вы трудности при взятии и использовании мелких вещей (ключ, карандаш)?
1. Нет
2. Испытываю
затруднение
3. Испытываю умеренные трудности
4. Испытываю большие трудности
5. Испытываю очень большие трудности
Шкала функциональных нарушений (Function Status Scale, FSS):
Были ли у вас затруднения при выполнении нижеперечисленных действий из-за проблем с кистями рук или запястьями в течение последних двух недель? Пожалуйста, обведите в каждой строке одно число, которое обозначает вашу способность осуществлять действие.
Действие
Нет затруднения
Легкое затруднение
Умеренное затруднение
Сильное затруднение
Очень сильное
Письмо
1
2
3
4
5
Застегивание пуговиц на одежде
1
2
3
4
5
Удерживание книги при чтении
1
2
3
4
5
Удерживание трубки телефона
1
2
3
4
5
Открывание бутылки
1
2
3
4
5
Работа по дому
1
2
3
4
5
Перенос сумок с продуктами
1
2
3
4
5
Купание и надевание одежды
1
2
3
4
5
Ключ (интерпретация): Сумма баллов в шкалах SSS и FSS рассчитывается независимо, баллы из двух шкал не суммируются.
Сумма баллов в каждой шкале рассчитывается как среднее арифметическое баллов по каждому пункту шкалы (от 1 до 5).
Примеры:
Шкала SSS. Сумма баллов = 16. Сумма/количество пунктов = 16/11 = 1,5 Шкала FSS. Сумма баллов = 14. Сумма/количество пунктов = 14 / 8 = 1,8.
Пояснения: Шкала позволяет объективно оценить выраженность клинических проявлений синдрома запястного канала и отследить динамику состояния пациента.
Приложение Г2
ШКАЛА
КОМИТЕТА МЕДИЦИНСКИХ ИССЛЕДОВАНИЙ (MEDICAL RESEARCH
COUNCIL, MRC)
Источник: Medical Research Council Scale, R. Van der Ploeg, et al 1984.
Тип: шкала оценки
Назначение: оценка мышечной силы
Содержание (шаблон):
Балл
Обьем движений
5
Мышечная сила сохранна (исследователь не может согнуть/разогнуть конечность)
4
Мышечная сила снижена, но сокращается достаточно, объем движений в суставе полный (активное движение возможно с сопротивлением силы исследователя)
3
Средняя степень снижения мышечной силы (не может преодолеть дополнительную нагрузку, оказываемую исследователем)
2
Выраженная слабость в мышце (объем движений полный, если нет действия гравитации, против гравитации - объем движений неполный, не оказывает сопротивления исследователю)
1
Выраженная слабость (незначительные движения в мышце)
0
Плегия (нет движений в мышце)
Ключ (интерпретация): Проводится балльная оценка силы тестируемых мышц, согласно данным, приведенным в таблице.
Пояснения: Шкала позволяет оценить силу исследуемых мышц на момент осмотра по баллам и определить характер распределения мышечной слабости.
Приложение Г3
ВИЗУАЛЬНАЯ АНАЛОГОВАЯ ШКАЛА
ОЦЕНКИ БОЛИ (VISUAL ANALOGUE SCALE, VAS)
Источник: Huskisson, E. C. Measurement of pain / E. C. Huskisson // Lancet. - 1974. - Vol. 304, Issue 7889. - P. 1127-1131.
Тип: шкала оценки.
Назначение: оценка интенсивности боли.
Содержание (шаблон):

Ключ (интерпретация): Если длина шкалы составляет 10 см, то
0 - 0,5 баллов 0 - 4 мм нет боли
0,5 - 4,5 балла 5 - 44 мм слабая боль
4,5 - 7,5 баллов 45 - 74 мм умеренная боль
7,5 - 10 баллов 75 - 100 мм сильная боль
Пояснения: Шкала позволяет оценить выраженность субъективных болевых ощущений.
Приложение Г4
ДИАГНОСТИЧЕСКИЙ ОПРОСНИК
НЕЙРОПАТИЧЕСКОЙ БОЛИ DN4 (DOULEUR NEUROPATHIQUE
EN 4 QUESTIONS)
Источник:
Bouhassira D., Attal N., Alchaar H., Boureau F., Brochet B., Bruxelle J., Cunin G., Fermanian J., Ginies P., Grun-Overdyking A., Jafari-Schluep H., Lanteri-Minet M., Laurent B., Mick G., Serrie A., Valade D., Vicaut E. Comparison of pain syndromes associated with nervous or somatic lesions and development of a new neuropathic pain diagnostic questionnaire (DN4)// Pain: March 2005 - Volume 114 - Issue 1 - p 29 - 36 doi: 10.1016/j.pain.2004.12.010.
Тип: шкала оценки
Назначение: определение нейропатической боли или нейропатического компонента боли при смешанных ноцицептивно-нейропатических болевых синдромах
Содержание (шаблон):
СОБЕСЕДОВАНИЕ С ПАЦИЕНТОМ
Соответствует ли боль, которую испытывает пациент, одному или нескольким из следующих определений?
1.
Ощущение жжения
Да
Нет
2.
Болезненное ощущение холода
Да
Нет
3.
Ощущение как от удара током
Да
Нет
Сопровождается ли боль одним или несколькими из следующих симптомов в области ее локализации?
4.
Пощипыванием, ощущением ползания мурашек
Да
Нет
5.
Покалыванием
Да
Нет
6.
Онемением
Да
Нет
7.
Зудом
Да
Нет
ОСМОТР ПАЦИЕНТА
Локализована ли боль в той же области, где осмотр выявляет один или оба
следующих симптома:
8.
Пониженная чувствительность к прикосновению
Да
Нет
9.
Пониженная чувствительность к покалыванию
Да
Нет
Можно ли вызвать или усилить боль в области ее локализации:
10.
Проведя в этой области кисточкой
Да
Нет
Сумма баллов (количество ответов "Да"): _____
Ключ (интерпретация): Если сумма составляет 4 и более баллов, это указывает на то, что боль у пациента является нейропатической, или имеется нейропатический компонент боли (при смешанных ноцицептивно-нейропатических болевых синдромах).
Пояснения: Шкала применяется для выявления нейропатической боли, а также нейропатического болевого компонента при болевых синдромах смешанного характера.
Приложение Г5
ЛИДСКАЯ ШКАЛА
ОЦЕНКИ НЕЙРОПАТИЧЕСКОЙ БОЛИ (LEEDS ASSESSMENT OF NEUROPATHIC
SYMPTOMS AND SIGNS, LANSS)
Источник:
Bennett M, The LANSS Pain Scale: the Leeds assessment of neuropathic symptoms and signs, Pain. 2001 May; 92(1-2): 147-157;
Юсупова Д.Г., Супонева Н.А., Зимин А.А., Зайцев А.Б., Bennett M., Белова Н.В., Чечеткин А.О., Гуща А.О., Гатина Г.А., Полехина Н.В., Бундхун П., Ашрафов В.М.,
Пирадов М.А. Валидация Лидской шкалы оценки нейропатической боли (LANSS) в России. Нервно-мышечные болезни. 2018; 8(3): 43-50.
Тип: шкала оценки
Назначение: выявление и оценка нейропатической боли.
Содержание (шаблон):
А. ОЦЕНКА БОЛИ (опросник)
Подумайте, какими были ваши болевые ощущения за последнюю неделю.
Пожалуйста, выберите утверждения, наиболее точно описывающие вашу боль.
1. Проявляется ли ваша боль в виде странных неприятных ощущений на коже? Можно ли сравнить эти ощущения с покалыванием?
a) НЕТ - Боль, которую я испытываю, нельзя описать таким образом (0)
b) ДА - Меня довольно часто беспокоят подобные ощущения (5)
2. Изменяется ли кожа в области локализации боли? Покрывается ли она пятнами? Выглядит ли покрасневшей?
a) НЕТ - Боль не влияет на внешний вид кожи (0)
b) ДА - Там, где меня беспокоит боль, внешний вид кожи отличается от нормального (5)
3. Повышена ли чувствительность к прикосновению на пораженном участке кожи? Можно ли сказать, что легкое поглаживание кожи, соприкосновение с одеждой вызывают неприятные или болевые ощущения?
a) НЕТ - На пораженном участке кожи чувствительность не изменена (0)
b) ДА - На пораженном участке чувствительность кожи повышена (3)
4. Появляется ли боль внезапно, в покое без видимых причин? Можно ли описать ее как пульсирующую, разрывную или похожую на удар электрическим током?
a) НЕТ - Мои ощущения нельзя описать подобным образом (0)
b) ДА - Меня довольно часто беспокоят подобные ощущения (2)
5. Отличается ли температура кожи на пораженном участке от температуры остальной поверхности кожи? Можно ли описать подобные ощущения как жжение или жар?
a) НЕТ - Меня не беспокоят подобные ощущения (0)
b) ДА - Меня довольно часто беспокоят подобные ощущения (1)
B. ОЦЕНКА ЧУВСТВИТЕЛЬНОСТИ
Исследуется поверхностная чувствительность на наличие аллодинии и изменения порога болевой чувствительности (при уколе иглой) на пораженном участке кожи в сравнении с аналогичным участком на противоположной стороне тела либо на другом участке кожи.
1. Аллодиния
Оцените чувствительность к легкому прикосновению ватой на пораженном и здоровом участках кожи. Наличие аллодинии можно констатировать, если прикосновение к пораженному участку кожи вызывает боль или другие неприятные ощущения (покалывание, тошноту), в то время как при проведении теста на здоровом участке кожи подобных ощущений не возникает.
a) НЕТ - Чувствительность одинакова на обоих участках (0)
b) ДА - Аллодиния только на пораженном участке (5)
2. Изменение порога болевой чувствительности
Определите порог болевой чувствительности на здоровом и пораженном участках кожи, используя иглу 23 калибра, вставленную внутрь цилиндра шприца объемом 2 мл.
Если при уколе на здоровом участке ощущается острое прикосновение, а на пораженном участке иное - например, прикосновение не чувствуется совсем, ощущается тупое прикосновение (повышенный порог болевой чувствительности) или очень болезненное (сниженный порог болевой чувствительности), то можно констатировать изменение порога болевой чувствительности.
Если укол не ощущается нигде, то наденьте иглу на шприц для увеличения веса и проведите тест повторно.
a) НЕТ - Ощущения от укола иглой одинаковы на обоих участках (0)
b) ДА - Измененное ощущение от укола иглой в пораженной области (3)
ПОДСЧЕТ РЕЗУЛЬТАТОВ:
Для получения итоговой суммы складываются значения параметров оценки боли и чувствительности
СУММА БАЛЛОВ: ______________ (максимум 24 балла)
Ключ (интерпретация): Если сумма <12, нейропатический механизм формирования болевых ощущений маловероятен. Если сумма >=12, нейропатический механизм формирования болевых ощущений вероятен.
Пояснения: Шкала помогает выявить нарушение функции нервов, отвечающих за боль, что важно для определения дальнейшей тактики лечения.