"Клинические рекомендации "Послеродовое кровотечение"
МИНИСТЕРСТВО ЗДРАВООХРАНЕНИЯ РОССИЙСКОЙ ФЕДЕРАЦИИ
КЛИНИЧЕСКИЕ РЕКОМЕНДАЦИИ
ПОСЛЕРОДОВОЕ КРОВОТЕЧЕНИЕ
Кодирование по Международной статистической классификации болезней и проблем, связанных со здоровьем: O67, O72
Год утверждения (частота пересмотра): 2025
Пересмотр не позднее: 2027
ID: 119_3
Возрастная категория: Взрослые, Дети
Специальность:
Разработчик клинической рекомендации Российское общество акушеров-гинекологов, Ассоциация акушерских анестезиологов-реаниматологов, ООО "Ассоциация анестезиологов-реаниматологов (ААР)", Национальная ассоциация специалистов менеджмента крови пациента
Одобрено Научно-практическим Советом Минздрава России
Список сокращений
АД - артериальное давление
АЧТВ - активированное частичное тромбопластиновое время
ГЭК - гидроксиэтилированный крахмал
ДВС - диссеминированное внутрисосудистое свертывание
ИВЛ - искусственная вентиляция легких
ИРА - интраоперационная реинфузия аутоэритроцитов
КС - кесарево сечение
КОС - кислотно-основное состояние
МНО - международное нормализованное отношение
ОАК - общий (клинический) анализ крови
ОЦК - объем циркулирующей крови
ПДФ/Ф - продукты деградации фибрина/фибриногена
ПТВ - протромбиновое время
ПТИ - протромбиновый индекс
ПК - послеродовое кровотечение
ОРДС - острый респираторный дистресс-синдром
РОТЭМ - ротационная тромбоэластометрия
СЗП - свежезамороженная плазма
ТЭГ - тромбоэластограмма
УЗИ - ультразвуковое исследование
ЧД - частота дыхания
ЧСС - частота сердечных сокращений
ЭКГ - электрокардиография
SpO2 - процентное содержание гемоглобина, насыщенного кислородом в капилляре
Термины и определения
Физиологическая кровопотеря - кровопотеря < 10% ОЦК или < 0,5 - 0,7% от массы тела, или < 5 мл/кг (< 500,0 мл).
Массивная кровопотеря - одномоментная потеря более >= 1500 мл крови (25 - 30% ОЦК) или >= 2500 мл крови (50% ОЦК) за 3 часа.
Раннее (первичное) послеродовое кровотечение - кровотечение, возникшее после рождения плода <= 24 часов.
Позднее (вторичное) послеродовое кровотечение - кровотечение, возникшее > 24 часов и <= 6 недель (42 дней) послеродового периода.
Шоковый индекс - ЧСС/систолическое артериальное давление
Гипотония матки - состояние, при котором резко снижен тонус и сократительная способность матки на фоне сохраненного рефлекторного ответа.
ДВС-синдром (диссеминированное внутрисосудистое свертывание, коагулопатия потребления, тромбогеморрагический синдром) - клинико-патологический синдром, осложняющий ряд заболеваний. Он характеризуется системной активацией путей, запускающих и регулирующих коагуляцию и способных вызвать формирование фибриновых тромбов. Это ведет к органной недостаточности, сопряженной с потреблением тромбоцитов и факторов свертывания, что, в свою очередь, ведет к кровотечениям [1].
1. Краткая информация по заболеванию или состоянию (группы заболеваний или состояний)
1.1 Определение заболевания или состояния (группы заболеваний или состояний)
Послеродовое кровотечение - это кровопотеря, возникшая в результате естественных родов или после оперативного родоразрешения путем операции кесарева сечения, превышающая или равная 500 мл при естественных родах и 1000 мл и более при оперативном родоразрешении, или любой клинически значимый объем кровопотери (приводящий к гемодинамической нестабильности), возникающий на протяжении 42 дней после рождения плода.
1.2 Этиология и патогенез заболевания или состояния (группы заболеваний или состояний)
Наиболее частыми причинами послеродового кровотечения являются нарушение сократительной способности матки (90%) и травмы родовых путей (7%). В 3% послеродовые кровотечения связаны с наличием остатков плацентарной ткани или нарушениями в системе гемостаза [2]. По времени возникновения различают ранние (первичные) и поздние (вторичные) послеродовые кровотечения. Ранним или первичным, считается послеродовое кровотечение, возникшее в течение 24 часов после родов, позже этого срока (на протяжении 42 дней (6 недель) после рождения плода) оно классифицируется как позднее или вторичное [3 - 5]. <1>
--------------------------------
<1> Клинические рекомендации (протокол лечения) "Профилактика, алгоритм ведения, анестезия и интенсивная терапия при послеродовых кровотечениях" [письмо Минздрава РФ от 26 марта 2019 г. N 15-4/и/2-2535]
Основные этиологические факторы послеродовых кровотечений в зависимости от срока его возникновения:
1. Раннее послеродовое кровотечение:
- T (tonus) нарушение сокращения матки (атония) - многоплодная беременность, многоводие, вес плода 4000,0 и более грамм, длительное применение токолитической терапии, родовозбуждение или родостимуляция окситоцином, общая анестезия, хориоамнионит, миома матки больших размеров, интенсивные тракции за пуповину, прикрепление плаценты в дне матки, выворот матки;
- T (tissue) ткань (плацента) - предлежание, плотное прикрепление или врастание плаценты, неполное удаление частей последа в родах, добавочная доля плаценты, операции на матке в анамнезе;
- T (trauma) травма - оперативные влагалищные роды, стремительные роды, эпизиотомия, разрывы шейки матки, влагалища, промежности разрыв матки;
- T (thrombin) нарушения свертывания крови - тромбоцитопения, диссеминированное внутрисосудистое свертывание (ДВС), HELLP-синдром, эмболия околоплодными водами, кровоизлияния, петехиальная сыпь, гибель плода, преждевременная отслойка нормально расположенной плаценты, лихорадка, сепсис, врожденные дефекты гемостаза (гемофилия, дефицит фактора фон Виллебранда и др.), тяжелая инфекция, избыточная инфузия кристаллоидов и препаратов гидроксиэтилированного крахмала (АТХ: Растворы, влияющие на водно-электролитный баланс), введение антикоагулянтов (АТХ: антитромботические средства) с терапевтической целью, гипотермия [6 - 8]. <2>, <3>
--------------------------------
<2> Клинические рекомендации (протокол лечения) "Профилактика, алгоритм ведения, анестезия и интенсивная терапия при послеродовых кровотечениях" [письмо Минздрава РФ от 26 марта 2019 г. N 15-4/и/2-2535]
<3> Peripartum Haemorrhage, Diagnosis and Therapy. Guideline of the DGGG, OEGGG and SGGG (S2k Level, AWMF Registry No. 015/063, March 2016). Geburtshilfe Frauenheilkd. 2018 Apr; 78 (4): 382 - 399
2. Позднее послеродовое кровотечение:
- остатки плацентарной ткани;
- субинволюция матки;
- послеродовая инфекция;
- наследственные дефекты гемостаза.
Стратификация риска послеродовых кровотечений:
Низкий риск - одноплодная беременность, менее 4 родов в анамнезе, отсутствие оперативных вмешательств на матке, отсутствие послеродовых кровотечений в анамнезе.
Средний риск - многоплодная беременность, >= 4 родов в анамнезе, кесарево сечение или другое оперативное вмешательство на матке в анамнезе, миома матки больших размеров, хорионамнионит, родовозбуждение или родостимуляция окситоцином**.
Высокий риск - предлежание, плотное прикрепление или врастание плаценты, гематокрит < 30, кровопотеря при госпитализации, установленный дефект системы свертывания крови, послеродовое кровотечение в анамнезе.
1.3 Эпидемиология заболевания или состояния (группы заболеваний или состояний)
Послеродовое кровотечение является основной причиной материнской заболеваемости и смертности во всем мире и затрагивает до 10% всех родов [3, 9]. В странах Африки и Азии на него приходится порядка 30% материнских смертей [4]. В США послеродовые кровотечения составляют 4,6% всех случаев материнской смертности [10]. Регион и метод измерения кровопотери влияют на оценку распространенности послеродовых кровотечений [5]. При объективной оценке распространенность послеродовых кровотечений составляет порядка 10,6%, при оценке субъективными методами - до 7,2%, при неопределенной оценке - до 5,4%. [3, 11, 12]. Существенно важно, что визуальная оценка кровопотери во время родов в некоторых случаях может приводить к занижению объема кровотечения на 30 - 50% [13]. Большинство случаев смерти в результате послеродовых кровотечений происходит в течение первых 24 часов после родов и составляет примерно 2 - 5% [5, 14]. <4>, <5>
--------------------------------
<4> WHO handbook for guideline development. Geneva, World Health Organization, 2012.
<5> WHO recommendations for the prevention and treatment of postpartum hemorrhage Switzerland, March 2012.
Основными осложнениями массивной кровопотери являются острый респираторный дистресс-синдром (ОРДС) взрослых, гиповолемический шок, ДВС-синдром, острое повреждение почек, потеря фертильности и некроз гипофиза (синдром Шихана). <6>
--------------------------------
<6> ACOG. Postpartum hemorrhage. Clinical guidance practice bulletin 10. 2017
1.4 Особенности кодирования заболевания или состояния (группы заболеваний или состояний) по Международной статистической классификации болезней и проблем, связанных со здоровьем
Класс XV: Беременность, роды и послеродовый период; Блок (060 - 075) Осложнения родов и родоразрешения:
O72 Послеродовое кровотечение:
O72.0 Кровотечение в третьем периоде родов;
O72.1 Другие кровотечения в раннем послеродовом периоде;
O72.2 Позднее или вторичное послеродовое кровотечение;
O72.3 Послеродовые нарушения коагуляции (послеродовая афибриногенемия, послеродовой фибринолизис);
O67 Роды и родоразрешение, осложнившиеся кровотечением во время родов, не классифицированных в других рубриках:
O67.0 Кровотечение во время родов с нарушением свертываемости крови
O67.8 Другие кровотечения во время родов
O67.9 Кровотечение во время родов неуточненное
1.5 Классификация заболевания или состояния (группы заболеваний или состояний)
Классификация послеродовых кровотечений:
- раннее послеродовое кровотечение - кровотечение, возникшее в течение 24 часов после родов;
- позднее послеродовое кровотечение - кровотечение, возникшее позже 24 часов после родов в течение 6 недель послеродового периода <7>.
--------------------------------
<7> World Health Organization. WHO recommendations on prevention and treatment of postpartum haemorrhage and the WOMAN Trial December 19, 2019.
1.6 Клиническая картина заболевания или состояния (группы заболеваний или состояний)
Клиническими признаками послеродового кровотечения являются [12, 15 - 17]:
- выделение крови или сгустков крови из влагалища;
- нарушение общего состояния (слабость, головокружение, обморочное состояние, сонливость, тошнота, ощущение сердцебиения мелькание "мушек" перед глазами, помутнение зрения и др.);
- бледность кожных покровов и слизистых оболочек;
- боли в области матки, нижних отделов живота, в проекции придатков или диффузные боли в животе, иррадиация болей в прямую кишку, подключичную область, распирающие боли во влагалище и промежности.
В дополнение, основными клиническими проявлениями послеродовых кровотечений в зависимости от причины являются [16, 18]:
T (tonus) - при пальпации дно матки расположено выше пупка, матка по консистенции мягкая, не сокращается.
T (tissue) - при осмотре родившейся плаценты выявляется нарушение ее целостности или недостаток ее частей; при нарушении процесса отделения плаценты и выделения последа - нет признаков выделения последа.
T (trauma) - при осмотре родовых путей видны разрывы шейки матки, влагалища, промежности;
- при гематоме влагалища или промежности - боль или ощущение давления в промежности, прямой кишке, ягодицах. При осмотре - болезненная опухоль в области промежности;
- при разрыве матки - в анамнезе могут отмечаться операции на матке, может отмечаться болезненность в области послеродовой матки, матка плотная, без остатков плацентарной ткани при наличии послеродового кровотечения;
- выворот матки - твердое ярко-красное образование во влагалище или за пределами половой щели (с плацентой или без нее). Через переднюю брюшную стенку матка не прощупывается. Болевой шок, не соответствующий степени кровопотери, а также, брадикардия (стимуляция блуждающего нерва вследствие натяжения яичников и труб).
T (thrombin) - коагулопатия - удлинение времени свертывания крови в модификации метода Ли-Уайта > 7 мин). Вытекающая из матки кровь не свертывается, сгустки рыхлые.
2. Диагностика заболевания или состояния (группы заболеваний или состояний) медицинские показания и противопоказания к применению методов диагностики
Диагноз послеродового кровотечения устанавливается на основании:
1. Жалоб и анамнеза;
2. Физикального обследования;
3. Результатов лабораторных и инструментальных исследований;
2.1 Жалобы и анамнез
- С целью оценки факторов риска послеродовых кровотечений на антенатальном этапе рекомендовано проводить подробный сбор акушерско-гинекологического анамнеза и жалоб [19 - 23].
Уровень убедительности рекомендаций A (уровень достоверности доказательств - 2)
Комментарии: Сбор сведений следует проводить в течение всей беременности при каждом амбулаторном и стационарном обследовании. Стратификация риска способствует правильной маршрутизации пациентов в стационары II и III уровня, подготовке и профилактики кровопотери, что в комплексе снижает риск развития послеродовых кровотечений и связанных с ними осложнений.
- В анамнезе отмечаются операции на матке (кесарево сечение, миомэктомия, реконструктивно-пластические операции и др.);
- Изменения системы гемостаза, выражающиеся характером месячных, образованием спонтанных гематом, повышенной кровоточивостью тканей. Применение антикоагулянтов,
- Боли в области матки, нижних отделов живота, в проекции придатков или диффузные боли в животе, иррадиация болей в прямую кишку, подключичную область, распирающие боли во влагалище и промежности;
- Общая слабость и головокружение, сонливость, тошнота, ощущение сердцебиения мелькание "мушек" перед глазами, нечеткость зрения и иных признаков анемии;
2.2 Физикальное обследование <8>
--------------------------------
<8> Рекомендации относятся ко всем родильницам, вне зависимости от метода родоразрешения
- В раннем послеродовом периоде рекомендовано оценить состояние родильницы, учитывая следующие показатели: измерение частоты сердцебиения, измерение артериального давления на периферических артериях, измерение частоты дыхания, уровень сознания, состояние кожных покровов, диурез, состояние матки (высота дна матки, тонус, болезненность), наличие и характер влагалищных выделений для решения вопроса о необходимости проведения дополнительных профилактических мероприятий и ранней диагностики послеродового кровотечения [17, 24]. <9>
--------------------------------
<9> RCOG. Prevention and Management of Postpartum Haemorrhage. Green-top Guideline No. 52. December 2016
- Всем родильницам с послеродовым кровотечением рекомендовано установить локализацию кровотечения (из матки, шейки матки, влагалища, промежности) путем визуального осмотра наружных половых органов, осмотра шейки матки в зеркалах, ручного обследования матки послеродового [25, 26]. <10>, <11>
--------------------------------
<10> Surveillance report 2017 - Postnatal care up to 8 weeks after birth (2006) NICE guideline CG37
<11> NICE. Intrapartum Care: Care of Healthy Women and their Babies during Childbirth. NICE. Clinical Guideline 190. London; 2014.
Уровень убедительности рекомендаций C (уровень достоверности доказательств - 5)
2.3 Лабораторные диагностические исследования <12>
--------------------------------
<12> Проводится всем родильницам с послеродовым кровотечением, если не указано иначе
- Всем родильницам при постановке диагноза послеродового кровотечения, при продолжающемся кровотечении, а также на 1-ые и 3-и сутки после родоразрешения рекомендован общий (клинический) анализ крови (исследование уровня общего гемоглобина, эритроцитов, тромбоцитов в крови и оценка гематокрита) для оценки объема кровопотери и контроля лечебных мероприятий [27 - 30]. <13>
--------------------------------
<13> RCOG. Prevention and Management of Postpartum Haemorrhage. Green-top Guideline No. 52. December 2016
Уровень убедительности рекомендаций C (уровень достоверности доказательств - 5)
Комментарии: При массивном кровотечении кратность лабораторных исследований увеличивается.
- При послеродовом кровотечении для диагностики коагулопатии, подбора и контроля лечебных мероприятий рекомендована коагулограмма (ориентировочное исследование системы гемостаза) для определения следующих показателей свертывания крови: определение протромбинового (тромбопластинового) времени в крови или плазме (ПТВ), международного нормализованного отношения (МНО), активированного частичного тромбопластинового времени (АЧТВ) и исследование уровня фибриногена в крови [31, 32]. <14>, <15>
--------------------------------
<14> RCOG. Prevention and Management of Postpartum Haemorrhage. Green-top Guideline No. 52. December 2016
<15> Management of coagulopathy associated with postpartum hemorrhage: guidance from the SSC of the ISTH. 2016
Уровень убедительности рекомендаций C (уровень достоверности доказательств - 3)
Комментарии: Коагулопатия может развиваться быстро, поэтому при продолжающемся кровотечении, необходимо проводить повторные определения показателей свертывания крови (не реже 1 раза в 30 минут и при любом изменении клинической ситуации). <16> Наиболее чувствительным параметром, отрицательно коррелирующим с объемом кровопотери, является уровень фибриногена. При коагулопатии уровень фибриногена снижается в первую очередь, даже если уровень других прокоагулянтных факторов находится в пределах нормы [31 - 33].
--------------------------------
<16> RCOG. Prevention and Management of Postpartum Haemorrhage. Green-top Guideline No. 52. December 2016
- С целью ранней диагностики коагулопатии рекомендовано проведение "прикроватного теста" (модификация метода Ли-Уайта исследование времени свертывания нестабилизированной крови или рекальцификации плазмы неактивированное) [34]. <17>
--------------------------------
<17> Послеродовые кровотечения (2018) [письмо Минздрава РФ от 26 марта 2019 г. N 15-4/и/2-2535].
Уровень убедительности рекомендаций C (уровень достоверности доказательств - 5)
Комментарии: Методика проведения теста проста, экономична, позволяет заподозрить коагулопатию и, в случае необходимости, начать лечебные мероприятия.
Техника: Возьмите предварительно закрытую стеклянную пробирку в руку, чтобы обеспечить ее согревание до температуры тела, затем по игле наберите 1 мл венозной крови из интактной вены, желательно самотеком, без применения жгута. Первые капли крови следует выпустить на салфетку, исключив попадания тканевых факторов. Затем медленно наклоняйте пробирку в плотно зажатой руке каждую минуту и смотрите, образовался ли сгусток. Образование сгустка: кровь свернулась полностью и пробирку можно будет перевернуть вверх дном. Замедленное образования сгустка (более 7 минут) или образование мягкого рыхлого сгустка, который легко разрушается, дает основание заподозрить коагулопатию [34].
- При послеродовом кровотечении, при наличии возможности, рекомендовано проведение вязкоэластических тестов (тромбоэластографии (ТЭГ) или ротационной тромбоэластометрии (РОТЭМ)) для ранней диагностики коагулопатий и подбора трансфузионной терапии до получения результатов коагулограммы (ориентировочное исследование системы гемостаза) (МНО, АЧТВ, ПТВ, уровень фибриногена) [31, 35 - 38] <18> (см. Приложение А3.3).
--------------------------------
<18> RCOG. Prevention and Management of Postpartum Haemorrhage. Green-top Guideline No. 52. December 2016
Уровень убедительности рекомендаций A (уровень достоверности доказательств - 1)
Комментарии: При послеродовых кровотечениях не всегда развивается коагулопатия и возникает потребность в трансфузионной терапии. Экспресс-оценка состояния свертывающей системы крови, с помощью ТЭГ и РОТЭМ, позволяет выбрать правильную тактику терапии и обосновать введение того или иного компонента крови. Исследования показали, что при использовании ТЭГ и РОТЭМ было значительно меньше переливаний компонентов крови и ассоциированных с ними осложнений [31, 35, 36].
- У женщин с симптомами позднего послеродового кровотечения рекомендовано проведение микробиологического (культурального) исследования отделяемого женских половых органов на аэробные и факультативно-анаэробные микроорганизмы [39 - 41].
Уровень убедительности рекомендаций C (уровень достоверности доказательств - 5)
Комментарии: При выявлении послеродового эндометрита лечение проводить согласно клиническим рекомендациям "Послеродовые инфекционные осложнения".
- При проведении интенсивной терапии массивной кровопотери и анестезиологического обеспечения рекомендовано исследование кислотно-основного состояния и газов крови, уровня ионизированного кальция в крови и анализ крови биохимический общетерапевтический (исследование уровня общего белка в крови, глюкозы, мочевины, креатинина, общего билирубина, билирубина связанного (конъюгированного) в крови, определение активности аланинаминотрансферазы, аспартатаминотрансферазы, щелочной фосфатазы, лактатдегидрогеназы, исследование уровня калия, натрия, хлоридов в крови, C-реактивного белка, молочной кислоты в крови) для оценки тяжести геморрагического шока и коррекции водно-электролитных нарушений [42, 43].
Уровень убедительности рекомендаций C (уровень достоверности доказательств - 5)
2.4 Инструментальные диагностические исследования
- Для установления причины кровотечения рекомендовано выполнение ультразвукового исследования органов малого таза комплексное (трансвагинальное и трансабдоминальное) с оценкой состояния полости матки и наличия свободной жидкости в брюшной полости [44 - 50].
Уровень убедительности рекомендаций A (уровень достоверности доказательств - 2)
2.5 Иные диагностические исследования
2.5.1 Оценка дефицита объема циркулирующей крови <20>:
--------------------------------
<19> Применимо ко всем родильницам с послеродовым кровотечением, если не указано иное
<20> Применимо ко всем родильницам с послеродовым кровотечением, если не указано иное
- При послеродовом кровотечении для оценки дефицита объема циркулирующей крови рекомендовано проведение гравиметрического метода путем прямого сбора крови в градуированные емкости (мешки-коллекторы, почкообразные лотки, цилиндры или аппараты для интраоперационной реинфузии крови) совместно со взвешиванием пропитанных кровью салфеток и операционного белья [36].
Уровень убедительности рекомендаций B (уровень достоверности доказательств - 2)
Комментарии: Применение градуированных емкостей (мешков-коллекторов, почкообразных лотков, цилиндров или аппаратов для интраоперационной реинфузии) является объективным инструментом для оценки объема кровопотери с точностью 90% [51 - 56]. Визуальный метод оценки объема кровопотери сопряжен с его недооценкой в 30%. Ошибка увеличивается с возрастанием дефицита ОЦК поэтому важными, являются клинические критерии тяжести кровопотери [51, 57].
- При оценке дефицита объема циркулирующей крови у женщин с послеродовым кровотечением рекомендовано оценивать клинические симптомы гиповолемии [58, 59] <21>.
--------------------------------
<21> Committee on Practice Bulletins-Obstetrics. Practice Bulletin No. 183: Postpartum Hemorrhage. Obstet Gynecol. 2017
Уровень убедительности рекомендаций C (уровень достоверности доказательств - 3)
Комментарии: При физиологической беременности ОЦК в 3-м триместре увеличивается на 45% и составляет от 85 до 100 мл/кг. При проведении лечебных мероприятий необходима суммарная оценка объема кровопотери с учетом массы тела пациентки на всех этапах оказания медицинской помощи. У беременных с ожирением общий объем крови к концу III триместра практически не превышает таковой у женщин с нормальным весом (8103 +/- 2452 против 6944 +/- 2830 мл, P = 0,1), но объем крови на килограмм массы тела значительно ниже (73 +/- 22 против 95 +/- 30 мл/кг, P = 0,007) [227].
- Для оценки степени геморрагического шока у женщин с послеродовым кровотечением рекомендовано определять шоковый индекс (ШИ) [60 - 62].
Уровень убедительности рекомендаций C (уровень достоверности доказательств - 4)
Комментарии: Шоковый индекс (отношение ЧСС к систолическому артериальному давлению) является ранним маркером гемодинамических нарушений и лучше других параметров позволяет выделить женщин, подверженных риску неблагоприятных исходов. Нормальные показатели шокового индекса после родов составляют 0,7 - 0,9. При массивном акушерском кровотечении шоковый индекс > 1,0 может быть использован для оценки кровопотери и для прогноза потребности трансфузии препаратов крови [60 - 62].
3. Лечение, включая медикаментозную и немедикаментозную терапии, диетотерапию, обезболивание, медицинские показания и противопоказания к применению методов лечения
3.1. Консервативное лечение <22>:
--------------------------------
<22> Применимо ко всем родильницам с послеродовым кровотечением, если не указано иначе
- С первых минут кровотечения организацию медицинской помощи рекомендовано осуществлять по принципу работы мультидисциплинарной бригады с четким распределением обязанностей и одновременным оповещением, установлением причины кровотечения, оценкой дефицита объема циркулирующей крови и проведением лечебных мероприятий в условиях развернутой операционной [63 - 68] <23>, <24> (см. Приложение Б1, Б2, Б4, Б5).
--------------------------------
<23> Committee on Practice Bulletins-Obstetrics. Practice Bulletin No. 183: Postpartum Hemorrhage. Obstet Gynecol. 2017
<24> National and International Guidelines for Patient Blood Management in Obstetrics: A Qualitative Review. 2017.
Уровень убедительности рекомендаций C (уровень достоверности доказательств - 5)
Комментарии: С момента возникновения кровотечения необходимо постоянное вербальное общение с пациенткой с четким предоставлением информации о происходящем. Необходимо соблюдать следующий порядок оповещения: вызвать 2-го врача акушера-гинеколога и 2-ю акушерку, вызвать врача анестезиолога-реаниматолога, медицинскую сестру-анестезиста, врача-трансфузиолога (при наличии) и врача-лаборанта (при наличии), сообщить в акушерский дистанционный консультативный центр. При массивном кровотечении проинформировать дежурного администратора, вызвать врача, владеющего техникой перевязки сосудов и гистерэктомии, развернуть операционную. <25>
--------------------------------
<25> RCOG. Prevention and Management of Postpartum Haemorrhage. Green-top Guideline No. 52. December 2016
- Рекомендовано обеспечить оборудование и условия для проведения быстрой внутривенной инфузии родильницам с послеродовым кровотечением [69 - 71].
Уровень убедительности рекомендаций C (уровень достоверности доказательств - 5)
Комментарии: Венозный доступ обеспечить путем катетеризации 2 периферических вен венозными катетерами размерами не более 16G (12g, 14G, 16G). Венозный катетер 14G используется в плановом порядке во время родов или кесарева сечения. В случае кровотечения необходимо катетеризировать вторую периферическую вену катетером аналогичного или большего диаметра. Показанием к установке центрального венозного катетера является невозможность катетеризации 2 периферических вен катетерами большого диаметра. Доступом выбора рекомендуется считать правую внутреннюю яремную вену. Пациентке необходимо придать горизонтальное положение с поднятым ножным концом операционного стола (кровати) и обеспечить ее согревание.
- В качестве мероприятий первой линии при послеродовом кровотечении рекомендовано провести катетеризацию мочевого пузыря и наружный массаж матки [71].
Уровень убедительности рекомендаций C (уровень достоверности доказательств - 5)
- Компрессию аорты при послеродовом кровотечении рекомендовано использовать в качестве временной меры по остановке кровотечения до начала специализированной терапии [72].
Уровень убедительности рекомендаций C (уровень достоверности доказательств - 5)
- Рекомендовано при кровотечении после родов провести ручное обследование матки послеродовое, удаление остатков плацентарной ткани и сгустков (однократно), массаж матки и/или бимануальную компрессию, зашивание разрывов мягких тканей родовых путей (зашивание разрыва шейки матки, разрыва влагалища в промежности, восстановление вульвы и промежности) [72].
Уровень убедительности рекомендаций C (уровень достоверности доказательств - 5)
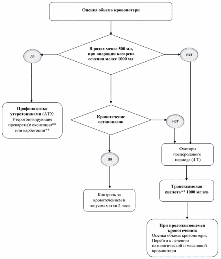
- Утеротоническую терапию послеродового кровотечения рекомендовано начинать с инфузии окситоцина** (см. Приложение А3.1) [73].
Уровень убедительности рекомендаций A (уровень достоверности доказательств - 1)
- При отсутствии эффекта от утеротонической терапии окситоцином** рекомендовано введение #мизопростола** 800 мкг (см. Приложение А3.1) [73]. <26>, <27>
--------------------------------
<26> RCOG. Prevention and Management of Postpartum Haemorrhage. Green-top Guideline No. 52. 2016
<27> WHO recommendations for the prevention and treatment of postpartum haemorrhage. 2012
Уровень убедительности рекомендаций A (уровень достоверности доказательств - 1)
Комментарий: У #мизопростола** в РФ не зарегистрировано такое показание как лечение послеродового кровотечения, в связи с чем, применение #мизопростола** возможно только при жизнеугрожающем кровотечении, которое не удалось остановить с помощью других препаратов, при условии наличия разрешения врачебной комиссии медицинской организации. Исследования показали, что вне зависимости от пути введения (вагинально, ректально или сублингвально) утеротонический эффект #мизопростола** наступает через 1 - 2,5 часа [74]. ВОЗ (2012) <28>, Международная ассоциация акушеров-гинекологов <29>, Королевское общество акушеров-гинекологов <30> рекомендуют использовать #мизопростол** сублингвально.
--------------------------------
<28> WHO recommendations for the prevention and treatment of postpartum haemorrhage. 2012
<29> International Federation of Gynecology and Obstetrics. Treatment of Post-Partum Haemorrhage with Misoprostol. FIGO Guideline Annotated Version. London: FIGO; 2012.
<30> RCOG. Prevention and Management of Postpartum Haemorrhage. Green-top Guideline No. 52. December 2016
- При отсутствии эффекта от утеротонической терапии при послеродовом кровотечении рекомендована установка внутриматочного баллона (катетер балонный гемостатический внутриматочный) - вмешательство 1-й линии для большинства женщин, у которых гипотония матки является единственной или главной причиной кровотечения (Приложение Б7) [75 - 80].
Уровень убедительности рекомендаций B (уровень достоверности доказательств - 2)
- С целью восстановления и поддержания ОЦК при послеродовом кровотечении рекомендовано начинать инфузионную терапию незамедлительно со сбалансированных кристаллоидных растворов (АТХ: Растворы, влияющие на водно-электролитный баланс) [81 - 86]
Уровень убедительности рекомендаций C (уровень достоверности доказательств - 5)
Комментарии: При развитии послеродового кровотечения с нестабильной гемодинамикой необходимо начать проведение инфузионной терапии теплыми растворами кристаллоидов (АТХ: Растворы, влияющие на водно-электролитный баланс), если артериальная гипотония сохраняется, то необходимо продолжить проведение инфузионной терапии кристаллоидами (АТХ: Растворы, влияющие на водно-электролитный баланс) или коллоидами (АТХ: Кровезаменители и препараты плазмы крови) до 30 мл/кг [87]. Коллоидными препаратами выбора являются раствор альбумина человека** (раствор для инфузий 5% для поддержания коллоидно-осмотического давления, раствор для инфузий 10% или 20% для коррекции гипоальбуминемии/гипопротеинемии) и синтетического (модифицированного) желатина** в объеме не более 1000 мл. Рекомендуемое соотношение инфузионно-трансфузионной терапии к объему кровопотери составляет 1:1 [88]. Превышение соотношения приводит к развитию дилютационной коагулопатии и усилению кровотечения [89]. При массивной кровопотери расчет объема инфузионно-трансфузионной терапии должен учитывать объем СЗП не менее 15 - 20 мл/кг. <31>
--------------------------------
<31> RCOG. Prevention and Management of Postpartum Haemorrhage. Green-top Guideline No. 52. December 2016
- При послеродовом кровотечении рекомендовано согревание растворов для инфузионной терапии до 35 - 40 °C для предотвращения гипотермии и профилактики, связанной с ней гипокоагуляции, что позволяет уменьшить объем кровопотери [83, 90 - 92].
Уровень убедительности рекомендаций A (уровень достоверности доказательств - 2)
- В ситуации, когда объем кровопотери после родов через естественные родовые пути достигает 1000 мл и кровотечение продолжается, и/или имеется клиника шока, рекомендуется незамедлительно начать быструю инфузию раствора кристаллоидов (АТХ: Растворы, влияющие на водно-электролитный баланс) и доставить пациентку в операционную, все дальнейшие лечебные мероприятия проводить в операционной (см. Приложение Б2, Б5) [71].
Уровень убедительности рекомендаций C (уровень достоверности доказательств - 5)
- Рекомендовано при массивной кровопотере, превышающей 25 - 30% объема циркулирующей крови, принять решение о хирургическом вмешательстве не позднее 20 минут от момента диагностики [93].
Уровень убедительности рекомендаций C (уровень достоверности доказательств - 5)
- При диагностике массивной кровопотери в течении первых 10 мин рекомендовано врачу-анестезиологу обеспечить венозный доступ (катетеризация двух периферических вен катетерами 14G - 16G); взятие лабораторных проб (для выполнения общего (клинического) анализа крови, коагулограммы (ориентировочное исследование системы гемостаза)), мониторинг витальных функций (АД, ЧСС, ЭКГ, ЧДД, SpO2, температура тела), оценку почасового диуреза [43, 44, 71, 94].
Уровень убедительности рекомендаций C (уровень достоверности доказательств - 5)
- При тяжелом кровотечении рекомендовано рассмотреть динамическую оценку ответа на введение жидкости и неинвазивное исследование сердечного выброса с помощью импедансометрии или ультразвуковых методов оценки волемического статуса (эхокардиография) для выбора объема инфузионной терапии и оптимизации преднагрузки [95]. <32>
--------------------------------
<32> Management of severe perioperative bleeding: guidelines from the European Society of Anaesthesiology]. 2016.
Уровень убедительности рекомендаций C (уровень достоверности доказательств - 5)
- Сразу по поступлению в операционную независимо от показателей SpO2 для поддержания стабильного уровня оксигенации рекомендована ингаляция увлажненного #кислорода через лицевую маску (маску с резервуаром) со скоростью 10 - 15 л/мин независимо от показателей SpO2 [30, 71, 96].
Уровень убедительности рекомендаций C (уровень достоверности доказательств - 5)
- Рекомендована проба на совместимость перед переливанием донорской крови и ее компонентов [71, 97]. <33>
--------------------------------
<33> Приказ Министерства здравоохранения РФ от 28 октября 2020 г. N 1170н "Об утверждении порядка оказания медицинской помощи населению по профилю "трансфузиология"
Уровень убедительности рекомендаций C (уровень достоверности доказательств - 5)
Комментарии: Биологическая проба проводится независимо от объема и вида донорства, за исключением трансфузии криопреципитата. При трансфузии нескольких единиц компонентов донорской крови биологическая проба выполняется перед трансфузией каждой новой единицы компонента донорской крови. Биологическая проба выполняется в том числе при экстренной трансфузии. Для биологической пробы донорскую кровь и (или) ее компоненты переливают со скоростью 2 мл в минуту первые 15 минут трансфузии, наблюдая за состоянием реципиента.
- При назначении гемотрансфузии рекомендовано ориентироваться на клинические и лабораторные данные. Абсолютным показанием для начала гемотрансфузии при продолжающемся послеродовом кровотечении является уровень гемоглобина менее 70 г/л, а при уровне гемоглобина более 70 г/л - наличие признаков гемической гипоксии (тахикардия, спутанность сознания, головные боли, головокружение, одышка, размытость зрения) [98] <34>, <35>.
--------------------------------
<34> RCOG. Prevention and Management of Postpartum Haemorrhage. Green-top Guideline No. 52. December 2016
<35> Management of coagulopathy associated with postpartum hemorrhage: guidance from the SSC of the ISTH. 2016;
Уровень убедительности рекомендаций B (уровень достоверности доказательств - 1)
- Рекомендовано при наличии показаний и доступных донорских эритроцитсодержащих компонентов крови после проведения проб на совместимость и биологической пробы начать их введение не позже, чем через 40 минут от постановки диагноза кровотечения [99, 100].
Уровень убедительности рекомендаций C (уровень достоверности доказательств - 5)
- При массивной кровопотере и отсутствии данных лабораторной диагностики рекомендуется как можно раньше начать реализацию "протокола массивной трансфузии" с соотношением компонентов - донорские эритроциты: СЗП: тромбоконцентрат: криопреципитат - 1:1:1:1 [101 - 105].
Уровень убедительности рекомендаций C (уровень достоверности доказательств - 4)
Комментарии: Известное соотношение 1:1, 6:4 (донорские эритроциты: СЗП) основаны на исследованиях кровотечений травматического характера [106 - 109]. Нет доказательств, что данное соотношение эффективно и в терапии послеродового кровотечения. При возможности мониторинга параметров системы гемостаза проводится "контролируемый протокол массивной трансфузии" с целенаправленным введением компонентов крови в зависимости от критического снижения тех или иных параметров [104, 105, 110, 111] (см. Приложение А3.3, Б5).
В ургентной ситуации, по жизненным показаниям, возможно переливание донорских эритроцитов O(I) Rh - отрицательной группы крови, СЗП IV группы крови без учета резус-фактора, криопреципитата без учета группы и резус-фактора. <36> При наличии тромбоконцентрата, заготовленного методом афереза, переливание возможно без учета группы и резус-фактора.
--------------------------------
<36> Постановление Правительства РФ от 22 июня 2019 г "Об утверждении правил заготовки, хранения, транспортировки и клинического использования донорской крови и ее компонентов и о признании утратившими силу некоторых актов Правительства РФ"
- При отсутствии тромбоконцентрата и криопреципитата рекомендовано вводить СЗП и донорские эритроциты в соотношении 1:1 или 4:6 [71, 103, 112 - 114].
Уровень убедительности рекомендаций C (уровень достоверности доказательств - 4)
- При коагулопатии и/или массивной кровопотере рекомендовано проводить трансфузию СЗП в дозе 15 - 20 мл/кг [71, 114]. <37>
--------------------------------
<37> Постановление Правительства РФ от 22 июня 2019 г "Об утверждении правил заготовки, хранения, транспортировки и клинического использования донорской крови и ее компонентов и о признании утратившими силу некоторых актов Правительства РФ"
Уровень убедительности рекомендаций C (уровень достоверности доказательств - 5)
Комментарии: В период времени до начала плазмотрансфузии допустимо введение факторов свертывания крови II, VII, IX и X в комбинации [Протромбиновый комплекс]** (АТХ: Факторы свертывания крови) (Приложение А3.2) в состав которого входят II, VII, IX, и X факторы из расчета согласно инструкции: 1 МЕ активности фактора свертывания является эквивалентом количества в одном мл нормальной плазмы человека. При отсутствии эффекта в течение 20 минут повторное введение в той же дозировке. Данные о безопасности и эффективности в акушерской практике ограничены [115 - 117]. Также если вводятся препараты концентрата протромбинового комплекса, то расчетное количество необходимого СЗП должно быть уменьшено в соответствии с количеством МЕ, введенного концентрата протромбинового комплекса. При переливании СЗП имеется высокий риск развития неблагоприятных осложнений - TACO и TRALI-синдрома [121, 122].
- При выявлении показателей ПТВ/АЧТВ в 1,5 раза выше нормы на фоне продолжающегося кровотечения рекомендовано переливание СЗП [106, 114, 123].
Уровень убедительности рекомендаций C (уровень достоверности доказательств - 5)
Комментарии: Может потребоваться объем СЗП превышающий 15 мл/кг [124].
- Переливание СЗП рекомендовано начинать максимально рано в случае массивной кровопотери вследствие отслойки плаценты или эмболии амниотической жидкости, поскольку эти ситуации связаны с ранней коагулопатией [125, 126].
Уровень убедительности рекомендаций C (уровень достоверности доказательств - 5)
- Рекомендовано при уровне фибриногена менее 2 г/л стартовую терапию проводить криопреципитатом (1 доза на 5 кг массы тела), даже если уровни ПТВ и АЧТВ в норме [127]. <38>
--------------------------------
<38> RCOG. Prevention and Management of Postpartum Haemorrhage. Green-top Guideline No. 52. December 2016
Уровень убедительности рекомендаций C (уровень достоверности доказательств - 4)
Комментарии: Исследования показали, что уровень фибриногена ниже 2 г/л ассоциирован с повышенным риском прогрессирования кровотечения и последующей потребностью в гемотрансфузии [128]. Переливание СЗП малоэффективно, так как приводит лишь к небольшому увеличению уровня фибриногена, играющего основную роль в формировании сгустка [129]. Известно, что 2 дозы криопреципитата повышают уровень фибриногена примерно на 1 г/л [127, 130]. При отсутствии тестов ТЭГ/РОТЭМ рекомендуется производить расчет доз криопреципитата по объему циркулирующей крови исходя из массы тела:
,
, где ФГНж - желаемая концентрация фибриногена (г/л), ФГНим - имеющаяся концентрация фибриногена (г/л), МТ - масса тела (кг), 70 - коэффициент пересчета массы тела в объем циркулирующей крови, Hct - гематокрит, 250 - среднее количество фибриногена в мг в одной единице криопреципитата.
Целевой уровень фибриногена необходимо поддерживать на уровне не менее 2 г/л, или при РОТЭМ FIBTEM A5 - не менее 12 мм [131], или при ТЭГ - угол
< 45° [10].
- Донорские тромбоциты рекомендовано переливать при тромбоцитопении менее 50 * 109/л и при тромбоцитопении менее 80 * 109/л на фоне продолжающегося кровотечения [106]. <39>
--------------------------------
<39> RCOG. Prevention and Management of Postpartum Haemorrhage. Green-top Guideline No. 52. December 2016
Уровень убедительности рекомендаций C (уровень достоверности доказательств - 5)
- При проведении терапии массивного послеродового кровотечения рекомендовано поддерживать следующие показатели: гемоглобин более 70 г/л, количество тромбоцитов более
, ПТВ и АЧТВ не превышающее норму в 1,5 раза, фибриноген более 2 г/л [71, 106, 128, 131, 132].
Уровень убедительности рекомендаций C (уровень достоверности доказательств - 5)
- Коррекцию артериальной гипотонии, шока рекомендовано начинать с инфузии плазмозаменителей. Восстановление дефицита ОЦК и поддержание адекватного сердечного выброса обеспечивается в первую очередь (стартовый раствор) кристаллоидами (АТХ: Растворы, влияющие на водно-электролитный баланс) (оптимально полиэлектролитными и сбалансированными), а при неэффективности - синтетическими (модифицированный желатин**) и/или природными (альбумин человека**) коллоидами (АТХ: Кровезаменители и препараты плазмы крови) [81 - 84, 133].
Уровень убедительности рекомендаций C (уровень достоверности доказательств - 5)
Комментарии: При массивной кровопотере и геморрагическом шоке рекомендуется проводить инфузионную терапию в объеме 30 - 40 мл/кг с максимальной скоростью, а при декомпенсированном шоке подключить вазопрессоры (АТХ: Адренергические и дофаминергические средства).
При отсутствии эффекта стабилизации гемодинамики (систолическое АД выше 90 мм рт. ст., среднее АД выше 65 мм рт.ст.) от введения 30 - 40 мл/кг плазмозаменителей в течение 1 часа начать ведение вазопрессоров (АТХ: Адренергические и дофаминергические средства) и инотропных препаратов (АТХ: Адренергические и дофаминергические средства) при низком сердечном индексе [134]. <40> Вазопрессоры (АТХ: Адренергические и дофаминергические средства) должны быть применены немедленно при декомпенсированном геморрагическом шоке и необходимости экстренной операции в условиях общей анестезии и ИВЛ [43].
--------------------------------
<40> Management of severe perioperative bleeding: guidelines from the European Society of Anaesthesiology]. 2016.
- Рекомендовано проводить коррекцию гипотензии вазопрессорами (АТХ: Адренергические и дофаминергические средства) [83, 135, 136]. <41>, <42>
--------------------------------
<41> The European guideline on management of major bleeding and coagulopathy following trauma: fifth edition//Crit Care 2019
<42> The Association of Anaesthetists of Great Britain and Ireland. Blood Transfusion and the Anaesthetist: Intra-operative Cell Salvage. AAGBI Safety Guideline. London: AAGBI; 2009.
Уровень убедительности рекомендаций A (уровень достоверности доказательств - 1)
- Инфузионную терапию предполагаемого дефицита объема циркулирующей крови рекомендовано проводить при наличии возможности мониторинга параметров центральной гемодинамики включая использование эхокардиографии (определение сердечного выброса, показателей преднагрузки левого желудочка, оценка сократимости миокарда), диаметра и степени коллабирования нижней полой вены теста с пассивным поднятием нижних конечностей. В случае ограниченных возможностей следует использовать мониторинг центрального венозного давления [30, 71, 86, 137, 138].
Уровень убедительности рекомендаций C (уровень достоверности доказательств - 5)
Комментарии: Рекомендована рестриктивная стратегия применения растворов для инфузионной терапии (АТХ: Растворы, влияющие на водно-электролитный баланс) [89, 102, 139 - 142].
- Критериями адекватности проводимой инфузионной терапии рекомендовано считать повышение АД и уменьшение частоты сердцебиения на 10% и более, диурез более 30 мл/час, уровень лактата артериальной крови менее 2 ммоль/л, симптом бледного пятна менее 3 секунд, нормализация температуры тела [112].
Уровень убедительности рекомендаций C (уровень достоверности доказательств - 5)
- Рекомендовано введение транексамовой кислоты** в составе комплексной терапии послеродового кровотечения [143 - 145].
Уровень убедительности рекомендаций A (уровень достоверности доказательств - 1)
Комментарий: При кровопотере до 1000 мл вводят 15 мг/кг (в среднем 1000 мг) транексамовой кислоты** внутривенно в течение 10 минут с возможным увеличением дозы #транексамовой кислоты** до 4000 мг при продолжающемся кровотечении [146, 147]. Повторное введение возможно через 8 часов. Высокая доза транексамовой кислоты** может уменьшать объем кровопотери, падение уровня гемоглобина и необходимость в переливании препаратов донорской крови. В настоящее время показано, что своевременное применение транексамовой кислоты** в адекватной дозе способствует снижению смертности, частоты гистерэктомии и заболеваемости у женщин с массивным кровотечением [143]. Эффективность применения в качестве гемостатических препаратов этамзилата** и кальция хлорида** не доказана.
- Рекомендовано введение кальция хлорида** для коррекции гипокальциемии (менее 0,9 ммоль/л) при массивных гемотрансфузиях для профилактики цитратной интоксикации и гиперкалиемии в случае переливания эритроцитной взвеси длительных сроков хранения [30].
Уровень убедительности рекомендаций C (уровень достоверности доказательств - 5)
- Использование #апротинина** с гемостатической целью не рекомендовано, так как в исследованиях у кардиохирургических пациентов была выявлена прямая взаимосвязь с увеличением летальности [148, 149].
Уровень убедительности рекомендаций C (уровень достоверности доказательств - 5)
- Рекомендовано использовать #эптаког альфа (активированный)** только для лечения неконтролируемого массивного кровотечения [30, 71, 97, 114, 150 - 154].
Уровень убедительности рекомендаций B (уровень достоверности доказательств - 2)
Комментарий: #Эптаког альфа (активированный)** вводится только при неконтролируемом кровотечении в дозировке не менее 90 мкг/кг. При необходимости введение можно повторить через 3 часа. Эффективность препарата заметно снижается при гипотермии (менее 34 °C), ацидозе (pH менее 7,2) и низком уровне тромбоцитов (менее 50 * 109/л) и фибриногена (< 0,5 г/л), поэтому необходимо поддержание нормального гомеостаза. Использование #эптакога альфа (активированного)** не должно задерживать или считаться заменой хирургическому вмешательству [150, 155 - 159].
- При применении факторов свертывания II, VII, IX и X в комбинации [Протромбиновый комплекс]**, #эптакога альфа (активированного)**, СЗП рекомендован обязательный контроль показателей коагулограммы (ориентировочное исследование системы гемостаза) (исследование уровня фибриногена в крови, АЧТВ, МНО, ПТВ, ПДФ) через 6 часов, а также профилактика венозных тромбоэмболичемских осложнений путем назначения антикоагулянтов (АТХ: (B01A) Антитромботические средства) через 12 часов после остановки кровотечения (окончания операции) [96, 160 - 163]. <43>
--------------------------------
<43> RCOG. Reducing the Risk of Venous Thromboembolism during Pregnancy and the Puerperium. Green-top Guideline No. 37a. 2015.
Уровень убедительности рекомендаций B (уровень достоверности доказательств - 3)
Комментарии: Показанием для введения Протромбинового комплекса** в дозе 10 - 15 МЕ/кг по данным ротационной тромбоэластометрии являются CT EXTEM > 80 с и A5 FIBTEM >= 12 мм. Профилактика венозных тромбоэмболических осложнений должна проводиться после каждого случая массивной кровопотери и случаев трансфузии компонентов крови при отсутствии противопоказаний. Препаратом выбора среди антикоагулянтов являются НМГ (АТХ (B01AB) Группа гепарина) в профилактической дозировке (см. клинические рекомендации "Венозные осложнения во время беременности и послеродовом периоде. Акушерская тромбоэмболия").
- Рекомендовано проведение интраоперационной аппаратной реинфузии крови, применение которой снижает объем послеоперационной трансфузии и уменьшает время госпитализации (см. Приложение Б8) [164 - 168]. <44>, <45>
--------------------------------
<44> Intraoperative blood cell salvage in obstetrics. NICE interventional procedure guidance 144. Manchester: NICE; 2005.
<45> The Association of Anaesthetists of Great Britain and Ireland. Blood Transfusion and the Anaesthetist: Intra-operative Cell Salvage. AAGBI Safety Guideline. London: AAGBI; 2009.
Уровень убедительности рекомендаций C (уровень достоверности доказательств - 4)
3.2. Хирургическое лечение:
- Если кровотечение развивается во время кесарева сечения, рекомендовано наложение гемостатических компрессионных швов в модификации, которой владеет врач [76, 169 - 173].
Уровень убедительности рекомендаций C (уровень достоверности доказательств - 3)
Комментарий: При отсутствии эффекта или невозможности наложения компрессионных швов (например, отрицательный "компрессионный тест") в жизнеугрожающей ситуации с целью спасения жизни пациентки и при ожидании помощи, возможно применение других альтернативных методик остановки кровотечения: временный турникет на маточные артерии, эластическое бинтование матки. Возможно сдавление брюшной аорты до начала и во время операции <46> и применение других методов [174 - 176].
--------------------------------
<46> WHO guidelines for the management of postpartum haemorrhage and retained placenta. 2011;
- При рефрактерных кровотечениях баллонную тампонаду матки (установка внутриматочного баллона) и наложение гемостатических компрессионных швов рекомендовано использовать совместно [177 - 179].
Уровень убедительности рекомендаций C (уровень достоверности доказательств - 4)
Комментарии: Возможно применение двухбаллонного катетера (с наличием маточного и влагалищного модулей), который дает дополнительные преимущества в виде компрессии сосудов нижнего сегмента матки. Для уменьшения объема кровопотери баллонную тампонаду матки установку следует продолжать вплоть до гистерэктомии (если это потребуется). <47>
--------------------------------
<47> RCOG. Prevention and Management of Postpartum Haemorrhage. Green-top Guideline No. 52. December 2016
- Рекомендовано провести хирургический гемостаз, если предшествующие меры по остановке кровотечения оказались неэффективны [180 - 182]. <48>
--------------------------------
<48> RCOG. Prevention and Management of Postpartum Haemorrhage. Green-top Guideline No. 52. December 2016
Уровень убедительности рекомендаций C (уровень достоверности доказательств - 4)
Комментарии: Провести нижнесрединную лапаротомию при кровотечении после влагалищных родов или релапаротомию при оперативном родоразрешении путем операции кесарева сечения. Провести деваскуляризацию матки, которая включает: перевязку/временное клипирование магистральных сосудов матки и/или перевязку внутренних подвздошных артерий; или эндоваскулярную эмболизацию маточных артерий
(при наличии возможности). Возможны отдельная или совместная билатеральная перевязка маточной артерии и вены. В случае продолжающегося кровотечения и неэффективности первой лигатуры возможно наложение второй лигатуры ниже для перевязки ветвей маточной артерии, кровоснабжающих нижний маточный сегмент и шейку матки. При неэффективности - выполнить перевязку маточно-яичниковых сосудов [180]. Перевязка внутренних подвздошных артерий выполняется опытным сертифицированным специалистом, поскольку имеет высокий риск травмы мочеточника и вен. В случае неэффективности остановки кровотечения после перевязки маточных сосудов возможно использование эндоваскулярных методов гемостаза: эндоваскулярной эмболизации маточных артерий, а также временной баллонной окклюзии брюшной аорты (эндоваскулярная окклюзия сосуда с помощью баллона).
- При неконтролируемом кровотечении, когда мероприятия предыдущих этапов по остановке маточного кровотечения неэффективны, рекомендовано провести тотальную гистерэктомию (экстирпацию матки) лапаротомическую [76].
Уровень убедительности рекомендаций C (уровень достоверности доказательств - 5)
Комментарии: При невозможности обеспечить принцип поэтапного хирургического гемостаза (в акушерских стационарах 1-й и 2-й группы) максимально быстро должна быть выполнена тотальная гистерэктомия (экстирпация матки) лапаротомическая, как наиболее эффективный метод остановки кровотечения.
- В случае выявления остатков плацентарной ткани в позднем послеродовом периоде (более 24 часов после родоразрешения) рекомендовано провести их гистероскопию и хирургическое удаление (раздельное диагностическое выскабливание полости матки, гистерорезектоскопия) [71, 186].
Уровень убедительности рекомендаций C (уровень достоверности доказательств - 5)
3.3. Анестезия
- Родильницам с массивным и/или продолжающимся послеродовым кровотечением рекомендовано проведение интенсивной терапии послеродового кровотечения и анестезиологического обеспечения, которые должны быть направлены на предотвращение развития: геморрагического шока, дыхательной недостаточности (ОРДС), почечной недостаточности, печеночной недостаточности и коагулопатии [187] <49>, <50>.
--------------------------------
<49> RCOG. Prevention and Management of Postpartum Haemorrhage. Green-top Guideline No. 52. December 2016
<50> Committee, Queensland Clinical Guidelines Steering. Primary postpartum haemorrhage. 2018.
Уровень убедительности рекомендаций C (уровень достоверности доказательств - 5)
- При массивной кровопотере и геморрагическом шоке, в случае необходимости, рекомендовано применение общей анестезии с искусственной вентиляцией легких [43, 188 - 190]. <51>
--------------------------------
<51> RCOG. Prevention and Management of Postpartum Haemorrhage. Green-top Guideline No. 52. December 2016
Уровень убедительности рекомендаций C (уровень достоверности доказательств - 5)
Комментарии: При геморрагическом шоке препаратом выбора индукции анестезии является кетамин**. Применение других анестетиков (ингаляционные анестетики, пропофол**, бензодиазепины (АТХ: Производные бензодиазепина)) не рекомендуется ввиду отрицательного их влияния на гемодинамику [43, 188, 189].
- Поддержание общей анестезии у пациенток без признаков гиповолемического шока рекомендовано выполнять с помощью любых доступных ингаляционных агентов, либо путем внутривенного введения анестетиков [188, 189, 191 - 193].
Уровень убедительности рекомендаций C (уровень достоверности доказательств - 5)
Комментарии: К препаратам для общей анестезии путем внутривенного введения относятся кетамин** (1 - 1,5 мг/кг), пропофол** (в дозе не выше 2,5 мг/кг), тиопентал натрия** (4 - 5 мг/кг), препараты опиоидной группы (АТХ: Опиоиды). Препараты данных групп противопоказаны в период грудного вскармливания, однако, в связи с кровотечением, грудное вскармливание начинается позже, когда данные препараты не обнаруживаются в грудном молоке.
- Проведение регионарной анестезии рекомендовано при кровопотере, не превышающей 15% дефицита ОЦК (не более 1000 мл), при стабильных показателях гемодинамики, гемостаза оценке по ASA II - III балла и отсутствии других противопоказаний [86].
Уровень убедительности рекомендаций C (уровень достоверности доказательств - 5)
Комментарии: При проведении любого вида регионарной анестезии необходимо наличие возможностей для быстрого перехода на общую анестезию [188, 191, 194].
- В периоперационном периоде при проведении ИВЛ рекомендован мониторинг основных параметров жизнедеятельности в следующем объеме: АД, ЧСС, SpO2, капнометрия, термометрия и диурез [71, 112].
Уровень убедительности рекомендаций C (уровень достоверности доказательств - 5)
- Рекомендовано применение продленной ИВЛ при следующих клинических ситуациях [195]:
1. Остановка кровообращения;
2. Апноэ или брадипноэ;
3. Истощение функции основных и вспомогательных дыхательных мышц;
4. Нарушение сознания вследствие гипоксии или иных причин;
6. Продолжительная тахикардия гипоксического генеза;
7. Отек легких;
8. Гипоксемия без ответа на ингаляционное введение кислорода (PaO2 менее 60 мм рт.ст., SaO2 или SpO2 менее 90%, PaCO2 более 55 мм рт. ст.)
Уровень убедительности рекомендаций C (уровень достоверности доказательств - 5)
4. Медицинская реабилитация и санаторно-курортное лечение, медицинские показания и противопоказания к применению методов медицинской реабилитации, в том числе основанных на использовании природных лечебных факторов
Профилактика ВТЭО в послеродовом периоде проводится согласно клиническим рекомендациям "Венозные осложнения во время беременности и послеродовом периоде. Акушерская эмболия". <52>
--------------------------------
<52> РОАГ. Клинические рекомендации "Венозные осложнения во время беременности и послеродовом периоде. Акушерская эмболия". 2021.
При массивной кровопотере и гемотрансфузии необходимо информировать женщину о возможных неблагоприятных последствиях (синдром Шихана) и рекомендовать наблюдение у профильных специалистов.
5. Профилактика и диспансерное наблюдение, медицинские показания и противопоказания к применению методов профилактики
- Для снижения кровопотери рекомендовано использование утеротонической терапии после извлечения плода во время операции кесарева сечения [199]. <54>, <55>
--------------------------------
<53> Относится ко всем родильницам, если не указано иначе
<54> WHO recommendations: uterotonics for the prevention of postpartum haemorrhage. World Heal Organ. 2018; 53p.
<55> РОАГ. Клинические рекомендации "Роды одноплодные, родоразрешение путем кесарева сечения". 2021.
Уровень убедительности рекомендации A (уровень достоверности доказательств - 1)
Комментарий: Утеротоническая терапия может проводиться следующими препаратами: окситоцин** 1 мл (5 МЕ) внутривенно медленно (в течение 1 - 2 мин) после рождения плода или внутривенно инфузоматом со скоростью 16,2 мл/час (27 мЕд/мин) после рождения плода, или с помощью капельницы со скоростью 40 кап/мин (5 Ед в 500 мл раствора натрия хлорида**); карбетоцин** 1 мл (100 мкг) внутривенно сразу после рождения плода медленно в течение 1 минуты (только при наличии факторов риска интра- и постоперационного кровотечения).
- Рекомендовано парентеральное введение окситоцина** или карбетоцина** в третьем периоде родов для профилактики послеродового кровотечения вследствие атонии матки [43, 200 - 202] <56>, <57>
--------------------------------
<56> РОАГ. Клинические рекомендации "Роды одноплодные, самопроизвольное родоразрешение в затылочном предлежании (нормальные роды)". 2021.
<57> Prevention and Management of Postpartum Haemorrhage: Green-top Guideline No. 52. BJOG An Int J Obstet Gynaecol. 2017;
Уровень убедительности рекомендаций A (уровень достоверности доказательств - 1)
Комментарий: Окситоцин** вводят внутримышечно в боковую поверхность бедра в дозе 2 мл (10 ЕД) или внутривенно в дозе 5 ЕД в 500 мл раствора натрия хлорида** или декстрозы. Возможно введение окситоцина** внутривенно в дозе 5 ЕД в 50 мл раствора натрия хлорида** со скоростью 16,2 мл/час с помощью перфузора. Агонист окситоцина карбетоцин** вводят внутримышечно или внутривенно медленно сразу после рождения ребенка в дозе 100 мкг/мл [203].
- Рекомендовано активное ведение третьего периода родов после самопроизвольных родов для снижения риска послеродовых кровотечений [205] <58>.
--------------------------------
<58> РОАГ. Клинические рекомендации "Роды одноплодные, самопроизвольное родоразрешение в затылочном предлежании (нормальные роды)". 2021.
Уровень убедительности рекомендаций A (уровень достоверности доказательств - 1)
Комментарии: Активное ведение третьего периода родов подразумевает использование утеротоников, пережатие пуповины между 1-ой и 3-ей минутами после рождения плода, самостоятельное рождение последа или его выделение наружными приемами в течение 30 минут. Послед может быть выделен путем контролируемых тракций за пуповину, который должен выполнять только обученный медицинский персонал, принимающий роды. При отсутствии навыков у медицинского персонала необходимо дождаться признаков отделения плаценты и извлечь послед наружными методами. Проведение контролируемых тракций за пуповину уменьшает риск задержки последа и ручного удаления плаценты [206 - 208]. <59>
--------------------------------
<59> РОАГ. Клинические рекомендации "Роды одноплодные, самопроизвольное родоразрешение в затылочном предлежании (нормальные роды)". 2021.
- Рекомендована оценка тонуса матки после родов путем пальпации через переднюю брюшную стенку с целью ранней диагностики гипотонии матки [209, 210]. <60>
--------------------------------
<60> РОАГ. Клинические рекомендации "Роды одноплодные, самопроизвольное родоразрешение в затылочном предлежании (нормальные роды)". 2021.
Уровень убедительности рекомендаций C (уровень достоверности доказательств - 5)
- Пациенткам, которым проведена медикаментозная профилактика послеродового кровотечения, наружный массаж матки не рекомендован рутинно для профилактики послеродовых кровотечений [211]. <61>, <62>
--------------------------------
<61> РОАГ. Клинические рекомендации "Роды одноплодные, самопроизвольное родоразрешение в затылочном предлежании (нормальные роды)". 2021.
<62> РОАГ. Клинические рекомендации "Роды одноплодные, родоразрешение путем операции кесарева сечения". 2021.
Уровень убедительности рекомендаций B (уровень достоверности доказательств - 2)
- После самопроизвольных родов женщинам с высоким риском кровотечения рекомендовано внутривенное введение #транексамовой кислоты** 1,0 г (см. Приложение Б3) [143, 212].
Уровень убедительности рекомендаций A (уровень достоверности доказательств - 1)
- Рекомендовано внутривенное введение #транексамовой кислоты** в дозе 1,0 г в дополнение к утеротоникам для снижения объема кровопотери во время кесарева сечения [143, 212].
Уровень убедительности рекомендаций A (уровень достоверности доказательств - 1)
- Во время кесарева сечения после пересечения пуповины рекомендовано выделение последа контролируемыми тракциями за пуповину [213 - 215]. <63>.
--------------------------------
<63> РОАГ. Клинические рекомендации "Роды одноплодные, родоразрешение путем операции кесарева сечения". 2021
Уровень убедительности рекомендаций A (уровень достоверности доказательств - 2)
Комментарий: Такой вариант отделения плаценты сопровождается меньшей величиной кровопотери, падения гематокрита в послеродовом периоде, снижением частоты эндометрита и койко/дня по сравнению с отделением и выделением рукой.
6. Организация оказания медицинской помощи
Медицинская помощь пациенткам с послеродовыми кровотечениями оказывается в рамках специализированной, в том числе высокотехнологичной, и скорой, в том числе скорой специализированной, медицинской помощи в медицинских организациях, имеющих лицензию на осуществление медицинской деятельности, включая работы (услуги) по "акушерству и гинекологии (за исключением использования вспомогательных репродуктивных технологий и искусственного прерывания беременности)".
Оказание медицинской помощи беременным осуществляется на основе листов маршрутизации, позволяющих определить группу акушерского стационара, в котором проводится родоразрешение в зависимости от степени риска возможных осложнений со стороны матери и плода. Показания для выбора группы акушерского стационара определяются на основании требований приказа Министерства здравоохранения РФ от 20.10.2020 г. N 1130н "Порядок оказания медицинской помощи по профилю "акушерство и гинекология". <64> Своевременное антенатальное выявление факторов риска послеродового кровотечения способствует правильной маршрутизации пациентов в стационары II и III уровня, подготовке и профилактике кровопотери, что в комплексе снижает риск развития послеродовых кровотечений и связанных с ними осложнений.
--------------------------------
<64> Приказ Министерства здравоохранения РФ N 1130н от 20.10.2020 г. "Порядок оказания медицинской помощи по профилю "акушерство и гинекология"
7. Дополнительная информация (в том числе факторы, влияющие на исход заболевания или состояния)
Отсутствует.
Критерии оценки качества медицинской помощи
N п/п
Критерии качества
Оценка выполнения
1
Выполнена профилактика кровотечения утеротоническими средствами (АТХ: Окситоцин и его аналоги, АТХ: Утеротонизирующие препараты) (в третьем периоде родов или интраоперационно при кесаревом сечении)
Да/нет
2
Выполнено ручное обследование стенок полости матки, удаление остатков плацентарной ткани и сгустков, массаж матки, зашивание разрывов мягких тканей родовых путей
Да/нет
3
Выполнена катетеризация 2 периферических вен (катетерами не более 16G)
Да/нет
4
Выполнена утеротоническая терапия послеродового кровотечения окситоцином**
Да/нет
5
Выполнено при отсутствии эффекта от утеротонической терапии окситоцином** введение #мизопростола** 800 мкг
Да/нет
6
Выполнено незамедлительное начало инфузионной терапии при послеродовом кровотечении сбалансированными кристаллоидными растворами (АТХ: Растворы, влияющие на водно-электролитный баланс)
Да/нет
7
Обеспечено взятие лабораторных проб, мониторинг витальных функций (АД, ЧСС, ЭКГ, ЧДД SpO2, температура тела), оценка диуреза
Да/нет
8
Выполнен контроль показателей коагулограммы (ориентировочное исследование системы гемостаза) (исследование уровня фибриногена в крови, АЧТВ, МНО, ПТВ, ПДФ) через 6 часов, а также профилактика ВТЭО путем назначения антикоагулянтов (АТХ: Препараты, влияющие на кроветворение и кровь) через 12 часов после остановки кровотечения (окончания операции), при применении факторов свертывания крови II, VII, IX и X в комбинации [Протромбиновый комплекс]**, #эптакога альфа (активированного)**, СЗП Критерии
Да/нет
9
Выполнено введение #транексамовой кислоты** в составе комплексной терапии послеродового кровотечения 1,0 г
Да/нет
Список литературы
1. Levi M. et al. Guidelines for the diagnosis and management of disseminated intravascular coagulation//Br. J. Haematol. 2009.
2. Maswime S., Buchmann E. A systematic review of maternal near miss and mortality due to postpartum hemorrhage//International Journal of Gynecology and Obstetrics. 2017.
3. Say L. et al. Global causes of maternal death: A WHO systematic analysis//Lancet Glob. Heal. 2014.
4. KS K. et al. WHO Analysis of Causes of Maternal Death: A Systematic Review//Lancet. 2006.
5. Calvert C. et al. Identifying regional variation in the prevalence of postpartum haemorrhage: A systematic review and meta-analysis//PLoS One. 2012.
6. Alexander J., Thomas P.W., Sanghera J. Treatments for secondary postpartum haemorrhage//Cochrane Database Syst. Rev. 2002.
7. Rizvi F. et al. Successful reduction of massive postpartum haemorrhage by use of guidelines and staff education//BJOG: An International Journal of Obstetrics and Gynaecology. 2004.
8. Mehrabadi A. et al. Epidemiological investigation of a temporal increase in atonic postpartum haemorrhage: A population-based retrospective cohort study//BJOG An Int. J. Obstet. Gynaecol. 2013.
9. Carroli G. et al. Epidemiology of postpartum haemorrhage: a systematic review//Best Practice and Research: Clinical Obstetrics and Gynaecology. 2008.
10. Butwick A., Lyell D., Goodnough L. How do I manage severe postpartum hemorrhage?//Transfusion. 2020.
11. Ghana HealthService. Ghana Maternal Health Survey 2007//Ghana Stat. Serv. 2007.
12. Magann E.F. et al. Postpartum hemorrhage after vaginal birth: An analysis of risk factors//South. Med. J. 2005.
13. Rath W., Schneider M. Definitions and diagnosis of postpartum haemorrhage (PPH): Underestimated problems!//Geburtshilfe Frauenheilkd. 2010.
14. McDonald S. Management of the Third Stage of Labor//J. Midwifery Women's Heal. 2007.
15. Alves
et al. Postpartum hemorrhage: Prevention, diagnosis and non-surgical management//Rev. Bras. Ginecol. e Obstet. 2020.
16. Chandraharan E., Krishna A. Diagnosis and management of postpartum haemorrhage//BMJ. 2017.
17. Newsome J. et al. Postpartum Hemorrhage//Tech. Vasc. Interv. Radiol. 2017. Vol. 20, N 4. P. 266 - 273.
18. Silver R.M., Major H. Maternal coagulation disorders and postpartum hemorrhage//Clinical Obstetrics and Gynecology. 2010.
19. Main E.K. et al. National Partnership for Maternal Safety//Obstet. Gynecol. 2015. Vol. 126, N 1. P. 155 - 162.
20. Durmaz A., Komurcu N. Relationship between Maternal Characteristics and Postpartum Hemorrhage: A Meta-Analysis Study//J. Nurs. Res. 2018.
21. Ende H.B. et al. Risk Factors for Atonic Postpartum Hemorrhage//Obstet. Gynecol. 2021. Vol. 137, N 2. P. 305 - 323.
22. Jung J. et al. Effects of hemoglobin levels during pregnancy on adverse maternal and infant outcomes: a systematic review and meta-analysis//Ann. N. Y. Acad. Sci. 2019. Vol. 1450, N 1. P. nyas.14112.
23. Buca D. et al. Influence of prenatal diagnosis of abnormally invasive placenta on maternal outcome: systematic review and meta-analysis.//Ultrasound Obstet. Gynecol. 2018. Vol. 52, N 3. P. 304 - 309.
24. Andrikopoulou M., D'Alton M.E. Postpartum hemorrhage: early identification challenges//Semin. Perinatol. 2019. Vol. 43, N 1. P. 11 - 17.
25. Green L. et al. The epidemiology and outcomes of women with postpartum haemorrhage requiring massive transfusion with eight or more units of red cells: A national cross-sectional study//BJOG An Int. J. Obstet. Gynaecol. 2016.
26. Larsson C. et al. Estimation of blood loss after cesarean section and vaginal delivery has low validity with a tendency to exaggeration//Acta Obstet. Gynecol. Scand. 2006.
27. van der Bom J.G. Viscoelastometric testing, fibrinogen and transfusion during post-partum haemorrhage//Br. J. Anaesth. 2017. Vol. 119, N 3. P. 352 - 353.
28. Collis R., Guasch E. Managing major obstetric haemorrhage: Pharmacotherapy and transfusion//Best Practice and Research: Clinical Anaesthesiology. 2017.
29. Sentilhes L. et al. Postpartum hemorrhage: Guidelines for clinical practice from the French College of Gynaecologists and Obstetricians (CNGOF): In collaboration with the French Society of Anesthesiology and Intensive Care (SFAR)//Eur. J. Obstet. Gynecol. Reprod. Biol. 2016.
30. Kozek-Langenecker S.A. et al. Management of severe perioperative bleeding: Guidelines from the European Society of Anaesthesiology//European Journal of Anaesthesiology. 2017.
31. Solomon C., Collis R.E., Collins P.W. Haemostatic monitoring during postpartum haemorrhage and implications for management//Br. J. Anaesth. 2012.
32. Allard S., Green L., Hunt B.J. How we manage the haematological aspects of major obstetric haemorrhage//British Journal of Haematology. 2014.
33. Bell S.F. et al. The use of fibrinogen concentrate to correct hypofibrinogenaemia rapidly during obstetric haemorrhage//Int. J. Obstet. Anesth. 2010.
34. Sokologorsky S. V. A SIMPLE RAPID DIAGNOSIS METHOD FOR HEMOSTASIS//Wounds wound Infect. prof. B.M. Kostyuchenok J. 2015. Vol. 2, N 1. P. 49.
35. McNamara H. et al. Four years' experience of a ROTEM(R)-guided algorithm for treatment of coagulopathy in obstetric haemorrhage//Anaesthesia. 2019.
36. Diaz V., Abalos E., Carroli G. Methods for blood loss estimation after vaginal birth//Cochrane Database of Systematic Reviews. 2018.
37. Amgalan A. et al. Systematic review of viscoelastic testing (TEG/ROTEM) in obstetrics and recommendations from the women's SSC of the ISTH//Journal of Thrombosis and Haemostasis. 2020.
38. Fahrendorff M., Oliveri R.S., Johansson P.I. The use of viscoelastic haemostatic assays in goal-directing treatment with allogeneic blood products - A systematic review and meta-analysis//Scandinavian Journal of Trauma, Resuscitation and Emergency Medicine. 2017.
39. Babarinsa I.A., Hayman R.G., Draycott T.J. Secondary post-partum haemorrhage: Challenges in evidence-based causes and management//European Journal of Obstetrics and Gynecology and Reproductive Biology. 2011.
40. Neill A., Thornton S. Secondary postpartum haemorrhage//J. Obstet. Gynaecol. (Lahore). 2002. Vol. 22, N 2. P. 119 - 122.
41. Dalton E., Castillo E. Post partum infections: A review for the non-OBGYN//Obstet. Med. 2014. Vol. 7, N 3. P. 98 - 102.
42. National Blood Authority. Patient Blood Management Guidelines: Module 5 - Obstetrics and Maternity//Patient Blood Management Guidelines. 2015.
43. Schlembach D. et al. Peripartum haemorrhage, diagnosis and therapy. Guideline of the DGGG, OEGGG and SGGG (S2k level, AWMF registry No. 015/063, March 2016)//Geburtshilfe und Frauenheilkunde. 2018.
44. Pather S. et al. Postpartum curettage: An audit of 200 cases//Aust. New Zeal. J. Obstet. Gynaecol. 2005.
45. De Vries J.I.P., Van Der Linden R.M., Van Der Linden H.C. Predictive value of sonographic examination to visualize retained placenta directly after birth at 16 to 28 weeks//J. Ultrasound Med. 2000.
46. Edwards A., Ellwood D.A. Ultrasonographic evaluation of the postpartum uterus//Ultrasound Obstet. Gynecol. 2000. Vol. 16, N 7. P. 640 - 643.
47. Sadan O. et al. Role of Sonography in the Diagnosis of Retained Products of Conception//J. Ultrasound Med. 2004.
48. Girault A. et al. Undiagnosed abnormal postpartum blood loss: Incidence and risk factors//PLoS One / ed. Puebla I. 2018. Vol. 13, N 1. P. e0190845.
49. Lousquy R. et al. Routine use of abdominopelvic ultrasonography in severe postpartum hemorrhage: retrospective evaluation in 125 patients//Am. J. Obstet. Gynecol. 2011. Vol. 204, N 3. P. 232.e1 - 232.e6.
50. Lee N.K. et al. Identification of bleeding sites in patients with postpartum hemorrhage: MDCT compared with angiography//Am. J. Roentgenol. 2010.
51. Brooks M. et al. Use of a Visual Aid in addition to a Collector Bag to Evaluate Postpartum Blood loss: A Prospective Simulation Study//Sci. Rep. 2017. Vol. 7, N 1. P. 46333.
52. Patel A. et al. Drape estimation vs. visual assessment for estimating postpartum hemorrhage//Int. J. Gynecol. Obstet. 2006.
53. Al Kadri H.M.F., Al Anazi B.K., Tamim H.M. Visual estimation versus gravimetric measurement of postpartum blood loss: a prospective cohort study//Arch. Gynecol. Obstet. 2011. Vol. 283, N 6. P. 1207 - 1213.
54. Zuckerwise L.C. et al. Use of a Novel Visual Aid to Improve Estimation of Obstetric Blood Loss//Obstet. Gynecol. 2014. Vol. 123, N 5. P. 982 - 986.
55. Le Bas A. et al. Use of the "obstetric shock index" as an adjunct in identifying significant blood loss in patients with massive postpartum hemorrhage//Int. J. Gynecol. Obstet. 2014. Vol. 124, N 3. P. 253 - 255.
56. Girault A. et al. Undiagnosed abnormal postpartum blood loss: Incidence and risk factors//PLoS One. 2018.
57. Lilley G. et al. Measurement of blood loss during postpartum haemorrhage//Int. J. Obstet. Anesth. 2015.
58. Gwinnutt C.L., Driscoll P. Advanced trauma life support. ATLS(R) Student Manual 9th Edition. Chicago, 2012. P. 420.
59. Rath W.H. Postpartum hemorrhage - Update on problems of definitions and diagnosis//Acta Obstet. Gynecol. Scand. 2011.
60. Nathan H.L. et al. Determination of normal ranges of shock index and other haemodynamic variables in the immediate postpartum period: A cohort study//PLoS One. 2016.
61. Borovac-Pinheiro A. et al. Shock index and heart rate standard reference values in the immediate postpartum period: A cohort study//PLoS One. 2019.
62. Ushida T. et al. Shock Index and Postpartum Hemorrhage in Vaginal Deliveries: A Multicenter Retrospective Study//Shock. 2021.
63. Green M. et al. Developing a Systematic Approach to Obstetric Emergencies//JOGNN - J. Obstet. Gynecol. Neonatal Nurs. 2015.
64. Bajaj K. et al. Validating Obstetric Emergency Checklists using Simulation: A Randomized Controlled Trial//Am. J. Perinatol. 2016. Vol. 33, N 12. P. 1182 - 1190.
65. Guise J.M., Mladenovic J. In situ simulation: Identification of systems issues//Seminars in Perinatology. 2013.
66. Guise J.M. et al. Mobile in situ obstetric emergency simulation and teamwork training to improve maternal-fetal safety in hospitals//Jt. Comm. J. Qual. Patient Saf. 2010.
67. Obstetric Care Consensus No. 5: Severe Maternal Morbidity: Screening and Review//Obstetrics and Gynecology. 2016.
68. Committee opinion no. 590: Preparing for clinical emergencies in obstetrics and gynecology//Obstetrics and Gynecology. 2014.
69. Clark S.L. et al. Proposed diagnostic criteria for the case definition of amniotic fluid embolism in research studies//Am. J. Obstet. Gynecol. 2016.
70. Takeda S. et al. Japanese Clinical Practice Guide for Critical Obstetrical Hemorrhage (2017 revision)//J. Obstet. Gynaecol. Res. 2017.
71. RCOG. Prevention and Management of Postpartum Haemorrhage: Green-top Guideline No. 52.//BJOG. 2017. Vol. 124, N 5. P. e106 - e149.
72. WHO. WHO recommendations for the prevention and treatment of postpartum haemorrhage//World Health Organization. 2018.
73. Parry Smith W.R. et al. Uterotonic agents for first-line treatment of postpartum haemorrhage: a network meta-analysis//Cochrane Database Syst. Rev. 2020.
74. Meckstroth K.R. et al. Misoprostol administered by epithelial routes: Drug absorption and uterine response//Obstet. Gynecol. 2006.
75. Georgiou C. Balloon tamponade in the management of postpartum haemorrhage: A review//BJOG: An International Journal of Obstetrics and Gynaecology. 2009.
76. Adamson L. Scottish Confidential Audit of Severe Maternal Morbidity 10th Annual Report. 2014.
77. Tindell K. et al. Uterine balloon tamponade for the treatment of postpartum haemorrhage in resource-poor settings: a systematic review//BJOG An Int. J. Obstet. Gynaecol. 2013. Vol. 120, N 1. P. 5 - 14.
78. Finlayson K. et al. Healthcare providers experiences of using uterine balloon tamponade (UBT) devices for the treatment of post-partum haemorrhage: A meta-synthesis of qualitative studies//PLoS One. 2021.
79. Anger H.A. et al. Postpartum infection, pain and experiences with care among women treated for postpartum hemorrhage in three African countries: A cohort study of women managed with and without condom-catheter uterine balloon tamponade//PLoS One. 2021.
80. Soued M. et al. Efficacy of Intra-Uterine Tamponade Balloon in Post-Partum Hemorrhage after Cesarean Delivery: An Impact Study//J. Clin. Med. 2020.
81. Schorn M.N., Phillippi J.C. Volume Replacement Following Severe Postpartum Hemorrhage//J. Midwifery Womens. Health. 2014. Vol. 59, N 3. P. 336 - 343.
82. Casey J.D., Brown R.M., Semler M.W. Resuscitation fluids//Current opinion in critical care. 2018.
83. Pacagnella R.C., Borovac-Pinheiro A. Assessing and managing hypovolemic shock in puerperal women//Best Practice and Research: Clinical Obstetrics and Gynaecology. 2019.
84. Malbrain M.L.N.G. et al. Intravenous fluid therapy in the perioperative and critical care setting: Executive summary of the International Fluid Academy (IFA)//Annals of Intensive Care. 2020.
85. Collis R.E., Collins P.W. Haemostatic management of obstetric haemorrhage//Anaesthesia. 2015.
86. Mignon A., Dreyfus M., Ozier Y. Prise en charge initiale par
en cas
du post-partum//Journal de Gynecologie Obstetrique et Biologie de la Reproduction. 2004.
87. Mavrides E., Allard S., Chandraharan E., Collins P., Green L., Hunt B. R.S.,, Thomson A. on behalf of the R.C. of O. and G. Prevention and Management of Postpartum Haemorrhage//BJOG An Int. J. Obstet. Gynaecol. 2017. Vol. 124, N 5. P. e106 - e149.
88.
M. et al. Patient blood management in obstetrics: Prevention and treatment of postpartum haemorrhage. A NATA consensus statement: A multidisciplinary consensus statement//Blood Transfus. 2019.
89. Gillissen A. et al. Association between fluid management and dilutional coagulopathy in severe postpartum haemorrhage: A nationwide retrospective cohort study//BMC Pregnancy Childbirth. 2018.
90. Keane M. Triad of death: The importance of temperature monitoring in trauma patients//Emergency Nurse. 2016.
91. Harvey C.J. Evidence-based strategies for maternal stabilization and rescue in obstetric hemorrhage//AACN Adv. Crit. Care. 2018.
92. Kander T.,
U. Effect of hypothermia on haemostasis and bleeding risk: a narrative review//Journal of International Medical Research. 2019.
93. Likis F.E. et al. Management of Postpartum Hemorrhage Comparative Effectiveness Review Management of Postpartum Hemorrhage. 2015. N 151.
94. Oyelese Y. et al. Postpartum Hemorrhage//Obstet. Gynecol. Clin. North Am. 2007. Vol. 34, N 3. P. 421 - 441.
95. Norfolk D. Handbook of Transfusion Medicine, United Kingdom Blood Services, 5th edition//Handbook of Transfusion Medicine. 2015.
96. Llau J.V. et al. Multidisciplinary consensus document on the management of massive haemorrhage (HEMOMAS document)//Med. Intensiva (English Ed. 2015.
97. RCOG. Blood Transfusion in Obstetrics Royal College of Obstetricians and Gynaecologists Green-top Guideline No. 47. 2015.
98. Holst L.B. et al. Restrictive versus liberal transfusion strategy for red blood cell transfusion: Systematic review of randomised trials with meta-analysis and trial sequential analysis//BMJ (Online). 2015.
99. Приказ Министерства здравоохранения РФ от 28 октября 2020 г. N 1170н "Об утверждении порядка оказания медицинской помощи населению по профилю "трансфузиология."
100. Jansen A. J. G. et al. Postpartum hemorrhage and transfusion of blood and blood components//Obstet. Gynecol. Surv. - 2005. - Т. 60. - N. 10. - С. 663 - 671.
101. Kozek-Langenecker S.A. Fluids and coagulation//Current Opinion in Critical Care. 2015.
102. Sommer N. et al. Massive transfusion protocols in nontrauma patients: A systematic review and meta-analysis//Journal of Trauma and Acute Care Surgery. 2019.
103. Gutierrez M.C. et al. Postpartum hemorrhage treated with a massive transfusion protocol at a tertiary obstetric center: A retrospective study//Int. J. Obstet. Anesth. 2012.
104. Bhangu A. et al. Meta-analysis of plasma to red blood cell ratios and mortality in massive blood transfusions for trauma//Injury. 2013.
105. Butwick A.J., Goodnough L.T. Transfusion and coagulation management in major obstetric hemorrhage//Curr. Opin. Anaesthesiol. 2015. Vol. 28, N 3. P. 275 - 284.
106. Thomas D. et al. Blood transfusion and the anaesthetist: Management of massive haemorrhage//Anaesthesia. 2010.
107. Shields L.E. et al. Comprehensive maternal hemorrhage protocols reduce the use of blood products and improve patient safety//American Journal of Obstetrics and Gynecology. 2015.
108. Shields L.E. et al. Comprehensive maternal hemorrhage protocols improve patient safety and reduce utilization of blood products//Am. J. Obstet. Gynecol. 2011.
109. Pasquier P. et al. An observational study of the fresh frozen plasma: Red blood cell ratio in postpartum hemorrhage//Anesth. Analg. 2013.
110.
A. et al. Thromboelastography (TEG) or thromboelastometry (ROTEM) to monitor haemostatic treatment versus usual care in adults or children with bleeding//Cochrane Database of Systematic Reviews. 2016.
111. Snegovskikh D. et al. Point-of-care viscoelastic testing improves the outcome of pregnancies complicated by severe postpartum hemorrhage//J. Clin. Anesth. 2018.
112. Health Q. Post Partum Haemorrage Guidelines - Queensland 2018. 2018.
113. Burtelow M. et al. How we treat: Management of life-threatening primary postpartum hemorrhage with a standardized massive transfusion protocol//Transfusion. 2007.
114. Collins P., Abdul-Kadir R., Thachil J. Management of coagulopathy associated with postpartum hemorrhage: guidance from the SSC of the ISTH//J. Thromb. Haemost. 2016. Vol. 14, N 1. P. 205 - 210.
115. Tevet A. et al. Peripartum use of cell salvage: A university practice audit and literature review//Archives of Gynecology and Obstetrics. 2012.
116. National Clinical Guideline Center. Intravenous fluid therapy: Intravenous fluid therapy in adults in hospital//NICE Guidel. 2013.
117. Доброхотова Ю.Э. et al. Послеродовые кровотечения. Обоснование оптимальной гемостатической фармакотерапии.//Российский вестник акушера-гинеколога/. P. 99 - 102.
118. De Lloyd L. et al. Standard haemostatic tests following major obstetric haemorrhage//Int. J. Obstet. Anesth. 2011.
119. Charbit B. et al. The decrease of fibrinogen is an early predictor of the severity of postpartum hemorrhage//J. Thromb. Haemost. 2007.
120. Collins P.W. et al. Fibrin-based clot formation as an early and rapid biomarker for progression of postpartum hemorrhage: a prospective study.//Blood. 2014.
121. Li G. et al. Incidence and transfusion risk factors for transfusion-associated circulatory overload among medical intensive care unit patients//Transfusion. 2011.
122. Teofili L. et al. Acute lung injury complicating blood transfusion in post-partum hemorrhage: Incidence and risk factors//Mediterr. J. Hematol. Infect. Dis. 2014.
123. Stainsby D. et al. Guidelines on the management of massive blood loss//British Journal of Haematology. 2006.
124. Chowdhury P. et al. Efficacy of standard dose and 30 ml/kg fresh frozen plasma in correcting laboratory parameters of haemostasis in critically ill patients//British Journal of Haematology. 2004.
125. Tikkanen M. Placental abruption: Epidemiology, risk factors and consequences//Acta Obstetricia et Gynecologica Scandinavica. 2011.
126. Levi M. Pathogenesis and management of peripartum coagulopathic calamities (disseminated intravascular coagulation and amniotic fluid embolism)//Thromb. Res. 2013.
127. Ahmed S. et al. The efficacy of fibrinogen concentrate compared with cryoprecipitate in major obstetric haemorrhage - an observational study//Transfus. Med. 2012.
128. Cortet M. et al. Association between fibrinogen level and severity of postpartum haemorrhage: Secondary analysis of a prospective trial//Br. J. Anaesth. 2012.
129. Collins P.W. et al. Theoretical modelling of fibrinogen supplementation with therapeutic plasma, cryoprecipitate, or fibrinogen concentrate//Br. J. Anaesth. 2014.
130. Gollop N.D. et al. National audit of the use of fibrinogen concentrate to correct hypofibrinogenaemia//Transfus. Med. 2012.
131. Роненсон А.М., Шифман Е.М., Куликов А.В., Распопин Ю.С. Референсные показатели ротационной тромбоэластометрии у беременных и рожениц: систематический обзор и метаанализ.//Анестезиология и реаниматология. 2021.
132. Hunt B.J. et al. A practical guideline for the haematological management of major haemorrhage//Br. J. Haematol. 2015.
133. Rasmussen K.C. et al. Impact of albumin on coagulation competence and hemorrhage during major surgery: A randomized controlled trial//Med. (United States). 2016.
134. Jeremy W. Cannon M.D. Hemorragic shock//The new Engl. J. of Med. 2018.
135. Lyndon A. et al. Improving Health Care Response to Obstetric Hemorrhage Version 2.0//Calif. Matern. Qual. Care Collab. 2015.
136. Куликов А.В., Овезов А.М., Пырегов А.В., Роненсон А.М., Шифман Е.М., Шмаков Р.Г. Коррекция артериальной гипотонии при нейроаксиальной анестезии во время операции кесарево сечение. Клинические рекомендации (протокол лечения). 2018.
137. Роненсон А.М., Шифман Е.М., Куликов А.В. Тактика инфузионной терапии при послеродовом кровотечении: какие ориентиры выбрать?//Анестезиология и реаниматология. 2018. N 5. P. 15.
138. AAGBI. Blood Transfusion and the Anaesthetist, intra-operative Cell Salvage.//Assoc. Anaesth. Gt. Britain Irel. 2009.
139. Hahn R.G. Adverse effects of crystalloid and colloid fluids//Anaesthesiology Intensive Therapy. 2017.
140. Henriquez D.D.C.A. et al. Fluid resuscitation during persistent postpartum haemorrhage and maternal outcome: A nationwide cohort study//Eur. J. Obstet. Gynecol. Reprod. Biol. 2019. Vol. 235. P. 49 - 56.
141. Roubinian N.H., Triulzi D.J. Transfusion-Associated Circulatory Overload and Transfusion-Related Acute Lung Injury//Hematol. Oncol. Clin. North Am. 2019. Vol. 33, N 5. P. 767 - 779.
142. Bosboom J.J. et al. Transfusion-Associated Circulatory Overload: A Clinical Perspective//Transfus. Med. Rev. 2019. Vol. 33, N 2. P. 69 - 77.
143. Al-Dardery NM, Abdelwahab OA, Abouzid M, Albakri K, Elkhadragy A, Katamesh BE, Hamamreh R, Mohd AB, Abdelaziz A, Khaity A. Efficacy and safety of tranexamic acid in prevention of postpartum hemorrhage: a systematic review and meta-analysis of 18,649 patients. BMC Pregnancy Childbirth. 2023 Nov 24; 23(1): 817. doi: 10.1186/s12884-023-06100-8.
144. Stortroen N.E., Tubog T.D., Shaffer S.K. Prophylactic tranexamic acid in high-risk patients undergoing cesarean delivery: A systematic review and meta-analysis of randomized controlled trials//AANA Journal. 2020.
145. Fahrenholtz C.G., Bonanno L.S., Martin J.B. Tranexamic acid as adjuvant treatment for postpartum hemorrhage: A systematic review protocol//JBI Database of Systematic Reviews and Implementation Reports. 2019.
146. Ducloy-Bouthors A.-S. et al. High-dose tranexamic acid reduces blood loss in postpartum haemorrhage//Crit. Care. 2011. Vol. 15, N 2. P. R117.
147. Ahmadzia H.K. et al. Tranexamic Acid for Prevention and Treatment of Postpartum Hemorrhage: An Update on Management and Clinical Outcomes//Obstet. Gynecol. Surv. 2018.
148. Hutton B. et al. Risks of harms using antifibrinolytics in cardiac surgery: Systematic review and network meta-analysis of randomised and observational studies//BMJ. 2012.
149. Meybohm P. et al. Aprotinin May Increase Mortality in Low and Intermediate Risk but Not in High Risk Cardiac Surgical Patients Compared to Tranexamic Acid and
Acid - A Meta-Analysis of Randomised and Observational Trials of over 30.000 Patients//PLoS One. 2013.
150. Lavigne-Lissalde G. et al. Recombinant human FVIIa for reducing the need for invasive second-line therapies in severe refractory postpartum hemorrhage: A multicenter, randomized, open controlled trial//J. Thromb. Haemost. 2015.
151. National Institute for Health and Care Excellence (UK). Blood Transfusion NICE Guideline [NG24]. 2015.
152. Shaylor R. et al. National and International Guidelines for Patient Blood Management in Obstetrics//Anesth. Analg. 2017. Vol. 124, N 1. P. 216 - 232.
153. Vaught A.J. Critical Care for the Obstetrician and Gynecologist//Obstet. Gynecol. Clin. North Am. 2016. Vol. 43, N 4. P. 611 - 622.
154. Practice Guidelines for Perioperative Blood Management: an updated report by the American Society of Anesthesiologists Task Force on Perioperative Blood Management//Anesthesiology. 2015. Vol. 122, N 2. P. 241 - 275.
155. Alfirevic Z. et al. Use of recombinant activated factor vii in primary postpartum hemorrhage: The northern European registry 2000 - 2004//Obstet. Gynecol. 2007.
156. Huber A.W. et al. Recombinant human factor VIIa prevents hysterectomy in severe postpartum hemorrhage: Single center study//Journal of Perinatal Medicine. 2012.
157. Phillips L.E. et al. Recombinant activated factor VII in obstetric hemorrhage: Experiences from the Australian and New Zealand haemostasis registry//Anesth. Analg. 2009.
158. Franchini M. et al. Potential role of recombinant activated factor VII for the treatment of severe bleeding associated with disseminated intravascular coagulation: A systematic review//Blood Coagulation and Fibrinolysis. 2007.
159. Brenner B., Wiis J. Experience with recombinant-activated factor VII in 30 patients with congenital factor VII deficiency//Hematology. 2007.
160. Flessa H.C. et al. Placental transport of heparin//Am. J. Obstet. Gynecol. 1965.
161. Clark N.P. et al. A descriptive evaluation of unfractionated heparin use during pregnancy//J. Thromb. Thrombolysis. 2009. Vol. 27, N 3. P. 267 - 273.
162. Ginsberg J.S. Heparin Therapy During Pregnancy//Arch. Intern. Med. 1989. Vol. 149, N 10. P. 2233.
163. Karino T., Motomiya M. Flow through a venous valve and its implication for thrombus formation//Thromb. Res. 1984. Vol. 36, N 3. P. 245 - 257.
164. Liumbruno G.M., Liumbruno C., Rafanelli D. Intraoperative cell salvage in obstetrics: Is it a real therapeutic option?//Transfusion. 2011.
165. Milne M.E., Yazer M.H., Waters J.H. Red blood cell salvage during obstetric hemorrhage//Obstet. Gynecol. 2015.
166. Автор. коллектив. - Сухих Г.Т., Федорова Т.А., Рогачевский О.В, Фотеева Т.С., Стрельникова Е.В., Бакуридзе Э.М. и др. Интраоперационная реинфузия аутологичных эритроцитов при абдоминальном родоразрешении//Медицинская технология, регистр. N 2009/329. 2009.
167. Sullivan I.J., Ralph C.J. Obstetric intra-operative cell salvage: a review of an established cell salvage service with 1170 re-infused cases//Anaesthesia. 2019.
168. Waters J.H., Beck S., Yazer M.H. How do I perform cell salvage in obstetrics?//Transfusion. 2019.
169. Matsubara S. et al. Uterine compression sutures for postpartum hemorrhage: An overview//Acta Obstet. Gynecol. Scand. 2013.
170. Kafali H. et al. Hemostatic cervical suturing technique for management of uncontrollable postpartum haemorrhage originating from the cervical canal//Eur. J. Obstet. Gynecol. Reprod. Biol. 2003.
171. Makino S. et al. Double vertical compression sutures: A novel conservative approach to managing post-partum haemorrhage due to placenta praevia and atonic bleeding//Aust. New Zeal. J. Obstet. Gynaecol. 2012.
172. Kayem G. et al. Uterine compression sutures for the management of severe postpartum hemorrhage//Obstet. Gynecol. 2011.
173. Fotopoulou C., Dudenhausen J.W. Uterine compression sutures for preserving fertility in severe postpartum haemorrhage: An overview 13 years after the first description//Journal of Obstetrics and Gynaecology. 2010.
174. Palacios-Jaraquemada J., Fiorillo A. Conservative approach in heavy postpartum hemorrhage associated with coagulopathy//Acta Obstet. Gynecol. Scand. 2010. Vol. 89, N 9. P. 1222 - 1225.
175. Kimmich N. et al. Uterus Wrapping: A Novel Concept in the Management of Uterine Atony during Cesarean Delivery.//Case Rep. Obstet. Gynecol. 2015. Vol. 2015. P. 195696.
176.
L., Schneider H. "Sumo-compression" Stops Post Partum Haemorrhage//Z. Geburtshilfe Neonatol. 2014. Vol. 218, N 05. P. 223 - 225.
177. Diemert A. et al. The combination of intrauterine balloon tamponade and the B-Lynch procedure for the treatment of severe postpartum hemorrhage//Am. J. Obstet. Gynecol. 2012.
178. Yoong W. et al. Application of uterine compression suture in association with intrauterine balloon tamponade ('uterine sandwich') for postpartum hemorrhage//Acta Obstetricia et Gynecologica Scandinavica. 2012.
179. Nelson W.L., O'Brien J.M. The uterine sandwich for persistent uterine atony: combining the B-Lynch compression suture and an intrauterine Bakri balloon//Am. J. Obstet. Gynecol. 2007.
180. AbdRabbo S.A. Stepwise uterine devascularization: A novel technique for management of uncontrollable postpartum hemorrhage with preservation of the uterus//Am. J. Obstet. Gynecol. 1994.
181. Sentilhes L. et al. Why stepwise uterine devascularization should be the first-line conservative surgical treatment to control severe postpartum hemorrhage?//Acta Obstetricia et Gynecologica Scandinavica. 2009.
182. Joshi V.M. et al. Internal iliac artery ligation for arresting postpartum haemorrhage//BJOG An Int. J. Obstet. Gynaecol. 2007.
183. Lee H.Y. et al. Primary postpartum hemorrhage: Outcome of pelvic arterial embolization in 251 patients at a single institution//Radiology. 2012.
184. Salomon L.J. et al. Fertility and pregnancy outcome following pelvic arterial embolization for severe post-partum haemorrhage. A cohort study//Hum. Reprod. 2003.
185. Audrey Pieper et al. Resuscitative endovascular balloon occlusion of the aorta for pelvic blunt trauma and life-threatening hemorrhage: A 20-year experience in a Level I trauma center//J Trauma Acute Care Surg. 2018 Mar; 84(3): 449 - 453. doi: 10.1097/TA.0000000000001794.
186. Russell R.T. WHO guidelines for the management of postpartum haemorrhage and retained placenta//Hum. Fertil. 2011. Vol. 14, N 2. P. 129 - 129.
187. Johansson P.I. et al. How i treat patients with massive hemorrhage//Blood. 2014.
188. Ring L., Landau R. Postpartum hemorrhage: Anesthesia management//Seminars in Perinatology. 2019.
189. Heesen M. et al. Intravenous ketamine during spinal and general anaesthesia for caesarean section: systematic review and meta-analysis.//Acta Anaesthesiol. Scand. 2015. Vol. 59, N 4. P. 414 - 426.
190. Afolabi B.B., Lesi F.E.A. Regional versus general anaesthesia for caesarean section.//Cochrane database Syst. Rev. 2012. Vol. 10. P. CD004350.
191. Davide H. Chestnut's Obstetric Anesthesia: Principles and Practice. Elsevier; 5th ed. edition, 2014. Vol. 1304.
192. Suresh M. Shnider and Levinson's anesthesia for obstetrics - 5th ed. / editor. Lippincott Williams & Wilkins, 2013. 861 p.
193. Houthoff Khemlani K. et al. Hypnotic agents for induction of general anesthesia in cesarean section patients: A systematic review and meta-analysis of randomized controlled trials.//J. Clin. Anesth. 2018. Vol. 48. P. 73 - 80.
194. Taylor N.J., Russell R. Anaesthesia for abnormally invasive placenta: a single-institution case series Abnormally invasive placenta//Int. J. Obstet. Anesth. 2017.
195. Schmidt G.A. et al. Liberation From Mechanical Ventilation in Critically Ill Adults: Executive Summary of an Official American College of Chest Physicians/American Thoracic Society Clinical Practice Guideline//Chest. 2017. Vol. 151, N 1. P. 160 - 165.
196. Kavle J.A. et al. Association between anaemia during pregnancy and blood loss at and after delivery among women with vaginal births in Pemba Island, Zanzibar, Tanzania//J. Heal. Popul. Nutr. 2008.
197. Pavord S. et al. UK guidelines on the management of iron deficiency in pregnancy//Br. J. Haematol. 2012. Vol. 156, N 5. P. 588 - 600.
198. National Institute of Health and Care Excellence. Antenatal care. NICE clinical guideline 62. 2008.
199. Gallos I. et al. Uterotonic drugs to prevent postpartum haemorrhage: a network meta-analysis.//Health Technol. Assess. 2019. Vol. 23, N 9. P. 1 - 356.
200. Soltani H., Hutchon D.R., Poulose T.A. Timing of prophylactic uterotonics for the third stage of labour after vaginal birth//Cochrane Database Syst. Rev. 2010.
201. Westhoff G., Cotter A.M., Tolosa J.E. Prophylactic oxytocin for the third stage of labour to prevent postpartum haemorrhage//Cochrane Database Syst. Rev. 2013.
202. Oladapo O.T., Okusanya B.O., Abalos E. Intramuscular versus intravenous prophylactic oxytocin for the third stage of labour//Cochrane Database of Systematic Reviews. 2018.
203. Gallos I.D. et al. Uterotonic agents for preventing postpartum haemorrhage: a network meta-analysis//Cochrane Database Syst. Rev. 2018.
204. Warren C.E. et al. WHO recommendations: Intrapartum care for a positive childbirth experience//BMC Pregnancy Childbirth. 2018.
205. Begley C.M. et al. Active versus expectant management for women in the third stage of labour//Cochrane Database of Systematic Reviews. 2019.
206. Du Y., Ye M., Zheng F. Active management of the third stage of labor with and without controlled cord traction: A systematic review and meta-analysis of randomized controlled trials//Acta Obstetricia et Gynecologica Scandinavica. 2014.
207. Metin
A. et al. Active management of the third stage of labour with and without controlled cord traction: A randomised, controlled, non-inferiority trial//Lancet. 2012.
208. Hofmeyr G.J., Mshweshwe N.T.,
A.M. Controlled cord traction for the third stage of labour//Cochrane Database of Systematic Reviews. 2015.
209. Practice Bulletin No. 183: Postpartum Hemorrhage//Obstet. Gynecol. 2017.
210. WHO. WHO recommendations: Uterotonics for the prevention of postpartum haemorrhage//World Health Organization. 2018.
211. Saccone G. et al. Uterine massage as part of active management of the third stage of labour for preventing postpartum haemorrhage during vaginal delivery: a systematic review and meta-analysis of randomised trials//BJOG: An International Journal of Obstetrics and Gynaecology. 2018.
212. Yang F, Wang H, Shen M. Effect of preoperative prophylactic intravenous tranexamic acid on perioperative blood loss control in patients undergoing cesarean delivery: a systematic review and meta-analysis. BMC Pregnancy Childbirth. 2023 Jun 6; 23(1): 420. doi: 10.1186/s12884-023-05753-9.
213. Anorlu R.I., Maholwana B., Hofmeyr G.J. Methods of delivering the placenta at caesarean section.//Cochrane database Syst. Rev. 2008. N 3. P. CD004737.
214. Kamel A. et al. Manual removal versus spontaneous delivery of the placenta at cesarean section in developing countries: a randomized controlled trial and review of literature.//J. Matern. Fetal. Neonatal Med. 2018. Vol. 31, N 24. P. 3308 - 3313.
215. ред. Серов В.Н. К. авторов. "Кровесберегающие технологии в акушерской практике". Клинические рекомендации (протокол). 2014.
216. Franchini M. et al. A critical review on the use of recombinant factor VIIa in life-threatening obstetric postpartum hemorrhage//Seminars in Thrombosis and Hemostasis. 2008.
217. Huissoud, C., Carrabin, N., Audibert, F., Levrat, A., Massignon, D., Berland, M. & Rudigoz R. - C. Bedside assessment of fibrinogen level in postpartum haemorrhage by thrombelastometry.//BJOG. 2009.
218. Collins P.W. et al. Viscoelastometric-guided early fibrinogen concentrate replacement during postpartum haemorrhage: OBS2, a double-blind randomized controlled trial//Br. J. Anaesth. The Author(s), 2017. Vol. 119, N 3. P. 411 - 421.
219. Mallaiah S. et al. Introduction of an algorithm for ROTEM-guided fibrinogen concentrate administration in major obstetric haemorrhage//Anaesthesia. 2015.
220. Sayce A.C., Neal M.D., Leeper C.M. Viscoelastic monitoring in trauma resuscitation//Transfusion. 2020. Vol. 60, N S6.
221. Stensballe Jakob, Ostrowski Sisse R, Johansson P.I. Viscoelastic guidance of resuscitation//Curr Opin Anaesthesiol. 2014.
222. Sniecinski R.M. Viscoelastic testing: It's not the measurement, it's what you do with it!//Can. J. Anesth. Can. d'anesthesie. Springer US, 2018. Vol. 65, N 12. P. 1283 - 1287.
223. Frigo M.G., Svelato A. Practical approach to transfusion management of post-partum haemorrhage. 2021. N January.
224.
K,
A, Dirkmann D, Saner F, Maegele M, Calatayud
, Kim TY. The role of evidence-based algorithms for rotational thromboelastometry-guided bleeding management. Korean J Anesthesiol. 2019 Aug; 72(4): 297 - 322. doi: 10.4097/kja.19169.
225. T.M.
, D. Dirkmann, D. Bezinover, M. Hartmann, J.W. Treckmann, A. Paul, F.H. Saner, Assessment of standard laboratory tests and rotational thromboelastometry for the prediction of postoperative bleeding in liver transplantation, British Journal of Anaesthesia, Volume 119, Issue 3, 2017, Pages 402 - 410, ISSN 0007-0912, https://doi.org/10.1093/bja/aex122.
226. Hagemo JS, Christiaans SC, Stanworth SJ, Brohi K, Johansson PI, Goslings JC, Naess PA, Gaarder C. Detection of acute traumatic coagulopathy and massive transfusion requirements by means of rotational thromboelastometry: an international prospective validation study. Crit Care. 2015 Mar 23; 19(1): 97. doi: 10.1186/s13054-015-0823-y.
Приложение А1
СОСТАВ
РАБОЧЕЙ ГРУППЫ ПО РАЗРАБОТКЕ И ПЕРЕСМОТРУ
КЛИНИЧЕСКИХ РЕКОМЕНДАЦИЙ
1. Шмаков Роман Георгиевич - доктор медицинских наук, профессор, профессор РАН, директор ГБУЗ МО МОНИИАГ. Конфликт интересов отсутствует.
2. Пырегов Алексей Викторович - д.м.н., профессор, заместитель главного врача по анестезиологии-реанимации ГБУЗ МО "Московский областной перинатальный центр", главный внештатный специалист по анестезиологии и реаниматологии в акушерстве Минздрава Московской области. Конфликт интересов отсутствует.
3. Шифман Ефим Муневич - д.м.н., профессор, президент Ассоциации ААР, профессор кафедры анестезиологии и реаниматологии ФУВ ГБУЗ МО МОНИКИ им. М.Ф. Владимирского, заслуженный врач Республики Карелия, эксперт по анестезиологии и реаниматологии Федеральной службы по надзору в сфере здравоохранения, член Президиума ФАР, член правления Всемирного общества внутривенной анестезии (SIVA), (г. Москва). Конфликт интересов отсутствует.
4. Баев Олег Радомирович - д.м.н., профессор, Заслуженный врач РФ, заведующий 1-м родильным отделением, заведующий кафедрой акушерства и гинекологии ФГБУ "Национальный медицинский исследовательский центр акушерства, гинекологии и перинатологии имени академика В.И. Кулакова" Минздрава России (г. Москва). Конфликт интересов отсутствует.
5. Артымук Наталья Владимировна - д.м.н., профессор, заведующая кафедрой акушерства и гинекологии имени проф. Г.А. Ушаковой ФГБОУ ВО "Кемеровский государственный медицинский университет" Министерства здравоохранения РФ, Президент КРОО "Ассоциация акушеров-гинекологов", главный внештатный специалист Министерства здравоохранения Российской Федерации по акушерству и гинекологии в Сибирском Федеральном округе, член Президиума Ассоциации акушерских анестезиологов-реаниматологов (г. Кемерово). Конфликт интересов отсутствует.
6. Баринов Сергей Владимирович - д.м.н., профессор, заведующий кафедрой акушерства и гинекологии N 2 ФГБОУ ВО "Омский государственный медицинский университет" Министерства здравоохранения РФ, внештатный эксперт территориального управления Росздравнадзора Омской области (г. Омск). Конфликт интересов отсутствует.
7. Башмакова Надежда Васильевна - д.м.н., профессор, главный научный сотрудник ФГБУ "Уральский научно-исследовательский институт охраны материнства и младенчества" Минздрава России, главный внештатный специалист Минздрава России по акушерству и гинекологии в УФО (г. Екатеринбург). Конфликт интересов отсутствует.
8. Беженарь Виталий Федорович - д.м.н., профессор, руководитель клиники акушерства и гинекологии, заведующий кафедрой акушерства, гинекологии и неонатологии, заведующий кафедрой акушерства, гинекологии и репродуктологии ФГБОУ ВО "Первый Санкт-Петербургский государственный медицинский университет имени академика И.П. Павлова" Минздрава России, главный внештатный специалист по акушерству и гинекологии Минздрава России в СЗФО (г. Санкт-Петербург). Конфликт интересов отсутствует.
9. Безруких Вадим Андреевич - гематолог, младший научный сотрудник Перинатального центра ФГБУ "Национального медицинского исследовательского центра им. В.А. Алмазова". Конфликт интересов отсутствует.
10. Белокриницкая Татьяна Евгеньевна - д.м.н., профессор, Заслуженный врач РФ, заведующая кафедрой акушерства и гинекологии ФПК и ППС ФГБОУ ВО "Читинская государственная медицинская академия" Министерства здравоохранения РФ, главный внештатный специалист Министерства здравоохранения РФ по акушерству и гинекологии в Дальневосточном Федеральном округе, член Правления Российского общества акушеров-гинекологов, член Президиума Ассоциации акушерских анестезиологов-реаниматологов, депутат Законодательного Собрания Забайкальского края, президент Забайкальского общества акушеров-гинекологов (г. Чита). Конфликт интересов отсутствует.
11. Вартанов Владимир Яковлевич - д.м.н., заведующий отделением реанимации, анестезиологии и интенсивной терапии в родильном доме ГБУЗ СО "Тольяттинская городская клиническая больница N 5" (г. Тольятти). Конфликт интересов отсутствует.
12. Волков Александр Борисович - заведующий отделением анестезиологии и реанимации N 1, ОГАУЗ Иркутский городской перинатальный центр (г. Иркутск). Конфликт интересов отсутствует.
13. Гороховский Вадим Семенович - к.м.н., доцент, заведующий кафедрой анестезиологии-реаниматологии, трансфузиологии и скорой медицинской помощи ФГБОУ ВО "Дальневосточный государственный медицинский университет" Министерства здравоохранения РФ, главный внештатный специалист анестезиолог-реаниматолог ДФО, член Президиума Ассоциации акушерских анестезиологов-реаниматологов, председатель Общественной организации врачей анестезиологов-реаниматологов Хабаровского края (г. Хабаровск). Конфликт интересов отсутствует.
14. Долгушина Наталия Витальевна - д.м.н., профессор, заместитель директора - руководитель департамента организации научной деятельности ФГБУ "НМИЦ АГП имени академика В.И. Кулакова" Минздрава России, главный внештатный специалист по репродукции Минздрава России (г. Москва). Конфликт интересов отсутствует
15. Дробинская Алла Николаевна - к.м.н., доцент зеркальной кафедры анестезиологии и реаниматологии Зельмана В.Л. Института медицины и психологии ФГБОУ ВПО "Новосибирский национальный исследовательский государственный университет" (НГУ) Министерства здравоохранения РФ, главный внештатный анестезиолог-реаниматолог родовспоможения Министерства здравоохранения Новосибирской области, Заслуженный врач РФ, член Президиума Ассоциации акушерских анестезиологов-реаниматологов (г. Новосибирск). Конфликт интересов отсутствует.
16. Заболотских Игорь Борисович - д.м.н., профессор, заведующий кафедрой анестезиологии, реаниматологии и трансфузиологии ФПК и ППС ФГБОУ ВО "Кубанский государственный медицинский университет" Минздрава России, руководитель анестезиолого-реанимационной службы ГБУЗ "ККБ N 2" Минздрава Краснодарского края (г. Краснодар). Конфликт интересов отсутствует.
17. Кан Наталья Енкыновна - профессор, д.м.н., заместитель директора по научной работе, "Национальный медицинский исследовательский центр акушерства, гинекологии и перинатологии им. академика В.И. Кулакова Министерства здравоохранения Российской Федерации". Конфликт интересов отсутствует.
18. Климов Владимир Анатольевич - к.м.н., главный внештатный специалист по акушерству Минздрава России, руководитель службы организации медицинской помощи "Национальный медицинский исследовательский центр акушерства, гинекологии и перинатологии им. академика В.И. Кулакова Министерства здравоохранения Российской Федерации". Конфликт интересов отсутствует.
19. Кецкало Михаил Валерьевич - к.м.н., заместитель директора - директор НМИЦ по анестезиологии и реаниматологии (для беременных) заместитель директора ФГБУ "Национальный медицинский исследовательский центр акушерства, гинекологии и перинатологии им. академика В.И. Кулакова" Министерства здравоохранения Российской Федерации, член Президиума Ассоциации анестезиологов-реаниматологов России, Президент ООО "РОСЭКМО". Конфликт интересов отсутствует.
20. Кинжалова Светлана Владимировна - д.м.н., руководитель отделения интенсивной терапии и реанимации ФГБУ "Уральский научно-исследовательский институт охраны материнства и младенчества" Минздрава России, Член Ассоциации анестезиологов-реаниматологов (г. Екатеринбург). Конфликт интересов отсутствует.
21. Коган Игорь Юрьевич - д.м.н., профессор, член-корреспондент РАН, ВРИО директора ФГБНУ "Научно-исследовательский институт акушерства, гинекологии и репродуктологии имени Д.О. Отта" (г. Санкт-Петербург). Конфликт интересов отсутствует.
22. Краснопольский Владислав Иванович - д.м.н., профессор, академик РАН, президент ГБУЗ МО "Московский областной научно-исследовательский институт акушерства и гинекологии" (г. Москва). Конфликт интересов отсутствует.
23. Кукарская Ирина Ивановна - д.м.н., профессор, главный врач ГБУЗ ТО "Перинатальный центр", заведующая кафедрой акушерства и гинекологии ФПК 1ШС ФГБОУ ВО "Тюменский государственный медицинский университет" Министерства здравоохранения РФ, главный внештатный акушер-гинеколог Департамента здравоохранения Тюменской области, член Президиума Ассоциации акушерских анестезиологов-реаниматологов (г. Тюмень). Конфликт интересов отсутствует.
24. Куликов Александр Вениаминович - д.м.н., профессор, профессор кафедры акушерства и гинекологии, трансфузиологии ФГБОУ ВО "Уральский государственный медицинский университет" Министерства здравоохранения РФ, вице-президент Ассоциации акушерских анестезиологов-реаниматологов, член правления ФАР, председатель комитета ФАР по вопросам анестезии и интенсивной терапии в акушерстве и гинекологии (г. Екатеринбург). Конфликт интересов отсутствует.
25. Курцер Марк Аркадьевич - д.м.н., профессор, академик РАН, Генеральный директор, член Совета директоров ГК "Мать и дитя", заведующий кафедрой акушерства и гинекологии педиатрического факультета "РНИМУ имени Н.И. Пирогова" Минздрава России (г. Москва). Конфликт интересов отсутствует.
26. Малышкина Анна Ивановна - д.м.н., профессор, директор ФГБУ "Ивановский научно-исследовательский институт материнства и детства имени В.Н. Городкова" Минздрава России, главный внештатный специалист по акушерству и гинекологии Минздрава России в ЦФО (г. Иванова). Конфликт интересов отсутствует.
27. Маршалов Дмитрий Васильевич - д.м.н., доцент, ведущий научный сотрудник НМИЦ по анестезиологии и реаниматологии (для беременных), ФГБУ "Национальный медицинский исследовательский центр акушерства, гинекологии и перинатологии им. академика В.И. Кулакова" Министерства здравоохранения Российской Федерации; доцент кафедры скорой неотложной анестезиолого-реанимационной помощи и симуляционных технологий в медицине ФГБОУ ВО "Саратовский государственный медицинский университет им. В.И. Разумовского" Министерства здравоохранения РФ; член комитета ФАР по анестезиологии и интенсивной терапии в акушерстве, член комитета ФАР по клинической трансфузиологии и гемостазиологии (г. Москва). Конфликт интересов отсутствует.
28. Матковский Андрей Анатольевич - к.м.н., ассистент кафедры анестезиологии, реаниматологии и трансфузиологии ФПК и ПП ФГБОУ ВО "Уральский государственный медицинский университет" Министерства здравоохранения Российской Федерации, заведующий отделением анестезиологии - реанимации и интенсивной терапии ГАУЗ СО "Областная детская клиническая больница" ОПЦ, (г. Екатеринбург). Конфликт интересов отсутствует.
29. Михайлов Антон Валерьевич - д.м.н., профессор, главный врач СПб ГБУЗ "Родильный дом N 17", профессор кафедры акушерства, гинекологии и репродуктологии ФГБОУ ВО "Первый Санкт-Петербургский государственный медицинский университет им. акад. И.П. Павлова" Минздрава России, Заслуженный врач РФ. Конфликт интересов отсутствует.
30. Овезов Алексей Мурадович - д.м.н., доцент, врач высшей аттестационной категории, главный внештатный специалист по анестезии и реанимации Министерства здравоохранения Московской области; главный научный сотрудник и руководитель отделения анестезиологии; заведующий (профессор) кафедрой анестезиологии и реаниматологии ФУВ ГБУЗ МО МОНИКИ им. М.Ф. Владимирского; член Профильной комиссии по анестезиологии и реаниматологии Министерства здравоохранения РФ; член Правления Федерации анестезиологов и реаниматологов (ФАР), член Комитетов ФАР по образованию, рекомендациям и клиническим исследованиям; руководитель экспертной группы НМО; член Президиума Ассоциации акушерских анестезиологов-реаниматологов, действительный член Европейского Общества анестезиологов (ESA) и Международного общества исследователей в анестезиологии (IARS); почетный член Ассоциации акушерских анестезиологов-реаниматологов и Ассоциации анестезиологов-реаниматологов Северо-Запада (г. Москва). Конфликт интересов отсутствует.
31. Пенжоян Григорий Артемович - д.м.н., профессор, заведующий кафедрой акушерства, гинекологии и перинатологии ФПК и ППС ФГБОУ ВО "Кубанский государственный медицинский университет" Минздрава России (г. Краснодар). Конфликт интересов отсутствует.
32. Пестрикова Татьяна Юрьевна - д.м.н., профессор, заведующая кафедрой акушерства и гинекологии ФГБОУ ВО "Дальневосточный государственный медицинский университет" Минздрава России, главный внештатный специалист по акушерству и гинекологии Минздрава России в Дальневосточном федеральном округе (г. Хабаровск). Конфликт интересов отсутствует.
33. Петрухин Василий Алексеевич - д.м.н., профессор, профессор кафедры акушерства и гинекологии ФУВ "МОНИКИ", заслуженный врач Российской Федерации (г. Москва). Конфликт интересов отсутствует.
34. Полушкина Евгения Сергеевна - к.м.н., старший научный сотрудник института акушерства, ФГБУ "Национальный медицинский исследовательский центр акушерства, гинекологии и перинатологии имени академика В.И. Кулакова" Минздрава России (г. Москва). Конфликт интересов отсутствует.
35. Приходько Андрей Михайлович - д.м.н., заместитель директора по научной работе института акушерства, заведующий отделом инновационного развития, доцент кафедры акушерства и гинекологии, доцент РАН врач акушер-гинеколог 1го родильного отделения, ФГБУ "НМИЦ АГП им. В.И. Кулакова" Минздрава России, Конфликт интересов отсутствует.
36. Протопопова Наталья Владимировна - д.м.н., профессор, заведующая кафедрой акушерства и гинекологии Иркутской государственной медицинской академии последипломного образования - филиала ФГБОУ ДПО РМАНПО Минздрава России, зам. главного врача по родовспоможению ГБУЗ Иркутской областной клинической больницы (г. Иркутск). Конфликт интересов отсутствует.
37. Проценко Денис Николаевич - д.м.н., главный внештатный специалист по анестезиологии-реаниматологии, Директор ГБУЗ "ММКЦ "Коммунарка" ДЗМ", заведующий кафедрой анестезиологии и реаниматологии ФГАОУ ВО РНИМУ им. Н.И. Пирогова Минздрава России, член Президиума Ассоциации акушерских анестезиологов-реаниматологов (г. Москва). Конфликт интересов отсутствует.
38. Пылаева Наталья Юрьевна - кандидат медицинских наук, доцент кафедры общей хирургии, анестезиологии-реаниматологии и скорой медицинской помощи ФГАОУ ВО "Крымский федеральный университет имени В.И. Вернадского", Медицинская академия имени С.И. Георгиевского (структурное подразделение), г. Симферополь. Конфликт интересов отсутствует.
39. Радзинский Виктор Евсеевич - член-корреспондент РАН, д.м.н., профессор, заведующий кафедрой акушерства и гинекологии с курсом перинатологии Российского университета дружбы народов (г. Москва). Конфликт интересов отсутствует.
40. Распопин Юрий Святославович - заведующий отделением анестезиологии-реанимации КГБУЗ "Красноярский краевой клинический центр охраны материнства и детства", ассистент кафедры анестезиологии и реаниматологии ИПО ФГБОУ ВО "Красноярский государственный медицинский университет имени профессора В.Ф. Войно-Ясенецкого" Министерства здравоохранения РФ (г. Красноярск). Конфликт интересов отсутствует.
41. Рогачевский Олег Владимирович - д.м.н., заведующий отделением экстракорпоральных методов лечения и детоксикации ФГБУ "Национальный медицинский исследовательский центр акушерства, гинекологии и перинатологии имени академика В.И. Кулакова" Минздрава России (г. Москва). Конфликт интересов отсутствует.
42. Роненсон Александр Михайлович - к.м.н., заведующий отделением анестезиологии и реанимации ГБУЗ Тверской области "Областной клинический перинатальный центр имени Е.М. Бакуниной", ученый секретарь Ассоциации ААР, ассистент кафедры анестезиологии, реаниматологии и интенсивной терапии ФГБОУ ВО Тверской ГМУ Министерства здравоохранения РФ, (г. Тверь). Конфликт интересов отсутствует.
43. Рязанова Оксана Владимировна - к.м.н., старший научный сотрудник отдела акушерства и перинатологии НИИ акушерства, гинекологии и репродуктологии имени Д.О. Отта (г. Санкт-Петербург). Конфликт интересов отсутствует.
44. Савельева Галина Михайловна - академик РАН, д.м.н., профессор, заслуженный деятель науки РФ, профессор кафедры акушерства и гинекологии педиатрического факультета Российского национального исследовательского медицинского университета им. Н.И. Пирогова (г. Москва). Конфликт интересов отсутствует.
45. Семенов Юрий Алексеевич - д.м.н., руководитель ФГБУ "Уральский научно-исследовательский институт охраны материнства и младенчества" МЗ РФ. Конфликт интересов отсутствует.
46. Силаев Борислав Владимирович - д.м.н., директор Института анестезиологии-реаниматологии и трансфузиологии, Национальный медицинский исследовательский центр акушерства, гинекологии и перинатологии им. академика В.И. Кулакова Министерства здравоохранения Российской Федерации. Конфликт интересов отсутствует.
47. Тютюнник Виктор Леонидович - профессор, д.м.н., в.н.с. центра научных и клинических исследований, Национальный медицинский исследовательский центр акушерства, гинекологии и перинатологии им. академика В.И. Кулакова Министерства здравоохранения Российской Федерации. Конфликт интересов отсутствует.
48. Тысячный Олег Владимирович - к.м.н., н.с. центра научных и клинических исследований, Национальный медицинский исследовательский центр акушерства, гинекологии и перинатологии им. академика В.И. Кулакова Министерства здравоохранения Российской Федерации
49. Фаткуллин Ильдар Фаридович - д.м.н., профессор, заведующий кафедрой акушерства и гинекологии им. проф. В.С. Груздева ФГБОУ "Казанский государственный медицинский университет" Министерства здравоохранения РФ, Заслуженный деятель науки Республики Татарстан, Заслуженный врач Республики Татарстан, главный внештатный специалист Министерства здравоохранения РФ по акушерству и гинекологии в Приволжском федеральном округе, председатель Общественной организации акушеров-гинекологов Республики Татарстан, член Правления Российской общественной организации акушеров-гинекологов и Российской ассоциации специалистов перинатальной медицины, член Президиума Ассоциации акушерских анестезиологов-реаниматологов. Конфликт интересов отсутствует.
50. Федорова Татьяна Анатольевна - д.м.н., заведующая отделом трансфузиологии и гемокоррекции ФГБУ "Национальный медицинский исследовательский центр акушерства, гинекологии и перинатологии имени академика В.И. Кулакова" Минздрава России (г. Москва). Конфликт интересов отсутствует.
51. Филиппов Олег Семенович - д.м.н., профессор, заслуженный врач Российской Федерации, профессор кафедры акушерства и гинекологии ФППОВ ФГБОУ ВО "Московский государственный медико-стоматологический университет имени А.И. Евдокимова" Министерства здравоохранения РФ (г. Москва). Конфликт интересов отсутствует.
52. Швечкова Марина Владимировна - руководитель анестезиолого-реанимационной службы ГБУЗ ТО "Перинатальный центр" (г. Тюмень). Конфликт интересов отсутствует.
53. Щеголев Алексей Валерианович - д.м.н., доцент, Заслуженный врач РФ, начальник кафедры анестезиологии и реаниматологии ФГБВОУ ВПО "Военно-медицинская академии им. С.М. Кирова" Министерства обороны РФ, Главный анестезиолог-реаниматолог Министерства обороны РФ, главный внештатный специалист по анестезиологии-реаниматологии Комитета по здравоохранению Правительства Санкт-Петербурга, член Президиума Ассоциации акушерских анестезиологов-реаниматологов (г. Санкт-Петербург). Конфликт интересов отсутствует.
Приложение А2
МЕТОДОЛОГИЯ РАЗРАБОТКИ КЛИНИЧЕСКИХ РЕКОМЕНДАЦИЙ
Целевая аудитория данных клинических рекомендаций:
1. врачи акушеры-гинекологи
2. ординаторы акушеры-гинекологи
Таблица 1. Шкала оценки уровней достоверности доказательств (УДД) для методов диагностики (диагностических вмешательств)
УДД
Расшифровка
1
Систематические обзоры исследований с контролем референсным методом или систематический обзор рандомизированных клинических исследований с применением мета-анализа
2
Отдельные исследования с контролем референсным методом или отдельные рандомизированные клинические исследования и систематические обзоры исследований любого дизайна, за исключением рандомизированных клинических исследований, с применением мета-анализа
3
Исследования без последовательного контроля референсным методом или исследования с референсным методом, не являющимся независимым от исследуемого метода или нерандомизированные сравнительные исследования, в том числе когортные исследования
4
Несравнительные исследования, описание клинического случая
5
Имеется лишь обоснование механизма действия или мнение экспертов
Таблица 2. Шкала оценки уровней достоверности доказательств (УДД) для методов профилактики, лечения, медицинской реабилитации, в том числе основанных на использовании природных лечебных факторов (профилактических, лечебных, реабилитационных вмешательств)
УДД
Расшифровка
1
Систематический обзор РКИ с применением мета-анализа
2
Отдельные РКИ и систематические обзоры исследований любого дизайна, за исключением РКИ, с применением мета-анализа
3
Нерандомизированные сравнительные исследования, в т.ч. когортные исследования
4
Несравнительные исследования, описание клинического случая или серии случаев, исследования "случай-контроль"
5
Имеется лишь обоснование механизма действия вмешательства (доклинические исследования) или мнение экспертов
Таблица 3. Шкала оценки уровней убедительности рекомендаций (УУР) для методов профилактики, диагностики, лечения, медицинской реабилитации, в том числе основанных на использовании природных лечебных факторов (профилактических, диагностических, лечебных, реабилитационных вмешательств)
УУР
Расшифровка
A
Сильная рекомендация (все рассматриваемые критерии эффективности (исходы) являются важными, все исследования имеют высокое или удовлетворительное методологическое качество, их выводы по интересующим исходам являются согласованными)
B
Условная рекомендация (не все рассматриваемые критерии эффективности (исходы) являются важными, не все исследования имеют высокое или удовлетворительное методологическое качество и/или их выводы по интересующим исходам не являются согласованными)
C
Слабая рекомендация (отсутствие доказательств надлежащего качества (все рассматриваемые критерии эффективности (исходы) являются неважными, все исследования имеют низкое методологическое качество и их выводы по интересующим исходам не являются согласованными)
Порядок обновления клинических рекомендаций.
Механизм обновления клинических рекомендаций предусматривает их систематическую актуализацию - не реже чем один раз в три года, а также при появлении новых данных с позиции доказательной медицины по вопросам диагностики, лечения, профилактики и реабилитации конкретных заболеваний, наличии обоснованных дополнений/замечаний к ранее утвержденным КР, но не чаще 1 раза в 6 месяцев.
Приложение А3
СПРАВОЧНЫЕ МАТЕРИАЛЫ,
ВКЛЮЧАЯ СООТВЕТСТВИЕ ПОКАЗАНИЙ К ПРИМЕНЕНИЮ
И ПРОТИВОПОКАЗАНИЙ, СПОСОБОВ ПРИМЕНЕНИЯ И ДОЗ ЛЕКАРСТВЕННЫХ
ПРЕПАРАТОВ, ИНСТРУКЦИИ ПО ПРИМЕНЕНИЮ
ЛЕКАРСТВЕННОГО ПРЕПАРАТА
Связанные документы:
- Приказ Министерства здравоохранения РФ от 20.10.2020 г N 1130н "Порядок оказания медицинской помощи по профилю "акушерство и гинекология" Федеральный закон от 12.04.2010 N 61-ФЗ (ред. от 26.12.2024) "Об обращении лекарственных средств".
- РОАГ. Клинические рекомендации "Венозные осложнения во время беременности и послеродовом периоде. Акушерская эмболия". 2021.
- РОАГ. Клинические рекомендации "Роды одноплодные, самопроизвольное родоразрешение в затылочном предлежании (нормальные роды)". 2021.
- Постановление Правительства РФ от 22 июня 2019 г N 797 "Об утверждении правил заготовки, хранения, транспортировки и клинического использования донорской крови и ее компонентов и о признании утратившими силу некоторых актов Правительства РФ"
- Приказ Минздрава России от 15.11.2012 N 919н (ред. от 14.09.2018) "Об утверждении Порядка оказания медицинской помощи взрослому населению по профилю "анестезиология и реаниматология"
- Приказ Министерства здравоохранения РФ от 28 октября 2020 г. N 1170н "Об утверждении порядка оказания медицинской помощи населению по профилю "трансфузиология"
- National Institute for Health and Care Excellence. Antenatal Care. NICE clinical guideline 62. Manchester: NICE; 2008.
- British Committee for Standards in Haematology. UK guidelines on the management of iron deficiency in pregnancy. Br J Haematol. 2012.
- RCOG. Prevention and Management of Postpartum Haemorrhage. Green-top Guideline No. 52. December 2016
- Committee, Queensland Clinical Guidelines Steering. Primary postpartum haemorrhage. 2018.
- RCOG. Reducing the Risk of Venous Thromboembolism during Pregnancy and the Puerperium. Green-top Guideline No. 37a. 2015.
- Intraoperative blood cell salvage in obstetrics. NICE interventional procedure guidance 144. Manchester: NICE; 2005.
- The Association of Anaesthetists of Great Britain and Ireland. Blood Transfusion and the Anaesthetist: Intra-operative Cell Salvage. AAGBI Safety Guideline. London: AAGBI; 2009.
- Management of severe perioperative bleeding: guidelines from the European Society of Anaesthesiology]. 2016.
- WHO recommendations: uterotonics for the prevention of postpartum haemorrhage.World Heal Organ. 2018; 53p.
- Prevention and Management of Postpartum Haemorrhage: Green-top Guideline No. 52. BJOG An Int J Obstet Gynaecol. 2017;
- Blood Transfusion in Obstetrics Royal College of Obstetricians and Gynaecologists Green-top Guideline No. 47 May 2015;
- American Society of Anesthesiologists Task Force on Perioperative Blood Management. Practice guidelines for perioperative blood management: an updated report by the American Society of Anesthesiologists Task Force on Perioperative Blood Management. Anesthesiology. 2015;
- Transfusion. Blood transfusion NICE guideline NG24 November 2015.
Приложение А3.1
УТЕРОТОНИЧЕСКИЕ ПРЕПАРАТЫ
(АТХ: ОКСИТОЦИН И ЕГО АНАЛОГИ, АТХ: УТЕРОТОНИЗИРУЮЩИЕ
ПРЕПАРАТЫ) ДЛЯ ЛЕЧЕНИЯ ПОСЛЕРОДОВЫХ КРОВОТЕЧЕНИЙ
Препарат
Окситоцин**
#Мизопростол** [74]
Доза и путь ведения
10 - 20 МЕ на 500 мл 0,9% NaCl или сбалансированных кристаллоидных растворов (АТХ: Растворы, влияющие на водно-электролитный баланс) в/в капельно или 125 мл/час, используя дозатор
800 мкг однократно сублингвально или per rectum
Поддерживающая доза
10 МЕ на 500 мл 0,9% NaCl или сбалансированных кристаллоидных растворов (АТХ: Растворы, влияющие на водно-электролитный баланс) в/в капельно или 120 мл/час, используя дозатор
Максимальная доза в сутки
не более 3 л раствора, содержащего окситоцин (60 ME)
Противопоказания для применения в послеродовом периоде (полный перечень см. в инструкции)
гиперчувствительность к препарату
гиперчувствительность к препарату
Приложение А3.2
СРЕДСТВА
ПРОФИЛАКТИКИ И КОРРЕКЦИИ КОАГУЛЯЦИОННЫХ
НАРУШЕНИЙ ПРИ КРОВОТЕЧЕНИИ
Препарат
Доза
Эритроциты
3 - 4 дозы
СЗП
12 - 30 мл/кг массы тела
Фактор свертывания крови VIII**
Доза зависит от исходного содержания фактора VIII в крови больного, характера и локализации кровотечений, степени риска хирургического вмешательства, наличия в крови больного специфического ингибитора, способного нейтрализовать активность фактора VIII. Доза криопреципитата выражается в единицах активности фактора VIII.
Тромбоцитарная масса
1 доза на 10 кг массы тела
Тромбоконцентрат
1 - 2 дозы
Транексамовая кислота**
15 мг/кг внутривенно с последующей постоянной инфузией до остановки кровотечения
#Эптаког альфа (активированный)** [216]
90 - 110 мкг/кг, при необходимости повторяется через 3 часа
Факторы свертывания крови II, VII, IX и X в комбинации [Протромбиновый комплекс]**
Вводят из расчета: одна международная единица (МЕ) активности фактора свертывания является эквивалентом количества в одном мл нормальной плазмы человека. Разовую дозу и частоту введения устанавливают индивидуально, с учетом исходных показателей системы свертывания, локализации и выраженности кровотечения, клинического состояния пациента. При отсутствии эффекта в течение 20 минут ввести повторно в той же дозе.
Приложение А3.3
ДИАГНОСТИКА
И КОРРЕКЦИЯ КОАГУЛОПАТИИ ВО ВРЕМЯ ПАТОЛОГИЧЕСКОГО
И МАССИВНОГО АКУШЕРСКОГО КРОВОТЕЧЕНИЯ
ПРИ ПОМОЩИ РОТЭМ/ТЭГ
ТЭГ с коалином
РОТЕМ
Причина коагулопатии
Коррекция коагулопатии
FFMA < 15 мм
FIBTEM A5 < 12 мм
Снижение уровня фибриногена
Расчет дозы Фактора свертывания крови VIII** до целевого значения 16 мм из расчета 5 доз/80 кг = 2 мм [224]
R > 8 мин
EXTEM CT > 80 сек
Снижение уровня факторов коагуляции (свертывания)
КПК 10 - 15 МЕ/кг [224]
СЗП 12 - 15 мл/кг
R > 10 мин
EXTEM CT > 100 сек
Сильное снижение уровня факторов коагуляции (свертывания)
КПК 20 МЕ/кг
СЗП 20 - 30 мл/кг
(рассмотреть вопрос о введении #эптакога альфа (активированного)** 90 - 110 мкг/кг
MA < 45 мм
и
FFMA >= 15 мм
EXTEM MCF < 45 мм
и FIBTEM А5 >= 12 мм
Снижение функционального уровня тромбоцитов (тромбоцитопения/тромбоцитопатия)
Концентрат тромбоцитов 1 доза на 10 кг (рассмотреть вопрос о введении #эптакога альфа (активированного)**) [216]
LY30 < 85%
EXTEM ML > 15%
Гиперфибринолиз
Транексамовая кислота** 15 мг/кг за 10 минут
После проведения коррекции нарушений гемостаза компонентами крови и факторами свертывания необходимо провести повторной анализ ТЭГ/РОТЭМ, для оценки необходимости проведения дальнейшей терапии.
Комментарии: показатели FIBTEM A5/MCF коррелируют с уровнем фибриногена по Клауссу во время послеродового кровотечения, поэтому могут использоваться для выявления пациенток с гипофибриногенемией [217]. Дефицит фибриногена может увеличивать EXTEM CT, поэтому верифицировать и корректировать снижение уровня факторов свертывания следует при условии FIBTEM A5 >= 12 мм [224]. Доказано, что при FIBTEM A5 >= 12 мм коррекция уровня фибриногена не требуется [218]. Уровень EXTEM CT-70 сек является верхней границей референсных значений, значения выше которого указывают на наличие дефицита факторов свертывания коагуляционного каскада [131]. Критическое значение EXTEM CT-80 сек было рассчитано с помощью ROC анализа [224] и подтверждено в международном многоцентровом когортном исследовании [226]. Обсервационное исследование показало, что при массивной кровопотери и EXTEM CT > 100 сек, введение СЗП уменьшало использование препаратов крови, перегрузку жидкостью и длительностью нахождения в ОРИТ по сравнению с эмпирической терапией трансфузии эритроцитов: СЗП: тромбоцитов в соотношении 4:4:1 [219]. Применение транексамовой кислоты** у пациенток с патологической и массивной кровопотерей является необходимым [143]. Анализ РОТЭМ и ТЭГ дополнительно помогут выявить наличие тяжелого гиперфибринолиза. [220 - 223].
Приложение Б
АЛГОРИТМЫ ДЕЙСТВИЙ ВРАЧА
Приложение Б1
АКУШЕРСКАЯ И АНЕСТЕЗИОЛОГИЧЕСКАЯ ТАКТИКА
В ЗАВИСИМОСТИ ОТ ОБЪЕМА КРОВОПОТЕРИ
Определение
Критерии
Тактика
Допустимая
При родах < 500 мл 0,5% массы тела (менее 10% ОЦК)
При КС < 1000 мл
Активное ведение третьего периода родов - введение окситоцина**
Утеротонические препараты (АТХ: Окситоцин и его аналоги, АТХ: Утеротонизирующие препараты)
Антифибринолитики (АТХ: антифибринолитические средства) при высокой степени риска
Патологическая
При родах > 500 мл При КС > 1000 мл (более 10% ОЦК)
Утеротонические препараты (АТХ: Окситоцин и его аналоги, АТХ: Утеротонизирующие препараты)
Инфузионно-трансфузионная терапия
Антифибринолитики (АТХ: антифибринолитические средства)
Компоненты крови только по строгим показаниям
Критическая
> 25 - 30% ОЦК
> 150 мл/мин
> 50% ОЦК за 3 часа
> 1500 - 2000 мл
Антифибринолитики (АТХ: антифибринолитические средства)
Инфузионно-трансфузионная терапия
Компоненты крови применяются в обязательном порядке (протокол массивной трансфузии)
Факторы свертывания и их концентраты (АТХ: Факторы свертывания крови) Аппаратная реинфузия крови
ИВЛ
Оперативное лечение
Приложение Б2
АЛГОРИТМ ДЕЙСТВИЙ ПРИ ПОСЛЕРОДОВОМ КРОВОТЕЧЕНИИ
Врач
1 акушерка
2 акушерка
-
Вызвать помощь (ответственный дежурный, вторая акушерка, анестезиолог, трансфузиолог...)
-
Быстрая капельная инфузия кристаллоидного р-ра (АТХ: Растворы, влияющие на водно-электролитный баланс) по ранее установленному катетеру
-
Установить второй в/в катетер (14 - 16G)
-
Взятие анализов (общий (клинический) анализ крови, коагулограмма (ориентировочное исследование системы гемостаза), Ли-Уайт; фенотип - если не взят ранее)
-
Информировать главного врача, пациента и ее партнера
-
Кислородная маска пациентке
-
Определение причины и остановка кровотечения
-
В/в введение транексамовой кислоты** 15 мг/кг (обычно 1000 мг)
-
Ассистирование врачу при остановке кровотечения (зеркала, шовный материал, катетер маточный баллонный...)
-
При тяжелой кровопотере - заказать компоненты крови для трансфузии
-
Инфузия сбалансированных кристаллоидных растворов (АТХ: Растворы, влияющие на водно-электролитный баланс) по второму катетеру
-
Катетеризация мочевого пузыря
-
Мониторирование АД, пульс, дыхание, диурез, величина кровопотери, Sp O2
-
Ассистирование врачу и 1 акушерке
Меры по остановке кровотечения:
-
ручное обследование полости матки - удаление остатков плацентарной ткани и сгустков крови и массаж матки,
-
компрессия матки
-
введение утеротоников (АТХ: Окситоцин и его аналоги, АТХ: Утеротонизирующие препараты) (с учетом противопоказаний):
-
окситоцин** 10 - 20 Ед на 500 мл физ. р-ра 125 мл/час, при неэффективности
![]()
-
#мизопростол** 800 мкг per rectum или сублингвально (off label) [74]
-
зашивание разрывов родовых путей, тампонада влагалища - временно - при разрыве стенки
Переходный этап - при продолжающемся кровотечении
-
Баллонная тампонада матки
-
Инфузионно-трансфузионная терапия (ИТТ)
1.
Инфузия кристаллоидных (АТХ: Растворы, влияющие на водно-электролитный баланс) и коллоидных растворов (АТХ: Кровезаменители и препараты плазмы крови)
2.
Трансфузия свежезамороженной плазмы СЗП (12 - 30 мл/кг)*:
* при коагулопатии
* и/или кровопотере более 20 - 30% ОЦК
Трансфузия СЗП без контроля лабораторных данных может проводиться только при продолжающемся массивном кровотечении более 20 - 30% ОЦК (при отсутствии возможности оценки лабораторных данных).
3.
Трансфузия эритроцитарной взвеси (одна-две дозы):
* при снижении Hb < 70 г/л
* и/или кровопотере более 1500 мл
* и/или Прогрессировании клинических и гемодинамических нарушений (снижение сатурации, продолжающееся кровотечение, нестабильность гемодинамики...)
-
Согреть пациентку (одеяло, грелки с теплой (не горячей) водой)
-
Предварительная заявка операционной.
Хирургический этап на фоне продолжения ИТТ и утеротоников
При продолжающемся кровотечении - Транспортировка в операционную
-
Повторно взятие анализов (клинический анализ крови, коагулограмма, Ли-Уайт, мочевина, электролиты)
-
Лапаротомия
и/или компрессионные швы на матку
и/или временная комплексная периферическая компрессия
или временное клипирование или перевязка магистральных сосудов матки и/или перевязка внутренних подвздошных артерий
при неэффективности вышеперечисленных мер - гистерэктомия
-
Повторное введение транексамовой кислоты**
-
Препараты, повышающие свертываемость крови (АТХ: Факторы свертывания крови) (Факторы свертывания крови II, VII, IX и X в комбинации [Протромбиновый комплекс]**, тромбоконцентрат, криопреципитат, #эптаког альфа (активированный)**) применяются только при подтвержденной гипокоагуляции и продолжающемся кровотечении.
Приложение Б3
АЛГОРИТМ
ОКАЗАНИЯ ПОМОЩИ ПРИ КРОВОПОТЕРЕ, НЕ ПРЕВЫШАЮЩЕЙ ПРИ РОДАХ
ЧЕРЕЗ ЕСТЕСТВЕННЫЕ РОДОВЫЕ ПУТИ 500 МЛ, ПРИ ОПЕРАЦИИ
КЕСАРЕВА СЕЧЕНИЯ - 1000 МЛ

Приложение Б4
АЛГОРИТМ ОКАЗАНИЯ ПОМОЩИ ПРИ ПОСЛЕРОДОВОМ КРОВОТЕЧЕНИИ

Приложение Б5
АЛГОРИТМ
ОКАЗАНИЯ ПОМОЩИ ПРИ ПРОДОЛЖАЮЩЕМСЯ КРОВОТЕЧЕНИИ
БОЛЕЕ 1000 МЛ

Приложение Б6
МЕРОПРИЯТИЯ ПО ВПРАВЛЕНИЮ МАТКИ ПРИ ЕЕ ВЫВОРОТЕ
Выворот матки
частичный - дно остается в полости матки;
полный - дно выходит через шейку матки во влагалище или за пределы половой щели;
Цель лечения
репозиция матки и лечение симптомов шока.
Последовательность действий
-
Прекратить введение любого утеротонического препарата (АТХ: Окситоцин и его аналоги, АТХ: Утеротонизирующие препараты);
-
Вызов опытного акушера-гинеколога и анестезиолога-реаниматолог;
-
Обеспечить адекватный венозный доступ, провести инфузионную терапию;
-
Провести наркоз, вправление матки;
-
Не следует пытаться удалить плаценту (увеличение кровопотери) до вправления матки;
-
Если нет врастания плаценты, ее следует удалять только после репозиции матки;
-
Провести рассечение задней губы шейки матки, а затем вправление матки;
-
Применить маневр Джонсона (при наличии подготовленных специалистов);
-
Если попытки вправления матки безуспешны, ввести бетамиметики (АТХ: Токолитические препараты - симпатомиметики) и повторить попытку репозиции матки с помощью метода Джонсона (при наличии подготовленных специалистов);
-
Если попытки вправления не удаются, выполнить лапаротомию и вправление матки (процедура Хантингтона, одновременно с процедурой Джонсона);
-
После успешной репозиции начать введение утеротоников (АТХ: Окситоцин и его аналоги, АТХ: Утеротонизирующие препараты) (например, окситоцина**);
-
Профилактически ввести антибиотики;
-
Для предупреждения повторного выворота матки после ее вправления можно ввести катетер маточный баллонный или наложить компрессионные швы. Возможна установка двухбаллонной маточно-влагалищной системы на 10 - 14 ч.
Приложение Б7
АЛГОРИТМ УСТАНОВКИ КАТЕТЕРА МАТОЧНОГО БАЛЛОННОГО
Основные показания для баллонной тампонады матки при послеродовом кровотечении:
гипотоническое кровотечение после родов или во время кесарева сечения;
тампонада влагалища при разрыве влагалища или гематоме (временная мера).
С профилактической целью баллонная тампонада матки может быть применена при:
родоразрешении путем операции кесарева сечения;
предлежании плаценты;
врастании плаценты;
перерастяжении матки при многоплодии, многоводии, крупном плоде; гипотоническом кровотечении в анамнезе.
Остановка гипотонического кровотечения после родов. Катетер маточный баллонный - 10 шагов.
1. Размещение резервуара на стойке на высоте 45 - 50 см от уровня матки;
2. Заполнение резервуара теплым стерильным 0,9% раствором натрия хлорида**;
3. Клемму на трубке закрывают;
4. Обнажив шейку матки в зеркалах, фиксируют ее окончатыми зажимами, под контролем зрения в асептических условиях катетер баллонный маточный вводят в полость матки до дна;
5. Сохраняя контакт дистального конца катетера с дном матки, его открытый конец соединяют с трубкой резервуара;
6. Открывают клемму;
7. Пополнение раствора в резервуар, поддерживая его уровень на середине его объема;
8. Раствор доливать до стабилизации уровня в резервуаре и удерживая рукой катетер в контакте с дном матки. В большинстве наблюдений достаточно 350 - 400 мл раствора. Желательно использовать УЗИ для подтверждения расправления катетера маточного баллонного в полости матки;
9. В случае недостаточного гемостатического эффекта резервуар поднять еще на 10 - 15 см для увеличения давления стенки баллона на область плацентарной площадки;
10. Катетер маточный баллонный способствует восстановлению тонуса и сократительной активности матки. Поэтому (обычно в пределах 15 мин - 60 мин) раствор из катетера начинает вытесняться в резервуар: об этом можно судить по подъему уровня жидкости в резервуаре.
Баллонную тампонаду матки можно считать законченной, когда при остановившемся кровотечении баллон родится самостоятельно, сместиться во влагалище или выше внутриматочно расположенного катетера, после чего последний может быть извлечен из полости матки. Эффективность баллонной тампонады матки при лечении ПРК при закрытой шейке превышает 95%.
Остановка гипотонического кровотечения после родов. Двухбаллонный модуль.
1. Введение маточного катетера;
2. Введение вагинального катетера до свода влагалища (по катетеру маточного баллона);
3. Заполнение вагинального катетера (150 - 180 мл) шприцем;
4. Заполнение маточного катетера по вышеописанной методике;
5. Наблюдение за количеством выделений из половых путей и уровнем жидкости в резервуаре;
6. Через 4 - 6 часов выведение жидкости из манжеты вагинального катетера;
7. Снижение уровня резервуара, опорожнение и удаление маточного катетера.
Двухбаллонная техника управляемой тампонады при кесаревом сечении
1. Размещение резервуара на стойке на высоте 50 см от уровня матки, закрытие клеммы и заполнение стерильным теплым физ. раствором;
2. Оперирующий врач вводит маточный катетер ретроградно через гистеротомический разрез с помощью проводника заглушки. Смещение баллонного катетера в краниальном направлении до контакта с дном матки;
3. Зашивание раны на матке без прошивания баллона;
4. Удерживая баллон, помощник удаляет проводник, соединяет баллон с трубкой резервуара, открывает клемму и заполняет баллон (300 - 400 мл);
5. По окончанию операции транспортировка пациентки в ОРИТ с закрытой клеммой;
6. Открытие клеммы, контроль уровня жидкости в баллоне, при увеличение уровня на 2 деления на такую же высоту опустить резервуар, повторять действие пока высота не достигнет 10 - 15 см.;
7. Удаление баллона через 2 - 3 часа или достижении высоты 10 - 15 см от уровня матки.
I этап (до начала операции):
1. Введение вагинального катетера;
2. Позиционирование относительно проводной оси и свода влагалища (минус 1 см);
3. Подсоединение подготовленного шприца без заполнения манжеты.
II этап (во время операции кесарева сечения, сразу после рождения последа):
1. Заполнение манжеты вагинального модуля теплым физиологическим раствором (150 - 180 мл).
III этап (во время операции кесарева сечения):
1. Установка маточного катетера по вышеописанной методике.
IV этап (после операции кесарева сечения):
1. Наблюдение за количеством выделений из половых путей и уровнем жидкости в резервуаре;
2. Через 4 - 24 часа (в зависимости от тяжести ситуации и уверенности в гемостазе) выведение жидкости из манжеты вагинального модуля, снижение уровня резервуара, опорожнение и удаление маточного и влагалищного катетера.
Послеродовые разрывы влагалища и гематомы
Влагалищный катетер применяют при невозможности полной остановки кровотечения как временная или дополнительная мера после применения хирургических мероприятий (зашивание ран, прошивание ложа гематомы). В зависимости от тяжести послеродового повреждения влагалища его тампонирование проводят в течение до 24 - 36 ч. Во время нахождения заполненного баллона во влагалище необходим контроль за количеством выделений из половых путей и постоянная катетеризация мочевого пузыря.
Приложение Б8
ТЕХНОЛОГИЯ ИНТРАОПЕРАЦИОННОЙ РЕИНФУЗИИ АУТОЭРИТРОЦИТОВ
Для интраоперационной реинфузии аутоэритроцитов (ИРА) используются аппараты типа "Cell Saver", Cats для аутотрансфузий и наборы одноразовых магистралей к ним.
Противопоказания к проведению интраоперационной реинфузии аутоэритроцитов в акушерстве.
Абсолютные:
- наличие в брюшной полости гнойного содержимого;
- наличие в брюшной полости кишечного содержимого;
- наличие в излившейся крови веществ, противопоказанных к введению в сосудистое русло (перекись водорода, дистиллированная вода, гемостатические препараты на основе коллагена и др.).
Технология использования метода: Принцип процедуры заключается в аспирации из операционной раны излившейся крови, обработке ее в аппарате и последующей реинфузии полученной аутоэритроцитарной взвеси (Ht 60%) обратно в сосудистое русло пациентки.
Заправка одноразовых магистралей проводится в операционной до начала операции.
Стерильный отсос передается операционной сестре.
Сбор излившейся в рану крови проводится вторым ассистентом. Отрицательное давление, создаваемое вакуум-аспиратором, не должно превышать 100 мм рт. ст.
Кровь, аспирируемая из раны, смешивается с раствором антикоагулянта (АТХ: антитромботические средства), проходит сквозь фильтр, задерживающий частицы тканей, сгустки крови и собирается в резервуар. Когда объем собранной крови станет адекватным объему резервуара, начинается первая фаза работы аппарата - заполнение промывочной чаши (колокола).
Данная фаза состоит из нескольких этапов:
1. Разгон центрифуги до 5600 об/мин;
2. Перенос крови из резервуара в промывочный колокол с помощью перистальтического насоса, начало процесса центрифугирования;
3. Наполнение промывочного колокола продолжается до тех пор, пока эритроциты не заполнят весь объем колокола (объем колокола может быть 125 мл, 175 мл, 225 мл). Отделяющаяся в процессе центрифугирования плазма, удаляется вместе с антикоагулянтом (АТХ: антитромботические средства) в соответствующую емкость. После этого в автоматическом или ручном режиме начинается вторая фаза - отмывание эритроцитов в стерильном физиологическом растворе хлорида натрия.
Отмывание продолжается до тех пор, пока заданный объем промывающего раствора (в акушерстве 1000 - 1500 мл) не будет полностью проведен через эритроциты. Все это время происходит центрифугирование.
Заключительная фаза работы аппарата - опустошение колокола:
1. Центрифуга останавливается, а перистальтический насос начинает вращение в обратном направлении;
2. Отмытые аутоэритроциты перекачиваются из промывочного колокола в мешок для реинфузии;
Далее процесс повторяется до тех пор, пока не будет обработана вся аспирированная из раны кровь. Продолжительность первого описанного цикла составляет 3 - 5 минут.
Во время работы на дисплее аппарата четко отражены все необходимые параметры: скорость вращения центрифуги, скорость вращения насоса, количество перенесенного раствора. После каждого цикла работы высвечивается количество собранных и отмытых эритроцитов.
Реинфузия аутоэритроцитов должна осуществляться с использованием лейкоцитарного фильтра максимум в течение 6 часов поле получения аутоэритроцитов
Реинфузия аутоэритроцитов является эффективным способом восстановления глобулярного объема при кровотечениях, возникших во время операции кесарева сечения (ПВ). ИРА рекомендуется для женщин, у которых предполагается интраоперационная кровопотеря более 20% ОЦК
ИРА должна выполняться только квалифицированным персоналом, регулярно ее проводящим и имеющим необходимые знания и опыт. Должно быть получено согласие пациентки на ИРА. Использование ИРА в акушерских стационарах должно быть предметом аудита и мониторинга Ограничения метода связаны, главным образом, с наличием соответствующего персонала и оборудования.
Применение ИРА позволяет минимизировать использование донорских компонентов крови при кровопотере любого объема и избежать синдрома массивной гемотрансфузии, а также значительно улучшает течение послеоперационного периода и сокращает сроки пребывание больных в стационаре.
Приложение В
ИНФОРМАЦИЯ ДЛЯ ПАЦИЕНТА
Во время беременности пациентка должна иметь информацию о возможных осложнениях и, в первую очередь, о возможности кровотечения во время беременности, родов и послеродового периода.
При любых признаках кровотечения из родовых путей, изменении состояния плода необходимо обратиться к акушеру-гинекологу.
Пациентка должна быть информирована, что при развитии массивного кровотечения может быть необходимым оперативное лечение, переливание компонентов крови, обеспечение катетеризации магистральных вен и применение факторов свертывания крови.
Приложение Г1 - ГN
ШКАЛЫ ОЦЕНКИ, ВОПРОСНИКИ И ДРУГИЕ ОЦЕНОЧНЫЕ ИНСТРУМЕНТЫ
СОСТОЯНИЯ ПАЦИЕНТА, ПРИВЕДЕННЫЕ В КЛИНИЧЕСКИХ РЕКОМЕНДАЦИЯХ
Нет.