Рейтинг@Mail.ru

Приказ Ростехнадзора от 26.08.2025 N 289

ФЕДЕРАЛЬНАЯ СЛУЖБА ПО ЭКОЛОГИЧЕСКОМУ, ТЕХНОЛОГИЧЕСКОМУ

И АТОМНОМУ НАДЗОРУ

ПРИКАЗ

от 26 августа 2025 г. N 289

ОБ УТВЕРЖДЕНИИ МЕТОДИКИ

РАЗРАБОТКИ НОРМАТИВОВ ДОПУСТИМЫХ СБРОСОВ

РАДИОАКТИВНЫХ ВЕЩЕСТВ В ВОДНЫЕ ОБЪЕКТЫ

В соответствии с пунктом 6 статьи 22 Федерального закона от 10 января 2002 г. N 7-ФЗ "Об охране окружающей среды", пунктом 3 Правил разработки и установления нормативов допустимых выбросов радиоактивных веществ, нормативов допустимых сбросов радиоактивных веществ, а также выдачи разрешений на выбросы радиоактивных веществ, разрешений на сбросы радиоактивных веществ, утвержденных постановлением Правительства Российской Федерации от 2 февраля 2024 г. N 99 <1>, подпунктом 5.2.2.15 пункта 5 Положения о Федеральной службе по экологическому, технологическому и атомному надзору, утвержденного постановлением Правительства Российской Федерации от 30 июля 2004 г. N 401, приказываю:

--------------------------------

<1> В соответствии с пунктом 6 постановления Правительства Российской Федерации от 2 февраля 2024 г. N 99 "Об утверждении Правил разработки и установления нормативов допустимых выбросов радиоактивных веществ, нормативов допустимых сбросов радиоактивных веществ, а также выдачи разрешений на выбросы радиоактивных веществ, разрешений на сбросы радиоактивных веществ" данный акт действует до 1 сентября 2030 г.

1. Утвердить прилагаемую Методику разработки нормативов допустимых сбросов радиоактивных веществ в водные объекты.

2. Признать утратившим силу приказ Федеральной службы по экологическому, технологическому и атомному надзору от 22 декабря 2016 г. N 551 "Об утверждении Методики разработки нормативов допустимых сбросов радиоактивных веществ в водные объекты для водопользователей" (зарегистрирован Министерством юстиции Российской Федерации 15 февраля 2017 г., регистрационный N 45652).

3. Настоящий приказ вступает в силу с 1 марта 2026 г. и действует до 1 сентября 2030 г.

Врио руководителя

А.В.ФЕРАПОНТОВ

Утверждена

приказом Федеральной службы

по экологическому, технологическому

и атомному надзору

от 26 августа 2025 г. N 289

МЕТОДИКА

РАЗРАБОТКИ НОРМАТИВОВ ДОПУСТИМЫХ СБРОСОВ

РАДИОАКТИВНЫХ ВЕЩЕСТВ В ВОДНЫЕ ОБЪЕКТЫ

1. Настоящая Методика предназначена для использования юридическим лицом и (или) индивидуальным предпринимателем, эксплуатирующими стационарные источники сбросов радиоактивных веществ в водные объекты (далее - стационарные источники сбросов) <1>.

--------------------------------

<1> Пункт 2 Правил разработки и установления нормативов допустимых выбросов радиоактивных веществ, нормативов допустимых сбросов радиоактивных веществ, а также выдачи разрешений на выбросы радиоактивных веществ, разрешений на сбросы радиоактивных веществ, утвержденных постановлением Правительства Российской Федерации от 2 февраля 2024 г. N 99 (далее - Правила).

2. Нормативы допустимых сбросов радиоактивных веществ в водные объекты (далее - НДС) разрабатываются в отношении радиоактивных изотопов в элементной форме и в виде соединений, включенных в перечень загрязняющих веществ, в отношении которых применяются меры государственного регулирования в области охраны окружающей среды, утвержденный распоряжением Правительства Российской Федерации от 20 октября 2023 г. N 2909-р <2> (далее - перечень загрязняющих веществ).

--------------------------------

<2> Пункт 4 Правил.

3. Разработка НДС осуществляется <3>:

--------------------------------

<3> Пункт 5 Правил.

а) в отношении вводимых в эксплуатацию новых и (или) реконструированных объектов хозяйственной и иной деятельности - на основе проектной документации на объекты со стационарными источниками сбросов;

б) в отношении действующих объектов хозяйственной и иной деятельности - на основе данных инвентаризации сбросов радиоактивных веществ в водные объекты.

4. НДС разрабатываются для каждого стационарного источника сбросов, суммарный сброс которого создает без учета рассеивания индивидуальную годовую эффективную дозу более 10 микрозивертов и для всех радиоактивных изотопов в элементной форме и в виде соединений, включенных в перечень загрязняющих веществ, суммарный вклад которых в годовую эффективную дозу облучения группы лиц из населения (не менее 10 человек), однородной по одному или нескольким признакам - полу, возрасту, социальным или профессиональным условиям, месту проживания, рациону питания, которая подвергается наибольшему облучению (далее - облучаемая группа лиц из населения), создаваемую сбросом радиоактивных веществ из этого стационарного источника сбросов, составляет не менее 99%, исходя из условий:

а) непревышения квоты от предела эффективной дозы (или пределов каждой из эквивалентных доз) для населения (далее - ПД) <4> от всех путей облучения, связанных со сбросами радионуклидов в водные объекты из всех стационарных источников сбросов, эксплуатирующихся и (или) планируемых к вводу в эксплуатацию (далее - квота от ПД);

--------------------------------

<4> Таблица 3.1 пункта 3.1.2 санитарных правил и нормативов СанПиН 2.6.1.2523-09 "Нормы радиационной безопасности (НРБ-99/2009)", утвержденных постановлением Главного государственного санитарного врача Российской Федерации от 7 июля 2009 г. N 47 (зарегистрировано Министерством юстиции Российской Федерации 14 августа 2009 г., регистрационный N 14534) (далее - НРБ-99/2009).

б) соблюдения санитарно-эпидемиологических требований и гигиенических нормативов, а также из условий обеспечения благоприятной окружающей среды, благоприятных условий жизнедеятельности человека и сохранения биологического разнообразия.

5. Проекты НДС разрабатываются в соответствии с требованиями к их содержанию, установленными в пункте 18 Правил. Пересмотр величин НДС осуществляется не реже, чем один раз в 7 лет <5>, а также:

--------------------------------

<5> Пункты 7 и 8 статьи 22 Федерального закона от 10 января 2002 г. N 7-ФЗ "Об охране окружающей среды".

а) при изменениях системы водных объектов, включающей в себя водные объекты, в которые непосредственно осуществляются сбросы, и водные объекты, гидрологически связанные с водными объектами, в которые непосредственно осуществляются сбросы (далее - система водных объектов);

б) при изменениях характеристик водопользования, модернизации или создании дополнительных гидротехнических сооружений;

в) при изменениях деятельности, приводящих к изменению расходов, содержащих радионуклиды сточных вод из стационарных источников сбросов, объемных активностей радионуклидов в данных сточных водах и (или) к изменению их радионуклидного состава.

6. Величины НДС рассчитываются по формуле:

,

где:

i - индекс радионуклида;

n - индекс стационарного источника сбросов;

- максимальная величина сброса i-го радионуклида через n-ый стационарный источник сбросов, беккерель в год (далее - Бк/год), при которой не превышается квота от ПД;

- максимальная величина сброса i-го радионуклида через n-ый стационарный источник сбросов, Бк/год, при которой в точках водозабора для целей питьевого водоснабжения не превышаются уровни вмешательства по содержанию отдельных радионуклидов в питьевой воде (далее - УВi) <6>;

--------------------------------

<6> Приложение 2а к НРБ-99/2009.

- максимальная величина сброса i-го радионуклида через n-ый стационарный источник сбросов, Бк/год, при которой величина удельной активности i-го радионуклида в донных отложениях (в нативном виде) водного объекта, в который осуществляется сброс, не превысит для техногенных радионуклидов - значения удельной активности этого радионуклида, допускающего неограниченное использование твердых материалов <7>, а для материнских радионуклидов природного происхождения - значения, равного 10 беккерель на грамм (далее - Бк/г) (далее - УАНИi);

--------------------------------

<7> Приложение N 3 к санитарным правилам и нормативам СП 2.6.1.2612-10 "Основные санитарные правила обеспечения радиационной безопасности (ОСПОРБ-99/2010)", утвержденным постановлением Главного государственного санитарного врача Российской Федерации от 26 апреля 2010 г. N 40 (зарегистрировано Министерством юстиции Российской Федерации 11 августа 2010 г., регистрационный N 18115) с изменениями, внесенными постановлением Главного государственного санитарного врача Российской Федерации от 16 сентября 2013 г. N 43 (зарегистрировано Министерством юстиции Российской Федерации 5 ноября 2013 г., регистрационный N 30309).

- максимальная величина сброса i-го радионуклида через n-ый стационарный источник сбросов, Бк/год, при которой величина удельной активности i-го радионуклида в непосредственно сбрасываемой в водоем жидкости не превышает , Бк/г, где - минимальное значение удельной активности данного радионуклида в отходах, на основании которого жидкие отходы относятся к радиоактивным отходам <8>, при которой выполняется соотношение:

--------------------------------

<8> Приложение к критериям отнесения твердых, жидких и газообразных отходов к радиоактивным отходам, утвержденным постановлением Правительства Российской Федерации от 19 октября 2012 г. N 1069 "О критериях отнесения твердых, жидких и газообразных отходов к радиоактивным отходам, критериях отнесения радиоактивных отходов к особым радиоактивным отходам и к удаляемым радиоактивным отходам и критериях классификации удаляемых радиоактивных отходов".

,

где Vmin,n - минимальный годовой объем сброса через n-ый стационарный источник сбросов, метр кубический в год (далее - м3/год), при котором, при условии одновременного непревышения удельной активности радионуклидов в сбросе значений , обеспечивается выполнение запрета на сброс жидких радиоактивных отходов в окружающую среду <9>.

--------------------------------

<9> Абзац второй пункта 2 статьи 51 Федерального закона от 10 января 2002 г. N 7-ФЗ "Об охране окружающей среды".

Величина применяется в расчете НДС только в случае, если источником питьевого водоснабжения является хотя бы один водный объект системы водных объектов.

7. Сбросы радиоактивных веществ обеспечивают соблюдение НДС, если одновременно выполняются следующие условия:

;

;

;

;

где Qi,n - величина фактического сброса i-го радионуклида через n-ый стационарный источник сбросов за год или ее проектное значение, Бк/год.

При этом, указанные выше условия должны выполняться и для каждого из эксплуатирующихся и (или) планируемых к вводу в эксплуатацию стационарных источников сбросов в отдельности.

8. Значения УАНИi в рамках настоящей Методики используются только как критерий для установления НДС. Фактическое превышение значений УАНИi в донных отложениях, обусловленное сбросами до введения в действие настоящей Методики, не является препятствием для установления НДС.

9. Расчет величин НДС в водные объекты, в отношении которых водопользование ограничено в случае возникновения радиационной аварии или иных чрезвычайных ситуаций природного или техногенного характера <10>, выполняется исходя из непревышения удельной активности воды в контрольных створах водного объекта, в который непосредственно осуществляются сбросы, а также исходя из непревышения уровней вмешательства по содержанию радионуклидов в питьевой воде в контрольных створах других водных объектов, гидрологически связанных с водным объектом, в который непосредственно осуществляются сбросы.

--------------------------------

<10> Пункт 2 части 1 статьи 41 Водного кодекса Российской Федерации.

10. При разработке НДС необходимо выполнить анализ состояния системы водных объектов. При анализе необходимо выполнить следующие операции:

а) осуществить условное разбиение системы водных объектов на типовые элементы;

б) определить гидрологические характеристики системы водных объектов, виды водопользования системы водных объектов, а также радиоэкологические характеристики;

в) выделить все участки акватории каждого водного объекта, входящего в состав системы водных объектов, либо прилегающие к водному объекту участки территории, на которых осуществляется водопользование, приводящее к облучению населения (далее - участки водопользования).

11. В ходе анализа состояния системы водных объектов должны быть выделены следующие типовые элементы, в виде комбинации которых рассматривается большинство систем водных объектов:

а) водный объект, являющийся водотоком, или участок такого водного объекта, на котором имеется явно выраженное течение, отсутствуют резкие изменения глубины и ширины водного объекта, направление осредненной скорости постоянно по всей глубине, количество воды, привносимое боковыми притоками, мало (менее 20%) по сравнению с расходом основного потока и отсутствуют устойчивые водоворотные области;

б) водный объект, являющийся водоемом, площадь поверхности которого не превышает 400 км2;

в) водный объект, являющийся водоемом, площадь поверхности которого превышает 400 км2.

12. Сведения, необходимые для выполнения требований пункта 10 настоящей Методики, определяются как по данным изысканий, так и на основе их запроса в государственном водном реестре.

13. В качестве гидрологических характеристик системы водных объектов (размеры и расход рек, размеры и проточность озер и водохранилищ) для расчета НДС необходимо использовать минимальные значения гидрологических данных, полученных на протяжении последних 30 лет. При отсутствии данных по расходу необходимо использовать гидрологические характеристики, соответствующие трети от среднегодового расхода или проточности рек и озер.

14. Максимальная величина сброса , Бк/год, указанная в пункте 6 настоящей Методики, рассчитывается по формуле:

,

где:

j - индекс, относящийся к типу облучения облучаемой группы лиц из населения;

l - индекс участка водопользования;

Фi,n,j,l - фактор разбавления для i-го радионуклида из n-ого стационарного источника сбросов на участке водопользования для j-го пути облучения облучаемой группы лиц из населения на участке водопользования l, год/м3;

- максимальная удельная активность в воде i-го радионуклида из n-ого стационарного источника сбросов на участке водопользования l для j-го пути облучения облучаемой группы лиц из населения, при которой не превышается квота от ПД, Бк/м3;

Kнд,i,l - коэффициент межфазного распределения радионуклида i между водой и донными отложениями на l-том участке водопользования, метр кубический на килограмм (далее - м3/кг);

Ss - концентрация взвеси донных отложений в водном объекте, кг/м3.

15. Расчет величин , указанных в пункте 14 настоящей Методики, производится в соответствии с пунктами 24, 28, 31 настоящей Методики. Расчет величин (Фi,n,j,l), указанных в пункте 14 настоящей Методики, производится в соответствии с пунктами 32, 39, 40 настоящей Методики.

16. Максимальная величина сброса , Бк/год, указанная в пункте 6 настоящей Методики, рассчитывается по формуле:

,

где:

Фi,n,l - фактор разбавления для n-ого стационарного источника сбросов по отношению к l-тому участку водопользования, год/м3;

Te - эффективное время накопления радионуклида в донных отложениях водного объекта, принимаемое равным одному году;

- постоянная распада i-го радионуклида, год-1.

17. Значения параметров (Kнд,i,l) и (SS), указанных в пунктах 14 и 16 настоящей Методики, принимаются на основе результатов исследований, выполненных в окружающей среде в районе расположения рассматриваемой системы водных объектов. В случае невозможности проведения таких исследований используются общедоступные данные. При несовпадении общедоступных данных и результатов исследований, выполненных в окружающей среде в районе расположения рассматриваемой системы водных объектов, в расчетах используются результаты исследований.

18. Максимальная величина сброса , Бк/год, указанная в пункте 6 настоящей Методики, рассчитывается по формуле:

,

где Фi,n - фактор разбавления для i-го радионуклида из n-го стационарного источника сбросов, рассчитанный на участке водопользования, год/м3.

19. Максимальная величина сброса , Бк/год, рассчитывается согласно пункту 6 настоящей Методики.

20. При разработке НДС юридическим лицом или индивидуальным предпринимателем, эксплуатирующим стационарные источники сбросов, учет сбросов в систему водных объектов от иных юридических лиц или индивидуальных предпринимателей, также эксплуатирующих стационарные источники сбросов, не требуется.

21. Характеристики облучения населения, принимаемые при разработке НДС, определяются для следующих путей облучения:

а) внешнее облучение: купание, добыча (вылов) водных биологических ресурсов, изъятие объектов аквакультуры, удовлетворение личных и бытовых нужд (пребывание на пляже, пребывание в поймах рек, пребывание на орошаемых сельскохозяйственных угодьях);

б) внутреннее облучение: потребление продукции из водных биоресурсов и объектов аквакультуры, потребление питьевой воды, водопой скота (потребление молока и мяса), потребление плодоовощной продукции с орошаемых сельскохозяйственных угодий, выпас скота на орошаемых пастбищах (потребление молока и мяса), вдыхание загрязненной пыли при сельскохозяйственных работах.

22. Характеристики облучения населения, принимаемые при разработке НДС, определяются для следующих типов участков водопользования системы водных объектов:

а) участки водопользования, определяемые расположением объектов водопользования (водозаборы для питьевого водоснабжения, места водопоя скота, места отбора воды для полива, места добычи (вылова) водных биологических ресурсов, рыбопромысловые и рыбоводные участки, пляжи и другие места для отдыха);

б) участки водопользования, характеризующиеся максимальным загрязнением контрольного объекта окружающей среды.

23. При наличии в системе водных объектов нескольких участков водопользования для одного пути облучения населения выбирается участок с наименьшим расчетным значением , Бк/м3, - максимальной допустимой удельной активности i-го радионуклида в воде водного объекта (участка водного объекта) из рассматриваемых в составе системы водных объектов по данному пути облучения населения.

24. Для пути внешнего облучения населения, обусловленного купанием лиц из населения в водных объектах системы водных объектов, добычей (выловом) в них водных биологических ресурсов, пребыванием на пляже, в поймах рек и на орошаемых сельскохозяйственных угодьях, рассчитывается по формуле:

,

где:

- квота от ПД на облучение от сбросов, зиверт в год (далее - Зв/год);

- время облучения в долях года (безразмерная величина);

Fi,внеш - дозовый коэффициент для внешнего облучения, (Зв·м3)·(Бк·год)-1.

25. Для пребывания лиц из населения в поймах рек и на пляже значения дозовых коэффициентов для расчета внешнего облучения за счет i-го радионуклида, поступившего из воды водного объекта в почву поймы или пляжа, рассчитываются по формуле:

Fi,внеш = a · fi · Kdi,

где:

fi - дозовый коэффициент, равный мощности эквивалентной дозы от поверхностного загрязнения почвы поймы или пляжа i-ым радионуклидом с единичной поверхностной активностью, (Зв·м3)·(Бк·год)-1;

Kdi - коэффициент межфазного распределения "вода - пойменная почва", м;

a - безразмерный коэффициент, принимающий значение 1 при пребывании на пойме и 0,2 - при пребывании на пляже.

26. Для пребывания лиц из населения в поймах рек и на пляже значения дозовых коэффициентов для расчета внешнего облучения за счет i-го радионуклида, поступившего из воды водного объекта в почву поймы или пляжа, рассчитываются по формуле:

,

где:

qr - расход воды на орошение, м3/(м2·год);

- постоянная распада радионуклида, год-1;

Tr - длительность орошения (не менее 7 лет), год.

27. Значения параметров (Kdi), (qr) и (Tr), указанных в пунктах 25 и 26 настоящей Методики, принимаются на основе результатов исследований, выполненных в окружающей среде в районе расположения рассматриваемой системы водных объектов. В случае невозможности проведения таких исследований используются общедоступные данные. При несовпадении общедоступных данных и результатов исследований, выполненных в районе расположения рассматриваемой системы водных объектов, в расчетах используются результаты исследований.

28. Для пути внутреннего облучения населения, обусловленного потреблением пищевых продуктов, максимальная допустимая удельная активность i-го радионуклида в воде водного объекта (участка водного объекта) из рассматриваемых в составе системы водных объектов рассчитывается по формуле:

,

где:

Fi,внут - дозовый коэффициент для внутреннего облучения, Зв/Бк;

Kf,i - коэффициент перехода радионуклидов из воды по пищевым цепочкам в данный пищевой продукт, м3/кг;

P - количество изготовленного из сельскохозяйственной продукции местного производства пищевого продукта, потребляемого человеком за год, кг/год.

29. Для пищевой цепочки, связанной с потреблением определенного водного биологического ресурса, в расчетах по формуле, указанной в пункте 28 настоящей Методики, вместо величин (Kf,i) применяются величины коэффициентов перехода радионуклидов в водный биологический ресурс (KP,i).

30. Значения коэффициентов (Kf,i), (KP,i), и рациона потребления пищевых продуктов (P), указанных в пунктах 28 и 29 настоящей Методики, устанавливаются по результатам исследований, выполненных в окружающей среде в районе расположения рассматриваемой системы водных объектов. В случае невозможности проведения таких исследований используются общедоступные данные. При несовпадении общедоступных данных и результатов исследований, выполненных в окружающей среде в районе расположения рассматриваемой системы водных объектов, в расчетах используются результаты исследований.

31. Для пути внутреннего облучения населения, обусловленного вдыханием пыли при работе на орошаемой территории, максимальная допустимая удельная активность i-го радионуклида в воде водного объекта (участка водного объекта) из рассматриваемых в составе системы водных объектов рассчитывается по формуле:

,

где:

Fi,инг - дозовый коэффициент для ингаляции, Зв/Бк;

Iинг - количество воздуха, вдыхаемого человеком за год, м3/год;

Kпыль,i - коэффициент перехода радионуклидов из воды, используемой для полива, через почву в воздух за счет вторичного ветрового подъема пыли и за счет подъема пыли в результате пахоты, безразмерная величина;

- доля времени облучения в течение года, безразмерная величина.

32. Для водного объекта, являющегося водотоком, или участка такого водного объекта, на котором имеется явно выраженное течение, отсутствуют резкие изменения глубины и ширины водного объекта, направление осредненной скорости постоянно по всей глубине, количество воды, привносимое боковыми притоками, мало (менее 20%) по сравнению с расходом основного потока и отсутствуют устойчивые водоворотные области, для любого радионуклида фактор разбавления (Ф), год/м3, для ближнего по отношению к стационарному источнику сбросов участка водного объекта, для которого выполняется условие:

x < 7 · H

(где x - продольная координата вдоль по течению водотока с началом в точке сброса, м, а H - глубина водотока, соответствующая минимальному за последние 30 лет расходу воды в водотоке с учетом притоков, м), рассчитывается по формуле, не учитывающей разбавление сброса:

,

а для участков водного объекта, на которых условие x < 7 · H не выполняется, - по формуле, учитывающей разбавление сброса:

,

где:

Qdisch - средний расход воды в сбросном канале стационарного источника сбросов, метр кубический в секунду (м3/с);

Q - минимальный за последние 30 лет расход воды в водотоке с учетом притоков, м3/с;

B и V - соответственно ширина, м, и скорость водотока, м/с, соответствующие минимальному за последние 30 лет расходу воды в водотоке;

z - поперечная координата водотока, м;

zs - поперечная координата точки сброса, м;

Dтур - коэффициент турбулентной дисперсии в поперечном к течению направлении z, м2/с;

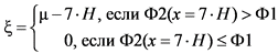
- параметр, м, значение которого определяется соотношениями:

,

где - решение уравнения Ф2(x) = Ф1 в пределах от 0 до 7 · H при .

33. Для пути облучения населения, обусловленного внутренним поступлением радионуклидов за счет употребления в пищу водных животных, фактор разбавления рассчитывается только с помощью формулы для определения величины (Ф1), указанной в пункте 32 настоящей Методики.

34. Для пути облучения населения, обусловленного внутренним поступлением радионуклидов за счет употребления в пищу водных растений, фактор разбавления рассчитывается либо с помощью формулы для определения величины (Ф1), либо с помощью формулы для определения величины (Ф2), указанной в пункте 32 настоящей Методики, в зависимости от места нахождения участка водопользования.

35. В случае если вдоль водотока имеют место изменения параметров водотока (B), (V) и (Q), указанных в пункте 32 настоящей Методики, данный водоток должен быть разбит на несколько участков, на которых имеется явно выраженное течение, отсутствуют резкие изменения глубины и ширины водного объекта, направление осредненной скорости постоянно по всей глубине, количество воды, привносимое боковыми притоками, мало (менее 20%) по сравнению с расходом основного потока и отсутствуют устойчивые водоворотные области. Для каждого из этих участков должно быть вычислено значение фактора разбавления, соответствующее именно этому участку.

36. Параметры водотока (B), (Q), (H), (V), указанные в пункте 32 настоящей Методики, определяются на основе гидрологических изысканий или по данным гидрологической сети наблюдений (принимаются минимальные значения гидрологических данных, полученные на протяжении последних 30 лет).

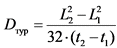
37. Величина коэффициента турбулентной дисперсии в поперечном к течению направлении (Dтур) рассматриваемого участка реки или водотока рассчитывается по формуле:

,

где:

L1, L2 - ширина шлейфа рассеяния i-го радионуклида или подогретых вод по поперечному сечению потока для первого и второго створов рассматриваемого участка реки или водотока соответственно, м (определяется по данным натурных исследований);

t1 и t2 - время добегания воды от места сброса до первого и второго створа соответственно, с (определяется по данным исследований, выполненных в окружающей среде в районе расположения рассматриваемой системы водных объектов).

38. При невозможности проведения исследований в районе расположения рассматриваемой системы водных объектов величина (Dтур) рассчитывается по формуле:

,

где:

- коэффициент пропорциональности, который зависит от морфометрических характеристик водного объекта;

u* - скорость течения у дна, определяемая с помощью одной из формул:

,

u* = 0,1 · V,

где:

I - гидравлический уклон, безразмерен;

g - ускорение свободного падения, м/с2;

V - скорость водотока, м/с.

39. Для водного объекта, являющегося водоемом, площадь поверхности которого не превышает 400 км2, фактор разбавления i-го радионуклида при постоянном сбросе в равновесных условиях рассчитывается по формуле:

,

где:

Ws - минимальная за последние 30 лет проточность водоема, м3/год;

Wf - годовой фильтрационный расход водоема, м3/год;

Wt - безвозвратные потери на технические нужды, м3/год;

We - дополнительный член, равный нулю для всех радионуклидов, кроме трития, для которого он принимается равным годовому испарению воды из водоема, м3/год;

Vp - объем водоема, соответствующий значению минимальной за последние 30 лет проточности водоема, м3;

- постоянная распада i-го радионуклида, год-1.

40. При сбросе в водный объект, являющийся водоемом, площадь поверхности которого превышает 400 км2, факторы разбавления для i-го радионуклида рассчитываются по следующим формулам:

а) для путей внешнего облучения населения:

,

где:

U - скорость прибрежного течения, м/с;

D - глубина водоема в области точки сброса, м;

- постоянная распада i-го радионуклида, с-1;

x - расстояние от стационарного источника сбросов до точки расчета по берегу, м;

y0 - расстояние от береговой линии до точки сброса по нормали к береговой линии, м;

б) для путей облучения населения, обусловленных внутренним поступлением радионуклидов за счет употребления в пищу водных биологических ресурсов:

.

Значения пространственных переменных, входящих в указанные выше формулы, должны удовлетворять следующим условиям:

,

где y - расстояние от береговой линии до точки, в которой определяется фактор разбавления, м.

41. После того как система водных объектов представлена в виде комбинаций типовых элементов, указанных в пункте 11 настоящей Методики, необходимо сначала вычислить факторы разбавления для каждого из этих элементов, а затем, для целей расчетов НДС, выбрать из них факторы разбавления, рассчитанные для участков водопользования.

Другие документы по теме
"Об утверждении национального стандарта Российской Федерации"
"Об утверждении Правил ликвидации очагов вредных организмов" (Зарегистрировано в Минюсте России 28.11.2025 N 84347)
"Об утверждении Порядка раскрытия (предоставления) цифровых информационных моделей электроэнергетических систем и цифровых информационных моделей объектов электроэнергетики или их фрагментов и о внесении изменений в приказ Минэнерго России от 17 февраля 2023 г. N 82" (Зарегистрировано в Минюсте России 01.12.2025 N 84397)
"Об утверждении Административного регламента Министерства экономического развития Российской Федерации по предоставлению государственной услуги "Формирование и ведение единого федерального реестра туроператоров" (Зарегистрировано в Минюсте России 01.12.2025 N 84391)
Ошибка на сайте