Приказ Россельхознадзора от 06.02.2026 N 134
МИНИСТЕРСТВО СЕЛЬСКОГО ХОЗЯЙСТВА РОССИЙСКОЙ ФЕДЕРАЦИИ
ФЕДЕРАЛЬНАЯ СЛУЖБА ПО ВЕТЕРИНАРНОМУ
И ФИТОСАНИТАРНОМУ НАДЗОРУ
ПРИКАЗ
от 6 февраля 2026 г. N 134
ОБ УТВЕРЖДЕНИИ ПОРЯДКА
ПРОВЕДЕНИЯ МОНИТОРИНГА КАЧЕСТВА ФИНАНСОВОГО
МЕНЕДЖМЕНТА В РОССЕЛЬХОЗНАДЗОРЕ
В соответствии с пунктом 6 статьи 160.2-1 Бюджетного кодекса Российской Федерации, приказом Министерства финансов Российской Федерации от 3 октября 2024 г. N 145н "Об утверждении Порядка проведения Министерством финансов Российской Федерации мониторинга качества финансового менеджмента" (зарегистрирован Минюстом России 19 ноября 2024 г., регистрационный N 80238) приказываю:
1. Утвердить прилагаемый Порядок проведения мониторинга качества финансового менеджмента в Россельхознадзоре.
2. Управлению финансов Россельхознадзора (А.В. Макеровой) обеспечить проведение мониторинга качества финансового менеджмента в Россельхознадзоре.
3. Признать утратившим силу приказ Россельхознадзора от 3 марта 2025 г. N 232 "Об утверждении Порядка проведения мониторинга качества финансового менеджмента в Россельхознадзоре".
4. Контроль за исполнением настоящего приказа возложить на заместителя Руководителя Россельхознадзора С.А. Алексееву.
И.о. Руководителя
Р.И.МИЛОРАДОВ
Приложение
к приказу Россельхознадзора
от 6 февраля 2026 года N 134
ПОРЯДОК
ПРОВЕДЕНИЯ МОНИТОРИНГА КАЧЕСТВА ФИНАНСОВОГО
МЕНЕДЖМЕНТА В РОССЕЛЬХОЗНАДЗОРЕ
1. Настоящий Порядок проведения мониторинга качества финансового менеджмента в Россельхознадзоре (далее - Порядок) разработан в соответствии с пунктом 6 статьи 160.2-1 Бюджетного кодекса Российской Федерации, с приказом Министерства финансов Российской Федерации от 3 октября 2024 г. N 145н "Об утверждении Порядка проведения Министерством финансов Российской Федерации мониторинга качества финансового менеджмента" (зарегистрирован Минюстом России 19 ноября 2024 г., регистрационный N 80238) и регламентирует проведение мониторинга качества финансового менеджмента в Россельхознадзоре.
2. Мониторинг качества финансового менеджмента состоит из годового мониторинга качества финансового менеджмента и квартального мониторинга качества финансового менеджмента и проводится по каждому территориальному управлению Россельхознадзора на основании данных бюджетной отчетности, представляемой в Федеральное казначейство путем расчета показателей годового (квартального) мониторинга качества финансового менеджмента в Россельхознадзоре в соответствии с приложением N 1 к настоящему Порядку.
3. Квартальный мониторинг качества финансового менеджмента проводится после завершения отчетных периодов, которыми являются - первое полугодие и 9 месяцев текущего года (нарастающим итогом), в следующие сроки:
- за первое полугодие (1 января - 30 июня) - не позднее 25 июля текущего года;
- за 9 месяцев (1 января - 30 сентября) - не позднее 30 октября текущего года.
4. Годовой мониторинг качества финансового менеджмента за отчетный финансовый год проводится с учетом результатов внешней проверки годовой бюджетной отчетности территориальных управлений Россельхознадзора в срок до 15 мая года, следующего за отчетным.
5. Итоговая оценка качества финансового менеджмента рассчитывается по формуле:

Ibs - предварительная итоговая оценка качества финансового менеджмента территориального управления, рассчитываемая по формуле:
, где
Si - вес i-ой оценки по направлению оценки качества финансового менеджмента в итоговой оценке качества финансового менеджмента (S1 = 0,3; S2 = 0,2; S3 = 0,2; S4 = 0,15; S5 = 0,15);
I1 - оценка качества управления расходами бюджета;
I2 - оценка качества управления доходами бюджета;
I3 - оценка качества ведения бюджетного учета и составления бюджетной отчетности;
I4 - оценка качества управления активами;
I5 - оценка качества исполнения полномочий на определение поставщиков (подрядчиков, исполнителей), заключение и исполнение контрактов.
Pia - оценка прогнозного влияния выводов, предложений и рекомендаций по результатам осуществления внутреннего финансового аудита на повышение качества финансового менеджмента, рассчитываемая по формуле:

Ib(t-1) - предыдущая итоговая оценка качества финансового менеджмента территориального управления за аналогичный период прошлого года;
IA - оценка уровня зрелости внутреннего финансового аудита;
IA(t-1) - предыдущая оценка уровня зрелости внутреннего финансового аудита.

eia - оценка осуществления внутреннего финансового аудита, полученная территориальным управлением по итогам анализа, проведенного Федеральным казначейством за отчетный период (в соответствии со статьей 157 Бюджетного кодекса Российской Федерации);
dia - оценка соблюдения требований к организации и осуществлению внутреннего финансового аудита, рассчитываемая по формуле:

Qia - количество фактов нарушения территориальным управлением требований к организации и осуществлению внутреннего финансового аудита в отчетном финансовом году (далее - отчетный год) согласно информации, отраженной в предписаниях (представлениях), направленных территориальному управлению Федеральным казначейством и Счетной палатой Российской Федерации (единиц).
Значение итоговой оценки качества финансового менеджмента ранжируется следующим образом:
Характеристика качества финансового менеджмента
Баллы
Максимальная оценка качества финансового менеджмента
от 90 до 100
Отличная оценка качества финансового менеджмента
от 80 до 90
Высокая оценка качества финансового менеджмента
от 70 до 80
Хорошая оценка качества финансового менеджмента
от 60 до 70
Средняя оценка качества финансового менеджмента
от 55 до 60
Удовлетворительная оценка качества финансового менеджмента
от 45 до 55
Низкая оценка качества финансового менеджмента
от 35 до 45
6. При проведении ежеквартального мониторинга также используются значения оценок по показателям качества финансового менеджмента, рассчитанные при проведении годового мониторинга.
7. На основании данных показателей качества финансового менеджмента, рассчитанных в соответствии с приложением N 1 к настоящему Порядку, территориальные управления Россельхознадзора формируют отчет о результатах мониторинга качества финансового менеджмента в соответствии с приложением N 2 к настоящему Порядку. Отчет о результатах мониторинга качества финансового менеджмента представляется территориальными управлениями Россельхознадзора в центральный аппарат Россельхознадзора с приложением расчета показателей качества финансового менеджмента и пояснительной запиской, которая должна содержать:
- результаты анализа итоговой оценки качества финансового менеджмента и оценки групп показателей качества финансового менеджмента;
- описание мер, принятых территориальным управлением Россельхознадзора и направленных на повышение значений показателей качества финансового менеджмента по результатам мониторинга качества финансового менеджмента и по результатам осуществления внутреннего финансового аудита.
8. На основании представленных отчетов о результатах мониторинга качества финансового менеджмента территориальных управлений Россельхознадзора формируется сводный отчет о результатах мониторинга качества финансового менеджмента в соответствии с приложением N 2 к настоящему Порядку.
9. Сводный отчет о результатах мониторинга качества финансового менеджмента Россельхознадзора представляется Заместителю Руководителя Россельхознадзора и после согласования размещается на официальном сайте Россельхознадзора в информационно-телекоммуникационной сети "Интернет" в разделе "Финансовая деятельность" подраздел "Сведения о качестве финансового менеджмента".
Приложение N 1
к Порядку проведения мониторинга
качества финансового менеджмента
в Россельхознадзоре
ПОКАЗАТЕЛИ
ГОДОВОГО (КВАРТАЛЬНОГО) МОНИТОРИНГА КАЧЕСТВА ФИНАНСОВОГО
МЕНЕДЖМЕНТА В РОССЕЛЬХОЗНАДЗОРЕ
1. Показатели качества управления расходами бюджета


T - количество групп показателей оценки качества управления расходами (далее - группа показателей), зависящее от наличия (отсутствия) у ТУ в законе о федеральном бюджете на отчетный финансовый год и плановый период лимитов бюджетных обязательств по соответствующим группам видов расходов (Tmax = 3);
N - количество показателей, используемых для расчета значений оценки качества управления расходами бюджета;
vj - вес j-ого показателя;
E(Pj) - оценка по j-му показателю
N п/п
Наименование показателя
Переменные, используемые для расчета показателя качества финансового менеджмента
Вес (vj)
Расчет значения показателя качества финансового менеджмента
Комментарий
1.1. Группа показателей качества управления расходами на закупку товаров, работ и услуг для обеспечения государственных нужд.
1
Отклонение плановых и фактических показателей при кассовом планировании
,
0,1

Показатель характеризует качество формирования прогноза перечислений по расходам на закупку товаров, работ и услуг для обеспечения государственных нужд в целях ведения кассового плана, а также риски появления кассовых разрывов за счет ненадлежащего прогнозирования перечислений из федерального бюджета.
где
E2 - кассовое исполнение по расходам на закупку товаров, работ и услуг для обеспечения государственных нужд (тыс. рублей);
EPt2 - прогноз перечислений по расходам на закупку товаров, работ и услуг для обеспечения государственных нужд за отчетный период (тыс. рублей);
B2 - объем ЛБО на закупку товаров, работ и услуг для обеспечения государственных нужд согласно сметы ТУ по состоянию на конец отчетного периода (тыс. рублей)
Показатель рассчитывается ежеквартально и ежегодно
2
Уровень принятия бюджетных обязательств и кассового исполнения по расходам

,
0,1
При проведении мониторинга за первое полугодие текущего года:
Показатель отражает уровень принятия бюджетных обязательств и кассового исполнения по расходам на закупку товаров, работ и услуг для обеспечения государственных нужд.
где
Sra2 - объем принятых бюджетных обязательств по расходам на закупку товаров, работ и услуг для обеспечения государственных нужд по состоянию на конец отчетного периода (тыс. рублей);
B2 - объем ЛБО на закупку товаров, работ и услуг для обеспечения государственных нужд согласно сметы ТУ по состоянию на конец отчетного периода (тыс. рублей);
E2 - кассовое исполнение по расходам на закупку товаров, работ и услуг для обеспечения государственных нужд (тыс. рублей);
n - принимает значение равное:
6 - мониторинг проводится за первое полугодие текущего года;
9 - мониторинг проводится за 9 месяцев текущего года;
12 - при проведении годового мониторинга
.
При проведении мониторинга за 9 месяцев текущего года:
.
Показатель рассчитывается ежеквартально и ежегодно
При проведении годового мониторинга:

3
Наличие просроченной дебиторской задолженности
,
0,1
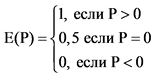
E(P) = P
Показатель отражает результативность использования бюджетных средств на закупку товаров, работ и услуг для обеспечения государственных нужд.
где
Dp2 - просроченная дебиторская задолженность по расчетам по выданным авансам и с подотчетными лицами по расходам на закупку товаров, работ и услуг для обеспечения государственных нужд по состоянию на 1 число месяца, следующего за отчетным периодом (тыс. рублей);
B2 - объем ЛБО на закупку товаров, работ и услуг для обеспечения государственных нужд согласно сметы ТУ по состоянию на конец отчетного периода (тыс. рублей)
Показатель рассчитывается ежеквартально и ежегодно
4
Дебиторская задолженность по расчетам по выданным авансам с низким риском несвоевременного погашения
,
0,1
E(P) = P
Показатель отражает наличие риска возникновения просроченной дебиторской задолженности по расчетам по выданным авансам по расходам на закупку товаров, работ и услуг для обеспечения государственных нужд.
где
D2u - объем дебиторской задолженности по расчетам по выданным авансам по расходам на закупку товаров, работ и услуг для обеспечения государственных нужд, по состоянию на 1 число месяца, следующего за отчетным периодом (тыс. рублей);
Dp2u - просроченная дебиторская задолженность по расчетам по выданным авансам по расходам на закупку товаров, работ и услуг для обеспечения государственных нужд, по состоянию на 1 число месяца, следующего за отчетным периодом (тыс. рублей);
Db2u - объем дебиторской задолженности по расчетам по выданным авансам по расходам на закупку товаров, работ и услуг для обеспечения государственных нужд, по состоянию на 1 число месяца, следующего за отчетным периодом, по контрактам, заключенным с контрагентами, не включенными в реестр недобросовестных поставщиков, Единый федеральный реестр сведений о банкротстве, а также не находящимися на стадии ликвидации (реорганизации), прекращения деятельности (далее - контрагент, не включенный в реестры) (тыс. рублей);
Dbp2u - объем просроченной дебиторской задолженности по расчетам по выданным авансам по расходам на закупку товаров, работ и услуг для обеспечения государственных нужд, по состоянию на 1 число месяца, следующего за отчетным периодом, по контрактам, заключенным с контрагентами, не включенными в реестры (тыс. рублей);
B2 - объем ЛБО на закупку товаров, работ и услуг для обеспечения государственных нужд согласно сметы ТУ по состоянию на конец отчетного периода (тыс. рублей)
Показатель рассчитывается ежеквартально и ежегодно
5
Дебиторская задолженность по расчетам по выданным авансам с низким риском несвоевременного погашения (национальные проекты)
,
0,1
E(P) = P
Показатель отражает наличие риска возникновения просроченной дебиторской задолженности по расчетам по выданным авансам по расходам на закупку товаров, работ и услуг для обеспечения государственных нужд, отнесенным к национальным проектам.
где
Dn2u - объем дебиторской задолженности по расчетам по выданным авансам по расходам на закупку товаров, работ и услуг для обеспечения государственных нужд, отнесенным к национальным проектам, по состоянию на 1 число месяца, следующего за отчетным периодом (тыс. рублей);
Dnp2u - просроченная дебиторская задолженность по расчетам по выданным авансам по расходам на закупку товаров, работ и услуг для обеспечения государственных нужд, отнесенным к национальным проектам, по состоянию на 1 число месяца, следующего за отчетным периодом (тыс. рублей);
Dnb2u - объем дебиторской задолженности по расчетам по выданным авансам по расходам на закупку товаров, работ и услуг для обеспечения государственных нужд, отнесенным к национальным проектам, по состоянию на 1 число месяца, следующего за отчетным периодом, по контрактам, заключенным с контрагентами, не включенными в реестры (тыс. рублей);
Dnbp2u - объем просроченной дебиторской задолженности по расчетам по выданным авансам по расходам на закупку товаров, работ и услуг для обеспечения государственных нужд, отнесенным к национальным проектам, по состоянию на 1 число месяца, следующего за отчетным периодом, по контрактам, заключенным с контрагентами, не включенными в реестры (тыс. рублей);
Bn2 - объем ЛБО на закупку товаров, работ и услуг для обеспечения государственных нужд, отнесенных к национальным проектам, согласно сметы ТУ по состоянию на конец отчетного периода (тыс. рублей)
Показатель рассчитывается ежеквартально и ежегодно
6
Соотношение объема финансовых нарушений и кассового исполнения по расходам
,
0,1

Показатель отражает степень соблюдения требований бюджетного законодательства Российской Федерации и иных нормативных правовых актов, регулирующих бюджетные правоотношения (далее - требования), при исполнении федерального бюджета.
где
Sn2 - объем неправомерного, нецелевого и (или) неэффективного использования бюджетных средств на закупку товаров, работ и услуг для обеспечения государственных нужд в денежном выражении (тыс. рублей);
E2 - кассовое исполнение по расходам на закупку товаров, работ и услуг для обеспечения государственных нужд (тыс. рублей)
Показатель рассчитывается ежегодно
7
Нарушение требований к обоснованности закупок
P = Qz2, если B2 /= 0,
0,1

Показатель отражает качество финансовой дисциплины в сфере закупок товаров, работ и услуг для обеспечения государственных нужд.
где
Qz2 - количество фактов нарушения требований законодательства Российской Федерации и иных нормативных правовых актов о контрактной системе в сфере закупок товаров, работ, услуг для обеспечения государственных и муниципальных нужд (далее - требования в сфере закупок) к обоснованности закупок товаров, работ и услуг для обеспечения государственных нужд, включая требования к нормированию в сфере закупок товаров, работ и услуг для обеспечения государственных нужд, а также определению и обоснованию начальной (максимальной) цены контракта (цены контракта, заключаемого с единственным поставщиком (подрядчиком, исполнителем) (при отражении расходов на закупку по группе видов расходов "200 Закупка товаров, работ и услуг для обеспечения государственных (муниципальных) нужд" (единиц);
B2 - объем ЛБО на закупку товаров, работ и услуг для обеспечения государственных нужд согласно сметы ТУ по состоянию на конец отчетного периода (тыс. рублей)
Показатель рассчитывается ежегодно
8
Нарушение требований к формированию, ведению и представлению документов, необходимых для планирования и исполнения бюджета
P = Qd2, если B2 /= 0,
0,1

Показатель отражает качество финансовой дисциплины при формировании и исполнении федерального закона о федеральном бюджете на очередной финансовый год и плановый период.
где
Qd2 - количество фактов нарушения требований к формированию, ведению и представлению документов, в том числе требований к срокам их представления, необходимых для планирования и исполнения бюджета по расходам на закупку товаров, работ и услуг для обеспечения государственных нужд, включая нарушения требований к порядку составления, утверждения и ведения бюджетных смет (далее - порядок ведения бюджетных смет), принятию бюджетных обязательств, а также требований и условий оплаты государственных контрактов (договоров) (единиц);
B2 - объем ЛБО на закупку товаров, работ и услуг для обеспечения государственных нужд согласно сметы ТУ по состоянию на конец отчетного периода (тыс. рублей)
Показатель рассчитывается ежегодно
9
Доля неиспользованных на конец года бюджетных ассигнований
,
0,1

Показатель отражает степень освоения бюджетных средств на закупку товаров, работ и услуг для обеспечения государственных нужд.
где
E2 - кассовое исполнение по расходам на закупку товаров, работ и услуг для обеспечения государственных нужд (тыс. рублей);
B2 - объем ЛБО на закупку товаров, работ и услуг для обеспечения государственных нужд согласно сметы ТУ по состоянию на конец отчетного периода (тыс. рублей)
Показатель рассчитывается ежегодно
10
Доля кассового исполнения по расходам в IV квартале
,
0,1

Показатель отражает равномерность кассового исполнения по расходам на закупку товаров, работ и услуг для обеспечения государственных нужд.
где
Ekv2 - кассовое исполнение по расходам на закупку товаров, работ и услуг для обеспечения государственных нужд в IV квартале отчетного года (тыс. рублей);
E2 - кассовое исполнение по расходам на закупку товаров, работ и услуг для обеспечения государственных нужд (тыс. рублей)
Показатель рассчитывается ежегодно
1.2. Группа показателей качества управления расходами на выплаты персоналу, социальное обеспечение и иные выплаты населению, уплату налогов, сборов и иных платежей (далее - иные выплаты).
1
Наличие просроченной дебиторской задолженности
,
0,2
E(P) = P
Показатель отражает результативность использования бюджетных средств на иные выплаты.
где
Dp - просроченная дебиторская задолженность по расчетам по выданным авансам по расходам на иные выплаты по состоянию на 1 число месяца, следующего за отчетным периодом (тыс. рублей);
B - объем ЛБО на иные выплаты согласно сметы ТУ по состоянию на конец отчетного периода (тыс. рублей)
Показатель рассчитывается ежеквартально и ежегодно
2
Соотношение объема финансовых нарушений и кассового исполнения по расходам
,
0,4

Показатель отражает степень соблюдения требований при исполнении федерального бюджета.
где
Sn - объем неправомерного, нецелевого и (или) неэффективного использования бюджетных средств на иные выплаты в денежном выражении (тыс. рублей);
E - кассовое исполнение по расходам на иные выплаты (тыс. рублей)
Показатель рассчитывается ежегодно
3
Нарушение требований к формированию, ведению и представлению документов, необходимых для планирования и исполнения бюджета
P = Qd, если B /= 0,
0,2

Показатель отражает качество финансовой дисциплины при формировании и исполнении федерального закона о федеральном бюджете на очередной финансовый год и плановый период.
где
Qd - количество фактов нарушения требований к формированию, ведению и представлению документов, в том числе требований к срокам их представления, необходимых для планирования и исполнения бюджета по расходам на иные выплаты, включая нарушения требований к порядку ведения бюджетных смет, принятию бюджетных обязательств, а также требований и условий оплаты государственных контрактов (договоров) (единиц);
B - объем ЛБО на иные выплаты согласно сметы ТУ по состоянию на конец отчетного периода (тыс. рублей)
Показатель рассчитывается ежегодно
4
Доля неиспользованных на конец года бюджетных ассигнований
,
0,2

Показатель отражает степень освоения бюджетных средств на иные выплаты. Показатель рассчитывается ежегодно
где
E - кассовое исполнение по расходам на иные выплаты (тыс. рублей);
B - объем ЛБО на иные выплаты согласно сметы ТУ по состоянию на конец отчетного периода (тыс. рублей)
1.3. Группа показателей качества управления расходами на исполнение судебных актов.
1
Нарушение требований к формированию, ведению и представлению документов, необходимых для планирования и исполнения бюджета
P = Qd83, если B83 /= 0,
0,2

Показатель отражает качество финансовой дисциплины при формировании и исполнении федерального закона о федеральном бюджете на очередной финансовый год и плановый период.
где
Qd83 - количество фактов нарушения требований к формированию, ведению и представлению документов, в том числе требований к срокам их представления, необходимых для планирования и исполнения бюджета по расходам на исполнение судебных актов, включая нарушения требований к порядку ведения бюджетных смет, а также принятию бюджетных обязательств (единиц);
B83 - объем ЛБО на исполнение судебных актов согласно сметы ТУ по состоянию на конец отчетного года (тыс. рублей)
Показатель рассчитывается ежегодно
2
Иски о возмещении ущерба (в денежном выражении)
, если B83 /= 0,
0,2

Показатель характеризует работу в области правовой защиты при предъявлении исков о возмещении вреда.
где
Su - общая сумма исковых требований по искам о возмещении вреда, причиненного гражданину или юридическому лицу в результате незаконных действий (бездействия) государственных органов либо должностных лиц этих органов (далее - иски о возмещении вреда), в денежном выражении, определенная к взысканию по судебным актам, вступившим в законную силу в отчетном году (тыс. рублей);
Sup - общая сумма заявленных исковых требований по искам о возмещении вреда в денежном выражении, указанных в судебных актах, вступивших в законную силу в отчетном году (тыс. рублей);
B83 - объем ЛБО на исполнение судебных актов согласно сметы ТУ по состоянию на конец отчетного года (тыс. рублей)
Показатель рассчитывается ежегодно
3
Иски о возмещении ущерба (в количественном выражении)
, если B83 /= 0,
0,2

Показатель характеризует работу в области правовой защиты при предъявлении исков о возмещении вреда.
где
Qu - количество судебных актов, вступивших в законную силу в отчетном году и предусматривающих полное или частичное удовлетворение исков о возмещении вреда (единиц);
Qup - количество судебных актов, вступивших в законную силу в отчетном году, по искам о возмещении вреда (единиц);
B83 - объем ЛБО на исполнение судебных актов согласно сметы ТУ по состоянию на конец отчетного года (тыс. рублей)
Показатель рассчитывается ежегодно
4
Приостановление операций по расходованию средств на лицевых счетах
, если B83 /= 0,
0,2

Показатель характеризует динамику приостановления осуществления операций по расходованию средств на лицевых счетах, открытых в территориальных органах Федерального казначейства.
где
P0 - количество направленных территориальными органами Федерального казначейства уведомлений о приостановлении операций по расходованию средств в связи с нарушением процедур исполнения судебных актов, предусматривающих обращение взыскания на средства федерального бюджета, в отчетном году (единиц);
P1 - количество направленных территориальными органами Федерального казначейства уведомлений о приостановлении операций по расходованию средств в связи с нарушением процедур исполнения судебных актов, предусматривающих обращение взыскания на средства федерального бюджета, в году, предшествующем отчетному (единиц);
B83 - объем ЛБО на исполнение судебных актов согласно сметы ТУ по состоянию на конец отчетного года (тыс. рублей)
Показатель рассчитывается ежегодно
5
Соотношение суммы исковых требований и кассовых расходов на выплаты персоналу

0,2
E(P) = P
Показатель характеризует изменение объема исковых требований, определенных к взысканию по судебным актам, в отношении к объему кассовых расходов на выплаты персоналу.
, если B83 /= 0
, если B83 /= 0
где
E1 - кассовое исполнение по расходам на выплаты персоналу за отчетный год (тыс. рублей);
Et1 - кассовое исполнение по расходам на выплаты персоналу за год, предшествующий отчетному (тыс. рублей);
Szuv - общая сумма исковых требований в денежном выражении, определенная судом к взысканию по судебным актам, вступившим в законную силу в отчетном году (тыс. рублей);
Stzuv - общая сумма исковых требований в денежном выражении, определенная судом к взысканию по судебным актам, вступившим в законную силу в году, предшествующем отчетному (тыс. рублей);
B83 - объем ЛБО на исполнение судебных актов согласно сметы ТУ по состоянию на конец отчетного года (тыс. рублей)
Показатель рассчитывается ежегодно
--------------------------------
<*> ТУ - территориальный орган Федеральной службы по ветеринарному и фитосанитарному надзору
2. Показатели качества управления доходами бюджета
, где
N - количество показателей качества ведения учета и составления бюджетной отчетности;
vj - вес j-ого показателя качества ведения учета и составления бюджетной отчетности;
E(Pj) - оценка по j-му показателю качества ведения учета и составления бюджетной отчетности
N п/п
Наименование показателя
Переменные, используемые для расчета показателя качества финансового менеджмента
Вес (vj)
Расчет значения показателя качества финансового менеджмента
Комментарий
1
Наличие просроченной дебиторской задолженности
,
0,05
E(P) = P
Показатель отражает качество контроля за полнотой и своевременностью осуществления платежей в федеральный бюджет.
где
Sb - кассовое исполнение по доходам от уплаты государственной пошлины, от штрафов, санкций, возмещения ущерба, от использования имущества, находящегося в государственной и муниципальной собственности, от оказания платных услуг и от продажи материальных и нематериальных активов (далее - оцениваемые доходы) (тыс. рублей);
Dp1 - просроченная дебиторская задолженность по расчетам по доходам и расчетам по ущербу и иным доходам по оцениваемым доходам (далее - дебиторская задолженность по оцениваемым доходам) по состоянию на 1 число месяца, следующего за отчетным периодом (тыс. рублей);
Dp0 - просроченная дебиторская задолженность по оцениваемым доходам по состоянию на начало отчетного периода (тыс. рублей)
Показатель рассчитывается ежеквартально и ежегодно
2
Динамика объема дебиторской задолженности
;
E(P) = P
Показатель отражает качество работы по взысканию и недопущению образования дебиторской задолженности.
0,05
Di = Dнач - Dсп - Dвз
Показатель рассчитывается ежеквартально и ежегодно
где
D - объем дебиторской задолженности по оцениваемым доходам (за исключением дебиторской задолженности по доходам от платежей при пользовании природными ресурсами, операционной аренды, финансовой аренды и по расчетам по условным арендным платежам) по состоянию на 1 число месяца, следующего за отчетным периодом (тыс. рублей);
D0 - объем дебиторской задолженности по оцениваемым доходам (за исключением дебиторской задолженности по доходам от платежей при пользовании природными ресурсами, операционной аренды, финансовой аренды и по расчетам по условным арендным платежам) по состоянию на начало отчетного периода (тыс. рублей);
Di - объем увеличения дебиторской задолженности по оцениваемым доходам (за исключением дебиторской задолженности по доходам от платежей при пользовании природными ресурсами, операционной аренды, финансовой аренды и по расчетам по условным арендным платежам) за отчетный период (тыс. рублей);
Dнач - объем начисленной дебиторской задолженности по оцениваемым доходам (за исключением дебиторской задолженности по доходам от платежей при пользовании природными ресурсами, операционной аренды, финансовой аренды и по расчетам по условным арендным платежам) за отчетный период (тыс. рублей);
Dсп - объем списанной дебиторской задолженности по оцениваемым доходам (за исключением дебиторской задолженности по доходам от платежей при пользовании природными ресурсами, операционной аренды, финансовой аренды и по расчетам по условным арендным платежам) за отчетный период (тыс. рублей);
Dвз - объем взысканной дебиторской задолженности по оцениваемым доходам (за исключением дебиторской задолженности по доходам от платежей при пользовании природными ресурсами, операционной аренды, финансовой аренды и по расчетам по условным арендным платежам) за отчетный период (тыс. рублей);
Sb - кассовое исполнение по оцениваемым доходам (тыс. рублей)
3
Качество прогнозирования поступлений по доходам от уплаты государственной пошлины в целях составления и ведения кассового плана по доходам федерального бюджета

0,08
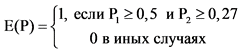
E(P) = 1, если 85% <= P <= 115%
Показатель характеризует качество формируемого в целях ведения кассового плана по доходам федерального бюджета прогноза поступлений по доходам от уплаты государственной пошлины.
E(P) = 0,5, если 70% <= P < 85% или 115% < P <= 130%
где
Vfgp - кассовое исполнение по доходам от уплаты государственной пошлины в отчетном периоде (в тыс. рублей);
E(P) = 0, если
P > 130% или P < 70%
Vкgp - кассовый план поступления по доходам от уплаты государственной пошлины (в тыс. рублей)
Показатель рассчитывается ежеквартально и ежегодно
4
Качество прогнозирования поступлений по доходам от использования имущества, находящегося в государственной и муниципальной собственности, в целях составления и ведения кассового плана по доходам федерального бюджета

E(P) = 1, если 85% <= P <= 115%
Показатель характеризует качество формируемого в целях ведения кассового плана по доходам федерального бюджета прогноза поступлений по доходам от использования имущества, находящегося в государственной и муниципальной собственности.
0,08
E(P) = 0,5, если 70% <= P < 85% или 115% < P <= 130%
где
Vfi - кассовое исполнение по доходам от использования имущества, находящегося в государственной и муниципальной собственности в отчетном периоде (в тыс. рублей);
Vкi - кассовый план поступления по доходам от использования имущества, находящегося в государственной и муниципальной собственности (в тыс. рублей)
E(P) = 0, если
P > 130% или P < 70%
Показатель рассчитывается ежеквартально и ежегодно
5
Качество прогнозирования поступлений по доходам от оказания платных услуг в целях составления и ведения кассового плана по доходам федерального бюджета

E(P) = 1, если 85% <= P <= 115%
Показатель характеризует качество формируемого в целях ведения кассового плана по доходам федерального бюджета прогноза поступлений по доходам от оказания платных услуг.
0,08
E(P) = 0,5, если 70% <= P < 85% или 115% < P <= 130%
где
Vfy - кассовое исполнение по доходам от оказания платных услуг в отчетном периоде (в тыс. рублей);
Vкy - кассовый план поступления по доходам от оказания платных услуг (в тыс. рублей)
E(P) = 0, если
P > 130% или P < 70%
Показатель рассчитывается ежеквартально и ежегодно
6
Качество прогнозирования поступлений по доходам от продажи материальных и нематериальных активов в целях составления и ведения кассового плана по доходам федерального бюджета

E(P) = 1, если 85% <= P <= 115%
Показатель характеризует качество формируемого в целях ведения кассового плана по доходам федерального бюджета прогноза поступлений по доходам от продажи материальных и нематериальных активов.
0,08
E(P) = 0,5, если 70% <= P < 85% или 115% < P <= 130%
где
Vfa - кассовое исполнение по доходам от продажи материальных и нематериальных активов в отчетном периоде (в тыс. рублей);
Vкa - кассовый план поступления по доходам от продажи материальных и нематериальных активов (в тыс. рублей)
E(P) = 0, если
P > 130% или P < 70%
Показатель рассчитывается ежеквартально и ежегодно
7
Качество прогнозирования поступлений по доходам от штрафов, санкций, возмещения ущерба в целях составления и ведения кассового плана по доходам федерального бюджета

0,08
E(P) = 1, если 85% <= P <= 115%
Показатель характеризует качество формируемого в целях ведения кассового плана по доходам федерального бюджета прогноза поступлений по доходам от штрафов, санкций, возмещения ущерба.
E(P) = 0,5, если 70% <= P < 85% или 115% < P <= 130%
где
Vfs - кассовое исполнение по доходам от штрафов, санкций, возмещения ущерба в отчетном периоде (в тыс. рублей);
Vкs - кассовый план поступления по доходам от штрафов, санкций, возмещения ущерба (в тыс. рублей)
E(P) = 0, если
P > 130% или P < 70%
Показатель рассчитывается ежеквартально и ежегодно
8
Качество управления сомнительной дебиторской задолженностью

0,05
E(P) = P
Показатель отражает качество администрирования дебиторской задолженности по доходам федерального бюджета, не исполненной должниками (плательщиками) в срок и не соответствующей критериям признания актива.
где
Ds - объем сомнительной дебиторской задолженности по состоянию на 1 число месяца, следующего за отчетным финансовым годом (далее - отчетный год) (тыс. рублей);
Ds0 - объем сомнительной дебиторской задолженности по состоянию на начало отчетного года (тыс. рублей);
Sb2 - кассовое исполнение по доходам федерального бюджета (тыс. рублей)
Показатель рассчитывается ежегодно
9
Качество методики прогнозирования поступлений доходов в бюджет (далее - методика прогнозирования)
P = Npa,
E(P) = P
Показатель отражает соблюдение требований постановления Правительства Российской Федерации от 23 июня 2016 г. N 574 "Об общих требованиях к методике прогнозирования поступлений доходов в бюджеты бюджетной системы Российской Федерации" по состоянию на 31 декабря отчетного года.
где
Npa - оценка состояния методики прогнозирования (баллов).
Npa принимает значение равное:
- 1, если методика прогнозирования поступлений по состоянию на 31 декабря отчетного года не требует доработки;
- 0,8, если методика прогнозирования по состоянию на 31 декабря отчетного года требует доработки по причинам, не затрагивающим алгоритмы прогнозирования доходов и полноту видов (подвидов) доходов (далее - иные причины), и в течение отчетного года проект доработанной методики прогнозирования поступал на рассмотрение в Министерство финансов Российской Федерации:
- 0,4, если методика прогнозирования по состоянию на 31 декабря отчетного года требует доработки по иным причинам и в течение отчетного года проект доработанной методики прогнозирования не поступал на рассмотрение в Министерство финансов Российской Федерации;
- 0, если методика прогнозирования по состоянию на 31 декабря отчетного года требует доработки по причинам, затрагивающим алгоритмы прогнозирования доходов и (или) полноту видов (подвидов) доходов
0,05
Показатель рассчитывается ежегодно
10
Качество прогнозирования поступления доходов от уплаты государственной пошлины в целях формирования проекта федерального закона о федеральном бюджете

0,08
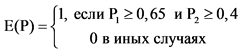
E(P) = 1, если 85% <= P <= 115%
Показатель характеризует качество прогнозирования доходов от уплаты государственной пошлины.
E(P) = 0,5, если 70% <= P < 85% или 115% < P <= 130%
где
Vfgp - кассовое исполнение по доходам от уплаты государственной пошлины в отчетном периоде (в тыс. рублей);
Vpgp - первоначальный прогноз поступления доходов от уплаты государственной пошлины (в тыс. рублей)
E(P) = 0, если
P > 130% или P < 70%
Показатель рассчитывается ежегодно
11
Качество прогнозирования поступления доходов от использования имущества, находящегося в государственной и муниципальной собственности, в целях формирования проекта федерального закона о федеральном бюджете

0,08
E(P) = 1, если 85% <= P <= 115%
Показатель характеризует качество прогнозирования доходов от использования имущества, находящегося в государственной и муниципальной собственности.
E(P) = 0,5, если 70% <= P < 85% или 115% < P <= 130%
где
Vfi - кассовое исполнение по доходам от использования имущества, находящегося в государственной и муниципальной собственности в отчетном периоде (в тыс. рублей);
Vpi - первоначальный прогноз поступления доходов от использования имущества, находящегося в государственной и муниципальной собственности (в тыс. рублей)
E(P) = 0, если
P > 130% или P < 70%
Показатель рассчитывается ежегодно
12
Качество прогнозирования поступления доходов от оказания платных услуг в целях формирования проекта федерального закона о федеральном бюджете

0,08
E(P) = 1, если 85% <= P <= 115%
Показатель характеризует качество прогнозирования доходов от оказания платных услуг.
E(P) = 0,5, если 70% <= P < 85% или 115% < P <= 130%
где
Vfy - кассовое исполнение по доходам от оказания платных услуг в отчетном периоде (в тыс. рублей);
Vpy - первоначальный прогноз поступления доходов от оказания платных услуг (в тыс. рублей)
E(P) = 0, если
P > 130% или P < 70%
Показатель рассчитывается ежегодно
13
Качество прогнозирования поступления доходов от продажи материальных и нематериальных активов в целях формирования проекта федерального закона о федеральном бюджете

0,08
E(P) = 1, если 85% <= P <= 115%
Показатель характеризует качество прогнозирования доходов от продажи материальных и нематериальных активов.
E(P) = 0,5, если 70% <= P < 85% или 115% < P <= 130%
где
Vfa - кассовое исполнение по доходам от продажи материальных и нематериальных активов в отчетном периоде (в тыс. рублей);
Vpa - первоначальный прогноз поступления доходов от продажи материальных и нематериальных активов (в тыс. рублей)
E(P) = 0, если
P > 130% или P < 70%
Показатель рассчитывается ежегодно
14
Качество прогнозирования поступления доходов от штрафов, санкций, возмещения ущерба в целях формирования проекта федерального закона о федеральном бюджете

0,08
E(P) = 1, если 85% <= P <= 115%
Показатель характеризует качество прогнозирования доходов от штрафов, санкций, возмещения ущерба.
E(P) = 0,5, если 70% <= P < 85% или 115% < P <= 130%
Vfs - кассовое исполнение по доходам от штрафов, санкций, возмещения ущерба в отчетном периоде (в тыс. рублей);
Vps - первоначальный прогноз поступления доходов от штрафов, санкций, возмещения ущерба (в тыс. рублей)
E(P) = 0, если
P > 130% или P < 70%
Показатель рассчитывается ежегодно
3. Показатели качества ведения бюджетного учета
и составления бюджетной отчетности
, где
N - количество показателей, используемых для расчета значений оценки качества ведения бюджетного учета и составления бюджетной отчетности;
vj - вес j-ого показателя;
E(Pj) - оценка по j-му показателю
N п/п
Наименование показателя
Переменные, используемые для расчета показателя качества финансового менеджмента
Вес (vj)
Расчет значения показателя качества финансового менеджмента
Комментарий
1
Нарушение порядка ведения бюджетного учета нефинансовых активов
P = Qnfa,
0,145

Показатель характеризует качество ведения бюджетного учета нефинансовых активов.
где
Qnfa - количество фактов нарушения требований к ведению бюджетного учета нефинансовых активов, которые не привели к искажению показателей бюджетной отчетности (единиц)
Показатель рассчитывается ежегодно
2
Нарушение порядка ведения бюджетного учета финансовых активов
P = Qfa,
0,145

Показатель характеризует качество ведения бюджетного учета финансовых активов.
где
Qfa - количество фактов нарушения требований к ведению бюджетного учета финансовых активов, которые не привели к искажению показателей бюджетной отчетности (единиц)
Показатель рассчитывается ежегодно
3
Нарушение порядка ведения бюджетного учета обязательств
P = Qob,
0,145

Показатель характеризует качество ведения бюджетного учета обязательств.
где
Qob - количество фактов нарушения требований к ведению бюджетного учета обязательств, которые не привели к искажению показателей бюджетной отчетности (единиц)
Показатель рассчитывается ежегодно
4
Нарушение порядка ведения бюджетного учета по счетам санкционирования расходов
P = Qsr,
0,14

Показатель характеризует качество ведения бюджетного учета по счетам санкционирования расходов.
где
Qsr - количество фактов нарушения требований к ведению бюджетного учета по счетам санкционирования расходов, которые не привели к искажению показателей бюджетной отчетности (единиц)
Показатель рассчитывается ежегодно
5
Нарушение порядка ведения бюджетного учета на забалансовых счетах
P = Qzs,
0,14

Показатель характеризует качество ведения бюджетного учета на забалансовых счетах.
где
Qzs - количество фактов нарушения требований к ведению бюджетного учета на забалансовых счетах, которые не привели к искажению показателей бюджетной отчетности (единиц)
Показатель рассчитывается ежегодно
6
Нарушение порядка составления бюджетной отчетности
P = Qbo,
0,145

Показатель характеризует качество составления бюджетной отчетности.
где
Qbo - количество фактов нарушения требований к составлению бюджетной отчетности за исключением искажения показателей бюджетной отчетности (единиц)
Показатель рассчитывается ежегодно
7
Нарушение порядка проведения инвентаризации объектов бухгалтерского учета
P = Qi,
0,14

Показатель характеризует качество проведения инвентаризации объектов бухгалтерского учета.
где
Qi - количество фактов нарушения порядка проведения инвентаризации объектов бухгалтерского учета, допущенных ТУ (единиц)
Показатель рассчитывается ежегодно
4. Показатели качества управления активами
, где
N - количество показателей, используемых для расчета значений оценки качества управления активами;
vj - вес j-ого показателя;
E(Pj) - оценка по j-му показателю.
N п/п
Наименование показателя
Переменные, используемые для расчета показателя качества финансового менеджмента
Вес (vj)
Расчет значения показателя качества финансового менеджмента
Комментарий
1
Нарушение требований к управлению (распоряжению), учету и контролю за использованием государственной собственности
P = Qsob,
0,3

Показатель характеризует наличие фактов нарушения требований к управлению (распоряжению), учету и контролю за использованием государственной собственности.
где
Qsob - количество фактов нарушения требований к управлению (распоряжению), учету и контролю за использованием государственной собственности,
допущенных ТУ (единиц)
Показатель рассчитывается ежегодно
2
Недостачи и хищения государственной собственности
,
0.4

Показатель характеризует обеспечение сохранности имущества.
где
Sx - сумма выявленных недостач, хищений, допущенных ТУ в отчетном финансовом году (далее - отчетный год) (тыс. рублей);
Osr - основные средства (остаточная стоимость) ТУ в денежном выражении по состоянию на 1 число месяца, следующего за отчетным периодом (тыс. рублей);
Na - нематериальные активы (остаточная стоимость) ТУ в денежном выражении по состоянию на 1 число месяца, следующего за отчетным периодом (тыс. рублей);
Mz - материальные запасы (остаточная стоимость) ТУ в денежном выражении по состоянию на 1 число месяца, следующего за отчетным периодом (тыс. рублей)
Показатель рассчитывается ежегодно
3
Эффективность управления недвижимым имуществом
,
0,3

Показатель характеризует соотношение доходов от передачи имущества в аренду (субаренду, безвозмездное пользование) и расходов на его содержание (использование).
где
R - сумма расходов по переданному в аренду (субаренду, безвозмездное пользование) имуществу в отчетном году (тыс. рублей);
Da - сумма доходов от перечисления арендаторами арендной платы в отчетном году (тыс. рублей);
Sv - сумма доходов от компенсации затрат (расходов) по оплате коммунальных услуг, услуг по эксплуатации, хозяйственному и иному обслуживанию, понесенных в связи с содержанием переданного в аренду (субаренду, безвозмездное пользование) имущества в отчетном году (тыс. рублей)
Показатель рассчитывается ежегодно
5. Показатели расчета оценки качества использования
полномочий на определение поставщиков (подрядчиков,
исполнителей), заключение и исполнение контрактов
, где
N - количество показателей, используемых для расчета значений оценки качества исполнения полномочий на определение поставщиков (подрядчиков, исполнителей), заключение и исполнение контрактов (далее - показатель);
vj - вес j-ого показателя;
E(Pj) - оценка по j-му показателю
N п/п
Наименование показателя
Переменные, используемые для расчета показателя качества финансового менеджмента
Вес (vj)
Расчет значения показателя качества финансового менеджмента
Комментарий
1
Доля экономии бюджетных ассигнований на закупку товаров (работ, услуг) по результатам проведения конкурентных способов определения поставщиков (подрядчиков, исполнителей)
,
0,125

Показатель характеризует условия проведения конкурентных способов определения поставщиков (подрядчиков, исполнителей), включая качество расчета начальных (максимальных) цен контрактов.
где
SKнмцк - сумма начальных (максимальных) цен контрактов, заключенных в отчетном периоде по результатам проведения конкурентных способов определения поставщиков (подрядчиков, исполнителей) (тыс. рублей);
SKkz1 - сумма цен заключенных контрактов по результатам проведения конкурентных способов определения поставщиков (подрядчиков, исполнителей) в отчетном периоде, в том числе контрактов, которые были расторгнуты по соглашению сторон или по решению суда, а также контрактов, признанных судом недействительными (тыс. рублей)
Показатель рассчитывается ежеквартально и ежегодно
2
Доля контрактов, заключенных с единственным поставщиком (подрядчиком, исполнителем) по результатам проведения конкурентных способов определения поставщиков (подрядчиков, исполнителей)
,
0,125

Показатель отражает создание условий для обеспечения конкуренции между участниками закупок.
где
Kep - количество контрактов, заключенных в отчетном периоде по результатам проведения конкурентных способов определения поставщиков (подрядчиков, исполнителей) с единственным поставщиком (подрядчиком, исполнителем) (единиц);
Kks - общее количество контрактов, заключенных по результатам проведения конкурентных способов определения поставщиков (подрядчиков, исполнителей) в отчетном периоде (единиц)
Показатель рассчитывается ежеквартально и ежегодно
3
Доля обоснованных жалоб на действия (бездействие) ТУ
,
0,125

Показатель отражает степень соблюдения законодательства Российской Федерации и иных нормативных правовых актов о контрактной системе в сфере закупок товаров, работ, услуг для обеспечения государственных нужд.
где
KSzgo - количество обоснованных или частично обоснованных жалоб на действия (бездействие) ТУ в отчетном периоде (единиц);
KSzg - общее количество поданных жалоб на действия (бездействие) ТУ в отчетном периоде (единиц)
Показатель рассчитывается ежеквартально и ежегодно
4
Нарушение требований к принятию решений о способе определения поставщика (подрядчика, исполнителя)
P = Qnz1, если Bz /= 0,
0,125

Показатель характеризует соблюдение принципа обеспечения конкуренции при осуществлении закупок.
где
Qnz1 - количество фактов нарушения требований к принятию решений о способе определения поставщика (подрядчика, исполнителя), в том числе решений о закупке у единственного поставщика (подрядчика, исполнителя) (единиц);
Bz - объем ЛБО по расходам на закупку по группе видов расходов "200 Закупка товаров, работ и услуг для обеспечения государственных (муниципальных) нужд" (далее - расходы на закупки), согласно сметы ТУ по состоянию на конец отчетного финансового года (далее - отчетный год) (тыс. рублей)
Показатель рассчитывается ежегодно
5
Нарушение требований о размещении информации в единой информационной системе в сфере закупок
P = Qnz2, если Bz /= 0,
0,125

Показатель характеризует соблюдение принципов открытости и прозрачности информации о контрактной системе в сфере закупок товаров, работ, услуг для обеспечения государственных нужд.
где
Qnz2 - количество фактов нарушения требований о размещении информации в единой информационной системе в сфере закупок, в том числе при размещении извещений об осуществлении закупки, протоколов комиссии по осуществлению закупок (единиц);
Bz - объем ЛБО по расходам на закупки согласно сметы ТУ по состоянию на конец отчетного года (тыс. рублей)
Показатель рассчитывается ежегодно
6
Нарушение требований в ходе определения поставщика (подрядчика, исполнителя)
P = Qnz3, если Bz /= 0,
0,125

Показатель характеризует правомерность определения поставщика (подрядчика, исполнителя).
где
Qnz3 - количество фактов нарушения требований к информации и документам, формируемым в целях определения поставщика (подрядчика, исполнителя), в том числе к протоколам, составленным в ходе определения поставщика (подрядчика, исполнителя), а также к установлению требований к участникам закупки и (или) к составу заявки на участие в определении поставщика (подрядчика, исполнителя) (единиц);
Bz - объем ЛБО по расходам на закупки согласно сметы ТУ по состоянию на конец отчетного года (тыс. рублей)
Показатель рассчитывается ежегодно
7
Нарушение требований к заключению, изменению и (или) исполнению контракта
P = Qnz4, если Bz /= 0,
0,125

Показатель характеризует качество исполнения полномочий на заключение и исполнение контрактов.
где
Qnz4 - количество фактов нарушения требований к заключению контракта, изменению контракта, приемке, включая проведение экспертизы, и требований к взаимодействию с поставщиком (подрядчиком, исполнителем) при исполнении, изменении, расторжении контракта, применении мер ответственности и совершении иных действий в случае нарушения поставщиком (подрядчиком, исполнителем) условий контракта (единиц);
Bz - объем ЛБО по расходам на закупки согласно сметы ТУ по состоянию на конец отчетного года (тыс. рублей)
Показатель рассчитывается ежегодно
8
Результативность использования бюджетных средств на закупку товаров (работ, услуг)
,
0,125

Показатель отражает уровень кассового исполнения по расходам на закупку товаров (работ, услуг), по которым запланирована в отчетном году поставка товаров (выполнение работ, оказание услуг).
где
Ez - кассовое исполнение по расходам на закупки (тыс. рублей);
Dz - дебиторская задолженность по расчетам по выданным авансам и с подотчетными лицами по расходам на закупки по состоянию на 1 число месяца, следующего за отчетным годом (тыс. рублей);
Dpz - просроченная дебиторская задолженность по расчетам по выданным авансам и с подотчетными лицами по расходам на закупки по состоянию на 1 число месяца, следующего за отчетным годом (тыс. рублей);
Ddz - долгосрочная дебиторская задолженность по расчетам по выданным авансам и с подотчетными лицами по расходам на закупки по состоянию на начало отчетного года (тыс. рублей);
Lz - объем лимитов бюджетных обязательств по расходам на закупки по состоянию на конец отчетного года (тыс. рублей)
Показатель рассчитывается ежегодно
Приложение N 2
к Порядку проведения мониторинга
качества финансового менеджмента
в Россельхознадзоре
Сводный отчет
о результатах мониторинга качества финансового менеджмента
N п/п
Критерии оценки
Оценка качества управления расходами бюджета
Оценка качества управления доходами бюджета
Оценка качества ведения бюджетного учета и составления бюджетной отчетности
Оценка качества управления активами
Оценка качества исполнения полномочий на определение поставщиков (подрядчиков, исполнителей), заключение и исполнение контрактов
Итого значение показателя качества финансового менеджмента
Получатели средств федерального бюджета
I1
I2
I3
I4
I5
Ib
Дальневосточный федеральный округ
1
Наименование ТУ
Приволжский федеральный округ
2
Наименование ТУ
Северо-западный федеральный округ
3
Наименование ТУ
Северо-Кавказский федеральный округ
4
Наименование ТУ
Сибирский федеральный округ
5
Наименование ТУ
Уральский федеральный округ
6
Наименование ТУ
Центральный федеральный округ
7
Наименование ТУ
Южный федеральный округ
8
Наименование ТУ