Приказ Казначейства России от 30.12.2025 N 445
МИНИСТЕРСТВО ФИНАНСОВ РОССИЙСКОЙ ФЕДЕРАЦИИ
ФЕДЕРАЛЬНОЕ КАЗНАЧЕЙСТВО
ПРИКАЗ
от 30 декабря 2025 г. N 445
ОБ УТВЕРЖДЕНИИ ПОРЯДКА
ПРОВЕДЕНИЯ МОНИТОРИНГА КАЧЕСТВА ФИНАНСОВОГО МЕНЕДЖМЕНТА
В ТЕРРИТОРИАЛЬНЫХ ОРГАНАХ ФЕДЕРАЛЬНОГО КАЗНАЧЕЙСТВА
И ФЕДЕРАЛЬНОМ КАЗЕННОМ УЧРЕЖДЕНИИ "ЦЕНТР ПО ОБЕСПЕЧЕНИЮ
ДЕЯТЕЛЬНОСТИ КАЗНАЧЕЙСТВА РОССИИ"
В целях реализации подпункта 2 пункта 6 статьи 160.2-1 Бюджетного кодекса Российской Федерации и в целях повышения качества финансового менеджмента в территориальных органах Федерального казначейства и Федеральном казенном учреждении "Центр по обеспечению деятельности Казначейства России" приказываю:
1. Утвердить прилагаемый Порядок проведения мониторинга качества финансового менеджмента в территориальных органах Федерального казначейства и Федеральном казенном учреждении "Центр по обеспечению деятельности Казначейства России".
2. Признать утратившим силу приказ Федерального казначейства от 22 февраля 2024 г. N 64 "Об утверждении порядка проведения мониторинга качества финансового менеджмента в территориальных органах Федерального казначейства и Федеральном казенном учреждении "Центр по обеспечению деятельности Казначейства России".
3. Контроль за исполнением настоящего приказа возложить на заместителя руководителя Федерального казначейства Н.М. Горину.
Руководитель
Р.Е.АРТЮХИН
Утвержден
приказом Федерального казначейства
от 30 декабря 2025 г. N 445
ПОРЯДОК
ПРОВЕДЕНИЯ МОНИТОРИНГА КАЧЕСТВА ФИНАНСОВОГО МЕНЕДЖМЕНТА
В ТЕРРИТОРИАЛЬНЫХ ОРГАНАХ ФЕДЕРАЛЬНОГО КАЗНАЧЕЙСТВА
И ФЕДЕРАЛЬНОМ КАЗЕННОМ УЧРЕЖДЕНИИ "ЦЕНТР ПО ОБЕСПЕЧЕНИЮ
ДЕЯТЕЛЬНОСТИ КАЗНАЧЕЙСТВА РОССИИ"
1. Настоящий Порядок определяет порядок оценки качества финансового менеджмента в территориальных органах Федерального казначейства и Федеральном казенном учреждении "Центр по обеспечению деятельности Казначейства России" (далее - Порядок, ТОФК, ФКУ "ЦОКР").
2. Годовой мониторинг качества финансового менеджмента в ТОФК проводится по состоянию на 1 января года, следующего за отчетным финансовым годом, по показателям согласно приложению N 1 к Порядку.
3. Квартальный мониторинг качества финансового менеджмента в ТОФК проводится по состоянию на 1 июля и 1 октября текущего финансового года нарастающим итогом с начала года по показателям согласно приложению N 1 к Порядку.
4. Годовой мониторинг качества финансового менеджмента в ФКУ "ЦОКР" проводится по состоянию на 1 января года, следующего за отчетным финансовым годом, по показателям согласно приложению N 2 к Порядку.
5. Квартальный мониторинг качества финансового менеджмента в ФКУ "ЦОКР" проводится по состоянию на 1 июля и 1 октября текущего финансового года нарастающим итогом с начала года по показателям согласно приложению N 3 к Порядку.
6. Годовой и квартальный мониторинг качества финансового менеджмента в ТОФК и ФКУ "ЦОКР" проводится на основании представленной бюджетной отчетности и иной информации, направленной в Управление делами Федерального казначейства.
7. При проведении ежеквартального мониторинга в ТОФК также используются значения оценок по показателям качества финансового менеджмента, рассчитанные при проведении годового мониторинга.
8. Итоговая оценка качества финансового менеджмента в ТОФК или в ФКУ "ЦОКР" за отчетный период определяется по формуле:

где:
E - итоговая оценка качества финансового менеджмента в ТОФК или в ФКУ "ЦОКР". При этом возможное максимальное значение составляет 100 баллов;
xi - вес оцениваемого i-ого направления финансового менеджмента в ТОФК или в ФКУ "ЦОКР";
kij - коэффициент j-ого показателя по i-ому оцениваемому направлению финансового менеджмента в ТОФК или в ФКУ "ЦОКР";
nij - оцениваемый j-ый показатель по i-ому направлению финансового менеджмента в ТОФК или в ФКУ "ЦОКР";
i - оцениваемое направление финансового менеджмента в ТОФК или в ФКУ "ЦОКР";
j - показатель, входящий в оцениваемое i-ое направление финансового менеджмента в ТОФК или в ФКУ "ЦОКР".
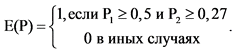
9. Значения итоговой оценки качества финансового менеджмента ранжируются следующим образом:
Для ТОФК:
- от 90,1 до 100,0 баллов - "отлично";
- от 80,1 до 90,0 баллов - "хорошо";
- от 60,1 до 80,0 баллов - "удовлетворительно";
- до 60,0 баллов - "неудовлетворительно".
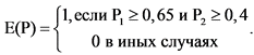
Для ФКУ "ЦОКР":
- от 90,1 до 100,0 баллов - "отлично";
- от 75,1 до 90,0 баллов - "хорошо";
- от 55,1 до 75,0 баллов - "удовлетворительно";
- до 55,0 баллов - "неудовлетворительно".
10. Управление делами Федерального казначейства:
10.1. до 30 мая текущего финансового года рассчитывает показатели годового мониторинга качества финансового менеджмента в ТОФК и ФКУ "ЦОКР" согласно приложению N 1 и приложению N 2 к Порядку соответственно;
10.2. в срок, не превышающий 30 календарных дней со дня сдачи бюджетной отчетности по главе 100 "Федеральное казначейство", осуществляет расчет показателей квартального мониторинга качества финансового менеджмента в ТОФК и ФКУ "ЦОКР" согласно приложению N 1 и приложению N 3 к Порядку соответственно;
10.3. по итогам оценки формирует Отчет о результатах мониторинга качества финансового менеджмента в ТОФК и ФКУ "ЦОКР" и представляет на согласование руководителю Федерального казначейства и после согласования размещает на официальном сайте Федерального казначейства в информационно-коммуникационной сети "Интернет" в разделе "Документы", подразделе "Обеспечение деятельности Федерального казначейства".
Приложение N 1
к Порядку проведения мониторинга
качества финансового менеджмента
ПОКАЗАТЕЛИ
ГОДОВОГО И КВАРТАЛЬНОГО МОНИТОРИНГА КАЧЕСТВА
ФИНАНСОВОГО МЕНЕДЖМЕНТА В ТЕРРИТОРИАЛЬНЫХ ОРГАНАХ
ФЕДЕРАЛЬНОГО КАЗНАЧЕЙСТВА
Наименование показателя
Расчет значения показателя
Расчет значения оценки по показателю
Комментарий
Вес
1. Наличие замечаний от Счетной палаты Российской Федерации в Представлении Счетной палаты Российской Федерации
P = Qz,

Негативным считается факт наличия замечаний от Счетной палаты Российской Федерации в Представлении Счетной палаты Российской Федерации. Показатель рассчитывается ежегодно
0,33
где
Qz - количество замечаний от Счетной палаты Российской Федерации в Представлении Счетной палаты Российской Федерации.
2. Нарушение сроков предоставления документов по Приказу Казначейства России от 15.01.2021 N 7н "Об утверждении Порядка принятия Федеральным казначейством, территориальными органами Федерального казначейства и Федеральным казенным учреждением "Центр по обеспечению деятельности Казначейства России" решений о признании безнадежной к взысканию задолженности по платежам в бюджеты бюджетной системы Российской Федерации"
P = Qk,

Негативным считается факт наличия нарушений требований к сроку направления решений о признании безнадежной к взысканию задолженности по платежам в бюджеты бюджетной системы Российской Федерации Показатель рассчитывается ежегодно
0,33
где
Qk - количество фактов нарушения требований к сроку направления решений о признании безнадежной к взысканию задолженности по платежам в бюджеты бюджетной системы Российской Федерации
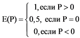
3. Качество управления просроченной дебиторской задолженностью по платежам в бюджет


Негативным считается рост просроченной дебиторской задолженности по платежам в бюджет. Показатель рассчитывается ежеквартально и ежегодно
0,34
если Dp1 > 0, Dp0 = 0, то P = 0;
если Dp1 = Dp0 = 0, то P = -1;
где
Dp0 - просроченная дебиторская задолженность по платежам в бюджет на начало отчетного периода (в тыс. рублей);
Dp1 - просроченная дебиторская задолженность по платежам в бюджет на конец отчетного периода (в тыс. рублей)
Приложение N 2
к Порядку проведения мониторинга
качества финансового менеджмента
ПОКАЗАТЕЛИ
ГОДОВОГО МОНИТОРИНГА КАЧЕСТВА ФИНАНСОВОГО МЕНЕДЖМЕНТА
В ФЕДЕРАЛЬНОМ КАЗЕННОМ УЧРЕЖДЕНИИ "ЦЕНТР ПО ОБЕСПЕЧЕНИЮ
ДЕЯТЕЛЬНОСТИ КАЗНАЧЕЙСТВА РОССИИ"
Наименование показателя
Расчет значения показателя
Расчет значения оценки по показателю
Комментарий
Вес
1. Показатели, используемые для расчета оценки качества управления расходами бюджета
30%
1.1 Группа показателей качества управления расходами на закупку товаров, работ и услуг для обеспечения государственных нужд
20%
1.1.1 Соотношение объема финансовых нарушений и кассового исполнения по расходам


Показатель отражает степень соблюдения требований бюджетного законодательства Российской Федерации и иных нормативных правовых актов, регулирующих бюджетные правоотношения (далее - требования), при исполнении федерального бюджета.
0,2
где
Sn2 - объем неправомерного, нецелевого и (или) неэффективного использования бюджетных средств на закупку товаров, работ и услуг для обеспечения государственных нужд в денежном выражении (тыс. рублей), установленный при проверке исполнения федерального бюджета по главе 100 "Федеральное казначейство";
E2 - кассовое исполнение по расходам на закупку товаров, работ и услуг для обеспечения государственных нужд (тыс. рублей)
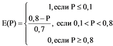
1.1.2 Нарушение требований к формированию, ведению и представлению документов, необходимых для планирования и исполнения бюджета
P = Qd1, если B2
0,

Показатель отражает качество финансовой дисциплины при формировании и исполнении федерального закона о федеральном бюджете на очередной финансовый год и плановый период.
0,1
где
Qd1 - количество фактов нарушения требований к формированию, ведению и представлению документов, в том числе требований к срокам их представления, необходимых для планирования и исполнения бюджета по расходам на закупку товаров, работ и услуг для обеспечения государственных нужд, включая нарушения требований к порядку составления, утверждения и ведения бюджетных смет (далее - порядок ведения бюджетных смет), принятию бюджетных обязательств, а также требований и условий оплаты государственных контрактов (договоров) (единиц), установленных при проверке исполнения федерального бюджета по главе 100 "Федеральное казначейство";
B2 - объем бюджетных ассигнований на закупку товаров, работ и услуг для обеспечения государственных нужд согласно сводной бюджетной росписи по состоянию на конец отчетного периода (тыс. рублей)
1.1.3 Доля неиспользованных на конец года бюджетных ассигнований


Показатель отражает степень освоения бюджетных средств на закупку товаров, работ и услуг для обеспечения государственных нужд.
0,1
где
E2 - кассовое исполнение по расходам на закупку товаров, работ и услуг для обеспечения государственных нужд (тыс. рублей);
B2 - объем бюджетных ассигнований на закупку товаров, работ и услуг для обеспечения государственных нужд согласно сводной бюджетной росписи по состоянию на конец отчетного периода (тыс. рублей)
1.1.4 Потребность во внесении изменений в сводную бюджетную роспись


Показатель характеризует качество планирования и исполнения по расходам на закупку товаров, работ и услуг для обеспечения государственных нужд.
0,1

где
Bk2i - объем бюджетных ассигнований на закупку товаров, работ и услуг для обеспечения государственных нужд по i-му показателю сводной бюджетной росписи по состоянию на конец отчетного периода (тыс. рублей);
Bn2i - объем бюджетных ассигнований на закупку товаров, работ и услуг для обеспечения государственных нужд по i-му показателю сводной бюджетной росписи по состоянию на начало отчетного периода (тыс. рублей);
E2i - кассовое исполнение по i-му показателю сводной бюджетной росписи по расходам на закупку товаров, работ и услуг для обеспечения государственных нужд (тыс. рублей);
K2 - количество показателей сводной бюджетной росписи по расходам на закупку товаров, работ и услуг для обеспечения государственных нужд на конец отчетного периода (единиц);
B2 - объем бюджетных ассигнований на закупку товаров, работ и услуг для обеспечения государственных нужд согласно сводной бюджетной росписи по состоянию на конец отчетного периода (тыс. рублей)
1.1.5 Качество подготовки обоснований бюджетных ассигнований при формировании проекта федерального закона о федеральном бюджете на очередной финансовый год и плановый период
, если B2
0,
E(P) = 1 - P
Показатель характеризует качество подготовки обоснований бюджетных ассигнований.
0,1
где
Od2 - количество обоснований бюджетных ассигнований на закупку товаров, работ и услуг для обеспечения государственных нужд, в отношении которых Министерством финансов Российской Федерации направлены замечания (единиц);
O2 - общее количество представленных в Министерство финансов Российской Федерации обоснований бюджетных ассигнований на закупку товаров, работ и услуг для обеспечения государственных нужд (единиц);
B2 - объем бюджетных ассигнований на закупку товаров, работ и услуг для обеспечения государственных нужд согласно сводной бюджетной росписи по состоянию на конец отчетного периода (тыс. рублей)
1.1.6 Отклонение плановых и фактических показателей при кассовом планировании


Показатель характеризует качество формирования прогноза перечислений по расходам на закупку товаров, работ и услуг для обеспечения государственных нужд в целях ведения кассового плана, а также риски появления кассовых разрывов за счет ненадлежащего прогнозирования перечислений из федерального бюджета.
0,1
где
E2 - кассовое исполнение по расходам на закупку товаров, работ и услуг для обеспечения государственных нужд (тыс. рублей);
EPt2 - прогноз перечислений по расходам на закупку товаров, работ и услуг для обеспечения государственных нужд за отчетный период (тыс. рублей);
B2 - объем бюджетных ассигнований на закупку товаров, работ и услуг для обеспечения государственных нужд согласно сводной бюджетной росписи по состоянию на конец отчетного периода (тыс. рублей)
1.1.7 Уровень принятия бюджетных обязательств и кассового исполнения по расходам


Показатель отражает уровень принятия бюджетных обязательств и кассового исполнения по расходам на закупку товаров, работ и услуг для обеспечения государственных нужд.
0,1

где
Sra2 - объем принятых бюджетных обязательств по расходам на закупку товаров, работ и услуг для обеспечения государственных нужд по состоянию на конец отчетного периода (тыс. рублей);
B2 - объем бюджетных ассигнований на закупку товаров, работ и услуг для обеспечения государственных нужд согласно сводной бюджетной росписи по состоянию на конец отчетного периода (тыс. рублей);
E2 - кассовое исполнение по расходам на закупку товаров, работ и услуг для обеспечения государственных нужд (тыс. рублей)
1.1.8 Доля кассового исполнения по расходам в IV квартале


Показатель отражает равномерность кассового исполнения по расходам на закупку товаров, работ и услуг для обеспечения государственных нужд.
0,1
где
Ekv2 - кассовое исполнение по расходам на закупку товаров, работ и услуг для обеспечения государственных нужд в IV квартале отчетного года (тыс. рублей);
E2 - кассовое исполнение по расходам на закупку товаров, работ и услуг для обеспечения государственных нужд (тыс. рублей)
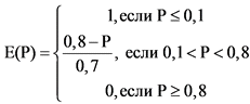
1.1.9 Наличие просроченной дебиторской задолженности

E(P) = P
Показатель отражает результативность использования бюджетных средств на закупку товаров, работ и услуг для обеспечения государственных нужд.
0,1
где
Dp2 - просроченная дебиторская задолженность по расчетам по выданным авансам и с подотчетными лицами по расходам на закупку товаров, работ и услуг для обеспечения государственных нужд по состоянию на 1 число месяца, следующего за отчетным периодом (тыс. рублей);
B2 - объем бюджетных ассигнований на закупку товаров, работ и услуг для обеспечения государственных нужд согласно сводной бюджетной росписи по состоянию на конец отчетного периода (тыс. рублей)
1.2. Группа показателей качества управления расходами на выплаты персоналу, социальное обеспечение и иные выплаты населению, уплату налогов, сборов и иных платежей
10%
1.2.1 Соотношение объема финансовых нарушений и кассового исполнения по расходам


Показатель отражает степень соблюдения требований при исполнении федерального бюджета.
0,34
где
Sn - объем неправомерного, нецелевого и (или) неэффективного использования бюджетных средств на выплаты персоналу, социальное обеспечение и иные выплаты населению, уплату налогов, сборов и иных платежей, предоставление платежей, взносов, безвозмездных перечислений субъектам международного права (далее - иные выплаты) в денежном выражении (тыс. рублей), установленный при проверке исполнения федерального бюджета по главе 100 "Федеральное казначейство";
E - кассовое исполнение по расходам на иные выплаты (тыс. рублей)
1.2.2 Нарушение требований к формированию, ведению и представлению документов, необходимых для планирования и исполнения бюджета
P = Qd, если B
0,

Показатель отражает качество финансовой дисциплины при формировании и исполнении федерального закона о федеральном бюджете на очередной финансовый год и плановый период.
0,33
где
Qd - количество фактов нарушения требований к формированию, ведению и представлению документов, в том числе требований к срокам их представления, необходимых для планирования и исполнения бюджета по расходам на иные выплаты, включая нарушения требований к порядку ведения бюджетных смет, принятию бюджетных обязательств, а также требований и условий оплаты государственных контрактов (договоров) (единиц), установленных при проверке исполнения федерального бюджета по главе 100 "Федеральное казначейство";
B - объем бюджетных ассигнований на иные выплаты согласно сводной бюджетной росписи по состоянию на конец отчетного периода (тыс. рублей)
1.2.3 Качество подготовки обоснований бюджетных ассигнований при формировании проекта федерального закона о федеральном бюджете на очередной финансовый год и плановый период
, если B
0,
E(P) = 1 - P
Показатель характеризует качество подготовки обоснований бюджетных ассигнований.
0,33
где
Od - количество обоснований бюджетных ассигнований на иные выплаты, в отношении которых Министерством финансов Российской Федерации направлены замечания (единиц);
O - общее количество представленных в Министерство финансов Российской Федерации обоснований бюджетных ассигнований на иные выплаты (единиц);
B - объем бюджетных ассигнований на иные выплаты согласно сводной бюджетной росписи по состоянию на конец отчетного периода (тыс. рублей)
2. Показатели, используемые для расчета оценки качества управления доходами бюджета
20%
2.1. Наличие просроченной дебиторской задолженности

E(P) = P
Показатель отражает качество контроля за полнотой и своевременностью осуществления платежей в федеральный бюджет.
0,5
где
Sb - кассовое исполнение по доходам от штрафов, санкций, возмещения ущерба, от использования имущества, находящегося в государственной собственности (далее оцениваемые доходы) (тыс. рублей);
Dp1 - просроченная дебиторская задолженность по расчетам по доходам и расчетам по ущербу и иным доходам по оцениваемым доходам (далее - дебиторская задолженность по оцениваемым доходам) по состоянию на 1 число месяца, следующего за отчетным периодом (тыс. рублей);
Dp0 - просроченная дебиторская задолженность по оцениваемым доходам по состоянию на начало отчетного периода (тыс. рублей)
2.2. Динамика объема дебиторской задолженности

E(P) = P
Показатель отражает качество работы по взысканию и недопущению образования дебиторской задолженности.
0,5
где
D - объем дебиторской задолженности по оцениваемым доходам по состоянию на 1 число месяца, следующего за отчетным периодом (тыс. рублей);
D0 - объем дебиторской задолженности по оцениваемым доходам по состоянию на начало отчетного периода (тыс. рублей);
Sb - кассовое исполнение по оцениваемым доходам (тыс. рублей)
3. Показатели, используемые для расчета оценки качества ведения бюджетного учета и составления бюджетной отчетности
20%
3.1 Нарушение порядка составления бюджетной отчетности главного администратора бюджетных средств по главе 100 "Федеральное казначейство".
P = Qbo,

Показатель характеризует качество составления бюджетной отчетности.
1
где
Qbo - количество фактов нарушения требований к составлению бюджетной отчетности за исключением искажения показателей бюджетной отчетности (единиц), установленный при проверке исполнения федерального бюджета по главе 100 "Федеральное казначейство".
4. Показатели, используемые для расчета оценки качества управления активами
15%
4.1 Нарушение требований к управлению (распоряжению), учету и контролю за использованием государственной собственности
P = Qsob,

Показатель характеризует наличие фактов нарушения требований к управлению (распоряжению), учету и контролю за использованием государственной собственности.
0,5
где
Qsob - количество фактов нарушения требований к управлению (распоряжению), учету и контролю за использованием государственной собственности, допущенных главным распорядителем средств федерального бюджета, главным администратором доходов федерального бюджета, главным администратором источников финансирования дефицита федерального бюджета (далее - главный администратор) (единиц), установленный при проверке исполнения федерального бюджета по главе 100 "Федеральное казначейство".
4.2 Эффективность управления недвижимым имуществом


Показатель характеризует соотношение доходов от передачи имущества в аренду (субаренду, безвозмездное пользование) и расходов на его содержание (использование).
0,5
где
R - сумма расходов по переданному в аренду (субаренду, безвозмездное пользование) имуществу в отчетном году (тыс. рублей);
Da - сумма доходов от перечисления арендаторами арендной платы в отчетном году (тыс. рублей);
Sv - сумма доходов от компенсации затрат (расходов) по оплате коммунальных услуг, услуг по эксплуатации, хозяйственному и иному обслуживанию, понесенных в связи с содержанием переданного в аренду (субаренду, безвозмездное пользование) имущества в отчетном году (тыс. рублей)
5. Показатели, используемые для расчета оценки качества исполнения полномочий на определение поставщиков (подрядчиков, исполнителей), заключение и исполнение контрактов
15%
5.1 Доля контрактов, заключенных с единственным поставщиком (подрядчиком, исполнителем) по результатам проведения конкурентных способов определения поставщиков (подрядчиков, исполнителей)


Показатель отражает создание условий для обеспечения конкуренции между участниками закупок.
1
где
Kep - количество контрактов, заключенных в отчетном периоде по результатам проведения конкурентных способов определения поставщиков (подрядчиков, исполнителей) с единственным поставщиком (подрядчиком, исполнителем) (единиц);
Kks - общее количество контрактов, заключенных по результатам проведения конкурентных способов определения поставщиков (подрядчиков, исполнителей) в отчетном периоде (единиц)
Приложение N 3
к Порядку проведения мониторинга
качества финансового менеджмента
ПОКАЗАТЕЛИ
КВАРТАЛЬНОГО МОНИТОРИНГА КАЧЕСТВА ФИНАНСОВОГО МЕНЕДЖМЕНТА
В ФЕДЕРАЛЬНОМ КАЗЕННОМ УЧРЕЖДЕНИИ "ЦЕНТР ПО ОБЕСПЕЧЕНИЮ
ДЕЯТЕЛЬНОСТИ КАЗНАЧЕЙСТВА РОССИИ"
Наименование показателя
Расчет значения показателя
Расчет значения оценки по показателю
Комментарий
Вес
1. Показатели, используемые для расчета оценки качества управления расходами на закупку товаров, работ и услуг для обеспечения государственных нужд
50%
1.1 Потребность во внесении изменений в сводную бюджетную роспись

При проведении мониторинга качества финансового менеджмента (далее - мониторинг) за первое полугодие и 9 месяцев текущего финансового года (далее соответственно - текущий год, ежеквартальный мониторинг):
Показатель характеризует качество планирования и исполнения по расходам на закупку товаров, работ и услуг для обеспечения государственных нужд.
0,25

где
Bk2i - объем бюджетных ассигнований на закупку товаров, работ и услуг для обеспечения государственных нужд по i-му показателю сводной бюджетной росписи по состоянию на конец отчетного периода (тыс. рублей);
Bn2i - объем бюджетных ассигнований на закупку товаров, работ и услуг для обеспечения государственных нужд по i-му показателю сводной бюджетной росписи по состоянию на начало отчетного периода (тыс. рублей);
E2i - кассовое исполнение по i-му показателю сводной бюджетной росписи по расходам на закупку товаров, работ и услуг для обеспечения государственных нужд (тыс. рублей);
K2 - количество показателей сводной бюджетной росписи по расходам на закупку товаров, работ и услуг для обеспечения государственных нужд на конец отчетного периода (единиц);
B2 - объем бюджетных ассигнований на закупку товаров, работ и услуг для обеспечения государственных нужд согласно сводной бюджетной росписи по состоянию на конец отчетного периода (тыс. рублей)

1.2 Отклонение плановых и фактических показателей при кассовом планировании


Показатель характеризует качество формирования прогноза перечислений по расходам на закупку товаров, работ и услуг для обеспечения государственных нужд в целях ведения кассового плана, а также риски появления кассовых разрывов за счет ненадлежащего прогнозирования перечислений из федерального бюджета
0,25
где
E2 - кассовое исполнение по расходам на закупку товаров, работ и услуг для обеспечения государственных нужд (тыс. рублей);
EPt2 - прогноз перечислений по расходам на закупку товаров, работ и услуг для обеспечения государственных нужд за отчетный период (тыс. рублей);
B2 - объем бюджетных ассигнований на закупку товаров, работ и услуг для обеспечения государственных нужд согласно сводной бюджетной росписи по состоянию на конец отчетного периода (тыс. рублей)
1.3 Уровень принятия бюджетных обязательств и кассового исполнения по расходам

При проведении мониторинга за первое полугодие текущего года:
Показатель отражает уровень принятия бюджетных обязательств и кассового исполнения по расходам на закупку товаров, работ и услуг для обеспечения государственных нужд.
0,25


где
Sra2 - объем принятых бюджетных обязательств по расходам на закупку товаров, работ и услуг для обеспечения государственных нужд по состоянию на конец отчетного периода (тыс. рублей);
B2 - объем бюджетных ассигнований на закупку товаров, работ и услуг для обеспечения государственных нужд согласно сводной бюджетной росписи по состоянию на конец отчетного периода (тыс. рублей);
E2 - кассовое исполнение по расходам на 1 закупку товаров, работ и услуг для обеспечения государственных нужд (тыс. рублей)
При проведении мониторинга за 9 месяцев текущего года:

1.4 Наличие просроченной дебиторской задолженности

E(P) = P
Показатель отражает результативность использования бюджетных средств на закупку товаров, работ и услуг для обеспечения государственных нужд.
0,25
где
Dp2 - просроченная дебиторская задолженность по расчетам по выданным авансам и с подотчетными лицами по расходам на закупку товаров, работ и услуг для обеспечения государственных нужд по состоянию на 1 число месяца, следующего за отчетным периодом (тыс. рублей);
B2 - объем бюджетных ассигнований на закупку товаров, работ и услуг для обеспечения государственных нужд согласно сводной бюджетной росписи по состоянию на конец отчетного периода (тыс. рублей)
2. Показатели, используемые для расчета оценки качества управления доходами бюджета
30%
2.1. Наличие просроченной дебиторской задолженности

E(P) = P
Показатель отражает качество контроля за полнотой и своевременностью осуществления платежей в федеральный бюджет.
0,5
где
Sb - кассовое исполнение по доходам от штрафов, санкций, возмещения ущерба, от использования имущества, находящегося в государственной собственности (далее - оцениваемые доходы) (тыс. рублей);
Dp1 - просроченная дебиторская задолженность по расчетам по доходам и расчетам по ущербу и иным доходам по оцениваемым доходам (далее - дебиторская задолженность по оцениваемым доходам) по состоянию на 1 число месяца, следующего за отчетным периодом (тыс. рублей);
Dp0 - просроченная дебиторская задолженность по оцениваемым доходам по состоянию на начало отчетного периода (тыс. рублей)
2.2 Динамика объема дебиторской задолженности

E(P) = P
Показатель отражает качество работы по взысканию и недопущению образования дебиторской задолженности.
0,5
где
D - объем дебиторской задолженности по оцениваемым доходам по состоянию на 1 число месяца, следующего за отчетным периодом (тыс. рублей);
D0 - объем дебиторской задолженности по оцениваемым доходам по состоянию на начало отчетного периода (тыс. рублей);
Sb - кассовое исполнение по оцениваемым доходам (тыс. рублей)
3. Показатели, используемые для расчета оценки качества исполнения полномочий на определение поставщиков (подрядчиков, исполнителей), заключение и исполнение контрактов
20%
3.1 Доля контрактов, заключенных с единственным поставщиком (подрядчиком, исполнителем) по результатам проведения конкурентных способов определения поставщиков (подрядчиков, исполнителей)


Показатель отражает создание условий для обеспечения конкуренции между участниками закупок.
1
где
Kep - количество контрактов, заключенных в отчетном периоде по результатам проведения конкурентных способов определения поставщиков (подрядчиков, исполнителей) с единственным поставщиком (подрядчиком, исполнителем) (единиц);
Kks - общее количество контрактов, заключенных по результатам проведения конкурентных способов определения поставщиков (подрядчиков, исполнителей) в отчетном периоде (единиц)