Приказ ФНС России от 26.12.2025 N ЕД-7-3/1276@
МИНИСТЕРСТВО ФИНАНСОВ РОССИЙСКОЙ ФЕДЕРАЦИИ
ФЕДЕРАЛЬНАЯ НАЛОГОВАЯ СЛУЖБА
ПРИКАЗ
от 26 декабря 2025 г. N ЕД-7-3/1276@
ОБ УТВЕРЖДЕНИИ ФОРМЫ, ПОРЯДКА ЗАПОЛНЕНИЯ И ФОРМАТА
ПРЕДСТАВЛЕНИЯ В ЭЛЕКТРОННОЙ ФОРМЕ ИНОЙ (УПРОЩЕННОЙ)
НАЛОГОВОЙ ДЕКЛАРАЦИИ
В соответствии с абзацем первым пункта 4 статьи 31 и абзацем третьим пункта 2 статьи 80 части первой Налогового кодекса Российской Федерации, а также абзацем первым пункта 1, подпунктом 5.9.36 пункта 5 Положения о Федеральной налоговой службе, утвержденного постановлением Правительства Российской Федерации от 30.09.2004 N 506, приказываю:
1. Утвердить:
форму единой (упрощенной) налоговой декларации согласно приложению N 1 к настоящему приказу;
порядок заполнения единой (упрощенной) налоговой декларации согласно приложению N 2 к настоящему приказу;
формат представления единой (упрощенной) налоговой декларации в электронной форме согласно приложению N 3 к настоящему приказу.
2. Установить, что настоящий приказ вступает в силу по истечении двух месяцев со дня его официального опубликования, но не ранее дня вступления в силу приказа Министерства финансов Российской Федерации о признании утратившим силу приказа Министерства финансов Российской Федерации от 10.07.2007 N 62н "Об утверждении формы единой (упрощенной) налоговой декларации и порядка ее заполнения" (зарегистрирован Министерством юстиции Российской Федерации 25.07.2007, регистрационный N 9890).
3. Контроль за исполнением настоящего приказа возложить на заместителя руководителя Федеральной налоговой службы, координирующего методологическое и организационное обеспечение работы налоговых органов по вопросам исчисления в соответствующий бюджет налогов и сборов, иных обязательных платежей (за исключением транспортного налога, налога на имущество организаций, налога на имущество физических лиц, земельного налога, налога на доходы физических лиц, страховых взносов).
Руководитель
Федеральной налоговой службы
Д.В.ЕГОРОВ
Приложение N 1
к приказу ФНС России
от 26.12.2025 N ЕД-7-3/1276@
Приложение N 2
к приказу ФНС России
от 26.12.2025 N ЕД-7-3/1276@
ПОРЯДОК ЗАПОЛНЕНИЯ ЕДИНОЙ (УПРОЩЕННОЙ) НАЛОГОВОЙ ДЕКЛАРАЦИИ
1. Единая (упрощенная) налоговая декларация (далее - Декларация) заполняется лицами, указанными в абзаце 2 пункта 2 статьи 80 Налогового кодекса Российской Федерации (далее - Кодекс).
2. Заполнение полей Декларации значениями текстовых, числовых, кодовых реквизитов осуществляется слева направо, начиная с первого (левого) знакоместа.
Заполнение текстовых полей Декларации осуществляется заглавными печатными буквами.
При заполнении полей Декларации на бумажном носителе используются чернила черного, фиолетового или синего цвета. Порча бумажного носителя, а также исправление ошибок с помощью корректирующего или иного аналогичного средства не допускается.
В случае отсутствия какого-либо реквизита во всех знакоместах соответствующего поля Декларации ставится прочерк. Если для реквизита не требуется заполнение всех знакомест соответствующего поля Декларации, в незаполненных знакоместах в правой части поля ставится прочерк.
Например, при заполнении организацией в верхней части страницы Декларации десятизначного идентификационного номера налогоплательщика (далее - ИНН) в поле из двенадцати знакомест реквизит заполняется слева направо, начиная с первого знакоместа, а в последних двух знакоместах ставится прочерк:
ИНН
7
7
0
7
3
2
9
1
5
2
-
-
.
При заполнении Декларации с использованием программного обеспечения и ее распечатке на принтере допускается отсутствие обрамления знакомест и прочерков для незаполненных знакомест. Расположение и размеры значений реквизитов не должны изменяться. Печать знаков выполняется шрифтом Courier New высотой 16 - 18 пунктов.
3. Декларация заполняется налогоплательщиком (его представителем), за исключением раздела "Заполняется работником налогового органа".
4. В Декларации подлежат заполнению:
1) для организации - ИНН и код причины постановки на учет (далее - КПП), которые присвоены организации.
В полях "ИНН" и "КПП" заполняются ИНН и КПП в соответствии с документом, подтверждающим постановку на учет организации в налоговом органе.
ИНН индивидуального предпринимателя заполняется в соответствии с документом, подтверждающим постановку на учет в налоговом органе физического лица по месту жительства на территории Российской Федерации;
2) номер корректировки.
При заполнении первичной Декларации и уточненной Декларации по реквизиту "Номер корректировки" должна обеспечиваться сквозная нумерация. Для первичной Декларации номер корректировки принимает значение "0--", для уточненной Декларации заполняется последовательно ("1--", "2--" и так далее).
Например, если в ранее принятую Декларацию с номером корректировки "0--" вносятся изменения, в том числе добавляется другой налог, уточненной Декларации присваивается номер корректировки "1--".
Не допускается заполнение номера корректировки без ранее принятой первичной Декларации;
3) отчетный год, за который представляется Декларация;
4) код налогового органа, в который представляется Декларация;
5) код по месту нахождения (жительства).
В поле "По месту нахождения (жительства) (код)" заполняется код:
"120" - по месту жительства индивидуального предпринимателя;
"210" - по месту нахождения российской организации;
"291" - по месту нахождения иного лица;
6) наименование налогоплательщика.
В поле "Налогоплательщик" заглавными печатными буквами заполняется полное наименование организации в соответствии с ее учредительным документом (при наличии в наименовании латинской транскрипции таковая указывается) либо построчно полностью фамилия, имя, отчество (здесь и далее по тексту отчество заполняется при наличии) индивидуального предпринимателя;
7) номер контактного телефона налогоплательщика.
В поле "Номер контактного телефона" заполняется номер контактного телефона налогоплательщика с указанием телефонного кода города, без пробелов, скобок, прочерков;
8) дата последней операции, в результате которой происходило движение денежных средств на счетах в банках (в кассе организации).
Для заполнения даты используются два поля: месяц (поле из двух знакомест) и год (поле из четырех знакомест), разделенные знаком ".".
Например,
0
8
.
2
0
2
5
.
Не допускается оставление поля пустым. Если данных операций за период с даты регистрации не осуществлялось, то все знакоместа соответствующего поля заполняются нулями.
Например,
0
0
.
0
0
0
0
;
9) налоги, по которым представляется Декларация.
По строкам "010 - 050" в поле "Признак представления налоговой декларации" заполняется "0" в отношении налогов, по которым Декларация не представляется, "1" - по которым Декларация представляется.
Если признак представления налоговой декларации по строке "010" (налог на добавленную стоимость) принимает значение "1", то заполнение реквизита "Налоговый период (код)" является обязательным. Код налогового периода определяется в соответствии с приложением N 1 к настоящему Порядку.
По строке "050" (иной налог) заполняется номер главы части второй Кодекса, определяющей вид налога, по которому предусмотрено право представления Декларации. Если налоговым периодом по налогу признается календарный год, реквизит "Налоговый период (код)" не заполняется;
10) в поле "Достоверность и полноту сведений, указанных в настоящей декларации, подтверждаю" заполняется:
а) в случае подтверждения достоверности и полноты сведений в Декларации руководителем организации-налогоплательщика или индивидуальным предпринимателем - налогоплательщиком - код "1"; в случае подтверждения достоверности и полноты сведений представителем налогоплательщика - код "2";
б) в поле "Фамилия, имя, отчество <2> руководителя организации либо представителя налогоплательщика полностью" построчно заглавными печатными буквами заполняются:
при представлении Декларации организацией - полностью фамилия, имя, отчество руководителя организации; в поле, отведенном для подписи, ставятся его личная подпись и дата подписания;
при представлении Декларации индивидуальным предпринимателем - фамилия, имя, отчество индивидуального предпринимателя не заполняется; в поле, отведенном для подписи, ставятся его личная подпись и дата подписания;
при представлении Декларации представителем налогоплательщика - физическим лицом - полностью фамилия, имя, отчество представителя налогоплательщика; в поле, отведенном для подписи, ставятся его личная подпись и дата подписания;
при представлении Декларации представителем налогоплательщика - юридическим лицом - полностью фамилия, имя, отчество физического лица, уполномоченного в соответствии с документом, подтверждающим полномочия представителя налогоплательщика - юридического лица, подтверждать достоверность и полноту сведений, указанных в Декларации; в поле, отведенном для подписи, ставятся его личная подпись и дата подписания;
в) при представлении Декларации представителем налогоплательщика в поле "Наименование и реквизиты документа, подтверждающего полномочия представителя налогоплательщика" заполняются заглавными печатными буквами наименование и реквизиты документа, подтверждающего полномочия представителя налогоплательщика.
Для доверенности, совершенной в форме электронного документа в соответствии с положениями пункта 3 статьи 29 Кодекса, заполняется GUID доверенности;
11) раздел "Заполняется работником налогового органа" содержит сведения о представлении Декларации:
а) в поле "Данная декларация представлена" заполняется код, определяющий способ представления Декларации в налоговый орган, в соответствии с приложением N 1 к настоящему Порядку;
б) количество листов подтверждающих документов или их копий, приложенных к Декларации;
в) дату представления Декларации;
г) фамилию и инициалы имени и отчества работника налогового органа, принявшего Декларацию;
д) подпись работника налогового органа, принявшего Декларацию;
12) для заполнения даты используются по порядку три поля: день (поле из двух знакомест), месяц (поле из двух знакомест) и год (поле из четырех знакомест), разделенные знаком "." (точка).
Например,
2
0
.
0
1
.
2
0
2
5
.
Приложение N 1
к Порядку заполнения единой
(упрощенной) налоговой декларации,
утвержденному приказом ФНС России
от 26.12.2025 N ЕД-7-3/1276@
Таблица N 1
Коды, определяющие налоговый период
Код
Наименование
01
январь
02
февраль
03
март
04
апрель
05
май
06
июнь
07
июль
08
август
09
сентябрь
10
октябрь
11
ноябрь
12
декабрь
21
первый квартал
22
второй квартал
23
третий квартал
24
четвертый квартал
Таблица N 2
Коды, определяющие способ и вид представления налоговой
декларации в налоговый орган
Код
Наименование
01
на бумажном носителе (по почте)
02
на бумажном носителе (лично)
04
по телекоммуникационным каналам связи с электронной подписью
05
другое
09
на бумажном носителе с использованием штрих-кода (лично)
10
на бумажном носителе с использованием штрих-кода (по почте)
Приложение N 3
к приказу ФНС России
от 26.12.2025 N ЕД-7-3/1276@
ФОРМАТ
ПРЕДСТАВЛЕНИЯ ЕДИНОЙ (УПРОЩЕННОЙ) НАЛОГОВОЙ ДЕКЛАРАЦИИ
В ЭЛЕКТРОННОЙ ФОРМЕ
I. ОБЩИЕ СВЕДЕНИЯ
1. Настоящий формат описывает требования к XML-файлам (далее - файл обмена) передачи в электронной форме в налоговый орган единой (упрощенной) налоговой декларации.
2. Номер версии настоящего формата 5.01, часть 83.
II. ОПИСАНИЕ ФАЙЛА ОБМЕНА
3. Имя файла обмена должно иметь следующий вид:
R_T_A_K_O_GGGGMMDD_N, где:
R_T - префикс, принимающий значение NO_EDUPR;
A_K - идентификатор получателя информации, где: A - идентификатор получателя, которому направляется файл обмена, K - идентификатор конечного получателя, для которого предназначена информация из данного файла обмена. Передача файла от отправителя к конечному получателю (K) может осуществляться в несколько этапов через другие налоговые органы, осуществляющие передачу файла на промежуточных этапах, которые обозначаются идентификатором A. В случае передачи файла от отправителя к конечному получателю при отсутствии налоговых органов, осуществляющих передачу на промежуточных этапах, значения идентификаторов A и K совпадают. Каждый из идентификаторов (A и K) имеет вид для налоговых органов - четырехразрядный код налогового органа;
O - идентификатор отправителя информации, имеет вид:
для организаций - девятнадцатиразрядный код (идентификационный номер налогоплательщика (далее - ИНН) и код причины постановки на учет (далее - КПП) организации (обособленного подразделения);
для физических лиц - двенадцатиразрядный код (ИНН физического лица);
GGGG - год формирования передаваемого файла, MM - месяц, DD - день;
N - идентификационный номер файла (длина - от 1 до 36 знаков. Идентификационный номер файла должен обеспечивать уникальность файла).
Расширение имени файла - xml. Расширение имени файла может указываться как строчными, так и прописными буквами.
Параметры первой строки файла обмена
Первая строка XML-файла должна иметь следующий вид:
<?xml version ="1.0" encoding ="windows-1251"?>
Имя файла, содержащего XML-схему файла обмена, должно иметь следующий вид:
NO_EDUPR_1_083_00_05_01_xx, где xx - номер версии схемы.
Расширение имени файла - xsd.
XML-схема файла обмена приводится отдельным файлом и размещается на официальном сайте Федеральной налоговой службы в информационно-телекоммуникационной сети "Интернет".
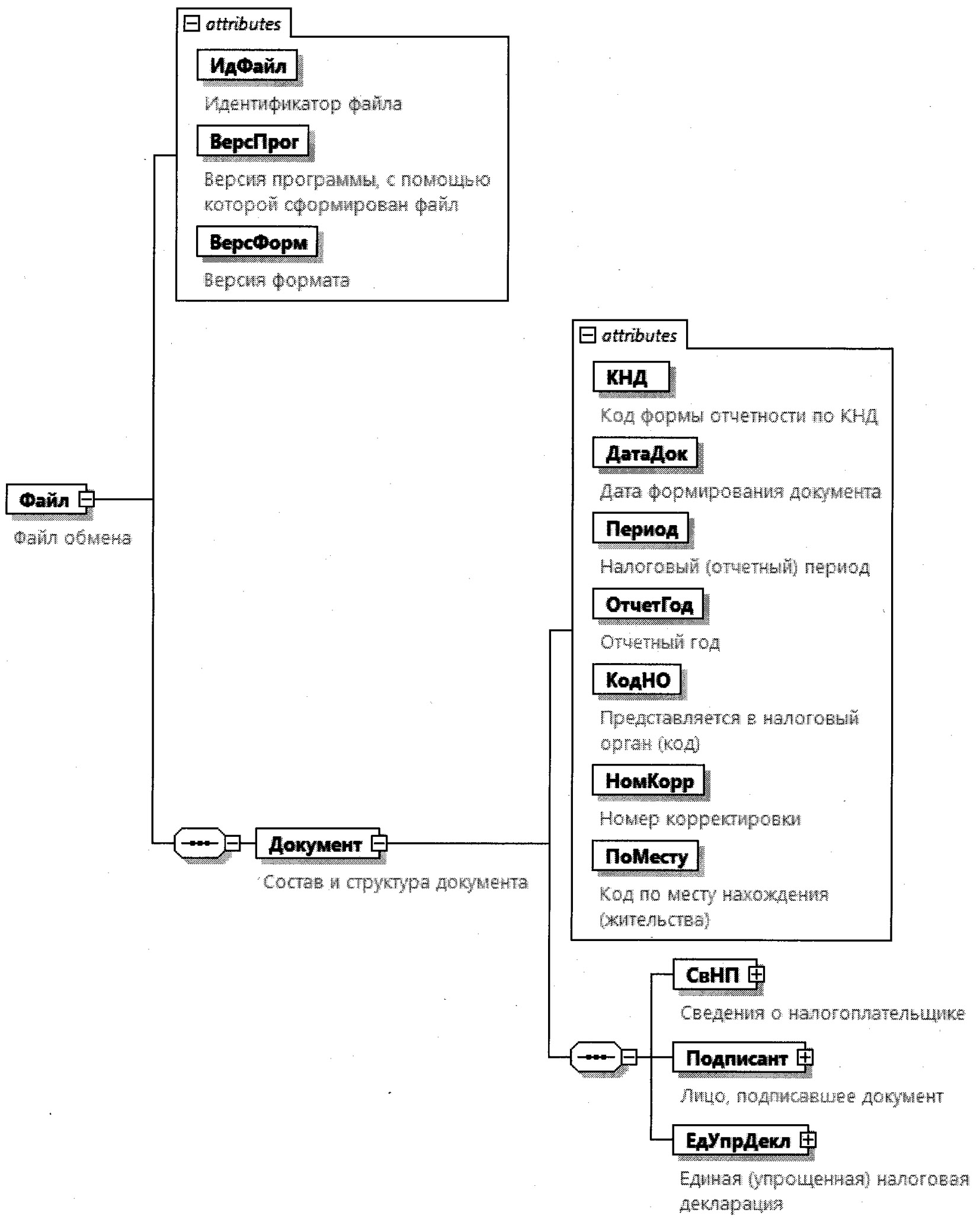
4. Логическая модель файла обмена представлена в виде диаграммы структуры файла обмена на рисунке 1 настоящего формата. Элементами логической модели файла обмена являются элементы и атрибуты XML-файла. Перечень структурных элементов логической модели файла обмена и сведения о них приведены в таблицах 4.1 - 4.11 настоящего формата.
Для каждого структурного элемента логической модели файла обмена приводятся следующие сведения:
наименование элемента. Приводится полное наименование элемента. В строке таблицы могут быть описаны несколько элементов, наименования которых разделены символом "|". Такая форма записи применяется при наличии в файле обмена только одного элемента из описанных в этой строке;
сокращенное наименование (код) элемента. Приводится сокращенное наименование элемента. Синтаксис сокращенного наименования должен удовлетворять спецификации XML;
признак типа элемента. Может принимать следующие значения: "С" сложный элемент логической модели (содержит вложенные элементы), "П" - простой элемент логической модели, реализованный в виде элемента XML-файла, "А" - простой элемент логической модели, реализованный в виде атрибута элемента XML-файла. Простой элемент логической модели не содержит вложенные элементы;
формат элемента. Формат элемента представляется следующими условными обозначениями: T - символьная строка; N - числовое значение (целое или дробное).
Формат символьной строки указывается в виде T(n-k) или T(=k), где: n - минимальное количество знаков, k - максимальное количество знаков, символ "-" - разделитель, символ "=" означает фиксированное количество знаков в строке. В случае, если минимальное количество знаков равно 0, формат имеет вид T(0-k). В случае, если максимальное количество знаков не ограничено, формат имеет вид T(n-).
Формат числового значения указывается в виде N(m.k), где: m - максимальное количество знаков в числе, включая целую и дробную часть числа без разделяющей десятичной точки и знака (для отрицательного числа), k - максимальное число знаков дробной части числа. Если число знаков дробной части числа равно 0 (то есть число целое), формат числового значения имеет вид N(m).
Для простых элементов, являющихся базовыми в XML, таких как элемент с типом "date", поле "Формат элемента" не заполняется. Для таких элементов в поле "Дополнительная информация" указывается тип базового элемента;
признак обязательности элемента определяет обязательность наличия элемента (совокупности наименования элемента и его значения) в файле обмена. Признак обязательности элемента может принимать следующие значения: "О" - наличие элемента в файле обмена обязательно; "Н" - наличие элемента в файле обмена необязательно, то есть элемент может отсутствовать. Если элемент принимает ограниченный перечень значений (по классификатору, кодовому словарю), признак обязательности элемента дополняется символом "К". В случае, если количество реализаций элемента может быть более одной, признак обязательности элемента дополняется символом "М".
К вышеперечисленным признакам обязательности элемента может добавляться значение "У" в случае описания в XML-схеме условий, предъявляемых к элементу в файле обмена, описанных в графе "Дополнительная информация";
дополнительная информация содержит требования к элементу файла обмена, не указанные ранее. Для сложных элементов указывается ссылка на таблицу, в которой описывается состав данного элемента. Для элементов, принимающих ограниченный перечень значений из классификатора (кодового словаря), указывается соответствующее наименование классификатора (кодового словаря) или приводится перечень возможных значений. Для классификатора (кодового словаря) может указываться ссылка на его местонахождение. Для элементов, использующих пользовательский тип данных, указывается наименование типового элемента.

Рисунок 1. Диаграмма структуры файла обмена
Таблица 4.1
Файл обмена (Файл)
Наименование элемента
Сокращенное наименование (код) элемента
Признак типа элемента
Формат элемента
Признак обязательности элемента
Дополнительная информация
Идентификатор файла
ИдФайл
А
T(1-255)
ОУ
Содержит (повторяет) имя сформированного файла (без расширения)
Версия программы, с помощью которой сформирован файл
ВерсПрог
А
T(1-40)
О
Версия формата
ВерсФорм
А
T(1-5)
О
Принимает значение: 5.01
Состав и структура документа
Документ
С
О
Состав элемента представлен в таблице 4.2
Таблица 4.2
Состав и структура документа (Документ)
Наименование элемента
Сокращенное наименование (код) элемента
Признак типа элемента
Формат элемента
Признак обязательности элемента
Дополнительная информация
Код формы отчетности по КНД
КНД
А
T(=7)
ОК
Типовой элемент <КНДТип>.
Принимает значение: 1151085
Дата формирования документа
ДатаДок
А
T(=10)
О
Типовой элемент <ДатаТип>.
Дата в формате ДД.ММ.ГГГГ
Налоговый (отчетный) период
Период
А
T(=2)
ОК
Принимает значение:
99 - иное
Отчетный год
ОтчетГод
А
О
Типовой элемент <xs:gYear>.
Год в формате ГГГГ
Представляется в налоговый орган (код)
КодНО
А
T(=4)
ОК
Типовой элемент <СОНОТип>
Номер корректировки
НомКорр
А
N(3)
О
Принимает значение:
0 - первичный документ,
1, 2, 3 и так далее - уточненный документ.
Для уточненного документа значение должно быть на 1 больше ранее принятого налоговым органом документа
Код по месту нахождения (жительства)
ПоМесту
А
T(=3)
ОК
Принимает значение:
120 - по месту жительства индивидуального предпринимателя |
210 - по месту нахождения российской организации |
291 - по месту нахождения иного лица
Сведения о налогоплательщике
СвНП
С
О
Состав элемента представлен в таблице 4.3
Лицо, подписавшее документ
Подписант
С
О
Состав элемента представлен в таблице 4.6
Единая (упрощенная) налоговая декларация
ЕдУпрДекл
С
О
Состав элемента представлен в таблице 4.8
Таблица 4.3
Сведения о налогоплательщике (СвНП)
Наименование элемента
Сокращенное наименование (код) элемента
Признак типа элемента
Формат элемента
Признак обязательности элемента
Дополнительная информация
Номер контактного телефона
Тлф
А
T(1-20)
Н
Налогоплательщик - организация |
НПЮЛ
С
О
Состав элемента представлен в таблице 4.4
Налогоплательщик - физическое лицо, зарегистрированное в качестве индивидуального предпринимателя
НПФЛ
С
О
Состав элемента представлен в таблице 4.5
Таблица 4.4
Налогоплательщик - организация (НПЮЛ)
Наименование элемента
Сокращенное наименование (код) элемента
Признак типа элемента
Формат элемента
Признак обязательности элемента
Дополнительная информация
Наименование организации
НаимОрг
А
T(1-1000)
О
ИНН организации
ИННЮЛ
А
T(=10)
О
Типовой элемент <ИННЮЛТип>
КПП организации
КПП
А
T(=9)
О
Типовой элемент <КППТип>
Таблица 4.5
Налогоплательщик - физическое лицо, зарегистрированное
в качестве индивидуального предпринимателя (НПФЛ)
Наименование элемента
Сокращенное наименование (код) элемента
Признак типа элементов
Формат элемента
Признак обязательности элемента
Дополнительная информация
ИНН физического лица
ИННФЛ
А
T(=12)
О
Типовой элемент <ИННФЛТип>
Фамилия, имя, отчество (при наличии) физического лица
ФИО
С
О
Типовой элемент <ФИОТип>.
Состав элемента представлен в таблице 4.11
Таблица 4.6
Лицо, подписавшее документ (Подписант)
Наименование элемента
Сокращенное наименование (код) элемента
Признак типа элемента
Формат элемента
Признак обязательности элемента
Дополнительная информация
Признак лица, подписавшего документ
ПрПодп
А
T(=1)
ОК
Принимает значение:
1 - налогоплательщик |
2 - представитель налогоплательщика
Фамилия, имя, отчество (при наличии)
ФИО
С
НУ
Типовой элемент <ФИОТип>.
Состав элемента представлен в таблице 4.11.
Элемент обязателен при выполнении одного из условий:
- <ПрПодп> = 2 |
- <ПрПодп> = 1 и наличие <НПЮЛ>
Сведения о представителе налогоплательщика
СвПред
С
НУ
Состав элемента представлен в таблице 4.7. Элемент обязателен при <ПрПодп>=2
Таблица 4.7
Сведения о представителе налогоплательщика (СвПред)
Наименование элемента
Сокращенное наименование (код) элемента
Признак типа элемента
Формат элемента
Признак обязательности элемента
Дополнительная информация
Наименование документа, подтверждающего полномочия представителя налогоплательщика
НаимДок
А
T(1-120)
О
Для доверенности, совершенной в форме электронного документа, указывается только GUID доверенности
Таблица 4.8
Единая (упрощенная) налоговая декларация (ЕдУпрДекл)
Наименование элемента
Сокращенное наименование (код) элемента
Признак типа элемента
Формат элемента
Признак обязательности элемента
Дополнительная информация
Дата последней операции, в результате которой происходило движение денежных средств на счетах в банках (в кассе организации)
ДатаПослОп
А
T(=7)
О
Типовой элемент <ДатаМГТип>.
Дата в формате ММ.ГГГГ, в том числе значение 00.0000
Сведения по налогу на добавленную стоимость
СведНДС
С
О
Состав элемента представлен в таблице 4.9
Признак представления налоговой декларации по налогу на прибыль организаций
ПрПредПриб
П
T(=1)
НКУ
Принимает значение:
0 - нет |
1 - да.
Элемент должен отсутствовать при <ПоМесту>=120 (из таблицы 4.2) и является обязательным при <ПоМесту> = 210 | 291
Признак представления налоговой декларации по единому сельскохозяйственному налогу
ПрПредЕСХН
П
T(=1)
ОК
Принимает значение:
0 - нет |
1 - да
Признак представления налоговой декларации по налогу, уплачиваемому в связи с применением упрощенной системы налогообложения
ПрПредУСН
П
T(=1)
ОК
Принимает значение:
1 - нет |
2 - да
Сведения по иному налогу
СведИной
С
О
Состав элемента представлен в таблице 4.10
Таблица 4.9
Сведения по налогу на добавленную стоимость (СведНДС)
Наименование элемента
Сокращенное наименование (код) элемента
Признак типа элемента
Формат элемента
Признак обязательности элемента
Дополнительная информация
Признак представления налоговой декларации
ПрПредНДС
А
T(=1)
ОК
Принимает значение:
1 - нет |
2 - да
Налоговый период
Период
А
T(=2)
НКУ
Принимает значение:
21 - первый квартал |
22 - второй квартал |
23 - третий квартал |
24 - четвертый квартал.
Элемент является обязательным при <ПрПредНДС>=1 и должен отсутствовать при <ПрПредНДС>=0
Таблица 4.10
Сведения по иному налогу (СведИной)
Наименование элемента
Сокращенное наименование (код) элемента
Признак типа элемента
Формат элемента
Признак обязательности элемента
Дополнительная информация
Признак представления налоговой декларации
ПрПредИной
А
T(=1)
ОК
Принимает значение:
0 - нет |
1 - да
Вид налога
ВидНал
А
N(4.2)
НУ
Указывается номер главы части второй Налогового кодекса Российской Федерации, определяющей налог, по которому предусмотрено право представления единой (упрощенной) налоговой декларации.
Элемент является обязательным при <ПрПредИной>=1 и должен отсутствовать при <ПрПредИной>=0
Налоговый период
Период
А
T(=2)
НКУ
Принимает значение в соответствии с приложением N 1 к Порядку заполнения (представления) единой (упрощенной) налоговой декларации, утвержденному настоящим приказом.
Элемент должен отсутствовать при <ПрПредИной>=0
Таблица 4.11
Фамилия, имя, отчество (ФИОТип)
Наименование элемента
Сокращенное наименование (код) элемента
Признак типа элемента
Формат элемента
Признак обязательности элемента
Дополнительная информация
Фамилия
Фамилия
А
T(1-60)
О
Имя
Имя
А
T(1-60)
О
Отчество
Отчество
А
T(1-60)
Н