Приказ ФНС России от 22.12.2025 N ЕД-7-21/1238@
МИНИСТЕРСТВО ФИНАНСОВ РОССИЙСКОЙ ФЕДЕРАЦИИ
ФЕДЕРАЛЬНАЯ НАЛОГОВАЯ СЛУЖБА
ПРИКАЗ
от 22 декабря 2025 г. N ЕД-7-21/1238@
ОБ УТВЕРЖДЕНИИ ФОРМЫ, ПОРЯДКА ЕЕ ЗАПОЛНЕНИЯ, ФОРМАТА
И ПОРЯДКА ПРЕДСТАВЛЕНИЯ СВЕДЕНИЙ, ПРЕДУСМОТРЕННЫХ ПУНКТОМ 19
СТАТЬИ 396 НАЛОГОВОГО КОДЕКСА РОССИЙСКОЙ ФЕДЕРАЦИИ,
В ЭЛЕКТРОННОЙ ФОРМЕ
В соответствии с абзацами первым и вторым пункта 19 статьи 396 части второй Налогового кодекса Российской Федерации, абзацем первым пункта 1, подпунктом 5.9.37 пункта 5 Положения о Федеральной налоговой службе, утвержденного постановлением Правительства Российской Федерации от 30.09.2004 N 506, в целях организации информационного взаимодействия налоговых органов с уполномоченными высшим исполнительным органом субъекта Российской Федерации органом исполнительной власти субъекта Российской Федерации или находящимся в его ведении учреждением, которые в соответствии с законодательством субъекта Российской Федерации осуществляют функции в сфере социальной защиты населения, а также в связи с принятием Федерального закона от 28.11.2025 N 425-ФЗ "О внесении изменений в части первую и вторую Налогового кодекса Российской Федерации, отдельные законодательные акты Российской Федерации и признании утратившими силу законодательных актов (отдельных положений законодательных актов) Российской Федерации" приказываю:
1. Утвердить:
форму "Сведения о физических лицах, имеющих трех и более несовершеннолетних детей (детей в возрасте до 23 лет, обучающихся в образовательных организациях по очной форме обучения)" согласно приложению N 1 к настоящему приказу;
порядок заполнения формы "Сведения о физических лицах, имеющих трех и более несовершеннолетних детей (детей в возрасте до 23 лет, обучающихся в образовательных организациях по очной форме обучения)" согласно приложению N 2 к настоящему приказу;
формат представления сведений о физических лицах, имеющих трех и более несовершеннолетних детей (детей в возрасте до 23 лет, обучающихся в образовательных организациях по очной форме обучения), в электронной форме согласно приложению N 3 к настоящему приказу;
порядок представления в налоговый орган по субъекту Российской Федерации сведений о физических лицах, имеющих трех и более несовершеннолетних детей (детей в возрасте до 23 лет, обучающихся в образовательных организациях по очной форме обучения), в электронной форме согласно приложению N 4 к настоящему приказу.
2. Признать утратившим силу приказ Федеральной налоговой службы от 19.11.2019 N ММВ-7-21/577@ "Об утверждении формы, порядка ее заполнения, формата и порядка представления в электронной форме в налоговый орган до субъекту Российской Федерации сведений о физических лицах, имеющих трех и более несовершеннолетних детей" (зарегистрирован Министерством юстиции Российской Федерации 19.12.2019, регистрационный N 56875).
3. Установить, что настоящий приказ вступает в силу с 1 января 2027 года.
4. Контроль за исполнением настоящего приказа возложить на заместителя руководителя Федеральной налоговой службы, координирующего методологическое обеспечение работы налоговых органов по вопросам исчисления и своевременности уплаты земельного налога, и заместителя руководителя Федеральной налоговой службы, координирующего вопросы информатизации.
Руководитель
Федеральной налоговой службы
Д.В.ЕГОРОВ
Приложение N 1
к приказу ФНС России
от 22.12.2025 N ЕД-7-21/1238@
Форма по КНД 1114014
В налоговый орган
(полное наименование органа или учреждения, осуществляющего
(наименование налогового органа)
представление сведений)
ОГРН
Код налогового органа
ИНН
КПП
СВЕДЕНИЯ
О ФИЗИЧЕСКИХ ЛИЦАХ, ИМЕЮЩИХ ТРЕХ И БОЛЕЕ НЕСОВЕРШЕННОЛЕТНИХ ДЕТЕЙ (ДЕТЕЙ В ВОЗРАСТЕ ДО 23 ЛЕТ, ОБУЧАЮЩИХСЯ В ОБРАЗОВАТЕЛЬНЫХ ОРГАНИЗАЦИЯХ ПО ОЧНОЙ ФОРМЕ ОБУЧЕНИЯ)
Данные о представляемых сведениях
Тип документа
01
первичный
02
корректирующий
Дата
Раздел "Содержание сведений"
1.
Сведения о физическом лице, имеющем трех и более несовершеннолетних детей (детей в возрасте до 23 лет, обучающихся в образовательных организациях по очной форме обучения)
1.1.
Фамилия
1.2.
Имя
1.3.
Отчество (при наличии)
1.4.
ИНН (при наличии)
1.5.
СНИЛС (при наличии)
1.6.
Дата рождения
.
.
1.7.
Сведения о документе, удостоверяющем личность:
1.7.1.
Код вида документа
1.7.2.
Серия и номер
1.7.3.
Дата выдачи
.
.
2.
Количество несовершеннолетних детей (детей в возрасте до 23 лет, обучающихся в образовательных организациях по очной форме обучения)
3.
Сведения о каждом несовершеннолетнем ребенке (ребенке в возрасте до 23 лет, обучающемся в образовательной организации по очной форме обучения)
3.1.
Код категории:
"1"
- несовершеннолетний ребенок
"2"
- ребенок в возрасте до 23 лет, обучающийся в образовательной организации по очной форме обучения
3.2.
Фамилия
3.3.
Имя
3.4.
Отчество (при наличии)
3.5.
ИНН (при наличии)
3.6.
СНИЛС (при наличии)
3.7.
Дата рождения
.
.
3.8.
Сведения о документе, удостоверяющем личность:
3.8.1.
Код вида документа <1>
3.8.2.
Серия и номер
3.7.3.
Дата выдачи
.
.
3.9.
Дата начала действия категории
(для кода категории "2")
.
.
3.10.
Дата выдачи
.
.
Приложение N 2
к приказу ФНС России
от 22.12.2025 N ЕД-7-21/1238@
ПОРЯДОК
ЗАПОЛНЕНИЯ ФОРМЫ "СВЕДЕНИЯ О ФИЗИЧЕСКИХ ЛИЦАХ, ИМЕЮЩИХ
ТРЕХ И БОЛЕЕ НЕСОВЕРШЕННОЛЕТНИХ ДЕТЕЙ (ДЕТЕЙ В ВОЗРАСТЕ
ДО 23 ЛЕТ, ОБУЧАЮЩИХСЯ В ОБРАЗОВАТЕЛЬНЫХ ОРГАНИЗАЦИЯХ
ПО ОЧНОЙ ФОРМЕ ОБУЧЕНИЯ)"
1. Форма "Сведения о физических лицах, имеющих трех и более несовершеннолетних детей (детей в возрасте до 23 лет, обучающихся в образовательных организациях по очной форме обучения)" (далее - Форма) заполняется в электронной форме уполномоченными высшим исполнительным органом субъекта Российской Федерации органом исполнительной власти субъекта Российской Федерации или находящимся в его ведении учреждением, которые в соответствии с законодательством субъекта Российской Федерации осуществляют функции в сфере социальной защиты населения (далее - уполномоченный орган).
2. Форма содержит реквизиты (строки), подлежащие заполнению за отчетный год, предшествующий представлению сведений, включенных в Форму (далее - сведения).
В Форму вносятся сведения обо всех несовершеннолетних детях (детях в возрасте до 23 лет, обучающихся в образовательных организациях по очной форме обучения), имеющихся у физического лица, в отношении которого представляются сведения.
3. Форма заполняется отдельно в отношении каждого физического лица, имеющего трех и более несовершеннолетних детей (детей в возрасте до 23 лет, обучающихся в образовательных организациях по очной форме обучения).
4. Заполнение строк Формы значениями текстовых, числовых, кодовых показателей осуществляется слева направо, начиная с первого (левого) знакоместа.
5. Для указания дат в Форме используются по порядку три поля: день (поле из двух знакомест), месяц (поле из двух знакомест) и год (поле из четырех знакомест).
6. При заполнении Формы каждому показателю Формы соответствует одно поле, состоящее из определенного количества знакомест. В каждом поле указывается только один показатель.
7. При заполнении Формы с использованием программного обеспечения значения числовых показателей выравниваются по правому (последнему) знакоместу.
8. На титульном листе Формы заполняются данные об уполномоченном органе, осуществляющем представление сведений:
1) полное наименование органа или учреждения, осуществляющего представление сведений;
2) основной государственный регистрационный номер (ОГРН), присвоенный органу или учреждению, осуществляющему представление сведений;
3) идентификационный номер налогоплательщика (далее - ИНН), присвоенный органу или учреждению, осуществляющему представление сведений, и код причины его постановки на учет в налоговом органе (КПП).
9. На титульном листе Формы указываются наименование налогового органа, в который представляются сведения, и его код в соответствии с информацией о кодах налоговых органов, размещенной на официальном сайте Федеральной налоговой службы в информационно-телекоммуникационной сети "Интернет".
10. На титульном листе Формы указываются данные о представляемых сведениях. При этом в строке "Тип документа" указывается:
1) код "01" (первичный) при заполнении Формы со сведениями, которые ранее не представлялись;
2) код "02" (корректирующий) при заполнении Формы со сведениями, которые представляются при изменении ранее представленных сведений, в том числе в связи с исправлением ошибок.
11. На титульном листе Формы указывается дата, по состоянию на которую представляются сведения.
12. По строкам 1.1 - 1.7.3 Формы указываются сведения о физическом лице, имеющем трех и более несовершеннолетних детей (детей в возрасте до 23 лет, обучающихся в образовательных организациях по очной форме обучения) (далее - физическое лицо).
13. По строкам 1.1 - 1.3 Формы указываются полностью (без сокращений) фамилия, имя, отчество (при наличии) физического лица в соответствии с документом, удостоверяющим личность.
14. По строке 1.4 Формы указывается ИНН физического лица (при наличии).
15. По строке 1.5 Формы указывается страховой номер индивидуального лицевого счета в системе обязательного пенсионного страхования (СНИЛС) физического лица (при наличии).
16. По строке 1.6 Формы указывается дата рождения физического лица в соответствии с записью в документе, удостоверяющем его личность.
Строка 1.6 может не заполняться в случае внесения сведений в строку 1.4 Формы или строку 1.5 Формы.
17. По строкам 1.7.1 - 1.7.3 Формы указываются сведения о документе, удостоверяющем личность физического лица: код вида документа в соответствии с приложением "Коды видов документов, удостоверяющих личность налогоплательщика" к настоящему Порядку, серия и номер документа, дата выдачи.
Строки 1.7 - 1.7.3 Формы могут не заполняться в случае внесения сведений в строку 1.4 Формы или строку 1.5 Формы.
18. В строке 2 Формы указывается количество несовершеннолетних детей (детей в возрасте до 23 лет, обучающихся в образовательных организациях по очной форме обучения), имеющихся у физического лица.
При этом в случае если в течение отчетного года, за который представляются сведения, количество детей уменьшилось, указывается их количество до таких изменений, а если в течение отчетного года, за который представляются сведения, количество детей увеличилось, указывается их количество с учетом таких изменений.
19. По строкам 3.1 - 3.10 Формы указываются сведения о каждом ребенке, имеющемся у физического лица, в соответствии с их количеством, указанным в строке 2 Формы.
Строки 3.1 - 3.10 Формы воспроизводятся по количеству записей, соответствующих количеству несовершеннолетних детей (детей в возрасте до 23 лет, обучающихся в образовательных организациях по очной форме обучения), имеющихся у физического лица.
20. По строке 3.1 Формы указывается соответствующий код категории сведений, заполняемых по строкам 3.2 - 3.10 Формы (далее - код категории):
1) "1" в случае представления сведений по строкам 3.2 - 3.8.3 Формы о несовершеннолетнем ребенке;
2) "2" в случае представления сведений по строкам 3.2 - 3.10 Формы о ребенке в возрасте до 23 лет, обучающемся в образовательной организации по очной форме обучения.
21. Строки 3.2 - 3.8.3 Формы заполняются в соответствии с пунктами 13 - 17 настоящего Порядка для строк с аналогичным названием сведений.
22. По строке 3.9 Формы указывается дата начала действия (применения) категории сведений в отношении сведений с кодом категории "2".
23. По строке 3.10 Формы указывается дата окончания действия (применения) категории сведений в отношении сведений с кодом категории "2" (при наличии таких сведений).
Приложение
к Порядку заполнения формы
"Сведения о физических лицах, имеющих
трех и более несовершеннолетних детей
(детей в возрасте до 23 лет, обучающихся
в образовательных организациях по очной
форме обучения)", утвержденному
приказом ФНС России
от 22.12.2025 N ЕД-7-21/1238@
КОДЫ
ВИДОВ ДОКУМЕНТОВ, УДОСТОВЕРЯЮЩИХ ЛИЧНОСТЬ НАЛОГОПЛАТЕЛЬЩИКА
Код
Наименование документа
03
Свидетельство о рождении
05
Справка об освобождении из места лишения свободы
07
Военный билет
08
Временное удостоверение, выданное взамен военного билета
10
Паспорт иностранного гражданина
11
Свидетельство о рассмотрении ходатайства о признании лица беженцем на территории Российской Федерации по существу
12
Вид на жительство в Российской Федерации
13
Удостоверение беженца
14
Временное удостоверение личности гражданина Российской Федерации
15
Разрешение на временное проживание в Российской Федерации
18
Свидетельство о предоставлении временного убежища на территории Российской Федерации
21
Паспорт гражданина Российской Федерации
23
Свидетельство о рождении, выданное уполномоченным органом иностранного государства
24
Удостоверение личности военнослужащего Российской Федерации
26
Паспорт моряка
27
Военный билет офицера запаса
Приложение N 3
к приказу ФНС России
от 22.12.2025 N ЕД-7-21/1238@
ФОРМАТ
ПРЕДСТАВЛЕНИЯ СВЕДЕНИЙ О ФИЗИЧЕСКИХ ЛИЦАХ, ИМЕЮЩИХ
ТРЕХ И БОЛЕЕ НЕСОВЕРШЕННОЛЕТНИХ ДЕТЕЙ (ДЕТЕЙ В ВОЗРАСТЕ
ДО 23 ЛЕТ, ОБУЧАЮЩИХСЯ В ОБРАЗОВАТЕЛЬНЫХ ОРГАНИЗАЦИЯХ
ПО ОЧНОЙ ФОРМЕ ОБУЧЕНИЯ), В ЭЛЕКТРОННОЙ ФОРМЕ
1. Настоящий формат описывает требования к XML-файлам (далее - файл обмена) передачи в электронной форме сведений о физических лицах, имеющих трех и более несовершеннолетних детей (детей в возрасте до 23 лет, обучающихся в образовательных организациях по очной форме обучения) (далее - сведения) уполномоченными высшим исполнительным органом субъекта Российской Федерации органом исполнительной власти субъекта Российской Федерации или находящимся в его ведении учреждением, которые в соответствии с законодательством субъекта Российской Федерации осуществляют функции в сфере социальной защиты населения.
2. Номер версии настоящего формата 4.02, часть 312_49.
3. Имя файла обмена должно иметь следующий вид:
R_T_P_O_GGGGMMDD_N, где:
R_T - префикс, принимающий значение VO_SVMNDET;
P - идентификатор получателя сведений, для налоговых органов представляется в виде четырехразрядного кода налогового органа;
O - идентификатор отправителя сведений, для органов исполнительной власти субъектов Российской Федерации или находящихся в их ведении учреждений, которые в соответствии с законодательством субъекта Российской Федерации осуществляют функции в сфере социальной защиты населения, представляется в виде девятнадцатиразрядного кода (идентификационный номер налогоплательщика (далее - ИНН) и код причины постановки на учет (далее - КПП));
GGGG - год формирования передаваемого файла, MM - месяц, DD - день;
N - идентификационный номер файла. (Длина - от 1 до 36 знаков. Идентификационный номер файла должен обеспечивать уникальность файла).
Расширение имени файла - xml. Расширение имени файла может указываться как строчными, так и прописными буквами.
Параметры первой строки файла обмена
Первая строка XML-файла должна иметь следующий вид:
<?xml version ="1.0" encoding = "windows-1251"?>
Имя файла, содержащего XSD-схему файла обмена
Имя файла, содержащего XSD-схему файла обмена, должно иметь следующий вид:
VO_SVMNDET_2_312_49_04_02_xx, где xx - номер версии схемы.
Расширение имени файла - xsd.
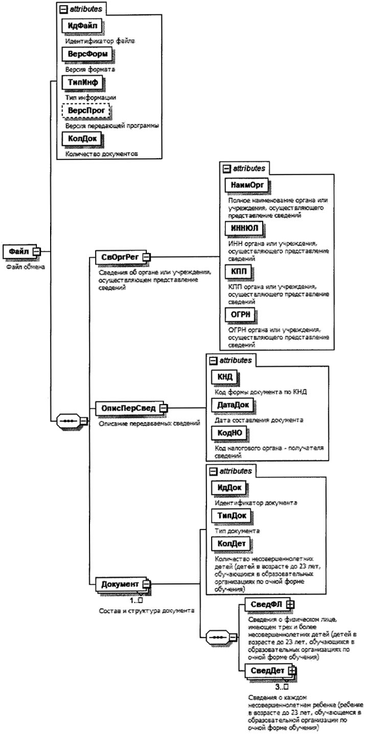
4. Логическая модель файла обмена представлена в виде диаграммы структуры файла обмена на рисунке 1 настоящего формата. Элементами логической модели файла обмена являются элементы и атрибуты XML-файла. Перечень структурных элементов логической модели файла обмена и сведения о них приведены в таблицах 4.1 - 4.8 настоящего формата.
Для каждого структурного элемента логической модели файла обмена приводятся следующие сведения:
наименование элемента. Приводится полное наименование элемента;
сокращенное наименование (код) элемента. Приводится сокращенное наименование элемента. Синтаксис сокращенного наименования должен удовлетворять спецификации XML;
признак типа элемента. Может принимать следующие значения: "С" - сложный элемент логической модели (содержит вложенные элементы), "П" - простой элемент логической модели, реализованный в виде элемента XML-файла, "А" - простой элемент логической модели, реализованный в виде атрибута элемента XML-файла. Простой элемент логической модели не содержит вложенные элементы;
формат элемента. Формат элемента представляется следующими условными обозначениями: T - символьная строка; N - числовое значение (целое или дробное).
Формат символьной строки указывается в виде T(n-k) или T(=k), где: n - минимальное количество знаков, к - максимальное количество знаков, символ "-" - разделитель, символ "=" означает фиксированное количество знаков в строке. В случае если минимальное количество знаков равно 0, формат имеет вид T(0-k). В случае если максимальное количество знаков не ограничено, формат имеет вид T(n-).
Формат числового значения указывается в виде N(m.k), где: m - максимальное количество знаков в числе, включая знак (для отрицательного числа), целую и дробную часть числа без разделяющей десятичной точки, k - максимальное число знаков дробной части числа. Если число знаков дробной части числа равно 0 (то есть число целое), формат числового значения имеет вид N(m).
Для простых элементов, являющихся базовыми в XML, например, элемент с типом "date", поле "Формат элемента" не заполняется. Для таких элементов в поле "Дополнительная информация" указывается тип базового элемента;
признак обязательности элемента определяет обязательность наличия элемента (совокупности наименования элемента и его значения) в файле обмена. Признак обязательности элемента может принимать следующие значения: "О" - наличие элемента в файле обмена обязательно; "Н" - наличие элемента в файле обмена необязательно, то есть элемент может отсутствовать. Если элемент принимает ограниченный перечень значений (по классификатору, кодовому словарю), признак обязательности элемента дополняется символом "К". Например, "ОК". В случае если количество реализаций элемента может быть более одной, признак обязательности элемента дополняется символом "М". Например, "НМ" или "ОКМ".
К вышеперечисленным признакам обязательности элемента может добавляться значение "У" в случае описания в XML-схеме условий, предъявляемых к элементу в файле обмена, описанных в графе "Дополнительная информация". Например, "НУ" или "ОКУ";
дополнительная информация содержит, при необходимости, требования к элементу файла обмена, не указанные ранее. Для сложных элементов указывается ссылка на таблицу, в которой описывается состав данного элемента. Для элементов, принимающих ограниченный перечень значений из классификатора (кодового словаря), указывается соответствующее наименование классификатора (кодового словаря) или приводится перечень возможных значений. Для классификатора (кодового словаря) может указываться ссылка на его местонахождение. Для элементов, использующих пользовательский тип данных, указывается наименование типового элемента.

Рисунок 1. Диаграмма структуры файла обмена
Таблица 4.1
Файл обмена (Файл)
Наименование элемента
Сокращенное наименование (код) элемента
Признак типа элемента
Формат элемента
Признак обязательности элемента
Дополнительная информация
Идентификатор файла
ИдФайл
А
T(1-255)
ОУ
Содержит (повторяет) имя сформированного файла (без расширения)
Версия формата
ВерсФорм
А
T(1-5)
О
Принимает значение: 4.02
Тип информации
ТипИнф
А
T(1-50)
О
Принимает значение: СВЕД_МНОГОДЕТ
Версия передающей программы
ВерсПрог
А
T(1-40)
н
Количество документов
КолДок
А
N(9)
О
Указывает количество повторений элемента <Документ>.
Принимает значение от 1 и более
Сведения об органе или учреждении, осуществляющем представление сведений
СвОргРег
С
О
Состав элемента представлен в таблице 4.2
Описание передаваемых сведений
ОписПерСвед
С
О
Состав элемента представлен в таблице 4.3
Состав и структура документа
Документ
С
ОМ
Состав элемента представлен в таблице 4.4
Таблица 4.2
Сведения об органе или учреждении, осуществляющем
представление сведений (СвОргРег)
Наименование элемента
Сокращенное наименование (код) элемента
Признак типа элемента
Формат элемента
Признак обязательности элемента
Дополнительная информация
Полное наименование органа или учреждения, осуществляющего представление сведений
НаимОрг
А
T(1-1000)
О
ИНН органа или учреждения, осуществляющего представление сведений
ИННЮЛ
А
T(=10)
О
Типовой элемент <ИННЮЛТип>
КПП органа или учреждения, осуществляющего представление сведений
КПП
А
T(=9)
О
Типовой элемент <КППТип>
ОГРН органа или учреждения, осуществляющего представление сведений
ОГРН
А
T(=13)
О
Типовой элемент <ОГРНТип>
Таблица 4.3
Описание передаваемых сведений (ОписПерСвед)
Наименование элемента
Сокращенное наименование (код) элемента
Признак типа элемента
Формат элемента
Признак обязательности элемента
Дополнительная информация
Код формы отчетности по классификатору налоговых документов (КНД)
КНД
А
T(-7)
ОК
Типовой элемент <КНДТип>.
Принимает значение: 1114014
Дата составления документа
ДатаДок
А
T(=10)
О
Типовой элемент <ДатаТип>.
Дата в формате ДД.ММ.ГГГГ
Код налогового органа - получателя сведений
КодНО
А
T(=4)
ОК
Типовой элемент <СОНОТип>
Таблица 4.4
Состав и структура документа (Документ)
Наименование элемента
Сокращенное наименование (код) элемента
Признак типа элемента
Формат элемента
Признак обязательности элемента
Дополнительная информация
Идентификатор документа
ИдДок
А
T(1-36)
О
Используется глобально уникальный идентификатор (GUID)
Тип документа
Тип Док
А
T(=2)
ОК
Принимает значение:
01 - первичный |
02 - корректирующий
Количество несовершеннолетних детей (детей в возрасте до 23 лет, обучающихся в образовательных организациях по очной форме обучения)
КолДет
А
N(2)
О
Принимает значение от 3 и более
Сведения о физическом лице, имеющем трех и более несовершеннолетних детей (детей в возрасте до 23 лет, обучающихся в образовательных организациях по очной форме обучения)
СведФЛ
С
О
Состав элемента представлен в таблице 4.5
Сведения о каждом несовершеннолетнем ребенке (ребенке в возрасте до 23 лет, обучающемся в образовательной организации по очной форме обучения)
СведДет
С
ОМ
Состав элемента представлен в таблице 4.6
Таблица 4.5
Сведения о физическом лице, имеющем трех и более
несовершеннолетних детей (детей в возрасте до 23 лет,
обучающихся в образовательных организациях по очной форме
обучения) (СведФЛ)
Наименование элемента
Сокращенное наименование (код) элемента
Признак типа элемента
Формат элемента
Признак обязательности элемента
Дополнительная информация
ИНН физического лица
ИННФЛ
А
T(=12)
Н
Типовой элемент <ИННФЛТип>
СНИЛС
СНИЛС
А
T(=14)
Н
Типовой элемент <СНИЛСТип>
Дата рождения
ДатаРожд
А
T(=10)
НУ
Типовой элемент <ДатаТип>.
Дата в формате ДД.ММ.ГГГГ.
Элемент является обязательным при отсутствии элементов <ИННФЛ> и <СНИЛС>
Фамилия, имя, отчество (при наличии)
ФИО
С
О
Типовой элемент <ФИОТип>.
Состав элемента представлен в таблице 4.8
Сведения о документе, удостоверяющем личность
УдЛичнФЛ
С
НУ
Типовой элемент <УдЛичнФЛТип>.
Состав элемента представлен в таблице 4.7. Элемент является обязательным при отсутствии элементов <ИННФЛ> и <СНИЛС>
Таблица 4.6
Сведения о каждом несовершеннолетнем ребенке (ребенке
в возрасте до 23 лет, обучающемся в образовательной
организации по очной форме обучения) (СведДет)
Наименование элемента
Сокращенное наименование (код) элемента
Признак типа элемента
Формат элемента
Признак обязательности элемента
Дополнительная информация
ИНН физического лица
ИННФЛ
А
T(=12)
Н
Типовой элемент <ИННФЛТип>
СНИЛС
СНИЛС
А
T(=14)
Н
Типовой элемент <СНИЛСТип>
Дата рождения
ДатаРожд
А
T(=10)
НУ
Типовой элемент <ДатаТип>.
Дата в формате ДД.ММ.ГГГГ.
Элемент является обязательным при отсутствии элементов <ИННФЛ> и <СНИЛС>
Код категории
КодКат
А
T(=1)
ОК
Принимает значение:
1 - несовершеннолетний ребенок |
2 - ребенок в возрасте до 23 лет, обучающийся в образовательной организации по очной форме обучения
Дата начала действия категории
ДатаНач
А
T(=10)
НУ
Типовой элемент <ДатаТип>.
Дата в формате ДД.ММ.ГГГГ.
Элемент обязателен при <КодКат>=2
Дата окончания действия категории
ДатаОконч
А
T(=10)
Н
Типовой элемент <ДатаТип>.
Дата в формате ДД.ММ.ГГГГ
Фамилия, имя, отчество (при наличии)
ФИО
С
О
Типовой элемент <ФИОТип>.
Состав элемента представлен в таблице 4.8
Сведения о документе, удостоверяющем личность
УдЛичнФЛ
С
НУ
Типовой элемент <УдЛичнФЛТип>.
Состав элемента представлен в таблице 4.7.
Элемент является обязательным при отсутствии элементов <ИННФЛ> и <СНИЛС>
Таблица 4.7
Сведения о документе, удостоверяющем личность (УдЛичнФЛТип)
Наименование элемента
Сокращенное наименование (код) элемента
Признак типа элемента
Формат элемента
Признак обязательности элемента
Дополнительная информация
Код вида документа, удостоверяющего личность
КодВидДок
А
T(=2)
ОК
Типовой элемент <СПДУЛТип>.
Принимает значение в соответствии с приложением "Коды видов документов, удостоверяющих личность налогоплательщика" к Порядку заполнения формы "Сведения о физических лицах, имеющих трех и более несовершеннолетних детей (детей в возрасте до 23 лет, обучающихся в образовательных организациях по очной форме обучения)", утвержденному настоящим приказом.
Серия и номер документа, удостоверяющего личность
СерНомДок
А
T(1-25)
О
Дата выдачи документа, удостоверяющего личность
ДатаДок
А
T(=10)
О
Типовой элемент <ДатаТип>.
Дата в формате ДД.ММ.ГГГГ
Таблица 4.8
Фамилия, имя, отчество (ФИОТип)
Наименование элемента
Сокращенное наименование (код) элемента
Признак типа элемента
Формат элемента
Признак обязательности элемента
Дополнительная информация
Фамилия
Фамилия
А
T(1-60)
О
Имя
Имя
А
T(1-60)
О
Отчество
Отчество
А
T(1-60)
Н
Приложение N 4
к приказу ФНС России
от 22.12.2025 N ЕД-7-21/1238@
ПОРЯДОК
ПРЕДСТАВЛЕНИЯ В НАЛОГОВЫЙ ОРГАН ПО СУБЪЕКТУ РОССИЙСКОЙ
ФЕДЕРАЦИИ СВЕДЕНИЙ О ФИЗИЧЕСКИХ ЛИЦАХ, ИМЕЮЩИХ ТРЕХ И БОЛЕЕ
НЕСОВЕРШЕННОЛЕТНИХ ДЕТЕЙ (ДЕТЕЙ В ВОЗРАСТЕ ДО 23 ЛЕТ,
ОБУЧАЮЩИХСЯ В ОБРАЗОВАТЕЛЬНЫХ ОРГАНИЗАЦИЯХ ПО ОЧНОЙ
ФОРМЕ ОБУЧЕНИЯ), В ЭЛЕКТРОННОЙ ФОРМЕ
1. Сведения о физических лицах, имеющих трех и более несовершеннолетних детей (детей в возрасте до 23 лет, обучающихся в образовательных организациях по очной форме обучения) (далее - Сведения), представляются уполномоченными высшим исполнительным органом субъекта Российской Федерации органом исполнительной власти субъекта Российской Федерации или находящимся в его ведении учреждением, которые в соответствии с законодательством субъекта Российской Федерации осуществляют функции в сфере социальной защиты населения (далее - уполномоченный орган), в налоговый орган по субъекту Российской Федерации (далее - управление ФНС России).
2. Сведения представляются в управление ФНС России по месту нахождения уполномоченного органа одним из следующих способов: посредством направления по электронной почте или с использованием электронных носителей по согласованию между уполномоченным органом и управлением ФНС России, которому представляются Сведения.
3. При представлении Сведений обеспечиваются меры, исключающие несанкционированный доступ к Сведениям.
Представление Сведений осуществляется с использованием программно-технических средств уполномоченного органа.
4. В случае представления Сведений на электронных носителях файлы со Сведениями представляются в виде архивного файла с приложением реестра передаваемых Сведений.