Приказ ФНС России от 26.11.2025 N ЕД-7-11/1016@
МИНИСТЕРСТВО ФИНАНСОВ РОССИЙСКОЙ ФЕДЕРАЦИИ
ФЕДЕРАЛЬНАЯ НАЛОГОВАЯ СЛУЖБА
ПРИКАЗ
от 26 ноября 2025 г. N ЕД-7-11/1016@
ОБ УТВЕРЖДЕНИИ ФОРМЫ И ФОРМАТА
ПРЕДСТАВЛЕНИЯ В ЭЛЕКТРОННОЙ ФОРМЕ УВЕДОМЛЕНИЯ ПЛАТЕЛЬЩИКА
СТРАХОВЫХ ВЗНОСОВ, ЗАРЕГИСТРИРОВАННОГО НА ТЕРРИТОРИИ
ЮЖНО-КУРИЛЬСКОГО, КУРИЛЬСКОГО ИЛИ СЕВЕРО-КУРИЛЬСКОГО
ГОРОДСКОГО ОКРУГА ПОСЛЕ 1 ЯНВАРЯ 2022 ГОДА, ПРИМЕНЯЮЩЕГО
УПРОЩЕННУЮ СИСТЕМУ НАЛОГООБЛОЖЕНИЯ, ОБ ИСПОЛЬЗОВАНИИ ПРАВА
НА ПРИМЕНЕНИЕ ЕДИНЫХ ПОНИЖЕННЫХ ТАРИФОВ СТРАХОВЫХ ВЗНОСОВ
В соответствии с абзацем первым пункта 15 статьи 427 части второй Налогового кодекса Российской Федерации, а также абзацем первым пункта 1, подпунктом 5.9.37 пункта 5 Положения о Федеральной налоговой службе, утвержденного постановлением Правительства Российской Федерации от 30.09.2004 N 506, а также в связи с принятием Федерального закона от 27.10.2025 N 386-ФЗ "О внесении изменений в статьи 246.3 и 427 части второй Налогового кодекса Российской Федерации" приказываю:
1. Утвердить:
форму уведомления плательщика страховых взносов, зарегистрированного на территории Южно-Курильского, Курильского или Северо-Курильского городского округа после 1 января 2022 года, применяющего упрощенную систему налогообложения, об использовании права на применение единых пониженных тарифов страховых взносов согласно приложению N 1 к настоящему приказу;
формат представления в электронной форме уведомления плательщика страховых взносов, зарегистрированного на территории Южно-Курильского, Курильского или Северо-Курильского городского округа после 1 января 2022 года, применяющего упрощенную систему налогообложения, об использовании права на применение единых пониженных тарифов страховых взносов согласно приложению N 2 к настоящему приказу.
2. Установить, что настоящий приказ вступает в силу по истечении одного месяца со дня его официального опубликования и не ранее 1 числа очередного расчетного периода по страховым взносам.
3. Контроль за исполнением настоящего приказа возложить на заместителя руководителя Федеральной налоговой службы, координирующего методологическое обеспечение работы налоговых органов по вопросам администрирования страховых взносов.
Руководитель
Федеральной налоговой службы
Д.В.ЕГОРОВ
Приложение N 1
к приказу ФНС России
от 26.11.2025 N ЕД-7-11/1016@
Приложение N 2
к приказу ФНС России
от 26.11.2025 N ЕД-7-11/1016@
ФОРМАТ
ПРЕДСТАВЛЕНИЯ В ЭЛЕКТРОННОЙ ФОРМЕ УВЕДОМЛЕНИЯ ПЛАТЕЛЬЩИКА
СТРАХОВЫХ ВЗНОСОВ, ЗАРЕГИСТРИРОВАННОГО НА ТЕРРИТОРИИ
ЮЖНО-КУРИЛЬСКОГО, КУРИЛЬСКОГО ИЛИ СЕВЕРО-КУРИЛЬСКОГО
ГОРОДСКОГО ОКРУГА ПОСЛЕ 1 ЯНВАРЯ 2022 ГОДА, ПРИМЕНЯЮЩЕГО
УПРОЩЕННУЮ СИСТЕМУ НАЛОГООБЛОЖЕНИЯ, ОБ ИСПОЛЬЗОВАНИИ ПРАВА
НА ПРИМЕНЕНИЕ ЕДИНЫХ ПОНИЖЕННЫХ ТАРИФОВ СТРАХОВЫХ ВЗНОСОВ
I. ОБЩИЕ ПОЛОЖЕНИЯ
1. Настоящий документ описывает требования к XML-файлам (далее - файл обмена) передачи в налоговый орган уведомления плательщика страховых взносов, зарегистрированного на территории Южно-Курильского, Курильского или Северо-Курильского городского округа после 1 января 2022 года, применяющего упрощенную систему налогообложения, об использовании права на применение единых пониженных тарифов страховых взносов в электронной форме.
2. Номер версии настоящего формата 5.02, часть 345.
II. ОПИСАНИЕ ФАЙЛА ОБМЕНА
3. Имя файла обмена должно иметь следующий вид:
R_T_A_K_O_GGGGMMDD_N, где:
R_T - префикс, принимающий значение NO_UVPONSVKUR;
A_K - идентификатор получателя информации, где: A - идентификатор получателя, которому направляется файл обмена, K - идентификатор конечного получателя, для которого предназначена информация из данного файла обмена. Передача файла от отправителя к конечному получателю (K) может осуществляться в несколько этапов через другие налоговые органы, осуществляющие передачу файла на промежуточных этапах, которые обозначаются идентификатором A. В случае передачи файла от отправителя к конечному получателю при отсутствии налоговых органов, осуществляющих передачу на промежуточных этапах, значения идентификаторов A и K совпадают. Каждый из идентификаторов (A и K) имеет вид для налоговых органов - четырехразрядный код налогового органа;
O - идентификатор отправителя информации имеет вид:
для организаций - девятнадцатиразрядный код (идентификационный номер налогоплательщика (далее - ИНН) и код причины постановки на учет (далее - КПП) организации (обособленного подразделения);
для физических лиц - двенадцатиразрядный код (ИНН физического лица, при наличии);
GGGG - год формирования передаваемого файла, MM - месяц, DD - день;
N - идентификационный номер файла (длина - от 1 до 36 знаков. Идентификационный номер файла должен обеспечивать уникальность файла).
Расширение имени файла - XML. Расширение имени файла может указываться как строчными, так и прописными буквами.
Параметры первой строки файла обмена
Первая строка XML-файла должна иметь следующий вид:
<?xml version ="1.0" encoding ="windows-1251"?>
Имя файла, содержащего XML-схему файла обмена, должно иметь следующий вид:
NO_UVPONSVKUR_l_345_00_05_02_xx, где xx - номер версии схемы.
Расширение имени файла - xsd.
XML-схема файла обмена приводится отдельным файлом и размещается на официальном сайте Федеральной налоговой службы в информационно-телекоммуникационной сети "Интернет".
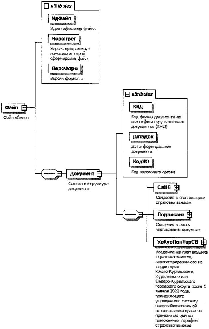
4. Логическая модель файла обмена представлена в виде диаграммы структуры файла обмена на рисунке 1 настоящего формата. Элементами логической модели файла обмена являются элементы и атрибуты XML-файла. Перечень структурных элементов логической модели файла обмена и сведения о них приведены в таблицах 4.1 - 4.8 настоящего формата.
Для каждого структурного элемента логической модели файла обмена приводятся следующие сведения:
наименование элемента. Приводится полное наименование элемента. В строке таблицы могут быть описаны несколько элементов, наименования которых разделены символом "|". Такая форма записи применяется при наличии в файле обмена только одного элемента из описанных в этой строке;
сокращенное наименование (код) элемента. Приводится сокращенное наименование элемента. Синтаксис сокращенного наименования должен удовлетворять спецификации XML;
признак типа элемента. Может принимать следующие значения: "С" - сложный элемент логической модели (содержит вложенные элементы), "П" - простой элемент логической модели, реализованный в виде элемента XML-файла, "А" - простой элемент логической модели, реализованный в виде атрибута элемента XML-файла. Простой элемент логической модели не содержит вложенные элементы;
формат элемента. Формат элемента представляется следующими условными обозначениями: T - символьная строка; N - числовое значение (целое или дробное).
Формат символьной строки указывается в виде T(n-k) или T(=k), где: n - минимальное количество знаков, k - максимальное количество знаков, символ "-" - разделитель, символ "=" означает фиксированное количество знаков в строке. В случае, если минимальное количество знаков равно 0, формат имеет вид T(0-k). В случае, если максимальное количество знаков не ограничено, формат имеет вид T(n-).
Формат числового значения указывается в виде N(m.k), где: m - максимальное количество знаков в числе, включая знак (для отрицательного числа), целую и дробную часть числа без разделяющей десятичной точки, k - максимальное число знаков дробной части числа. Если число знаков дробной части числа равно 0 (то есть число целое), формат числового значения имеет вид N(m).
Для простых элементов, являющихся базовыми в XML, например, элемент с типом "date", поле "Формат элемента" не заполняется. Для таких элементов в поле "Дополнительная информация" указывается тип базового элемента;
признак обязательности элемента определяет обязательность наличия элемента (совокупности наименования элемента и его значения) в файле обмена. Признак обязательности элемента может принимать следующие значения: "О" - наличие элемента в файле обмена обязательно; "Н" - наличие элемента в файле обмена необязательно, то есть элемент может отсутствовать. Если элемент принимает ограниченный перечень значений (по классификатору, справочнику, кодовому словарю), признак обязательности элемента дополняется символом "К". В случае, если количество реализаций элемента может быть более одной, признак обязательности элемента дополняется символом "М".
К вышеперечисленным признакам обязательности элемента может добавляться значение "У" в случае описания в XML-схеме условий, предъявляемых к элементу в файле обмена, описанных в графе "Дополнительная информация";
дополнительная информация содержит, при необходимости, требования к элементу файла обмена, не указанные ранее. Для сложных элементов указывается ссылка на таблицу, в которой описывается состав данного элемента. Для элементов, принимающих ограниченный перечень значений из классификатора (справочника, кодового словаря), указывается соответствующее наименование классификатора (справочника, кодового словаря) или приводится перечень возможных значений. Для классификатора (справочника, кодового словаря) может указываться ссылка на его местонахождение. Для элементов, использующих пользовательский тип данных, указывается наименование типового элемента.

Рисунок 1. Диаграмма структуры файла обмена
Таблица 4.1
Файл обмена (Файл)
Наименование элемента
Сокращенное наименование (код) элемента
Признак типа элемента
Формат элемента
Признак обязательности элемента
Дополнительная информация
Идентификатор файла
ИдФайл
А
T(1-255)
ОУ
Содержит (повторяет) имя сформированного файла (без расширения)
Версия программы, с помощью которой сформирован файл
ВерсПрог
А
T(1-40)
О
Версия формата
ВерсФорм
А
T(1-5)
О
Принимает значение: 5.02
Состав и структура документа
Документ
С
О
Состав элемента представлен в таблице 4.2
Таблица 4.2
Состав и структура документа (Документ)
Наименование элемента
Сокращенное наименование (код) элемента
Признак типа элемента
Формат элемента
Признак обязательности элемента
Дополнительная информация
Код формы документа по классификатору налоговых документов (КНД)
КНД
А
T(=7)
ОК
Типовой элемент <КНДТип>.
Принимает значение: 1150160
Дата формирования документа
ДатаДок
А
T(=10)
О
Типовой элемент <ДатаТип>.
Дата в формате ДД.ММ.ГГГГ
Код налогового органа
КодНО
А
T(=4)
ОК
Типовой элемент <СОНОТип>
Сведения о плательщике страховых взносов
СвНП
С
О
Состав элемента представлен в таблице 4.3
Сведения о лице, подписавшем документ
Подписант
С
О
Состав элемента представлен в таблице 4.5
Уведомление плательщика страховых взносов, зарегистрированного на территории Южно-Курильского, Курильского или Северо-Курильского городского округа после 1 января 2022 года, применяющего упрощенную систему налогообложения, об использовании права на применение единых пониженных тарифов страховых взносов
УвКурПонТарСВ
С
О
Состав элемента представлен в таблице 4.7
Таблица 4.3
Сведения о плательщике страховых взносов (СвНП)
Наименование элемента
Сокращенное наименование (код) элемента
Признак типа элемента
Формат элемента
Признак обязательности элемента
Дополнительная информация
Номер контактного телефона
Тлф
А
T(1-20)
Н
Плательщик страховых взносов - организация
НПЮЛ
С
О
Состав элемента представлен в таблице 4.4
Таблица 4.4
Плательщик страховых взносов - организация (НПЮЛ)
Наименование элемента
Сокращенное наименование (код) элемента
Признак типа элемента
Формат элемента
Признак обязательности элемента
Дополнительная информация
Наименование организации
НаимОрг
А
T(1-1000)
О
ИНН организации
ИННЮЛ
А
T(=10)
О
Типовой элемент <ИННЮЛТип>
КПП
КПП
А
T(=9)
О
Типовой элемент <КППТип>
Таблица 4.5
Сведения о лице, подписавшем документ (Подписант)
Наименование элемента
Сокращенное наименование (код) элемента
Признак типа элемента
Формат элемента
Признак обязательности элемента
Дополнительная информация
Признак лица, подписавшего документ
ПрПодп
А
T(=1)
ОК
Принимает значение:
1 - плательщик страховых взносов |
2 - представитель плательщика страховых взносов
Фамилия, имя, отчество (при наличии)
ФИО
С
НУ
Типовой элемент <ФИОТип>.
Состав элемента представлен в таблице 4.8.
Элемент обязателен при выполнении одного из условий:
- <ПрПодп>=2 |
- <ПрПодп>=1 и наличие <НПЮЛ>
Сведения о представителе плательщика страховых взносов
СвПред
С
НУ
Состав элемента представлен в таблице 4.6.
Элемент обязателен при <ПрПодп>=2
Таблица 4.6
Сведения о представителе плательщика страховых
взносов (СвПред)
Наименование элемента
Сокращенное наименование (код) элемента
Признак типа элемента
Формат элемента
Признак обязательности элемента
Дополнительная информация
Наименование и реквизиты документа, подтверждающего полномочия представителя плательщика страховых взносов
НаимДок
А
T(1-120)
О
Для доверенности, совершенной в форме электронного документа, указывается только GUID доверенности
Таблица 4.7
Уведомление плательщика страховых взносов,
зарегистрированного на территории Южно-Курильского,
Курильского или Северо-Курильского городского округа
после 1 января 2022 года, применяющего упрощенную систему
налогообложения, об использовании права на применение единых
пониженных тарифов страховых взносов (УвКурПонТарСВ)
Наименование элемента
Сокращенное наименование (код) элемента
Признак типа элемента
Формат элемента
Признак обязательности элемента
Дополнительная информация
Уведомляет об использовании права на применение единых пониженных тарифов страховых взносов
УвИспПрав
А
T(=2)
ОК
Принимает значение: ДА
Таблица 4.8
Фамилия, имя, отчество (ФИОТип)
Наименование элемента
Сокращенное наименование (код) элемента
Признак типа элемента
Формат элемента
Признак обязательности элемента
Дополнительная информация
Фамилия
Фамилия
А
T(1-60)
О
Имя
Имя
А
T(1-60)
О
Отчество
Отчество
А
T(1-60)
Н