Приказ ФНС России от 29.01.2026 N ЕД-1-3/57@
МИНИСТЕРСТВО ФИНАНСОВ РОССИЙСКОЙ ФЕДЕРАЦИИ
ФЕДЕРАЛЬНАЯ НАЛОГОВАЯ СЛУЖБА
ПРИКАЗ
от 29 января 2026 г. N ЕД-1-3/57@
ОБ УТВЕРЖДЕНИИ ФОРМЫ, ПОРЯДКА ЕЕ ЗАПОЛНЕНИЯ И ФОРМАТА
ПРЕДСТАВЛЕНИЯ НАЛОГОВОЙ ДЕКЛАРАЦИИ ПО НАЛОГУ НА ИГОРНЫЙ
БИЗНЕС В ЭЛЕКТРОННОЙ ФОРМЕ
В соответствии с абзацем первым пункта 7 статьи 80 части первой Налогового кодекса Российской Федерации, абзацем первым пункта 1 и подпунктом 5.9.36 пункта 5 Положения о Федеральной налоговой службе, утвержденного постановлением Правительства Российской Федерации от 30.09.2004 N 506, в целях реализации положений главы 25.5 "Налог на игорный бизнес" части второй Налогового кодекса Российской Федерации и в связи с принятием Федерального закона от 28.11.2025 N 425-ФЗ "О внесении изменений в части первую и вторую Налогового кодекса Российской Федерации, отдельные законодательные акты Российской Федерации и признании утратившими силу законодательных актов (отдельных положений законодательных актов) Российской Федерации" приказываю:
1. Утвердить:
форму налоговой декларации по налогу на игорный бизнес согласно приложению N 1 к настоящему приказу;
порядок заполнения налоговой декларации по налогу на игорный бизнес согласно приложению N 2 к настоящему приказу;
формат представления налоговой декларации по налогу на игорный бизнес в электронной форме согласно приложению N 3 к настоящему приказу.
2. Признать утратившим силу приказ ФНС России от 05.07.2021 N ЕД-7-3/634@ "Об утверждении формы налоговой декларации по налогу на игорный бизнес, порядка ее заполнения, а также формата представления налоговой декларации по налогу на игорный бизнес в электронной форме" (зарегистрирован Министерством юстиции Российской Федерации 28.09.2021, регистрационный N 65173).
3. Установить, что настоящий приказ вступает в силу по истечении двух месяцев со дня его официального опубликования и применяется начиная с представления налоговой декларации по налогу на игорный бизнес за налоговый период, следующий за месяцем вступления настоящего приказа в силу.
4. Контроль за исполнением настоящего приказа возложить на заместителя руководителя Федеральной налоговой службы, координирующего методологическое обеспечение работы налоговых органов по вопросам налогообложения при применении специальных налоговых режимов.
Руководитель
Федеральной налоговой службы
Д.В.ЕГОРОВ
Приложение N 1
к приказу ФНС России
от 29.01.2026 N ЕД-1-3/57@
Приложение N 2
к приказу ФНС России
от 29.01.2026 N ЕД-1-3/57@
ПОРЯДОК
ЗАПОЛНЕНИЯ НАЛОГОВОЙ ДЕКЛАРАЦИИ ПО НАЛОГУ НА ИГОРНЫЙ БИЗНЕС
I. Общие положения
1. Налоговая декларация по налогу на игорный бизнес (далее - Декларация, налог соответственно) заполняется налогоплательщиками, осуществляющими предпринимательскую деятельность в сфере игорного бизнеса в соответствии со статьей 333.57 Налогового кодекса Российской Федерации (далее - Кодекс).
2. Декларация включает в себя:
титульный лист;
раздел 1 "Сумма налога, подлежащая уплате в бюджет";
раздел 2 "Расчет суммы налога по объектам налогообложения, указанным в пункте 1 статьи 333.58 Кодекса";
подраздел 2.1 "Сумма исчисленного налога";
подраздел 2.2 "Расчет суммы налога по игровым столам";
раздел 3 "Изменение количества объектов налогообложения за налоговый период";
подраздел 3.1 "Изменение количества игровых столов за налоговый период";
раздел 4 "Сумма исчисленного налога по объекту налогообложения, указанному в пункте 2 статьи 333.58 Кодекса";
подраздел 4.1 "Расчет суммы налога по объекту налогообложения, указанному в пункте 2 статьи 333.58 Кодекса, в отношении деятельности по организации и проведению азартных игр в букмекерских конторах";
подраздел 4.2 "Расчет суммы налога по объекту налогообложения, указанному в пункте 2 статьи 333.58 Кодекса в отношении деятельности по организации и проведению азартных игр в тотализаторах".
3. Для заполнения Декларации применяются:
коды налоговых периодов согласно приложению N 1 к Порядку заполнения Декларации (далее - Порядок);
коды представления Декларации в налоговый орган по месту учета согласно приложению N 2 к Порядку;
коды форм реорганизации и код ликвидации организации согласно приложению N 3 к Порядку;
коды, определяющие способ представления Декларации, согласно приложению N 4 к Порядку.
4. Каждому показателю Декларации соответствует одно поле, состоящее из определенного количества знакомест. В каждом поле указывается только один показатель. Исключение составляет показатель, значением которого является дата.
Для указания даты используются по порядку три поля: день (поле из двух знакомест), месяц (поле из двух знакомест) и год (поле из четырех знакомест), разделенные знаком "." (точка).
5. Страницы Декларации должны иметь сквозную нумерацию, начиная с титульного листа (страница 001). Порядковый номер страницы записывается в определенном для нумерации поле слева направо, начиная с первого (левого) знакоместа. Например, для первой страницы - "001", для третьей - "003".
6. Заполнение полей Декларации значениями текстовых, числовых, кодовых показателей осуществляется слева направо, начиная с первого (левого) знакоместа.
При заполнении полей Декларации с использованием программного обеспечения значения числовых показателей выравниваются по правому (последнему) знакоместу.
Заполнение текстовых полей Декларации осуществляется заглавными печатными символами.
Не допускается исправление ошибок с помощью корректирующего или иного аналогичного средства.
7. Не допускаются двусторонняя печать Декларации на бумажном носителе и скрепление листов Декларации, приводящее к порче бумажного носителя.
При заполнении Декларации должны использоваться чернила черного, фиолетового или синего цвета.
8. В случае отсутствия какого-либо показателя во всех знакоместах соответствующего поля проставляется прочерк.
Если для указания какого-либо показателя не требуется заполнение всех знакомест соответствующего поля, в незаполненных знакоместах в правой части поля проставляется прочерк.
9. В поле показателя "Код по ОКТМО" указывается код муниципального образования в соответствии с Общероссийским классификатором территорий муниципальных образований ОК 033-2013.
При заполнении показателя "Код по ОКТМО", под который отводится одиннадцать знакомест, свободные знакоместа справа от значения кода в случае, если код по ОКТМО конкретной территории муниципального образования имеет восемь знаков, не подлежат заполнению дополнительными символами (заполняются прочерками). Например, для восьмизначного кода по ОКТМО 12445698 в поле "Код по ОКТМО" указывается одиннадцатизначное значение "12445698-".
10. При заполнении Декларации с использованием программного обеспечения при распечатке на принтере допускается отсутствие обрамления знакомест и прочерков для незаполненных знакомест. Расположение и размеры значений реквизитов не должны изменяться. Печать знаков выполняется шрифтом Courier New высотой 16 - 18 пунктов.
11. Значения стоимостных показателей Декларации указываются в полных рублях. При указании значений стоимостных показателей в полных рублях значения показателей менее 50 копеек отбрасываются, а 50 копеек и более округляются до полного рубля.
II. Заполнение титульного листа Декларации
12. Титульный лист Декларации заполняется налогоплательщиком, кроме раздела "Заполняется работником налогового органа".
13. При заполнении титульного листа указываются идентификационный номер налогоплательщика (далее - ИНН) и код причины постановки на учет организации (далее - КПП).
В поле "ИНН" указывается ИНН в соответствии с документом, подтверждающим постановку на учет российской организации в налоговом органе по месту нахождения.
В поле "КПП" указывается КПП в соответствии с документом, подтверждающим постановку на учет организации в налоговом органе.
Для обособленного подразделения КПП по месту нахождения обособленного подразделения указывается в соответствии с документом, подтверждающим постановку на учет организации в налоговом органе по месту нахождения обособленного подразделения.
ИНН и КПП для крупнейших налогоплательщиков указываются на основании документа, подтверждающего постановку на учет в налоговом органе юридического лица в качестве крупнейшего налогоплательщика.
При заполнении Декларации налогоплательщиками, являющимися крупнейшими налогоплательщиками, заполняется одна Декларация по месту учета в качестве крупнейшего налогоплательщика.
При представлении Декларации организацией-правопреемником в декларации за последний налоговый период, а также в уточненных Декларациях за реорганизованную организацию (в форме присоединения к другому юридическому лицу, слияния нескольких юридических лиц, разделения юридического лица, преобразования одного юридического лица в другое) в титульном листе в поле "по месту нахождения учета (код)" указывается код "215" или "216", а в верхней его части указываются ИНН и КПП организации-правопреемника. В поле "налогоплательщик" указывается наименование реорганизованной организации.
В поле "ИНН/КПП реорганизованной организации" указываются соответственно ИНН и КПП, которые были присвоены налоговым органом по месту нахождения реорганизованной организации до ее реорганизации.
При этом в Разделе 1 Декларации указывается код по ОКТМО того муниципального образования, на территории которого находилась реорганизованная организация.
Коды форм реорганизации и код ликвидации организации приведены в приложении N 3 к настоящему Порядку.
14. При заполнении поля "Номер корректировки" для первичной Декларации и уточненных Деклараций за соответствующий налоговый период нумерация должна быть сквозная, где "номер корректировки" для первичной Декларации за налоговый период принимает значение "0--", для уточненных Деклараций номер указывается последовательно ("1--", "2--", "3--" и так далее).
Не допускается заполнение номера корректировки по уточненной Декларации без ранее принятой первичной Декларации за налоговый период.
15. Поле "Налоговый период (код)" заполняется в соответствии с кодами, определяющими налоговый период, согласно приложению N 1 к настоящему Порядку.
16. В поле "Отчетный год" указывается год, за налоговый период которого представляется Декларация.
17. В поле "Представляется в налоговый орган (код)" указывается код налогового органа, в который представляется Декларация в соответствии со статьей 333.64 Кодекса.
Справочная информация о кодах налоговых органов размещена на официальном сайте Федеральной налоговой службы в информационно-телекоммуникационной сети "Интернет".
18. Поле "по месту нахождения (учета) (код)" заполняется в соответствии с приложением N 2 к настоящему Порядку.
При этом организации, отнесенные к категории крупнейших налогоплательщиков, указывают код по месту учета в качестве крупнейшего налогоплательщика "213".
При представлении в налоговый орган по месту учета организацией-правопреемником Декларации за последний налоговый период и уточненной Декларации за реорганизованную организацию в титульном листе Декларации в поле "по месту нахождения (учета) (код)" указывается код "215" или код "216".
19. В поле "налогоплательщик" указывается полное наименование организации, соответствующее наименованию, указанному в учредительных документах (при наличии в наименовании латинской транскрипции она также указывается).
20. В поле "Форма реорганизации (ликвидация) (код)" указывается код формы реорганизации (ликвидации) согласно приложению N 3 к настоящему Порядку.
21. Если представляемая в налоговый орган Декларация не является Декларацией за реорганизованную организацию, то в поле "ИНН/КПП реорганизованной организации" проставляются прочерки.
22. В поле "Номер контактного телефона" указывается номер контактного телефона налогоплательщика с указанием телефонного кода страны, кода населенного пункта без пробелов, скобок, прочерков.
23. В поле "На страницах с приложением подтверждающих документов или их копий на листах" указываются количество страниц, на которых составлена Декларация, а также количество приложенных к Декларации листов подтверждающих документов и (или) их копий, в том числе количество листов документа, подтверждающего полномочия представителя налогоплательщика (в случае представления Декларации представителем налогоплательщика).
24. В разделе "Достоверность и полноту сведений, указанных в настоящей Декларации, подтверждаю:" указывается:
"1" - если достоверность и полнота сведений, указанных в Декларации, подтверждены руководителем организации - налогоплательщика;
"2" - если достоверность и полнота сведений, указанных в Декларации, подтверждены представителем налогоплательщика.
В поле "фамилия, имя, отчество (при наличии) полностью" построчно указываются:
при представлении Декларации налогоплательщиком - фамилия, имя, отчество (при наличии) руководителя организации полностью, проставляются его личная подпись (в месте, отведенном для подписи) и дата подписания;
при представлении Декларации представителем налогоплательщика - физическим лицом - фамилия, имя, отчество (при наличии) представителя налогоплательщика полностью, проставляются личная подпись представителя налогоплательщика и дата подписания;
при представлении Декларации представителем налогоплательщика - юридическим лицом - фамилия, имя, отчество (при наличии) физического лица, уполномоченного в соответствии с документом, подтверждающим полномочия представителя налогоплательщика - юридического лица, удостоверять достоверность и полноту сведений, указанных в Декларации. При этом в поле "наименование организации - представителя налогоплательщика" указывается наименование юридического лица - представителя налогоплательщика, проставляются подпись лица, сведения о котором указаны в поле "фамилия, имя, отчество полностью", и дата подписания;
при представлении Декларации представителем налогоплательщика в поле "Наименование документа, подтверждающего полномочия представителя налогоплательщика" указываются наименование и реквизиты документа, подтверждающего полномочия представителя налогоплательщика. Для доверенности, совершенной в форме электронного документа в соответствии с положениями пункта 3 статьи 29 Кодекса, указывается только GUID доверенности.
25. Раздел "Заполняется работником налогового органа" содержит сведения о представлении Декларации:
1) код способа представления Декларации согласно приложению N 4 к настоящему Порядку;
2) количество страниц Декларации;
3) количество листов подтверждающих документов или их копий, приложенных к Декларации;
4) дату представления Декларации;
5) фамилию и инициалы имени и отчества (при наличии) работника налогового органа, принявшего Декларацию;
6) подпись работника налогового органа, принявшего Декларацию.
III. Заполнение раздела 1 "Сумма налога, подлежащая уплате
в бюджет" Декларации
26. Раздел 1 включает показатели сумм налога, подлежащих уплате в бюджет, с указанием кода бюджетной классификации (далее - КБК), в соответствии с которым подлежат зачислению в бюджет суммы исчисленного налога.
27. По строке 010 указывается КБК, в соответствии с которым производится зачисление суммы налога на счета органов Федерального казначейства.
28. По строке 020 указывается код по ОКТМО в соответствии с пунктом 9 Порядка.
29. По строке 030 указывается сумма налога, подлежащая уплате в бюджет, определяемая как сумма значений строки 070 графы 4 Подраздела 2.1, строки 080 графы 4 Подраздела 2.1, строки 010 Раздела 4 Декларации за соответствующий налоговый период.
30. В строке "Достоверность и полноту сведений, указанных на данной странице, подтверждаю" проставляется подпись лица, указанного в разделе "Достоверность и полноту сведений, указанных в настоящей Декларации, подтверждаю" титульного листа, и дата подписания.
IV. Заполнение Раздела 2 "Расчет суммы налога
по объектам налогообложения, указанным в пункте 1
статьи 333.58 Налогового кодекса Российской
Федерации" Декларации
31. Раздел 2 включает сведения о количестве объектов игорного бизнеса, подлежащих налогообложению в соответствии с пунктом 1 статьи 333.58 Кодекса, а также расчет суммы исчисленного налога.
32. Строки 020 - 060 графы 3 (игровые столы) заполняются на основании значений заполненных листов Подраздела 2.2 Декларации.
Строки 020 - 040 графы 4 (игровые автоматы) заполняются на основании значений по соответствующим строкам Раздела 3 Декларации.
33. По строке 020 в графах 3 и 4 указывается количество объектов налогообложения.
Значение по строке 020 графы 3 определяется как сумма значений по строке 040 всех заполненных листов Подраздела 2.2 Декларации.
Значение по строке 020 графы 4 определяется как сумма значений по строкам 010, 020 и 040 Раздела 3 Декларации.
34. По строке 030 указывается количество объектов налогообложения, налоговая ставка по которым установлена пунктом 1 статьи 333.61 Кодекса.
Значение по строке 030 графы 3 определяется как сумма значений по строке 050 всех заполненных листов Подраздела 2.2 Декларации.
Значение по строке 030 графы 4 определяется как разность значения по строке 020 Раздела 2 и суммы значений по строкам 040 и 050 Раздела 3 Декларации по соответствующей графе.
35. По строке 040 указывается количество объектов, подлежащих налогообложению по одной второй ставки налога, установленной пунктом 1 статьи 333.61 Кодекса с учетом пунктов 3 и 4 статьи 333.62 Кодекса.
Значение по строке 040 графы 3 определяется как сумма значений по строке 060 всех заполненных листов Подраздела 2.2 Декларации.
Значение по строке 040 графы 4 определяется как сумма значений по строкам 040 и 050 Раздела 3 Декларации.
36. По строке 050 указывается количество игровых столов, подлежащих налогообложению по ставке налога, установленной пунктом 1 статьи 333.61 Кодекса с учетом абзаца второго пункта 1 статьи 333.62 Кодекса.
Значение по строке 050 определяется как сумма значений по строке 070 всех заполненных листов Подраздела 2.2 Декларации.
37. По строке 060 указывается количество игровых столов, подлежащих налогообложению по одной второй ставки налога, установленной пунктом 1 статьи 333.61 Кодекса с учетом абзаца второго пункта 1 и пунктов 3 и 4 статьи 333.62 Кодекса.
Значение по строке 060 определяется как сумма значений по строке 080 всех заполненных листов Подраздела 2.2 Декларации.
Заполнение подраздела 2.1 "Сумма исчисленного
налога" Декларации
38. Подраздел 2.1 Декларации включает расчет суммы исчисленного налога по объектам, подлежащим налогообложению в соответствии с пунктом 1 статьи 333.58 Кодекса, и соответствующей ставке налога.
39. В графе 4 по строке 070 указывается сумма исчисленного налога по игровым столам.
Значение по строке 070 определяется как сумма значений по строке 090 всех заполненных листов Подраздела 2.2 Декларации.
40. В графе 3 по строке 080 указывается размер ставки налога по игровым автоматам в соответствии с подпунктом 2 пункта 1 статьи 333.61 Кодекса.
41. В графе 4 по строке 080 указывается сумма исчисленного налога по игровым автоматам.
Значение по строке 080 определяется как сумма произведения значений строки 080 графы 3 подраздела 2.1 и строки 030 графы 4 Раздела 2 Декларации и произведения одной второй значения строки 080 графы 3 подраздела 2.1 и значения строки 040 графы 4 Раздела 2 Декларации (стр. 080 гр. 3 x стр. 030 гр. 4 +
стр. 080 гр. 3 x стр. 040 гр. 4).
Заполнение подраздела 2.2 "Расчет суммы налога по игровым
столам" Декларации
42. Подраздел 2.2 Декларации отражает расчет суммы налога по игровым столам исходя из количества игровых полей на игровом столе.
43. При наличии игровых столов с различным количеством игровых полей Подраздел 2.2 Декларации заполняется необходимое количество раз, соответствующее вариантам количества игровых полей на игровых столах. При этом данные по количеству игровых столов, имеющих одинаковое количество игровых полей, и сумме исчисленного налога по таким игровым столам указываются в Подразделе 2.2 Декларации на одной странице.
44. По строке 010 указывается количество игровых полей на игровом столе.
45. По строке 020 указывается размер ставки налога, установленной подпунктом 1 пункта 1 статьи 333.61 Кодекса (в рублях).
46. По строке 030 указывается размер ставки налога, установленной подпунктом 1 пункта 1 статьи 333.61 Кодекса с учетом абзаца второго пункта 1 статьи 333.62 Кодекса.
Строка 030 заполняется в отношении игровых столов, имеющих более одного игрового поля.
Значение по строке 030 определяется как произведение значений по строкам 010 и 020 графы 3.
47. По строке 040 указывается общее количество игровых столов (единиц), имеющих игровые поля в количестве, указанном по строке 010.
Значение по строке 040 определяется как сумма значений по строкам 020, 030 и 050 Подраздела 3.1 Декларации по игровым столам, имеющим количество игровых полей, указанное в строке 010.
48. По строке 050 указывается количество игровых столов, подлежащих налогообложению по ставке налога, установленной в соответствии со статьей 333.61 Кодекса.
Значение по строке 050 определяется как разность значения строки 040 Подраздела 2.2 и суммы значений строк 050 и 060 Подраздела 3.1 Декларации.
Строка 050 заполняется в отношении игровых столов, имеющих одно игровое поле.
49. По строке 060 указывается количество игровых столов, подлежащих налогообложению по одной второй ставки налога, установленной подпунктом 1 пункта 1 статьи 333.61 Кодекса с учетом пунктов 3 и 4 статьи 333.62 Кодекса.
Значение по строке 060 определяется как сумма значений строк 050 и 060 Подраздела 3.1 Декларации.
Строка 060 заполняется в отношении игровых столов, имеющих одно игровое поле.
50. По строке 070 указывается количество игровых столов, подлежащих налогообложению по ставке налога, установленной подпунктом 1 пункта 1 статьи 333.61 Кодекса с учетом абзаца второго пункта 1 статьи 333.62 Кодекса.
Строка 070 заполняется в отношении игровых столов, имеющих более одного игрового поля.
Значение по строке 070 определяется как разность значения по строке 040 Подраздела 2.2 и суммы значений строк 050 и 060 Подраздела 3.1 Декларации.
51. По строке 080 указывается количество игровых столов, подлежащих налогообложению по одной второй ставки налога, установленной подпунктом 1 пункта 1 статьи 333.61 Кодекса с учетом абзаца второго пункта 1 и пунктов 3 и 4 статьи 333.62 Кодекса.
Строка 080 заполняется в отношении игровых столов, имеющих более одного игрового поля.
Значение по строке 080 определяется как сумма значений по строкам 050 и 060 Подраздела 3.1 Декларации.
52. По строке 090 указывается сумма исчисленного налога по игровым столам (в рублях).
Значение по строке 090 в отношении игровых столов, имеющих одно игровое поле, определяется как сумма произведения значений строк 020 и 050 и произведения одной второй значения строки 020 и значения строки 060.
Значение по строке 090 в отношении игровых столов, имеющих более одного игрового поля, определяется как сумма произведения значений строк 030 и 070 и произведения одной второй значения строки 030 и значения строки 080.
V. Заполнение Раздела 3 "Изменение количества объектов
налогообложения за налоговый период" Декларации
53. Раздел 3 Декларации отражает изменение количества объектов налогообложения, указанных в пункте 1 статьи 333.58 Кодекса, за налоговый период.
54. При наличии игровых столов с различным количеством игровых полей значения графы 3 определяются как сумма соответствующих значений показателей Подраздела 3.1 Декларации.
55. По строке 010 указывается количество объектов налогообложения, зарегистрированных в налоговом органе на начало налогового периода.
56. По строке 020 указывается количество объектов налогообложения, зарегистрированных до 15 числа текущего налогового периода (включительно).
57. По строке 030 указывается количество объектов налогообложения, выбывших после 15 числа текущего налогового периода.
58. По строке 040 указывается количество объектов налогообложения, зарегистрированных после 15 числа текущего налогового периода.
59. По строке 050 указывается количество объектов налогообложения, выбывших до 15 числа текущего налогового периода (включительно).
60. По строке 060 указывается количество объектов налогообложения, зарегистрированных в налоговом органе на конец налогового периода. Значение по строке 060 определяется как разность между суммой значений строк 010, 020 и 040 и суммой значений строк 030 и 050.
61. В случае отсутствия какого-либо показателя для отражения по строкам 010 - 060 в соответствующем знакоместе проставляется цифра "0".
Заполнение Подраздела 3.1 "Изменение количества игровых
столов за налоговый период" Декларации
62. Подраздел 3.1 Декларации содержит сведения об изменении количества игровых столов за налоговый период.
63. При наличии игровых столов с различным количеством игровых полей Подраздел 3.1 Декларации заполняется необходимое количество раз. При этом данные по количеству игровых столов, имеющих одинаковое количество игровых полей, отражаются в Подразделе 3.1 Декларации на одной странице.
64. По строке 010 указывается количество игровых полей на игровом столе.
65. По строке 020 указывается количество игровых столов, зарегистрированных в налоговом органе на начало налогового периода.
66. По строке 030 указывается количество игровых столов, зарегистрированных до 15 числа текущего налогового периода (включительно).
67. По строке 040 указывается количество игровых столов, выбывших после 15 числа текущего налогового периода.
68. По строке 050 указывается количество игровых столов, зарегистрированных после 15 числа текущего налогового периода.
69. По строке 060 указывается количество игровых столов, выбывших до 15 числа текущего налогового периода (включительно).
70. По строке 070 указывается количество игровых столов, зарегистрированных в налоговом органе на конец налогового периода.
Значение по строке 070 определяется как разность между суммой значений строк 020, 030 и 050 и суммой значений строк 040 и 060.
71. В случае отсутствия какого-либо показателя для отражения по строкам 020 - 070 в соответствующем знакоместе проставляется цифра "0".
VI. Заполнение Раздела 4 "Сумма исчисленного налога
по объекту налогообложения, указанному в пункте 2
статьи 333.58 Кодекса" Декларации
72. Раздел 4 Декларации включает расчет суммы исчисленного налога по объекту налогообложения, указанному в пункте 2 статьи 333.58 Кодекса.
73. Значение по строке 010 определяется как сумма значений строк 100 Раздела 4.1 и Раздела 4.2.
Заполнение Подраздела 4.1 "Расчет суммы налога
по объекту налогообложения, указанному в пункте 2
статьи 333.58 Кодекса, в отношении деятельности
по организации и проведению азартных игр
в букмекерских конторах" Декларации
74. По строке 010 указывается общее количество процессинговых центров букмекерской конторы.
75. По строке 020 указывается общее количество пунктов приема ставок букмекерской конторы.
76. По строке 030 указывается общее количество процессинговых центров интерактивных ставок букмекерской конторы.
77. По строке 040 указывается общая сумма принятых ставок (в рублях).
78. По строке 050 указывается общая сумма принятых интерактивных ставок (в рублях).
79. Значение по строке 060 определяется как сумма значений по строкам 040 и 050 (в рублях).
80. По строке 070 указывается общая сумма выплаченных выигрышей (в рублях).
81. Значение по строке 080 определяется как разность значений строк 060 и 070 (в рублях).
82. По строке 090 указывается ставка налога в соответствии с пунктом 2 статьи 333.61 Кодекса (в процентах).
83. Значение по строке 100 определяется как произведение значений строк 080 и 090.
84. В случае отсутствия какого-либо показателя для отражения по строкам 010 - 070 в соответствующем знакоместе проставляется цифра "0".
Заполнение Подраздела 4.2 "Расчет суммы налога по объекту
налогообложения, указанному в пункте 2 статьи 333.58 Кодекса
в отношении деятельности по организации и проведению
азартных игр в тотализаторах" Декларации
85. По строке 010 указывается общее количество процессинговых центров тотализатора.
86. По строке 020 указывается общее количество пунктов приема ставок тотализатора.
87. По строке 030 указывается общее количество процессинговых центров интерактивных ставок тотализатора.
88. По строке 040 указывается общая сумма принятых ставок (в рублях).
89. По строке 050 указывается общая сумма принятых интерактивных ставок (в рублях).
90. Значение по строке 060 определяется как сумма значений по строкам 040 и 050 (в рублях).
91. По строке 070 указывается сумма выплаченных выигрышей (в рублях).
92. Значение по строке 080 определяется как разность значений строк 060 и 070 (в рублях).
93. По строке 090 указывается ставка налога в соответствии с пунктом 2 статьи 333.61 Кодекса (в процентах).
94. Значение по строке 100 определяется как произведение значений строк 080 и 090.
95. В случае отсутствия какого-либо показателя для отражения по строкам 010 - 070 в соответствующем знакоместе проставляется цифра "0".
Приложение N 1
к Порядку заполнения
налоговой декларации
по налогу на игорный бизнес,
утвержденному приказом ФНС России
от 29.01.2026 N ЕД-1-3/57@
КОДЫ НАЛОГОВЫХ ПЕРИОДОВ
Код
Наименование
01
Январь
02
Февраль
03
Март
04
Апрель
05
Май
06
Июнь
07
Июль
08
Август
09
Сентябрь
10
Октябрь
11
Ноябрь
12
Декабрь
50
Последний налоговый период при реорганизации (ликвидации) организации
71
За январь при реорганизации (ликвидации) организации
72
За февраль при реорганизации (ликвидации) организации
73
За март при реорганизации (ликвидации) организации
74
За апрель при реорганизации (ликвидации) организации
75
За май при реорганизации (ликвидации) организации
76
За июнь при реорганизации (ликвидации) организации
77
За июль при реорганизации (ликвидации) организации
78
За август при реорганизации (ликвидации) организации
79
За сентябрь при реорганизации (ликвидации) организации
80
За октябрь при реорганизации (ликвидации) организации
81
За ноябрь при реорганизации (ликвидации) организации
82
За декабрь при реорганизации (ликвидации) организации
Приложение N 2
к Порядку заполнения
налоговой декларации
по налогу на игорный бизнес,
утвержденному приказом ФНС России
от 29.01.2026 N ЕД-1-3/57@
КОДЫ
ПРЕДСТАВЛЕНИЯ НАЛОГОВОЙ ДЕКЛАРАЦИИ ПО НАЛОГУ
НА ИГОРНЫЙ БИЗНЕС В НАЛОГОВЫЙ ОРГАН ПО МЕСТУ НАХОЖДЕНИЯ
(УЧЕТА) ОРГАНИЗАЦИИ
Код
Наименование
213
По месту учета в качестве крупнейшего налогоплательщика
214
По месту нахождения российской организации, не являющейся крупнейшим налогоплательщиком
215
По месту нахождения правопреемника, не являющегося крупнейшим налогоплательщиком
216
По месту учета правопреемника, являющегося крупнейшим налогоплательщиком
220
По месту нахождения обособленного подразделения российской организации
610
По месту постановки на учет организации в качестве налогоплательщика налога на игорный бизнес в налоговом органе по месту установки объекта налогообложения
Приложение N 3
к Порядку заполнения
налоговой декларации
по налогу на игорный бизнес,
утвержденному приказом ФНС России
от 29.01.2026 N ЕД-1-3/57@
КОДЫ ФОРМ РЕОРГАНИЗАЦИИ И КОД ЛИКВИДАЦИИ ОРГАНИЗАЦИИ
Код
Наименование
1
Преобразование
2
Слияние
3
Разделение
5
Присоединение
6
Разделение с одновременным присоединением
0
Ликвидация
Приложение N 4
к Порядку заполнения
налоговой декларации
по налогу на игорный бизнес,
утвержденному приказом ФНС России
от 29.01.2026 N ЕД-1-3/57@
КОДЫ,
ОПРЕДЕЛЯЮЩИЕ СПОСОБ ПРЕДСТАВЛЕНИЯ В НАЛОГОВЫЙ ОРГАН
НАЛОГОВОЙ ДЕКЛАРАЦИИ ПО НАЛОГУ НА ИГОРНЫЙ БИЗНЕС
Код
Наименование
01
На бумажном носителе (по почте)
02
На бумажном носителе (лично)
03
На бумажном носителе с дублированием на съемном носителе (лично)
04
По телекоммуникационным каналам связи с электронной подписью
05
Другое
08
На бумажном носителе с дублированием на съемном носителе (по почте)
09
На бумажном носителе с использованием штрих-кода (лично)
10
На бумажном носителе с использованием штрих-кода (по почте)
Приложение N 3
к приказу ФНС России
от 29.01.2026 N ЕД-1-3/57@
ФОРМАТ
ПРЕДСТАВЛЕНИЯ НАЛОГОВОЙ ДЕКЛАРАЦИИ ПО НАЛОГУ НА ИГОРНЫЙ
БИЗНЕС В ЭЛЕКТРОННОЙ ФОРМЕ
I. ОБЩИЕ СВЕДЕНИЯ
1. Настоящий формат описывает требования к XML-файлам (далее - файл обмена) передачи в налоговые органы налоговой декларации по налогу на игорный бизнес в электронной форме.
2. Номер версии настоящего формата 5.04, часть XXI.
II. ОПИСАНИЕ ФАЙЛА ОБМЕНА
3. Имя файла обмена должно иметь следующий вид:
R_T_A_K_O_GGGGMMDD N, где:
R_T - префикс, принимающий значение NO_IGBISND;
A_K - идентификатор получателя информации, где: A - идентификатор получателя, которому направляется файл обмена, K - идентификатор конечного получателя, для которого предназначена информация из данного файла обмена. Передача файла от отправителя к конечному получателю (K) может осуществляться в несколько этапов через другие налоговые органы, осуществляющие передачу файла на промежуточных этапах, которые обозначаются идентификатором A. В случае передачи файла от отправителя к конечному получателю при отсутствии налоговых органов, осуществляющих передачу на промежуточных этапах, значения идентификаторов A и K совпадают. Каждый из идентификаторов (A и K) имеет вид для налоговых органов - четырехразрядный код налогового органа;
O - идентификатор отправителя информации, имеет вид: для организаций - девятнадцатиразрядный код (идентификационный номер налогоплательщика (далее - ИНН) и код причины постановки на учет (далее - КПП) организации (обособленного подразделения);
для физических лиц - двенадцатиразрядный код (ИНН физического лица); GGGG - год формирования передаваемого файла, MM - месяц, DD - день; N - идентификационный номер файла. (Длина - от 1 до 36 знаков. Идентификационный номер файла должен обеспечивать уникальность файла).
Расширение имени файла - xml. Расширение имени файла может указываться как строчными, так и прописными буквами.
Параметры первой строки файла обмена
Первая строка XML-файла должна иметь следующий вид:
<?xml version =" 1.0" encoding - 'windows-1251 "?>
Имя файла, содержащего XML-схему файла обмена, должно иметь следующий вид:
NO_IGBISND_1_021_00_05_04_xx, где xx - номер версии схемы.
Расширение имени файла - xsd.
XML-схема файла обмена приводится отдельным файлом и размещается на официальном сайте Федеральной налоговой службы в информационно-телекоммуникационной сети "Интернет".
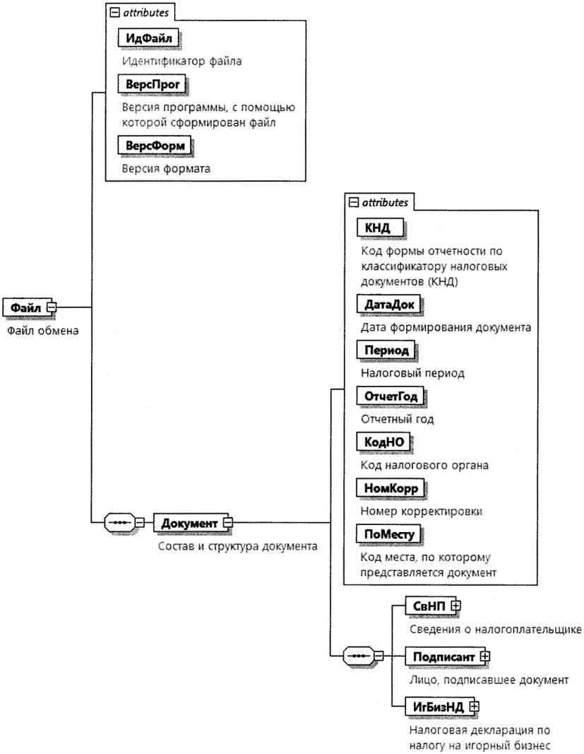
4. Логическая модель файла обмена представлена в виде диаграммы структуры файла обмена на рисунке 1 настоящего формата. Элементами логической модели файла обмена являются элементы и атрибуты XML-файла. Перечень структурных элементов логической модели файла обмена и сведения о них приведены в таблицах 4.1 - 4.21 настоящего формата.
Для каждого структурного элемента логической модели файла обмена приводятся следующие сведения:
наименование элемента. Приводится полное наименование элемента. В строке таблицы могут быть описаны несколько элементов, наименования которых разделены символом "(". Такая форма записи применяется при наличии в файле обмена только одного элемента из описанных в этой строке;
сокращенное наименование (код) элемента. Приводится сокращенное наименование элемента. Синтаксис сокращенного наименования должен удовлетворять спецификации XML;
признак типа элемента. Может принимать следующие значения: "С" - сложный элемент логической модели (содержит вложенные элементы), "П" - простой элемент логической модели, реализованный в виде элемента XML-файла, "А" - простой элемент логической модели, реализованный в виде атрибута элемента XML-файла. Простой элемент логической модели не содержит вложенные элементы;
формат элемента. Формат элемента представляется следующими условными обозначениями: T-символьная строка; N-числовое значение (целое или дробное).
Формат символьной строки указывается в виде T(n-k) или T(=k), где: n - минимальное количество знаков, k - максимальное количество знаков, символ "-" - разделитель, символ "=" означает фиксированное количество знаков в строке. В случае если минимальное количество знаков равно 0, формат имеет вид T(0-k). В случае если максимальное количество знаков не ограничено, формат имеет вид T(n-).
Формат числового значения указывается в виде N(m.k), где: m - максимальное количество знаков в числе, включая целую и дробную часть числа без разделяющей десятичной точки и знака (для отрицательного числа), k - максимальное число знаков дробной части числа. Если число знаков дробной части числа равно 0 (то есть число целое), формат числового значения имеет вид N(m).
Для простых элементов, являющихся базовыми в XML, таких как элемент с типом "date", поле "Формат элемента" не заполняется. Для таких элементов в поле "Дополнительная информация" указывается тип базового элемента;
признак обязательности элемента определяет обязательность наличия элемента (совокупности наименования элемента и его значения) в файле обмена. Признак обязательности элемента может принимать следующие значения: "О" - наличие элемента в файле обмена обязательно; "Н" - наличие элемента в файле обмена необязательно, то есть элемент может отсутствовать. Если элемент принимает ограниченный перечень значений (по классификатору, кодовому словарю), признак обязательности элемента дополняется символом "К". В случае если количество реализаций элемента может быть более одной, признак обязательности элемента дополняется символом "М".
К вышеперечисленным признакам обязательности элемента может добавляться значение "У" в случае описания в XML-схеме условий, предъявляемых к элементу в файле обмена, описанных в графе "Дополнительная информация";
дополнительная информация содержит, при необходимости, требования к элементу файла обмена, не указанные ранее. Для сложных элементов указывается ссылка на таблицу, в которой описывается состав данного элемента. Для элементов, принимающих ограниченный перечень значений из классификатора (кодового словаря), указывается соответствующее наименование классификатора (кодового словаря) или приводится перечень возможных значений. Для классификатора (кодового словаря) может указываться ссылка на его местонахождение. Для элементов, использующих пользовательский тип данных, указывается наименование типового элемента.

Рисунок 1. Диаграмма структуры файла обмена
Таблица 4.1
Файл обмена (Файл)
Наименование элемента
Сокращенное наименование (код) элемента
Признак типа элемента
Формат элемента
Признак обязательности элемента
Дополнительная информация
Идентификатор файла
ИдФайл
А
T(1-255)
ОУ
Содержит (повторяет) имя сформированного файла (без расширения)
Версия программы, с помощью которой сформирован файл
ВерсПрог
А
T(1-40)
О
Версия формата
ВерсФорм
А
T(1-5)
О
Принимает значение: 5.04
Состав и структура документа
Документ
С
О
Состав элемента представлен в таблице 4.2
Таблица 4.2
Состав и структура документа (Документ)
Наименование элемента
Сокращенное наименование (код) элемента
Признак типа элемента
Формат элемента
Признак обязательности элемента
Дополнительная информация
Код формы отчетности по классификатору налоговых документов (КНД)
КНД
А
T(=7)
ОК
Типовой элемент <КНДТип>.
Принимает значение: 1152011
Дата формирования документа
ДатаДок
А
T(=10)
О
Типовой элемент <ДатаТип>.
Дата в формате ДД.ММ.ГГГГ
Налоговый период
Период
А
T(=2)
ОК
Принимает значение в соответствии с приложением N 1 к Порядку заполнения налоговой декларации по налогу на игорный бизнес, утвержденному настоящим приказом (далее - Порядок заполнения):
01 - январь |
02 - февраль |
03 - март |
04 - апрель |
05 - май |
06 - июнь |
07 - июль |
08 - август |
09 - сентябрь |
10 - октябрь |
11 - ноябрь |
12 - декабрь |
50 - последний налоговый период при реорганизации (ликвидации) организации |
71 - за январь при реорганизации (ликвидации) организации |
72 - за февраль при реорганизации (ликвидации) организации |
73 - за март при реорганизации (ликвидации) организации |
74 - за апрель при реорганизации (ликвидации) организации |
75 - за май при реорганизации (ликвидации) организации |
76 - за июнь при реорганизации (ликвидации) организации |
77 - за июль при реорганизации (ликвидации) организации |
78 - за август при реорганизации (ликвидации) организации |
79 - за сентябрь при реорганизации (ликвидации) организации |
80 - за октябрь при реорганизации (ликвидации) организации |
81 - за ноябрь при реорганизации (ликвидации) организации |
82 - за декабрь при реорганизации (ликвидации) организации
Отчетный год
ОтчетГод
А
О
Типовой элемент <xs:gYear>
Год в формате ГГГГ
Код налогового органа
КодНО
А
T(=4)
ОК
Типовой элемент <СОНОТип>
Номер корректировки
НомКорр
А
N(3)
О
Принимает значение:
0 - первичный документ,
1, 2, 3 и так далее - уточненный документ.
Для уточненного документа значение должно быть на 1 больше ранее принятого налоговым органом документа
Код места, по которому представляется документ
ПоМесту
А
T(=3)
ОК
Принимает значение в соответствии с приложением N 2 к Порядку заполнения:
213 - по месту учета в качестве крупнейшего налогоплательщика |
214 - по месту нахождения российской организации, не являющейся крупнейшим налогоплательщиком |
215 - по месту нахождения правопреемника, не являющегося крупнейшим налогоплательщиком |
216 - по месту учета правопреемника, являющегося крупнейшим налогоплательщиком |
220 - по месту нахождения обособленного подразделения российской организации |
610 - по месту постановки на учет организации в качестве налогоплательщика налога на игорный бизнес в налоговом органе по месту установки объекта налогообложения
Сведения о налогоплательщике
СвНП
С
О
Состав элемента представлен в таблице 4.3
Лицо, подписавшее документ
Подписант
С
О
Состав элемента представлен в таблице 4.6
Налоговая декларация по налогу на игорный бизнес
ИгБизНД
С
О
Состав элемента представлен в таблице 4.8
Таблица 4.3
Сведения о налогоплательщике (СвНП)
Наименование элемента
Сокращенное наименование (код) элемента
Признак типа элемента
Формат элемента
Признак обязательности элемента
Дополнительная информация
Номер контактного телефона
Тлф
А
T(1-20)
Н
Налогоплательщик - организация
НПЮЛ
С
О
Состав элемента представлен в таблице 4.4
Таблица 4.4
Налогоплательщик - организация (НПЮЛ)
Наименование элемента
Сокращенное наименование (код) элемента
Признак типа элемента
Формат элемента
Признак обязательности элемента
Дополнительная информация
Наименование организации
НаимОрг
А
T(1-1000)
О
ИНН организации
ИННЮЛ
А
T(=10)
О
Типовой элемент <ИННЮЛТип>
КПП организации
КПП
А
T(=9)
О
Типовой элемент <КППТип>
Сведения о реорганизованной (ликвидированной) организации
СвРеоргЮЛ
С
Н
Состав элемента представлен в таблице 4.5
Таблица 4.5
Сведения о реорганизованной (ликвидированной)
организации (СвРеоргЮЛ)
Наименование элемента
Сокращенное наименование (код) элемента
Признак типа элемента
Формат элемента
Признак обязательности элемента
Дополнительная информация
Форма реорганизации (ликвидация) (код)
ФормРеорг
А
T(=1)
ОК
Принимает значение в соответствии с приложением N 3 к Порядку заполнения:
1 - преобразование |
2 - слияние |
3 - разделение |
5 - присоединение |
6 - разделение с одновременным присоединением |
0 - ликвидация
ИНН реорганизованной организации
ИННЮЛ
А
T(=10)
НУ
Типовой элемент <ИННЮЛТип>.
Элемент обязателен при <ФормРеорг> = 1 | 2 | 3 | 5 | 6
КПП реорганизованной организации
КПП
А
T(-9)
НУ
Типовой элемент <КППТип>.
Элемент обязателен при <ФормРеорг> = 1 | 2 | 3 | 5 | 6
Таблица 4.6
Лицо, подписавшее документ (Подписант)
Наименование элемента
Сокращенное наименование (код) элемента
Признак типа элемента
Формат элемента
Признак обязательности элемента
Дополнительная информация
Признак лица, подписавшего документ
ПрПодп
А
T(=1)
ОК
Принимает значение:
1 - налогоплательщик |
2 - представитель налогоплательщика
Фамилия, имя, отчество (при наличии)
ФИО
С
О
Типовой элемент <ФИОТип>.
Состав элемента представлен в таблице 4.21
Сведения о представителе налогоплательщика
СвПред
С
НУ
Состав элемента представлен в таблице 4.7. Обязательно для <ПрПодп>=2
Таблица 4.7
Сведения о представителе налогоплательщика (СвПред)
Наименование элемента
Сокращенное наименование (код) элемента
Признак типа элемента
Формат элемента
Признак обязательности элемента
Дополнительная информация
Наименование и реквизиты документа, подтверждающего полномочия представителя налогоплательщика
НаимДок
А
T(1-120)
О
Для доверенности, совершенной в форме электронного документа, указывается только GUID доверенности
Таблица 4.8
Налоговая декларация по налогу на игорный бизнес (ИгБизНД)
Наименование элемента
Сокращенное наименование (код) элемента
Признак типа элемента
Формат элемента
Признак обязательности элемента
Дополнительная информация
Сумма налога, подлежащая уплате в бюджет
СумНалПУ
С
О
Состав элемента представлен в таблице 4.9
Расчет суммы налога по объектам налогообложения, указанным в пункте 1 статьи 333.58 Налогового кодекса Российской Федерации (далее - Кодекс)
РасчНал1.333.58
С
НУ
Состав элемента представлен в таблице 4.10.
Элемент является обязательным при отсутствии <РасчНал2.333.58>
Изменение количества объектов налогообложения за налоговый период
ИзмКолОбПер
С
Н
Состав элемента представлен в таблице 4.14
Сумма исчисленного налога по объекту налогообложения, указанному в пункте 2 статьи 333.58 Кодекса
РасчНал2.333.58
С
НУ
Состав элемента представлен в таблице 4.18.
Элемент является обязательным при отсутствии <РасчНал1.333.58>
Таблица 4.9
Сумма налога, подлежащая уплате в бюджет (СумНалПУ)
Наименование элемента
Сокращенное наименование (код) элемента
Признак типа элемента
элемента
Признак обязательности элемента
Дополнительная информация
Код бюджетной классификации
КБК
А
T(=20)
ОК
Типовой элемент <КБКТип>
Код по ОКТМО
ОКТМО
А
T(=8) | T(=11)
ОК
Типовой элемент <ОКТМОТип>.
Принимает значение в соответствии с Общероссийским классификатором территорий муниципальных образований
Сумма налога, подлежащая уплате в бюджет (в рублях)
НалПУ
А
N(15)
О
Таблица 4.10
Расчет суммы налога по объектам налогообложения,
указанным в пункте 1 статьи 333.58 Налогового кодекса
Российской Федерации (далее - Кодекс) (РасчНал1.333.58)
Наименование элемента
Сокращенное наименование (код) элемента
Признак типа элемента
Формат элемента
Признак обязательности элемента
Дополнительная информация
Расчет суммы налога по игровым столам
РасчНалСтВс
С
НУ
Состав элемента представлен в таблице 4.11.
Элемент является обязательным при отсутствии <РасчНалАвт>
Расчет суммы налога по игровым автоматам
РасчНалАвт
С
НУ
Состав элемента представлен в таблице 4.13.
Элемент является обязательным при отсутствии <РасчНалСтВс>
Таблица 4.11
Расчет суммы налога по игровым столам (РасчНалСтВс)
Наименование элемента
Сокращенное наименование (код) элемента
Признак типа элемента
Формат элемента
Признак обязательности элемента
Дополнительная информация
Количество объектов налогообложения (единиц), всего
КолОбВсего
А
N(4)
О
Количество объектов налогообложения (единиц) по ставке налога, установленной пунктом 1 статьи 333.61 Кодекса
КолОб_333.61
А
N(4)
О
Количество объектов налогообложения (единиц) по 1/2 ставки налога, установленной пунктом 1 статьи 333.61 Кодекса с учетом пунктов 3 и 4 статьи 333.62 Кодекса
КолОб_333.62.34
А
N(4)
О
Количество объектов налогообложения (единиц) по ставке налога, установленной пунктом 1 статьи 333.61 Кодекса с учетом абзаца второго пункта 1 статьи 333.62 Кодекса
КолОбУч_333.62.1.2
А
N(4)
О
Количество объектов налогообложения (единиц) по 1/2 ставки налога, установленной пунктом 1 статьи 333.61 Кодекса с учетом абзаца второго пункта 1 и пунктов 3 и 4 статьи 333.62 Кодекса
КолОбУч_333.62.34
А
N(4)
О
Сумма исчисленного налога (в рублях)
НалИсчисл
А
N(10)
О
Расчет суммы налога по игровым столам
РасчНалСт
С
ОМ
Состав элемента представлен в таблице 4.12
Таблица 4.12
Расчет суммы налога по игровым столам (РасчНалСт)
Наименование элемента
Сокращенное наименование (код) элемента
Признак типа элемента
Формат элемента
Признак обязательности элемента
Дополнительная информация
Количество игровых полей на игровом столе
КолПолей
А
N(2)
О
Размер ставки налога, установленной подпунктом 1 пункта 1 статьи 333.61 Кодекса (в рублях)
СтавНал_333.61
А
N(7)
О
Размер ставки налога, установленной подпунктом 1 пункта 1 статьи 333.61 Кодекса с учетом абзаца второго пункта 1 статьи 333.62 Кодекса
СтавНалУч_333.62.1.2
А
N(8)
О
Количество игровых столов, имеющих игровые поля в указанном количестве, всего (единиц)
КолПолВсего
А
N(4)
О
По ставке налога, установленной подпунктом 1 пункта 1 статьи 333.61 Кодекса
КолПол_333.61
А
N(4)
О
По 1/2 ставки налога, установленной подпунктом 1 пункта 1 статьи 333.61 Кодекса с учетом пунктов 3 и 4 статьи 333.62 Кодекса
КолПол_333.62.34
А
N(4)
О
По ставке налога, установленной подпунктом 1 пункта 1 статьи 333.61 Кодекса с учетом абзаца второго пункта 1 статьи 333.62 Кодекса
КолПолУч333.62.1.2
А
N(4)
О
По 1/2 ставки налога, установленной подпунктом 1 пункта 1 статьи 333.61 Кодекса с учетом абзаца второго пункта 1 и пунктов 3 и 4 статьи 333.62 Кодекса
КолПолУч333.62.34
А
N(4)
О
Сумма исчисленного налога по игровым столам (в рублях)
НалИсчисл
А
N(10)
О
Таблица 4.13
Расчет суммы налога по игровым автоматам (РасчНалАвт)
Наименование элемента
Сокращенное наименование (код) элемента
Признак типа элемента
Формат элемента
Признак обязательности элемента
Дополнительная информация
Ставка налога (в рублях)
СтавНал
А
N(6)
О
Количество объектов налогообложения (единиц), всего
КолОбВсего
А
N(4)
О
Количество объектов налогообложения (единиц) по ставке налога, установленной пунктом 1 статьи 333.61 Кодекса
КолОб_333.61
А
N(4)
О
Количество объектов налогообложения (единиц) по 1/2 ставки налога, установленной пунктом 1 статьи 333.61 Кодекса с учетом пунктов 3 и 4 статьи 333.62 Кодекса
КолОб_333.62.34
А
N(4)
О
Сумма исчисленного налога (в рублях)
НалИсчисл
А
N(10)
О
Таблица 4.14
Изменение количества объектов налогообложения за налоговый
период (ИзмКолОбПер)
Наименование элемента
Сокращенное наименование (код) элемента
Признак типа элемента
Формат элемента
Признак обязательности элемента
Дополнительная информация
Изменение количества объектов налогообложения за налоговый период - игровые столы
ИзмКолСтВс
С
НУ
Состав элемента представлен в таблице 4.15. Элемент является обязательным при отсутствии <ИзмКолАвт>
Изменение количества объектов налогообложения за налоговый период - игровые автоматы
ИзмКолАвт
С
НУ
Состав элемента представлен в таблице 4.17. Элемент является обязательным при отсутствии <ИзмКолСтВс>
Таблица 4.15
Изменение количества объектов налогообложения за налоговый
период - игровые столы (ИзмКолСтВс)
Наименование элемента
Сокращенное наименование (код) элемента
Признак типа элемента
Формат элемента
Признак обязательности элемента
Дополнительная информация
Количество объектов налогообложения, зарегистрированных в налоговом органе, на начало налогового периода
КолОбНачПер
А
N(4)
О
Количество объектов налогообложения, зарегистрированных в налоговом органе, зарегистрировано до 15 числа
КолОбУстДо15
А
N(4)
О
Количество объектов налогообложения, зарегистрированных в налоговом органе, выбыло после 15 числа
КолОбВыбПос15
А
N(4)
О
Количество объектов налогообложения, зарегистрированных в налоговом органе, зарегистрировано после 15 числа
КолОбУстПос15
А
N(4)
О
Количество объектов налогообложения, зарегистрированных в налоговом органе, выбыло до 15 числа
КолОбВыбДо15
А
N(4)
О
Количество объектов налогообложения, зарегистрированных в налоговом органе, на конец налогового периода
КолОбКонПер
А
N(4)
О
Изменение количества игровых столов за налоговый период
ИзмКолСт
С
ОМ
Состав элемента представлен в таблице 4.16
Таблица 4.16
Изменение количества игровых столов за налоговый
период (ИзмКолСт)
Наименование элемента
Сокращенное наименование (код) элемента
Признак типа элемента
Формат элемента
Признак обязательности элемента
Дополнительная информация
Количество игровых полей на игровом столе
КолПолей
А
N(2)
О
Количество игровых столов, зарегистрированных в налоговом органе (единиц), на начало налогового периода
КолСтНачПер
А
N(4)
О
Количество игровых столов, зарегистрированных в налоговом органе (единиц), зарегистрировано до 15 числа
КолСтУстДо15
А
N(4)
О
Количество игровых столов, зарегистрированных в налоговом органе (единиц), выбыло после 15 числа
КолСтВыбПос15
А
N(4)
О
Количество игровых столов, зарегистрированных в налоговом органе (единиц), зарегистрировано после 15 числа
КолСтУстПос15
А
N(4)
О
Количество игровых столов, зарегистрированных в налоговом органе (единиц), выбыло до 15 числа
КолСтВыбДо15
А
N(4)
О
Количество игровых столов, зарегистрированных в налоговом органе (единиц), на конец налогового периода
КолСтКонПер
А
N(4)
О
Таблица 4.17
Изменение количества объектов налогообложения за налоговый
период - игровые автоматы (ИзмКолАвт)
Наименование элемента
Сокращенное наименование (код) элемента
Признак типа элемента
Формат элемента
Признак обязательности элемента
Дополнительная информация
Количество объектов налогообложения, зарегистрированных в налоговом органе, на начало налогового периода
КолОбНачПер
А
N(4)
О
Количество объектов налогообложения, зарегистрированных в налоговом органе, зарегистрировано до 15 числа
КолОбУстДо15
А
N(4)
О
Количество объектов налогообложения, зарегистрированных в налоговом органе, выбыло после 15 числа
КолОбВыбПос15
А
N(4)
О
Количество объектов налогообложения, зарегистрированных в налоговом органе, зарегистрировано после 15 числа
КолОбУстПос15
А
N(4)
О
Количество объектов налогообложения, зарегистрированных в налоговом органе, выбыло до 15 числа
КолОбВыбДо15
А
N(4)
О
Количество объектов налогообложения, зарегистрированных в налоговом органе, на конец налогового периода
КолОбКонПер
А
N(4)
О
Таблица 4.18
Сумма исчисленного налога по объекту
налогообложения, указанному в пункте 2 статьи 333.58
Кодекса (РасчНал2.333.58)
Наименование элемента
Сокращенное наименование (код) элемента
Признак типа элемента
Формат элемента
Признак обязательности элемента
Дополнительная информация
Общая сумма исчисленного налога
НалИсчислОбщ
А
N(15)
О
Расчет суммы налога по объекту налогообложения, указанному в пункте 2 статьи 333.58 Кодекса, в отношении деятельности по организации и проведению азартных игр в букмекерских конторах
РасчНалБукм
С
НУ
Состав элемента представлен в таблице 4.19.
Элемент является обязательным при отсутствии <РасчНалТотал>
Расчет суммы налога по объекту налогообложения, указанному в пункте 2 статьи 333.58 Кодекса, в отношении деятельности по организации и проведению азартных игр в тотализаторах
РасчНалТотал
С
НУ
Состав элемента представлен в таблице 4.20.
Элемент является обязательным при отсутствии <РасчНалБукм>
Таблица 4.19
Расчет суммы налога по объекту налогообложения, указанному
в пункте 2 статьи 333.58 Кодекса, в отношении деятельности
по организации и проведению азартных игр в букмекерских
конторах (РасчНалБукм)
Наименование элемента
Сокращенное наименование (код) элемента
Признак типа элемента
Формат элемента
Признак обязательности элемента
Дополнительная информация
Количество процессинговых центров букмекерской конторы (единиц), всего
КолБукм
А
N(4)
О
Количество пунктов приема ставок букмекерской конторы (единиц), всего
КолСтавБукм
А
N(4)
О
Количество процессинговых центров интерактивных ставок букмекерской конторы (единиц), всего
КолИнтБукм
А
N(4)
О
Сумма принятых ставок, всего (в рублях)
СумПринСтав
А
N(15)
О
Сумма принятых интерактивных ставок, всего (в рублях)
СумИнтСтав
А
N(15)
О
Сумма ставок, всего (в рублях)
СумСтав
А
N(15)
О
Всего выплачено выигрышей (в рублях)
ВыплВыигр
А
N(15)
О
Налоговая база (в рублях)
НалБаза
А
N(15)
О
Ставка налога в соответствии с пунктом 2 статьи 333.61 Кодекса (в процентах)
СтавНал
А
N(1)
О
Сумма исчисленного налога (в рублях)
НалИсчисл
А
N(15)
О
Таблица 4.20
Расчет суммы налога по объекту налогообложения,
указанному в пункте 2 статьи 333.58 Кодекса, в отношении
деятельности по организации и проведению азартных игр
в тотализаторах (РасчНалТотал)
Наименование элемента
Сокращенное наименование (код) элемента
Признак типа элемента
Формат элемента
Признак обязательности элемента
Дополнительная информация
Количество процессинговых центров тотализатора (единиц), всего
КолТотал
А
N(4)
О
Количество пунктов приема ставок тотализатора (единиц), всего
КолСтавТотал
А
N(4)
О
Количество процессинговых центров интерактивных ставок тотализатора (единиц), всего
КолИнтТотал
А
N(4)
О
Сумма принятых ставок, всего (в рублях)
СумПринСтав
А
N(15)
О
Сумма принятых интерактивных ставок, всего (в рублях)
СумИнтСтав
А
N(15)
О
Сумма ставок, всего (в рублях)
СумСтав
А
N(15)
О
Всего выплачено выигрышей (в рублях)
ВыплВыигр
А
N(15)
О
Налоговая база (в рублях)
НалБаза
А
N(15)
О
Ставка налога в соответствии с пунктом 2 статьи 333.61 Кодекса (в процентах)
СтавНал
А
N(1)
О
Сумма исчисленного налога (в рублях)
НалИсчисл
А
N(15)
О
Таблица 4.21
Фамилия, имя, отчество (ФИОТип)
Наименование элемента
Сокращенное наименование (код) элемента
Признак типа элемента
Формат элемента
Признак обязательности элемента
Дополнительная информация
Фамилия
Фамилия
А
T(1-60)
О
Имя
Имя
А
T(1-60)
О
Отчество
Отчество
А
T(1-60)
Н