Письмо ФНС России от 22.12.2025 N ЕА-4-15/11489@
ФЕДЕРАЛЬНАЯ НАЛОГОВАЯ СЛУЖБА
ПИСЬМО
от 22 декабря 2025 г. N ЕА-4-15/11489@
О НАПРАВЛЕНИИ
РЕКОМЕНДУЕМОЙ ФОРМЫ И ФОРМАТА ЗАЯВЛЕНИЯ НАЛОГОПЛАТЕЛЬЩИКА
ОБ ОСВОБОЖДЕНИИ ГАРАНТА В СЛУЧАЕ НЕИСПОЛЬЗОВАНИЯ ГАРАНТИИ
Федеральная налоговая служба сообщает, что Федеральным законом от 28.11.2025 N 425, внесены изменения в статью 74.1 "Банковская гарантия" Налогового кодекса Российской Федерации, касающиеся возможности направления налоговым органом банку (гаранту) уведомления об освобождении его от обязательств по банковской гарантии в случае представления налогоплательщиком соответствующего заявления об освобождении гаранта, выдавшего такую банковскую гарантию, вступающие в силу с 1 января 2026 года.
В связи с изложенным, до регистрации соответствующего нормативного правового акта для использования в работе направляются рекомендуемые форма, формат и XSD-схема заявления налогоплательщика о направлении гаранту уведомления об освобождении от обязательств по банковской гарантии в случае неиспользования банковской гарантии по назначению (КНД 1150161, далее - Заявление).
Обращаем внимание, что до отдельного распоряжения указанное Заявление представляется налогоплательщиком в налоговый орган на бумажном носителе.
Управлениям ФНС России по субъектам Российской Федерации и Межрегиональным инспекциям ФНС России по крупнейшим налогоплательщикам довести настоящее письмо до нижестоящих налоговых органов и налогоплательщиков, применяющих банковские гарантии при взаимодействии с налоговыми органами.
Действительный
государственный советник
Российской Федерации
2 класса
А.В.ЕГОРИЧЕВ
Приложение N 1
к письму ФНС России
от 22.12.2025 N ЕА-4-15/11489@
Приложение N 2
к письму ФНС России
от 22 декабря 2025 г. N ЕА-4-15/11489@
ФОРМАТ
ПРЕДСТАВЛЕНИЯ ЗАЯВЛЕНИЯ НАЛОГОПЛАТЕЛЬЩИКА О НАПРАВЛЕНИИ
ГАРАНТУ УВЕДОМЛЕНИЯ ОБ ОСВОБОЖДЕНИИ ОТ ОБЯЗАТЕЛЬСТВ
ПО БАНКОВСКОЙ ГАРАНТИИ В СЛУЧАЕ НЕИСПОЛЬЗОВАНИЯ
ГАРАНТИИ ПО НАЗНАЧЕНИЮ В ЭЛЕКТРОННОЙ ФОРМЕ
I. ОБЩИЕ СВЕДЕНИЯ
1. Настоящий формат описывает требования к XML-файлам (далее - файл обмена) передачи в налоговые органы в электронной форме заявления налогоплательщика о направлении гаранту уведомления об освобождении от обязательств по банковской гарантии в случае неиспользования гарантии по назначению.
2. Номер версии настоящего формата 5.01, часть 348.
II. ОПИСАНИЕ ФАЙЛА ОБМЕНА
3. Имя файла обмена должно иметь следующий вид:
R_Т_A_K_О_GGGGMMDD_N, где:
R_Т - префикс, принимающий значение ON_OSVOBBG;
A_K - идентификатор получателя информации, где: A - идентификатор получателя, которому направляется файл обмена, K - идентификатор конечного получателя, для которого предназначена информация из данного файла обмена. Передача файла от отправителя к конечному получателю (K) может осуществляться в несколько этапов через другие налоговые органы, осуществляющие передачу файла на промежуточных этапах, которые обозначаются идентификатором A. В случае передачи файла от отправителя к конечному получателю при отсутствии налоговых органов, осуществляющих передачу на промежуточных этапах, значения идентификаторов A и K совпадают. Каждый из идентификаторов (A и K) имеет вид для налоговых органов - четырехразрядный код налогового органа;
О - идентификатор отправителя информации, имеет вид:
для организаций - девятнадцатиразрядный код (идентификационный номер налогоплательщика (далее - ИНН) и код причины постановки на учет (далее - КПП) организации;
для физических лиц - двенадцатиразрядный код (ИНН физического лица);
GGGG - год формирования передаваемого файла, MM - месяц, DD - день;
N - идентификационный номер файла. (Длина - от 1 до 36 знаков. Идентификационный номер файла должен обеспечивать уникальность файла).
Расширение имени файла - XML. Расширение имени файла может указываться как строчными, так и прописными буквами.
Параметры первой строки файла обмена
Первая строка XML-файла должна иметь следующий вид:
<?xml version ="1.0" encoding ="windows-1251"?>
Имя файла, содержащего XML-схему файла обмена, должно иметь следующий вид:
ON_OSVOBBG_1_348_00_05_01_xx, где xx - номер версии схемы.
Расширение имени файла - xsd.
XML-схема файла обмена приводится отдельным файлом и размещается на официальном сайте Федеральной налоговой службы в информационно-телекоммуникационной сети "Интернет".
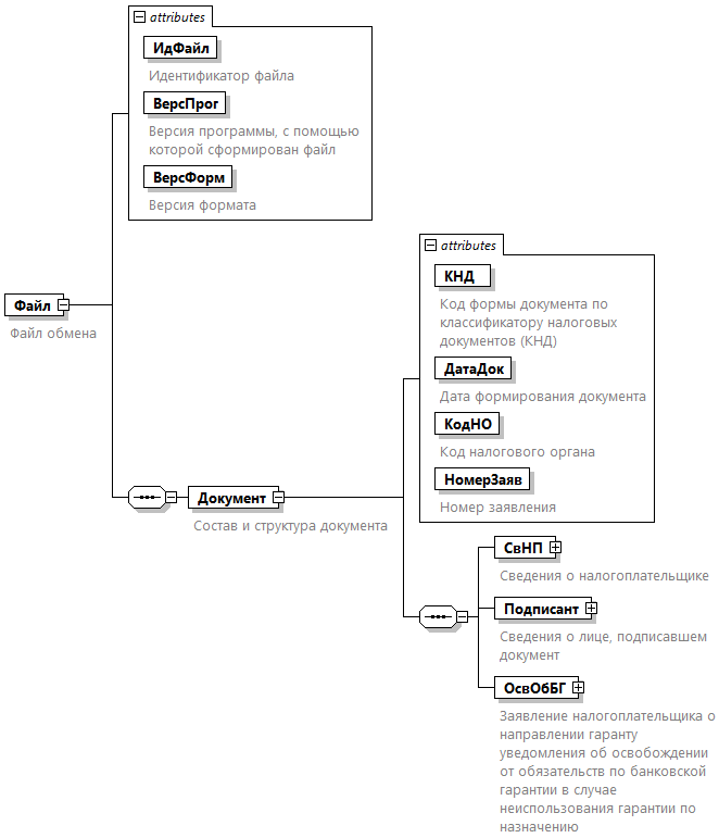
4. Логическая модель файла обмена представлена в виде диаграммы структуры файла обмена на рисунке 1 настоящего формата. Элементами логической модели файла обмена являются элементы и атрибуты XML-файла. Перечень структурных элементов логической модели файла обмена и сведения о них приведены в таблицах 4.1 - 4.10 настоящего формата.
Для каждого структурного элемента логической модели файла обмена приводятся следующие сведения:
наименование элемента. Приводится полное наименование элемента. В строке таблицы могут быть описаны несколько элементов, наименования которых разделены символом "|". Такая форма записи применяется при наличии в файле обмена только одного элемента из описанных в этой строке;
сокращенное наименование (код) элемента. Приводится сокращенное наименование элемента. Синтаксис сокращенного наименования должен удовлетворять спецификации XML;
признак типа элемента. Может принимать следующие значения: "С" - сложный элемент логической модели (содержит вложенные элементы), "П" - простой элемент логической модели, реализованный в виде элемента XML-файла, "А" - простой элемент логической модели, реализованный в виде атрибута элемента XML-файла. Простой элемент логической модели не содержит вложенные элементы;
формат элемента. Формат элемента представляется следующими условными обозначениями: T - символьная строка; N - числовое значение (целое или дробное).
Формат символьной строки указывается в виде Т(n-k) или T(=k), где: n - минимальное количество знаков, k - максимальное количество знаков, символ "-" - разделитель, символ "=" означает фиксированное количество знаков в строке. В случае если минимальное количество знаков равно 0, формат имеет вид Т(0-k). В случае если максимальное количество знаков не ограничено, формат имеет вид Т(n-).
Формат числового значения указывается в виде N(m.k), где: m - максимальное количество знаков в числе, включая целую и дробную часть числа без разделяющей десятичной точки и знака (для отрицательного числа), k - максимальное число знаков дробной части числа. Если число знаков дробной части числа равно 0 (то есть число целое), формат числового значения имеет вид N(m).
Для простых элементов, являющихся базовыми в XML, таких как элемент с типом "date", поле "Формат элемента" не заполняется. Для таких элементов в поле "Дополнительная информация" указывается тип базового элемента;
признак обязательности элемента определяет обязательность наличия элемента (совокупности наименования элемента и его значения) в файле обмена. Признак обязательности элемента может принимать следующие значения: "О" - наличие элемента в файле обмена обязательно; "Н" - наличие элемента в файле обмена необязательно, то есть элемент может отсутствовать. Если элемент принимает ограниченный перечень значений (по классификатору, кодовому словарю), то признак обязательности элемента дополняется символом "К". В случае если количество реализаций элемента может быть более одной, признак обязательности элемента дополняется символом "М".
К вышеперечисленным признакам обязательности элемента может добавляться значение "У" в случае описания в XML-схеме условий, предъявляемых к элементу в файле обмена, описанных в графе "Дополнительная информация";
дополнительная информация содержит, при необходимости, требования к элементу файла обмена, не указанные ранее. Для сложных элементов указывается ссылка на таблицу, в которой описывается состав данного элемента. Для элементов, принимающих ограниченный перечень значений из классификатора (кодового словаря), указывается соответствующее наименование классификатора (кодового словаря) или приводится перечень возможных значений. Для классификатора (кодового словаря) может указываться ссылка на его местонахождение. Для элементов, использующих пользовательский тип данных, указывается наименование типового элемента.

Рисунок 1. Диаграмма структуры файла обмена
Таблица 4.1
Файл обмена (Файл)
Наименование элемента
Сокращенное наименование (код) элемента
Признак типа элемента
Формат элемента
Признак обязательности элемента
Дополнительная информация
Идентификатор файла
ИдФайл
А
T(1-255)
ОУ
Содержит (повторяет) имя сформированного файла (без расширения)
Версия программы, с помощью которой сформирован файл
ВерсПрог
А
T(1-40)
О
Версия формата
ВерсФорм
А
T(1-5)
О
Принимает значение: 5.01
Состав и структура документа
Документ
С
О
Состав элемента представлен в таблице 4.2
Таблица 4.2
Состав и структура документа (Документ)
Наименование элемента
Сокращенное наименование (код) элемента
Признак типа элемента
Формат элемента
Признак обязательности элемента
Дополнительная информация
Код формы документа по классификатору налоговых документов (КНД)
КНД
А
T(=7)
ОК
Типовой элемент <КНДТип>.
Принимает значение: 1150161
Дата формирования документа
ДатаДок
А
T(=10)
О
Типовой элемент <ДатаТип>.
Дата в формате ДД.ММ.ГГГГ
Код налогового органа
КодНО
А
T(=4)
ОК
Типовой элемент <СОНОТип>
Номер заявления
НомерЗаяв
А
T(1-10)
О
Сведения о налогоплательщике
СвНП
С
О
Состав элемента представлен в таблице 4.3
Сведения о лице, подписавшем документ
Подписант
С
О
Состав элемента представлен в таблице 4.6
Заявление налогоплательщика о направлении гаранту уведомления об освобождении от обязательств по банковской гарантии в случае неиспользования гарантии по назначению
ОсвОбБГ
С
О
Состав элемента представлен в таблице 4.8
Таблица 4.3
Сведения о налогоплательщике (СвНП)
Наименование элемента
Сокращенное наименование (код) элемента
Признак типа элемента
Формат элемента
Признак обязательности элемента
Дополнительная информация
Налогоплательщик - организация |
НПЮЛ
С
О
Состав элемента представлен в таблице 4.4
Налогоплательщик - индивидуальный предприниматель
НПИП
С
О
Состав элемента представлен в таблице 4.5
Таблица 4.4
Налогоплательщик - организация (НПЮЛ)
Наименование элемента
Сокращенное наименование (код) элемента
Признак типа элемента
Формат элемента
Признак обязательности элемента
Дополнительная информация
Полное наименование организации
НаимОрг
А
T(1-1000)
О
ИНН организации
ИННЮЛ
А
T(=10)
О
Типовой элемент <ИННЮЛТип>
КПП организации
КПП
А
T(=9)
О
Типовой элемент <КППТип>
Таблица 4.5
Налогоплательщик - индивидуальный предприниматель (НПИП)
Наименование элемента
Сокращенное наименование (код) элемента
Признак типа элемента
Формат элемента
Признак обязательности элемента
Дополнительная информация
ИНН индивидуального предпринимателя
ИННИП
А
T(=12)
О
Типовой элемент <ИННФЛТип>
Фамилия, имя, отчество (при наличии)
ФИО
С
О
Типовой элемент <ФИОТип>.
Состав элемента представлен в таблице 4.10
Таблица 4.6
Сведения о лице, подписавшем документ (Подписант)
Наименование элемента
Сокращенное наименование (код) элемента
Признак типа элемента
Формат элемента
Признак обязательности элемента
Дополнительная информация
Признак лица, подписавшего документ
ПрПодп
А
T(=1)
ОК
Принимает значение: 1 - налогоплательщик |
2 - представитель налогоплательщика
Номер контактного телефона
Тлф
А
T(1-20)
Н
Фамилия, имя, отчество (при наличии)
ФИО
С
НУ
Типовой элемент <ФИОТип>.
Состав элемента представлен в таблице 4.10.
Элемент обязателен при выполнении одного из условий:
- <ПрПодп> = 2 |
- <ПрПодп> = 1 и наличие <НПЮЛ>
Сведения о представителе налогоплательщика
СвПред
С
НУ
Состав элемента представлен в таблице 4.7.
Элемент обязателен при <ПрПодп> = 2
Таблица 4.7
Сведения о представителе налогоплательщика (СвПред)
Наименование элемента
Сокращенное наименование (код) элемента
Признак типа элемента
Формат элемента
Признак обязательности элемента
Дополнительная информация
Наименование и реквизиты документа, подтверждающего полномочия представителя налогоплательщика
НаимДок
А
T(1-120)
О
Для доверенности, совершенной в форме электронного документа, указывается только GUID доверенности
Таблица 4.8
Заявление налогоплательщика о направлении гаранту
уведомления об освобождении от обязательств по банковской
гарантии в случае неиспользования гарантии
по назначению (ОсвОбБГ)
Наименование элемента
Сокращенное наименование (код) элемента
Признак типа элемента
Формат элемента
Признак обязательности элемента
Дополнительная информация
Сведения о банковской гарантии
СведБанкГар
С
О
Состав элемента представлен в таблице 4.9
Таблица 4.9
Сведения о банковской гарантии (СведБанкГар)
Наименование элемента
Сокращенное наименование (код) элемента
Признак типа элемента
Формат элемента
Признак обязательности элемента
Дополнительная информация
Дата гарантии
ДатаГар
А
T(=10)
О
Типовой элемент <ДатаТип>.
Дата в формате ДД.ММ.ГГГГ
Номер гарантии
НомГар
А
T(1-50)
О
Кем выдана
КемВыд
А
T(1-1000)
О
ИНН гаранта
ИННГар
А
T(=10)
О
Типовой элемент <ИННЮЛТип>
Сумма по гарантии
СумГар
А
N(15)
О
Таблица 4.10
Фамилия, Имя, Отчество (ФИОТип)
Наименование элемента
Сокращенное наименование (код) элемента
Признак типа элемента
Формат элемента
Признак обязательности элемента
Дополнительная информация
Фамилия
Фамилия
А
T(1-60)
О
Имя
Имя
А
T(1-60)
О
Отчество
Отчество
А
T(1-60)
Н