Письмо ФНС России от 23.03.2026 N ЕА-36-26/2219@
ФЕДЕРАЛЬНАЯ НАЛОГОВАЯ СЛУЖБА
ПИСЬМО
от 23 марта 2026 г. N ЕА-36-26/2219@
О НАПРАВЛЕНИИ
РЕКОМЕНДУЕМЫХ ФОРМАТОВ ЭЛЕКТРОННЫХ ДОКУМЕНТОВ, ПРИМЕНЯЕМЫХ
ПРИ РАСЧЕТАХ НАЛОГА НА ДОБАВЛЕННУЮ СТОИМОСТЬ
Федеральная налоговая служба сообщает, что в связи с вступлением в силу с 01.01.2026 положений части второй Налогового кодекса Российской Федерации в редакции Федерального закона от 28.11.2025 N 425-ФЗ "О внесении изменений в части первую и вторую Налогового кодекса Российской Федерации, отдельные законодательные акты Российской Федерации и признании утратившими силу законодательных актов (отдельных положений законодательных актов) Российской Федерации", в целях приведения форматов, утвержденных приказом ФНС России от 08.06.2021 N ЕД-7-26/547@ "Об утверждении форматов журнала учета полученных и выставленных счетов-фактур, книги покупок и книги продаж, дополнительных листов книги покупок и книги продаж в электронной форме" в соответствие с положениями постановления Правительства Российской Федерации от 23.01.2026 N 26 "О внесении изменений в постановление Правительства Российской Федерации от 26 декабря 2011 г. N 1137" для прохождения государственной регистрации в Минюсте России подготовлен соответствующий приказ ФНС России (далее - Приказ), вступление в силу которого предусмотрено с 01.07.2026.
Вместе с тем, с целью обеспечения с 01.04.2026 возможности представления налогоплательщиками указанных электронных документов до вступления в силу Приказа, налоговым органам необходимо обеспечить прием доработанных рекомендуемых форматов (прилагаются).
Управлениям ФНС России по субъектам Российской Федерации поручается довести настоящее письмо до нижестоящих налоговых органов.
Действительный
государственный советник
Российской Федерации
2 класса
А.В.ЕГОРИЧЕВ
Приложение N
к приказу ФНС России
от "__" ______ 202_ г. N _____
ФОРМАТ
ДОПОЛНИТЕЛЬНОГО ЛИСТА КНИГИ ПОКУПОК, ПРИМЕНЯЕМОЙ
ПРИ РАСЧЕТАХ ПО НАЛОГУ НА ДОБАВЛЕННУЮ СТОИМОСТЬ,
В ЭЛЕКТРОННОЙ ФОРМЕ
I. ОБЩИЕ СВЕДЕНИЯ
1. Настоящий документ описывает требования к XML-файлам (далее - файл обмена) передачи сведений дополнительного листа книги покупок, применяемой при расчетах по налогу на добавленную стоимость, форма которого утверждена постановлением Правительства Российской Федерации от 26.12.2011 N 1137 "О формах и правилах заполнения (ведения) документов, применяемых при расчетах по налогу на добавленную стоимость" (Собрание законодательства Российской Федерации, 2012, N 3, ст. 417; Официальный интернет-портал правовой информации http://pravo.gov.ru, 12.04.2021).
2. Номер версии настоящего формата 5.07, часть 908.
II. ОПИСАНИЕ ФАЙЛА ОБМЕНА
3. Имя файла обмена должно иметь следующий вид:
KND_O_P_N1_GGGGMMDD_N2, где:
KND - префикс, принимающий значение 1115105 (код формы Дополнительного листа книги покупок, применяемой при расчетах по налогу на добавленную стоимость);
O - идентификатор отправителя информации, имеет вид:
для организаций - девятнадцатиразрядный код (идентификационный номер налогоплательщика (далее - ИНН) и код причины постановки на учет (далее - КПП) организации (обособленного подразделения);
для физических лиц - двенадцатиразрядный код (ИНН физического лица, при наличии. При отсутствии ИНН - последовательность из двенадцати нулей).
P - идентификатор получателя - налогового органа, для которого предназначен файл, имеет вид четырехразрядного кода налогового органа;
GGGG - год формирования передаваемого файла, MM - месяц, DD - день;
N 1, N 2 - идентификационные номера файла (GUID). Если документ состоит из нескольких файлов, N 1 одинаковый для всех файлов одного документа, N 2 уникален для каждого файла независимо от принадлежности к документу
Расширение имени файла - xml. Расширение имени файла может указываться как строчными, так и прописными буквами.
Параметры первой строки файла обмена
Первая строка XML-файла должна иметь следующий вид:
<?xml version ="1.0" encoding ="windows-1251"?>
Имя файла, содержащего XML-схему файла обмена, должно иметь следующий вид:
ON_DOPLKNPOK_1_908_01_05_07_xx, где xx - номер версии схемы.
Расширение имени файла - xsd.
XML-схема файла обмена приводится отдельным файлом и размещается на официальном сайте Федеральной налоговой службы в информационно-телекоммуникационной сети "Интернет".
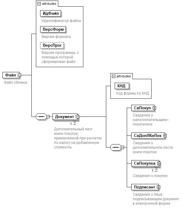
4. Логическая модель файла обмена представлена в виде диаграммы структуры файла обмена на рисунке 1 настоящего формата. Элементами логической модели файла обмена являются элементы и атрибуты XML-файла. Перечень структурных элементов логической модели файла обмена и сведения о них приведены в таблицах 4.1 - 4.19 настоящего формата.
Для каждого структурного элемента логической модели файла обмена приводятся следующие сведения:
наименование элемента. Приводится полное наименование элемента. В строке таблицы могут быть описаны несколько элементов, наименования которых разделены символом "|". Такая форма записи применяется при наличии в файле обмена только одного элемента из описанных в этой строке;
сокращенное наименование (код) элемента. Приводится сокращенное наименование элемента. Синтаксис сокращенного наименования должен удовлетворять спецификации XML;
признак типа элемента. Может принимать следующие значения: "С" - сложный элемент логической модели (содержит вложенные элементы), "П" - простой элемент логической модели, реализованный в виде элемента XML-файла, "А" - простой элемент логической модели, реализованный в виде атрибута элемента XML-файла. Простой элемент логической модели не содержит вложенные элементы;
формат элемента. Формат элемента представляется следующими условными обозначениями: Т - символьная строка; N - числовое значение (целое или дробное).
Формат символьной строки указывается в виде Т(n-k) или T(=k), где: n - минимальное количество знаков, k - максимальное количество знаков, символ "-" - разделитель, символ "=" означает фиксированное количество знаков в строке. В случае если минимальное количество знаков равно 0, формат имеет вид Т(0-k). В случае если максимальное количество знаков не ограничено, формат имеет вид Т(n-).
Формат числового значения указывается в виде N(m.k), где: m - максимальное количество знаков в числе, включая знак (для отрицательного числа), целую и дробную часть числа без разделяющей десятичной точки, k - максимальное число знаков дробной части числа. Если число знаков дробной части числа равно 0 (то есть число целое), то формат числового значения имеет вид N(m).
Для простых элементов, являющихся базовыми в XML, например, элемент с типом "date", поле "Формат элемента" не заполняется. Для таких элементов в поле "Дополнительная информация" указывается тип базового элемента;
признак обязательности элемента определяет обязательность наличия элемента (совокупности наименования элемента и его значения) в файле обмена. Признак обязательности элемента может принимать следующие значения: "О" - наличие элемента в файле обмена обязательно; "Н" - наличие элемента в файле обмена необязательно, то есть элемент может отсутствовать. Если элемент принимает ограниченный перечень значений (по классификатору, кодовому словарю), то признак обязательности элемента дополняется символом "К". В случае если количество реализаций элемента может быть более одной, то признак обязательности элемента дополняется символом "М".
К вышеперечисленным признакам обязательности элемента может добавляться значение "У" в случае описания в XML-схеме условий, предъявляемых к элементу в файле обмена, описанных в графе "Дополнительная информация";
дополнительная информация содержит требования к элементу файла обмена, не указанные ранее. Для сложных элементов указывается ссылка на таблицу, в которой описывается состав данного элемента. Для элементов, принимающих ограниченный перечень значений из классификатора (кодового словаря), указывается соответствующее наименование классификатора (кодового словаря) или приводится перечень возможных значений. Для классификатора (кодового словаря) может указываться ссылка на его местонахождение. Для элементов, использующих пользовательский тип данных, указывается наименование типового элемента.

Рисунок 1. Диаграмма структуры файла обмена
Таблица 4.1
Файл обмена (Файл)
Наименование элемента
Сокращенное наименование (код) элемента
Признак типа элемента
Формат элемента
Признак обязательности элемента
Дополнительная информация
Идентификатор файла
ИдФайл
А
T(1-255)
ОУ
Содержит (повторяет) имя сформированного файла (без расширения)
Версия формата
ВерсФорм
А
T(1-5)
О
Принимает значение: 5.07
Версия программы, с помощью которой сформирован файл
ВерсПрог
А
T(1-40)
Н
Дополнительный лист книги покупок, применяемой при расчетах по налогу на добавленную стоимость
Документ
С
ОМ
Состав элемента представлен в таблице 4.2
Таблица 4.2
Дополнительный лист книги покупок, применяемой при расчетах
по налогу на добавленную стоимость (Документ)
Наименование элемента
Сокращенное наименование (код) элемента
Признак типа элемента
Формат элемента
Признак обязательности элемента
Дополнительная информация
Код формы по КНД
КНД
А
T(=7)
ОК
Типовой элемент <КНДТип>.
Принимает значение: 1115105
Сведения о налогоплательщике - покупателе
СвПокуп
С
О
Состав элемента представлен в таблице 4.3
Сведения о дополнительном листе книги покупок
СвДопЛКнПок
С
О
Состав элемента представлен в таблице 4.6
Сведения о покупке
СвПокупка
С
ОМ
Состав элемента представлен в таблице 4.9
Сведения о лице, подписывающем документ в электронной форме
Подписант
С
О
Состав элемента представлен в таблице 4.16
Таблица 4.3
Сведения о налогоплательщике - покупателе (СвПокуп)
Наименование элемента
Сокращенное наименование (код) элемента
Признак типа элемента
Формат элемента
Признак обязательности элемента
Дополнительная информация
Сведения об организации |
СведЮЛ
С
О
Состав элемента представлен в таблице 4.4
Сведения об индивидуальном предпринимателе
СведИП
С
О
Состав элемента представлен в таблице 4.5
Таблица 4.4
Сведения об организации (СведЮЛ)
Наименование элемента
Сокращенное наименование (код) элемента
Признак типа элемента
Формат элемента
Признак обязательности элемента
Дополнительная информация
Наименование
НаимОрг
А
T(1-1000)
О
ИНН
ИННЮЛ
А
T(=10)
О
Типовой элемент <ИННЮЛТип>
КПП
КПП
А
T(=9)
О
Типовой элемент <КППТип>
Таблица 4.5
Сведения об индивидуальном предпринимателе (СведИП)
Наименование элемента
Сокращенное наименование (код) элемента
Признак типа элемента
Формат элемента
Признак обязательности элемента
Дополнительная информация
ИНН
ИННФЛ
А
T(=12)
О
Типовой элемент <ИННФЛТип>
Основной государственный регистрационный номер индивидуального предпринимателя
ОГРНИП
А
T(=15)
О
Дата присвоения основного государственного регистрационного номера индивидуального предпринимателя
ДатаОГРНИП
А
T(=10)
О
Типовой элемент <ДатаТип>.
Дата в формате ДД.ММ.ГГГГ
Фамилия, имя, отчество
ФИОИП
С
О
Типовой элемент <ФИОТип>.
Состав элемента представлен в таблице 4.19
Таблица 4.6
Сведения о дополнительном листе книги покупок (СвДопЛКнПок)
Наименование элемента
Сокращенное наименование (код) элемента
Признак типа элемента
Формат элемента
Признак обязательности элемента
Дополнительная информация
Номер дополнительного листа книги покупок
НомерДопЛКнПок
А
T(1-100)
О
Налоговый период
Период
А
T(=2)
ОК
Принимает значение:
21 - первый квартал |
22 - второй квартал |
23 - третий квартал |
24 - четвертый квартал |
51 - первый квартал при реорганизации (ликвидации) организации |
54 - второй квартал при реорганизации (ликвидации) организации |
55 - третий квартал при реорганизации (ликвидации) организации |
56 - четвертый квартал при реорганизации (ликвидации) организации |
83 - первый квартал при снятии с учета, в качестве индивидуального предпринимателя ((главы) крестьянского (фермерского) хозяйства) |
87 - второй квартал при снятии с учета, в качестве индивидуального предпринимателя ((главы) крестьянского (фермерского) хозяйства) |
88 - третий квартал при снятии с учета, в качестве индивидуального предпринимателя ((главы) крестьянского (фермерского) хозяйства) |
89 - четвертый квартал при снятии с учета, в качестве индивидуального предпринимателя ((главы) крестьянского (фермерского) хозяйства)
Год
ОтчетГод
А
О
Типовой элемент <xs:gYear>.
Год в формате ГГГГ
Дополнительный лист составлен (Дата)
ДатаДопЛКнПок
А
T(=10)
О
Типовой элемент <ДатаТип>.
Дата в формате ДД.ММ.ГГГГ
Реквизиты по строке Итого
Итого
С
О
Состав элемента представлен в таблице 4.7
Реквизиты по строке Всего
Всего
С
О
Состав элемента представлен в таблице 4.8
Таблица 4.7
Реквизиты по строке Итого (Итого)
Наименование элемента
Сокращенное наименование (код) элемента
Признак типа элемента
Формат элемента
Признак обязательности элемента
Дополнительная информация
Сумма НДС по счету-фактуре, разница суммы НДС по корректировочному счету-фактуре, принимаемая к вычету, в рублях и копейках (Графа 15)
СумНДСВыч
А
N(19.2)
О
Таблица 4.8
Реквизиты по строке Всего (Всего)
Наименование элемента
Сокращенное наименование (код) элемента
Признак типа элемента
Формат элемента
Признак обязательности элемента
Дополнительная информация
Сумма НДС по счету-фактуре, разница суммы НДС по корректировочному счету-фактуре, принимаемая к вычету, в рублях и копейках (Графа 15)
СумНДСВыч
А
N(19.2)
О
Таблица 4.9
Сведения о покупке (СвПокупка)
Наименование элемента
Сокращенное наименование (код) элемента
Признак типа элемента
Формат элемента
Признак обязательности элемента
Дополнительная информация
Номер по порядку (Графа 1)
НомПП
А
N(12)
О
Принимает значение от 1 и более
Номер счета-фактуры продавца (Графа 3)
НомерСчФ
А
T(1-1000)
О
Дата счета-фактуры продавца (Графа 3)
ДатаСчФ
А
T(=10)
Н
Типовой элемент <ДатаТип>.
Дата в формате ДД.ММ.ГГГГ
Номер исправления счета-фактуры продавца (Графа 4)
НомИспрСчФ
А
N(3)
Н
Принимает значение от 1 и более
Дата исправления счета-фактуры продавца (Графа 4)
ДатаИспрСчФ
А
T(=10)
Н
Типовой элемент <ДатаТип>.
Дата в формате ДД.ММ.ГГГГ
Номер корректировочного счета-фактуры продавца (Графа 5)
НомерКСчФ
А
T(1-1000)
Н
Дата корректировочного счета-фактуры продавца (Графа 5)
ДатаКСчФ
А
T(=10)
Н
Типовой элемент <ДатаТип>.
Дата в формате ДД.ММ.ГГГГ
Номер исправления корректировочного счета-фактуры продавца (Графа 6)
НомИспрКСчФ
А
N(3)
Н
Принимает значение от 1 и более
Дата исправления корректировочного счета-фактуры продавца (Графа 6)
ДатаИспрКСчФ
А
T(=10)
Н
Типовой элемент <ДатаТип>.
Дата в формате ДД.ММ.ГГГГ
Наименование продавца (Графа 9)
НаимПрод
А
T(1-1000)
Н
ИНН продавца - организации (Графа 10)
ИННЮЛ
А
T(=10)
Н
Типовой элемент <ИННЮЛТип>
КПП продавца (Графа 10)
КПП
А
T(=9)
Н
Типовой элемент <КППТип>
ИНН продавца - индивидуального предпринимателя (Графа 10)
ИННФЛ
А
T(=12)
Н
Типовой элемент <ИННФЛТип>
Код валюты (Графа 13)
КодОКВ
А
T(=3)
НК
Типовой элемент <ОКВТип>.
Принимает значение в соответствии с Общероссийским классификатором валют
Стоимость покупок по счету-фактуре, разница стоимости по корректировочному счету-фактуре (включая НДС) в валюте счета-фактуры (Графа 14)
СтПокСчФВал
А
N(19.2)
О
Код вида операции (Графа 2)
КодВидОпер
П
T(=2)
ОКМ
Принимает значение в соответствии с приказом ФНС России от 14.03.2016 N ММВ-7-3/136@ "Об утверждении перечня кодов видов операций, указываемых в книге покупок, применяемой при расчетах по налогу на добавленную стоимость, дополнительном листе к ней, книге продаж, применяемой при расчетах по налогу на добавленную стоимость, дополнительном листе к ней, а также кодов видов операций по налогу на добавленную стоимость, необходимых для ведения журнала учета полученных и выставленных счетов-фактур" (зарегистрирован Министерством юстиции Российской Федерации 20.04.2016, регистрационный номер 41876)
Сведения о документе, подтверждающем уплату налога
СвДокУплНал
С
НМ
Состав элемента представлен в таблице 4.10
Номер и дата счета-фактуры продавца при отгрузке в счет ранее полученной оплаты (частичной оплаты) (Графа 7а)
СвСчФПродРанОп
С
НМ
Состав элемента представлен в таблице 4.18
Дата принятия на учет товаров (работ, услуг), имущественных прав (Графа 8)
ДатаПринУчет
П
T(=10)
НМ
Типовой элемент <ДатаТип>.
Дата в формате ДД.ММ.ГГГГ
Сведения о посреднике (комиссионере, агенте)
СвПосредн
С
Н
Состав элемента представлен в таблице 4.11
Сумма НДС по счету-фактуре, разница суммы НДС по корректировочному счету-фактуре, принимаемая к вычету, в рублях и копейках (Графа 15)
СумНДСВыч
С
О
Состав элемента представлен в таблице 4.14
Сведения о регистрационном номере декларации на товары или регистрационном номере партии товара, а также о коде количественной единицы измерения, количестве и стоимости товара, подлежащего прослеживаемости (Графы 16 - 19)
СвРегНом
С
НМ
Состав элемента представлен в таблице 4.15
Таблица 4.10
Сведения о документе, подтверждающем уплату
налога (СвДокУплНал)
Наименование элемента
Сокращенное наименование (код) элемента
Признак типа элемента
Формат элемента
Признак обязательности элемента
Дополнительная информация
Номер документа, подтверждающего уплату налога (Графа 7)
НомерДокУплНал
А
T(1-256)
Н
Дата документа, подтверждающего уплату налога (Графа 7)
ДатаДокУплНал
А
T(=10)
Н
Типовой элемент <ДатаТип>.
Дата в формате ДД.ММ.ГГГГ
Таблица 4.11
Сведения о посреднике (комиссионере, агенте) (СвПосредн)
Наименование элемента
Сокращенное наименование (код) элемента
Признак типа элемента
Формат элемента
Признак обязательности элемента
Дополнительная информация
Сведения о посреднике - организации |
СведЮЛ
С
О
Состав элемента представлен в таблице 4.12
Сведения о посреднике - индивидуальном предпринимателе
СведИП
С
О
Состав элемента представлен в таблице 4.13
Таблица 4.12
Сведения о посреднике - организации (СведЮЛ)
Наименование элемента
Сокращенное наименование (код) элемента
Признак типа элемента
Формат элемента
Признак обязательности элемента
Дополнительная информация
Наименование организации (Графа 11)
НаимОрг
А
T(1-1000)
Н
ИНН организации (Графа 12)
ИННЮЛ
А
T(=10)
О
Типовой элемент <ИННЮЛТип>
КПП (Графа 12)
КПП
А
T(=9)
О
Типовой элемент <КППТип>
Таблица 4.13
Сведения о посреднике - индивидуальном
предпринимателе (СведИП)
Наименование элемента
Сокращенное наименование (код) элемента
Признак типа элемента
Формат элемента
Признак обязательности элемента
Дополнительная информация
ИНН индивидуального предпринимателя (Графа 12)
ИННФЛ
А
T(=12)
О
Типовой элемент <ИННФЛТип>
Фамилия, имя, отчество индивидуального предпринимателя (Графа 11)
ФИОИП
С
Н
Типовой элемент <ФИОТип>.
Состав элемента представлен в таблице 4.19
Таблица 4.14
Сумма НДС по счету-фактуре, разница суммы НДС
по корректировочному счету-фактуре, принимаемая к вычету,
в рублях и копейках (Графа 15) (СумНДСВыч)
Наименование элемента
Сокращенное наименование (код) элемента
Признак типа элемента
Формат элемента
Признак обязательности элемента
Дополнительная информация
Сумма НДС |
СумНДС
П
N(19.2)
О
Без НДС
БезНДС
П
T(1=7)
О
Принимает значение: без НДС
Таблица 4.15
Сведения о регистрационном номере декларации на товары
или регистрационном номере партии товара, а также о коде
количественной единицы измерения, количестве и стоимости
товара, подлежащего прослеживаемости
(Графы 16 - 19) (СвРегНом)
Наименование элемента
Сокращенное наименование (код) элемента
Признак типа элемента
Формат элемента
Признак обязательности элемента
Дополнительная информация
Регистрационный номер декларации на товары или регистрационный номер партии товара, подлежащего прослеживаемости (Графа 16)
РегНомПросл
А
T(13-29)
О
Код количественной единицы измерения товара, используемой в целях осуществления прослеживаемости (Графа 17)
ОКЕИ
А
T(3-4)
НК
Типовой элемент <ОКЕИТип>.
Принимает значение в соответствии с Общероссийским классификатором единиц измерения
Количество товара, подлежащего прослеживаемости, в количественной единице измерения товара, используемой в целях осуществления прослеживаемости (Графа 18)
КолТовПросл
А
N(10)
Н
Стоимость товара, подлежащего прослеживаемости, без НДС в рублях и копейках (Графа 19)
СтоимТовПросл
А
N(19.2)
Н
Таблица 4.16
Сведения о лице, подписывающем документ в электронной
форме (Подписант)
Наименование элемента
Сокращенное наименование (код) элемента
Признак типа элемента
Формат элемента
Признак обязательности элемента
Дополнительная информация
Признак лица, подписывающего документ
ПрПодп
А
T(=1)
ОК
Принимает значение:
1 - налогоплательщик (законный представитель налогоплательщика) |
2 - уполномоченный представитель налогоплательщика
Фамилия, имя, отчество
ФИО
С
О
Типовой элемент <ФИОТип>.
Состав элемента представлен в таблице 4.19
Сведения о представителе налогоплательщика
СвПред
С
НУ
Состав элемента представлен в таблице 4.17.
Элемент обязателен при <ПрПодп>=2
Таблица 4.17
Сведения о представителе налогоплательщика (СвПред)
Наименование элемента
Сокращенное наименование (код) элемента
Признак типа элемента
Формат элемента
Признак обязательности элемента
Дополнительная информация
Наименование документа, подтверждающего полномочия представителя налогоплательщика
НаимДок
А
T(1-120)
О
Для доверенности, совершенной в форме электронного документа, указывается только GUID доверенности
Таблица 4.18
Номер и дата счета-фактуры продавца при отгрузке в счет
ранее полученной оплаты (частичной оплаты)
(Графа 7а) (СвСчФПродРанОп)
Наименование элемента
Сокращенное наименование (код) элемента
Признак типа элемента
Формат элемента
Признак обязательности элемента
Дополнительная информация
Номер счета-фактуры продавца при отгрузке в счет ранее полученной оплаты (частичной оплаты) (Графа 7а)
НомСчФПродРанО
А
T(1-1000)
О
Дата счета-фактуры продавца при отгрузке в счет ранее полученной оплаты (частичной оплаты) (Графа 7а)
ДатаСчФПродРанО
А
T(=10)
О
Типовой элемент <ДатаТип>.
Дата в формате ДД.ММ.ГГГГ
Таблица 4.19
Фамилия, имя, отчество физического лица (ФИОТип)
Наименование элемента
Сокращенное наименование (код) элемента
Признак типа элемента
Формат элемента
Признак обязательности элемента
Дополнительная информация
Фамилия
Фамилия
А
T(1-60)
О
Имя
Имя
А
T(1-60)
О
Отчество
Отчество
А
T(1-60)
Н
Приложение N
к приказу ФНС России
от "__" ______ 202_ г. N _____
ФОРМАТ
ДОПОЛНИТЕЛЬНОГО ЛИСТА КНИГИ ПРОДАЖ, ПРИМЕНЯЕМОЙ ПРИ РАСЧЕТАХ
ПО НАЛОГУ НА ДОБАВЛЕННУЮ СТОИМОСТЬ, В ЭЛЕКТРОННОЙ ФОРМЕ
I. ОБЩИЕ СВЕДЕНИЯ
1. Настоящий документ описывает требования к XML-файлам (далее - файл обмена) передачи сведений дополнительного листа книги продаж, применяемой при расчетах по налогу на добавленную стоимость, форма которого утверждена постановлением Правительства Российской Федерации от 26.12.2011 N 1137 "О формах и правилах заполнения (ведения) документов, применяемых при расчетах по налогу на добавленную стоимость" (Собрание законодательства Российской Федерации, 2012, N 3, ст. 417; Официальный интернет-портал правовой информации http://pravo.gov.ru, 12.04.2021) с изменениями, утвержденными постановлением Правительства Российской Федерации от 29.10.2024 N 1448 "О внесении изменений в постановление Правительства Российской Федерации от 26.12.2011 N 1137".
2. Номер версии настоящего формата 5.08, часть 909.
II. ОПИСАНИЕ ФАЙЛА ОБМЕНА
3. Имя файла обмена должно иметь следующий вид:
KND_O_P_N1_GGGGMMDD_N2, где:
KND - префикс, принимающий значение 1115106 (код формы Дополнительного листа книги продаж, применяемой при расчетах по налогу на добавленную стоимость);
O - идентификатор отправителя информации, имеет вид:
для организаций - девятнадцатиразрядный код (идентификационный номер налогоплательщика (далее - ИНН) и код причины постановки на учет (далее - КПП) организации (обособленного подразделения);
для физических лиц - двенадцатиразрядный код (ИНН физического лица, при наличии. При отсутствии ИНН - последовательность из двенадцати нулей).
P - идентификатор получателя - налогового органа, для которого предназначен файл, имеет вид четырехразрядного кода налогового органа;
GGGG - год формирования передаваемого файла, MM - месяц, DD - день;
N 1, N 2 - идентификационные номера файла (GUID). Если документ состоит из нескольких файлов, N 1 одинаковый для всех файлов одного документа, N 2 уникален для каждого файла независимо от принадлежности к документу
Расширение имени файла - xml. Расширение имени файла может указываться как строчными, так и прописными буквами.
Параметры первой строки файла обмена
Первая строка XML-файла должна иметь следующий вид:
<?xml version ="1.0" encoding ="windows-1251"?>
Имя файла, содержащего XML-схему файла обмена, должно иметь следующий вид:
ON_DOPLKNPROD_1_909_01_05_08_xx, где xx - номер версии схемы.
Расширение имени файла - xsd.
XML-схема файла обмена приводится отдельным файлом и размещается на официальном сайте Федеральной налоговой службы в информационно-телекоммуникационной сети "Интернет".
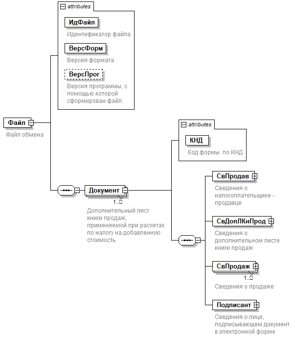
4. Логическая модель файла обмена представлена в виде диаграммы структуры файла обмена на рисунке 1 настоящего формата. Элементами логической модели файла обмена являются элементы и атрибуты XML-файла. Перечень структурных элементов логической модели файла обмена и сведения о них приведены в таблицах 4.1 - 4.17 настоящего формата.
Для каждого структурного элемента логической модели файла обмена приводятся следующие сведения:
наименование элемента. Приводится полное наименование элемента. В строке таблицы могут быть описаны несколько элементов, наименования которых разделены символом "|". Такая форма записи применяется при наличии в файле обмена только одного элемента из описанных в этой строке;
сокращенное наименование (код) элемента. Приводится сокращенное наименование элемента. Синтаксис сокращенного наименования должен удовлетворять спецификации XML;
признак типа элемента. Может принимать следующие значения: "С" - сложный элемент логической модели (содержит вложенные элементы), "П" - простой элемент логической модели, реализованный в виде элемента XML-файла, "А" - простой элемент логической модели, реализованный в виде атрибута элемента XML-файла. Простой элемент логической модели не содержит вложенные элементы;
формат элемента. Формат элемента представляется следующими условными обозначениями: Т - символьная строка; N - числовое значение (целое или дробное).
Формат символьной строки указывается в виде Т(n-k) или T(=k), где: n - минимальное количество знаков, k - максимальное количество знаков, символ "-" - разделитель, символ "=" означает фиксированное количество знаков в строке. В случае если минимальное количество знаков равно 0, формат имеет вид Т(0-k). В случае если максимальное количество знаков не ограничено, формат имеет вид Т(n-).
Формат числового значения указывается в виде N(m.k), где: m - максимальное количество знаков в числе, включая знак (для отрицательного числа), целую и дробную часть числа без разделяющей десятичной точки, k - максимальное число знаков дробной части числа. Если число знаков дробной части числа равно 0 (то есть число целое), то формат числового значения имеет вид N(m).
Для простых элементов, являющихся базовыми в XML, например, элемент с типом "date", поле "Формат элемента" не заполняется. Для таких элементов в поле "Дополнительная информация" указывается тип базового элемента;
признак обязательности элемента определяет обязательность наличия элемента (совокупности наименования элемента и его значения) в файле обмена. Признак обязательности элемента может принимать следующие значения: "О" - наличие элемента в файле обмена обязательно; "Н" - наличие элемента в файле обмена необязательно, то есть элемент может отсутствовать. Если элемент принимает ограниченный перечень значений (по классификатору, кодовому словарю), то признак обязательности элемента дополняется символом "К". В случае если количество реализаций элемента может быть более одной, то признак обязательности элемента дополняется символом "М".
К вышеперечисленным признакам обязательности элемента может добавляться значение "У" в случае описания в XML-схеме условий, предъявляемых к элементу в файле обмена, описанных в графе "Дополнительная информация";
дополнительная информация содержит требования к элементу файла обмена, не указанные ранее. Для сложных элементов указывается ссылка на таблицу, в которой описывается состав данного элемента. Для элементов, принимающих ограниченный перечень значений из классификатора (кодового словаря), указывается соответствующее наименование классификатора (кодового словаря) или приводится перечень возможных значений. Для классификатора (кодового словаря) может указываться ссылка на его местонахождение. Для элементов, использующих пользовательский тип данных, указывается наименование типового элемента.

Рисунок 1. Диаграмма структуры файла обмена
Таблица 4.1
Файл обмена (Файл)
Наименование элемента
Сокращенное наименование (код) элемента
Признак типа элемента
Формат элемента
Признак обязательности элемента
Дополнительная информация
Идентификатор файла
ИдФайл
А
T(1-255)
ОУ
Содержит (повторяет) имя сформированного файла (без расширения)
Версия формата
ВерсФорм
А
T(1-5)
О
Принимает значение: 5.08
Версия программы, с помощью которой сформирован файл
ВерсПрог
А
T(1-40)
Н
Дополнительный лист книги продаж, применяемой при расчетах по налогу на добавленную стоимость
Документ
С
ОМ
Состав элемента представлен в таблице 4.2
Таблица 4.2
Дополнительный лист книги продаж, применяемой при расчетах
по налогу на добавленную стоимость (Документ)
Наименование элемента
Сокращенное наименование (код) элемента
Признак типа элемента
Формат элемента
Признак обязательности элемента
Дополнительная информация
Код формы по КНД
КНД
А
T(=7)
ОК
Типовой элемент <КНДТип>.
Принимает значение: 1115106
Сведения о налогоплательщике - продавце
СвПродав
С
О
Состав элемента представлен в таблице 4.3
Сведения о дополнительном листе книги продаж
СвДопЛКнПрод
С
О
Состав элемента представлен в таблице 4.6
Сведения о продаже
СвПродаж
С
ОМ
Состав элемента представлен в таблице 4.7
Сведения о лице, подписывающем документ в электронной форме
Подписант
С
О
Состав элемента представлен в таблице 4.13
Таблица 4.3
Сведения о налогоплательщике - продавце (СвПродав)
Наименование элемента
Сокращенное наименование (код) элемента
Признак типа элемента
Формат элемента
Признак обязательности элемента
Дополнительная информация
Сведения об организации |
СведЮЛ
С
О
Состав элемента представлен в таблице 4.4
Сведения об индивидуальном предпринимателе
СведИП
С
О
Состав элемента представлен в таблице 4.5
Таблица 4.4
Сведения об организации (СведЮЛ)
Наименование элемента
Сокращенное наименование (код) элемента
Признак типа элемента
Формат элемента
Признак обязательности элемента
Дополнительная информация
Наименование организации
НаимОрг
А
T(1-1000)
О
ИНН
ИННЮЛ
А
T(=10)
О
Типовой элемент <ИННЮЛТип>
КПП
КПП
А
T(=9)
О
Типовой элемент <КППТип>
Таблица 4.5
Сведения об индивидуальном предпринимателе (СведИП)
Наименование элемента
Сокращенное наименование (код) элемента
Признак типа элемента
Формат элемента
Признак обязательности элемента
Дополнительная информация
ИНН
ИННФЛ
А
T(=12)
О
Типовой элемент <ИННФЛТип>
Основной государственный регистрационный номер индивидуального предпринимателя
ОГРНИП
А
T(=15)
О
Дата присвоения основного государственного регистрационного номера индивидуального предпринимателя
ДатаОГРНИП
А
T(=10)
О
Типовой элемент <ДатаТип>.
Дата в формате ДД.ММ.ГГГГ
Фамилия, имя, отчество
ФИОИП
С
О
Типовой элемент <ФИОТип>.
Состав элемента представлен в таблице 4.17
Таблица 4.6
Сведения о дополнительном листе книги продаж (СвДопЛКнПрод)
Наименование элемента
Сокращенное наименование (код) элемента
Признак типа элемента
Формат элемента
Признак обязательности элемента
Дополнительная информация
Номер дополнительного листа книги продаж
НомерДопЛКнПрод
А
T(1-100)
О
Налоговый период
Период
А
T(=2)
ОК
Принимает значение:
21 - первый квартал |
22 - второй квартал |
23 - третий квартал |
24 - четвертый квартал |
51 - первый квартал при реорганизации (ликвидации) организации |
54 - второй квартал при реорганизации (ликвидации) организации |
55 - третий квартал при реорганизации (ликвидации) организации |
56 - четвертый квартал при реорганизации (ликвидации) организации |
83 - первый квартал при снятии с учета, в качестве индивидуального предпринимателя ((главы) крестьянского (фермерского) хозяйства) |
87 - второй квартал при снятии с учета, в качестве индивидуального предпринимателя ((главы) крестьянского (фермерского) хозяйства) |
88 - третий квартал при снятии с учета, в качестве индивидуального предпринимателя ((главы) крестьянского (фермерского) хозяйства) |
89 - четвертый квартал при снятии с учета, в качестве индивидуального предпринимателя ((главы) крестьянского (фермерского) хозяйства)
Год
ОтчетГод
А
О
Типовой элемент <xs:gYear>.
Год в формате ГГГГ
Дополнительный лист составлен (Дата)
ДатаДопЛКнПрод
А
T(=10)
О
Типовой элемент <ДатаТип>.
Дата в формате ДД.ММ.ГГГГ
Реквизиты по строке Итого
Итого
С
О
Типовой элемент <ВсегоТип>.
Состав элемента представлен в таблице 4.15
Реквизиты по строке Всего
Всего
С
О
Типовой элемент <ВсегоТип>.
Состав элемента представлен в таблице 4.15
Таблица 4.7
Сведения о продаже (СвПродаж)
Наименование элемента
Сокращенное наименование (код) элемента
Признак типа элемента
Формат элемента
Признак обязательности элемента
Дополнительная информация
Номер по порядку (Графа 1)
НомПП
А
N(12)
О
Принимает значение от 1 и более
Номер счета-фактуры продавца (Графа 3)
НомерСчФ
А
T(1-1000)
О
Дата счета-фактуры продавца (Графа 3)
ДатаСчФ
А
T(=10)
О
Типовой элемент <ДатаТип>.
Дата в формате ДД.ММ.ГГГГ
Номер исправления счета-фактуры продавца (Графа 4)
НомИспрСчФ
А
N(3)
Н
Принимает значение от 1 и более
Дата исправления счета-фактуры продавца (Графа 4)
ДатаИспрСчФ
А
T(=10)
Н
Типовой элемент <ДатаТип>.
Дата в формате ДД.ММ.ГГГГ
Номер корректировочного счета-фактуры продавца (Графа 5)
НомерКСчФ
А
T(1-1000)
Н
Дата корректировочного счета-фактуры продавца (Графа 5)
ДатаКСчФ
А
T(=10)
Н
Типовой элемент <ДатаТип>.
Дата в формате ДД.ММ.ГГГГ
Номер исправления корректировочного счета-фактуры продавца (Графа 6)
НомИспрКСчФ
А
N(3)
Н
Принимает значение от 1 и более
Дата исправления корректировочного счета-фактуры продавца (Графа 6)
ДатаИспрКСчФ
А
T(=10)
Н
Типовой элемент <ДатаТип>.
Дата в формате ДД.ММ.ГГГГ
Наименование покупателя (Графа 7)
НаимПок
А
T(1-1000)
Н
ИНН покупателя - организации (Графа 8)
ИННЮЛ
А
T(=10)
Н
Типовой элемент <ИННЮЛТип>
КПП покупателя (Графа 8)
КПП
А
T(=9)
Н
Типовой элемент <КППТип>
ИНН покупателя - индивидуального предпринимателя (Графа 8)
ИННФЛ
А
T(=12)
Н
Типовой элемент <ИННФЛТип>
Код валюты (Графа 12)
КодОКВ
А
T(=3)
НК
Типовой элемент <ОКВТип>.
Принимает значение в соответствии с Общероссийским классификатором валют
Стоимость продаж по счету-фактуре, разница стоимости по корректировочному счету-фактуре (включая НДС) в валюте счета-фактуры (Графа 13а)
СтТовУчНалВсего
А
N(19.2)
Н
Стоимость продаж по счету-фактуре, разница стоимости по корректировочному счету-фактуре (включая НДС) в рублях и копейках (Графа 13б)
СтТовУчНалРубКоп
А
N(19.2)
Н
Элемент обязателен при отсутствии элемента <СтПродОсвНДСРубКоп>
Стоимость продаж, облагаемых налогом, по счету-фактуре, разница стоимости по корректировочному счету-фактуре (без НДС) в рублях и копейках, по ставке 22 процента (Графа 14)
СтТовРубКоп22
А
N(19.2)
Н
Стоимость продаж, облагаемых налогом, по счету-фактуре, разница стоимости по корректировочному счету-фактуре (без НДС) в рублях и копейках, по ставке 20 или 18 процентов (Графа 14а)
СтТовРубКоп18.20
А
N(19.2)
Н
Стоимость продаж, облагаемых налогом, по счету-фактуре, разница стоимости по корректировочному счету-фактуре (без НДС) в рублях и копейках, по ставке 10 процентов (Графа 15)
СтТовРубКоп10
А
N(19.2)
Н
Стоимость продаж, облагаемых налогом, по счету-фактуре, разница стоимости по корректировочному счету-фактуре (без НДС) в рублях и копейках, по ставке 7 процентов (Графа 15а)
СтТовРубКоп7
А
N(19.2)
Н
Стоимость продаж, облагаемых налогом, по счету-фактуре, разница стоимости по корректировочному счету-фактуре (без НДС) в рублях и копейках, по ставке 5 процентов (Графа 15б)
СтТовРубКоп5
А
N(19.2)
Н
Стоимость продаж, облагаемых налогом, по счету-фактуре, разница стоимости по корректировочному счету-фактуре (без НДС) в рублях и копейках, по ставке 0 процентов (Графа 16)
СтТовРубКоп0
А
N(19.2)
Н
Сумма НДС по счету-фактуре, разница суммы налога по корректировочному счету-фактуре в рублях и копейках, по ставке 22 процента (Графа 17)
СумНДСРубКоп22
А
N(19.2)
Н
Сумма НДС по счету-фактуре, разница суммы налога по корректировочному счету-фактуре в рублях и копейках, по ставке 20 или 18 процентов (Графа 17а)
СумНДСРубКоп18.20
А
N(19.2)
Н
Сумма НДС по счету-фактуре, разница суммы налога по корректировочному счету-фактуре в рублях и копейках, по ставке 10 процентов (Графа 18)
СумНДСРубКоп10
А
N(19.2)
Н
Сумма НДС по счету-фактуре, разница суммы налога по корректировочному счету-фактуре в рублях и копейках, по ставке 7 процентов (Графа 18а)
СумНДСРубКоп7
А
N(19.2)
Н
Сумма НДС по счету-фактуре, разница суммы налога по корректировочному счету-фактуре в рублях и копейках, по ставке 5 процентов (Графа 18б)
СумНДСРубКоп5
А
N(19.2)
Н
Стоимость продаж, освобождаемых от налога, по счету-фактуре, разница стоимости по корректировочному счету-фактуре в рублях и копейках (Графа 19)
СтПродОсвНДСРубКоп
А
N(19.2)
Н
Элемент обязателен при отсутствии элемента <СтТовУчНалРубКоп>
Код вида операции (Графа 2)
КодВидОпер
П
T(=2)
ОКМ
Принимает значение в соответствии с приказом ФНС России от 14.03.2016 N ММВ-7-3/136@ "Об утверждении перечня кодов видов операций, указываемых в книге покупок, применяемой при расчетах по налогу на добавленную стоимость, дополнительном листе к ней, книге продаж, применяемой при расчетах по налогу на добавленную стоимость, дополнительном листе к ней, а также кодов видов операций по налогу на добавленную стоимость, необходимых для ведения журнала учета полученных и выставленных счетов-фактур" (зарегистрирован Министерством юстиции Российской Федерации 20.04.2016, регистрационный номер 41876)
Код вида товара (Графа 3а)
ВидТов
П
T(=10)
НКМ
Принимает значение в соответствии с единой Товарной номенклатурой внешнеэкономической деятельности Таможенного союза (ТН ВЭД)
Сведения о посреднике (комиссионере, агенте)
СвПосредн
С
Н
Состав элемента представлен в таблице 4.8
Сведения о документе, подтверждающем оплату
СвДокПдтвОпл
С
НМ
Состав элемента представлен в таблице 4.11
Номер и дата счета-фактуры продавца, ранее выставленного при получении оплаты (частичной оплаты) (Графа 11а)
СвСчФПродРанВыст
С
НМ
Состав элемента представлен в таблице 4.16
Сведения о регистрационном номере декларации на товары или регистрационном номере партии товара, а также о коде количественной единицы измерения, количестве и стоимости товара, подлежащего прослеживаемости (Графы 20 - 23)
СвРегНом
С
НМ
Состав элемента представлен в таблице 4.12
Таблица 4.8
Сведения о посреднике (комиссионере, агенте) (СвПосредн)
Наименование элемента
Сокращенное наименование (код) элемента
Признак типа элемента
Формат элемента
Признак обязательности элемента
Дополнительная информация
Сведения о посреднике - организации |
СведЮЛ
С
О
Состав элемента представлен в таблице 4.9
Сведения о посреднике - индивидуальном предпринимателе
СведИП
С
О
Состав элемента представлен в таблице 4.10
Таблица 4.9
Сведения о посреднике - организации (СведЮЛ)
Наименование элемента
Сокращенное наименование (код) элемента
Признак типа элемента
Формат элемента
Признак обязательности элемента
Дополнительная информация
Наименование (Графа 9)
НаимОрг
А
T(1-1000)
Н
ИНН организации (Графа 10)
ИННЮЛ
А
T(=10)
О
Типовой элемент <ИННЮЛТип>
КПП (Графа 10)
КПП
А
T(=9)
О
Типовой элемент <КППТип>
Таблица 4.10
Сведения о посреднике - индивидуальном
предпринимателе (СведИП)
Наименование элемента
Сокращенное наименование (код) элемента
Признак типа элемента
Формат элемента
Признак обязательности элемента
Дополнительная информация
ИНН (Графа 10)
ИННФЛ
А
T(=12)
О
Типовой элемент <ИННФЛТип>
Фамилия, имя, отчество (Графа 9)
ФИОИП
С
Н
Типовой элемент <ФИОТип>.
Состав элемента представлен в таблице 4.17
Таблица 4.11
Сведения о документе, подтверждающем оплату (СвДокПдтвОпл)
Наименование элемента
Сокращенное наименование (код) элемента
Признак типа элемента
Формат элемента
Признак обязательности элемента
Дополнительная информация
Номер документа, подтверждающего оплату (Графа 11)
НомерДокПдтвОпл
А
T(1-256)
О
Дата документа, подтверждающего оплату (Графа 11)
ДатаДокПдтвОпл
А
T(=10)
О
Типовой элемент <ДатаТип>.
Дата в формате ДД.ММ.ГГГГ
Таблица 4.12
Сведения о регистрационном номере декларации на товары
или регистрационном номере партии товара, а также о коде
количественной единицы измерения, количестве и стоимости
товара, подлежащего прослеживаемости
(Графы 20 - 23) (СвРегНом)
Наименование элемента
Сокращенное наименование (код) элемента
Признак типа элемента
Формат элемента
Признак обязательности элемента
Дополнительная информация
Регистрационный номер декларации на товары или регистрационный номер партии товара, подлежащего прослеживаемости (Графа 20)
РегНомПросл
А
T(13-29)
О
Код количественной единицы измерения товара, используемой в целях осуществления прослеживаемости (Графа 21)
ОКЕИ
А
T(3-4)
НК
Типовой элемент <ОКЕИТип>.
Принимает значение в соответствии с Общероссийским классификатором единиц измерения
Количество товара, подлежащего прослеживаемости, в количественной единице измерения товара, используемой в целях осуществления прослеживаемости (Графа 22)
КолТовПросл
А
N(10)
Н
Стоимость товара, подлежащего прослеживаемости, без НДС в рублях и копейках (Графа 23)
СтоимТовПросл
А
N(19.2)
Н
Таблица 4.13
Сведения о лице, подписывающем документ в электронной
форме (Подписант)
Наименование элемента
Сокращенное наименование (код) элемента
Признак типа элемента
Формат элемента
Признак обязательности элемента
Дополнительная информация
Признак лица, подписывающего документ
ПрПодп
А
T(=1)
ОК
Принимает значение:
1 - налогоплательщик (законный представитель налогоплательщика) |
2 - уполномоченный представитель налогоплательщика
Фамилия, имя, отчество
ФИО
С
О
Типовой элемент <ФИОТип>.
Состав элемента представлен в таблице 4.17
Сведения о представителе налогоплательщика
СвПред
С
НУ
Состав элемента представлен в таблице 4.14.
Элемент обязателен при <ПрПодп>=2
Таблица 4.14
Сведения о представителе налогоплательщика (СвПред)
Наименование элемента
Сокращенное наименование (код) элемента
Признак типа элемента
Формат элемента
Признак обязательности элемента
Дополнительная информация
Наименование документа, подтверждающего полномочия представителя налогоплательщика
НаимДок
А
T(1-120)
О
Для доверенности, совершенной в форме электронного документа, указывается только GUID доверенности
Таблица 4.15
Реквизиты по строке Всего (Итого) (ВсегоТип)
Наименование элемента
Сокращенное наименование (код) элемента
Признак типа элемента
Формат элемента
Признак обязательности элемента
Дополнительная информация
Стоимость продаж, облагаемых налогом, по счету-фактуре, разница стоимости по корректировочному счету-фактуре (без НДС) в рублях и копейках, по ставке 22 процента (Графа 14)
СтТовРубКоп22
А
N(19.2)
Н
Стоимость продаж, облагаемых налогом, по счету-фактуре, разница стоимости по корректировочному счету-фактуре (без НДС) в рублях и копейках, по ставке 20 или 18 процентов (Графа 14а)
СтТовРубКоп18.20
А
N(19.2)
Н
Стоимость продаж, облагаемых налогом, по счету-фактуре, разница стоимости по корректировочному счету-фактуре (без НДС) в рублях и копейках, по ставке 10 процентов (Графа 15)
СтТовРубКоп10
А
N(19.2)
Н
Стоимость продаж, облагаемых налогом, по счету-фактуре, разница стоимости по корректировочному счету-фактуре (без НДС) в рублях и копейках, по ставке 7 процентов (Графа 15а)
СтТовРубКоп7
А
N(19.2)
Н
Стоимость продаж, облагаемых налогом, по счету-фактуре, разница стоимости по корректировочному счету-фактуре (без НДС) в рублях и копейках, по ставке 5 процентов (Графа 15б)
СтТовРубКоп5
А
N(19.2)
Н
Стоимость продаж, облагаемых налогом, по счету-фактуре, разница стоимости по корректировочному счету-фактуре (без НДС) в рублях и копейках, по ставке 0 процентов (Графа 16)
СтТовРубКоп0
А
N(19.2)
Н
Сумма НДС по счету-фактуре, разница суммы налога по корректировочному счету-фактуре в рублях и копейках, по ставке 22 процента (Графа 17)
СумНДСРубКоп22
А
N(19.2)
Н
Сумма НДС по счету-фактуре, разница суммы налога по корректировочному счету-фактуре в рублях и копейках, по ставке 20 или 18 процентов (Графа 17а)
СумНДСРубКоп18.20
А
N(19.2)
Н
Сумма НДС по счету-фактуре, разница суммы налога по корректировочному счету-фактуре в рублях и копейках, по ставке 10 процентов (Графа 18)
СумНДСРубКоп10
А
N(19.2)
Н
Сумма НДС по счету-фактуре, разница суммы налога по корректировочному счету-фактуре в рублях и копейках, по ставке 7 процентов (Графа 18а)
СумНДСРубКоп7
А
N(19.2)
Н
Сумма НДС по счету-фактуре, разница суммы налога по корректировочному счету-фактуре в рублях и копейках, по ставке 5 процентов (Графа 18б)
СумНДСРубКоп5
А
N(19.2)
Н
Стоимость продаж, освобождаемых от налога, по счету-фактуре, разница стоимости по корректировочному счету-фактуре в рублях и копейках (Графа 19)
СтПродОсвНДСРубКоп
А
N(19.2)
Н
Таблица 4.16
Номер и дата счета-фактуры продавца, ранее
выставленного при получении оплаты (частичной оплаты)
(Графа 11а) (СвСчФПродРанВыст)
Наименование элемента
Сокращенное наименование (код) элемента
Признак типа элемента
Формат элемента
Признак обязательности элемента
Дополнительная информация
Номер счета-фактуры продавца, ранее выставленного при получении оплаты (частичной оплаты) (Графа 11а)
НомСчФПродРанВ
А
T(1-1000)
О
Дата счета-фактуры продавца, ранее выставленного при получении оплаты (частичной оплаты) (Графа 11а)
ДатаСчФПродРанВ
А
T(=10)
О
Типовой элемент <ДатаТип>.
Дата в формате ДД.ММ.ГГГГ
Таблица 4.17
Фамилия, имя, отчество физического лица (ФИОТип)
Наименование элемента
Сокращенное наименование (код) элемента
Признак типа элемента
Формат элемента
Признак обязательности элемента
Дополнительная информация
Фамилия
Фамилия
А
T(1-60)
О
Имя
Имя
А
T(1-60)
О
Отчество
Отчество
А
T(1-60)
Н
Приложение N 1
к приказу ФНС России
от "__" ______ 202_ г. N _____
ФОРМАТ
ЖУРНАЛА УЧЕТА ПОЛУЧЕННЫХ И ВЫСТАВЛЕННЫХ СЧЕТОВ-ФАКТУР,
ПРИМЕНЯЕМЫХ ПРИ РАСЧЕТАХ ПО НАЛОГУ НА ДОБАВЛЕННУЮ
СТОИМОСТЬ, В ЭЛЕКТРОННОЙ ФОРМЕ
I. ОБЩИЕ СВЕДЕНИЯ
1. Настоящий документ описывает требования к XML файлам (далее - файлам обмена) передачи сведений журнала учета полученных и выставленных счетов-фактур, применяемых при расчетах по налогу на добавленную стоимость, форма которого утверждена постановлением Правительства Российской Федерации от 26.12.2011 N 1137 "О формах и правилах заполнения (ведения) документов, применяемых при расчетах по налогу на добавленную стоимость" (Собрание законодательства Российской Федерации, 2012, N 3, ст. 417; Официальный интернет-портал правовой информации http://pravo.gov.ru, 12.04.2021).
2. Номер версии настоящего формата 5.06, часть 910.
II. ОПИСАНИЕ ФАЙЛА ОБМЕНА
3. Имя файла обмена должно иметь следующий вид:
KND_O_P_N1_GGGGMMDD_N2, где:
KND - префикс, принимающий значение 1115104 (код формы Журнал учета полученных и выставленных счетов-фактур, применяемых при расчетах по налогу на добавленную стоимость);
O - идентификатор отправителя информации, имеет вид:
для организаций - девятнадцатиразрядный код (идентификационный номер налогоплательщика (далее - ИНН) и код причины постановки на учет (далее - КПП) организации (обособленного подразделения);
для физических лиц - двенадцатиразрядный код (ИНН физического лица, при наличии. При отсутствии ИНН - последовательность из двенадцати нулей).
P - идентификатор получателя - налогового органа, для которого предназначен файл, имеет вид четырехразрядного кода налогового органа;
GGGG - год формирования передаваемого файла, MM - месяц, DD - день;
N 1, N 2 - идентификационные номера файла (GUID). Если документ состоит из нескольких файлов, N 1 одинаковый для всех файлов одного документа, N 2 уникален для каждого файла независимо от принадлежности к документу
Расширение имени файла - xml. Расширение имени файла может указываться как строчными, так и прописными буквами.
Параметры первой строки файла обмена
Первая строка XML файла должна иметь следующий вид:
<?xml version ="1.0" encoding ="windows-1251"?>
Имя файла, содержащего XML схему файла обмена, должно иметь следующий вид:
ON_GUCHSFAKT_1_910_01_05_06_xx, где xx - номер версии схемы.
Расширение имени файла - xsd.
XML схема файла обмена приводится отдельным файлом и размещается на официальном сайте Федеральной налоговой службы в информационно-телекоммуникационной сети "Интернет".
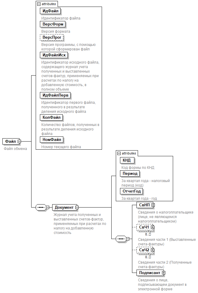
4. Логическая модель файла обмена представлена в виде диаграммы структуры файла обмена на рисунке 1 настоящего формата. Элементами логической модели файла обмена являются элементы и атрибуты XML файла. Перечень структурных элементов логической модели файла обмена и сведения о них приведены в таблицах 4.1 - 4.22 настоящего формата.
Для каждого структурного элемента логической модели файла обмена приводятся следующие сведения:
наименование элемента. Приводится полное наименование элемента. В строке таблицы могут быть описаны несколько элементов, наименования которых разделены символом "|". Такая форма записи применяется при наличии в файле обмена только одного элемента из описанных в этой строке;
сокращенное наименование (код) элемента. Приводится сокращенное наименование элемента. Синтаксис сокращенного наименования должен удовлетворять спецификации XML;
признак типа элемента. Может принимать следующие значения: "С" - сложный элемент логической модели (содержит вложенные элементы), "П" - простой элемент логической модели, реализованный в виде элемента XML файла, "А" - простой элемент логической модели, реализованный в виде атрибута элемента XML файла. Простой элемент логической модели не содержит вложенные элементы;
формат элемента. Формат элемента представляется следующими условными обозначениями: Т - символьная строка; N - числовое значение (целое или дробное).
Формат символьной строки указывается в виде Т(n-k) или T(=k), где: n - минимальное количество знаков, k - максимальное количество знаков, символ "-" - разделитель, символ "=" означает фиксированное количество знаков в строке. В случае, если минимальное количество знаков равно 0, формат имеет вид Т(0-k). В случае, если максимальное количество знаков не ограничено, формат имеет вид Т(n-).
Формат числового значения указывается в виде N(m.k), где: m - максимальное количество знаков в числе, включая знак (для отрицательного числа), целую и дробную часть числа без разделяющей десятичной точки, k - максимальное число знаков дробной части числа. Если число знаков дробной части числа равно 0 (то есть число целое), то формат числового значения имеет вид N(m).
Для простых элементов, являющихся базовыми в XML, например, элемент с типом "date", поле "Формат элемента" не заполняется. Для таких элементов в поле "Дополнительная информация" указывается тип базового элемента;
признак обязательности элемента определяет обязательность наличия элемента (совокупности наименования элемента и его значения) в файле обмена. Признак обязательности элемента может принимать следующие значения: "О" - наличие элемента в файле обмена обязательно; "Н" - наличие элемента в файле обмена необязательно, то есть элемент может отсутствовать. Если элемент принимает ограниченный перечень значений (по классификатору, кодовому словарю и тому подобному), то признак обязательности элемента дополняется символом "К". Например, "ОК". В случае, если количество реализаций элемента может быть более одной, то признак обязательности элемента дополняется символом "М". Например, "НМ" или "ОКМ".
К вышеперечисленным признакам обязательности элемента может добавляться значение "У" в случае описания в XML схеме условий, предъявляемых к элементу в файле обмена, описанных в графе "Дополнительная информация". Например, "НУ" или "ОКУ";
дополнительная информация содержит, при необходимости, требования к элементу файла обмена, не указанные ранее. Для сложных элементов указывается ссылка на таблицу, в которой описывается состав данного элемента. Для элементов, принимающих ограниченный перечень значений из классификатора (кодового словаря и тому подобного), указывается соответствующее наименование классификатора (кодового словаря и тому подобного) или приводится перечень возможных значений. Для классификатора (кодового словаря и тому подобного) может указываться ссылка на его местонахождение. Для элементов, использующих пользовательский тип данных, указывается наименование типового элемента.

Рисунок 1. Диаграмма структуры файла обмена
Таблица 4.1
Файл обмена (Файл)
Наименование элемента
Сокращенное наименование (код) элемента
Признак типа элемента
Формат элемента
Признак обязательности элемента
Дополнительная информация
Идентификатор файла
ИдФайл
А
T(1-255)
ОУ
Содержит (повторяет) имя сформированного файла (без расширения)
Версия формата
ВерсФорм
А
T(1-5)
О
Принимает значение: 5.06
Версия программы, с помощью которой сформирован файл
ВерсПрог
А
T(1-40)
Н
Идентификатор исходного файла, содержащего журнал учета полученных и выставленных счетов-фактур, применяемых при расчетах по налогу на добавленную стоимость, в полном объеме
ИдФайлИсх
А
T(1-200)
О
Содержит (повторяет) имя исходного файла (без расширения)
Идентификатор первого файла, полученного в результате деления исходного файла
ИдФайлПерв
А
T(1-200)
О
Содержит (повторяет) имя первого файла (без расширения), полученного в результате деления исходного файла, или повторяет имя сформированного файла (без расширения) при передаче одним файлом без деления
Количество файлов, полученных в результате деления исходного файла
КолФайл
А
N(5)
О
При передаче одним файлом (без деления на файлы) принимает значение 1
Номер текущего файла
НомФайл
А
N(5)
О
Содержит номер текущего файла, полученного в результате деления. При передаче одним файлом (без деления) принимает значение 1
Журнал учета полученных и выставленных счетов-фактур, применяемых при расчетах по налогу на добавленную стоимость
Документ
С
О
Состав элемента представлен в таблице 4.2
Таблица 4.2
Журнал учета полученных и выставленных счетов-фактур,
применяемых при расчетах по налогу на добавленную
стоимость (Документ)
Наименование элемента
Сокращенное наименование (код) элемента
Признак типа элемента
Формат элемента
Признак обязательности элемента
Дополнительная информация
Код формы по КНД
КНД
А
T(=7)
ОК
Типовой элемент <КНДТип>.
Принимает значение: 1115104
За квартал года - налоговый период (код)
Период
А
T(=2)
ОК
Принимает значение:
21 - первый квартал |
22 - второй квартал |
23 - третий квартал |
24 - четвертый квартал |
51 - первый квартал при реорганизации (ликвидации) организации |
54 - второй квартал при реорганизации (ликвидации) организации |
55 - третий квартал при реорганизации (ликвидации) организации |
56 - четвертый квартал при реорганизации (ликвидации) организации |
83 - первый квартал при снятии с учета, в качестве индивидуального предпринимателя ((главы) крестьянского (фермерского) хозяйства) |
87 - второй квартал при снятии с учета, в качестве индивидуального предпринимателя ((главы) крестьянского (фермерского) хозяйства) |
88 - третий квартал при снятии с учета, в качестве индивидуального предпринимателя ((главы) крестьянского (фермерского) хозяйства) |
89 - четвертый квартал при снятии с учета, в качестве индивидуального предпринимателя ((главы) крестьянского (фермерского) хозяйства)
За квартал года - год
ОтчетГод
А
О
Типовой элемент <xs:gYear>.
Год в формате ГГГГ
Сведения о налогоплательщике (лице, не являющемся налогоплательщиком)
СвНП
С
О
Состав элемента представлен в таблице 4.3
Сведения части 1 (Выставленные счета-фактуры)
СвЧ1
С
НМ
Состав элемента представлен в таблице 4.6
Сведения части 2 (Полученные счета-фактуры)
СвЧ2
С
НМ
Состав элемента представлен в таблице 4.11
Сведения о лице, подписывающем документ в электронной форме
Подписант
С
О
Состав элемента представлен в таблице 4.16
Таблица 4.3
Сведения о налогоплательщике (лице, не являющемся
налогоплательщиком) (СвНП)
Наименование элемента
Сокращенное наименование (код) элемента
Признак типа элемента
Формат элемента
Признак обязательности элемента
Дополнительная информация
Сведения об организации |
СведЮЛ
С
О
Состав элемента представлен в таблице 4.4
Сведения об индивидуальном предпринимателе
СведИП
С
О
Состав элемента представлен в таблице 4.5
Таблица 4.4
Сведения об организации (СведЮЛ)
Наименование элемента
Сокращенное наименование (код) элемента
Признак типа элемента
Формат элемента
Признак обязательности элемента
Дополнительная информация
Наименование
НаимОрг
А
T(1-1000)
О
ИНН
ИННЮЛ
А
T(=10)
О
Типовой элемент <ИННЮЛТип>
КПП
КПП
А
T(=9)
О
Типовой элемент <КППТип>
Таблица 4.5
Сведения об индивидуальном предпринимателе (СведИП)
Наименование элемента
Сокращенное наименование (код) элемента
Признак типа элемента
Формат элемента
Признак обязательности элемента
Дополнительная информация
ИНН
ИННФЛ
А
T(=12)
О
Типовой элемент <ИННФЛТип>
Основной государственный регистрационный номер индивидуального предпринимателя
ОГРНИП
А
T(=15)
О
Дата присвоения основного государственного регистрационного номера индивидуального предпринимателя
ДатаОГРНИП
А
T(=10)
О
Типовой элемент <ДатаТип>.
Дата в формате ДД.ММ.ГГГГ
Фамилия, имя, отчество
ФИОИП
С
О
Типовой элемент <ФИОТип>.
Состав элемента представлен в таблице 4.22
Таблица 4.6
Сведения части 1 (Выставленные счета-фактуры) (СвЧ1)
Наименование элемента
Сокращенное наименование (код) элемента
Признак типа элемента
Формат элемента
Признак обязательности элемента
Дополнительная информация
Номер по порядку (Графа 1)
НомПП
А
N(12)
О
Принимает значение от 1 и более
Дата выставления (Графа 2)
ДатаВыстСчФ
А
T(=10)
Н
Типовой элемент <ДатаТип>.
Дата в формате ДД.ММ.ГГГГ
Номер счета-фактуры (Графа 4)
НомерСчФ
А
T(1-1000)
О
Дата счета-фактуры (Графа 4)
ДатаСчФ
А
T(=10)
О
Типовой элемент <ДатаТип>.
Дата в формате ДД.ММ.ГГГГ
Номер исправления счета-фактуры (Графа 5)
НомерИспрСчФ
А
N(3)
Н
Принимает значение от 1 и более
Дата исправления счета-фактуры (Графа 5)
ДатаИспрСчФ
А
T(=10)
Н
Типовой элемент <ДатаТип>.
Дата в формате ДД.ММ.ГГГГ
Номер корректировочного счета-фактуры (Графа 6)
НомерКСчФ
А
T(1-1000)
Н
Дата корректировочного счета-фактуры (Графа 6)
ДатаКСчФ
А
T(=10)
Н
Типовой элемент <ДатаТип>.
Дата в формате ДД.ММ.ГГГГ
Номер исправления корректировочного счета-фактуры (Графа 7)
НомерИспрКСчФ
А
N(3)
Н
Принимает значение от 1 и более
Дата исправления корректировочного счета-фактуры (Графа 7)
ДатаИспрКСчФ
А
T(=10)
Н
Типовой элемент <ДатаТип>.
Дата в формате ДД.ММ.ГГГГ
Наименование покупателя (Графа 8)
НаимПок
А
T(1-1000)
О
ИНН покупателя - организации (Графа 9)
ИННЮЛ
А
T(=10)
Н
Типовой элемент <ИННЮЛТип>
КПП покупателя (Графа 9)
КПП
А
T(=9)
Н
Типовой элемент <КППТип>
ИНН покупателя - индивидуального предпринимателя (Графа 9)
ИННФЛ
А
T(=12)
Н
Типовой элемент <ИННФЛТип>
Код вида операции (Графа 3)
КодВидОпер
П
T(=2)
ОКМ
Принимает значение в соответствии с приказом ФНС России от 14.03.2016
N ММВ-7-3/136@ "Об утверждении перечня кодов видов операций, указываемых в книге покупок, применяемой при расчетах по налогу на добавленную стоимость, дополнительном листе к ней, книге продаж, применяемой при расчетах по налогу на добавленную стоимость, дополнительном листе к ней, а также кодов видов операций по налогу на добавленную стоимость, необходимых для ведения журнала учета полученных и выставленных счетов-фактур" (зарегистрирован Министерством юстиции Российской Федерации 20.04.2016, регистрационный номер 41876) (далее - приказ ФНС России от 14.03.2016 N ММВ-7-3/136@)
Сведения граф 10-23
СвГр10_23
С
ОМ
Состав элемента представлен в таблице 4.7
Таблица 4.7
Сведения граф 10 - 23 (СвГр10_23)
Наименование элемента
Сокращенное наименование (код) элемента
Признак типа элемента
Формат элемента
Признак обязательности элемента
Дополнительная информация
Код валюты (Графа 13)
КодОКВ
А
T(=3)
ОК
Типовой элемент <ОКВТип>.
Принимает значение в соответствии с Общероссийским классификатором валют
Стоимость товаров (работ, услуг), имущественных прав по счету-фактуре - всего (Графа 14)
СтТовУчНалВсего
А
N(19.2)
О
Сведения из счетов-фактур, полученных от продавцов
СвПосредн
С
Н
Состав элемента представлен в таблице 4.8
В том числе, сумма НДС по счету-фактуре (Графа 15)
ВтчСумНДС
С
Н
Типовой элемент <СумНДСТип>.
Состав элемента представлен в таблице 4.20
Разница стоимости с учетом НДС по корректировочному счету-фактуре
РазнСтоимКСчФ
С
Н
Типовой элемент <РазнСтоимКСчФТип>.
Состав элемента представлен в таблице 4.18
Разница НДС по корректировочному счету-фактуре
РазнНДСКСчФ
С
Н
Типовой элемент <РазнНДСКСчФТип>.
Состав элемента представлен в таблице 4.19
Сведения о регистрационном номере декларации на товары или регистрационном номере партии товара, а также о коде количественной единицы измерения, количестве и стоимости товара, подлежащего прослеживаемости (Графы 20-23)
СвРегНом
С
НМ
Типовой элемент <СвРегНомТип>.
Состав элемента представлен в таблице 4.21
Таблица 4.8
Сведения из счетов-фактур, полученных
от продавцов (СвПосредн)
Наименование элемента
Сокращенное наименование (код) элемента
Признак типа элемента
Формат элемента
Признак обязательности элемента
Дополнительная информация
Номер счета-фактуры (корректировочного счета-фактуры), полученного от продавца (из графы 4 (графы 6) части 2) (Графа 12)
НомерСчФпрод
А
T(1-256)
О
Дата счета-фактуры, (корректировочного счета-фактуры), полученного от продавца (из графы 4 (графы 6) части 2) (Графа 12)
ДатаСчФпрод
А
T(=10)
Н
Типовой элемент <ДатаТип>. Дата в формате ДД.ММ.ГГГГ
Сведения об организации |
СведЮЛ
С
О
Состав элемента представлен в таблице 4.9
Сведения об индивидуальном предпринимателе
СведИП
С
О
Состав элемента представлен в таблице 4.10
Таблица 4.9
Сведения об организации (СведЮЛ)
Наименование элемента
Сокращенное наименование (код) элемента
Признак типа элемента
Формат элемента
Признак обязательности элемента
Дополнительная информация
Наименование продавца - организации (из графы 8 части 2) (Графа 10)
НаимОрг
А
T(1-1000)
О
ИНН продавца - организации (из графы 9 части 2) (Графа 11)
ИННЮЛ
А
T(=10)
Н
Типовой элемент <ИННЮЛТип>
КПП продавца (из графы 9 части 2) (Графа 11)
КПП
А
T(=9)
Н
Типовой элемент <КППТип>
Таблица 4.10
Сведения об индивидуальном предпринимателе (СведИП)
Наименование элемента
Сокращенное наименование (код) элемента
Признак типа элемента
Формат элемента
Признак обязательности элемента
Дополнительная информация
ИНН продавца - индивидуального предпринимателя (из графы 9 части 2) (Графа 11)
ИННФЛ
А
T(=12)
Н
Типовой элемент <ИННФЛТип>
Фамилия, имя, отчество продавца - индивидуального предпринимателя (из графы 8 части 2) (Графа 10)
ФИОИП
С
О
Типовой элемент <ФИОТип>.
Состав элемента представлен в таблице 4.22
Таблица 4.11
Сведения части 2 (Полученные счета-фактуры) (СвЧ2)
Наименование элемента
Сокращенное наименование (код) элемента
Признак типа элемента
Формат элемента
Признак обязательности элемента
Дополнительная информация
Номер по порядку (Графа 1)
НомПП
А
N(12)
О
Принимает значение от 1 и более
Дата получения (Графа 2)
ДатаПолСчФ
А
T(=10)
Н
Типовой элемент <ДатаТип>.
Дата в формате ДД.ММ.ГГГГ
Номер исправления счета-фактуры (Графа 5)
НомерИспрСчФ
А
N(3)
Н
Принимает значение от 1 и более
Дата исправления счеты-фактуры (Графа 5)
ДатаИспрСчФ
А
T(=10)
Н
Типовой элемент <ДатаТип>.
Дата в формате ДД.ММ.ГГГГ
Номер корректировочного счета-фактуры (Графа 6)
НомерКСчФ
А
T(1-1000)
Н
Дата корректировочного счета-фактуры (Графа 6)
ДатаКСчФ
А
T(=10)
Н
Типовой элемент <ДатаТип>.
Дата в формате ДД.ММ.ГГГГ
Номер исправления корректировочного счета-фактуры (Графа 7)
НомерИспрКСчФ
А
N(3)
Н
Принимает значение от 1 и более
Дата исправления корректировочного счета-фактуры (Графа 7)
ДатаИспрКСчФ
А
T(=10)
Н
Типовой элемент <ДатаТип>.
Дата в формате ДД.ММ.ГГГГ
Наименование продавца (Графа 8)
НаимПрод
А
T(1-1000)
О
ИНН продавца - организации (Графа 9)
ИННЮЛ
А
T(=10)
Н
Типовой элемент <ИННЮЛТип>
КПП продавца (Графа 9)
КПП
А
T(=9)
Н
Типовой элемент <КППТип>
ИНН продавца - индивидуального предпринимателя (Графа 9)
ИННФЛ
А
T(=12)
Н
Типовой элемент <ИННФЛТип>
Код валюты (Графа 13)
КодОКВ
А
T(=3)
ОК
Типовой элемент <ОКВТип>.
Принимает значение в соответствии с Общероссийским классификатором валют
Стоимость товаров (работ, услуг), имущественных прав по счету-фактуре (Графа 14)
СтТовУчНалВсего
А
N(19.2)
О
Код вида операции (Графа 3)
КодВидОпер
П
T(=2)
ОМ
Принимает значение в соответствии с приказом ФНС России от 14.03.2016
N ММВ-7-3/136@
Номер и дата счета-фактуры
НомДатаСчФ
С
ОМ
Состав элемента представлен в таблице 4.12
Сведения о посреднической деятельности, указываемые комиссионером (агентом)
СвПосредн
С
О
Состав элемента представлен в таблице 4.13
В том числе, сумма НДС по счету-фактуре (Графа 15)
ВтчСумНДС
С
Н
Типовой элемент <СумНДСТип>.
Состав элемента представлен в таблице 4.20
Разница стоимости с учетом НДС по корректировочному счету-фактуре
РазнСтоимКСчФ
С
Н
Типовой элемент <РазнСтоимКСчФТип>.
Состав элемента представлен в таблице 4.18
Разница НДС по корректировочному счету-фактуре (Графы 18, 19)
РазнНДСКСчФ
С
Н
Типовой элемент <РазнНДСКСчФТип>.
Состав элемента представлен в таблице 4.19
Сведения о регистрационном номере декларации на товары или регистрационном номере партии товара, а также о коде количественной единицы измерения, количестве и стоимости товара, подлежащего прослеживаемости (Графы 20-23)
СвРегНом
С
НМ
Типовой элемент <СвРегНомТип>.
Состав элемента представлен в таблице 4.21
Таблица 4.12
Номер и дата счета-фактуры (НомДатаСчФ)
Наименование элемента
Сокращенное наименование (код) элемента
Признак типа элемента
Формат элемента
Признак обязательности элемента
Дополнительная информация
Номер счета-фактуры (Графа 4)
НомерСчФ
А
T(1-1000)
О
Дата счета-фактуры (Графа 4)
ДатаСчФ
А
T(=10)
Н
Типовой элемент <ДатаТип>.
Дата в формате ДД.ММ.ГГГГ
Таблица 4.13
Сведения о посреднической деятельности, указываемые
комиссионером (агентом) (СвПосредн)
Наименование элемента
Сокращенное наименование (код) элемента
Признак типа элемента
Формат элемента
Признак обязательности элемента
Дополнительная информация
Код вида сделки (Графа 12)
КодВидСдел
А
T(=1)
ОК
Принимает значение:
1 - при приобретении от своего имени для комитента (принципала), покупателя (клиента, инвестора) товаров (работ, услуг), имущественных прав |
2 - при реализации от своего имени товаров (работ, услуг), имущественных прав покупателю |
3 - при возврате продавцу налогоплательщиком-покупателем (комитентом, принципалом, покупателем-инвестором) принятых им на учет товаров в случае приобретения товаров комиссионером (агентом), застройщиком или заказчиком, выполняющим функции застройщика, от своего имени для комитента (принципала, покупателя-инвестора) |
4 - при возврате продавцу (комитенту, принципалу) налогоплательщиком-покупателем принятых им на учет товаров в случае реализации комиссионером (агентом) от своего имени товаров покупателю
Сведения субкомиссионера (субагента) - организации |
СведЮЛ
С
Н
Состав элемента представлен в таблице 4.14
Сведения субкомиссионера (субагента) - индивидуального предпринимателя
СведИП
С
Н
Состав элемента представлен в таблице 4.15
Таблица 4.14
Сведения субкомиссионера (субагента) - организации (СведЮЛ)
Наименование элемента
Сокращенное наименование (код) элемента
Признак типа элемента
Формат элемента
Признак обязательности элемента
Дополнительная информация
Наименование организации - субкомиссионера (субагента) (Графа 10)
НаимСубКом
А
T(1-1000)
О
ИНН организации - субкомиссионера (субагента) (Графа 11)
ИННЮЛСубКом
А
T(=10)
О
Типовой элемент <ИННЮЛТип>
КПП субкомиссионера (субагента) (Графа 11)
КППСубКом
А
T(=9)
О
Типовой элемент <КППТип>
Таблица 4.15
Сведения субкомиссионера (субагента) - индивидуального
предпринимателя (СведИП)
Наименование элемента
Сокращенное наименование (код) элемента
Признак типа элемента
Формат элемента
Признак обязательности элемента
Дополнительная информация
ИНН физического лица - субкомиссионера (субагента) (Графа 11)
ИННФЛСубКом
А
T(=12)
О
Типовой элемент <ИННФЛТип>
Фамилия, имя, отчество субкомиссионера (субагента) (Графа 10)
ФИОИП
С
О
Типовой элемент <ФИОТип>.
Состав элемента представлен в таблице 4.22
Таблица 4.16
Сведения о лице, подписывающем документ в электронной
форме (Подписант)
Наименование элемента
Сокращенное наименование (код) элемента
Признак типа элемента
Формат элемента
Признак обязательности элемента
Дополнительная информация
Признак лица, подписывающего документ
ПрПодп
А
T(=1)
ОК
Принимает значение:
1 - налогоплательщик (законный представитель налогоплательщика) |
2 - уполномоченный представитель налогоплательщика
Фамилия, имя, отчество
ФИО
С
О
Типовой элемент <ФИОТип>.
Состав элемента представлен в таблице 4.22
Сведения о представителе налогоплательщика
СвПред
С
НУ
Состав элемента представлен в таблице 4.17
Элемент обязателен при <ПрПодп>=2
Таблица 4.17
Сведения о представителе налогоплательщика (СвПред)
Наименование элемента
Сокращенное наименование (код) элемента
Признак типа элемента
Формат элемента
Признак обязательности элемента
Дополнительная информация
Наименование документа, подтверждающего полномочия представителя налогоплательщика
НаимДок
А
T(1-120)
О
Для доверенности, совершенной в форме электронного документа, указывается только GUID доверенности
Таблица 4.18
Разница стоимости с учетом НДС по корректировочному
счету-фактуре (РазнСтоимКСчФТип)
Наименование элемента
Сокращенное наименование (код) элемента
Признак типа элемента
Формат элемента
Признак обязательности элемента
Дополнительная информация
Уменьшение (Графа 16) |
УмСт
П
N(19.2)
Н
Увеличение (Графа 17)
УвелСт
П
N(19.2)
Н
Таблица 4.19
Разница НДС по корректировочному
счету-фактуре (РазнНДСКСчФТип)
Наименование элемента
Сокращенное наименование (код) элемента
Признак типа элемента
Формат элемента
Признак обязательности элемента
Дополнительная информация
Уменьшение (Графа 18) |
УмНДС
С
Н
Типовой элемент <СумНДСТип>.
Состав элемента представлен в таблице 4.20
Увеличение (Графа 19)
УвелНДС
С
Н
Типовой элемент <СумНДСТип>.
Состав элемента представлен в таблице 4.20
Таблица 4.20
Сумма НДС (СумНДСТип)
Наименование элемента
Сокращенное наименование (код) элемента
Признак типа элемента
Формат элемента
Признак обязательности элемента
Дополнительная информация
Сумма НДС |
СумНДС
П
N(19.2)
О
Без НДС
БезНДС
П
T(=7)
О
Принимает значение: без НДС
Таблица 4.21
Сведения о регистрационном номере декларации на товары
или регистрационном номере партии товара, а также о коде
количественной единицы измерения, количестве и стоимости
товара, подлежащего прослеживаемости
(Графы 20 - 23) (СвРегНомТип)
Наименование элемента
Сокращенное наименование (код) элемента
Признак типа элемента
Формат элемента
Признак обязательности элемента
Дополнительная информация
Регистрационный номер декларации на товары или регистрационный номер партии товара, подлежащего прослеживаемости (Графа 20)
РегНомПросл
А
T(13-29)
О
Код количественной единицы измерения товара, используемой в целях осуществления прослеживаемости (Графа 21)
ОКЕИ
А
T(3-4)
НК
Типовой элемент <ОКЕИТип>.
Принимает значение в соответствии с Общероссийским классификатором единиц измерения
Количество товара, подлежащего прослеживаемости, в количественной единице измерения товара, используемой в целях осуществления прослеживаемости (Графа 22)
КолТовПросл
А
N(10)
Н
Стоимость товара, подлежащего прослеживаемости, без НДС в рублях и копейках (Графа 23)
СтоимТовПросл
А
N(19.2)
Н
Таблица 4.22
Фамилия, имя, отчество физического лица (ФИОТип)
Наименование элемента
Сокращенное наименование (код) элемента
Признак типа элемента
Формат элемента
Признак обязательности элемента
Дополнительная информация
Фамилия
Фамилия
А
T(1-60)
О
Имя
Имя
А
T(1-60)
О
Отчество
Отчество
А
T(1-60)
Н
Приложение N
к приказу ФНС России
от "__" ______ 202_ г. N _____
ФОРМАТ
КНИГИ ПОКУПОК, ПРИМЕНЯЕМОЙ ПРИ РАСЧЕТАХ ПО НАЛОГУ
НА ДОБАВЛЕННУЮ СТОИМОСТЬ, В ЭЛЕКТРОННОЙ ФОРМЕ
I. ОБЩИЕ СВЕДЕНИЯ
1. Настоящий документ описывает требования к XML-файлам (далее - файл обмена) передачи сведений книги покупок, применяемой при расчетах по налогу на добавленную стоимость, форма которой утверждена постановлением Правительства Российской Федерации от 26.12.2011 N 1137 "О формах и правилах заполнения (ведения) документов, применяемых при расчетах по налогу на добавленную стоимость" (Собрание законодательства Российской Федерации, 2012, N 3, ст. 417; Официальный интернет-портал правовой информации http://pravo.gov.ru, 12.04.2021).
2. Номер версии настоящего формата 5.07, часть 898.
II. ОПИСАНИЕ ФАЙЛА ОБМЕНА
3. Имя файла обмена должно иметь следующий вид:
KND_O_P_N1_GGGGMMDD_N2, где:
KND - префикс, принимающий значение 1115102 (код формы Книги покупок, применяемой при расчетах по налогу на добавленную стоимость);
O - идентификатор отправителя информации, имеет вид:
для организаций - девятнадцатиразрядный код (идентификационный номер налогоплательщика (далее - ИНН) и код причины постановки на учет (далее - КПП) организации (обособленного подразделения);
для физических лиц - двенадцатиразрядный код (ИНН физического лица, при наличии. При отсутствии ИНН - последовательность из двенадцати нулей).
P - идентификатор получателя - налогового органа, для которого предназначен файл, имеет вид четырехразрядного кода налогового органа;
GGGG - год формирования передаваемого файла, MM - месяц, DD - день;
N 1, N 2 - идентификационные номера файла (GUID). Если документ состоит из нескольких файлов, N 1 одинаковый для всех файлов одного документа, N 2 уникален для каждого файла независимо от принадлежности к документу
Расширение имени файла - xml. Расширение имени файла может указываться как строчными, так и прописными буквами.
Параметры первой строки файла обмена
Первая строка XML-файла должна иметь следующий вид:
<?xml version ="1.0" encoding ="windows-1251"?>
Имя файла, содержащего XML-схему файла обмена, должно иметь следующий вид:
ON_KNPOK_1_898_01_05_07_xx, где xx - номер версии схемы.
Расширение имени файла - xsd.
XML-схема файла обмена приводится отдельным файлом и размещается на официальном сайте Федеральной налоговой службы в информационно-телекоммуникационной сети "Интернет".
4. Логическая модель файла обмена представлена в виде диаграммы структуры файла обмена на рисунке 1 настоящего формата. Элементами логической модели файла обмена являются элементы и атрибуты XML-файла. Перечень структурных элементов логической модели файла обмена и сведения о них приведены в таблицах 4.1 - 4.18 настоящего формата.
Для каждого структурного элемента логической модели файла обмена приводятся следующие сведения:
наименование элемента. Приводится полное наименование элемента. В строке таблицы могут быть описаны несколько элементов, наименования которых разделены символом "|". Такая форма записи применяется при наличии в файле обмена только одного элемента из описанных в этой строке;
сокращенное наименование (код) элемента. Приводится сокращенное наименование элемента. Синтаксис сокращенного наименования должен удовлетворять спецификации XML;
признак типа элемента. Может принимать следующие значения: "С" - сложный элемент логической модели (содержит вложенные элементы), "П" - простой элемент логической модели, реализованный в виде элемента XML-файла, "А" - простой элемент логической модели, реализованный в виде атрибута элемента XML-файла. Простой элемент логической модели не содержит вложенные элементы;
формат элемента. Формат элемента представляется следующими условными обозначениями: Т - символьная строка; N - числовое значение (целое или дробное).
Формат символьной строки указывается в виде Т(n-k) или T(=k), где: n - минимальное количество знаков, k - максимальное количество знаков, символ "-" - разделитель, символ "=" означает фиксированное количество знаков в строке. В случае если минимальное количество знаков равно 0, формат имеет вид Т(0-k). В случае если максимальное количество знаков не ограничено, формат имеет вид Т(n-).
Формат числового значения указывается в виде N(m.k), где: m - максимальное количество знаков в числе, включая знак (для отрицательного числа), целую и дробную часть числа без разделяющей десятичной точки, k - максимальное число знаков дробной части числа. Если число знаков дробной части числа равно 0 (то есть число целое), то формат числового значения имеет вид N(m).
Для простых элементов, являющихся базовыми в XML, например, элемент с типом "date", поле "Формат элемента" не заполняется. Для таких элементов в поле "Дополнительная информация" указывается тип базового элемента;
признак обязательности элемента определяет обязательность наличия элемента (совокупности наименования элемента и его значения) в файле обмена. Признак обязательности элемента может принимать следующие значения: "О" - наличие элемента в файле обмена обязательно; "Н" - наличие элемента в файле обмена необязательно, то есть элемент может отсутствовать. Если элемент принимает ограниченный перечень значений (по классификатору, кодовому словарю), то признак обязательности элемента дополняется символом "К". В случае если количество реализаций элемента может быть более одной, то признак обязательности элемента дополняется символом "М".
К вышеперечисленным признакам обязательности элемента может добавляться значение "У" в случае описания в XML-схеме условий, предъявляемых к элементу в файле обмена, описанных в графе "Дополнительная информация";
дополнительная информация содержит требования к элементу файла обмена, не указанные ранее. Для сложных элементов указывается ссылка на таблицу, в которой описывается состав данного элемента. Для элементов, принимающих ограниченный перечень значений из классификатора (кодового словаря), указывается соответствующее наименование классификатора (кодового словаря) или приводится перечень возможных значений. Для классификатора (кодового словаря) может указываться ссылка на его местонахождение. Для элементов, использующих пользовательский тип данных, указывается наименование типового элемента.

Рисунок 1. Диаграмма структуры файла обмена
Таблица 4.1
Файл обмена (Файл)
Наименование элемента
Сокращенное наименование (код) элемента
Признак типа элемента
Формат элемента
Признак обязательности элемента
Дополнительная информация
Идентификатор файла
ИдФайл
А
T(1-255)
ОУ
Содержит (повторяет) имя сформированного файла (без расширения)
Версия формата
ВерсФорм
А
T(1-5)
О
Принимает значение: 5.07
Версия программы, с помощью которой сформирован файл
ВерсПрог
А
T(1-40)
Н
Идентификатор исходного файла, содержащего книгу покупок, применяемую при расчетах по налогу на добавленную стоимость, в полном объеме
ИдФайлИсх
А
T(1-200)
О
Содержит (повторяет) имя исходного файла (без расширения)
Идентификатор первого файла, полученного в результате деления исходного файла
ИдФайлПерв
А
T(1-200)
О
Содержит (повторяет) имя первого файла (без расширения), полученного в результате деления исходного файла, или повторяет имя сформированного файла (без расширения) при передаче одним файлом без деления
Количество файлов, полученных в результате деления исходного файла
КолФайл
А
N(5)
О
При передаче одним файлом (без деления на файлы) принимает значение 1
Номер текущего файла
НомФайл
А
N(5)
О
Содержит номер текущего файла, полученного в результате деления. При передаче одним файлом (без деления) принимает значение 1
Книга покупок, применяемая при расчетах по налогу на добавленную стоимость
Документ
С
О
Состав элемента представлен в таблице 4.2
Таблица 4.2
Книга покупок, применяемая при расчетах по налогу
на добавленную стоимость (Документ)
Наименование элемента
Сокращенное наименование (код) элемента
Признак типа элемента
Формат элемента
Признак обязательности элемента
Дополнительная информация
Код формы по КНД
КНД
А
T(=7)
ОК
Типовой элемент <КНДТип>.
Принимает значение: 1115102
Сведения о налогоплательщике - покупателе
СвПокуп
С
О
Состав элемента представлен в таблице 4.3
Сведения о книге покупок
СвКнПок
С
О
Состав элемента представлен в таблице 4.6
Сведения о покупке
СвПокупка
С
ОМ
Состав элемента представлен в таблице 4.8
Сведения о лице, подписывающем документ в электронной форме
Подписант
С
О
Состав элемента представлен в таблице 4.15
Таблица 4.3
Сведения о налогоплательщике - покупателе (СвПокуп)
Наименование элемента
Сокращенное наименование (код) элемента
Признак типа элемента
Формат элемента
Признак обязательности элемента
Дополнительная информация
Сведения об организации |
СведЮЛ
С
О
Состав элемента представлен в таблице 4.4
Сведения об индивидуальном предпринимателе
СведИП
С
О
Состав элемента представлен в таблице 4.5
Таблица 4.4
Сведения об организации (СведЮЛ)
Наименование элемента
Сокращенное наименование (код) элемента
Признак типа элемента
Формат элемента
Признак обязательности элемента
Дополнительная информация
Наименование
НаимОрг
А
T(1-1000)
О
ИНН
ИННЮЛ
А
T(=10)
О
Типовой элемент <ИННЮЛТип>
КПП
КПП
А
T(=9)
О
Типовой элемент <КППТип>
Таблица 4.5
Сведения об индивидуальном предпринимателе (СведИП)
Наименование элемента
Сокращенное наименование (код) элемента
Признак типа элемента
Формат элемента
Признак обязательности элемента
Дополнительная информация
ИНН
ИННФЛ
А
T(=12)
О
Типовой элемент <ИННФЛТип>
Основной государственный регистрационный номер индивидуального предпринимателя
ОГРНИП
А
T(=15)
О
Дата присвоения основного государственного регистрационного номера индивидуального предпринимателя
ДатаОГРНИП
А
T(=10)
О
Типовой элемент <ДатаТип>.
Дата в формате ДД.ММ.ГГГГ
Фамилия, имя, отчество
ФИОИП
С
О
Типовой элемент <ФИОТип>.
Состав элемента представлен в таблице 4.18
Таблица 4.6
Сведения о книге покупок (СвКнПок)
Наименование элемента
Сокращенное наименование (код) элемента
Признак типа элемента
Формат элемента
Признак обязательности элемента
Дополнительная информация
Покупка за период - налоговый период (код)
Период
А
T(=2)
ОК
Принимает значение:
21 - первый квартал |
22 - второй квартал |
23 - третий квартал |
24 - четвертый квартал |
51 - первый квартал при реорганизации (ликвидации) организации |
54 - второй квартал при реорганизации (ликвидации) организации |
55 - третий квартал при реорганизации (ликвидации) организации |
56 - четвертый квартал при реорганизации (ликвидации) организации |
83 - первый квартал при снятии с учета, в качестве индивидуального предпринимателя ((главы) крестьянского (фермерского) хозяйства) |
87 - второй квартал при снятии с учета, в качестве индивидуального предпринимателя ((главы) крестьянского (фермерского) хозяйства) |
88 - третий квартал при снятии с учета, в качестве индивидуального предпринимателя ((главы) крестьянского (фермерского) хозяйства) |
89 - четвертый квартал при снятии с учета, в качестве индивидуального предпринимателя ((главы) крестьянского (фермерского) хозяйства)
Покупка за период - год
ОтчетГод
А
О
Типовой элемент <xs:gYear>.
Год в формате ГГГГ
Реквизиты по строке Всего
Всего
С
О
Состав элемента представлен в таблице 4.7
Таблица 4.7
Реквизиты по строке Всего (Всего)
Наименование элемента
Сокращенное наименование (код) элемента
Признак типа элемента
Формат элемента
Признак обязательности элемента
Дополнительная информация
Сумма НДС по счету-фактуре, разница суммы НДС по корректировочному счету-фактуре, принимаемая к вычету, в рублях и копейках (Графа 15)
СумНДСВыч
А
N(19.2)
О
Таблица 4.8
Сведения о покупке (СвПокупка)
Наименование элемента
Сокращенное наименование (код) элемента
Признак типа элемента
Формат элемента
Признак обязательности элемента
Дополнительная информация
Номер по порядку (Графа 1)
НомПП
А
N(12)
О
Принимает значение от 1 и более
Номер счета-фактуры продавца (Графа 3)
НомерСчФ
А
T(1-1000)
О
Дата счета-фактуры продавца (Графа 3)
ДатаСчФ
А
T(=10)
Н
Типовой элемент <ДатаТип>.
Дата в формате ДД.ММ.ГГГГ
Номер исправления счета-фактуры продавца (Графа 4)
НомИспрСчФ
А
N(3)
Н
Принимает значение от 1 и более
Дата исправления счета-фактуры продавца (Графа 4)
ДатаИспрСчФ
А
T(=10)
Н
Типовой элемент <ДатаТип>.
Дата в формате ДД.ММ.ГГГГ
Номер корректировочного счета-фактуры продавца (Графа 5)
НомерКСчФ
А
T(1-1000)
Н
Дата корректировочного счета-фактуры продавца (Графа 5)
ДатаКСчФ
А
T(=10)
Н
Типовой элемент <ДатаТип>.
Дата в формате ДД.ММ.ГГГГ
Номер исправления корректировочного счета-фактуры продавца (Графа 6)
НомИспрКСчФ
А
N(3)
Н
Принимает значение от 1 и более
Дата исправления корректировочного счета-фактуры продавца (Графа 6)
ДатаИспрКСчФ
А
T(=10)
Н
Типовой элемент <ДатаТип>.
Дата в формате ДД.ММ.ГГГГ
Наименование продавца (Графа 9)
НаимПрод
А
T(1-1000)
Н
ИНН продавца - организации (Графа 10)
ИННЮЛ
А
T(=10)
Н
Типовой элемент <ИННЮЛТип>
КПП продавца (Графа 10)
КПП
А
T(=9)
Н
Типовой элемент <КППТип>
ИНН продавца - индивидуального предпринимателя (Графа 10)
ИННФЛ
А
T(=12)
Н
Типовой элемент <ИННФЛТип>
Код валюты (Графа 13)
КодОКВ
А
T(=3)
НК
Типовой элемент <ОКВТип>.
Принимает значение в соответствии с Общероссийским классификатором валют
Стоимость покупок по счету-фактуре, разница стоимости по корректировочному счету-фактуре (включая НДС) в валюте счета-фактуры (Графа 14)
СтПокСчФВал
А
N(19.2)
О
Код вида операции (Графа 2)
КодВидОпер
П
T(=2)
ОКМ
Принимает значение в соответствии с приказом ФНС России от 14.03.2016 N ММВ-7-3/136@ "Об утверждении перечня кодов видов операций, указываемых в книге покупок, применяемой при расчетах по налогу на добавленную стоимость, дополнительном листе к ней, книге продаж, применяемой при расчетах по налогу на добавленную стоимость, дополнительном листе к ней, а также кодов видов операций по налогу на добавленную стоимость, необходимых для ведения журнала учета полученных и выставленных счетов-фактур" (зарегистрирован Министерством юстиции Российской Федерации 20.04.2016, регистрационный номер 41876)
Сведения о документе, подтверждающем уплату налога
СвДокУплНал
С
НМ
Состав элемента представлен в таблице 4.9
Номер и дата счета-фактуры продавца при отгрузке в счет ранее полученной оплаты (частичной оплаты) (Графа 7а)
СвСчФПродРанОп
С
НМ
Состав элемента представлен в таблице 4.17
Дата принятия на учет товаров (работ, услуг), имущественных прав (Графа 8)
ДатаПринУчет
П
T(=10)
НМ
Типовой элемент <ДатаТип>.
Дата в формате ДД.ММ.ГГГГ
Сведения о посреднике (комиссионере, агенте)
СвПосредн
С
Н
Состав элемента представлен в таблице 4.10
Сумма НДС по счету-фактуре, разница суммы НДС по корректировочному счету-фактуре, принимаемая к вычету, в рублях и копейках (Графа 15)
СумНДСВыч
С
О
Состав элемента представлен в таблице 4.13
Сведения о регистрационном номере декларации на товары или регистрационном номере партии товара, а также о коде количественной единицы измерения, количестве и стоимости товара, подлежащего прослеживаемости (Графы 16 - 19)
СвРегНом
С
НМ
Состав элемента представлен в таблице 4.14
Таблица 4.9
Сведения о документе, подтверждающем уплату
налога (СвДокУплНал)
Наименование элемента
Сокращенное наименование (код) элемента
Признак типа элемента
Формат элемента
Признак обязательности элемента
Дополнительная информация
Номер документа, подтверждающего уплату налога (Графа 7)
НомерДокУплНал
А
T(1-256)
Н
Дата документа, подтверждающего уплату налога (Графа 7)
ДатаДокУплНал
А
T(=10)
Н
Типовой элемент <ДатаТип>.
Дата в формате ДД.ММ.ГГГГ
Таблица 4.10
Сведения о посреднике (комиссионере, агенте) (СвПосредн)
Наименование элемента
Сокращенное наименование (код) элемента
Признак типа элемента
Формат элемента
Признак обязательности элемента
Дополнительная информация
Сведения о посреднике - организации |
СведЮЛ
С
О
Состав элемента представлен в таблице 4.11
Сведения о посреднике - индивидуальном предпринимателе
СведИП
С
О
Состав элемента представлен в таблице 4.12
Таблица 4.11
Сведения о посреднике - организации (СведЮЛ)
Наименование элемента
Сокращенное наименование (код) элемента
Признак типа элемента
Формат элемента
Признак обязательности элемента
Дополнительная информация
Наименование организации (Графа 11)
НаимОрг
А
T(1-1000)
Н
ИНН организации (Графа 12)
ИННЮЛ
А
T(=10)
О
Типовой элемент <ИННЮЛТип>
КПП (Графа 12)
КПП
А
T(=9)
О
Типовой элемент <КППТип>
Таблица 4.12
Сведения о посреднике - индивидуальном
предпринимателе (СведИП)
Наименование элемента
Сокращенное наименование (код) элемента
Признак типа элемента
Формат элемента
Признак обязательности элемента
Дополнительная информация
ИНН индивидуального предпринимателя (Графа 12)
ИННФЛ
А
T(=12)
О
Типовой элемент <ИННФЛТип>
Фамилия, имя, отчество индивидуального предпринимателя (Графа 11)
ФИОИП
С
Н
Типовой элемент <ФИОТип>.
Состав элемента представлен в таблице 4.18
Таблица 4.13
Сумма НДС по счету-фактуре, разница суммы НДС
по корректировочному счету-фактуре, принимаемая к вычету,
в рублях и копейках (Графа 15) (СумНДСВыч)
Наименование элемента
Сокращенное наименование (код) элемента
Признак типа элемента
Формат элемента
Признак обязательности элемента
Дополнительная информация
Сумма НДС |
СумНДС
П
N(19.2)
О
Без НДС
БезНДС
П
T(=7)
О
Принимает значение: без НДС
Таблица 4.14
Сведения о регистрационном номере декларации на товары
или регистрационном номере партии товара, а также о коде
количественной единицы измерения, количестве и стоимости
товара, подлежащего прослеживаемости
(Графы 16 - 19) (СвРегНом)
Наименование элемента
Сокращенное наименование (код) элемента
Признак типа элемента
Формат элемента
Признак обязательности элемента
Дополнительная информация
Регистрационный номер декларации на товары или регистрационный номер партии товара, подлежащего прослеживаемости (Графа 16)
РегНомПросл
А
T(13-29)
О
Код количественной единицы измерения товара, используемой в целях осуществления прослеживаемости (Графа 17)
ОКЕИ
А
T(3-4)
НК
Типовой элемент <ОКЕИТип>.
Принимает значение в соответствии с Общероссийским классификатором единиц измерения
Количество товара, подлежащего прослеживаемости, в количественной единице измерения товара, используемой в целях осуществления прослеживаемости (Графа 18)
КолТовПросл
А
N(10)
Н
Стоимость товара, подлежащего прослеживаемости, без НДС в рублях и копейках (Графа 19)
СтоимТовПросл
А
N(19.2)
Н
Таблица 4.15
Сведения о лице, подписывающем документ в электронной
форме (Подписант)
Наименование элемента
Сокращенное наименование (код) элемента
Признак типа элемента
Формат элемента
Признак обязательности элемента
Дополнительная информация
Признак лица, подписывающего документ
ПрПодп
А
T(=1)
ОК
Принимает значение:
1 - налогоплательщик (законный представитель налогоплательщика) |
2 - уполномоченный представитель налогоплательщика
Фамилия, имя, отчество
ФИО
С
О
Типовой элемент <ФИОТип>.
Состав элемента представлен в таблице 4.18
Сведения о представителе налогоплательщика
СвПред
С
НУ
Состав элемента представлен в таблице 4.16
Элемент обязателен при <ПрПодп>=2
Таблица 4.16
Сведения о представителе налогоплательщика (СвПред)
Наименование элемента
Сокращенное наименование (код) элемента
Признак типа элемента
Формат элемента
Признак обязательности элемента
Дополнительная информация
Наименование документа, подтверждающего полномочия представителя налогоплательщика
НаимДок
А
T(1-120)
О
Для доверенности, совершенной в форме электронного документа, указывается только GUID доверенности
Таблица 4.17
Номер и дата счета-фактуры продавца при отгрузке
в счет ранее полученной оплаты (частичной оплаты)
(Графа 7а) (СвСчФПродРанОп)
Наименование элемента
Сокращенное наименование (код) элемента
Признак типа элемента
Формат элемента
Признак обязательности элемента
Дополнительная информация
Номер счета-фактуры продавца при отгрузке в счет ранее полученной оплаты (частичной оплаты) (Графа 7а)
НомСчФПродРанО
А
T(1-1000)
О
Дата счета-фактуры продавца при отгрузке в счет ранее полученной оплаты (частичной оплаты) (Графа 7а)
ДатаСчФПродРанО
А
T(=10)
О
Типовой элемент <ДатаТип>.
Дата в формате ДД.ММ.ГГГГ
Таблица 4.18
Фамилия, имя, отчество физического лица (ФИОТип)
Наименование элемента
Сокращенное наименование (код) элемента
Признак типа элемента
Формат элемента
Признак обязательности элемента
Дополнительная информация
Фамилия
Фамилия
А
T(1-60)
О
Имя
Имя
А
T(1-60)
О
Отчество
Отчество
А
T(1-60)
Н
Приложение N
к приказу ФНС России
от "__" ______ 202_ г. N _____
ФОРМАТ
КНИГИ ПРОДАЖ, ПРИМЕНЯЕМОЙ ПРИ РАСЧЕТАХ ПО НАЛОГУ
НА ДОБАВЛЕННУЮ СТОИМОСТЬ, В ЭЛЕКТРОННОЙ ФОРМЕ
I. ОБЩИЕ СВЕДЕНИЯ
1. Настоящий документ описывает требования к XML-файлам (далее - файл обмена) передачи сведений книги продаж, применяемой при расчетах по налогу на добавленную стоимость, форма которой утверждена постановлением Правительства Российской Федерации от 26.12.2011 N 1137 "О формах и правилах заполнения (ведения) документов, применяемых при расчетах по налогу на добавленную стоимость" (Собрание законодательства Российской Федерации 2012, N 3, ст. 417; Официальный интернет-портал правовой информации http://pravo.gov.ru, 12.04.2021) с изменениями, утвержденными постановлением Правительства Российской Федерации от 29.10.2024 N 1448 "О внесении изменений в постановление Правительства Российской Федерации от 26.12.2011 N 1137".
2. Номер версии настоящего формата 5.08, часть 899.
II. ОПИСАНИЕ ФАЙЛА ОБМЕНА
3. Имя файла обмена должно иметь следующий вид:
KND_O_P_N1_GGGGMMDD_N2, где:
KND - префикс, принимающий значение 1115103 (код формы Книги продаж, применяемой при расчетах по налогу на добавленную стоимость);
O - идентификатор отправителя информации, имеет вид:
для организаций - девятнадцатиразрядный код (идентификационный номер налогоплательщика (далее - ИНН) и код причины постановки на учет (далее - КПП) организации (обособленного подразделения);
для физических лиц - двенадцатиразрядный код (ИНН физического лица, при наличии. При отсутствии ИНН - последовательность из двенадцати нулей).
P - идентификатор получателя - налогового органа, для которого предназначен файл, имеет вид четырехразрядного кода налогового органа;
GGGG - год формирования передаваемого файла, MM - месяц, DD - день;
N 1, N 2 - идентификационные номера файла (GUID). Если документ состоит из нескольких файлов, N 1 одинаковый для всех файлов одного документа, N 2 уникален для каждого файла независимо от принадлежности к документу.
Расширение имени файла - xml. Расширение имени файла может указываться как строчными, так и прописными буквами.
Параметры первой строки файла обмена
Первая строка XML-файла должна иметь следующий вид:
<?xml version ="1.0" encoding ="windows-1251"?>
Имя файла, содержащего XML-схему файла обмена, должно иметь следующий вид:
ON_KNPROD_1_899_01_05_08_xx, где xx - номер версии схемы.
Расширение имени файла - xsd.
XML-схема файла обмена приводится отдельным файлом и размещается на официальном сайте Федеральной налоговой службы в информационно-телекоммуникационной сети "Интернет".
4. Логическая модель файла обмена представлена в виде диаграммы структуры файла обмена на рисунке 1 настоящего формата. Элементами логической модели файла обмена являются элементы и атрибуты XML-файла. Перечень структурных элементов логической модели файла обмена и сведения о них приведены в таблицах 4.1 - 4.17 настоящего формата.
Для каждого структурного элемента логической модели файла обмена приводятся следующие сведения:
наименование элемента. Приводится полное наименование элемента. В строке таблицы могут быть описаны несколько элементов, наименования которых разделены символом "|". Такая форма записи применяется при наличии в файле обмена только одного элемента из описанных в этой строке;
сокращенное наименование (код) элемента. Приводится сокращенное наименование элемента. Синтаксис сокращенного наименования должен удовлетворять спецификации XML;
признак типа элемента. Может принимать следующие значения: "С" - сложный элемент логической модели (содержит вложенные элементы), "П" - простой элемент логической модели, реализованный в виде элемента XML-файла, "А" - простой элемент логической модели, реализованный в виде атрибута элемента XML-файла. Простой элемент логической модели не содержит вложенные элементы;
формат элемента. Формат элемента представляется следующими условными обозначениями: Т - символьная строка; N - числовое значение (целое или дробное).
Формат символьной строки указывается в виде Т(n-k) или T(=k), где: n - минимальное количество знаков, k - максимальное количество знаков, символ "-" - разделитель, символ "=" означает фиксированное количество знаков в строке. В случае если минимальное количество знаков равно 0, формат имеет вид Т(0-k). В случае если максимальное количество знаков не ограничено, формат имеет вид Т(n-).
Формат числового значения указывается в виде N(m.k), где: m - максимальное количество знаков в числе, включая знак (для отрицательного числа), целую и дробную часть числа без разделяющей десятичной точки, k - максимальное число знаков дробной части числа. Если число знаков дробной части числа равно 0 (то есть число целое), то формат числового значения имеет вид N(m).
Для простых элементов, являющихся базовыми в XML, например, элемент с типом "date", поле "Формат элемента" не заполняется. Для таких элементов в поле "Дополнительная информация" указывается тип базового элемента;
признак обязательности элемента определяет обязательность наличия элемента (совокупности наименования элемента и его значения) в файле обмена. Признак обязательности элемента может принимать следующие значения: "О" - наличие элемента в файле обмена обязательно; "Н" - наличие элемента в файле обмена необязательно, то есть элемент может отсутствовать. Если элемент принимает ограниченный перечень значений (по классификатору, кодовому словарю), то признак обязательности элемента дополняется символом "К". В случае если количество реализаций элемента может быть более одной, то признак обязательности элемента дополняется символом "М".
К вышеперечисленным признакам обязательности элемента может добавляться значение "У" в случае описания в XML-схеме условий, предъявляемых к элементу в файле обмена, описанных в графе "Дополнительная информация";
дополнительная информация содержит требования к элементу файла обмена, не указанные ранее. Для сложных элементов указывается ссылка на таблицу, в которой описывается состав данного элемента. Для элементов, принимающих ограниченный перечень значений из классификатора (кодового словаря), указывается соответствующее наименование классификатора (кодового словаря) или приводится перечень возможных значений. Для классификатора (кодового словаря) может указываться ссылка на его местонахождение. Для элементов, использующих пользовательский тип данных, указывается наименование типового элемента.

Рисунок 1. Диаграмма структуры файла обмена
Таблица 4.1
Файл обмена (Файл)
Наименование элемента
Сокращенное наименование (код) элемента
Признак типа элемента
Формат элемента
Признак обязательности элемента
Дополнительная информация
Идентификатор файла
ИдФайл
А
T(1-255)
ОУ
Содержит (повторяет) имя сформированного файла (без расширения)
Версия формата
ВерсФорм
А
T(1-5)
О
Принимает значение: 5.08
Версия программы, с помощью которой сформирован файл
ВерсПрог
А
T(1-40)
Н
Идентификатор исходного файла, содержащего книгу продаж, применяемую при расчетах по налогу на добавленную стоимость, в полном объеме
ИдФайлИсх
А
T(1-200)
О
Содержит (повторяет) имя исходного файла (без расширения)
Идентификатор первого файла, полученного в результате деления исходного файла
ИдФайлПерв
А
T(1-200)
О
Содержит (повторяет) имя первого файла (без расширения), полученного в результате деления исходного файла, или повторяет имя сформированного файла (без расширения) при передаче одним файлом без деления
Количество файлов, полученных в результате деления исходного файла
КолФайл
А
N(5)
О
При передаче одним файлом (без деления на файлы) принимает значение 1
Номер текущего файла
НомФайл
А
N(5)
О
Содержит номер текущего файла, полученного в результате деления. При передаче одним файлом (без деления) принимает значение 1
Книга продаж, применяемая при расчетах по налогу на добавленную стоимость
Документ
С
О
Состав элемента представлен в таблице 4.2
Таблица 4.2
Книга продаж, применяемая при расчетах по налогу
на добавленную стоимость (Документ)
Наименование элемента
Сокращенное наименование (код) элемента
Признак типа элемента
Формат элемента
Признак обязательности элемента
Дополнительная информация
Код формы по КНД
КНД
А
T(=7)
ОК
Типовой элемент <КНДТип>.
Принимает значение: 1115103
Сведения о налогоплательщике - продавце
СвПродав
С
О
Состав элемента представлен в таблице 4.3
Сведения о книге продаж
СвКнПрод
С
О
Состав элемента представлен в таблице 4.6
Сведения о продаже
СвПродаж
С
ОМ
Состав элемента представлен в таблице 4.8
Сведения о лице, подписывающем документ в электронной форме
Подписант
С
О
Состав элемента представлен в таблице 4.14
Таблица 4.3
Сведения о налогоплательщике - продавце (СвПродав)
Наименование элемента
Сокращенное наименование (код) элемента
Признак типа элемента
Формат элемента
Признак обязательности элемента
Дополнительная информация
Сведения об организации |
СведЮЛ
С
О
Состав элемента представлен в таблице 4.4
Сведения об индивидуальном предпринимателе
СведИП
С
О
Состав элемента представлен в таблице 4.5
Таблица 4.4
Сведения об организации (СведЮЛ)
Наименование элемента
Сокращенное наименование (код) элемента
Признак типа элемента
Формат элемента
Признак обязательности элемента
Дополнительная информация
Наименование организации
НаимОрг
А
T(1-1000)
О
ИНН
ИННЮЛ
А
T(=10)
О
Типовой элемент <ИННЮЛТип>
КПП
КПП
А
T(=9)
О
Типовой элемент <КППТип>
Таблица 4.5
Сведения об индивидуальном предпринимателе (СведИП)
Наименование элемента
Сокращенное наименование (код) элемента
Признак типа элемента
Формат элемента
Признак обязательности элемента
Дополнительная информация
ИНН
ИННФЛ
А
T(=12)
О
Типовой элемент <ИННФЛТип>
Реквизиты свидетельства о государственной регистрации индивидуального предпринимателя
СвГосРегИП
А
T(1-100)
О
Основной государственный регистрационный номер индивидуального предпринимателя
ОГРНИП
А
T(=15)
О
Дата присвоения основного государственного регистрационного номера индивидуального предпринимателя
ДатаОГРНИП
А
T(=10)
О
Типовой элемент <ДатаТип>.
Дата в формате ДД.ММ.ГГГГ
Фамилия, имя, отчество
ФИОИП
С
О
Типовой элемент <ФИОТип>.
Состав элемента представлен в таблице 4.17
Таблица 4.6
Сведения о книге продаж (СвКнПрод)
Наименование элемента
Сокращенное наименование (код) элемента
Признак типа элемента
Формат элемента
Признак обязательности элемента
Дополнительная информация
Продажа за период - налоговый период (код)
Период
А
T(=2)
ОК
Принимает значение:
21 - первый квартал |
22 - второй квартал |
23 - третий квартал |
24 - четвертый квартал |
51 - первый квартал при реорганизации (ликвидации) организации |
54 - второй квартал при реорганизации (ликвидации) организации |
55 - третий квартал при реорганизации (ликвидации) организации |
56 - четвертый квартал при реорганизации (ликвидации) организации |
83 - первый квартал при снятии с учета, в качестве индивидуального предпринимателя ((главы) крестьянского (фермерского) хозяйства) |
87 - второй квартал при снятии с учета, в качестве индивидуального предпринимателя ((главы) крестьянского (фермерского) хозяйства) |
88 - третий квартал при снятии с учета, в качестве индивидуального предпринимателя ((главы) крестьянского (фермерского) хозяйства) |
89 - четвертый квартал при снятии с учета, в качестве индивидуального предпринимателя ((главы) крестьянского (фермерского) хозяйства)
Продажа за период - год
ОтчетГод
А
О
Типовой элемент <xs:gYear>.
Год в формате ГГГГ
Реквизиты по строке Всего
Всего
С
О
Состав элемента представлен в таблице 4.7
Таблица 4.7
Реквизиты по строке Всего (Всего)
Наименование элемента
Сокращенное наименование (код) элемента
Признак типа элемента
Формат элемента
Признак обязательности элемента
Дополнительная информация
Стоимость продаж, облагаемых налогом, по счету-фактуре, разница стоимости по корректировочному счету-фактуре (без НДС) в рублях и копейках, по ставке 22 процента (Графа 14)
СтТовРубКоп22
А
N(19.2)
Н
Стоимость продаж, облагаемых налогом, по счету-фактуре, разница стоимости по корректировочному счету-фактуре (без НДС) в рублях и копейках, по ставке 20 или 18 процентов (Графа 14а)
СтТовРубКоп18.20
А
N(19.2)
Н
Стоимость продаж, облагаемых налогом, по счету-фактуре, разница стоимости по корректировочному счету-фактуре (без НДС) в рублях и копейках, по ставке 10 процентов (Графа 15)
СтТовРубКоп10
А
N(19.2)
Н
Стоимость продаж, облагаемых налогом, по счету-фактуре, разница стоимости по корректировочному счету-фактуре (без НДС) в рублях и копейках, по ставке 7 процентов (Графа 15а)
СтТовРубКоп7
А
N(19.2)
Н
Стоимость продаж, облагаемых налогом, по счету-фактуре, разница стоимости по корректировочному счету-фактуре (без НДС) в рублях и копейках, по ставке 5 процентов (Графа 15б)
СтТовРубКоп5
А
N(19.2)
Н
Стоимость продаж, облагаемых налогом, по счету-фактуре, разница стоимости по корректировочному счету-фактуре (без НДС) в рублях и копейках, по ставке 0 процентов (Графа 16)
СтТовРубКоп0
А
N(19.2)
Н
Сумма НДС по счету-фактуре, разница суммы налога по корректировочному счету-фактуре в рублях и копейках, по ставке 22 процента (Графа 17)
СумНДСРубКоп22
А
N(19.2)
Н
Сумма НДС по счету-фактуре, разница суммы налога по корректировочному счету-фактуре в рублях и копейках, по ставке 20 или 18 процентов (Графа 17а)
СумНДСРубКоп18.20
А
N(19.2)
Н
Сумма НДС по счету-фактуре, разница суммы налога по корректировочному счету-фактуре в рублях и копейках, по ставке 10 процентов (Графа 18)
СумНДСРубКоп10
А
N(19.2)
Н
Сумма НДС по счету-фактуре, разница суммы налога по корректировочному счету-фактуре в рублях и копейках, по ставке 7 процентов (Графа 18а)
СумНДСРубКоп7
А
N(19.2)
Н
Сумма НДС по счету-фактуре, разница суммы налога по корректировочному счету-фактуре в рублях и копейках, по ставке 5 процентов (Графа 18б)
СумНДСРубКоп5
А
N(19.2)
Н
Стоимость продаж, освобождаемых от налога, по счету-фактуре, разница стоимости по корректировочному счету-фактуре в рублях и копейках (Графа 19)
СтПродОсвНДСРубКоп
А
N(19.2)
Н
Таблица 4.8
Сведения о продаже (СвПродаж)
Наименование элемента
Сокращенное наименование (код) элемента
Признак типа элемента
Формат элемента
Признак обязательности элемента
Дополнительная информация
Номер по порядку (Графа 1)
НомПП
А
N(12)
О
Принимает значение от 1 и более
Номер счета-фактуры продавца (Графа 3)
НомерСчФ
А
T(1-1000)
О
Дата счета-фактуры продавца (Графа 3)
ДатаСчФ
А
T(=10)
О
Типовой элемент <ДатаТип>.
Дата в формате ДД.ММ.ГГГГ
Номер исправления счета-фактуры продавца (Графа 4)
НомИспрСчФ
А
N(3)
Н
Принимает значение от 1 и более
Дата исправления счета-фактуры продавца (Графа 4)
ДатаИспрСчФ
А
T(=10)
Н
Типовой элемент <ДатаТип>.
Дата в формате ДД.ММ.ГГГГ
Номер корректировочного счета-фактуры продавца (Графа 5)
НомерКСчФ
А
T(1-1000)
Н
Дата корректировочного счета-фактуры продавца (Графа 5)
ДатаКСчФ
А
T(=10)
Н
Типовой элемент <ДатаТип>.
Дата в формате ДД.ММ.ГГГГ
Номер исправления корректировочного счета-фактуры продавца (Графа 6)
НомИспрКСчФ
А
N(3)
Н
Принимает значение от 1 и более
Дата исправления корректировочного счета-фактуры продавца (Графа 6)
ДатаИспрКСчФ
А
T(=10)
Н
Типовой элемент <ДатаТип>.
Дата в формате ДД.ММ.ГГГГ
Наименование покупателя (Графа 7)
НаимПок
А
T(1-1000)
Н
ИНН покупателя - организации (Графа 8)
ИННЮЛ
А
T(=10)
Н
Типовой элемент <ИННЮЛТип>
КПП покупателя (Графа 8)
КПП
А
T(=9)
Н
Типовой элемент <КППТип>
ИНН покупателя - индивидуального предпринимателя (Графа 8)
ИННФЛ
А
T(=12)
Н
Типовой элемент <ИННФЛТип>
Код валюты (Графа 12)
КодОКВ
А
T(=3)
НК
Типовой элемент <ОКВТип>.
Принимает значение в соответствии с Общероссийским классификатором валют
Стоимость продаж по счету-фактуре, разница стоимости по корректировочному счету-фактуре (включая НДС) в валюте счета-фактуры (Графа 13а)
СтТовУчНалВсего
А
N(19.2)
Н
Стоимость продаж по счету-фактуре, разница стоимости по корректировочному счету-фактуре (включая НДС) в рублях и копейках (Графа 13б)
СтТовУчНалРубКоп
А
N(19.2)
Н
Элемент обязателен при отсутствии элемента <СтПродОсвНДСРубКоп>
Стоимость продаж, облагаемых налогом, по счету-фактуре, разница стоимости по корректировочному счету-фактуре (без НДС) в рублях и копейках, по ставке 22 процента (Графа 14)
СтТовРубКоп22
А
N(19.2)
Н
Стоимость продаж, облагаемых налогом, по счету-фактуре, разница стоимости по корректировочному счету-фактуре (без НДС) в рублях и копейках, по ставке 20 или 18 процентов (Графа 14а)
СтТовРубКоп18.20
А
N(19.2)
Н
Стоимость продаж, облагаемых налогом, по счету-фактуре, разница стоимости по корректировочному счету-фактуре (без НДС) в рублях и копейках, по ставке 10 процентов (Графа 15)
СтТовРубКоп10
А
N(19.2)
Н
Стоимость продаж, облагаемых налогом, по счету-фактуре, разница стоимости по корректировочному счету-фактуре (без НДС) в рублях и копейках, по ставке 7 процентов (Графа 15а)
СтТовРубКоп7
А
N(19.2)
Н
Стоимость продаж, облагаемых налогом, по счету-фактуре, разница стоимости по корректировочному счету-фактуре (без НДС) в рублях и копейках, по ставке 5 процентов (Графа 15б)
СтТовРубКоп5
А
N(19.2)
Н
Стоимость продаж, облагаемых налогом, по счету-фактуре, разница стоимости по корректировочному счету-фактуре (без НДС) в рублях и копейках, по ставке 0 процентов (Графа 16)
СтТовРубКоп0
А
N(19.2)
Н
Сумма НДС по счету-фактуре, разница суммы налога по корректировочному счету-фактуре в рублях и копейках, по ставке 22 процента (Графа 17)
СумНДСРубКоп22
А
N(19.2)
Н
Сумма НДС по счету-фактуре, разница суммы налога по корректировочному счету-фактуре в рублях и копейках, по ставке 20 или 18 процентов (Графа 17а)
СумНДСРубКоп18.20
А
N(19.2)
Н
Сумма НДС по счету-фактуре, разница суммы налога по корректировочному счету-фактуре в рублях и копейках, по ставке 10 процентов (Графа 18)
СумНДСРубКоп10
А
N(19.2)
Н
Сумма НДС по счету-фактуре, разница суммы налога по корректировочному счету-фактуре в рублях и копейках, по ставке 7 процентов (Графа 18а)
СумНДСРубКоп7
А
N(19.2)
Н
Сумма НДС по счету-фактуре, разница суммы налога по корректировочному счету-фактуре в рублях и копейках, по ставке 5 процентов (Графа 18б)
СумНДСРубКоп5
А
N(19.2)
Н
Стоимость продаж, освобождаемых от налога, по счету-фактуре, разница стоимости по корректировочному счету-фактуре в рублях и копейках (Графа 19)
СтПродОсвНДСРубКоп
А
N(19.2)
Н
Элемент обязателен при отсутствии элемента <СтТовУчНалРубКоп>
Код вида операции (Графа 2)
КодВидОпер
П
T(=2)
ОКМ
Принимает значение в соответствии с приказом ФНС России от 14.03.2016 N ММВ-7-3/136@ "Об утверждении перечня кодов видов операций, указываемых в книге покупок, применяемой при расчетах по налогу на добавленную стоимость, дополнительном листе к ней, книге продаж, применяемой при расчетах по налогу на добавленную стоимость, дополнительном листе к ней, а также кодов видов операций по налогу на добавленную стоимость, необходимых для ведения журнала учета полученных и выставленных счетов-фактур" (зарегистрирован Министерством юстиции Российской Федерации 20.04.2016, регистрационный номер 41876)
Код вида товара (Графа 3а)
ВидТов
П
T(=10)
НКМ
Принимает значение в соответствии с единой Товарной номенклатурой внешнеэкономической деятельности Таможенного союза (ТН ВЭД)
Сведения о посреднике (комиссионере, агенте)
СвПосредн
С
Н
Состав элемента представлен в таблице 4.9
Сведения о документе, подтверждающем оплату
СвДокПдтвОпл
С
НМ
Состав элемента представлен в таблице 4.12
Номер и дата счета-фактуры продавца, ранее выставленного при получении оплаты (частичной оплаты) (Графа 11а)
СвСчФПродРанВыст
С
НМ
Состав элемента представлен в таблице 4.16
Сведения о регистрационном номере декларации на товары или регистрационном номере партии товара, а также о коде количественной единицы измерения, количестве и стоимости товара, подлежащего прослеживаемости (Графы 20-23)
СвРегНом
С
НМ
Состав элемента представлен в таблице 4.13
Таблица 4.9
Сведения о посреднике (комиссионере, агенте) (СвПосредн)
Наименование элемента
Сокращенное наименование (код) элемента
Признак типа элемента
Формат элемента
Признак обязательности элемента
Дополнительная информация
Сведения о посреднике - организации |
СведЮЛ
С
О
Состав элемента представлен в таблице 4.10
Сведения о посреднике - индивидуальном предпринимателе
СведИП
С
О
Состав элемента представлен в таблице 4.11
Таблица 4.10
Сведения о посреднике - организации (СведЮЛ)
Наименование элемента
Сокращенное наименование (код) элемента
Признак типа элемента
Формат элемента
Признак обязательности элемента
Дополнительная информация
Наименование (Графа 9)
НаимОрг
А
T(1-1000)
Н
ИНН организации (Графа 10)
ИННЮЛ
А
T(=10)
О
Типовой элемент <ИННЮЛТип>
КПП (Графа 10)
КПП
А
T(=9)
О
Типовой элемент <КППТип>
Таблица 4.11
Сведения о посреднике - индивидуальном
предпринимателе (СведИП)
Наименование элемента
Сокращенное наименование (код) элемента
Признак типа элемента
Формат элемента
Признак обязательности элемента
Дополнительная информация
ИНН (Графа 10)
ИННФЛ
А
T(=12)
О
Типовой элемент <ИННФЛТип>
Фамилия, имя, отчество (Графа 9)
ФИОИП
С
Н
Типовой элемент <ФИОТип>.
Состав элемента представлен в таблице 4.17
Таблица 4.12
Сведения о документе, подтверждающем оплату (СвДокПдтвОпл)
Наименование элемента
Сокращенное наименование (код) элемента
Признак типа элемента
Формат элемента
Признак обязательности элемента
Дополнительная информация
Номер документа, подтверждающего оплату (Графа 11)
НомерДокПдтвОпл
А
T(1-256)
О
Дата документа, подтверждающего оплату (Графа 11)
ДатаДокПдтвОпл
А
T(=10)
О
Типовой элемент <ДатаТип>.
Дата в формате ДД.ММ.ГГГГ
Таблица 4.13
Сведения о регистрационном номере декларации на товары
или регистрационном номере партии товара, а также о коде
количественной единицы измерения, количестве и стоимости
товара, подлежащего прослеживаемости
(Графы 20 - 23) (СвРегНом)
Наименование элемента
Сокращенное наименование (код) элемента
Признак типа элемента
Формат элемента
Признак обязательности элемента
Дополнительная информация
Регистрационный номер декларации на товары или регистрационный номер партии товара, подлежащего прослеживаемости (Графа 20)
РегНомПросл
А
T(13-29)
О
Код количественной единицы измерения товара, используемой в целях осуществления прослеживаемости (Графа 21)
ОКЕИ
А
T(3-4)
НК
Типовой элемент <ОКЕИТип>.
Принимает значение в соответствии с Общероссийским классификатором единиц измерения
Количество товара, подлежащего прослеживаемости, в количественной единице измерения товара, используемой в целях осуществления прослеживаемости (Графа 22)
КолТовПросл
А
N(10)
Н
Стоимость товара, подлежащего прослеживаемости, без НДС в рублях и копейках (Графа 23)
СтоимТовПросл
А
N(19.2)
Н
Таблица 4.14
Сведения о лице, подписывающем документ в электронной
форме (Подписант)
Наименование элемента
Сокращенное наименование (код) элемента
Признак типа элемента
Формат элемента
Признак обязательности элемента
Дополнительная информация
Признак лица, подписывающего документ
ПрПодп
А
T(=1)
ОК
Принимает значение:
1 - налогоплательщик (законный представитель налогоплательщика) |
2 - уполномоченный представитель налогоплательщика
Фамилия, имя, отчество
ФИО
С
О
Типовой элемент <ФИОТип>.
Состав элемента представлен в таблице 4.17
Сведения о представителе налогоплательщика
СвПред
С
НУ
Состав элемента представлен в таблице 4.15
Элемент обязателен при <ПрПодп>=2
Таблица 4.15
Сведения о представителе налогоплательщика (СвПред)
Наименование элемента
Сокращенное наименование (код) элемента
Признак типа элемента
Формат элемента
Признак обязательности элемента
Дополнительная информация
Наименование документа, подтверждающего полномочия представителя налогоплательщика
НаимДок
А
T(1-120)
О
Для доверенности, совершенной в форме электронного документа, указывается только GUID доверенности
Таблица 4.16
Номер и дата счета-фактуры продавца, ранее
выставленного при получении оплаты (частичной оплаты)
(Графа 11а) (СвСчФПродРанВыст)
Наименование элемента
Сокращенное наименование (код) элемента
Признак типа элемента
Формат элемента
Признак обязательности элемента
Дополнительная информация
Номер счета-фактуры продавца, ранее выставленного при получении оплаты (частичной оплаты) (Графа 11а)
НомСчФПродРанВ
А
T(1-1000)
О
Дата счета-фактуры продавца, ранее выставленного при получении оплаты (частичной оплаты) (Графа 11а)
ДатаСчФПродРанВ
А
T(=10)
О
Типовой элемент <ДатаТип>.
Дата в формате ДД.ММ.ГГГГ
Таблица 4.17
Фамилия, имя, отчество физического лица (ФИОТип)
Наименование элемента
Сокращенное наименование (код) элемента
Признак типа элемента
Формат элемента
Признак обязательности элемента
Дополнительная информация
Фамилия
Фамилия
А
T(1-60)
О
Имя
Имя
А
T(1-60)
О
Отчество
Отчество
А
T(1-60)
Н