<Письмо> ФНС России от 09.02.2026 N БС-36-21/910@
МИНИСТЕРСТВО ФИНАНСОВ РОССИЙСКОЙ ФЕДЕРАЦИИ
ФЕДЕРАЛЬНАЯ НАЛОГОВАЯ СЛУЖБА
ПИСЬМО
от 9 февраля 2026 г. N БС-36-21/910@
О РЕКОМЕНДУЕМОМ ФОРМАТЕ
УВЕДОМЛЕНИЯ О ВЫБРАННОМ ОБЪЕКТЕ НАЛОГООБЛОЖЕНИЯ,
В ОТНОШЕНИИ КОТОРОГО ПРЕДОСТАВЛЯЕТСЯ НАЛОГОВАЯ ЛЬГОТА
ПО ТРАНСПОРТНОМУ НАЛОГУ
В целях обеспечения реализации приказа ФНС России от 10.12.2025 N ЕД-7-21/1072@ "Об утверждении формы уведомления о выбранном объекте налогообложения, в отношении которого предоставляется налоговая льгота по транспортному налогу, формы документа о выявлении оснований, препятствующих предоставлению налоговой льготы в соответствии с указанным уведомлением" <1> направляем рекомендуемый формат представления указанного уведомления в электронной форме.
--------------------------------
<1> Зарегистрирован Минюстом России 21.01.2026, регистрационный N 85011.
Действительный
государственный советник
Российской Федерации
2 класса
С.Л.БОНДАРЧУК
Приложение N
к письму ФНС России
от "__" _____ 2026 г. N ___
РЕКОМЕНДУЕМЫЙ ФОРМАТ
ПРЕДСТАВЛЕНИЯ УВЕДОМЛЕНИЯ О ВЫБРАННОМ ОБЪЕКТЕ
НАЛОГООБЛОЖЕНИЯ, В ОТНОШЕНИИ КОТОРОГО ПРЕДОСТАВЛЯЕТСЯ
НАЛОГОВАЯ ЛЬГОТА ПО ТРАНСПОРТНОМУ НАЛОГУ,
В ЭЛЕКТРОННОЙ ФОРМЕ
I. ОБЩИЕ СВЕДЕНИЯ
1. Настоящий формат содержит рекомендации к XML-файлам (далее - файл обмена) передачи в налоговые органы уведомления о выбранном объекте налогообложения, в отношении которого предоставляется налоговая льгота по транспортному налогу, в электронной форме.
2. Номер версии настоящего формата 5.01, часть 346.
II. ОПИСАНИЕ ФАЙЛА ОБМЕНА
3. Имя файла обмена должно иметь следующий вид:
R_T_A_K_O_GGGGMMDD_N, где:
R_T - префикс, принимающий значение UT_NALLGTN;
A_K - идентификатор получателя информации, где: A - идентификатор получателя, которому направляется файл обмена, K - идентификатор конечного получателя, для которого предназначена информация из данного файла обмена. Передача файла от отправителя к конечному получателю (K) может осуществляться в несколько этапов через другие налоговые органы, осуществляющие передачу файла на промежуточных этапах, которые обозначаются идентификатором A. В случае передачи файла от отправителя к конечному получателю при отсутствии налоговых органов, осуществляющих передачу на промежуточных этапах, значения идентификаторов A и K совпадают. Каждый из идентификаторов (A и K) имеет вид для налоговых органов - четырехразрядный код налогового органа;
O - идентификатор отправителя информации, имеет вид:
для организаций - девятнадцатиразрядный код (идентификационный номер налогоплательщика (далее - ИНН) и код причины постановки на учет (далее - КПП) организации (обособленного подразделения);
для физических лиц - двенадцатиразрядный код (ИНН физического лица, при наличии. При отсутствии ИНН - последовательность из двенадцати нулей);
GGGG - год формирования передаваемого файла, MM - месяц, DD - день;
N - идентификационный номер файла (длина - от 1 до 36 знаков. Идентификационный номер файла должен обеспечивать уникальность файла).
Расширение имени файла - xml. Расширение имени файла может указываться как строчными, так и прописными буквами.
Параметры первой строки файла обмена
Первая строка XML файла должна иметь следующий вид:
<?xml version ="1.0" encoding ="windows-1251"?>
Имя файла, содержащего XML-схему файла обмена, должно иметь следующий вид:
UT_NALLGTN_1_346_00_05_01_xx, где xx - номер версии схемы.
Расширение имени файла - xsd.
XML-схема файла обмена приводится отдельным файлом и размещается на официальном сайте Федеральной налоговой службы в информационно-телекоммуникационной сети "Интернет".
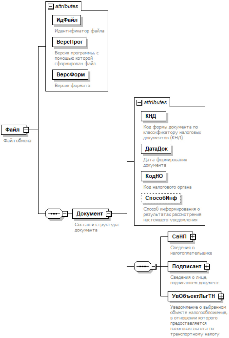
4. Логическая модель файла обмена представлена в виде диаграммы структуры файла обмена на рисунке 1 настоящего формата. Элементами логической модели файла обмена являются элементы и атрибуты XML-файла. Перечень структурных элементов логической модели файла обмена и сведения о них приведены в таблицах 4.1 - 4.10 настоящего формата.
Для каждого структурного элемента логической модели файла обмена приводятся следующие сведения:
наименование элемента. Приводится полное наименование элемента. В строке таблицы могут быть описаны несколько элементов, наименования которых разделены символом "|". Такая форма записи применяется при наличии в файле обмена только одного элемента из описанных в этой строке;
сокращенное наименование (код) элемента. Приводится сокращенное наименование элемента. Синтаксис сокращенного наименования должен удовлетворять спецификации XML;
признак типа элемента. Может принимать следующие значения: "С" - сложный элемент логической модели (содержит вложенные элементы), "П" - простой элемент логической модели, реализованный в виде элемента XML-файла, "А" - простой элемент логической модели, реализованный в виде атрибута элемента XML-файла. Простой элемент логической модели не содержит вложенные элементы;
формат элемента. Формат элемента представляется следующими условными обозначениями: T - символьная строка; N - числовое значение (целое или дробное).
Формат символьной строки указывается в виде T(n-k) или T(=k), где: n - минимальное количество знаков, k - максимальное количество знаков, символ "-" - разделитель, символ "=" означает фиксированное количество знаков в строке. В случае если минимальное количество знаков равно 0, формат имеет вид T(0-k). В случае если максимальное количество знаков неограничено, формат имеет вид T(n-).
Формат числового значения указывается в виде N(m.k), где: m - максимальное количество знаков в числе, включая знак (для отрицательного числа), целую и дробную часть числа без разделяющей десятичной точки, k - максимальное число знаков дробной части числа. Если число знаков дробной части числа равно 0 (то есть число целое), то формат числового значения имеет вид N(m).
Для простых элементов, являющихся базовыми в XML, например, элемент с типом "date", поле "Формат элемента" не заполняется. Для таких элементов в поле "Дополнительная информация" указывается тип базового элемента;
признак обязательности элемента определяет наличие элемента (совокупности наименования элемента и его значения) в файле обмена. Признак обязательности элемента может принимать следующие значения: "О" - наличие элемента в файле обмена обязательно; "Н" - наличие элемента в файле обмена необязательно, то есть элемент может отсутствовать. Если элемент принимает ограниченный перечень значений (кодовому словарю), то признак обязательности элемента дополняется символом "К".
К вышеперечисленным признакам обязательности элемента может добавляться значение "У" в случае описания в XML-схеме условий, предъявляемых к элементу в файле обмена, описанных в графе "Дополнительная информация";
дополнительная информация содержит, при необходимости, требования к элементу файла обмена, не указанные ранее. Для сложных элементов указывается ссылка на таблицу, в которой описывается состав данного элемента. Для элементов, принимающих ограниченный перечень значений из классификатора (кодового словаря), указывается соответствующее наименование классификатора (кодового словаря) или приводится перечень возможных значений. Для классификатора (кодового словаря) может указываться ссылка на его местонахождение. Для элементов, использующих пользовательский тип данных, указывается наименование типового элемента.

Рисунок 1. Диаграмма структуры файла обмена
Таблица 4.1
Файл обмена (Файл)
Наименование элемента
Сокращенное наименование (код) элемента
Признак типа элемента
Формат элемента
Признак обязательности элемента
Дополнительная информация
Идентификатор файла
ИдФайл
А
T(1-100)
ОУ
Содержит (повторяет) имя сформированного файла (без расширения)
Версия программы, с помощью которой сформирован файл
ВерсПрог
А
T(1-40)
О
Версия формата
ВерсФорм
А
T(1-5)
О
Принимает значение: 5.01
Состав и структура документа
Документ
С
О
Состав элемента представлен в таблице 4.2
Таблица 4.2
Состав и структура документа (Документ)
Наименование элемента
Сокращенное наименование (код) элемента
Признак типа элемента
Формат элемента
Признак обязательности элемента
Дополнительная информация
Код формы документа по классификатору налоговых документов (КНД)
КНД
А
T(=7)
ОК
Типовой элемент <КНДТип>.
Принимает значение: 1150155
Дата формирования документа
ДатаДок
А
T(=10)
О
Типовой элемент <ДатаТип>.
Дата в формате ДД.ММ.ГГГГ
Код налогового органа
КодНО
А
T(=4)
ОК
Типовой элемент <СОНОТип>
Способ информирования о результатах рассмотрения настоящего уведомления
СпособИнф
А
T(=1)
НК
Принимает значение:
1 - лично в налоговом органе, через который подано настоящее уведомление |
2 - по почте по имеющемуся у налогового органа адресу |
3 - в многофункциональном центре предоставления государственных и муниципальных услуг (далее - МФЦ), через который подано настоящее уведомление, для чего выражаю согласие на передачу мне документов, составляющих налоговую тайну, на бумажном носителе через МФЦ
Сведения о налогоплательщике
СвНП
С
О
Состав элемента представлен в таблице 4.3
Сведения о лице, подписавшем документ
Подписант
С
О
Состав элемента представлен в таблице 4.7
Уведомление о выбранном объекте налогообложения, в отношении которого предоставляется налоговая льгота по транспортному налогу
УвОбъектЛьгТН
С
О
Состав элемента представлен в таблице 4.9
Таблица 4.3
Сведения о налогоплательщике (СвНП)
Наименование элемента
Сокращенное наименование (код) элемента
Признак типа элемента
Формат элемента
Признак обязательности элемента
Дополнительная информация
Номер контактного телефона
Тлф
A
T(1-20)
Н
Налогоплательщик - физическое лицо
НПФЛ
С
О
Состав элемента представлен в таблице 4.4
Таблица 4.4
Налогоплательщик - физическое лицо (НПФЛ)
Наименование элемента
Сокращенное наименование (код) элемента
Признак типа элемента
Формат элемента
Признак обязательности элемента
Дополнительная информация
Фамилия, имя, отчество (при наличии) физического лица
ФИО
С
О
Типовой элемент <ФИОТип>.
Состав элемента представлен в таблице 4.10
ИНН физического лица |
ИННФЛ
П
T(=12)
О
Типовой элемент <ИННФЛТип>
Номер записи в ЕРН |
ИдЕРН
П
T(=12)
О
Принимает значение в виде
XXXXXXXXXXXX,
где X - цифра от 0 до 9
Иные идентификационные данные и сведения о документе, удостоверяющем личность
СведФЛ
С
О
Состав элемента представлен в таблице 4.5
Таблица 4.5
Иные идентификационные данные и сведения о документе,
удостоверяющем личность (СведФЛ)
Наименование элемента
Сокращенное наименование (код) элемента
Признак типа элемента
Формат элемента
Признак обязательности элемента
Дополнительная информация
Дата рождения
ДатаРожд
A
T(=10)
О
Типовой элемент <ДатаТип>.
Дата в формате ДД.ММ.ГГГГ
Сведения о документе, удостоверяющем личность
УдЛичн
С
О
Состав элемента представлен в таблице 4.6
Таблица 4.6
Сведения о документе, удостоверяющем личность (УдЛичн)
Наименование элемента
Сокращенное наименование (код) элемента
Признак типа элемента
Формат элемента
Признак обязательности элемента
Дополнительная информация
Код вида документа
КодВидДок
A
T(=2)
ОК
Типовой элемент <СПДУЛТип>.
Принимает значение:
03 - свидетельство о рождении |
10 - паспорт иностранного гражданина |
11 - свидетельство о рассмотрении ходатайства о признании лица беженцем на территории Российской Федерации по
существу |
12 - вид на жительство в Российской Федерации |
13 - удостоверение беженца |
15 - разрешение на временное проживание в Российской Федерации |
19 - свидетельство о предоставлении временного убежища на территории Российской Федерации |
21 - паспорт гражданина Российской Федерации |
23 - свидетельство о рождении, выданное уполномоченным органом иностранного государства |
61 - свидетельство о регистрации по месту жительства |
91 - иные документы, признаваемые в соответствии с законодательством Российской Федерации или в соответствии с международными договорами Российской Федерации в качестве документов, удостоверяющих личность налогоплательщика
Серия и номер
СерНомДок
A
T(1-25)
О
Дата выдачи
ДатаДок
A
T(=10)
О
Типовой элемент <ДатаТип>.
Дата в формате ДД.ММ.ГГГГ
Таблица 4.7
Сведения о лице, подписавшем документ (Подписант
Наименование элемента
Сокращенное наименование (код) элемента
Признак типа элемента
Формат элемента
Признак обязательности элемента
Дополнительная информация
Признак лица, подписавшего документ
ПрПодп
A
T(=1)
ОК
Принимает значение:
1 - налогоплательщик |
2 - представитель налогоплательщика
Фамилия, имя, отчество (при наличии)
ФИО
С
НУ
Типовой элемент <ФИОТип>.
Состав элемента представлен в таблице 4.10.
Элемент обязателен при <ПрПодп>=2
Сведения о представителе налогоплательщика
СвПред
С
НУ
Состав элемента представлен в таблице 4.8.
Элемент обязателен при <ПрПодп>=2
Таблица 4.8
Сведения о представителе налогоплательщика (СвПред)
Наименование элемента
Сокращенное наименование (код) элемента
Признак типа элемента
Формат элемента
Признак обязательности элемента
Дополнительная информация
Наименование и реквизиты документа, подтверждающего полномочия представителя налогоплательщика
НаимДок
A
T(1-120)
О
Для доверенности, совершенной в форме электронного документа, указывается только GUID доверенности
Таблица 4.9
Уведомление о выбранном объекте налогообложения, в отношении
которого предоставляется налоговая льгота по транспортному
налогу (УвОбъектЛьгТН)
Наименование элемента
Сокращенное наименование (код) элемента
Признак типа элемента
Формат элемента
Признак обязательности элемента
Дополнительная информация
Код вида транспортного средства
ВидТС
A
T(=2)
ОК
Принимает значение:
1 - автомобиль легковой |
2 - автомобиль грузовой |
3 - автобус |
4 - мотоцикл |
5 - мотороллер |
6 - снегоход |
7 - трактор |
8 - мотосани |
15 - моторная лодка |
16 - иное (за исключением воздушного и водного) транспортного средства
Марка (модель) транспортного средства
МаркаТС
A
T(1-120)
Н
Государственный регистрационный номер (знак) транспортного средства
РегЗнакТС
A
T(1-30)
О
Таблица 4.10
Фамилия, имя, отчество (ФИОТип)
Наименование элемента
Сокращенное наименование (код) элемента
Признак типа элемента
Формат элемента
Признак обязательности элемента
Дополнительная информация
Фамилия
Фамилия
A
T(1-60)
О
Имя
Имя
A
T(1-60)
О
Отчество
Отчество
A
T(1-60)
Н