"Методические рекомендации по формированию групп риска развития профессиональных заболеваний на основе результатов предварительных и периодических медицинских осмотров (медико-профилактическая технология)"
Утверждаю
Статс-секретарь -
заместитель Министра
труда и социальной защиты
Российской Федерации
А.Н.ПУДОВ
Заместитель
Министра здравоохранения
Российской Федерации
А.Н.ПЛУТНИЦКИЙ
МЕТОДИЧЕСКИЕ РЕКОМЕНДАЦИИ
ПО ФОРМИРОВАНИЮ ГРУПП РИСКА РАЗВИТИЯ ПРОФЕССИОНАЛЬНЫХ
ЗАБОЛЕВАНИЙ НА ОСНОВЕ РЕЗУЛЬТАТОВ ПРЕДВАРИТЕЛЬНЫХ
И ПЕРИОДИЧЕСКИХ МЕДИЦИНСКИХ ОСМОТРОВ
(МЕДИКО-ПРОФИЛАКТИЧЕСКАЯ ТЕХНОЛОГИЯ)
Методические рекомендации по формированию групп риска развития профессиональных заболеваний на основе результатов предварительных и периодических медицинских осмотров (далее - методика ФГР ПЗ) направлены на совершенствование системы мер профилактики профессиональных и производственно обусловленных заболеваний, своевременное принятие мер по снижению рисков ухудшения здоровья лиц, занятых на работах с вредными и (или) опасными условиями труда, раннему выявлению у них признаков профессиональной и общесоматической патологии, организацию мониторинга условий труда со стороны работодателя с учетом специфики профессиональной деятельности.
Раннее выявление признаков воздействия вредных факторов при проведении периодических медицинских осмотров работников является наиболее эффективным инструментом предотвращения формирования профессиональной патологии, предупреждения общих хронических неинфекционных заболеваний (далее - ХНИЗ), недопущения формирования профнепригодности. Особенно важными, в этой связи, является контроль динамики состояния здоровья работников, тщательный осмотр стажированной их части, выявление факторов риска, что позволяет не только своевременно обнаружить признаки воздействия вредных факторов, но и упростить проведение экспертизы связи заболевания с профессией, снизить частоту профессиональной непригодности работников.
Методика ФГР ПЗ направлена на реализацию плана мероприятий концепции демографической политики Российской Федерации на период до 2025 года (Распоряжение Правительства Российской Федерации от 14 апреля 2016 г. N 669-р), согласно которому, для качественного наблюдения за состоянием здоровья работников необходимо совершенствование механизмов выявления профессиональных заболеваний (далее - ПЗ) в начальной стадии развития, включая установление критериев оценки ранних признаков воздействия вредных и (или) опасных производственных факторов (далее - ВОПФ) и начальных форм ПЗ.
Методика ФГР ПЗ основывается на общих положениях Приказа Минздрава России от 28 января 2021 года N 29н "Об утверждении порядка проведения обязательных предварительных и периодических медицинских осмотров работников, предусмотренных частью четвертой статьи 220 Трудового кодекса Российской Федерации, перечня медицинских противопоказаний к осуществлению работ с вредными и (или) опасными производственными факторами, а также работам, при выполнении которых проводятся обязательные предварительные и периодические медицинские осмотры" (далее - Приказ N 29н).
Методика ФГР ПЗ предназначена для определения группы профессионального риска (ПР) работника по результатам проведения предварительных и периодических медицинских осмотров (далее - ПМО) с учетом данных специальной оценки условий труда (далее - СОУТ) или производственного контроля (далее - ПК), групповых и индивидуальных факторов риска в целях определения приоритетных мер профилактики хронического профессионального заболевания (ПЗ), хронических неинфекционных заболеваний (ХНИЗ) и болезней, связанных с условиями труда (БСУТ), для управления профессиональным риском каждого работника, занятого на работах с вредными и (или) опасными условиями труда.
Методика ФГР ПЗ не применяется для оценки профессиональных рисков, связанных с вероятностью возникновения острого профессионального заболевания или травмирования работника, а также для использования данных предсменных и послесменных ПМО.
Методика ФГР ПЗ устанавливает порядок, алгоритмы, этапы оценки и классификацию по степени значимости профессионального риска работника, путем отнесения его к одной из пяти групп риска развития ПЗ на основании разработанных 8 априорных критериев оценки риска и предназначена для врачей-профпатологов, специалистов в области охраны и медицины труда, Роспотребнадзора, врачей-гигиенистов, специалистов медико-санитарных служб и территориальных лечебно-профилактических учреждений, специалистов в области социального страхования от несчастных случаев на производстве и профессиональных заболеваний, профсоюзных организаций, работодателей.
Методика ФГР ПЗ основывается на автоматизированном или ручном сборе, обработке и анализе первичной информации, получаемой при проведении СОУТ (ПК) и ПМО, касающейся данных об условиях труда, стаже работы, ранних признаков воздействия ВОПФ на состояние здоровья работников, начальных форм ПЗ, ХНИЗ и БСУТ, факторов группового и индивидуального риска, прогноза развития заболеваний, а также сведений о проведении медицинских и гигиенических мероприятий профилактики на рабочем месте.
Цели методики ФГР ПЗ:
формирование групп риска развития профессиональных заболеваний;
выявление ранних признаков воздействия вредных и/или опасных факторов на состояние здоровья работников;
своевременное выявление начальных форм профессиональных заболеваний;
осуществление динамического наблюдения за состоянием здоровья работников, в т.ч. для формирования перечня работников, направляемых на внеочередной медицинский осмотр;
формирование групп диспансерного наблюдения в рамках ОМС;
своевременное проведение профилактических, лечебных и реабилитационных мероприятий, направленных на сохранение здоровья работников;
проведение экспертизы связи заболевания с профессией;
проведение экспертизы профессиональной пригодности;
оценка эффективности проведенных профилактических мероприятий;
формирования индивидуальных рекомендаций для работников;
информирование работодателя об уровнях профессионального риска у работников, имеющих контакт на рабочем месте с вредными и/или опасными факторами производственной среды и трудового процесса;
информирование работников об уровнях профессионального риска на рабочем месте;
осуществление контроля работодателем динамики профессионального здоровья коллектива предприятия по интегральным показателям.
Установление групп риска по развитию профессиональных заболеваний на основе результатов предварительных и периодических медицинских осмотров является одним из этапов оценки профессионального риска работника, определение которого предусмотрено статьей 218 Трудового кодекса Российской Федерации.
Методика формирования групп риска развития
профессиональных заболеваний
1. Общие положения
По результатам проведения предварительных и периодических медицинских осмотров каждый работник, имеющий контакт на рабочем месте с вредными и/или опасными факторами производственной среды и трудового процесса, должен быть отнесен к одной из пяти групп риска развития профессиональных заболеваний.
Особые условия отнесения работников к группам риска устанавливаются для работ в контакте с химическими веществами-аллергенами, химическими веществами, опасными для репродуктивного здоровья человека, химическими веществами, обладающими остронаправленным действием, канцерогенами любой природы, и инфекционными агентами, в связи с возможностью развития профессиональных заболеваний в этих случаях, вне зависимости от наличия превышения гигиенических нормативов и при малом трудовом стаже.
В основу формирования групп риска развития профессиональных заболеваний положено три основных принципа:
определение ранних признаков воздействия вредных и (или) опасных производственных факторов рабочей среды, трудового процесса на состояние здоровья работников, начальных форм одного или нескольких профессиональных заболеваний (принцип нозологичности);
установление связи ранних признаков воздействия ВОПФ на состояние здоровья работников, начальных форм одного или нескольких профессиональных заболеваний с уровнями воздействия вредных и/или опасных производственных факторов (принцип гигиенического нормирования);
выявление заболеваний, состояний и факторов риска, которые могут явиться причиной, усугубляющей сроки развития и течение профессиональной и производственно обусловленной патологии (учет индивидуального риска).
Оценка риска развития заболеваний у работающих во вредных и (или) опасных условиях труда проводится на основе учета факторов группового и индивидуального риска. Порядок отнесения работника к группе риска и определения итоговой группы риска приведен в разделах 2 - 3, порядок оценки индивидуального профессионального риска - в разделе 4.
2. Порядок отнесения работника к группе риска
2.1. Критерии для формирования групп риска
Для формирования групп риска используются 8 обязательных критериев:
критерий 1 - класс условий труда;
критерий 2 - стаж работника в условиях воздействия вредных и/или опасных производственных факторов (годы);
критерий 3 - наличие профессиональных заболеваний или их признаков;
критерий 4 - наличие хронических неинфекционных заболеваний (ХНИЗ), болезней, связанных с условиями труда (БСУТ) или другой общесоматической патологии или их признаков;
критерий 5 - факторы риска (далее - ФР), повышающие вероятность развития ПЗ, ХНИЗ и (или) БСУТ;
критерий 6 - медицинский прогноз риска возникновения и течения заболевания;
критерий 7 - общие (гигиенические) мероприятия по снижению риска;
критерий 8 - мероприятия медицинской профилактики.
Условно данные критерии можно разделить на три группы: гигиенические (1 и 2), медико-биологические (3 - 6) и организационно-профилактические (7 и 8) критерии оценки профессионального риска. Наибольший вклад в оценку профессионального риска вносят медико-биологические критерии.
По критериям 1 - 6 устанавливается пять групп риска, в зависимости от степени его выраженности:
1 группа "Малый риск",
2 группа "Умеренный риск",
3 группа "Средний риск",
4 группа "Высокий риск",
5 группа "Очень высокий риск"/"Экстремально высокий риск".
По критериям 7 и 8 группы риска не устанавливаются.
Характеристика пяти групп риска по 8 критериям представлена в таблице 1.
Таблица 1 - Характеристика групп риска развития профессиональных заболеваний и болезней, связанных с работой по результатам предварительных и периодических медицинских осмотров
Номер критерия, п/п
Критерии формирования групп риска
Группы риска
Группа 1
Малый риск
Группа 2
Умеренный риск
Группа 3
Средний риск
Группа 4
Высокий риск
Группа 5
Очень высокий риск/Экстремально высокий риск
1
2
3
4
5
6
7
Гигиенические критерии оценки профессионального риска
1
Класс условий труда
1.1
по всем факторам, за исключением указанных в п/п 1.2
2 - допустимый
3.1
3.2
3.3
3.4 - 4
1.2
при контакте с веществами-аллергенами, веществами, опасными для репродуктивного здоровья или обладающими остронаправленным действием, канцерогенами любой природы <1>
Нет контакта
2 - допустимый
3.1
3.2
3.3 - 4
2
Стаж работы в условиях воздействия вредных и (или) опасных производственных факторов (годы) <2>
2.1
по всем факторам, за исключением указанных в п/п 1.2
< 10
10 - < 15
15 - < 20
20 - < 25
25
2.2
по факторам, указанным в п/п 1.2
-
< 1
1 - < 3
3 - < 10
> 10
Медико-биологические критерии оценки профессионального риска
3
Наличие профессиональных заболеваний или их признаков <3>
Отсутствуют
Имеются признаки воздействия производственного фактора (специфические жалобы, выявленные по данным анкетного или медицинского опроса)
Выявлены ранние признаки воздействия вредных и (или) опасных производственных факторов рабочей среды, трудового процесса на состояние здоровья работников или начальные формы профессионального заболевания, подтвержденные клинически
Выявлено одно профессиональное заболевание, подтвержденное инструментальными и лабораторными методами обследования
Выявлено 2 и более профессиональных заболеваний, подтвержденных инструментальными и лабораторными методами обследования и (или) отсутствует регресс заболевания после лечебных мероприятий
4
Наличие ХНИЗ, БСУТ или другой общесоматической патологии, или их признаков
отсутствуют
Имеются ранние симптомы ХНИЗ, БСУТ или другого общесоматического заболевания, выявленные по данным анкетного или медицинского опроса (специфические жалобы). МИК <4> = 0 баллов
Имеется ХНИЗ, БСУТ или другое общесоматическое заболевание, выявленное по данным медицинского обследования с применением лабораторных и инструментальных методов. МИК <4> = от 0,5 до 3 баллов
Имеются два ХНИЗ, БСУТ или другая общесоматическая патология, - выявленные по данным медицинского обследования с применением лабораторных и инструментальных методов МИК <4> = от 3 до 6 баллов
Имеются более двух - ХНИЗ, БСУТ, коморбидный фон, выявленные по данным медицинского обследования с применением лабораторных и инструментальных методов, медицинской документацией МИК <4> = 6 баллов и более
5
Факторы риска (ФР), повышающие вероятность развития ПЗ, ХНИЗ, БСУТ, выявленные по данным анкетного опроса <5>
Отсутствуют
имеются факторы риска низкой степени:
табакокурение - индекс пачка/лет - менее 10, прием алкоголя - мужчины менее 2 - 4 АЕ, женщины менее 1 - 2 АЕ; характер питания - ИМТ < 30 - предожирение), гиподинамия отсутствует, и (или) наследственность не отягощена.
ПС - низкая степень ПС (ИУ, ИМ - до 15, ИП, ИС - до 16)
имеются факторы риска умеренной степени:
табакокурение: индекс пачка/лет = 10 - 40,
прием алкоголя - мужчины более 4,1 - 9 АЕ, женщины более 2,1 - 6 АЕ; характер питания - ИМТ 30 - 35 - ожирение 1 степени,
гиподинамия есть
и (или) наследственность - отягощена (в анамнезе есть 1 заболевание, упомянутое в п. 1.1 по критерию 5) и (или) имеется несколько ФР низкой - умеренной степени
ПС умеренной степени (ИУ, ИМ - 16 - 25, ИП, ИС - 17 - 24)
имеются факторы риска высокой (выраженной) степени:
табакокурение - индекс пачка/лет - > 40, прием алкоголя мужчины более 9 АЕ, женщины более 6 АЕ, потребление наркотических и психотропных веществ; характер питания - ИМТ > 35 - 40 ожирение 2 степени, гиподинамия есть и (или) наследственность отягощена (в анамнезе есть 2 и более заболеваний, упомянутых в п. 1.1 по критерию 5) и (или) имеется несколько ФР высокой степени
ПС выраженной степени (ИУ - 26 - 31, ИМ - 26 - 30, ИП, ИС - 25 - 30)
Имеется хроническая алкогольная (наркотическая) зависимость 3 стадии, и (или) их осложнения и (или) ожирение 3 степени (ИМТ > 40) и (или)
ПС высокой степени (ИУ - от 32 и выше, ИМ, ИП, ИС - от 31 и выше)
6
Медицинский прогноз риска возникновения и течения заболевания
благоприятный, заболевания и факторы риска отсутствуют
благоприятный, имеются признаки воздействия производственного фактора и (или) факторы риска низкой степени выраженности (с учетом применяемого комплекса мер профилактики)
относительно благоприятный при наличии ПЗ в начальных формах, при наличии ХНИЗ, БСУТ, или общесоматическое заболевание начальной, средней тяжести течения и (или) имеются факторы риска умеренной степени выраженности (с учетом применяемого комплекса мер профилактики)
неблагоприятный при наличии медицинских противопоказаний <6> к работе, прогрессировании ПЗ, ХНИЗ, БСУТ и (или) общесоматических заболеваний после профилактических мероприятий и (или) прекращения контакта с факторами риска, с учетом применяемого комплекса мер профилактики, имеется коморбидный фон.
неблагоприятный при наличии медицинских противопоказаний <6> к работе после проведенного лечения и реабилитации, необходимость перевода на другую работу или прекращения трудовой деятельности.
Организационно-профилактические критерии оценки профессионального риска
7
По критерию 7 группы риска не устанавливаются. Рассматривается только 2 варианта - выполняются ли дополнительные мероприятия или нет.
Общие (гигиенические) профилактические мероприятия по снижению риска: Проведение дополнительного ПК, изменение РТО, применение более эффективных СИЗ
8
По критерию 8 группы риска не устанавливаются. Рассматривается только 2 варианта - выполняются ли дополнительные мероприятия или нет.
Мероприятия медицинской профилактики: Предусмотрен комплекс оздоровительных, лечебных, реабилитационных мероприятий, в т.ч. СКЛ, с доказанной эффективностью (1 или 2 раза в год), или перевод на другое рабочее место со сниженными вредными факторами, или меры не требуются при соблюдении регламента ПМО.
--------------------------------
<1> Риск развития профессиональных заболеваний при работе с веществами-аллергенами и инфекционными агентами является высоким и очень высоким уже в течение первого года работы, в связи с чем группа риска устанавливается на 1 ступень ниже по критерию "Класс условий труда" и на 2 ступени ниже по критерию "Стаж";
<2> При формировании групп риска градации стажа могут быть скорректированы, в зависимости от нозологической формы профессиональной патологии и данных о сроках ее развития, установленных при клинических и эпидемиологических исследованиях с учетом уровня доказанности, в соответствии с существующими критериями;
<3> Ранние признаки воздействия вредных и (или) опасных производственных факторов рабочей среды, трудового процесса на состояние здоровья работников и начальные формы профессиональных заболеваний, в соответствии с Федеральными клиническими рекомендациями, утвержденными для каждой нозологической формы в установленном порядке;
<4> МИК - модифицированного индекса коморбидности, определяется в соответствии с таблицей 2;
<5> Критерии оценки факторов риска приведены в Приложении;
<6> Перечень медицинских противопоказаний к осуществлению работ с вредными и (или) опасными производственными факторами - определяется в соответствии с Приказом Минздрава России от 28 января 2021 г. N 29н.
2.2. Схемы алгоритмов формирования групп риска по отдельным критериям.
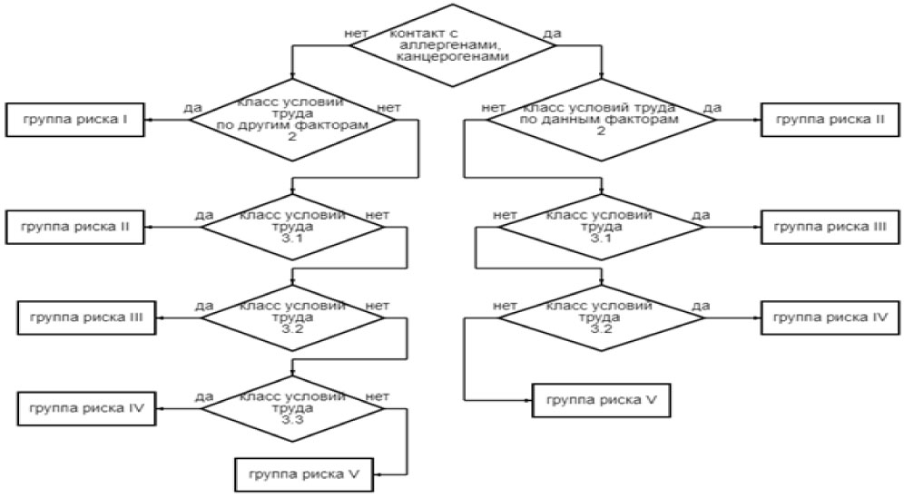
2.2.1. Алгоритм формирования групп риска по критерию N 1 "Класс условий труда".
При формировании групп риска по критерию N 1 учитываются:
класс условий труда работника - устанавливается, в зависимости от уровней и состава вредных и/или опасных факторов производственной среды и трудового процесса, идентифицированных на рабочем месте по результатам специальной оценки условий труда (СОУТ), результатам лабораторных измерений, исследований и испытаний, полученных в рамках контрольно-надзорной деятельности и результатам производственного лабораторного контроля, в соответствии с действующей классификацией условий труда, с учетом особенностей эффектов отдельных факторов.
При контакте с веществами-аллергенами, веществами, опасными для репродуктивного здоровья или обладающими остронаправленным действием, канцерогенами любой природы, инфекционными агентами, группа риска повышается на 1 ступень.
Схема алгоритма формирования группы риска по критерию
"Класс условий труда"

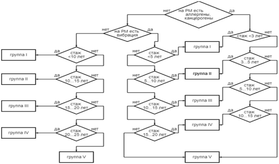
2.2.2. Алгоритм формирования групп риска по критерию N 2 "Стаж"
Формирование групп риска по критерию "Стаж" производится дифференцированно, в зависимости от особенностей действия этиологического производственного фактора и сроков развития нозологической формы профессиональной патологии или "безопасного" стажа работы, при котором признаки развития профессионального заболевания в данной профессии по результатам клинических и эпидемиологических исследований, отсутствуют.
В связи с возможностью развития профессиональных заболеваний у работающих в контакте с химическими веществами-аллергенами, химическими веществами, опасными для репродуктивного здоровья человека, химическими веществами, обладающими остронаправленным действием, канцерогенами любой природы и инфекционными агентами, вне зависимости от наличия превышения гигиенических нормативов и при малом трудовом стаже (менее 1 года), отнесение таких работников к группам риска осуществляется по факту контакта с этими факторами, веществами и агентами, без превышения ПДК, а риск развития профессиональных заболеваний, проявляющийся уже в течение первого года работы, учитывается при формировании групп риска.
С учетом этих особенностей, группы риска по критерию "Стаж" устанавливаются одинаково по всем факторам, за исключением:
факторов, воздействие которых связано с более ранними сроками развития ПЗ, по сравнению с прочими (например, при воздействии вибрации), при которых группа риска повышается на 1 ступень, относительно прочих факторов, работ в контакте с веществами-аллергенами, веществами, опасными для репродуктивного здоровья или обладающими остронаправленным действием, канцерогенами любой природы, при которых группа риска повышается на 2 ступени, относительно прочих факторов.
Схема алгоритма формирования групп риска
по критерию N 2 "Стаж"

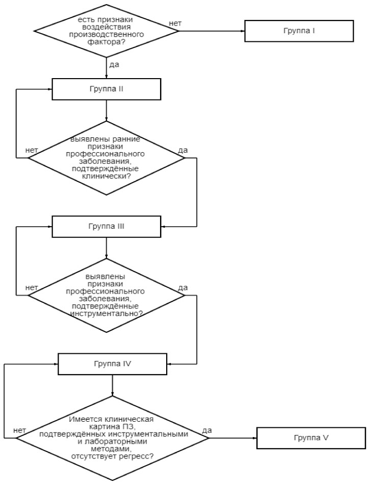
2.2.3. Алгоритм формирования групп риска по критерию N 3 "Наличие профессиональных заболеваний или их признаков"
При формировании групп риска по критерию N 3 учитываются:
отдельные симптомы или группа симптомов, вызванные изолированным или сочетанным воздействием комплекса идентифицированных на рабочем месте вредных и/или опасных производственных факторов с учетом факторов риска, влияющих на вероятность развития, сроки формирования и течение профессионального заболевания;
выявление в биосредах организма специфических маркеров экспозиции и/или эффекта (при наличии таковых).
В соответствии с Таблицей 1 по критерию 3 в общем виде работнику устанавливается одна из 5-ти групп риска развития профессиональных заболеваний:
группа 1 (малый риск) - при отсутствии ранних признаков воздействия ВОПФ на состояние здоровья работников и начальных форм ПЗ,
группа 2 (умеренный риск) - при наличии признаков воздействия производственного фактора (например, специфические жалобы, выявленные по данным анкетного или медицинского опроса),
группа 3 (средний риск) - при выявлении начальных форм профессиональных заболеваний, подтвержденных клинически,
группа 4 (высокий риск) - при выявлении одного профессионального заболевания, подтвержденного инструментальными и лабораторными методами обследования,
группа 5 (очень высокий риск/экстремально высокий риск) - при выявлении двух и более профессиональных заболеваний, подтвержденных инструментальными и лабораторными методами обследования и (или) при отсутствии регресса заболевания после лечебных мероприятий.
Схема алгоритма формирования групп риска по критерию 3
"Наличие профессиональных заболеваний и признаков"

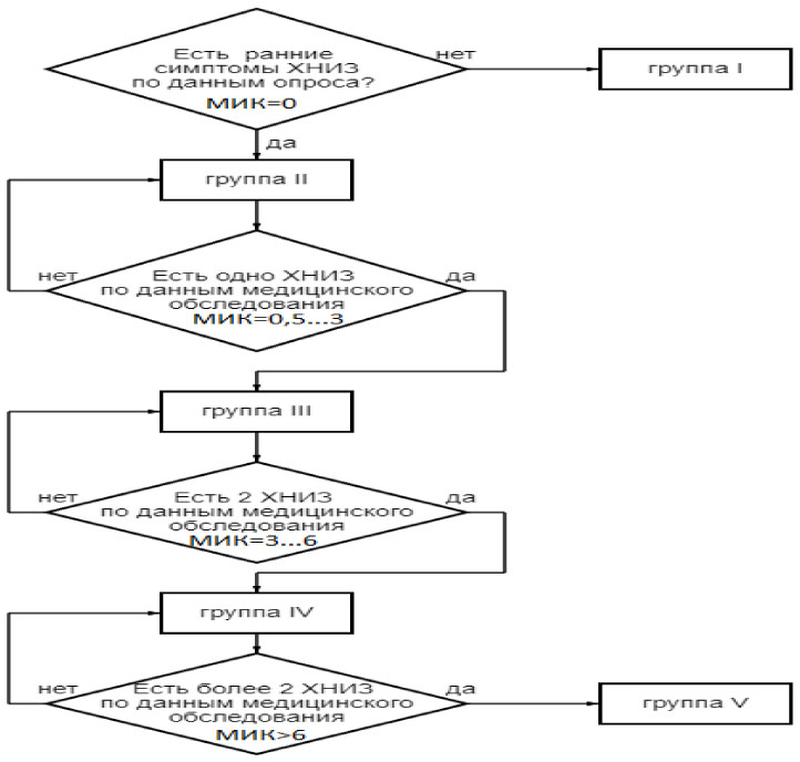
2.2.4. Алгоритм формирования групп риска по критерию N 4 "Наличие ХНИЗ, БСУТ - и (или) другой общесоматической патологии, или их признаков"
Формирование групп риска по критерию 4 "Наличие ХНИЗ, БСУТ и (или) другой общесоматической патологии, или их признаков" проводится на основе балльной оценки выявленных у работника ХНИЗ, БСУТ, других общесоматических заболеваний или их признаков с помощью модифицированного индекса коморбидности (МИК), разработанного на основании индекса коморбидности Чарлсона <1> в соответствии с таблицей 2 (с учетом возраста пациента).
--------------------------------
<1> Индекс коморбидности Чарлсона определяется в зависимости от степени выраженности, тяжести и количества выявленных заболеваний по значимости полученного результата для прогноза вероятности выжить в течение предстоящих 10 лет с учетом возраста пациента.
Таблица 2 - Балльная оценка заболеваний для расчета
модифицированного индекса коморбидности (МИК)
Номер строки
Шкала балльных оценок
Заболевания
1
2
3
1
0,5
заболевания и состояния, не представляющие прямой угрозы для жизни работника (гиперхолестеринемия, полиневропатия, миопатия)
2
0,7
некоторые ХНИЗ и БСУТ (гипертоническая болезнь, обструктивная болезнь легких, бронхит, заболевания опорно-двигательного аппарата - остеохондроз, радикулопатия)
3
1
инфаркт миокарда, застойная сердечная недостаточность, заболевание периферических артерий, цереброваскулярное заболевание, деменция, хроническое заболевание легких, болезнь соединительной ткани, язвенная болезнь, легкое поражение печени, сахарный диабет без осложнений
4
2
Гемиплегия, умеренная или тяжелая болезнь почек, сахарный диабет с поражением органов, злокачественная опухоль без метастазов, лейкемия, лимфомы
5
3
Умеренное или тяжелое поражение печени
6
6
Метастазирующие злокачественные опухоли, СПИД (болезнь, а не только виремия)
Для расчета модифицированного индекса коморбидности (МИК) используется следующий алгоритм:
1) суммируются балльные оценки заболеваний, выявленных у работника, в соответствии со шкалой 2 по таблице 2;
2) к полученной сумме добавляется по 1 баллу на каждую декаду жизни работника при превышении им 40-летнего возраста (т.е. при 50 годах - 1 балл, при 60 - 2 балла, и т.д.).
Расчет проводится по формуле (1):

(1)
где
- балльная оценка i-го заболевания, определяется по таблице 2; n - количество заболеваний, k - дополнительный балл за каждую декаду жизни работника при превышении им 40-летнего возраста (50 лет - k = 1, 60 лет - k = 2 и т.д.).
Далее формирование групп риска по критерию 4 производится по следующим признакам:
группа 1 - признаки ХНИЗ, БСУТ или другой общесоматической патологии отсутствуют;
группа 2 - имеются ранние симптомы или начальные формы ХНИЗ, БСУТ, выявленные по данным анкетного или медицинского опроса (специфические жалобы), диагноза заболевания нет, модифицированный индекс коморбидности составляет 0 баллов;
группа 3 - имеются ХНИЗ, БСУТ, другая общесоматическая патология или их признаки, выявленные по данным медицинского обследования с применением лабораторных и инструментальных методов, модифицированный индекс коморбидности составляет от 0,5 до 3 баллов;
группа 4 - имеются ХНИЗ, БСУТ, другая - общесоматическая патология, симптомы и синдромы, способствующие ухудшению состояния работника при воздействии вредных производственных факторов, выявленные по данным медицинского обследования с применением лабораторных и инструментальных методов, модифицированный индекс коморбидности составляет от 3 до 6 баллов;
группа 5 - имеются два и более ХНИЗ и (или) БСУТ, другая общесоматическая патология, выявленные по данным медицинского обследования с применением лабораторных и инструментальных методов, медицинской документацией, модифицированный индекс коморбидности составляет 6 баллов и более.
Схема алгоритма формирования групп риска по критерию 4
"Наличие ХНИЗ, БСУТ - или другой общесоматической патологии
или их признаков"

2.2.5. Алгоритм формирования групп риска по критерию N 5 "Факторы риска (ФР), повышающие вероятность развития ПЗ, ХНИЗ, БСУТ и других общесоматических заболеваний, выявленные по данным анкетного опроса"
Перечень факторов риска, в соответствии с Приказом N 29н, установленных по данным анкетного опроса включает факторы, связанные с:
а) отягощенной наследственностью (жалобы, симптомы, характерные для следующих неинфекционных заболеваний и состояний: стенокардии, перенесенной транзиторной ишемической атаки или острого нарушения мозгового кровообращения, хронической обструктивной болезни легких, заболеваний желудочно-кишечного тракта, дорсопатий, др.;
б) образом жизни (поведенческие), повышающие вероятность развития хронических неинфекционных заболеваний (табакокурение, пагубное потребление алкоголя, наркотических средств и психотропных веществ без назначения врача, характер питания, физическая активность). Кроме того, в число ФР включено наличие профессионального стресса (ПС) и степень его выраженности по опроснику ДОРС.
Формирование групп риска по критерию 5 "Факторы риска, повышающие вероятность развития ПЗ, ХНИЗ, БСУТ", проводится с учетом степени выраженности (низкой, умеренной, высокой) следующих факторов: табакокурение, прием алкоголя (отдельно для мужчин и женщин), характер питания (наличие и степень ожирения), наличия гиподинамии, отягощенной наследственности, а также с учетом одновременного наличия нескольких ФР низкой, умеренной или высокой степени выраженности, численные критерии которых, приведены в Приложении.
Схема алгоритма формирования групп риска по критерию 5
"Факторы риска (ФР), повышающие вероятность развития ПЗ,
ХНИЗ, БСУТ, выявленные по данным анкетного опроса"

2.2.6. Алгоритм формирования групп риска по критерию N 6 "Медицинский прогноз риска возникновения и течения заболевания"
Формирование групп риска по критерию "Медицинский прогноз риска возникновения и течения заболевания" основывается на учете следующих признаков и их сочетаний:
наличие прогрессирования заболевания после ограничения/прекращения контакта с производственным фактором;
наличие неустраненных или неустранимых факторов риска, способствующих развитию ПЗ, ХНИЗ, БСУТ;
наличие противопоказаний к продолжению работы;
эффективность проводимых профилактических мероприятий: оздоровительных, лечебных и реабилитационных, в связи с потерей здоровья.
Формирование групп риска по критерию N 7 проводится на основании следующих показателей:
прогноз является благоприятным (1 группа риска), если:
уровни воздействующих вредных производственных факторов находятся в допустимых пределах;
отсутствует контакт с веществами-аллергенами, веществами, опасными для репродуктивного здоровья или обладающими остронаправленным действием, канцерогенами любой природы;
отсутствуют факторы риска, повышающие вероятность развития ХНИЗ.
прогноз является благоприятным (2 группа риска), если:
имеются признаки воздействия производственного фактора (специфические жалобы, выявленные по данным анкетного или медицинского опроса) при отсутствии клинических проявлений патологии;
имеются факторы риска, повышающие вероятность развития ХНИЗ, низкой степени выраженности (с учетом применяемого комплекса мер профилактики).
прогноз является относительно благоприятным (3 группа риска), если:
имеются ранние признаки воздействия ВОПФ или начальные формы ПЗ:
имеется ХНИЗ, БСУТ, другое общесоматическое заболевание начальной - средней тяжести течения;
имеются факторы риска, повышающие вероятность развития ПЗ, ХНИЗ, БСУТ, умеренной степени выраженности (с учетом применяемого комплекса мер профилактики).
прогноз является неблагоприятным (4 группа риска), если:
имеются медицинские противопоказания к работе, устраненные профилактическими мероприятиями, но требующие медицинского контроля;
отмечается прогрессирование ПЗ после профилактических мероприятий и (или) прекращения контакта с производственными и непроизводственными факторами риска, с учетом применяемого комплекса мер профилактики;
отмечается прогрессирование ХНИЗ, БСУТ или другого общесоматического заболевания после профилактических мероприятий и (или) прекращения контакта с факторами риска, с учетом применяемого комплекса мер профилактики;
имеется коморбидный фон, МИК более 3.
прогноз является неблагоприятным (5 группа риска), если:
имеются медицинские противопоказания к работе после проведенного лечения и реабилитации, и возникает необходимость рассмотрения вопроса о переводе на другую работу или прекращения трудовой деятельности.
Схема алгоритма формирования групп риска
по критерию 6 "Медицинский прогноз риска возникновения
и течения заболевания"

2.2.7. Алгоритм формирования групп риска по критерию N 7 "Общие мероприятия по снижению риска".
Группы риска по критерию N 7 не определяются. Рассматривается только 2 варианта - выполняются ли дополнительные мероприятия или нет.
Проводится проверка выполнения ранее выданных рекомендаций.
К дополнительным мероприятиям по снижению риска относятся:
наличие у работодателя программы выполнения комплекса профилактических мероприятий с доказанной эффективностью внедрения: применяется дополнительный ПК (при необходимости - СОУТ), усовершенствована организация технологического процесса, внедрены РТО, произведена замена технологий, оборудования, выполнены работы по оптимизации воздушной и световой среды - рабочие места оборудованы системами вентиляции и освещения по рекомендациям специалистов, работники снабжены наиболее эффективными СИЗ, осуществляется контроль их применения, созданы условия для реализации программ ЗОЖ, обеспечивающие в целом реальное снижение уровней воздействия вредных факторов и факторов риска, проведен анкетный опрос работников, подтверждающий улучшение состояния производственной среды, ослабление профессионального стресса;
осуществление необходимых мероприятий в объеме: производственного контроля, СОУТ, обеспечение более эффективными СИЗ, РТО.
2.2.8. Алгоритм формирования групп риска по критерию N 8 "Мероприятия медицинской профилактики".
Группы риска по критерию N 8 не определяются. Рассматривается только 2 варианта - выполняются ли дополнительные мероприятия или нет:
проводится ли проверка выполнения ранее выданных рекомендаций. К рекомендованным мероприятиям по снижению риска относятся:
соблюдение регламента ПМО, диспансерного наблюдения;
проведение комплекса оздоровительных, лечебных, реабилитационных мероприятий, в т.ч. СКЛ, с доказанной эффективностью (1 или 2 раза в год в зависимости от выданных рекомендаций);
предусмотрен ли комплекс оздоровительных, лечебных, реабилитационных мероприятий, в т.ч. СКЛ, с доказанной эффективностью (1 или 2 раза в год), или перевод на другое рабочее место со сниженными вредными факторами, или меры не требуются при соблюдении регламента ПМО.
Схема алгоритма формирования групп риска по критерию 7
"Общие (гигиенические) мероприятия по снижению риска"
и критерию 8 "Мероприятия медицинской профилактики"

3. Определение промежуточной и итоговой группы
риска развития заболеваний у работающих во вредных
и (или) опасных условиях труда
3.1. Общий порядок определения итоговой группы риска
3.1.1. Для определения итоговой группы риска необходима оценка групп риска по всем 8-ми критериям.
3.1.2. Критерии по одной группе риска не связаны между собой. Для каждого работника итоговая группа риска может быть установлена по различным значениям групп риска по 8-ми критериям.
3.1.3. Определение итоговой группы риска производится в два этапа.
Первый этап предусматривает определение промежуточной группы риска по результатам оценки групп риска по критериям 1 - 6.
На втором этапе, на основании группы риска, установленной при оценке критериев 1 - 6 при выполнении первого этапа, проводится определение итоговой группы риска по результатам оценки групп риска по критериям 7 - 8.
3.2. Порядок определения итоговой группы риска.
3.2.1. Основные положения.
Итоговая группа риска развития заболеваний у работающих во вредных и (или) опасных условиях труда присваивается с учетом установленных групп риска по 8-ми критериям, перечень которых, приведен в п. 2.1.
Основным при определении итоговой группы риска является критерий 3 - "Наличие профессиональных заболеваний или их признаков".
Итоговая группа риска не может быть ниже группы риска, установленной по основному критерию (3).
Повышение итоговый группы риска более, чем на 2 ступени, по сравнению с группами риска по основному критерию, не производится.
Итоговая группа риска не может быть выше пятой группы.
3.2.2. Первый этап. Определение промежуточной группы риска по критериям 1 - 6.
Для определения промежуточной группы риска за основу принимается значение группы риска по основному критерию (3).
Промежуточная группа риска может быть повышена на 1 или 2 ступени, в зависимости от значений групп риска по остальным критериям (1, 2, 4, 5, 6).
3.2.3. Второй этап. Определение итоговой группы риска с учетом критериев 7 - 8.
Итоговая группа риска может быть понижена на 1 ступень по отношению к рассчитанной промежуточной группе риска, в зависимости от значений групп риска по критериям 7 и 8.
3.3. Алгоритм установления итоговой группы риска.
3.3.1. Производится оценка значения группы риска по критерию 3 и определяется промежуточная группа риска.
Промежуточная группа риска соответствует группе риска по основному критерию, если:
по остальным критериям (1, 2, 4 - 6) она меньше или аналогична;
по одному из остальных критериев (1, 2, 4 - 6) имеется превышение группы риска на одну ступень, по отношению к основному критерию (3).
3.3.2. Промежуточная группа риска повышается на 1 ступень, по сравнению с группой риска по основному критерию, если:
одновременно по двум или более критериям (1, 2, 4 - 6), имеется превышение группы риска по основному критерию, на одну ступень;
группа риска по двум критериям (1, 2, 4 - 6) превышает группу риска по основному критерию, на две ступени.
3.3.3. Промежуточная группа риска повышается на 2 ступени, по сравнению с группой риска по основному критерию, если:
группа риска по одному или нескольким критериям (1, 2, 4 - 6) превышает группу риска по основному критерию на три и более ступени,
группы риска более, чем по двум критериям (1, 2, 4 - 6), превышают группу риска по основному критерию на две ступени.
3.3.4. На основании результатов определения промежуточной группы риска производится расчет итоговой группы.
Итоговая группа риска снижается на 1 ступень, но не ниже группы риска по основному критерию, если одновременно выполняется два условия:
на рабочем месте работодателем предусмотрена программа выполнения комплекса общих гигиенических мероприятий в целях снижения степени вредности работ и класса условий труда с доказанной эффективностью внедрения (критерий 7) или достигнуто снижение степени выраженности факторов риска;
в отношении работника работодателем, медицинскими организациями осуществляются полный комплекс мероприятий медицинской профилактики, необходимых работнику с учетом состояния его здоровья (критерий 8).
В том случае, если необходимые дополнительные мероприятия, указанные в описании критериев 7 и 8, не выполняются или выполняются не в полном объеме, изменения в значении промежуточной группы риска не производятся.
3.3.5. Установленная в результате проведенных расчетов группа риска признается итоговой для конкретного работника.
4. Алгоритм расчета индивидуального суммарного
профессионального риска (ИСПР) и усредненного суммарного
профессионального (УСПР) риска по предприятию
4.1. По результатам формирования групп риска для отдельного работника производится расчет индивидуального суммарного профессионального риска (ИСПР) в баллах, путем сложения всех значений групп риска для данного работника по всем критериям в соответствии с формулой (2):

(2)
где ГРКРi - балльное значение группы риска по i-му критерию;
При этом:
- 1-ой группе "Малый риск" соответствует 0 баллов,
- 2-ой группе "Умеренный риск" - 1 балл,
- 3-ей группе "Средний риск" - 2 балла,
- 4-ой группе "Высокий риск" - 3 балла,
- 5-ой группе "Очень высокий риск"/"Экстремально высокий риск" - 4 балла.
Максимальное количество баллов, которое может быть установлено в результате расчета индивидуального суммарного профессионального риска по критериям 1 - 6, составляет 24 балла, учитывая, что в расчет принимаются только значения групп риска по 6-ти критериям - 1 - 6 (так как по критериям 7 и 8 группы риска не устанавливаются), при этом по каждой из групп риска по 6-ти критериям можно максимально набрать 4 балла.
4.2. Показатель Индивидуальный суммарный профессиональный риск (ИСПР), наряду с итоговой группой риска, является характеристикой профессионального риска развития ПЗ, БСУТ по результатам предварительных и периодических медицинских осмотров с учетом дополнительных критериев для каждого отдельного работника предприятия.
Например, по результатам формирования групп риска для работника Р. определена 4-ая группа риска, ИСПР составил 17.
Данная характеристика выносится в заключение. По этим показателям может осуществляться наблюдение за состоянием работника в течение трудового стажа, динамикой его уровня риска развития ПЗ на основании результатов ПМО.
4.3. Для мониторинга состояния здоровья коллектива на предприятии может быть использован усредненный суммарный профессиональный риск (УСПР), рассчитываемый по результатам проведения оценки групп риска работников по данным ПМО. УСПР представляет собой отношение суммы всех значений ИСПР обследованных работников к общему количеству работников, прошедших ПМО, и рассчитывается в соответствии с формулой (3):

(3)
где ИСПРi - значение индивидуального суммарного профессионального риска i-го работника предприятия, прошедшего ПМО; N - общее количество работников предприятия, прошедших ПМО.
Показатель может быть использован для оценки эффективности профилактических мероприятий и мониторинга.
5. Заключение по результатам формирования групп риска.
По результатам формирования групп риска составляется заключение, в котором отражаются:
группы риска лиц, поступающих на работу, или работников предприятия, прошедших ПМО;
распределение работающих по группам риска на предприятии;
положения, которые должны войти в коллективные договоры, для осуществления планирования и реализации комплексных программ улучшения условий труда на рабочих местах предприятия и проведения медико-профилактических мероприятий в отношении работающих высоких групп риска;
вывод по результатам ежегодного контроля состояния профессионального здоровья коллектива на предприятии по соотношению групп риска работающих и его динамики за несколько лет наблюдения с оценкой эффективности мероприятий.
6. Этапы формирования групп риска.
Методика формирования групп риска развития профессиональных заболеваний по результатам предварительных и периодических медицинских осмотров включает четыре этапа.
Первый этап. На основании списков работников, подлежащих медицинским осмотрам, составляемых работодателем, с представлением всех необходимых сведений в соответствии с Приказом 29н и дополнительной информации о стаже работы в контакте с вредным и (или) опасным производственным фактором, выполняется анализ перечня вредных и/или опасных производственных факторов и работ, при выполнении которых проводятся обязательные предварительные и периодические медицинские осмотры (обследования) работников, в целях определения характера потенциального воздействия производственных факторов на организм работника. На данном этапе учитывают перечень вредных и/или опасных производственных факторов на основании результатов специальной оценки условий труда, результатов лабораторных измерений, исследований и испытаний, полученных в рамках контрольно-надзорной деятельности и результатов производственного лабораторного контроля. Кроме анализа перечня производственных факторов, имеющих превышения ПДК/ПДУ на рабочем месте, в обязательном порядке проводят оценку значимости производственных факторов для тех работников, на рабочих местах которых установлен только факт контакта с химическими веществами-аллергенами, химическими веществами, опасными для репродуктивного здоровья человека, химическими веществами, обладающими остронаправленным действием, канцерогенами любой природы.
Второй этап. Определение физического состояния конкретного работника (в том числе состояния органов-мишеней и наличия общесоматической патологии) в рамках проведения предварительного и периодического медицинского осмотра или на основании анализа результатов ранее проведенных (не позднее одного года или двух лет - в соответствии с Приказом 29н) предварительного или периодического осмотра, диспансеризации, иных медицинских осмотров, выявление ранних признаков воздействия ВПФ, начальной формы профессионального заболевания или диагноза профессионального заболевания (в условиях профцентра). Решение о наличии у работника профессионального заболевания принимается на основании акта о случае профессионального заболевания, который оформляется в соответствии с установленным порядком (Постановление Правительства Российской Федерации от 05.07.2022 N 1206 "О порядке расследования и учета случаев профессиональных заболеваний работников").
Третий этап. Отнесение работника к одной из 5 групп риска развития профессионального заболевания (конкретной нозологической формы). Группа риска устанавливается профпатологом в медицинской организации, проводящей ПМО или в профцентре, на основании сопоставления:
результатов опроса, физикального осмотра, клинического, инструментальных и лабораторных обследований в рамках предварительного и периодического медицинского осмотра;
результатов специальной оценки условий труда, лабораторных измерений, исследований и испытаний, полученных в рамках контрольно-надзорной деятельности и производственного контроля;
анализа трудового стажа в условиях воздействия на работника вредных и/или опасных производственных факторов и данных о сроках развития профессиональной патологии, полученных в клинических и эпидемиологических исследованиях (в соответствии с Федеральными клиническими рекомендациями, утвержденными для каждой нозологической формы в установленном порядке);
анализа факторов риска, влияющих на вероятность развития, сроки формирования и течение профессионального заболевания, наличие ХНИЗ (артериальная гипертония, болезни эндокринной системы, нарушение обмена веществ, сахарный диабет, хронические заболевания легких и др.), БСУТ, отягощенная наследственность;
анализа поведенческих факторов риска - образа жизни (курение, потребление алкоголя, наркотических средств, психотропных веществ без назначения врача, характер питания, физическая активность);
анализа медицинского прогноза профессионального заболевания в случае его развития, с учетом:
тяжести течения, приводящая к стойкой или частичной утрате профессиональной или общей трудоспособности;
решения вопросов о необходимости смены профессии и рационального трудоустройства;
наличия признаков прогрессирования заболевания после прекращения контакта с фактором.
По результатам проведения ПМО, в случае отнесения работника к высоким группам риска (3, 4, 5) или при выявлении признаков воздействия ВПФ (группа 2), стаже работы до 10 - 15 лет и наличии факторов риска, он может быть направлен в профцентр для проведения внеочередного обследования, лечения и реабилитации, в целях предотвращения дальнейшего развития ранних признаков воздействия ВПФ и начальных форм ПЗ и прогрессирования в более выраженные формы заболеваний.
Четвертый этап. Разработка программы проведения мер профилактики - общегигиенических (работодателем) и медицинских (в медицинской организации, проводящей ПМО или в профцентре) и их реализация с контролем эффективности.

Общая схема последовательности расчета основных
показателей по результатам формирования групп риска:
ГРкр3 - группа риска по критерию 3 "Наличие профессиональных
заболеваний или их признаков", остальные критерии (1, 2,
4 - 6) - критерии в соответствии п. 2.1 настоящих
Методических рекомендаций, ПГР - промежуточная
группа риска, ИГР - итоговая группа риска,
ГР - группа риска
7. Характеристика групп риска развития
профессиональных заболеваний.
1 группа - малый риск - имеются превышения гигиенических нормативов факторов производственной среды и трудового процесса (но не выше класса 3.1) или контакт с химическими веществами-аллергенами, химическими веществами, опасными для репродуктивного здоровья человека, химическими веществами, обладающими остронаправленным действием, канцерогенами любой природы; трудовой стаж работы менее 10 лет (для некоторых факторов - менее 5 лет); отсутствуют какие-либо признаки нарушения функций органов и систем; не выявлены факторы риска, повышающие вероятность развития профессионального заболевания; могут присутствовать отдельные невыраженной степени факторы риска, прогноз благоприятный; проведение оздоровительных, лечебных, реабилитационных мероприятий не требуется.
2 группа - умеренный риск - имеются превышения гигиенических нормативов по отдельным факторам производственной среды и трудового процесса (но не выше класса 3.1) или имеется контакт с химическими веществами-аллергенами, химическими веществами, опасными для репродуктивного здоровья человека, химическими веществами, обладающими остронаправленным действием, канцерогенами любой природы; трудовой стаж работы - от 10 до 15 лет (для некоторых факторов - от 5 до 10 лет, для веществ, обладающих аллергенным, репротоксичным и т.п. действием - до 1 года); имеются нестойкие функциональные изменения органов и систем, носящие транзиторный характер; могут присутствовать отдельные признаки ХНИЗ, БСУТ (жалобы или начальные признаки), МИК = 0; выявлены отдельные факторы риска, повышающие вероятность развития профессионального заболевания; прогноз благоприятный; требуется проведение общегигиенических и лечебных профилактических мероприятий, возможно проведение оздоровительных мероприятий (факультативно, 1 раз в год).
3 группа - средний риск - имеются превышения гигиенических нормативов факторов производственной среды и трудового процесса, соответствующие классу условий труда 3.1 и выше; трудовой стаж работы до 15 лет; возможны ранние признаки воздействия ВОПФ, начальные формы профессиональных заболеваний в соответствии с действующими Федеральными клиническими рекомендациями, а также ХНИЗ или БСУТ, МИК = 0,5 - 3 балла; по результатам анкетирования и медицинского осмотра выявлены факторы риска, повышающих вероятность развития профессионального заболевания; прогноз относительно благоприятный, при условии организации системы интенсивных индивидуальных мер профилактики; требуется проведение общегигиенических, медицинских профилактических, лечебных, реабилитационных и оздоровительных мероприятий (обязательно 1 раз в год).
4 группа - высокий риск - имеются превышения гигиенических нормативов факторов производственный среды и трудового процесса, соответствующие классу 3.2 и выше; трудовой стаж работы до 20 лет; выявлены признаки профессиональных заболеваний в соответствии с действующими Федеральными клиническими рекомендациями, подтвержденные инструментальными и лабораторными методами обследования; может быть выявлено несколько ХНИЗ или БСУТ, МИК - от 3 до 6 баллов, присутствуют специфические и общие факторы риска по результатам анкетирования и медицинского осмотра, подтвержденные данными лабораторных и инструментальных методов обследования, анамнез и наследственность могут быть отягощены. Прогноз неблагоприятный, однако необходимо принятие интенсивных предупреждающих мероприятий - организация программ общегигиенической профилактики, интенсивной медикаментозной поддержки и реабилитации. При необходимости - решение вопросов профпригодности, смены профессии, временного или постоянного трудоустройства на работу, не связанную с воздействием ВОПФ, проведение лечебных и оздоровительных мероприятий (обязательно 2 раза в год, 1 раз в центре профпатологии).
5 группа - очень высокий риск/экстремально высокий риск - имеются превышения гигиенических нормативов факторов производственный среды и трудового процесса, соответствующие классу 3.2 и выше; трудовой стаж работы до 20 лет и более; у работников наблюдается клиническая картина профессиональных заболеваний в соответствии с действующими Федеральными клиническими рекомендациями, подтвержденных инструментальными и лабораторными методами обследования, а также ХНИЗ, БСУТ, МИК - 6 баллов и более и (или) отсутствует регресс заболеваний после проведения лечебных мероприятий; выявлены факторы риска по данным результатов анкетирования и медицинского осмотра с подтверждением лабораторными и инструментальными методами обследования; требуется решение вопросов профпригодности, возможно перевод на другое место работы (рациональное трудоустройство), требуется разработка программы проведения общегигиенических, медицинских профилактических, лечебных, реабилитационных и оздоровительных мероприятий (обязательно 2 раза в год в центре профпатологии).
8. Порядок сбора исходных данных.
Формирование групп риска по предложенной методике может быть осуществлено как вручную, с применением с таблиц Exel, так и в автоматическом режиме. Для этих целей разработана автоматизированная программа сбора, обработки и анализа первичной информации, касающейся ранних признаков воздействия ВОПФ и начальных форм профессиональных и хронических неинфекционных заболеваний, в том числе связанных с работой, а также исходных данных по другим разработанным критериям.
Формирование групп риска развития профессиональных заболеваний на основе результатов ПМО осуществляют медицинские организации, его проводящие.
Для обеспечения внесения данных, используемых при формировании групп риска, необходимо подключение медицинских организаций (МО) к подсистеме Федерального реестра электронных медицинских документов Единой государственной информационной системы в сфере здравоохранения (РЭМД ЕГИСЗ). Однако при отсутствии такого подключения возможно введение исходных данных в программу в ручном режиме.
По результатам предварительного (периодического) медицинского осмотра (обследования) (ПМО) медицинские организации формируют структурированный электронный медицинский документ (СЭМД), который вместе со связанными документами размещается на Портале Минздрава (https://git.minzdrav.gov.ru/semd/1.2.643.5.1.13.13.14.51.9/-/tree/main) и передается в ЕГИСЗ.
Для внесения данных, необходимых для формирования групп риска развития профессионального заболевания (ФГР ПЗ), в существующих СЭМД по результатам ПМО организованы дополнительные поля. Кроме того, в СЭМД вносятся данные о профмаршруте, классах условий труда работников, предоставляемые работодателями, а также сведения о факторах риска.
Поскольку при ФГР ПЗ учитываются также такие данные, как класс условий труда и профмаршрут, которые отсутствуют в СЭМД, эти данные необходимо дополнительно запрашивать напрямую у работодателя.
Процедура определения группы риска работника на основании разработанных критериев проводится после каждого прохождения работником ПМО. Результаты заносятся в его электронную медицинскую карту и доводятся до сведения работника и работодателя. Исходя из полученных результатов профпатолог разрабатывает меры медицинской профилактики, а работодатель - общегигиенические профилактические мероприятия. Для работающих, отнесенных к 3, 4 и 5 группам риска, разрабатываются индивидуальные программы профилактики и реабилитации.

Общая организационная схема управления здоровьем
работающих в контакте с ВОПФ с использованием разработанной
методологии ФГР ПЗ
Для формирования групп риска развития некоторых наиболее распространенных профессиональных заболеваний (вибрационной болезни, нейросенсорной тугоухости, дорсопатии, хронической обструктивной болезни легких) разработаны отдельные медико-профилактические технологии на основе настоящей методики по результатам предварительных и периодических медицинских осмотров.
Результаты оценки индивидуального профессионального риска каждого работника, прошедшего ПМО, доводятся до сведения работодателя и работника. Разработанная (при необходимости) индивидуальная программа профилактики и реабилитации должна в обязательном порядке выполняться работником.
9. Оценка эффективности проведения профилактических мероприятий по результатам формирования групп риска
Эффективность мероприятий рассматривается с медицинской, социальной и экономической точки зрения.
Медицинский эффект профилактических мероприятий выражается показателями, определяющими уровень и характер заболеваемости, ее тенденциями, числом заболевших и здоровых лиц; показателями, характеризующими качество медицинской помощи. Социальный эффект охраны здоровья измеряется такими показателями, как продолжительность, качество жизни, степень удовлетворенности трудом и т.п. Экономический эффект определяется соотношением затрат к экономии или доходам предприятия.
Следует, однако, иметь в виду, что профилактика, в первую очередь, направлена на снижение нездоровья и предупреждение смерти, а не на экономию денежных средств. При этом принцип адекватности профилактики предусматривает реализацию профилактических мер на индивидуальном, коллективном и государственном уровне.
Эффективность, выраженная в снижении степени профессионального риска развития профессиональных заболеваний на предприятии (ЭГР), определяется по формуле (4).

(4)
В качестве критериев эффективности проведения профилактических мероприятий по результатам формирования групп риска профессиональных заболеваний используются следующие показатели:
сведения об отнесении работников с выявленными ранними признаками воздействия на здоровье вредных и (или) опасных производственных факторов к группам риска развития профессиональных заболеваний до и после прохождения профилактики профессиональных заболеваний в реабилитационных центрах СФР;
количество и соотношение числа работающих, относящихся к пяти группам риска;
результаты оценки динамики распространенности ПЗ, ХНИЗ, БСУТ и их ранних признаков и начальных форм среди работающих предприятия;
результаты оценки количества случаев ранних признаков воздействия ВОПФ, начальных или сформировавшихся форм заболеваний в группах работающих, условия труда которых по данным СОУТ (ПК или других систем оценки условий труда), отнесены ко 2-ому (допустимому) классу условий труда или возникших при стаже работы в условиях ВОПФ, составляющем менее 5 лет;
результаты оценки динамики распространенности факторов риска среди работающих предприятия;
результаты мониторинга индивидуального суммарного профессионального риска (ИСПР) каждого работника, проходящего ПМО;
результаты мониторинга состояния здоровья коллектива на предприятии по усредненному суммарному профессиональному риску (УСПР);
эффективность, рассчитанная по указанной выше формуле (4).
Все показатели оцениваются ежегодно в динамике по результатам проведения ПМО - до и после проведения профилактических мероприятий и позволяют, таким образом, дать оценку их эффективности. Полученные данные включаются в заключение по результатам формирования групп риска развития профессиональных заболеваний на предприятии.
10. Мероприятия по профилактике профессиональных заболеваний
и ХНИЗ в разных группах риска
Схема общих неспецифических мероприятий по профилактике профессиональных заболеваний, ХНИЗ и БСУТ в зависимости от группы риска, осуществляемых в медицинских организациях, на уровне работодателя и работника, приведена в Таблице 3.
Таблица 3 - Общие неспецифические мероприятия по профилактике профессиональных заболеваний, ХНИЗ и БСУТ в зависимости от группы риска
Перечень мероприятий
Группа 1 малый риск Группа 2 умеренный риск
Группа 3 средний риск
Группа 4 высокий риск Группа 5 очень высокий риск/экстремально высокий риск
Медицинские мероприятия
Осмотр врачом-специалистом в рамках обязательного медицинского осмотра
Динамическое наблюдение у врача-специалиста
Динамическое наблюдение у врача-специалиста. Профилактическое назначение курсов терапии
Проведение периодического медицинского осмотра
Проведение ПМО в медицинской организации у нестажированных работников, при стаже более 5 лет проведение ПМО в центре профпатологии. При необходимости возможно внеочередное проведение обследования в условия профцентра.
В медицинской организации или в центре профпатологии в целях выявления ранних признаков воздействия ВОПФ на состояние здоровья работников или начальных форм ПЗ, ХНИЗ, БСУТ, медицинского наблюдения, углубленного обследования при необходимости, СКЛ, курсов реабилитации по показаниям.
В центре профпатологии
Мероприятия работодателя
Рациональная организация труда. Контроль соблюдения режима труда и отдыха. Контроль использования работником СИЗ. Совершенствование производственного процесса
Рациональная организация труда. Контроль соблюдения РТО. Контроль использования работником СИЗ. Совершенствование производственного процесса. Организация профилактических физиотерапевтических процедур на предприятии. Оказание содействия в организации СКЛ, курсов реабилитации.
Рациональная организация труда. Контроль соблюдения РТО. Контроль использования работником СИЗ. Совершенствование производственного процесса. Организация профилактических физиотерапевтических процедур на предприятии. Оказание содействия в организации СКЛ, курсов реабилитации. При наличии рекомендаций ЦПП и согласия работника - рациональное трудоустройство работника
Мероприятия работника
Отказ от вредных привычек. ЗОЖ. Обязательное применение СИЗ, соблюдение РТО при их регламентации. Адекватная физическая активность. Контроль массы тела. Выполнение рекомендаций врачей-специалистов
Приложение
КРИТЕРИИ ОЦЕНКИ ФАКТОРОВ РИСКА
Таблица П.1. - Критерии оценки риска табакокурения
Критерий
Степени риска табакокурения
Низкая степень
Умеренная степень
Высокая степень
индекс пачка/лет
менее 10
10 - 40
Более 40
Расчет интенсивности курения проводится по формуле П1.
Таблица П.2. - Критерии оценки риска употребления алкоголя
Пол
Степени риска потребления алкоголя (АЕ)
Низкая степень
Умеренная степень
Высокая степень
Мужчины
не более 2 - 4
4,1 - 9
> 9
Женщины
не более 1 - 2
2,1 - 6
> 6
Примечание. АЕ - алкогольная единица, средняя величина которой составляет 10 г или 12,7 мл чистого спирта (этанола) в расчете на 1 день. В пересчете на алкогольные напитки разной крепости 1 АЕ может быть представлена как 30 мл крепких (
40% алкоголя) напитков: водка, виски, коньяк и др.; 100 мл вина (13% алкоголя) или 250 мл пива (5% алкоголя).
Таблица П.3. - Критерии оценки избыточной массы тела и ожирения
Индекс массы тела ИМТ
Классификация
Оценка степени выраженности фактора риска
Меньше 16
Выраженный дефицит массы тела
Умеренная
16 - 18,5
Недостаточная масса тела
Низкая
18,5 - 25
Нормальная масса тела
Нет
25 - 30
Избыточная масса тела (предожирение)
Низкая
30 - 35
Ожирение 1-ой степени
Умеренная
35 - 40
Ожирение 2-ой степени
Высокая
Больше 40
Ожирение 3-ой степени
Очень высокая
Расчет Индекса массы тела (ИМТ) проводится по формуле (П2):
ИМТ = ВЕС / РОСТ2 (кг/м2)
(П2)
Таблица П.4. - Критерии оценки гиподинамии по опроснику IPAQ
ВОЗРАСТ, ЛЕТ
СУММА БАЛЛОВ
18 - 39
< 21
40 - 65
< 14
> 65
< 7
На основе подсчета суммы баллов, в соответствии с опросником, приведенным в таблице П.5, определяется наличие признаков гиподинамии у работника.
Таблица П.5. - Опросник IPAQ
N вопроса
Вопрос
Ответ
Баллы
1
Сколько раз в неделю Вы занимаетесь интенсивной физической нагрузкой, такой как поднятие тяжестей, копание, аэробика или быстрая езда на велосипеде?
__ дней
= число дней
2
Сколько обычно длится Ваша интенсивная физическая нагрузка?
до 10 мин
0
10 - 20 мин
1
20 - 40 мин
3
40 - 60 мин
5
1 ч и более
7
3
Сколько раз в неделю Вы занимаетесь умеренной физической нагрузкой, такой как переноска легких грузов, езда на велосипеде в обычном темпе или парный теннис?
__ дней
= число дней
4
Сколько обычно длится Ваша умеренная физическая нагрузка?
до 20 мин
0
20 - 40 мин
1
40 - 60 мин
3
60 - 90 мин
5
1,5 ч и более
7
5
Сколько дней в неделю Вы ходите пешком?
__ дней
= число дней
6
Какова обычная продолжительность Ваших пеших прогулок в течение дня?
до 20 мин
0
20 - 40 мин
1
40 - 60 мин
3
60 - 90 мин
5
1,5 ч и более
7
7
Сколько часов Вы обычно проводите в сидячем положении
8 ч и более
0
7 - 8 ч
1
6 - 7 ч
2
5 - 6 ч
3
4 - 5 ч
4
3 - 4 ч
5
1 - 3 ч
6
Менее 1 ч
7
Таблица П.6 - Критерии оценки профессионального стресса по опроснику ДОРС
Группы риска Критерии формирования групп риска
Группа 1
Малый риск
Группа 2
Умеренный риск
Группа 3
Средний риск
Группа 4
Высокий риск
Группа 5
Очень высокий риск/Экстремально высокий риск
Подтверждение профессионального стресса тестированием по опроснику ДОРС
- значения индексов
-
ИУ, ИМ - до 15
ИП, ИС - до 16
ИУ, ИМ - от 16 до 25
ИП, ИС - от 17 до 24
ИУ - от 26 до 31
ИМ - от 26 до 30
ИП, ИС - от 25 до 30
ИУ - от 32 и выше
ИМ, ИП, ИС - от 31 и выше
- оценка степени ПС
низкая
умеренная
выраженная
высокая
Примечание. Индекс утомления (ИУ), индекс монотонии (ИП), индекс пресыщения (ИИ), индекс стресса (ИС)
Расчет индексов проводится в соответствии с валидированным опросником ДОРС, приведенным ниже в п. П.7.
Таблица П.7. Валидированный опросник ДОРС для выявления профессионального стресса - Опросник ДОРС "Дифференцированная оценка состояний сниженной работоспособности (утомление - монотония - пресыщение - стресс)", разраб. Леонова А.Б., Величковская С.Б. (1984, 2002) на основе теста BMSII нем. психологов Х. Пласа и Р. Рихтера (H.E. Plath, P. Richter).
Цель: определение уровня выраженности состояний сниженной работоспособности.
Инструкция: Вам предлагается ряд высказываний, характеризующих чувства и ощущения, которые могут возникнуть у вас в процессе работы. Прочитайте, пожалуйста, внимательно каждое из них и оцените, насколько оно соответствует вашим обычным переживаниям во время рабочего дня.
N
Утверждение
Почти никогда
Иногда
Часто
Почти всегда
1
Работа доставляет мне удовольствие
1
2
3
4
2
Я с легкостью могу полностью сконцентрироваться на работе
1
2
3
4
3
Работа не кажется мне "тупой" или слишком однообразной
1
2
3
4
4
Я работаю почти с отвращением
1
2
3
4
5
Я чувствую себя неповоротливым и сонным
1
2
3
4
6
Хотелось бы, чтобы в моей работе было побольше разнообразных заданий
1
2
3
4
7
У меня возникает чувство неуверенности при выполнении работы
1
2
3
4
8
На возникающие помехи и неполадки в работе я реагирую спокойно и собранно
1
2
3
4
9
Чтобы справляться с выполнением рабочих заданий, мне приходится затрачивать гораздо больше усилий, чем я привык
1
2
3
4
10
Моя работа идет без особого напряжения
11
Я теряю общий контроль над рабочей ситуацией
1
2
3
4
12
Я чувствую себя утомленным
1
2
3
4
13
Я продолжаю работать и дальше, хотя не испытываю особого интереса
1
2
3
4
14
Все, что происходит на моем рабочем месте, я могу контролировать без всякого напряжения
1
2
3
4
15
Я работаю с неохотой
1
2
3
4
16
Я пытаюсь изменить деятельность или отвлечься, чтобы преодолеть чувство усталости
1
2
3
4
17
Я нахожу свою работу достаточно приятной и интересной
1
2
3
4
18
Бывает, что в некоторых рабочих ситуациях я испытываю страх
1
2
3
4
19
На работе я вялый и безрадостный
1
2
3
4
20
Работа не очень тяготит меня
1
2
3
4
21
Мне приходится заставлять себя работать
1
2
3
4
22
Возникают ситуации, когда приходится мгновенно собраться и принимать решения, чтобы предотвратить возможные сбои и неполадки в работе
1
2
3
4
23
Во время работы мне хочется встать, немного размяться и подвигаться
1
2
3
4
24
Я на грани того, чтобы заснуть прямо за работой
1
2
3
4
25
Моя работа полна разнообразных заданий
1
2
3
4
26
Я с удовольствием выполняю свою работу
1
2
3
4
27
Мне кажется, что я легко могу справиться с любой поставленной передо мной рабочей задачей
1
2
3
4
28
Я собран и полностью включен в выполнение любого порученного мне задания
1
2
3
4
29
Я могу без труда принять все необходимые меры для преодоления сложных ситуаций
1
2
3
4
30
Время за работой пролетает незаметно
1
2
3
4
31
Я привык к тому, что в моей работе постоянно может случаться что-то непредвиденное
1
2
3
4
32
Я реагирую на происходящее недостаточно быстро
1
2
3
4
33
Я ловлю себя на ощущении, что время как бы остановилось
1
2
3
4
34
Мне становится не по себе при любом, даже незначительном, сбое или помехе в работе
1
2
3
4
35
Моя работа слишком однообразна, и я бы рад любому изменению в течении рабочего процесса
1
2
3
4
36
Я сыт по горло этой работой
1
2
3
4
37
Я чувствую себя измученным и совершенно избитым
1
2
3
4
38
Мне нетрудно самостоятельно принимать любые решения, касающиеся выполнения своей работы
1
2
3
4
39
В последнее время работа нс приносит мне и половины обычного удовольствия
1
2
3
4
40
Я чувствую нервозность и повышенную раздражительность
1
2
3
4
Списки утверждений ДОРС (в скобках указаны номера
вопросов и их оценка - "+" и "-")
Утомление
Монотония
Я легко могу полностью сконцентрироваться на работе (2/-). Чтобы справиться с выполнением рабочих заданий мне приходится затрачивать гораздо больше усилий, чем обычно (9/+). Моя работа "идет" без особого напряжения (10/-). Я теряю общий контроль над рабочей ситуацией (11/+). Я чувствую себя утомленным (12/+). Все, что происходит на моем рабочем месте, я могу контролировать без усилий (14/-).
Мне приходится заставлять себя работать (21/+). Мне кажется, что я могу легко справиться с любыми предъявляемыми ко мне требованиями (27/-). Я собран и полностью включен в выполнение всех стоящих предо мной задач (28/-). Я реагирую на происходящее недостаточно быстро (32/+).
Работа не кажется мне "тупой" или слишком однообразной (3/-). Я чувствую себя неповоротливым и сонным (5/+). Мне хотелось бы. чтобы в работе было побольше разнообразных заданий (6+). Я пытаюсь изменить деятельность или отвлечься, чтобы преодолеть чувство усталости (16/+). Во время работы мне хочется встать, немного подвигаться и размяться (23/+). Я на грани того, чтобы заснуть прямо на работе (24/+). Моя работа полна разнообразных заданий (25/-). Время за работой пролетает незаметно (30/-). Я ловлю себя на ощущении, что время как бы остановилось (33/+). Моя работа слишком однообразна, и я был бы рад любому изменению в течение рабочего процесса (35/+).
Психическое пресыщение
Стресс
Работа доставляет мне удовольствие (1/-). Я работаю почти с отвращением (4/+). Я продолжаю работать и дальше, но без всякого интереса (13/+). Я работаю с неохотой (15/+). Я нахожу свою работу достаточно приятной и интересной (17/-) На работе я вялый и безрадостный (19/+). Работа совсем не тяготит меня (20/-). Я охотно выполняю свою работу (26/-). Я сыт по горло этой работой (36/+). В последнее время работа не приносит мне и половины обычного удовольствия (39/+)
У меня возникает чувство неуверенности при выполнении своей работы (7/+). На возникающие помехи и неполадки в работе я реагирую спокойно и собранно (8/-). При возникновении некоторых рабочих ситуаций я испытываю страх (18/+) Мне приходится мгновенно собираться и принимать решения, чтобы предотвратить возможные неполадки и сбои в работе (22/+). Я могу без труда принять все необходимые меры для преодоления сложных ситуаций (29/-). Я уже привык к тому, что в процессе работы постоянно случается что-то непредвиденное (31/+). Мне становится не по себе при любом незначительном сбое или помехе в работе (34/+). Я чувствую себя измученным и совершенно разбитым (37/+). Мне не трудно самостоятельно принимать решения, касающиеся выполнения моей работы (38/-). Я чувствую нервозность и повышенную раздражительность (40/+)
В качестве основных показателей теста предложено использовать индексы разных видов состояний сниженной работоспособности, которые рассчитываются как суммы баллов, набранных обследуемым по пунктам, входящим в состав соответствующих шкал. Поскольку размерность всех шкал одинакова (по 10 пунктов на шкалу, min = 10 баллов и max = 40 баллов), то процедура расчета этих индексов проста и нс требует перевода в сопоставимые единицы измерения. Важно только учитывать тип формулировок, как "прямых" и "обратных" симптомов состояния ("+" и "-").
Обработка
Для оценки каждого состояния суммируются баллы в соответствии с формулой подсчета. Далее они сопоставляются с тестовыми нормами.
Формулы подсчета основных показателей:
Индекс утомления (ИУ) =
(9, 11, 12, 21, 32) -
(2, 10, 14, 27, 28) + 25
Индекс монотонии (ИМ) =
(5, 6, 16, 23, 24, 33, 35) -
(3, 25, 30) + 15
Индекс пресыщения (ИП) =
(4, 13, 15, 19, 36, 39) -
(1, 17, 20, 26) + 20
Индекс стресса (ИС) =
(7, 18, 22, 31, 34, 37, 40) -
(8, 29, 38) + 15
Тестовые нормы:
Степень выраженности состояния
ИУ
Индекс утомления
ИМ
Индекс монотонии
ИП
Индекс пресыщения
ИС
Индекс стресса
Низкая
до 15
до 15
до 16
до 16
Умеренная
от 16 до 25
от 16 до 25
от 17 до 24
от 17 до 24
Выраженная
от 26 до 3 1
от 26 до 30
от 25 до 30
от 25 до 30
Высокая
от 32 и выше
от 31 и выше
от 31 и выше
от 31 и выше
Общая анкета для сбора данных о факторах риска
и распределения их по группам риска
Таблица П.8 - Общая анкета для сбора данных о факторах риска и распределения их по группам риска (внести в столбце 2 исходные данные и произвести расчет значений ФР; обвести кружком установленную в результате расчета группу риска в строке "классификация" по соответствующему ФР).
Оценка риска
Исходные данные
Классификация по группам риска
Группа 1 Малый риск
Группа 2 Умеренный риск
Группа 3 Средний риск
Группа 4 Высокий риск
Группа 5 "Очень высокий риск"/"Экстремально высокий риск"
1
2
3
4
5
6
7
1. Табакокурение, индекс пачка
лет
Фактически:
количество сигарет, выкуриваемых в день
количество лет курения

Классификация:
нет
менее 10
10 - 40
- > 40
- > 40 в сочетании с прочими ФР
2. Употребления алкоголя, АЕ
Фактическое потребление напитков в день, к-во АЕ, из расчета 1 АЕ =
- 30 мл крепких (водка, виски, коньяк, др.);
- 100 мл вина, - 250 мл пива
Классификация, к-во АЕ
нет
хроническая алкогольная (наркотическая) зависимость 3 стадии, и (или) их осложнения
мужчины
< 2 - 4
4,1 - 9
> 9
женщины
< 1 - 2
2,1 - 6
> 6
3. Индекс массы тела ИМТ, кг/м2
Фактически:
Вес
Рост2
ИМТ = ВЕС / РОСТ2
Классификация ИМТ
18,5 - 25
25 - 30
30 - 35
35 - 40
> 40
4. Гиподинамия отсутствует, и (или)
Фактически,
баллов по опроснику IPAQ*
Возраст
Классификация:
-
+/-
+
+
Не рассматривается
5. Наследственность
не отягощена
6. Профессиональный стресс
по опроснику ДОРС**
ИУ, ИМ - < 15
ИП, ИС - < 16
ГУ, ИМ - от 16 до 25
ИП, ИС - от 17 до 24
ИУ - от 26 до 31
ИМ - от 26 до 30
ИП, ИС - от 25 до 30
ИУ - от 32 и выше
ИМ, ИП, ИС - от 31 и выше
ИУ, ИМ - до 15
ИП, ИС - до 16
выраженность
низкая
умеренная
выраженная
высокая
низкая
Перечень сокращений
БСУТ - болезни, связанные с условиями труда
ВОПФ - вредный и (или) опасный производственный фактор
ГР - группа риска
ГРкр3 - группа риска по критерию 3 "Наличие профессиональных заболеваний или их признаков"
ДОРС - Дифференцированная оценка состояний сниженной работоспособности
ЗОЖ - здоровый образ жизни
ИГР - итоговая группа риска
ИМТ - индекс массы тела
Индексы профессионального стресса:
ИН - индекс напряжения
ИМ - индекс монотонии
ИП - индекс пресыщения
ИУ - индекс стресса
ИУ - индекс утомления
ИСПР - индивидуальный суммарный профессиональный риск
КР - клинические рекомендации
МИК - модифицированный индекс коморбидности
МО - медицинские организации
МТ - масса тела
ОМС - обязательное медицинское страхование
ПГР - промежуточная группа риска
ПДК - предельно допустимые концентрации
ПДУ - предельно допустимые уровни
ПЗ - профессиональное заболевание
ПК - производственный контроль
ПМО - периодический медицинский осмотр
ПОЗ - профессионально- (или производственно-) обусловленные заболевания
ПР - профессиональный риск
ПС - профессиональный стресс
РТО - режимы труда и отдыха
РЭМД ЕГИСЗ - реестр электронных медицинских документов Единой государственной информационной системы в сфере здравоохранения
СИЗ - средства индивидуальной защиты
СКЛ - санаторно-курортное лечение
СОУТ - Специальная оценка условий труда
СФР - Социальный фонд России
СЭМД - структурированный электронный медицинский документ
УСПР - усредненный суммарный профессиональный риск
ФР - фактор риска
ФГР ПЗ - формирование групп риска профессиональных заболеваний
ХНИЗ - хронические неинфекционные заболевания
ЦПП - центры профпатологии