"Клинические рекомендации "Чесотка"
МИНИСТЕРСТВО ЗДРАВООХРАНЕНИЯ РОССИЙСКОЙ ФЕДЕРАЦИИ
КЛИНИЧЕСКИЕ РЕКОМЕНДАЦИИ
ЧЕСОТКА
Кодирование по Международной статистической классификации болезней и проблем, связанных со здоровьем: B86
Год утверждения (частота пересмотра): 2025
Пересмотр не позднее: 2027
ID: 1017_1
Возрастная категория: Взрослые, Дети
Специальность:
Разработчик клинической рекомендации
Общероссийская общественная организация "Российское общество дерматовенерологов и косметологов"
Одобрено Научно-практическим Советом Минздрава России
Список сокращений
МКБ - Международная статистическая классификация болезней и проблем, связанных со здоровьем
СанПиН - санитарные правила и нормы
ГРЛС - Государственный реестр лекарственных средств
Термины и определения
Чесотка (scabies) - распространенное паразитарное заболевание кожи, вызываемое чесоточным клещом Sarcoptes scabiei.
Псевдосаркоптоз - заболевание, вызываемое у человека чесоточными клещами животных.
Скабициды - Препараты для уничтожения эктопаразитов, включая чесоточного клеща (P03A, по классификации АТХ).
1. Краткая информация по заболеванию или состоянию (группы заболеваний или состояний)
1.1 Определение заболевания или состояния (группы заболеваний или состояний)
Чесотка (scabies) - это распространенное паразитарное заболевание кожи, вызываемое чесоточным клещом Sarcoptes scabiei.
1.2 Этиология и патогенез заболевания или состояния (группы заболеваний или состояний)
Возбудитель - чесоточный клещ Sarcoptes scabiei. По типу паразитизма чесоточные клещи являются постоянными паразитами, большую часть жизни проводящими в коже хозяина и лишь в короткий период расселения ведущими эктопаразитический образ жизни на поверхности кожи. Суточный ритм активности чесоточного клеща объясняет усиление зуда вечером, преобладание прямого пути заражения при контакте в постели в вечернее и ночное время, эффективность назначения препаратов для уничтожения эктопаразитов, включая чесоточного клеща, на ночь. Взрослая самка при комнатной температуре выживает до 3 суток, при этом патогенные свойства утрачиваются раньше. Самка быстро внедряется в толщу эпидермиса, формируя так называемые "чесоточные ходы", где откладывает яйца, из которых вылупляются личинки. Личинки покидают ходы через отверстия в их крыше и внедряются в волосяные фолликулы, а также проделывают боковые (метаморфические) ходы из материнских. На месте первых возникают фолликулярные папулы, вторых - невоспалительные везикулы. Инвазионными стадиями являются самки и личинки клеща.
1.3 Эпидемиология заболевания или состояния (группы заболеваний или состояний)
Интенсивный показатель заболеваемости чесоткой в Российской Федерации на 100.000 населения за 13 лет снизился в 5,8 раза: с 64,7 (2010) до 11,2 (2022) [1]. Эпидемиологически значимым контингентом населения при чесотке являются дети, заболеваемость которых значительно выше, чем у взрослых [2].
Очаг при чесотке определяется как группа людей, в которой имеется больной - источник заражения и условия для передачи возбудителя. Очаг с одним больным - потенциальный, с двумя и более - иррадиирующий. Семья - наиболее значимый в эпидемиологическом плане очаг чесотки. В иррадиации очага решающую роль играет контакт с больным в постели в ночное время в период максимальной активности возбудителя (прямой путь передачи инфекции). Инвазионными стадиями являются самки и личинки.
Второе место по эпидемической значимости занимают инвазионно-контактные коллективы - группы лиц, проживающие совместно, имеющие общую спальню (общежития, детские дома, интернаты, дома престарелых, казармы, "надзорные" палаты в психоневрологических стационарах и др.) при наличии тесных бытовых контактов друг с другом в вечернее и ночное время. Заражение чесоткой происходит преимущественно при тесном телесном контакте в постели в вечернее и ночное время и при интимной связи (прямой путь инвазирования). Непрямой путь заражения (через предметы обихода, одежду и пр.) регистрируется реже. Он наблюдается преимущественно в очагах, где имеются больные чесоткой с распространенным процессом, большой давностью заболевания, норвежской чесоткой, скабиозной эритродермией.
1.4 Особенности кодирования заболевания или состояния (группы заболеваний или состояний) по Международной статистической классификации болезней и проблем, связанных со здоровьем
B86 Чесотка
1.5 Классификация заболевания или состояния (группы заболеваний или состояний)
Общепринятой классификации не существует. Выделяют типичные и редкие клинические варианты течения заболевания.
1.6 Клиническая картина заболевания или состояния (группы заболеваний или состояний)
Инкубационный период при заражении самками чесоточного клеща практически отсутствует, так как, попав на кожу человека, она сразу внедряется в нее и начинает прокладывать ход. При инвазии личинками можно говорить об инкубационном периоде, который соответствует времени метаморфоза личинки до взрослой самки (около 2 недель).
Зуд - характерный субъективный симптом чесотки, обусловленный сенсибилизацией организма к возбудителю и продуктам его жизнедеятельности. При первичной инвазии зуд появляется спустя несколько дней, а при реинвазии - через сутки. Усиление зуда вечером и ночью связанно с суточным ритмом активности возбудителя.
Высыпания при чесотке обусловлены деятельностью клеща (чесоточные ходы, фолликулярные папулы, невоспалительные везикулы), аллергической реакцией организма на продукты его жизнедеятельности (милиарные папулы, расчесы, кровянистые корочки), пиогенной микрофлорой (пустулы).
Клинические разновидности чесотки:
- типичная,
- чесотка без ходов,
- чесотка "чистоплотных" или "инкогнито",
- скабиозная лимфоплазия кожи,
- скабиозная эритродермия,
- норвежская чесотка,
- осложненная чесотка (пиодермией, аллергическим дерматитом, реже - микробной экземой и крапивницей), псевдосаркоптоз.
Типичная чесотка. представлена наличием различных вариантов чесоточных ходов, фолликулярных папул на туловище и конечностях, невоспалительных везикул вблизи ходов, многочисленных линейных расчесов и кровянистых корочек.
Чесоточные ходы - основной клинический симптом чесотки. Прогрызая ход в мальпигиевом слое эпидермиса, самка откладывает яйца, из которых вылупляются личинки.
Выделяют три группы ходов, включающие до 15 клинических вариантов:
1. Исходный (интактный) тип хода и варианты ходов, образование которых связано со способностью кожи реагировать возникновением тех или иных первичных морфологических элементов (папул, везикул, пузырей) на месте внедрение самки клеща и ее жизнедеятельность в процессе прокладывания хода. Эти ходы называются реактивными (исходный тип с везикулой, цепочка везикул, ход в покрышке пузыря, скабиозная лимфоплазия кожи).
Ходы, образующиеся из клинических вариантов ходов первой группы в процессе естественного регресса самих ходов и/или превращения приуроченных к ним первичных морфологических элементов во вторичные. - трещина, точечные или линейные серозные корочки и т.п.
2. Ходы, обусловленные присоединением вторичной инфекции к экссудату полостных элементов ходов первой группы с возникновением на их месте пустул.
3. Типичные ходы имеют вид слегка возвышающейся линии беловатого или грязно-серого цвета, прямой или изогнутой, длиной 5 - 7 мм. Чесоточные ходы практически у всех больных локализуются на кистях, реже встречаются на сгибательной поверхности запястий, на стопах, локтях и половых органах мужчин. Локализация ходов на стопах преобладает у больных с давностью заболевания 2 и более месяцев; у лиц, контактирующих с нефтепродуктами и средствами для дезинфекции. "Парные элементы" нельзя рассматривать как диагностический симптом заболевания.
Так называемые "парные элементы" нельзя отождествлять с ходами и рассматривать, как диагностический признак заболевания.
Папулы, везикулы, расчесы и кровянистые корочки преобладают в клинической картине заболевания. Для папул, содержащих клещей, характерны сильный зуд, фолликулярное расположение, небольшие размеры (до 2 мм), а для везикул - мелкие размеры (до 3 мм), отсутствие воспаления ("жемчужные" везикулы) и расположение вблизи чесоточных ходов. Клещи присутствуют в 1/3 папул и везикул, остальные - результат аллергической реакции.
Чесотка без ходов регистрируется реже типичной чесотки, выявляется преимущественно при обследовании лиц, бывших в контакте с больными чесоткой, возникает при заражении личинками, существует в первоначальном виде не более 2 недель, клинически характеризуется единичными фолликулярными папулами и невоспалительными везикулами.
Чесотка "чистоплотных", или "инкогнито", возникает у лиц, часто принимающих водные процедуры, особенно в вечернее время, соответствует по своей клинической картине типичной чесотке с минимальными проявлениями.
Скабиозная лимфоплазия кожи клинически проявляется сильно зудящими лентикулярными папулами, локализуется на туловище (ягодицы, живот, подмышечная область), половых органах мужчин, молочных железах женщин, локтях. Персистирует после полноценной терапии чесотки от 2 недель до 6 месяцев. Соскоб эпидермиса с ее поверхности ускоряет разрешение. При реинвазии она рецидивирует на прежних местах.
Скабиозная эритродермия возникает в случаях длительного использования ошибочно назначенных кортикостероидов, антигистаминных средств системного действия, психолептиков, психоаналептиков [3]. Зуд умеренный и диффузный. Больные обычно не расчесывают, а растирают кожу ладонями и расчесы, как правило, отсутствуют.
Основной симптом - выраженная эритродермия. Гиперкератотические наслоения отсутствуют. Выражен ксероз кожи при минимальном шелушении. Многочисленные чесоточные ходы визуализируются в местах типичной локализации (кисти, запястья, стопы). Короткие ходы (2 - 3 мм) можно выявить и на нетипичных для чесотки участках кожного покрова (лицо, шея, волосистая часть головы, межлопаточная область). В местах, подверженных давлению (локти и ягодицы), выражен гиперкератоз. Заболевание очень контагиозно.
Норвежская (корковая, крустозная) чесотка - в настоящее время не является редким дерматозом. В РФ более трети дерматологов встречались с ней в клинической практике [4]. Патогенетически значимым механизмом возникновения данной формы чесотки является устранение зуда как защитной реакции организма, направленной на механическое удаление клещей из кожи при расчесывании, что поддерживает численность популяции возбудителя на определенном уровне. Она наблюдается на фоне иммунодефицитов и иммуносупрессивных состояний различного генеза, при длительном приеме гормональных и цитостатических препаратов, нарушении периферической чувствительности, конституциональных аномалиях ороговения, у больных с психическими заболеваниями, принимающими нейролептики и психотропные средства [5, 6]. Норвежская чесотка тяжело протекает у ВИЧ-инфицированных больных [7, 8] и наркоманов [9]. В последние годы причиной норвежской чесотки стала коморбидность соматической патологии различного генеза, среди которой лидируют сердечно-сосудистые заболевания [10 - 12]. Группой риска являются лица пожилого и старческого возраста. Основными симптомами заболевания являются массивные грязно-желтые, серые или буро-черные корки толщиной от нескольких миллиметров до 2 - 3 см, вплоть до больших по размеру гиперкератотических корковых наслоении. Число клещей в них достигает до 200 особей на см2, а ходы располагаются многоярусно. Корки ограничивают движения, вызывая болезненные ощущения. На кистях и стопах визуализируется множество чесоточных ходов. Возможно развитие эритродермии. Нередко поражаются ногтевые пластинки кистей и стоп, выпадают волосы, повышается температура тела, увеличиваются регионарные лимфатические узлы. От больных исходит неприятный запах. Заболевание очень контагиозно. Часто в окружении больных возникают микроэпидемии - заражаются все члены семьи, медицинские работники, больные, находящиеся в одной палате.
Осложненная чесотка. Чесотка часто осложняется вторичной пиодермией и дерматитом, реже - микробной экземой и крапивницей. Среди нозологических форм пиодермии преобладают стафилококковое импетиго, остиофолликулиты и глубокие фолликулиты, реже возникают фурункулы и вульгарные эктимы. Импетиго преобладает в местах локализации чесоточных ходов (кисти, запястья, стопы), остиофолликулиты - в местах метаморфоза клещей (переднебоковая поверхность туловища, бедра, ягодицы). Микробная экзема чаще наблюдается в местах локализации скабиозной лимфоплазии кожи, особенно в области ягодиц и на локтях.
Чесотка у детей характеризуется большей распространенностью процесса с вовлечением кожи лица и волосистой части головы, ногтевые пластинки (у грудных детей). Преобладают реактивные варианты чесоточных ходов, пролегающих в покрышке экссудативных морфологических элементов (пузырей, везикул), часто встречается скабиозная лимфоплазия кожи, нередки осложнения (пиодермия, аллергический дерматит, микробная экзема) [13 - 15]. У детей, особенно грудного возраста, могут поражаться ногтевые пластинки [6]. Чесотка у грудных детей в отличие от взрослых проявляется в виде отечных серопапул и пузырьков, чем напоминает клиническую картину строфулюса. Высыпания и чесоточные ходы у них часто локализуются на ладонях и подошвах, особенно в области тыльной поверхности стоп и на их внутреннем своде. У ежедневно купающихся детей чесоточные ходы едва заметны, чаще всего их можно видеть только на подошвах, где роговой слой более развит и разрушение ходов задерживается. Наиболее частым осложнением чесотки является бактериальная суперинфекция, обусловленная как S. aureus, так и S. pyogenes. При несвоевременно начатой антибактериальной терапии у пациента может развиться постстрептококковый гломерулонефрит [48].
Чесотка у лиц пожилого возраста имеет определенные особенности: чесоточные ходы единичные в связи с инволюцией потовых желез, преобладают интактные варианты; везикулы и папулы малочисленны, много кровянистых корочек и расчесов. При большой давности заболевания и нарушении схем лечения (обработка препаратами для уничтожения эктопаразитов, в том числе чесоточного клеща, не всего кожного покрова) клещи мигрируют на лицо, волосистую часть головы, за ушные раковины, где формируют чесоточные ходы. Заболевание персистирует. Коморбидность соматической патологии различного генеза является предпосылкой развития норвежской чесотки, скабиозной эритродермии, чесотки с множественными высыпаниями скабиозной лимфоплазии кожи на различных участках кожного покрова, рецидивирующей пиодермии.
Диагностические симптомы при чесотке:
1. симптом Арди - пустулы и гнойные корочки на локтях и в их окружности;
2. симптом Горчакова - кровянистые корочки в области локтей и в их окружности;
3. симптом Михаэлиса - кровянистые корочки и импетигинозные высыпания в межъягодичной складке с переходом на крестец;
4. симптом Сезари - обнаружение чесоточного хода пальпаторно в виде легкого полосовидного возвышения.
2. Диагностика заболевания или состояния (группы заболеваний или состояний) медицинские показания и противопоказания к применению методов диагностики
Критерии установления диагноза заболевания
Диагноз чесотки устанавливается на основании комплекса клинических, эпидемиологических данных, подтвержденных лабораторными исследованиями, направленными на обнаружение возбудителя, а также после положительного эффекта от пробной терапии препаратом для уничтожения эктопаразитов, включая чесоточного клеща (ex juvantibus).
2.1 Жалобы и анамнез
Больных беспокоит зуд, усиливающийся в вечернее и ночное время - характерный субъективный симптом чесотки, высыпания на кистях, запястьях, передней поверхности тела, ягодицах, половых органах у мужчин. Наличие заболевания у контактных лиц.
2.2 Физикальное обследование
Объективные клинические проявления чесотки, выявляемые при объективном обследовании, описаны в разделе "Клиническая картина".
- Рекомендовано для улучшения визуализации чесоточных ходов применять: метод прокрашивания высыпаний раствором йода, анилиновыми красителями, тушью или чернилами или метод масляной витропрессии - надавливание предметным стеклом на предполагаемый чесоточный ход после предварительного нанесения минерального масла [31].
Уровень убедительности рекомендаций - C (уровень достоверности доказательств - 5)
Комментарии: за счет обескровливания капиллярного русла при надавливании предметным стеклом улучшается визуализация поверхностных кожных включений.
2.3 Лабораторные диагностические исследования
- Рекомендовано микроскопическое исследование с использованием 40% молочной кислоты материала, полученного при соскобе кожи (эпидермиса) в местах локализации чесоточных ходов, лентикулярных папул, везикул вблизи ходов и фолликулярных папул на туловище. При выявления предполагаемой самки чесоточного клеща в ходе можно использовать метод ее извлечения стерильной иглой с последующим микроскопированием [17 - 18, 31, 34].
Уровень убедительности рекомендаций - C (уровень достоверности доказательств - 5)
Комментарии. Результат считается положительным, если специалист, проводящий исследование, обнаружил в препарате самку клеща, личинку, яйца и опустевшие яйцевые оболочки. Фекалии возбудителя не являются достоверным критерием диагностики. Их наличие свидетельствует о необходимости провести исследование повторно. В амбулаторных условиях при большом потоке больных максимальный эффект лабораторной диагностики обеспечивается в том случае, если врач отмечает несколько мест для забора материала, а лаборант проводит соскоб эпидермиса на этом участке и микроскопирует приготовленный препарат.
2.4 Инструментальные диагностические исследования
- Рекомендовано при необходимости проведения дифференциальной диагностики пациентам с чесоткой осмотр кожи под увеличением (дерматоскопия) [4, 5].
Уровень убедительности рекомендаций - C (уровень достоверности доказательств - 5)
Комментарии: чесоточный ход выглядит как беловатая линия, в месте выхода самки клеща можно выявить небольшую темно-коричневую дельтаобразную структуру, которая является телом взрослой самки клеща. Чесоточный ход, наполненный яйцами, выглядит как "нить жемчуга". Дерматоскопия является эффективным методом обследования больного чесоткой [16, 17]. Ее использование позволяет выявить возбудителя непосредственно в коже. Диагностическая значимость дерматоскопии возрастает при наличии чесоточных ходов, приуроченных к экссудативным морфологическим элементам (везикулы, пузыри, пустулы). У больных со скабиозной эритродермией и норвежской чесоткой клещи методом дерматоскопии выявляются даже во внешне неизмененной коже [19 - 20]. Методом дерматоскопии можно вывить клещей и их яйца. Положительный результат при типичной чесотке регистрируется в 100% случаев, при чесотке без ходов - в 32%. Фото- и видеорегистрация клещей при дерматоскопии позволяет сохранять цифровое изображение и решать с больным спорные вопросы.
2.5 Иные диагностические исследования
- Рекомендовано использовать метод скотч-проб для обнаружения клещей на поверхности кожи и постельных принадлежностях. Его целесообразно применять только при норвежской чесотке, скабиозной эритродермии, большом числе чесоточных ходов и множественных свежих высыпаний скабиозной лимфоплазии кожи [21, 35].
Уровень убедительности рекомендаций - C (уровень достоверности доказательств - 5)
Комментарии: обнаружение клещей на липкой ленте свидетельствует о возможности реализации непрямого пути заражения в очагах чесотки.
- Рекомендовано при подозрении на чесотку использовать метод прокрашивания для верификации чесоточных ходов. Подозрительный на чесоточный ход элемент смазывают йодом или другими антисептиками и дезинфицирующими средствами [4, 5, 30, 31].
Уровень убедительности рекомендаций - C (уровень достоверности доказательств - 5)
- Рекомендуется при необходимости уточнения диагноза метод осмотра кожи через стекло при надавливании (витропрессия), который позволяет быстро обнаружить чесоточный ход [31].
Уровень убедительности рекомендаций - C (уровень достоверности доказательств - 5)
Комментарии: за счет обескровливания капиллярного русла при надавливании предметным стеклом улучшается визуализация поверхностных кожных включений. Просветляющий эффект усиливается после предварительного нанесения минерального масла на предполагаемый чесоточный ход.
3. Лечение, включая медикаментозную и немедикаментозную терапии, диетотерапию, обезболивание, медицинские показания и противопоказания к применению методов лечения
3.1 Консервативное лечение
3.1.1 Лечение неосложненной чесотки
- Рекомендовано для эрадикации чесоточного клеща у взрослых и детей от 3 лет применение препаратов на основе препаратов для уничтожения эктопаразитов, включая чесоточного клеща: бензилбензоата** эмульсия, мазь [8 - 14].
Уровень убедительности рекомендаций - C (уровень достоверности доказательств - 4)
Комментарий: для детей в возрасте от 3 до 5 лет применяют (согласно инструкции к препарату бензилбензоат**) 10% эмульсию (путем разведения 20%) и мазь, для лиц старше 5 лет - 20% эмульсию и мазь бензилбензоата**. Перед началом лечения (при отсутствии осложнений) больному рекомендуется вымыться с мылом. Эмульсия перед употреблением взбалтывается. Препараты наносят на кожу вечером двукратно - в 1-й и 4-й дни лечения. Кисти после обработки не следует мыть в течение 3 часов. Если возникла необходимость помыть руки, то их следует обработать повторно. Втирание препарата целесообразно проводить в следующей последовательности: руки - туловище - ноги. При нанесении на кожу нередко возникает жжение, которое проходит через несколько минут, о чем необходимо предупредить больного. После 12-часовой экспозиции на коже препарат можно смыть. Следует избегать попадания бензилбензоата** на слизистые оболочки. Лечения осложнений чесотке (пиодермия, аллергический дерматит и пр.) проводят во 2, 3 и последующие дни курса. На 5 день больному рекомендуется вымыться и сменить нательное и постельное белье.
Учитывая, что эмульсия бензилбензоата** выпускается в виде 20% концентрации для лечения детей в возрасте от 3 до 5 лет перед втиранием в кожу этот препарат следует разбавить теплой водой в соотношении 1:1. Не применяется бензилбензоат** у беременных и детей до 3 лет в связи с имеющимися противопоказаниями [8 - 14].
- Рекомендуется для лечения взрослых и детей с года с чесоткой наружное применение препаратов для уничтожения эктопаразитов, в том числе чесоточного клеща: перметрин 5% концентрат для приготовления эмульсии для наружного применения [10, 18 - 20, 26 - 29, 32, 36 - 39]
Уровень убедительности рекомендаций - C (уровень достоверности доказательств - 5)
Комментарии. В России выпускается 5% концентрат перметрина в этаноле для приготовления 0,6% эмульсии для наружного применения [14, 16, 23, 33].
Водная 0,6% эмульсия готовится ex tempore путем разбавления 12 мл 5% концентрата перметрина в этаноле водой комнатной температуры (100 мл). Втирание препарата проводится 1 раз в день на ночь в 1-ый и 4-ый дни курса. Детям применяется, начиная с года. С осторожностью используется при лактации [41, 42] и у беременных [42, 43].
- Рекомендовано для лечения чесотки у взрослых и детей от 2 лет наружное применение серосодержащих средств:
сера, концентрация 33,3% (sulphur praecipitatum) [9, 10, 13, 14, 31, 24, 25, 27, 29, 3, 44].
Уровень убедительности рекомендаций - C (уровень достоверности доказательств - 5)
Комментарии: не рекомендуется применять во время беременности и детям до 2 лет. Серная мазь наносится на кожу после мытья с мылом 1 раз в день на ночь в течение дней. Длительность курса зависит от распространенности процесса. Препарат втирают в кожу рук, затем туловища и ног, включая подошвы и пальцы. Утром мазь можно смыть. Использование 33% концентрации часто приводит к развитию аллергического дерматита. Не рекомендуется применять во время беременности и детям до 2 лет. Детям рекомендуется готовить ex tempore серную мазь от 5 до 20%; для лечения грудных детей используют серную масляную взвесь 5% ex tempore [48].
3.1.2 Лечение чесотки у беременных
- Рекомендуется использовать перметрин [28, 36, 37, 59]. В России используют 0,6% водную эмульсию перметрина, приготовленную из 5% концентрата перметрина в этаноле [6, 17, 18].
или мазь #бензилбензоат** 20% [51, 59].
Уровень убедительности рекомендаций - C (уровень достоверности доказательств - 5)
Комментарии: применять с осторожностью.
3.1.3. Лечение чесотки у детей от года до 3 лет
- Рекомендуется у детей старше года использовать перметрин [28, 36, 37]. Применяют 0,6% водную эмульсию перметрина, приготовленную из 5% концентрата перметрина в этаноле [6, 17, 18, 50].
Уровень убедительности рекомендаций - C (уровень достоверности доказательств - 5)
Комментарии. Препарат наносят однократно вечером и втирают в кожу. Через 8 - 12 ч необходимо препарат тщательно смыть. Эмульсию втирают на 1-й и 4-й дни лечения. Повторная обработка возможна не раньше, чем через 8 дней [50, 54].
Втирание препарата для уничтожения эктопаразитов, включая чесоточного клеща, проводится в весь кожный покров, включая лицо, шею и волосистую часть головы. Желательно ушной палочкой обработать доступные участки кожи под ногтевыми пластиками. Детям с 3 лет можно использовать 5% мазь на основе серы (приготовленная ex tempore) [6, 27, 39, 48]. Вопрос о лечении детей в этого возраста 5% серной мазью может быть решен в лечебном учреждении специальной комиссией. Родители или опекуны ребенка должны получить от врача подробную инструкцию по использованию препарата и дать ему информированное согласие на проведение лечения, как в стационаре, так и в домашних условиях.
3.1.4. Лечение чесотки у детей до года
В настоящее время в России отсутствуют официально зарегистрированные препараты для лечения данной возрастной группы детей [26, 27, 30, 45, 46].
- Рекомендовано у грудных детей для лечения чесотки применять 5% серную масляную взвесь (ex tempore Sulfuri prec. 5.0, Ol. Helianthi ad100.0) [48].
Уровень убедительности рекомендаций - C (уровень достоверности доказательств - 5)
Комментарии: в практической деятельности применяют с 6 месяцев эмульсию 10% #бензилбензоат** местно, препарат разводят кипяченной водой в соотношении 1:1 [48, 49, 58, 61].
3.1.5. Лечение чесотки, осложненной пиодермией
- Рекомендовано лечение чесотки, осложненной вторичной пиодермией, начинать с втирания препарата для уничтожения эктопаразитов, включая чесоточного клеща, для устранения зуда, способствующего нарушению целостности кожных покровов [18 - 23].
Уровень убедительности рекомендаций - C (уровень достоверности доказательств - 5)
Комментарии: предпочтение отдается препаратам для уничтожения эктопаразитов, включая чесоточного клеща, нанесение которых не требует интенсивного втирания и не способствует распространению инфекции по коже. В 1-ый день вечером пустулы тушируют препаратами из группы антисептиков и анилиновых красителей (растворами анилиновых красителей, 5% перманганата калия, повидон-йода). После подсыхания антисептиков и дезинфицирующих средств проводят обработку 0,6% водной эмульсией перметрина, 10% или 20% эмульсией бензилбензоата** (с учетом возраста пациента). Это устраняет зуд, как причину нарушению целостности кожных покровов. Второй раз препарат для уничтожения эктопаразитов, включая чесоточного клеща, осторожно втирают на 4-ый день курса. Лечение пиодермии проводят во 2-ой, 3-ий и последующие дни. Вопрос о мытье больного перед втиранием препарата для уничтожения эктопаразитов, включая чесоточного клеща, решается врачом индивидуально, учитывая возможность диссеминации инфекции [4, 6, 18, 47].
Препарат для уничтожения эктопаразитов, включая чесоточного клеща, втирают в 1-ый и 4-ый дни курса, при этом во 2-ой и 3-ий дни проводят лечение пиодермии.
Лечение аллергического дерматита проводят во 2-ой, 3-ий и последующие дни Лечение аллергического дерматита проводят в соответствии с клиническими рекомендациями для данного дерматоза.
Лечение чесотки, осложненной микробной экземой начинают с лечения микробной экземы в соответствии с клиническими рекомендациями "Экзема". После разрешения инфильтрации и отхождения корок на ее месте нередко хорошо визуализируются лентикулярные папулы, нередко множественные (скабиозная лимфоплазия).
3.1.7. Лечение чесотки при наличии скабиозной лимфоплазии кожи
- Рекомендуется первоначально провести лечение чесотки одним из группы препаратов для уничтожения эктопаразитов, в том числе чесоточного клеща (скабицидов) в вечернее время в 1-ый и 4-ый дни курса. Скабиозная лимфоплазия кожи разрешается быстрее, если перед началом специфической терапии эпидермис с поверхности папул соскоблить стерильным скальпелем до появления капелек крови. Дефект кожи обработать препаратом из группы антисептиков и дезинфицирующих средств (анилиновые красители, 5% раствор перманганата калия, раствор повидон-йод и др.). Утром в лентикулярные папулы следует втирать крема/мази, содержащие кортикостероиды для дерматологического применения [51, 52, 55].
Уровень убедительности рекомендаций - C (уровень достоверности доказательств - 5)
Комментарии. Если после разрешения основных клинических проявлений чесотки скабиозная лимфоплазия персистирует, то кортикостероиды для дерматологического применения можно использовать под окклюзионную повязку или использовать, ультрафонофорез лекарственный с данными препаратами, за исключением случаев, локализации процесса на половых органах. Можно применять криодеструкцию кожи.
3.1.8. Лечение норвежской (крустозной, корковой) чесотки
- При лечении норвежской чесотки: рекомендуется вечером обработать больного препаратом из группы для уничтожения эктопаразитов, включая чесоточного клеща (скабицидом) для уничтожения активных стадий возбудителя и снижения контагиозности пациента. Перед этим наносят препарат, обладающий кератолитическим действием (5% и 10% салициловая кислота (мазь) [4, 6, 18, 21, 53, 54, 56, 57, 58, 61].
Уровень убедительности рекомендаций - C (уровень достоверности доказательств - 5)
Комментарии: лечение рекомендуется проводить до полного отхождения корок. Далее больного в течение 2 - 3 дней обрабатывают в вечернее время только скабицидом. Для лучшего проникновения препарата целесообразно взрослым использовать жидкие лекарственные формы препарата из группы для уничтожения эктопаразитов, включая чесоточного клеща (скабицидов) (эмульсия бензилбензоата** и 0,6% эмульсия перметрина) взрослым и детям старше 3 лет и наносить их на кожу с помощью бытовых ручных распылителей. Важным условием является регулярное исследование соскобов эпидермиса для выявления чесоточного клеща. При обнаружении подвижных особей рекомендуется курс специфической терапии повторить со сменой препарата из группы для уничтожения эктопаразитов, включая чесоточного клеща (скабицида).
При отсутствии эффекта от лечения необходимо исключить реинвазию.
3.1.9. Лечение скабиозной эритродермии
Лечение проводится также, как и при норвежской чесотке, но без использования кератолитических средств.
3.2 Хирургическое лечение
Не применяется.
3.3 Иное лечение
Диетотерапия не показана.
Обезболивание не проводится.
4. Медицинская реабилитация и санаторно-курортное лечение, медицинские показания и противопоказания к применению методов медицинской реабилитации, в том числе основанных на использовании природных лечебных факторов
Не применяется.
5. Профилактика и диспансерное наблюдение, медицинские показания и противопоказания к применению методов профилактики
- Рекомендуется лечение пациентов с установленным диагнозом чесотки проводить одновременно с организацией комплекса санитарно-противоэпидемических (профилактических) мероприятий в соответствии с действующими санитарными правилами и нормами [15, 25, 13, 17, 18, 33, 44, 53].
Уровень убедительности рекомендаций - C (уровень достоверности доказательств - 5)
Комментарии:
1. Каждый случай чесотки с вновь установленным диагнозом подлежит регистрации и учету в установленном порядке в медицинских организациях, а также в территориальных органах, уполномоченных осуществлять федеральный государственный санитарно-эпидемиологический надзор.
2. Выявление и обследование источника заражения и контактных лиц. Определение контингента контактных лиц, подлежащих профилактическому лечению. Обращается серьезное внимание на половых партнеров, как в семье, так и вне нее.
3. Выявление очагов чесотки и работа по их ликвидации. Члены организованных коллективов осматриваются медицинскими работниками на местах.
4. Профилактическая обработка показана лицам, бывшим в тесном бытовом и половом контакте с больным чесоткой, членам семей и членам инвазионно-контактных коллективов, живущих с больным в одном помещении. Осуществляется однократная обработка всего кожного покрова одним из противочесоточных препаратов. Лечение больных и профилактическое лечение контактных лиц проводят одновременно.
5. Срок наблюдение за очагом чесотки при полноценном лечении больных и профилактической обработке контактных лиц в семейных очагах и организованных коллективах составляет две недели. Осмотр членов очага в данном случае проводят дважды - при выявлении больного и через две недели. В организованных коллективах, где профилактическая обработка контактных лиц не проводилась, осмотр осуществляют трижды с интервалом 10 дней.
6. Диспансерное наблюдение за больными чесоткой осуществляет врач-дерматовенеролог. При чесотке без ходов, типичной чесотке, чесотке "инкогнито" после полноценного курса терапии и проведения полного комплекса профилактических мероприятий в очаге больной осматривается дважды: после завершения курса терапии и через 2 недели. Длительность диспансерного наблюдения увеличивается при чесотке, осложненной пиодермией, дерматитом, микробной экземой, при скабиозной лимфоплазии кожи, скабиозной эритродермии и норвежской чесотке. Больной снимается с учета через 2 недели после полного разрешения всех клинических проявлений заболевания.
7. Дети дошкольного и школьного возраста при наличии чесотки отстраняются от посещения организованных коллективов на время проведения лечения. Допуск в образовательные организации возможен только после завершения комплекса лечебно-профилактических мероприятий с подтверждающей справкой врача.
8. Персистирующая скабиозная лимфоплазия кожи не является противопоказанием для допуска детей в организованные коллективы, т.к. пациент после качественной терапии утрачивает контагиозность для окружающих. Лентикулярные папулы представляют собой иммуноаллергическую реакцию кожи, а возбудитель в них отсутствует.
9. Снятие больного с диспансерного учета осуществляется после разрешения всех клинических проявлений заболевания. Прогноз при чесотке благоприятный.
10. Проведение текущей дезинфекции в очаге осуществляет сам больной или ухаживающий за ним член семьи. Лечащий врач обучает их методике проведения текущей дезинфекции, направленной на уничтожение возбудителя на постельных принадлежностях, одежде и предметах личной гигиены больного. У каждого пациента обязательно должны быть отдельная кровать, постельные принадлежности и предметы индивидуального пользования (полотенце, мочалка, тапочки, халат).
11. Обеззараживание постельных принадлежностей, нательного белья, полотенец осуществляется путем стирки при температуре 70 - 90°, либо замачиванием на час в хлорсодержащих растворах. Верхнюю одежду обеззараживают, проглаживая вещи с обеих сторон горячим утюгом, обращая особое внимание на карманы. Для дезинсекции текстильных изделий, обуви, детских игрушек используются препараты, предназначенные для этих целей на основе перметрина и малатиона. Часть вещей, не подлежащих термической обработке, может быть вывешена на открытый воздух на 3 дня. Для дезинфекции ряда вещей (детские игрушки, обувь, одежда) можно применять способ временного исключения из пользования, для чего их помещают на 3 дня в герметически завязанные полиэтиленовые пакеты.
12. Заключительная дезинфекция обязательно проводится в стационарах после выписки больного чесоткой. Для этого вещи обрабатываются в дезинфекционной камере, помещения и предметы обстановки обрабатывают дезинсекционными средствами, имеющими государственную регистрацию и в соответствии с действующими СанПиНами.
13. Дезинсекция помещений обязательно проводится при массовых вспышках чесотки в организованных коллективах, в семейных очагах при наличии нескольких больных, а также пациентов с норвежской чесоткой и скабиозной эритродермией, а также с приемного отделения больницы в случае выявления больного чесоткой при госпитализации.
14. Активное выявление больных при профилактических медицинских осмотрах различных групп населения (декретированные контингенты, детские коллективы, лица призывного и приписного возраста, школьники в начале учебного года, абитуриенты, военнослужащие и т.п.).
15. Обязательный осмотр на чесотку больных, обратившихся в поликлиники, амбулатории, медсанчасти и при госпитализации в лечебно-профилактические учреждения любого профиля.
16. При неблагоприятной эпидемической ситуации в регионе в целях предотвращения заноса и распространения чесотки в больших организованных коллективах (армия, флот, тюрьмы) профилактической обработке препаратами для уничтожения эктопаразитов, в том числе чесоточного клеща (скабицидами) подлежат все лица, вновь прибывающие в карантинную зону. Для этой цели взрослым и детям с 1 года подходят препараты в жидкой форме (5% концентрат перметрина в этаноле).
17. Активное выявление больных.
18. Привлечение и обследование источников заражения, контактных лиц, определение контингента контактных лиц, подлежащих профилактическому лечению.
19. Осмотр членов организованных коллективов проводят медицинские работники на местах.
20. Больным чесоткой обеспечивается диспансерное наблюдение у врача-дерматовенеролога.
21. Рекомендуется проведение профилактического лечения лицам, находящимся в тесном бытовом и половом контактах, членам семей и членам инвазионно-контактных коллективов, живущих с больным в одном помещении, путем однократной обработки кожи одним из других препаратов для уничтожения эктопаразитов, включая чесоточного клеща. Лечение больных и профилактическое лечение контактных лиц в очаге проводят одновременно.
22. При полноценном лечении больных и профилактической обработке контактных лиц в семейных очагах и организованных коллективах срок наблюдения составляет две недели, осмотр при этом проводят дважды - при выявлении больного и через две недели. В организованных коллективах, где профилактическое лечение контактных лиц не проводилось, осмотр осуществляют трижды с интервалом 10 дней.
23. При выявлении чесотки у детей дошкольного и школьного возраста, на время проведения лечения они отстраняются от посещения дошкольных образовательных и общеобразовательных организаций. Они могут быть допущены в образовательные организации только после завершения комплекса лечебно-профилактических мероприятий с подтверждающей справкой врача.
24. Контроль излеченности проводится на 3 и 10 дни после окончания лечения.
25. При чесотке без ходов, типичной чесотке, чесотке "инкогнито" после полноценного курса терапии и проведения полного комплекса профилактических мероприятий в очаге срок наблюдения за больными составляет 2 недели.
26. Длительность диспансерного наблюдения увеличивается при чесотке, осложненной пиодермией, дерматитом, микробной экземой, при скабиозной лимфоплазии кожи, скабиозной эритродермии и норвежской чесотке.
27. Лечащий врач инструктирует больного чесоткой или лицо, осуществляющее уход, по методике проведения текущей дезинфекции, направленной на уничтожение возбудителя на постельных принадлежностях, одежде и предметах личной гигиены больного. Проводит текущую дезинфекцию сам больной или ухаживающий за ним член семьи. Текущая дезинфекция проводится в присутствии больного с момента выявления заболевания и до его выздоровления или госпитализации.
28. По окончании амбулаторного лечения (или госпитализации) проводится заключительная дезинфекция: вещи обрабатываются в дезинфекционной камере, помещения и предметы обстановки обрабатывают дезинсекционными средствами, имеющими государственную регистрацию, и в соответствии с действующими СанПиНами.
29. Больной снимается с учета после полного разрешения всех клинических проявлений. Прогноз при чесотке благоприятный.
6. Организация оказания медицинской помощи
При диагностике чесотки у больного в стационаре соматического отделения многопрофильной больницы его перевод в специализированное дерматологическое отделение (стационар) не требуется. Больной утрачивает контагиозность после первой обработки препаратом для уничтожения эктопаразитов, в том числе чесоточного клеща (скабицидом). При распространенном процессе, норвежской чесотке и скабиозной эритродермии необходима временная изоляция больного в отдельной палате на время лечения чесотки, где осуществляется и его питание. Проводится ежедневно тщательная уборка палаты с использованием дезсредств. После выписки больного из стационара осуществляется заключительная камерная дезинфекция постельных принадлежностей (матрасы, подушки, постельное и нательное белье), а также личная его одежда. Пациенты, находящиеся с больным чесоткой в одной палате до установления диагноза "чесотка" осматриваются врачом, устанавливается степень инвазионной контактности. Вопрос о проведении профилактического лечения больных, бывших в контакте, решается индивидуально. При норвежской чесотке и скабиозной эритродермии для исключения возможности возникновения микроэпидемий профилактическое лечение должно быть проведено медицинскому персоналу, лицам, ухаживающим за больными, соседям по палате [5].
При госпитализации в соматические отделения больных чесоткой, нуждающихся в экстренной медицинской помощи, втирание препарата для уничтожения эктопаразитов, в том числе чесоточного клеща (скабицида) следует проводить в приемном отделении, что предотвращает заражение окружающих в течение двух последующих дней. Дальнейшее специфическое лечение проводится в отделении.
При выявлении зудящего дерматоза у пациента, поступающего в стационар психиатрической больницы, необходима консультация врача-дерматовенеролога и профилактическая обработка препаратом для уничтожения эктопаразитов, в том числе чесоточного клеща (скабицидом) в приемном отделении. В "надзорных палатах" психиатрических больниц при выявлении пациента с любой формой чесотки профилактическое лечение проводится всем больным, находящимся с ним в одной палате [45].
Показания для госпитализации:
- пациенты с психическими, неврологическими и иными заболеваниями (при невозможности самостоятельного выполнения необходимых назначений);
- больные из организованных коллективов при невозможности их изоляции от здоровых лиц (детские дома, интернаты и т.п.);
- чесотка, осложненная пиодермией, микробной экземой (особенно у детей), а также сопровождающаяся высокой температурой, лимфаденопатией.
Показания для выписки:
- устранение зуда и разрешение клинических проявлений заболевания.
7. Дополнительная информация (в том числе факторы, влияющие на исход заболевания или состояния)
Особенности течения чесотки при сочетании с другими дерматозами:
1. при чесотке на фоне атопического дерматита, вульгарного ихтиоза (выраженная сухость кожи) - наблюдаются единичные чесоточные ходы;
2. при гипергидрозе, дисгидротической экземе, дисгидротической форме дерматофитии (повышенная влажность кожи) - чесоточные ходы на стопах множественные, а при гипертрофической форме (выраженная сухость и утолщение эпидермиса) - ходы на кистях и стопах единичные [46];
3. при чесотке на фоне псориаза и красного плоского лишая, как правило, резко выражена изоморфная реакция Кебнера;
4. псевдосаркоптоз - заболевание, возникающее у человека при инфестации чесоточными клещами животных (собак, свиней, лошадей, кроликов, волков, лисиц и др.). От человека к человеку заболевание не передается. Инкубационный период заболевания составляет несколько часов. Чесоточные ходы отсутствуют, так как клещи не размножаются на несвойственном им хозяине и лишь частично внедряются в кожу, вызывая сильный зуд. Высыпания локализуются на открытых участках кожного покрова, представлены уртикарными папулами, волдырями, кровянистыми корочками и расчесами.
Общие принципы лечения больных чесоткой независимо от используемого препарата для уничтожения эктопаразитов, включая чесоточного клеща (скабицида).
1. Лечение больных в очаге должно проводиться одновременно во избежание реинвазии.
2. Втирание препаратов для уничтожения эктопаразитов, включая чесоточного клеща, у детей до 3 лет проводится в весь кожный покров, у остальных больных исключение составляют лицо и волосистая часть головы.
3. У лиц пожилого и старческого возрастов, особенно при ранее зарегистрированном факте нарушения схем лечения, а также у пациентов с норвежской чесоткой и скабиозной эритродермией, препаратом для уничтожения эктопаразитов, включая чесоточного клеща, обрабатывается весь кожных покров, включая лицо, шею и волосистую часть головы.
4. Лечение проводится в вечернее время, что связано с суточным ритмом активности возбудителя.
5. Втирание препаратов для уничтожения эктопаразитов, включая чесоточного клеща осуществляется только руками для лучшего поступления препарата в ходы, которые по численности преобладают на кистях и запястьях.
6. Лечение осложнений чесотки проводится одновременно с лечением основного заболевания.
7. Контактным лицам в очаге заболевания проводится профилактическое лечение во избежание "пинг-понговой" инфекции. В каждом очаге выбор лиц для его проведения решается индивидуально с учетом степени инвазионной контактности с источником. Профилактическое лечение состоит в однократной обработке кожи любым препаратом для уничтожения эктопаразитов, включая чесоточного клеща Мытье больного рекомендуется проводить перед началом и по окончании курса лечения. При необходимости препараты для уничтожения эктопаразитов, включая чесоточного клеща можно смывать каждое утро, при этом его экспозиция на коже должна быть не менее 8 - 12 часов, включая ночной период.
8. Смену нательного и постельного белья проводят после завершения курса терапии.
9. Если постскабиозный зуд после полноценной терапии препаратом для уничтожения эктопаразитов, включая чесоточного клеща при использовании антигистаминных средств системного действия и кортикостероидов, применяемых в дерматологии, не купируется в течение 7 - 10 дней, то следует провести однократную повторную обработку препаратом для уничтожения эктопаразитов, включая чесоточного клеща. Причиной его сохранения являются молодые неоплодотворенные самки, не делающие в крыше чесоточных ходов отверстия для выхода личинок, что ограничивает доступ препарата в ходы [48].
10. Персистирующая скабиозная лимфоплазия кожи не нуждается дополнительной специфической терапии, т.к. является результатом иммуноаллергической реакции организма на клеща [49].
Причины неэффективности препаратов для уничтожения эктопаразитов, включая чесоточного клеща [6, 50].
1. Недостаточное время экспозиции препарата на коже.
2. Сохранение живого возбудителя под ногтями.
3. Выраженный гиперкератоз на кистях и стопах, что затрудняет проникновение препарата в ходы.
4. Поражение кожи волосистой части головы у взрослых.
5. Однократная обработка кожного покрова при распространенном процессе.
6. Мытье рук после обработки препаратом без его повторного нанесения.
7. Неадекватная терапия при сочетании чесотки другими дерматозами.
8. Реинвазия.
9. Непрямой путь повторного заражения от инвазированных предметов (одежда, постельные принадлежности и т.п.) при высоком паразитарном индексе очага.
Постскабиозный зуд
Постскабиозный зуд - сохранение зуда после полноценно специфической терапии проведения комплекса профилактических мероприятий в очагах заболевания (осмотр контактных лиц, лечение выявленных среди них больных и профилактическое лечение людей, имевших тесный контакт с инфицированным пациентом) [48]. Причины возникновения постскабиозного зуда различные.
- Реакция организма на клещевой аллерген, сохраняющийся в коже до 2 недель (мертвые клещи, их яйца, опустевшие яйцевые оболочки), что соответствует времени необходимом для отшелушивания эпидермиса с возбудителем. Лечение включает назначение антигистаминные средства системного действия, а наружно - кортикостероидов, применяемых в дерматологии.
- Сохранение в коже неоплодотворенных самок, которые не делают отверстий в крыше хода, что затрудняет проникновение препарата для уничтожения эктопаразитов, включая чесоточного клеща к возбудителю. В этом случае зуд сохраняется в течение времени, соответствующего продолжительности жизни самок, и зависит от их возраста на момент начала терапии, обычно до месяца. При сохранении зуда на фоне лечения антигистаминными средствами системного действия и кортикостероидами, применяемыми в дерматологии, в течение двух недель необходима повторная обработка препаратом для уничтожения эктопаразитов, включая чесоточного клеща, проводимая после тщательного мытья пациента с мылом и мочалкой.
- Сухость кожных покровов. В этом случае назначают эмоленты.
Критерии оценки качества медицинской помощи
N
Критерии качества
Уровень достоверности доказательств
1
Проведено микроскопическое исследование с использованием 40% молочной кислоты материала, полученного при соскобе кожи (эпидермиса) в местах локализации чесоточных ходов, лентикулярных папул, везикул вблизи ходов и фолликулярных папул на туловище
Да/нет
2
Проведена терапия препаратами для уничтожения эктопаразитов, включая чесоточного клеща
Да/нет
Список литературы
1. ФГБУ "Центральный научно-исследовательский институт организации и информатизации здравоохранения" Минздрава РФ: официальный сайт. - Москва. - URL: https://mednet.ru/ (дата обращения - 02.09.2019 г.). - Ресурсы и деятельность медицинских организаций дерматовенерологического профиля. Заболеваемость инфекциями, передаваемыми половым путем, заразными кожными болезнями и заболеваниями кожи за 2017-2018 годы. Статистические материалы. - Режим доступа: для зарегистрированных пользователей. - Текст: электронный.
2. Особенности заболеваемости чесоткой на современном этапе / Смирнова Т.С. [и др.]. Текст: непосредственный // Дерматология в России. - 2018. - N 2. - С. 47.
3. Clinical phenotype of scabies by age / Boralevi F. etal. // Pediatrics. - 2014. - С. peds. 2013 - 2880.
4. Дерматоскопия - неинвазивный метод диагностики и оценки эффективности лечения чесотки / Соколова Т.В., Малярчук А.П. - Текст: непосредственный // Клиническая дерматология и венерология. - 2017. - Т. 16. - N 2. С. 90 - 101.
5. Детская дерматовенерология: учебник под ред. проф. И.А. Горланова. - М.: "ГЭОТАР-Медиа", 2017. - 512 с. - С. 148 - 149.
6. Рациональная фармакотерапия заболеваний кожи и инфекций, передаваемых половым путем: руководство для практикующих врачей / под общей редакцией А.А. Кубановой, В.И. Кисиной. - М: Литтера. - 2005. - С. 633 - 634.
7. Современные подходы к терапии чесотки / Горячкина М.В., Белоусова Т.А. - Текст непосредственный. // Клиническая дерматология и венерология. - 2014. - N 6. С. 102-18.
8. Соколова Т.В. Особенности клиники, совершенствование диагностики и лечения чесотки: специальность 14.00.11 "Кожные и венерические болезни": автореферат на соискание ученой степени кандидата медицинских наук / Москва. 1985. - 16 с.
9. Чесотка / Соколова Т.В., Федоровская Р.Ф., Ланге А.Б. - М.: Медицина. - 1989. - 179 с.
10. Паразитарные дерматозы: чесотка и крысиный клещевой дерматит / Соколова Т.В., Лопатина Ю.В. - М.: Бином. - 2003. - 120 с.
11. Опыт лечения больных чесоткой / Альбанова В.И. - текст непосредственный. // Вестник дерматологии и венерологии. - 1999. - N 2. С. 39 - 42.
12. Соколова Т.В. Чесотка и крысиный клещевой дерматит (новое этиологии, эпидемиологии, клинике, лечении и профилактике): специальность 14.00.11 "Кожные и венерические болезни": автореферат диссертации на соискание ученой степени доктора медицинских наук / Москва. - 1992. - 34 с.
13. Малярчук А.П. Оптимизация диагностики, лечения и профилактики чесотки: специальность 14.00.11 "Кожные и венерические болезни": автореферат диссертации на соискание ученой степени кандидата медицинских наук /Москва. - 2010. - 16 с.
14. Противочесоточные препараты: критерии выбора / Малярчук А.П., Соколова Т.В., Лопатина Ю.В., Киселева А.В. - Текст: непосредственный // Клиническая дерматология. - 2011. - N 2. С. 53 - 59.
15. Рязанцев И.В. Совершенствование комплекса лечебно-профилактических мероприятий при чесотке в ВС РФ: специальность: 14.00.11 "Кожные и венерические болезни": автореферат диссертации на соискание ученой степени кандидата медицинских наук / Москва. - 2004. - 24 с.
16. Олифер В.В. Новые подходы к разработке скабицидных средств и совершенствование дезинфекционных мероприятий в очагах чесотки: специальность 03.00.19 "Паразитология", 03.00.09 "Энтомология": автореферат на соискание ученой степени кандидата биологических наук. - Москва. - 2006. - 24 с.
17. Медифокс - акарицидный многоцелевой отечественный препарат нового поколения / Бондарев И.М., Харахордин О.Е. - Текст непосредственный // Военно-медицинский журнал. - 2002. - N 8. С. 54 - 57.
18. Модели лечения чесотки, осложненной вторичной пиодермией и аллергически дерматитом / Соколова Т.В., Малярчук А.П. - Текст непосредственный // Современные проблемы дерматовенерологии, иммунологии и врачебной косметологии. - 2012. N 4. - 41 - 48.
19. Management of endemic out breaks of scabies with allethrin permethrin, anpermectin / Haustein U., Int J Dermatol 2000. - 39 P. 463 - 470.
20. Paasch U., Haustein U.F. Treatment of endemic scabies with allethrin, permethrin and ivermectin. Evaluation of a treatment strategy. Hautarzt. 2001; 52 (1): 31 - 37.
21. Оценка эффективности скабицида при различных вариантах чесотки / Малярчук А.П., Соколова Т.В., Гладько В.В. - Текст: непосредственный // Клиническая дерматология и венерология. - 2013. - N 5. - С. 58 - 64.
22. Спрегаль в лечении чесотки / Баткаев Э.А., Шеварова В.Н., Рюмин Д.В. Текст: непосредственный // Вестник последипломного медицинского образования. - 2003. - N 3 - 4. С. 57 - 58.
23. Лечение чесотки / Соколова Т.В., Малярчук А.П. Текст: непосредственный // Клиническая дерматология и венерология. - 2009. N 6. - С. 64 - 67.
24. Чесотка у детей / Суворова К.Н., Опарин Р.Б., Сысоева Т.А. и др. Текст: непосредственный // Вопросы практической педиатрии. - 2006. - N 4. - С. 117 - 123.
25. Дерматовенерология: национальное руководство под ред. профессоров Ю.К. Скрипкина, Ю.С. Бутова, О.Л. Иванова. - М.: ГОЭТАР. - 2011. - С. 414 - 442.
26. Sarcoptes scabiei и доброкачественная лимфоплазия кожи / Соколова Т.В., Гладько В.В., Рязанцев ИВ. Текст: непосредственный // Российский журнал кожных и венерических болезней. - 2004. - N 5. - С. 9 - 12.
27. Crusted scabies: clinical and immunological findings in seventy-eight patients and a review of the literature // Roberts L.J., Huffam S.E., Walton S.F., Currie B.J. / J Infect 2006; 50 (5): Р. 375 - 381.
28. Современные представления о патогенезе постскабиозного зуда / Соколова Т.В., Малярчук А.П., Лопатина Ю.В. Текст: непосредственный // Российский журнал кожных и венерических болезней. - 2009. - N 4. С. 32 - 35.
29. Дерматовенерология: клинические рекомендации под ред. А.А. Кубановой - М.: ДЭКС-Пресс. - 2010. - 428 с.
30. Чесотка. Современное состояние проблемы // Соколова Т.В. // Клиническая геронтология.
31. Соколова Т.В., Малярчук А.П. Все ли вы знаете о чесотке?//Лечащий врач. - N 6/9
32. Соколова Т.В., Малярчук А.П. (2019). Чесотка у детей: Проблема, требующая решения. Health, Food & Biotechnology, 1 (4). https://doi. org/10.36107/hfb.2019.i4.s252
33. Дерматовенерология. Национальное руководство. Краткое издание / под ред. Ю.С. Бутова, Ю.К. Скрипкина, О.Л. Иванова. - М.: ГЭОТАР-Медиа, 2013. - 896 с.
34. Chandler DJ, Fuller LC. A Review of Scabies: An Infestation More than Skin Deep.
35. Соколова Т.В., Лопатина Ю.В., Малярчук А.П., Новолоцкая К.М. Критерии эпидемиологической значимости семейных очагов при редких вариантах течения чесотки. Текст: непосредственный. // Клиническая дерматология и венерология
36. Recommendations and reports: Scabies. CDC MMWR. 2010; 59: 89 - 90.
37. Salavastru C.M., Chosidow O., Boffa M.J., Janier M., Tiplica G.S. European guideline for the management of scabies. Текст: непосредственный. // J Eur Acad Dermatol Venereol. - 2017. - Vol. 31. - Р. 1248 - 1253.
38. Executive Committee of Guideline for the Diagnosis and Treatment of Scabies et al. Guideline for the diagnosis and treatment of scabies in Japan Executive Committee of Guideline for the Diagnosis and Treatment of Scabies. Текст: непосредственный. // The Journal of Dermatology. - 2017. - Vol. 44, N 9. - Р. 991 - 1014.
39. Thadanipon K., Anothaisintawee T., Rattanasiri S., Thakkinstian A., Attia J. Efficacy and safety of antiscabietic agents: A systematic review and network meta-analysis of randomized controlled trials. Текст: непосредственный. // J. Am. Acad. Dermatol. - 2019. - 80, N 5. - Р. 1435 - 1444.
40. Соколова Т.В., Малярчук А.П. Лечение чесотки. Текст: непосредственный. // Клиническая дерматология и венерология. - 2009. - N 6
41. Van der Rhee H.J., Farquhar J.A., Vermeulen N.P. Efficacy and trans-dermal absorption of permethrin in scabies patients. Текст: непосредственный. // Acta Derm Venereol (Stockh). - 1989. - Vol. 69. - Р. 170 - 173.
42. Currie B.J., McCarthy J.S. Permethrin and ivermectin for scabies. Текст: непосредственный. // N Engl J Med. - 2010. - Vol. 362. - Р. 717 - 725.
43. Mytton O.T., McGready R., Lee S.J. et al. Safety of benzyl benzoate lotion and permethrin in pregnancy: a retrospective matched cohort study. Текст: непосредственный. // BJOG. - 2007. - Vol. 114. - Р. 582 - 587.
44. Малярчук А.П., Соколова Т.В., Лопатина Ю.В., Киселева А.В. Противочесоточные препараты: критерии выбора. Текст: непосредственный. // Клиническая дерматология. - 2011. - N 2. - С. 53 - 59
45. Baker C.J. Red Book Atlas of Pediatric Infectious Diseases. Elk Grove Village IL: American Academy of Pediatrics. - 2013:. - Р. 564 р.
46. Centers for Disease Control and Prevention. Scabies - resources for health professionals http://www.cdc.gov/parasites/scabies/health_professionals/meds.html (accessed April 12, 2017).
47. Соколова Т.В., Малярчук А.П. Модели лечения чесотки, осложненной вторичной пиодермией и аллергически дерматитом. Текст непосредственный // Современные проблемы дерматовенерологии, иммунологии и врачебной косметологии. - 2012. -N4. - 41 - 48.
48. Горланов И.А., Леина Л.М., Милявская И.Р., Заславский Д.В. Детская дерматология. Руководство для врачей / Москва, 2022.676
49. Brooks PA, Grace RF. Ivermectin is better than benzyl benzoate for childhood scabies in developing countries. J Paediatr Child Health. 2002 Aug; 38(4): 401-4. doi: 10.1046/j.1440-1754.2002.00015.x. PMID: 12174005.
50. Sunderkotter C., Feldmeier H., Folster-Holst R., Geisel B., Klinke-Rehbein S., Nast A. et al. S1 guidelines on the diagnosis and treatment of scabies - short version // J. Dtsch. Dermatol. Ges. 2016. Vol. 14, N 11. P. 1155 - 1167.
51. Кунгуров Н.В. Атипичные и редкие формы чесотки / Н.В. Кунгуров, Т.А. Сырнева, Е.Б. Корюкина // Вестник дерматологии и венерологии. - 2009. - N 1. - С. 75 - 80. - EDN KPNMBD.
52. Утц С.Р. Кпинико-эпидемиологические особенности чесотки и новые подходы к ее диагностике и лечению на современном этапе (обзор) / С.Р. Утц, А.И. Завьялов, В.М. Марченко // Саратовский научно-медицинский журнал. - 2011. - Т. 7, N 3. - С. 636 - 641. - EDN OPLHLV.
53. Кряжева С.С. Норвежская чесотка / С.С. Кряжева, Е.С. Снарская, Т.Е. Сухова // Российский журнал кожных и венерических болезней. - 2011. - N 1. - С. 53 - 55. - EDN NTMFFF.
54. Современная наружная терапия дерматозов (с элементами физиотерапии) / под рдекацией Н.Г. Коротокого. - Тверь: "Губернская медицина", 2001. - 528 с.
55. Малярчук А.П., Соколова Т.В. Выбор тактики лечения больных осложненной чесоткой. Клиническая дерматология и венерология. 2016; 15(6): 74 - 84. Maliarchuk AP, Sokolova TV. The choice of modality in patients with complicated scabies. Russian Journal of Clinical Dermatology and Venereology. 2016; 15(6): 74 - 84. (In Russ.) https://doi.org/10.17116/klinderma201615674-84
56. Сырнева Т.А., Сырнева Т.А., Корюкина Е.Б. Норвежская чесотка: современные клинические особенности, методы терапии и профилактики. Клиническая дерматология и венерология. 2012; 10(2): 124 - 127.
57. Соколова Т.В., Малярчук А.П., Ельцова Н.В., Хамицаева И.Р., Юрьева Е.О., Травкина И.А. Норвежская чесотка: реалии нашего времени. Клиническая дерматология и венерология. 2020; 19(1): 64 - 74.
58. Руководство по редакцией профессора А.Л. Машкиллейсона. Лечение кожных болезней. Москва "Медицина", 1990.
59. Patel VM, Lambert WC, Schwartz RA. Safety of Topical Medications for Scabies and Lice in Pregnancy. Indian J Dermatol. 2016; 61(6): 583 - 587. doi:10.4103/0019-5154.193659
60. Детская дерматовенерология. Учебник под редакцией И.А. Горланова. 2017.
61. Педиатрия по Нельсону. Геотар-Медицина, 2023.
Приложение А1
СОСТАВ
РАБОЧЕЙ ГРУППЫ ПО РАЗРАБОТКЕ И ПЕРЕСМОТРУ
КЛИНИЧЕСКИХ РЕКОМЕНДАЦИЙ
1. Кубанов Алексей Алексеевич - академик РАН, президент ООО "РОДВК", директор ФГБУ "ГНЦДК" Минздрава России, заведующий кафедрой дерматовенерологии и косметологии ФГБОУ ДПО "РАМНПО" Минздрава России, г. Москва.
2. Заславский Денис Владимирович - д.м.н., профессор, заведующий кафедрой дерматовенерологии ФГБОУ ВО "Санкт-Петербургский государственный педиатрический медицинский университет", член Российского общества дерматовенерологов и косметологов, г. Санкт-Петербург.
3. Соколова Татьяна Вениаминовна - д.м.н., профессор кафедры кожных и венерических болезней Медицинского института непрерывного образования ФГБОУ ВО "Российский биотехнологический университет", член Российского общества дерматовенерологов и косметологов, г. Москва.
4. Малярчук Александр Петрович - д.м.н., доцент, профессор кафедры кожных и венерических болезней Медицинского института непрерывного образования "Российский биотехнологический университет", член Российского общества дерматовенерологов и косметологов, г. Москва.
5. Гладько Виктор Владимирович - д.м.н., профессор, директор медицинского института непрерывного образования, заведующей кафедрой кожных и венерических болезней с курсом косметологии ФГБОУ ВО "Российский биотехнологический университет", член Российского общества дерматовенерологов и косметологов, г. Москва.
6. Лопатина Юлия Владимировна - к.б.н., старший научный сотрудник кафедры энтомологии биологического факультета Московского государственного университета им. М.В. Ломоносова, г. Москва.
7. Богданова Елена Витальевна - к.м.н., старший научный сотрудник научно-организационного отдела ФГБУ "ГНЦДК" Минздрава РФ, г. Москва.
Конфликт интересов: авторы заявляют об отсутствии конфликта интересов.
Приложение А2
МЕТОДОЛОГИЯ РАЗРАБОТКИ КЛИНИЧЕСКИХ РЕКОМЕНДАЦИЙ
Целевая аудитория клинических рекомендаций:
1. врачи общей практики (семейные врачи), врачи-аллергологи-иммунологи, врачи-инфекционисты, врачи-эпидемиологи и др.
2. Ординаторы, аспиранты и слушатели циклов повышения квалификации по указанным специальностям.
Таблица 1. Шкала оценки уровней достоверности доказательств (УДД) для методов диагностики (диагностических вмешательств)
УДД
Расшифровка
1
Систематические обзоры исследований с контролем референсным методом или систематический обзор рандомизированных клинических исследований с применением мета-анализа
2
Отдельные исследования с контролем референсным методом или отдельные рандомизированные клинические исследования и систематические обзоры исследований любого дизайна, за исключением рандомизированных клинических исследований, с применением мета-анализа
3
Исследования без последовательного контроля референсным методом или исследования с референсным методом, не являющимся независимым от исследуемого метода или нерандомизированные сравнительные исследования, в том числе когортные исследования
4
Несравнительные исследования, описание клинического случая
5
Имеется лишь обоснование механизма действия или мнение экспертов
Таблица 2. Шкала оценки уровней достоверности доказательств (УДД) для методов профилактики, лечения, медицинской реабилитации, в том числе основанных на использовании природных лечебных факторов (профилактических, лечебных, реабилитационных вмешательств)
УДД
Расшифровка
1
Систематический обзор РКИ с применением мета-анализа
2
Отдельные РКИ и систематические обзоры исследований любого дизайна, за исключением РКИ, с применением мета-анализа
3
Нерандомизированные сравнительные исследования, в т.ч. когортные исследования
4
Несравнительные исследования, описание клинического случая или серии случаев, исследования "случай-контроль"
5
Имеется лишь обоснование механизма действия вмешательства (доклинические исследования) или мнение экспертов
Таблица 3. Шкала оценки уровней убедительности рекомендаций (УУР) для методов профилактики, диагностики, лечения, медицинской реабилитации, в том числе основанных на использовании природных лечебных факторов (профилактических, диагностических, лечебных, реабилитационных вмешательств)
УУР
Расшифровка
A
Сильная рекомендация (все рассматриваемые критерии эффективности (исходы) являются важными, все исследования имеют высокое или удовлетворительное методологическое качество, их выводы по интересующим исходам являются согласованными)
B
Условная рекомендация (не все рассматриваемые критерии эффективности (исходы) являются важными, не все исследования имеют высокое или удовлетворительное методологическое качество и/или их выводы по интересующим исходам не являются согласованными)
C
Слабая рекомендация (отсутствие доказательств надлежащего качества (все рассматриваемые критерии эффективности (исходы) являются неважными, все исследования имеют низкое методологическое качество и их выводы по интересующим исходам не являются согласованными)
Порядок обновления клинических рекомендаций
Механизм обновления клинических рекомендаций предусматривает их систематическую актуализацию - не реже чем один раз в три года, а также при появлении новых данных с позиции доказательной медицины по вопросам диагностики, лечения, профилактики и реабилитации конкретных заболеваний, наличии обоснованных дополнений/замечаний к ранее утвержденным клиническим рекомендациям, но не чаще 1 раза в 6 месяцев.
Приложение А3
СПРАВОЧНЫЕ МАТЕРИАЛЫ,
ВКЛЮЧАЯ СООТВЕТСТВИЕ ПОКАЗАНИЙ К ПРИМЕНЕНИЮ
И ПРОТИВОПОКАЗАНИЙ, СПОСОБОВ ПРИМЕНЕНИЯ И ДОЗ ЛЕКАРСТВЕННЫХ
ПРЕПАРАТОВ, ИНСТРУКЦИИ ПО ПРИМЕНЕНИЮ
ЛЕКАРСТВЕННОГО ПРЕПАРАТА
1. Приказ Министерства здравоохранения Российской Федерации N 924н от 15 ноября 2012 г. "Об утверждении порядка оказания медицинской помощи по профилю "дерматовенерология".
2. Государственный реестр лекарственных средств Российской Федерации.
3. Приказ Министерства здравоохранения РФ от 24.04.2003 г. N 162 "Об утверждении отраслевого стандарта "Протокол ведения больных. Чесотка".
4. Постановление Главного государственного санитарного врача РФ от 28.01.2021 г. N 4 "Об утверждении санитарных правил и норм СанПиН 3.3686-21 ("Санитарно-эпидемиологические требования по профилактике инфекционных болезней").
5. МУ 3.2.1756-03 от 28.03.2003 г. "Эпидемиологический надзор за паразитарными болезнями".
6. Методические рекомендации для врачей "Чесотка" / авторский коллектив: Кубанова А.А., Соколова Т.В., Ланге А.Б. М. - 1992. - 20 с.
7. Методические рекомендации для врачей войскового звена медицинской службы Министерства обороны РФ "Организация помощи военнослужащим, больным чесоткой, в военно-медицинских учреждения МО РФ" / авторский коллектив: Гладько В.В., Соколова Т.В., Рязанцев И.В. - М. - 2004. - 63 С.
8. Российская Федерация. Законы. Об обращении лекарственных средств: ФЗ-61 [принят Государственной Думой 24 марта 2010 года: одобрен Советом Федерации 31 марта 2010 года]. - Москва.
9. Приказ министерства здравоохранения РФ от 09.02.2016 г. N 80н "Об утверждении порядка ведения государственного реестра лекарственных средств для медицинского применения".
10. Приказ МЗ СССР от 03.09.1991 г. N 254 "О развитии дезинфекционного дела в стране".
Приложение Б
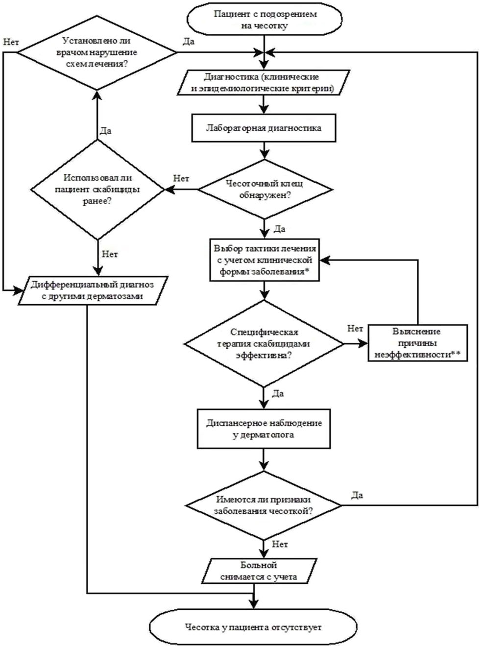
АЛГОРИТМЫ ДЕЙСТВИЙ ВРАЧА

--------------------------------
<*> типичная или атипичная форма чесотки;
<**> соблюдение правил нанесения лекарственного препарата; обработки нательного белья.
Приложение В
ИНФОРМАЦИЯ ДЛЯ ПАЦИЕНТА
Для повышения эффективности лечения чесотки больной должен соблюдать ряд организационных и санитарно-гигиенических требований.
- Больной чесоткой должен сообщить врачу данные, касающиеся возможного источника заражения; назвать лиц, бывших с ним контакте; указать препараты, обладающие антипаразитарных действием, которые применял ранее самостоятельно или по назначению врача и т.п.
- Четко усвоить, что лечение всех больных в очаге и профилактическое лечение контактных лиц должны проводиться одновременно во избежание повторного перезаражения ("пинг-понговая" инфекция). Для этого врачу должны быть предоставлена информация не только о семейных очагах, но и о очагах в коллективах, в которых он находился (классы, комнаты в общежитиях, домах престарелых, палаты в стационарах и т.п.)
- Лечение должно проводиться строго в соответствии с рекомендациями врача по применению лекарственного препарата.
- Больной чесоткой или ухаживающее за ним лицо должны проводить в очаге текущую дезинфекцию личных вещей, постельных принадлежностей и помещения. Инструкцию о порядке ее проведения дает врач.
- Некоторые лица, входящие в группу "декретированный контингент", на период лечения отстраняются от работы. Этот вопрос решает врач.
- После завершения курса терапии больной должен посещать врача для диспансерного наблюдения, сроки которого определяются с учетом клинической формы заболевания.
Приложение Г1 - ГN
ШКАЛЫ
ОЦЕНКИ, ВОПРОСНИКИ И ДРУГИЕ ОЦЕНОЧНЫЕ ИНСТРУМЕНТЫ СОСТОЯНИЯ
ПАЦИЕНТА, ПРИВЕДЕННЫЕ В КЛИНИЧЕСКИХ РЕКОМЕНДАЦИЯХ
Отсутствуют.