"Клинические рекомендации "Приобретенный кератоз (кератодермия) ладонно-подошвенный"
МИНИСТЕРСТВО ЗДРАВООХРАНЕНИЯ РОССИЙСКОЙ ФЕДЕРАЦИИ
КЛИНИЧЕСКИЕ РЕКОМЕНДАЦИИ
ПРИОБРЕТЕННЫЙ КЕРАТОЗ (КЕРАТОДЕРМИЯ) ЛАДОННО-ПОДОШВЕННЫЙ
Кодирование по Международной статистической классификации болезней и проблем, связанных со здоровьем: L85.1, L85.2, L85.9
Год утверждения (частота пересмотра): 2025
Пересмотр не позднее: 2027
ID: 1013_1
Возрастная категория: Взрослые, Дети
Специальность:
Разработчик клинической рекомендации
Союз педиатров России, Общероссийская общественная организация "Национальный альянс дерматовенерологов и косметологов"
Одобрено Научно-практическим Советом Минздрава России
Список сокращений
ЛПКП - Ладонно-подошвенная кератодермия приобретенная
Термины и определения
Ладонно-подошвенная кератодермия приобретенная (ЛПКП) - это гетерогенная группа нарушений кератинизации с гиперкератотическим воспалительным утолщением ладоней и\или подошв.
1. Краткая информация по заболеванию или состоянию (группы заболеваний или состояний)
1.1 Определение заболевания или состояния (группы заболеваний или состояний)
Ладонно-подошвенная кератодермия приобретенная (ЛПКП) - это гетерогенная группа нарушений кератинизации с гиперкератотическим воспалительным утолщением ладоней и\или подошв.
1.2 Этиология и патогенез заболевания или состояния (группы заболеваний или состояний)
Этиология и патогенез неизвестны.
Первичные приобретенные кератозы возникают без участия предшествующего другого дерматоза и вызываются многочисленными экзогенными и эндогенными причинами [1 - 4]. Они возникают на фоне заболеваний эндокринных органов (например, микседемы, гипотиреоза, сахарного диабета), нервной системы, желудочно-кишечного тракта (например, билиарного цирроза), метаболических и гормональных нарушений (климакс, беременность, метаболический синдром), могут быть связаны с аутоиммунными системными заболеваниями (системная красная волчанка) [5 - 17].
Кератодермия может ассоциироваться со злокачественным новообразованием и является паранеопластическим феноменом и проявлением предрасположенности к злокачественным новообразованиям. Изменения кожи обычно предшествуют обнаружению новообразования на несколько месяцев, и при постановке диагноза обычно обнаруживаются метастазы. Кератодермии связаны с карциномами пищевода, легких, молочной железы, матки, желудка, поджелудочной железы, почек, мочевого пузыря, толстой кишки, крови и кожи [18 - 26].
ЛПКП могут быть вызваны приемом ряда лекарственных препаратов (верапамил**, этодолак, метилдопа**, венлафаксин, тегафур, фторурацил**, блеомицин**, гидроксикарбамид**, доксорубицин**, иматиниб**, вемурафениб** и капецитабин**) [27 - 29].
Развитию вторичных кератодермий предшествуют патологические изменения кожи, главным образом какие-либо дерматозы. В этих случаях формирование кератодермии ладонно-подошвенной является только одним из возможных симптомов заболевания. Вторичный воспалительный гиперкератоз наблюдается при псориазе, экземе, красном волосяном отрубевидном лишае, красном плоском лишае, контактном дерматите, ксерозе и др., а также могут быть вызваны действием инфекционных агентов (например, синдром Рейтера, норвежская чесотка, дерматомикозы, вторичный сифилис) [1 - 4, 3034].
1.3 Эпидемиология заболевания или состояния (группы заболеваний или состояний)
В Российской Федерации статистический учет больных ладонно-подошвенными кератодермиями приобретенными не ведется. Распространенность не известна.
1.4 Особенности кодирования заболевания или состояния (группы заболеваний или состояний) по Международной статистической классификации болезней и проблем, связанных со здоровьем
Другие эпидермальные утолщения:
L85.1 - Приобретенный кератоз [кератодермия] ладонно-подошвенный
L85.2 - Кератоз точечный (ладонный-подошвенный)
L85.9 - Эпидермальное утолщение неуточненное
1.5 Классификация заболевания или состояния (группы заболеваний или состояний)
Общепринятая классификация отсутствует, однако можно выделить следующие основные клинические разновидности (типы) ЛПКП. [1, 3, 4, 35]
По распространенности:
1. Диффузная.
2. Очаговая.
3. Точечная.
По этиологии:
1. Первичные приобретенные ладонно-подошвенные кератодермии:
a) ЛПКП на фоне гормональных\метаболических нарушений (Хакстхаузена синдром);
b) ЛПКП паранеопластическая;
c) ЛПКП, связанная с системными аутоиммунными заболеваниями;
d) ЛПКП, связанная с заболеваниями эндокринных органов, нервной системы и желудочно-кишечного тракта;
e) ЛПКП, вызванная действием механических, химических, лучевых (профессиональных) факторов;
f) ЛПКП, вызванная алиментарными факторами, включая гиповитаминозы;
g) ЛПКП, вызванная действием лекарственных препаратов.
2. Вторичные приобретенные ладонно-подошвенные кератодермии, вызванные воспалительными и реактивными дерматозами.
3. Вторичные приобретенные (ложные), вызванные инфекциями, ладонно-подошвенные кератодермии (синдром Рейтера, норвежская чесотка, дерматомикозы, вторичный сифилис).
4. Идиопатическая ЛПКП.
1.6 Клиническая картина заболевания или состояния (группы заболеваний или состояний)
Пациенты с ЛПКП предъявляют жалобы на ограниченные или диффузные высыпания на коже ладоней и стоп, которые могут сопровождаться зудом, болью, в том числе при ходьбе, жжением. Основные клинические проявления заболевания полиморфны и являются общими для всех ЛПКП. Клиническая картина формируется диффузными или очаговыми очагами утолщения рогового слоя на фоне эритемы разной степени выраженности, инфильтрацией, шелушением, участками сухости, трещинами, покрытыми серозно-геморрагическими корочками и и\или с серозно-сукровичным отделяемым, экскориациями, геморрагическими корочками. При выраженной воспалительной реакции может отмечаться склонность к экссудации. Поражение ладоней и\или подошв может сплошным\диффузным или очаговым, с переходом на тыльные поверхности при (трансградиентное) или без их вовлечения в патологический процесс (нетрасградиентное). ЛПКП может сопровождаться изменениями ногтевых пластинок.
Отдельные формы ЛПКП имеют клинические особенности.
Кератодермия климактерическая (Хакстхаузена синдром) - форма диффузной кератодермии, развивающаяся у женщин в климактерическом периоде. Предполагают, что развитию заболевания способствуют эстрогенная недостаточность, снижение функциональной активности щитовидной железы. Многие пациентки страдают ожирением и гипертонией. Первые симптомы болезни появляются в климактерическом периоде (или на пятом десятилетии жизни) в виде эритемы на коже подошв, покрывающейся роговыми наслоениями, количество которых постепенно нарастает. Роговые массы растрескиваются по ходу складок кожи и на участках давления, особенно на пятках, появляются трещины и болезненность при ходьбе. Затем в центральных зонах ладоней, пальцах рук появляются очаговые гиперкератозы на фоне воспалительной эритемы. На более поздних стадиях заболевания поражение ладоней проявляется в виде дискретного и центрально ограниченного воспалительного гиперкератоза. Трансградиентность высыпаний чаще всего отсутствует. Они могут вызывать небольшой зуд, а при контакте с водой, бытовой химией и др. жжение и боль в очагах на коже ладоней. Состояние обычно ухудшается в зимнее время.
В числе облигатных предикторов злокачественных неоплазий, важных для их ранней диагностики, необходимо отдельно выделить некоторые нозологические формы ЛПКП.
Паранеопластический акрокератоз Базекса рассматривают как облигатный паранеопластический синдром. Он свидетельствует о развитии рака внутренних органов, и, в первую очередь, связан с плоскоклеточным раком желудочно-кишечного тракта, хотя возможны злокачественные новообразования других органов (рак гортани, глотки, глоточного кольца, легких, пищевода, миндалин и др.). Появление акрокератоза Базекса наступает или одновременно с клиническими симптомами злокачественной опухоли, или предшествует им за 1 - 2 года. Это заболевание чаще всего возникает у мужчин европеоидной расы в возрасте от 40 лет и старше. Клиническая картина характеризуется симметричным появлением на кончиках пальцев рук и ног, кончике носа, по краю ушных раковин псориазоподобных, пятнисто-чешуйчатых зудящих очагов. Псориазиформные изменения кожи пальцев рук и ног сопровождаются дистрофией ногтевых пластинок и распространяются на ладони и подошвы, и далее на кожу конечностей и туловища. Паранеопластическая природа заболевания подтверждается тенденцией тяжести поражения кожи соответствовать размеру опухоли. Устранение опухоли приводит к регрессу дерматоза, но могут возникнуть рецидивы, соответствующие повторному росту опухоли и метастазами в органы малого таза.
Ладонный акантоз, или приобретенная паранеопластическая пахидерматоглифия (acanthosis palmaris), представляет собой отдельный кожный паранеопластический синдром, чаще всего связанный со злокачественными новообразованиями желудка или легких. Ладони диффузно утолщены, имеют бархатистую текстуру и ребристый вид. Злокачественная складчатость ладоней сохраняется на фоне противоопухолевой терапии, при этом на нее реагируют менее трети пациентов. Появление злокачественной складчатости ладоней также может быть связана с буллезным пемфигоидом, эксфолиативным дерматитом и др.
Кератоз точечный (ладонно-подошвенный) - редкое заболевание, характеризующееся нитевидными кератотическими поражениями на ладонях и подошвах. Существуют наследственные формы этого заболевания, но большинство встречаемых являются приобретенными. Последний вариант может быть идиопатическим или ассоциироваться со злокачественными новообразованиями (например, с карциномой эндометрия) и хроническими системными заболеваниями.
Дифференциальная диагностика с генетически-обусловленными формами ладонно-подошвенных кератодермий. ЛПКП обычно не развиваются в младенчестве, и, как правило, отсутствует соответствующий семейный анамнез. При этом, следует иметь в виду, что несколько вариантов наследственных ладонно-подошвенных кератодермий не проявляются в раннем детстве, а в случаях аутосомно-доминантных мутаций de novo, и у пациентов с аутосомно-рецессивными формами (родители-носители не имеют клинических проявлений) - семейный анамнез может быть отрицательным. В отличие от наследственных форм, для которых в большинстве случаев характерно строго симметричное распределение кожных поражений, при ЛПКП кожные поражения чаще асимметричные. Проявления ЛПКП обычно улучшаются и могут разрешиться при лечении основного заболевания.
2. Диагностика заболевания или состояния (группы заболеваний или состояний) медицинские показания и противопоказания к применению методов диагностики
Диагноз устанавливается на основании комплексной оценки жалоб, данных анамнеза, физикального обследования, клинической картины заболевания, данных лабораторных исследований и консультаций врачей-специалистов. Важно дифференцировать паранеопластические типы ЛПКП, учитывая, что злокачественный тип может отличаться выраженностью поражения, интенсивным прогрессированием и торпидностью к проводимой терапии [1 - 3].
2.1 Жалобы и анамнез
Жалобы и анамнез описаны в разделе 1.6. "Клиническая картина".
2.2 Физикальное обследование
Данные физикального обследования описаны в разделе 1.6. "Клиническая картина".
2.3 Лабораторные диагностические исследования
- Рекомендуется пациентам с ЛПКП для оценки общего состояния больного и выявления противопоказаний к системной терапии [1, 3, 4]: общий (клинический) анализ крови развернутый.
Уровень убедительности рекомендаций C (уровень достоверности доказательств - 5)
- Рекомендуется пациентам с ЛПКП применение прижизненного патолого-анатомического исследования биопсийного (операционного) материала кожи из очага поражения при необходимости дифференциальной диагностики, а также для уточнения диагноза [1 - 4].
Уровень убедительности рекомендаций C (уровень достоверности доказательств - 5)
- Рекомендуется пациентам с ЛПКП исследование высыпных элементов кожи на патогенные грибы методами микроскопии нативного препарата и посева на среду Сабуро при подозрении на присоединение вторичной инфекции [4].
Уровень убедительности рекомендаций C (уровень достоверности доказательств - 5)
2.4 Инструментальные диагностические исследования
Не применяется.
2.5 Иные диагностические исследования
Для установления типа ЛПКП требуется применение поэтапного междисциплинарного подхода. Важным критерием диагностики ЛПКП является скрининг на наличие системных заболеваний, инфекций, принимаемых лекарств, и неоплазий у пациентов с приобретенной ЛПКП [1 - 4, 38].
- Рекомендуется пациентам при подозрении на ЛПКП:
1) Прием (осмотр, консультация) врача-дерматовенеролога первичный/повторные для диагностики и лечения заболевания [29, 38];
Уровень убедительности рекомендаций C (уровень достоверности доказательств - 5)
- 2) Прием (осмотр, консультация) врача-генетика первичный/повторный при необходимости дифференциальной диагностики с наследственными формами заболевания [1].
Уровень убедительности рекомендаций C (уровень достоверности доказательств - 5)
- 3) Прием (осмотр, консультация) врача-эндокринолога первичный/повторный взрослым для комплексной оценки состояния здоровья, в том числе поиска вероятных причин развития ЛПКП (при необходимости) с целью уточнения объема и характера дополнительного исследования, а также при планировании лечения методом фототерапии для исключения противопоказаний к ее проведению [5, 6, 7, 62].
Уровень убедительности рекомендаций C (уровень достоверности доказательств - 4)
- 4) Пациентам с предполагаемой паранеопластической формой ЛПКП прием (осмотр, консультация) врача-онколога первичный/повторный для оценки состояния здоровья и с целью уточнения объема и характера дополнительного исследования для выявления и радикального лечения злокачественных новообразований внутренних органов [26].
Уровень убедительности рекомендаций C (уровень достоверности доказательств - 5)
3. Лечение, включая медикаментозную и немедикаментозную терапии, диетотерапию, обезболивание, медицинские показания и противопоказания к применению методов лечения
Для лечения пациентов с первичными и идиопатическими ЛПКП используется наружная и системная лекарственная терапия, а также фототерапия. Выбор терапии больных ЛПКП определяется тяжестью клинических проявлений дерматоза и субъективных ощущений (зуда), осуществляется симптоматически, и может изменяться в случае ее недостаточной эффективности. Терапия должна быть направлена на разрешение/уменьшение выраженности высыпаний: на купирование воспаления, гиперкератоза, шелушения, склонности к экссудации, на эпителизацию трещин, субъективных ощущений. Для достижения успешного результата терапии необходима диагностика и лечение возможной основной этиологической причины ЛПКП и коморбидного фона с применением поэтапного междисциплинарного подхода. Паранеопластические кератодермии обычно рефрактерны к местному лечению и могут дать ответ только при успешном лечении основного новообразования.
3.1 Консервативное лечение
Для пациентов с ЛПКП с ограниченными высыпаниями может быть достаточно наружной терапии. В случае ее неэффективности при ограниченных высыпаниях или больным с наличием субъективных ощущений, с выраженным поражением кожи наружная терапия проводится в сочетании с системной терапией и\или фототерапией. Для системной терапии используются препараты из группы ретиноидов для лечения угревой сыпи, антигистаминные средства системного действия, глюкокортикоиды, препараты с гипосенсибилизирующим, детоксицирующим и противовоспалительным действием.
- Рекомендуется пациентам с ЛПКП наносить на очаги гиперкератоза при ладонно-подошвенной кератодермии средства с кератолитическим эффектом действия [1 - 4, 29, 38 - 43]
Уровень убедительности рекомендаций C (уровень достоверности доказательств - 5)
Комментарии: препараты следует применять с осторожностью, особенно у детей, из-за риска абсорбции и системного действия [44].
- Рекомендуется пациентам с ЛПКП, сопровождающийся сухостью кожи, с целью улучшения процессов ороговения и отшелушивания назначение наружных средств с ретинолом: ретинол мазь 0,5% 2 раза в день до 12 недель;
или
- Витамин E+Колекальциферол+Ретинол мазь 2 раза в день в течение 1 месяца [3 - 4, 38, 41, 45, 46].
Уровень убедительности рекомендаций C (уровень достоверности доказательств - 5)
- Рекомендуется пациентам с ЛПКП при нарушении целостности кожных покровов, профилактики и лечения сухости кожи применение декспантенол 5% мазь, пена 5% 2 - 3 раза в сутки до достижения клинического улучшения [47 - 49].
Уровень убедительности рекомендаций C (уровень достоверности доказательств - 5)
- Рекомендуется пациентам с ЛПКП для восстановления эпидермального барьера и с целью улучшения кератинизации назначение наружно косметических средств (кремы с вазелином, парафином, силиконом, минеральными и растительными маслами) и эмоленты (с мочевиной, глицерином, с церамидами и физиологическими липидами) 2 - 5 раз в сутки до достижения клинического улучшения [43, 50 - 52, 54].
Уровень убедительности рекомендаций C (уровень достоверности доказательств - 5).
- Рекомендуется пациентам с ЛПКП для уменьшения выраженности воспалительной реакции и зуда кортикостероиды, применяемые в дерматологии, наружно [1, 3, 4, 29, 55, 56].
Уровень убедительности рекомендаций C (уровень достоверности доказательств - 5)
- Рекомендуются пациентам с ЛПКП кортикостероиды в комбинации с другими средствами для наружной терапии при инфицировании очагов [3, 4, 55, 56].
Уровень убедительности рекомендаций C (уровень достоверности доказательств - 5)
Уровень убедительности рекомендаций C (уровень достоверности доказательств - 5)
- Рекомендуется взрослым пациентам с ЛПКП при отсутствии эффективности наружной терапии локальное ультрафиолетовое облучение кожи, фотохимиотерапия с наружным применением фотосенсибилизаторов [1, 3, 4, 38, 57].
Уровень убедительности рекомендаций C (уровень достоверности доказательств - 4)
Системная терапия
- Рекомендуется пациентам с ЛПКП для уменьшения интенсивности зуда назначение антигистаминных средств системного действия [29].
Уровень убедительности рекомендаций C (уровень достоверности доказательств - 5)
3.2. Диетотерапия
Организация диетического лечебного питания пациентов с приобретенным кератозом (кератодермией) ладонно-подошвенным при стационарном лечении в медицинских организациях проводится в соответствии с приказами Министерства здравоохранения Российской Федерации от 5 августа 2003 г. N 330 "О мерах по совершенствованию лечебного питания в лечебно-профилактических учреждениях Российской Федерации", от 21 июня 2013 г. N 395н "Об утверждении норм лечебного питания" и от 23 сентября 2020 г. N 1008н "Об утверждении порядка обеспечения пациентов лечебным питанием" (см. Приложение А3)
4. Медицинская реабилитация и санаторно-курортное лечение, медицинские показания и противопоказания к применению методов медицинской реабилитации, в том числе основанных на использовании природных лечебных факторов
- Рекомендуется рассмотреть для пациентов с ЛПКП проведение медицинской реабилитации (физиотерапевтические и курортные методы: ванны минеральные лечебные, иодобромные ванны, ванны сероводородные лечебные, грязевые ванны и др. в соответствии с показаниями и противопоказаниями) [60, 61].
Уровень убедительности рекомендаций C (уровень достоверности доказательств - 5)
5. Профилактика и диспансерное наблюдение, медицинские показания и противопоказания к применению методов профилактики
Методы профилактики ЛПКП не разработаны.
6. Организация оказания медицинской помощи
Показания для госпитализации в медицинскую организацию:
1) Показания для оказания медицинской помощи в дневном стационаре:
недостаточная эффективность лечения, проводимого в амбулаторных условиях;
2) Показания для оказания медицинской помощи стационарно:
недостаточная эффективность лечения, проводимого в амбулаторных условиях;
прогрессирование заболевания с появлением новых высыпаний;
тяжелое течение ЛПКП.
7. Дополнительная информация (в том числе факторы, влияющие на исход заболевания или состояния)
Отсутствуют.
Критерии оценки качества медицинской помощи
N
Критерии оценки качества
Оценка выполнения
1.
Прием (осмотр, консультация) врача-дерматовенеролога первичный
Да/Нет
2.
Проведена наружная терапия с использованием косметических средств (кремы с вазелином, парафином, силиконом, минеральными и растительными маслами) и эмолентов (с мочевиной, глицерином, с церамидами и физиологическими липидами) (в зависимости от медицинских показаний и при отсутствии медицинских противопоказаний)
Да/Нет
Список литературы
1. Patel S, Zirwas M, English JC 3rd. Acquired palmoplantar keratoderma. Am J Clin Dermatol. 2007; 8(1): 1 - 11.
2. Schiller S, Seebode C, Hennies HC, Giehl K, Emmert S. Palmoplantar keratoderma (PPK): acquired and genetic causes of a not so rare disease. J Dtsch Dermatol Ges. 2014 Sep; 12(9): 781-8.
3. Русак, Ю.Э. Приобретенные ладонно-подошвенные кератодермии: методическое пособие/Ю.Э. Русак, Е.А. Бахлыкова. - Сургут. гос. ун-т. - Сургут: Издательство СурГУ, 2006. - 13 - ISBN 5-89545-226-4.
4. Русак Ю.Э., Бахлыкова Е.А., Ефанова Е.Н., Волошин Р.Н., Савенко Е.Л. Парамикозы: методическое пособие\Ю.Э. Русак [и др.]; - Сургут. гос. ун-т. ХМАО - Югры. - Сургут: ИЦ СурГУ, 2009. - 22 с. - ISBN 5-89545-226-4.
5. Lestre S, Lozano E, Meireles C, Barata Feio A. Autoimmune thyroiditis presenting as palmoplantar keratoderma. Case Rep Med. 2010; 2010: 604890.
6. Salduna MD, Fux C, Albertini R, Ruiz Lascano A. Queratodermia palmoplantar asociada a hipotiroidismo [Acquired palmoplantar keratoderma with hypothyroidism]. Medicina (B Aires). 2005; 65(1): 47-8.
7. Bouras M, Hali F, Khadir K, Addi H, Farouki A, Benchikhi H.
palmo-plantaire: une manifestation rare du
[Palmoplantar keratoderma: a rare manifestation of myxoedema]. Ann Dermatol Venereol. 2014 Jan; 141(1): 39 - 42.
8. Claudy AL, Segault D, Rousset H, Verneyre H.
et
palmo-plantaire [Pheochromocytoma and palmoplantar keratoderma]. Ann Dermatol Venereol. 1991; 118(4): 297-9.
9. Nadhan KS, Warner CG, van den Berg-Wolf M, Civan JM, Ballal S, Chung CL. Palmoplantar keratoderma as a presenting sign of primary biliary cirrhosis. JAAD Case Rep. 2017 Dec 18; 4(1): 41 - 43.
10. Kim J, Foster R, Lam M, Kumarasinghe SP. Mycosis fungoides: an important differential diagnosis for acquired palmoplantar keratoderma. Australas J Dermatol. 2015 Feb; 56(1): 49 - 51.
11. March-Rodriguez A, Marcantonio O, Olmos-Alpiste F, Pujol RM. Acquired palmoplantar keratoderma associated with primary biliary cholangitis: Complete and persistent resolution after ursodeoxycholic acid treatment. Australas J Dermatol. 2022 Feb; 63(1): e49 - e51.
12. Каламкарян А.А., Федорова Е.Г., Бухарина Е.В. Синдром Хакстхаузена (климактерическая ладонно-подошвенная кератодермия). Вестн. дерматол. венерол. 1984. N 9. С. 4 - 6.
13. Deschamps P, Leroy D, Pedailles S, Mandard JC. Keratoderma climactericum (Haxthausen's disease): clinical signs, laboratory findings and etretinate treatment in 10 patients. Dermatologica. 1986; 172(5): 258 - 262.
14. Berry CT, Berry KG, Abbott J, Jiang AJ, Ronner L, Mollanazar NK, Canada R, Pugliese DJ, Ogunleye TA. Resolution of acquired palmoplantar keratoderma and scurvy after treatment of multivitamin deficiencies. JAAD Case Rep. 2022 Feb 5; 22: 27 - 30.
15. Бахлыкова Е.А. Влияние содержания витаминов А и Е на течение ладонно-подошвенных кератодермий//Сборник тезисов докладов "Наука и инновации Ханты-мансийского автономного округа". - Сургут, 2002. - С. 82 - 84.
16. Biver-Dalle C, Gil H,
, Mermet-Ginet I, Aubin F, Humbert P, Magy-Bertrand N. Ichtyose acquise et
palmoplantaire: deux manifestations
initiales atypiques de lupus
[Acquired ichthyosis and livedoid palmoplantar keratoderma: two unusual skin manifestations of systemic lupus erythematosus]. Rev Med Interne. 2012 Mar; 33(3): e14-6.
17. Itabashi C, Ohuchi K, Roh Y, Asano Y, Fujimura T. New onset of palmoplantar keratosis triggered by COVID-19 vaccination. Dermatol Ther. 2022 Dec; 35(12): e15937.
18. Jawed SI, Myskowski PL, Horwitz S et al. Primary cutaneous T-cell lymphoma (mycosis fungoides and Sezary syndrome): part I. Diagnosis: clinical and histopathologic features and new molecular and biologic markers. J Am Acad Dermatol 2014; 70: 205 e1-16; quiz 21-2.
19. Kallini JR, Sadeghani K, Khachemoune A. Paraneoplastic palmoplantar keratoderma secondary to metastatic uterine adenocarcinoma. Cutis. 2017 Mar; 99(3): E32 - E35. PMID: 28398428.
20. Engin H, Akdogan A, Altundag O, Kars A,
N. Non-small-cell lung cancer with nonfamilial diffuse palmoplantar keratoderma. Journal of Experimental and Clinical Cancer Research. 2001; 21(1): 45 - 47.
21. Wang ID, Shen CH. Acquired Palmoplantar Keratoderma in Poorly Differentiated Lung Adenocarcinoma. Intern Med. 2016; 55(8): 1039.
22. Bernal A. I. et al. A patient with spiny keratoderma of the palms and a lymphoproliferative syndrome: an unrelated paraneoplastic condition?//Dermatology. - 2000. - Т. 201. - N 4. - С. 379 - 380.
23. Hanly A, Turner N, Ko CJ, Panse G. Spiny Keratoderma: Clinical and Histopathological Findings in a Series of 3 Cases. Am J Dermatopathol. 2024 Jul 1; 46(7): 439 - 442.
24. Wohltmann WE, MacAlpine DM, Hodson DS. Palmoplantar keratoderma as the initial sign in a peripheral T-cell lymphoma. Dermatol Online J. 2010 May 15; 16(5): 3. PMID: 20492820.
25. Al-Musalhi B, Shehata N, Billick R. Small Cell Variant of T-Cell Prolymphocytic Leukemia with Acquired Palmoplantar Keratoderma and Cutaneous Infiltration. Oman Med J. 2016 Jan; 31(1): 73-6.
26. Н.П. Теплюк, Е.В. Орлова, С.В. Новоселова, О.В. Грабовская, В.А. Варшавский. Кератодермия как проявление паранеоплазии. Российский журнал кожных и венерических болезней, 2012, N 5, С. 16 - 19.
27. Tsaqilah L, Mudia KAM, Usman HA, Dharmadji HP, Hidayah RMN, Avriyanti E. A Rare Case on Capecitabine Induced Acquired Palmoplantar Keratoderma. Clin Cosmet Investig Dermatol. 2023 Dec 23; 16: 3713 - 3718.
28.
, Ruiz-Villaverde R. Carbamezepine-Induced Acquired Multifocal Keratoderma. Actas Dermosifiliogr. 2022 Jun; 113(6): 652 - 653.
29. Mirali S, Abduelmula A, Mufti A, Sachdeva M, Yeung J. Drugs Associated with the Development of Palmoplantar Keratoderma: A Systematic Review. J Cutan Med Surg. 2021 Sep; 25(5): 553 - 554.
30. Nasreen S, Mukherjee A, Ghosh A. An Institution Based Cross-Sectional Observational Aetiological Study Correlating the Clinico-Pathological Findings in Patients Presenting with Acquired Palmoplantar Keratoderma. Indian J Dermatol. 2023 Nov-Dec; 68(6): 603 - 610. doi: 10.4103/ijd.ijd_572_23. Epub 2024 Jan 9.
31. Hongal AA, Rajashekhar N, Gejje S. Palmoplantar Dermatoses- A Clinical Study of 300 Cases. J Clin Diagn Res. 2016 Aug; 10(8): wc04-7.
32. Sen I, Tarafdar D, Sarkar S, Roy S, Das NK, Pal M, Nasreen S, Mukherjee A, Ghosh A. An Institution Based Cross-Sectional Observational Aetiological Study Correlating the Clinico-Pathological Findings in Patients Presenting with Acquired Palmoplantar Keratoderma. Indian J Dermatol. 2023 Nov-Dec; 68(6): 603 - 610.
33. Rotunda AM, Craft N, Haley JC. Hyperkeratotic plaques on the palms and soles. Palmoplantar lichen planus, hyperkeratotic variant. Arch Dermatol. 2004 Oct; 140(10): 1275-80.
34. Kim C, Fangman W. Keratosis follicularis (Darier-White disease), with an unusual palmoplantar keratoderma. Dermatol Online J. 2007 Jan 27; 13(1): 7.
35. Zemtsov A, Veitschegger M. Keratodermas. Int J Dermatol. 1993 Jul; 32(7): 493-8.
36. Deschamps P, Leroy D, Pedailles S, Mandard JC. Keratoderma climactericum (Haxthausen's disease): clinical signs, laboratory findings and etretinate treatment in 10 patients. Dermatologica. 1986; 172(5): 258 - 262.
37. Chaduvula J, Chintada D, Vijayashree J, Chalamalasetty SS, Vudayana K, Vaggu A. A Clinico-Epidemiological Study of Hyperkeratotic Palmoplantar Lesions and Its Correlation with Dermoscopy and Histopathology in a Tertiary Care Center. Cureus. 2023 Mar 23; 15(3): e36561.
38. Русак Ю.Э., Бахлыкова Е.А., Баранов Н.П., Баранова Г.В. Об особенностях приобретенных ладонно-подошвенных кератодермий. Вестник дерматологии и венерологии, 2007, N 3, С. 40 - 44.
39. Mendes-Bastos Pedro. Plantar keratoderma climatericum: Successful improvement with a topical estriol cream. Journal of cosmetic dermatology vol. 17,5 (2018): 811 - 813. doi: 10.1111/jocd.12422.
40. Deschamps P, Leroy D, Pedailles S, Mandard JC. Keratoderma climactericum (Haxthausen's disease): clinical signs, laboratory findings and etretinate treatment in 10 patients. Dermatologica. 1986; 172(5): 258-62.
41. Круглова Л.С., Жукова О.В., Финешина Е.И. Патогенетические аспекты, лежащие в основе ладонно-подошвенных кератодермий. Современные методы терапии. Клиническая дерматология и венерология. 2015; 14(2): 17 - 23.
42. Дмитрук В.С. Опыт применения мази "Карталин" при ладонно-подошвенной форме псориаза и других кератодермиях. Бюллетень сибирской медицины, N 1, 2011. С. 112 - 116.
43. Asemota, E., Markova, A., Ho, J., & Lichtman, M. K. (2017). Disseminated punctate keratoderma: a rare case report and review of the literature. Dermatology Online Journal, 23(3).
44. https://www.uptodate.com/contents/palmoplantar-keratoderma.
45. Силина Л.В., Харахордина Ю.Е., Есипова Е.А., Карпова А.В. Клиническая эффективность и перспективы использования в комбинированной терапии ладонно-подошвенных кератодермий "ретинола пальмитата", мазей "радевит актив" и "уродерм". Вестник последипломного образования. N 1, С. 21 - 28. ISSN: 2221-741X.
46. Альбанова В.И., Иванов О.Л., Кубанова А.А. и др. Результаты применения нового отечественного препарата мази 0,5% ретинола пальмитата (Видестим) в дерматологической практике//Вестн. дерматологии и венерологии. 2001, N 3. - С. 62 - 65.
47. Дворянкова Е.В. Место декспантенола в общей клинической практике. Клиническая дерматология и венерология. 2020; 19(1): 82 - 86.
48. Круглова Л.С., Панина А.Н., Стрелкович Т.И. Трофические язвы венозного генеза.//Российский журнал кожных и венерических болезней. - 2014. - Т. 17. - N 1. - С. 21 - 25.
49. Гвоздева И.Н. Топическая терапия кожных заболеваний. РМЖ. 2001; 11: 474.
50. Federici A., Federici G., Milani M. An urea, arginine and carnosine based cream (Ureadin Rx Db ISDIN) shows greater efficacy in the treatment of severe xerosis of the feet in Type 2 diabetic patients in comparison with glycerol-based emollient cream. A randomized, assessor-blinded, controlled trial//BMC Dermatol. 2012. 12: 16.
51. Холодилова Н.А., Монахов К.Н. Использование средств базового ухода у пациентов с нарушением кожного барьера//Российский журнал кожных и венерических болезней. 2009. N 6. С. 68 - 69.
52. Schachner L, Alexis A, Andriessen A, Baldwin H, Cork M, Kirsner R, Woolery-Lloyd H. Supplement Inpidual Article: The Importance of a Healthy Skin Barrier From the Cradle to the Grave Using Ceramide-Containing Cleansers and Moisturizers: A Review and Consensus. J Drugs Dermatol. 2023 Feb 1; 22(2).
53. Zultak M, Bedeaux C, Blanc D. Keratoderma climactericum treatment with topical estrogen. Dermatologica 1988; 176: 151-2.
54. Белоусова Т.А., Горячкина М.В. Современные представления о структуре и функции кожного барьера и терапевтические возможности коррекции нарушений//РМЖ. 2004. N 12. С. 1082 - 1085.
55. Рациональная фармакотерапия заболеваний кожи и инфекций, передаваемых половым путем: Рук. для практикующих врачей/А.А. Кубанова, В.И. Кисина, Л.А. Блатун, А.М. Вавилов и др.; под общей ред. А.А. Кубановой, В.И. Кисиной. М.: Литтера, 2005; 882 с.
56. Кожные и венерические болезни: Руководство для врачей. В двух томах. - 2-е изд., перераб. и доп.-/Под ред. Ю.К. Скрипкина, В.Н. Мордовцева. - М., Медицина, 1999 - 880 с.
57. Н. Mobacken, K.Rosen, G.Swanbek Oral psoralen photochemotherapy (PUVA) of hyperkeratotic dermatitis of the palms. British Journal of Dermatology (1983) 109, 205 - 208.
58. Альбанова В.И., Иванова И.А., Прохоров А.Ю. и др. Ретинола пальмитат в лечении больных с нарушением кератинизации. Сб. Ретиноиды. М.: Изд-во АО "Ретиноиды", 1994. - С. 15 - 19.
59. Ноздрин К.В., Коколина В.Ф., Картелищев А.В., Альбанова В.И., Родионова Г.М. Технологии системной ретинолотерапии в педиатрической практике. Методические рекомендации. М.: Ретиноиды; 2016. С. 18 - 39.
60. Наатыж Ж.Ю. Бальнеопроцедуры и талассолечение для больных с ладонно-подошвенным кератозом./Ж.Ю. Наатыж//Вестник новых медицинских технологий. - рецензир. научн.-практ. журн., утв. в Перечне ВАК. - 2012. - N 1. - С. 86 - 88 (ОД пл.).
61. Наатыж Ж.Ю. Инновации восстановительного лечения в здравницах российского Причерноморья больных с различными нозологическими формами ладонно-подошвенного кератоза и других эпидермальных утолщений. Монография. - Сочи: НИЦ курортол. и реабилитации ФМБА России, 2012. - 100 с. (5, 7 п.л.).
62. Iqbal F, Phan K, Cheung WN. Severe palmoplantar keratoderma: a cutaneous complication from sub-optimally controlled type 2 diabetes. Endocrinol Diabetes Metab Case Rep. 2025 Jan 9; 2025(1): e240088. doi: 10.1530/EDM-24-0088. PMID: 39786791; PMCID: PMC11968021.
Приложение А1
СОСТАВ
РАБОЧЕЙ ГРУППЫ ПО РАЗРАБОТКЕ И ПЕРЕСМОТРУ
КЛИНИЧЕСКИХ РЕКОМЕНДАЦИЙ
1. Потекаев Николай Николаевич - доктор медицинских наук, профессор, президент Общероссийской общественной организации "Национальный альянс дерматовенерологов и косметологов", член Европейского союза по борьбе с ИППП (IUSTI/ВОЗ), Почетный президент Евро-Азиатской ассоциации дерматовенерологов (EAAD), член Совета директоров Европейской академии дерматовенерологии (EADV), член корреспондент Немецкого общества дерматовенерологов (DDG), Заслуженный врач Российской Федерации, главный внештатный специалист по дерматовенерологии и косметологии Минздрава России, главный внештатный специалист по дерматовенерологии и косметологии Департамента здравоохранения г. Москвы, директор ГБУЗ "Московский Центр дерматовенерологии и косметологии", заведующий кафедрой кожных болезней и косметологии ФДПО ФГАОУ ВО "Российский национальный исследовательский медицинский университет им. Н.И. Пирогова" Минздрава России.
2. Доля Ольга Валентиновна - доктор медицинских наук, член Общероссийской общественной организации "Национальный альянс дерматовенерологов и косметологов", член Европейского союза по борьбе с ИППП (IUSTI/ВОЗ), член Европейской Академии Дерматовенерологии (EADV), член Гильдии специалистов по инфекциям, передаваемым половым путем "ЮСТИ РУ", заместитель директора по научной работе ГБУЗ "Московский Центр дерматовенерологии и косметологии".
3. Жукова Ольга Валентиновна - доктор медицинских наук, профессор, исполнительный директор Общероссийской общественной организации "Национальный альянс дерматовенерологов и косметологов", член Европейского союза по борьбе с ИППП (IUSTI/ВОЗ), член Гильдии специалистов по инфекциям, передаваемым половым путем "ЮСТИ РУ", главный внештатный специалист по дерматовенерологии и косметологии ЦФО Минздрава России, главный врач ГБУЗ "Московский Центр дерматовенерологии и косметологии", заведующий кафедрой дерматовенерологии и аллергологии с курсом иммунологии Медицинского института ФГАОУ ВО "Российский университет дружбы народов".
4. Гаджигороева Аида Гусейхановна - доктор медицинских наук, президент Межрегиональной общественной организации трихологов и специалистов в области исследования волос "Профессиональное общество трихологов", член Общероссийской общественной организации "Национальный альянс дерматовенерологов и косметологов", член Европейского общества исследования волос (EHRS), руководитель отдела клинической дерматовенерологии и косметологии ГБУЗ "Московский Центр дерматовенерологии и косметологии".
5. Заварина Ирина Владиславовна - кандидат медицинских наук, член Общероссийской общественной организации "Национальный альянс дерматовенерологов и косметологов", член Европейской академии дерматовенерологии (EADV), старший научный сотрудник отдела клинической дерматовенерологии и косметологии ГБУЗ "Московский Центр дерматовенерологии и косметологии".
6. Баранов Александр Александрович - академик РАН, профессор, доктор медицинских наук; почетный президент Союза педиатров России, советник руководителя НИИ педиатрии и охраны здоровья детей НКЦ N 2 ФГБНУ "РНЦХ им. акад. Б.В. Петровского", профессор кафедры педиатрии и детской ревматологии КИДЗ им. Н.Ф. Филатова ФГАОУ ВО Первый МГМУ им. И.М. Сеченова Минздрава России (Сеченовский Университет), главный внештатный специалист педиатр Минздрава России.
7. Намазова-Баранова Лейла Сеймуровна - академик РАН, профессор, доктор медицинских наук, президент Союза педиатров России; паст-президент EPA/UNEPSA; руководитель НИИ педиатрии и охраны здоровья детей НКЦ N 2 ФГБНУ "РНЦХ им. акад. Б.В. Петровского", заведующая кафедрой факультетской педиатрии ИМД ФГАОУ ВО "РНИМУ им. Н.И. Пирогова" Минздрава России (Пироговский Университет), главный внештатный детский специалист по профилактической медицине Минздрава России.
8. Амбарчян Эдуард Тигранович - кандидат медицинских наук, врач-дерматовенеролог, член Союза педиатров России.
9. Материкин Александр Игоревич - кандидат медицинских наук, заведующий отделом детской дерматологии, заведующий отделением дерматологии с дневным стационаром НИИ педиатрии и охраны здоровья детей НКЦ N 2 ФГБНУ "РНЦХ им. акад. Б.В. Петровского", член Союза педиатров России.
Конфликт интересов отсутствует.
Приложение А2
МЕТОДОЛОГИЯ РАЗРАБОТКИ КЛИНИЧЕСКИХ РЕКОМЕНДАЦИЙ
Целевая аудитория данных клинических рекомендаций:
1. Врачи-дерматовенерологи.
2. Ординаторы и слушатели циклов повышения квалификации по специальности "Дерматовенерология".
Таблица 1. Шкала оценки уровней достоверности доказательств (УДД) для методов диагностики (диагностических вмешательств)
УДД
Расшифровка
1
Систематические обзоры исследований с контролем референсным методом или систематический обзор рандомизированных клинических исследований с применением мета-анализа
2
Отдельные исследования с контролем референсным методом или отдельные рандомизированные клинические исследования и систематические обзоры исследований любого дизайна, за исключением рандомизированных клинических исследований, с применением мета-анализа
3
Исследования без последовательного контроля референсным методом или исследования с референсным методом, не являющимся независимым от исследуемого метода или нерандомизированные сравнительные исследования, в том числе когортные исследования
4
Несравнительные исследования, описание клинического случая
5
Имеется лишь обоснование механизма действия или мнение экспертов
Таблица 2. Шкала оценки уровней достоверности доказательств (УДД) для методов профилактики, лечения, медицинской реабилитации, в том числе основанных на использовании природных лечебных факторов (профилактических, лечебных, реабилитационных вмешательств)
УДД
Расшифровка
1
Систематический обзор РКИ с применением мета-анализа
2
Отдельные РКИ и систематические обзоры исследований любого дизайна, за исключением РКИ, с применением мета-анализа
3
Нерандомизированные сравнительные исследования, в т.ч. когортные исследования
4
Несравнительные исследования, описание клинического случая или серии случаев, исследования "случай-контроль"
5
Имеется лишь обоснование механизма действия вмешательства (доклинические исследования) или мнение экспертов
Таблица 3. Шкала оценки уровней убедительности рекомендаций (УУР) для методов профилактики, диагностики, лечения, медицинской реабилитации, в том числе основанных на использовании природных лечебных факторов (профилактических, диагностических, лечебных, реабилитационных вмешательств)
УУР
Расшифровка
A
Сильная рекомендация (все рассматриваемые критерии эффективности (исходы) являются важными, все исследования имеют высокое или удовлетворительное методологическое качество, их выводы по интересующим исходам являются согласованными)
B
Условная рекомендация (не все рассматриваемые критерии эффективности (исходы) являются важными, не все исследования имеют высокое или удовлетворительное методологическое качество и/или их выводы по интересующим исходам не являются согласованными)
C
Слабая рекомендация (отсутствие доказательств надлежащего качества (все рассматриваемые критерии эффективности (исходы) являются неважными, все исследования имеют низкое методологическое качество и их выводы по интересующим исходам не являются согласованными)
Порядок обновления клинических рекомендаций.
Механизм обновления клинических рекомендаций предусматривает их систематическую актуализацию - не реже чем один раз в три года, а также при появлении новых данных с позиции доказательной медицины по вопросам диагностики, лечения, профилактики и реабилитации конкретных заболеваний, наличии обоснованных дополнений/замечаний к ранее утвержденным КР, но не чаще 1 раза в 6 месяцев.
Приложение А3
СПРАВОЧНЫЕ МАТЕРИАЛЫ,
ВКЛЮЧАЯ СООТВЕТСТВИЕ ПОКАЗАНИЙ К ПРИМЕНЕНИЮ
И ПРОТИВОПОКАЗАНИЙ, СПОСОБОВ ПРИМЕНЕНИЯ И ДОЗ ЛЕКАРСТВЕННЫХ
ПРЕПАРАТОВ, ИНСТРУКЦИИ ПО ПРИМЕНЕНИЮ
ЛЕКАРСТВЕННОГО ПРЕПАРАТА
Приказ Министерства здравоохранения Российской Федерации от 5 августа 2003 г. N 330 "О мерах по совершенствованию лечебного питания в лечебно-профилактических учреждениях Российской Федерации".
Приказ Министерства здравоохранения Российской Федерации от 21 июня 2013 г. N 395н "Об утверждении норм лечебного питания".
Приказ Министерства здравоохранения Российской Федерации от 23 сентября 2020 г. N 1008н "Об утверждении порядка обеспечения пациентов лечебным питанием".
Приложение Б
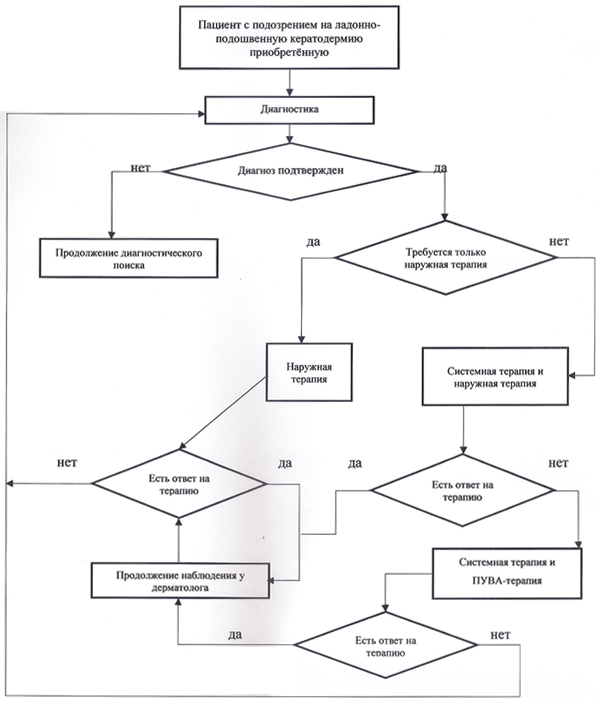
АЛГОРИТМЫ ДЕЙСТВИЙ ВРАЧА

Приложение В
ИНФОРМАЦИЯ ДЛЯ ПАЦИЕНТА
Ладонно-подошвенная кератодермия (кератоз) - это группа заболеваний, которые вызывают аномальное утолщение кожи ладоней и/или подошв.
Ладонно-подошвенная кератодермия может быть генетической (наследственной) или приобретенной.
Наследственная ладонно-подошвенная кератодермия возникает, когда ошибка (мутация) в гене, который кодирует белок - кератин, передается от родителя к ребенку или может произойти спонтанно.
Приобретенная ладонно-подошвенная кератодермия может возникнуть на фоне заболеваний эндокринных органов, нервной системы, желудочно-кишечного тракта, метаболических и гормональных нарушений, аутоиммунных заболеваний, может быть вызвана приемом лекарственных препаратов, инфекциями, а также может являться симптомом других кожных заболеваний.
Поэтому при появлении на ладонях и/или подошвах ограниченных или распространенных очагов утолщенной кожи, избыточного патологического шелушения, трещин, расположенных на фоне участков уплотнения и воспаления кожи, которые могут сопровождаться зудом, жжением, болью, в том числе при ходьбе, необходимо обратиться на прием к врачу-дерматовенерологу, который определит дальнейшую тактику диагностики и лечения дерматоза, и даст необходимые рекомендации по уходу за кожей.
Приложение Г1 - ГN
ШКАЛЫ ОЦЕНКИ, ВОПРОСНИКИ И ДРУГИЕ ОЦЕНОЧНЫЕ ИНСТРУМЕНТЫ
СОСТОЯНИЯ ПАЦИЕНТА, ПРИВЕДЕННЫЕ В КЛИНИЧЕСКИХ РЕКОМЕНДАЦИЯХ
Нет.