"Клинические рекомендации "Воспалительные болезни органов мошонки"
МИНИСТЕРСТВО ЗДРАВООХРАНЕНИЯ РОССИЙСКОЙ ФЕДЕРАЦИИ
КЛИНИЧЕСКИЕ РЕКОМЕНДАЦИИ
ВОСПАЛИТЕЛЬНЫЕ БОЛЕЗНИ ОРГАНОВ МОШОНКИ
Кодирование по Международной статистической классификации болезней и проблем, связанных со здоровьем: N45.0, N45.9, N49.2
Год утверждения (частота пересмотра): 2025
Пересмотр не позднее: 2027
ID: 1007_1
Возрастная категория: Взрослые
Специальность: Урология
Разработчик клинической рекомендации
Общероссийская общественная организация "Российское общество урологов"
Одобрено Научно-практическим Советом Минздрава России
Список сокращений
ВИЧ - вирус иммунодефицита человека.
ВОЗ - всемирная организация здравоохранения.
МКБ-10 - международная классификация болезней 10-го пересмотра.
ПЦР - полимеразная цепная реакция.
УЗИ - ультразвуковое исследование.
МАНК - метод амплификации нуклеиновых кислот.
ИППП - инфекции, передаваемые половым путем.
ИМП - инфекция мочевыводящих путей.
СНМП - симптомы нижних мочевых путей.
КУМ - кислотоустойчивые микобактерии
ДНК - дезоксирибонуклеиновая кислота
РКИ - рандомизированное клиническое исследование
ЦДК - цветное допплеровское картирование
Термины и определения
Эпидидимит - это воспаление придатка яичка, которое развивается чаще всего вследствие проникновения инфекции в придаток восходящим путем, из уретры или гематогенным путем как осложнение инфекционных заболеваний.
Орхит - это воспаление тканей яичка.
Эпидидимоорхит - это воспаление придатка яичка и яичка, которое развивается чаще всего вследствие проникновения инфекции в придаток восходящим путем, из уретры или гематогенным путем как осложнение инфекционных заболеваний
1. Краткая информация по заболеванию или состоянию (группы заболеваний или состояний)
1.1 Определение заболевания или состояния (группы заболеваний или состояний)
Эпидидимит - это воспаление придатка яичка, которое развивается чаще всего вследствие проникновения инфекции в придаток восходящим путем, из уретры или гематогенным путем как осложнение инфекционных заболеваний [1].
Орхит - это воспаление тканей яичка.
Часто при восходящем инфицировании происходит одновременное поражение, как придатка яичка, так и самого яичка. В таком случае состояние описывается как эпидидимоорхит.
1.2 Этиология и патогенез заболевания или состояния (группы заболеваний или состояний)
Обычно эпидидимит вызван миграцией возбудителей из уретры или мочевого пузыря, что может быть выявлено с помощью соответствующей диагностики у 90% пациентов.
Преобладающими выделенными патогенами являются C. trachomatis и N. Gonorrhoeae [2]. Мужчины с аномалиями мочевыводящих путей, недавно перенесенной или рецидивирующей инфекцией мочевыводящих путей, обструкцией мочевыводящих путей или недавно перенесенным оперативным вмешательством и/или эндоскопическими терапию мочевыводящих путей, приводящими к бактериурии, подвергаются более высокому риску эпидидимита, вызванного бактериями кишечной группы, Enterobacteriaceae (обычно E. coli) [2, 3].
Вирус паротита следует подозревать при наличии вирусных продромальных симптомов и увеличении слюнных желез.
Туберкулезный эпидидимит может возникать, как правило, в виде хронического эпидидимита, в группах высокого риска, таких как мужчины с иммунодефицитом и люди из стран с высокой распространенностью.
Гематогенный орхит встречается при эпидемическом паротите и бруцеллезе, брюшном тифе, гриппе, стрептококковых инфекциях.
1.3 Эпидемиология заболевания или состояния (группы заболеваний или состояний)
Эпидидимит является распространенным заболеванием с частотой заболеваемости от 25 до 65 случаев на 10 000 взрослых мужчин в год [4].
1.4 Особенности кодирования заболевания или состояния (группы заболеваний или состояний) по Международной статистической классификации болезней и проблем, связанных со здоровьем
N49.2 - Воспалительные болезни мошонки
N45.0 - Орхит, эпидидимит и эпидидимоорхит с абсцессом (абсцесс яичка и придатка яичка)
N45.9 - Орхит, эпидидимит и эпидидимоорхит без упоминания об абсцессе
1.5 Классификация заболевания или состояния (группы заболеваний или состояний)
По локализации процесса выделяют односторонний и двусторонний эпидидимоорхит.
Различают острый (длительностью до 6 недель) и хронический (длительностью более 6 недель) эпидидимоорхит [5].
По характеру этиологического фактора выделяют инфекционный и неинфекционный (например, травма, рак, аутоиммунные или идиопатические состояния) эпидидимоорхит
По природе инфекционного возбудителя различают следующие типы эпидидимоорхита [6]:
- Хламидийный
- Микоплазменный
- Трихомонадный
- Бактериальный
- Вирусный
- Гонорейный
- Туберкулезный
1.6 Клиническая картина заболевания или состояния (группы заболеваний или состояний)
Острый эпидидимит клинически характеризуется болью, отеком и повышением температуры придатка яичка, при этом могут поражаться яички и кожа мошонки.
Острая форма эпидидимоорхита начинается внезапно с быстро нарастающего увеличения придатка яичка или самого яичка, резкой боли в нем, повышения температуры тела до 38 - 40 C. Воспаление и отек распространяются на оболочки яичка и мошонку [7]. Боли могут иррадиировать в паховую, иногда в поясничную область, резко усиливаются при движении. Также могут отмечаться выделения из уретры или дизурия [8]
При туберкулезном эпидидиморхите отмечается подострое/более хроническое начало с безболезненным/болезненным отеком мошонки, системными симптомами, утолщением кожи мошонки [9].
2. Диагностика заболевания или состояния (группы заболеваний или состояний) медицинские показания и противопоказания к применению методов диагностики
Введение в раздел. Диагностика преследует следующие цели: определить локализацию и возбудителя заболевания; исключить иные заболевания, которые могут сопровождаться схожими симптомами.
Критерии установления диагноза/состояния: Диагноз эпидидимоорхита устанавливается на основании характерных жалоб, наличия ультразвуковых признаков воспаления в придатке яичка и/или яичке, а также выявления патогенных микроорганизмов в первой порции мочи, эякуляте, мазке из уретры.
Комментарии: перекрут семенного канатика (перекрут яичка) является важнейшим дифференциальным диагнозом вне зависимости от возраста пациента. Перекрут яичка более характерен для следующих ситуаций:
· Пациент младше 20 лет (но может возникнуть в любом возрасте)
· Сильная внезапная боль (развилась в течение нескольких часов)
· Предварительные анализы не показывают уретрит или вероятную инфекцию мочевыводящих путей [10, 11].
Необходимо проводить дифференциальную диагностику с другими сосудистыми нарушениями, а также травмой яичка и придатка.
2.1 Жалобы и анамнез
- Рекомендуется при сборе жалоб и анамнеза выявлять сведения о недавнем половом контакте без использования барьерных средств контрацепции, а также иных возможных этиологических факторах всем пациентам с подозрением на эпидидимоорхит для определения тактики дальнейшей диагностики и лечения [1].
Уровень убедительности рекомендаций B (уровень достоверности доказательств - 3)
Комментарии: исторически ИППП считались преобладающей причиной эпидидимита в возрастной группе < 35 лет, а кишечные патогены - в возрастной группе > 35 лет. Доказательства в поддержку этого подхода ограничены, а возраст и сбор сексуального анамнеза недостаточны для выбора антибактериальной терапии [1]
2.2 Физикальное обследование
- Рекомендуется проведение приема (осмотра, консультации) врача-уролога всем пациентам с подозрением на эпидидимоорхит с целью установления диагноза и определения тактики лечения [12].
Уровень убедительности рекомендаций C (уровень достоверности доказательств - 5)
Комментарии: при осмотре мошонки может отмечаться исчезновение складчатости кожи мошонки, ее гиперемия, болезненность при пальпации.
2.3 Лабораторные диагностические исследования
- Рекомендуется выполнение анализа на ИППП (определение ДНК хламидии трахоматис (Chlamydia trachomatis) в моче методом ПЦР, определение ДНК гонококка (Neiseria gonorrhoeae) в моче методом ПЦР, определение ДНК микоплазмы гениталиум (Mycoplasma genitalium) в моче методом ПЦР, определение ДНК хламидии трахоматис (Chlamydia trachomatis) в отделяемом из уретры методом ПЦР, определение ДНК микоплазмы гениталиум (Mycoplasma genitalium) в отделяемом из уретры методом ПЦР), включая, но не ограничиваясь C. trachomatis, N. gonorrhoeae, M. genitalium. всем мужчинам с подозрением на эпидидимоорхит, для определения необходимости соответствующей антибактериальной терапии [13, 14].
Уровень убедительности рекомендаций C (уровень достоверности доказательств - 5)
Комментарии: для анализа лучше всего использовать первую утреннюю порцию мочи или мазок из уретры. Методом выбора является МАНК [13].
- Рекомендуется выполнить микроскопическое исследование отделяемого из уретры и посев на N. gonorrhoeae, если он доступен, всем мужчинам с подозрением на эпидидимоорхит [4, 14, 15].
Уровень убедительности рекомендаций C (уровень достоверности доказательств - 5)
- Рекомендуется выполнение посева мочи (микробиологическое (культуральное) исследование мочи на аэробные и факультативно-анаэробные условно-патогенные микроорганизмы) с целью диагностики сопутствующей инфекции мочевыводящих путей пациентам с подозрением на эпидидимоорхит и сопутствующими симптомами нижних мочевых путей [16, 17].
Уровень убедительности рекомендаций C (уровень достоверности доказательств - 4)
Комментарии: стандартный посев мочи обладает низкой чувствительностью к основным этиологическим микроорганизмам. Однако, наличие нитритов и лейкоцитарной эстеразы может свидетельствовать о наличии ИМП у пациентов с сопутствующими СНМП. При этом необходимо принимать во внимание, что нормальный анализ мочи и отрицательный посев мочи не исключает диагноза эпидидимоорхита [16, 17].
- Рекомендуется при подозрении на туберкулезный эпидидимит/эпидидимоорхит провести, как минимум три последовательных утренних анализа мочи (микроскопическое исследование мочи на кислото- и спиртоустойчивые бактерии) на наличие кислотоустойчивых бацилл (КУБ) и выполнить анализ на наличие ДНК M. tuberculosis [18 - 21].
Уровень убедительности рекомендаций B (уровень достоверности доказательств - 2)
Комментарии: идентификация Mycobacterium tuberculosis в моче при помощи ПЦР - это высокочувствительный и специфичный метод диагностики урогенитального туберкулеза. По сравнению с культуральным исследованием ПЦР показала чувствительность в 95,6% и специфичность в 98,1% [18, 19]. По сравнению с бактериологической, гистологической или клинико-рентгенологической диагностикой он продемонстрировал чувствительность в 94,3% и специфичность в 85,7% [20]. Тем не менее, несмотря на потенциальную роль ПЦР в диагностике урогенитального туберкулеза, в настоящее время нет доказательств, подтверждающих диагностику этого состояния без подтверждения микробиологическими методами [21]. При необходимости следует исследовать секрет простаты, эякулят, выделения из дренирующей мошоночной фистулы, а также образцы тонкоигольной аспирационной биопсии с помощью микроскопии, посева на КУМ и МАНК
- Рекомендуется проведение обследования на другие ИППП (исследование уровня антител классов M, G (IgM, IgG) к вирусу иммунодефицита человека ВИЧ-1/2 (Human immunodeficiency virus HIV 1/2) в крови; определение антигена (HBsAg) вируса гепатита B (Hepatitis B virus) в крови, качественное исследование; определение антител к вирусу гепатита C (Hepatitis C virus) в крови; определение антител к бледной трепонеме (Treponema pallidum) в крови) всем пациентам с эпидидимоорхитом, вызванным микроорганизмом, передающимся половым путем, для диагностики сопутствующей инфекции [22].
Уровень убедительности рекомендаций C (уровень достоверности доказательств - 5)
Комментарии: с учетом того, что ведущей причиной эпидидимоорхита является возбудитель, передающийся половым путем, с точки зрения общественного здоровья и вторичной профилактики ИППП, диагностика вирусных и бактериальных инфекций может повысить выявляемость на ранней стадии [22].
2.4 Инструментальные диагностические исследования
- Рекомендуется выполнение ультразвукового исследования органов мошонки с допплерографией (дуплексное сканирование сосудов мошонки) всем пациентам с подозрением на эпидидимоорхит [23 - 25].
Уровень убедительности рекомендаций C (уровень достоверности доказательств - 5)
Комментарии: ультразвуковое исследование органов мошонки более достоверно для диагностики острого эпидидимита, чем только лабораторное обследование [23], метод может быть полезен для дифференциальной диагностики и исключения других патологий [24]. На серошкальном УЗИ придаток яичка будет выглядеть увеличенным и неоднородным, может присутствовать реактивное гидроцеле или пиоцеле. Однако это вторичные признаки при диагностике острого эпидидимита. ЦДК покажет повышенный кровоток на пораженной стороне. Необходимо обратить внимание, одного лишь наличия усиления кровотока придатка недостаточно; скорее следует
2.5 Иные диагностические исследования
Не применяются.
3. Лечение, включая медикаментозную и немедикаментозную терапии, диетотерапию, обезболивание, медицинские показания и противопоказания к применению методов лечения
- Рекомендуется проинформировать о рисках для окружающих и необходимости воздержаться от сексуальной активности без использования барьерных методов контрацепции до полного выздоровления, мужчин с эпидидимоорхитом, вызванным ИППП, с целью профилактики передачи возбудителя [26].
Уровень убедительности рекомендаций - 5 (уровень достоверности доказательств - C)
3.1. Консервативное лечение
- Рекомендуется всем пациентам с эпидидимоорхитом эмпирическая антибактериальная терапия на основании наиболее вероятного возбудителя [27 - 33].
Уровень убедительности рекомендаций - C (уровень достоверности доказательств - 5)
Комментарии: эмпирическая антимикробная терапия должна выбираться с учетом наиболее вероятного возбудителя и степени проникновения в воспаленный придаток яичка и может нуждаться в изменении в соответствии с местной чувствительностью патогенов и локальным рекомендациям. Как правило, изначально следует выбирать антибактериальные препараты системного действия с учетом потенциального влияния как на C. trachomatis, так и на энтеробактерии, [27, 28]. Мужчины с вероятными или подтвержденными ИППП должны проходить обследование через 14 дней после завершения лечения, чтобы проверить излечение и обеспечить отслеживание и лечение контактов в соответствии с местными рекомендациями. Относительно этой рекомендации были выявлены четыре руководства, основанные на систематических обзорах [29 - 33].
- Не рекомендуется планировать антибактериальную терапию при остром эпидидимите/эпидидимоорхите на основании молодого возраста пациента и анамнеза сексуальной активности [1].
Уровень убедительности рекомендаций B (уровень достоверности доказательств - 3)
Комментарии: данные большой группы сравнения свидетельствуют о том, что молодой возраст и не являются достаточными прогностическими факторами для патогена, передающегося половым путем [1].
- Рекомендуется применение одной из следующих схем эмпирической антибактериальной терапии пациентам с эпидидимоорхитом [30 - 32].
Уровень убедительности рекомендаций C (уровень достоверности доказательств - 5)
Комментарии: на основании существующих руководств и консенсуса группы экспертов рекомендуются схемы антибактериальной терапии, представленные в Приложении А3
3.2. Хирургическое лечение
- Рекомендуется хирургическое лечение пациентам с признаками развития гнойно-деструктивного процесса в яичке, придатке яичка, и тканях мошонки с целью устранения очага инфекции и профилактики возможных осложнений [33].
Уровень убедительности рекомендаций C (уровень достоверности доказательств - 4)
Комментарии: хирургическое лечение - ревизия органов мошонки, может потребоваться для дренирования абсцессов или удаления тканей при деструкции. Сравнительное когортное исследование показало, что отсутствие дифференцировки придатка яичка и яичка при пальпации и наличие абсцесса при УЗИ может предсказать необходимость хирургического вмешательства после первоначального лечения антибиотиками (антибактериальными препаратами системного действия) [33].
4. Медицинская реабилитация и санаторно-курортное лечение, медицинские показания и противопоказания к применению методов медицинской реабилитации, в том числе основанных на использовании природных лечебных факторов
Для данной категории пациентов не предусмотрены.
5. Профилактика и диспансерное наблюдение, медицинские показания и противопоказания к применению методов профилактики
- Не рекомендуется проведение скрининга населения на носительство C. trachomatis с целью снижения риска развития эпидидимита [34].
Уровень убедительности рекомендаций B (уровень достоверности доказательств - 2)
Комментарии: крупное исследование по скринингу носительства C. trachomatis, включающее случайно выбранную группу из 5000 мужчин, из которых 1033 были протестированы, не выявило никаких преимуществ с точки зрения снижения риска эпидидимита за девять лет наблюдения [34].
- Рекомендуется выполнение спермограммы после перенесенного эпидидимоорхита пациентам, планирующим зачатие с целью оценки влияния заболевания на репродуктивную функцию [35].
Уровень убедительности рекомендаций C (уровень достоверности доказательств - 4)
Комментарии: когортное исследование показало, что параметры спермы могут быть нарушены во время эпидидимита, но восстанавливаются после успешного лечения [35].
6. Организация оказания медицинской помощи
Показания для плановой госпитализации (поступления в дневной стационар):
1. Подозрение на туберкулезную или специфическую инфекцию (при неэффективности стандартной терапии, наличии гранулем, свищей, данных за туберкулез в анамнезе).
Показания для экстренной госпитализации:
1. Абсцесс придатка яичка и/или яичка или подозрение на него.
2. Тяжелое общее состояние (выраженная интоксикация, иммуносупрессия)
Показания к выписке пациента из стационара:
1. Завершенное оперативное лечение деструктивных форм эпидидимита/эпидидимоорхита, а также возникших осложнений.
2. Улучшение состояния пациента (нормализация температуры, нормализация, клинического анализа крови, снижение степени выраженности симптомов)
7. Дополнительная информация (в том числе факторы, влияющие на исход заболевания или состояния)
Для пациентов с подтвержденным или предполагаемым эпидидимоорхитом, вызванным микроорганизмами, передающимися половым путем (N. gonorrhoeae, C. trachomatis или M. genitalium), все партнеры, потенциально подверженные риску, должны быть уведомлены и обследованы. Они должны быть проверены на все основные ИППП (35) и пролечены антибиотиками (антибактериальными препаратами системного действия) активными к C. trachomatis (и N. gonorrhoeae или M. genitalium, если они подтверждены у пациента).
Продолжительность ретроспективного наблюдения для отслеживания контактов составляет шесть месяцев для подтвержденного эпидидимоорхита, вызванного C. trachomatis, 60 дней для подтвержденного эпидидимоорхита, вызванного N. gonorrhoeae, и три месяца для подтвержденного эпидидимоорхита, вызванного M. genitalium. В других случаях, которые считаются ИППП, отличными от указанных выше, продолжительность ретроспективного наблюдения является произвольной [36, 37].
Критерии оценки качества медицинской помощи
N
Критерии качества
Оценка выполнения (Да/Нет)
1
Выполнен прием (осмотр, консультация) врача-уролога.
Да/нет
2
Выполнено исследование методом ПЦР для обнаружения C. trachomatis и N. gonorrhoeae, M. genitalium
Да/нет
3
Выполнено как минимум три последовательных утренних микроскопических исследования мочи на кислото- и спиртоустойчивые бактерии (при подозрении на туберкулезный эпидидимит/эпидидимоорхит)
Да/нет
4
Выполнен анализ на наличие ДНК M. tuberculosis методом ПЦР (при подозрении на туберкулезный эпидидимит/эпидидимоорхит)
Да/нет
5
Выполнено ультразвуковое исследование органов мошонки с дуплексным сканированием сосудов мошонки
Да/нет
6
Выполнено назначение антибактериальной терапии пациентам
Да/нет
7
Выполнено хирургическое лечение пациентам с признаками развития гнойно-деструктивного процесса в яичке, придатке яичка, и тканях мошонки
Да/нет
Список литературы
1. Pilatz A. и др. Acute epididymitis revisited: impact of molecular diagnostics on etiology and contemporary guideline recommendations//Eur Urol. Eur Urol, 2015. T. 68, N 3. С. 428 - 435.
2. Harnisch J.P. и др. Aetiology of acute epididymitis//Lancet. Lancet, 1977. Т. 1, N 8016. С. 819 - 821.
3. Shigemura K. и др. Risk factors for febrile genito-urinary infection in the catheterized patients by with spinal cord injury-associated chronic neurogenic lower urinary tract dysfunction evaluated by urodynamic study and cystography: a retrospective study//World J Urol. World J Urol, 2020. Т. 38, N 3. С. 733 - 740.
4.
, Sturdza L., Pilatz A. Acute and Chronic Epididymitis//European Urology Supplements. Elsevier, 2017. T. 16, N 4. С. 124 - 131.
5. Louette A. и др. Treatment of Acute Epididymitis: A Systematic Review and Discussion of the Implications for Treatment Based on Etiology//Sex Transm Dis. Sex Transm Dis, 2018. T. 45, N 12. С. E104 - E108.
6. Авдошин В.П., Асламазов Э.А., Горюнов В.Г. Руководство по урологии: В 3 т./под ред. Лопаткин Н.А. Москва: Медицина, 1998. Т. 2. 768 - 768 с.
7. Урология: учеб. для студентов мед. вузов./под ред. Лопаткин Н.А. ГЭОТАР-Медиа, 2005. 519 с.
8. Holmes K.K., Sparling P.F., Stamm W.E. Epididymitis in sexually transmitted diseases.//Sexually Transmitted Diseases. 4th изд. New York: McGraw-Hill, 2008. С. 575 - 606.
9. Liu H.Y. и др. Tuberculous epididymitis: A case report and literature review//Asian J Androl. 2005. Т. 7, N 3. С. 329 - 332.
10. Knight P.J., Vassy L.E. The diagnosis and treatment of the acute scrotum in children and adolescents//Ann Surg. Ann Surg, 1984. T. 200, N 5. С. 664 - 673.
11. Williamson R.C.N. Torsion of the testis and allied conditions//Br J Surg. Br J Surg, 1976. Т. 63, N 6. С. 465 - 476.
12. Л.А. Ходырева, С.И. Гамидов, А.А. Дударева [и др.] Острый эпидидимит и орхит//Андрология. Фармакотерапия без ошибок: Руководство для врачей. - Москва: Издательство Е-ното, 2017. С. 243 - 248.
13. Papp J.R. и др. Recommendations for the Laboratory-Based Detection of Chlamydia trachomatis and Neisseria gonorrhoeae - 2014//MMWR. Recommendations and reports: Morbidity and mortality weekly report. Recommendations and reports/Centers for Disease Control. Centers for Disease Control and Prevention (CDC), 2014. T. 63, N 0. С. 1.
14. Street E.J. и др. The 2016 European guideline on the management of epididymo-orchitis//Int J STD AIDS. Int J STD AIDS, 2017. T. 28, N 8. С. 744 - 749.
15. Chirwa M. и др. United Kingdom British association for sexual health and HIV national guideline for the management of epididymo-orchitis, 2020//Int J STD AIDS. Int J STD AIDS, 2021. T. 32, N 10. С. 884 - 895.
16. Abolghasemi S, Alizadeh M, Hashemi A, Tehrani S. Etiology and Clinical Features of Epididymo-orchitis: A Single-center Study in Tehran, Iran. Infect Disord Drug Targets, 2021. T. 21 N 1. С. 142 - 145.
17. Greenstein J и др. Frequency of Urinary Tract Infections, Gonorrhea, and Chlamydia in Emergency Department Patients With Acute Scrotal Pain. Cureus, 2021. Т. 13, N 7. С. e16347.
18. Moussa O. и др. Rapid diagnosis of genitourinary tuberculosis by polymerase chain reaction and non-radioactive DNA hybridization//Elsevier.
19. Abbara A., Davidson R.N. Etiology and management of genitourinary tuberculosis//Nat Rev Urol. Nat Rev Urol, 2011. T. 8, N 12. С. 678 - 688.
20. Hemal A.K. и др. Polymerase chain reaction in clinically suspected genitourinary tuberculosis: comparison with intravenous urography, bladder biopsy, and urine acid fast bacilli culture//Urology. Urology, 2000. Т. 56, N 4. С. 570 - 574.
21. Dinnes J. и др. A systematic review of rapid diagnostic tests for the detection of tuberculosis infection//Health Technol Assess. Health Technol Assess, 2007. T. 11, N 3. С. 1 - 178.
22. Radcliffe K.W. и др. European guideline for the organization of a consultation for sexually transmitted infections, 2012//Int J STD AIDS. Int J STD AIDS, 2012. T. 23, N 9. С. 609 - 612.
23. Zitek T. и др. Assessing the Utility of Ultrasound and Urinalysis for Patients with Possible Epididymo-Orchitis - A Retrospective Study//Open Access Emerg Med. Open Access Emerg Med, 2020. T. 12. С. 47 - 51.
24. Capet J. и др. Is follow-up ultrasound necessary after acute epididymitis? A retrospective analysis from a large university hospital//Scand J Urol. Scand J Urol, 2018. Т. 52, N 5 - 6. С. 445 - 447.
25. Gupta A., Dogra V. Role of color flow Doppler ultrasound in the evaluation of acute scrotal pain//Andrology. Andrology, 2021. Т. 9, N 5. С. 1290 - 1297.
26. Глобальные стратегии сектора здравоохранения по ВИЧ, вирусному гепатиту и инфекциям, передаваемым половым путем, на 2022 - 2030 гг. Женева: Всемирная организация здравоохранения, 2022.
27. Тиктинский О.Л., Калинина С.Н., Михайличенко В.В. Андрология. Москва: Медицинское информационное агентство, 2010. 575 с.
28. Sadahira T. и др. Clinical pharmacokinetics of oral levofloxacin and sitafloxacin in epididymal tissue//J Infect Chemother. J Infect Chemother, 2017. T. 23, N 4. С. 214 - 217.
29. Workowski K.A., Bolan G.A. Sexually Transmitted Diseases Treatment Guidelines, 2015//MMWR Recomm Rep. Centers for Disease Control and Prevention (CDC), 2015. T. 64, N RR-03. С. 1.
30. Street E.J. и др. The 2016 European guideline on the management of epididymo-orchitis//Int J STD AIDS. Int J STD AIDS, 2017. T. 28, N 8. С. 744 - 749.
31. Street E., Joyce A., Wilson J. BASHH UK guideline for the management of epididymo-orchitis, 2010//Int J STD AIDS. Int J STD AIDS, 2011. T. 22, N 7. С. 361 - 365.
32. Fifer H. и др. 2018 UK national guideline for the management of infection with Neisseria gonorrhoeae//Int J STD AIDS. Int J STD AIDS, 2020. T. 31, N 1. С. 4 - 15.
33. Banyra O., Nikitin O., Ventskivska I. Acute epididymo-orchitis: relevance of local classification and partner's follow-up//Cent European J Urol. Cent European J Urol, 2019. T. 72, N 3. С. 324 - 329.
34. Andersen B. и др. Impact of intensified testing for urogenital Chlamydia trachomatis infections: a randomised study with 9-year follow-up//Sex Transm Infect. Sex Transm Infect, 2011. T. 87, N 2. С. 156 - 161.
35. Pilatz A. и др. 1092 IMPACT OF BACTERIAL EPIDIDYMITIS ON SEMEN QUALITY AFTER ANTIBIOTIC TREATMENT//Journal of Urology. Ovid Technologies (Wolters Kluwer Health), 2012. T. 187, N 4S.
36. Jensen J.S. и др. 2021 European guideline on the management of Mycoplasma genitalium infections//J Eur Acad Dermatol Venereol. J Eur Acad Dermatol Venereol, 2022. T. 36, N 5. С. 641 - 650.
37. Lanjouw E. и др. 2010 European guideline for the management of Chlamydia trachomatis infections//Int J STD AIDS. Int J STD AIDS, 2010. Т. 21, N 11. С. 729 - 737.
Приложение А1
СОСТАВ
РАБОЧЕЙ ГРУППЫ ПО РАЗРАБОТКЕ И ПЕРЕСМОТРУ
КЛИНИЧЕСКИХ РЕКОМЕНДАЦИЙ
1. Аполихин Олег Иванович, д.м.н., профессор, член-корреспондент РАН, директор Научно-исследовательского института урологии и интервенционной радиологии им. Н.А. Лопаткина - филиала Федерального государственного бюджетного учреждения "Национальный медицинский исследовательский центр радиологии" Министерства здравоохранения Российской Федерации. Член Президиума ООО "Российское общество урологов" (РОУ), член Европейской урологической ассоциации (EAU), академик и со-председатель комитета Европейской академии андрологии (ЕАА), член Американской урологической ассоциации (AUA), член Королевского медицинского общества Великобритании (RSM), член Международного урологического общества (SIU). Конфликт интересов отсутствует
2. Красняк Степан Сергеевич, в.н.с. отдела андрологии и репродукции человека НИИ урологии и интервенционной радиологии им. Н.А. Лопаткина, ответственный секретарь Профильной комиссии Минздрава России по репродуктивному здоровью мужчин, к.м.н. Член ООО "Российское общество урологов" (РОУ), член ООО "Российская ассоциация репродукции человека" (РАРЧ), член Европейской академии андрологии (ЕАА), член Американского общества андрологов (ASA). Конфликт интересов отсутствует
3. Хазан Петр Леонидович, с.н.с. отдела воспалительных заболеваний НИИ урологии и интервенционной радиологии им. Н.А. Лопаткина - филиала Федерального государственного бюджетного учреждения "Национальный медицинский исследовательский центр радиологии" Министерства здравоохранения Российской Федерации. Член ООО "Российское общество урологов" (РОУ), член Европейской урологической ассоциации (EAU). Конфликт интересов отсутствует
Приложение А2
МЕТОДОЛОГИЯ РАЗРАБОТКИ КЛИНИЧЕСКИХ РЕКОМЕНДАЦИЙ
Целевая аудитория данных клинических рекомендаций:
- Врач-уролог
- Студенты медицинских ВУЗов, ординаторы, аспиранты
Таблица 1. Шкала оценки уровней достоверности доказательств (УДД) для методов диагностики (диагностических вмешательств)
УДД
Расшифровка
1
Систематические обзоры исследований с контролем референсным методом или систематический обзор рандомизированных клинических исследований с применением мета-анализа
2
Отдельные исследования с контролем референсным методом или отдельные рандомизированные клинические исследования и систематические обзоры исследований любого дизайна, за исключением рандомизированных клинических исследований, с применением мета-анализа
3
Исследования без последовательного контроля референсным методом или исследования с референсным методом, не являющимся независимым от исследуемого метода или нерандомизированные сравнительные исследования, в том числе когортные исследования
4
Несравнительные исследования, описание клинического случая
5
Имеется лишь обоснование механизма действия или мнение экспертов
Таблица 2. Шкала оценки уровней достоверности доказательств (УДД) для методов профилактики, лечения, медицинской реабилитации, в том числе основанных на использовании природных лечебных факторов (профилактических, лечебных, реабилитационных вмешательств)
УДД
Расшифровка
1
Систематический обзор РКИ с применением мета-анализа
2
Отдельные РКИ и систематические обзоры исследований любого дизайна, за исключением РКИ, с применением мета-анализа
3
Нерандомизированные сравнительные исследования, в т.ч. когортные исследования
4
Несравнительные исследования, описание клинического случая или серии случаев, исследования "случай-контроль"
5
Имеется лишь обоснование механизма действия вмешательства (доклинические исследования) или мнение экспертов
Таблица 3. Шкала оценки уровней убедительности рекомендаций (УУР) для методов профилактики, диагностики, лечения, медицинской реабилитации, в том числе основанных на использовании природных лечебных факторов (профилактических, диагностических, лечебных, реабилитационных вмешательств)
УУР
Расшифровка
A
Сильная рекомендация (все рассматриваемые критерии эффективности (исходы) являются важными, все исследования имеют высокое или удовлетворительное методологическое качество, их выводы по интересующим исходам являются согласованными)
B
Условная рекомендация (не все рассматриваемые критерии эффективности (исходы) являются важными, не все исследования имеют высокое или удовлетворительное методологическое качество и/или их выводы по интересующим исходам не являются согласованными)
C
Слабая рекомендация (отсутствие доказательств надлежащего качества (все рассматриваемые критерии эффективности (исходы) являются неважными, все исследования имеют низкое методологическое качество и их выводы по интересующим исходам не являются согласованными)
Порядок обновления клинических рекомендаций.
Механизм обновления клинических рекомендаций предусматривает их систематическую актуализацию - не реже чем один раз в три года, а также при появлении новых данных с позиции доказательной медицины по вопросам диагностики, лечения, профилактики и реабилитации конкретных заболеваний, наличии обоснованных дополнений/замечаний к ранее утвержденным КР, но не чаще 1 раза в 6 месяцев.
Приложение А3
СПРАВОЧНЫЕ МАТЕРИАЛЫ,
ВКЛЮЧАЯ СООТВЕТСТВИЕ ПОКАЗАНИЙ К ПРИМЕНЕНИЮ
И ПРОТИВОПОКАЗАНИЙ, СПОСОБОВ ПРИМЕНЕНИЯ И ДОЗ
ЛЕКАРСТВЕННЫХ ПРЕПАРАТОВ, ИНСТРУКЦИИ ПО ПРИМЕНЕНИЮ
ЛЕКАРСТВЕННОГО ПРЕПАРАТА
Данные клинические рекомендации разработаны с учетом следующих нормативно-правовых документов:
1. Приказ Министерства здравоохранения и социального развития РФ от 16 апреля 2012 г. N 366н "Об утверждении Порядка оказания педиатрической помощи".
2. Приказ Минздрава России от 14 апреля 2025 N 203н "Об утверждении критериев оценки качества медицинской помощи".
3. Информация о лекарственных препаратах: Государственный реестр лекарственных средств: https://grls.rosminzdrav.ru
4. Федеральный закон от 21 ноября 2011 г. N 323-ФЗ "Об основах охраны здоровья граждан в Российской Федерации".
5. Международная классификация болезней, травм и состояний, влияющих на здоровье (МКБ-10).
6. Приказ Минздрава России от 2 мая 2023 г. N 205н "Об утверждении номенклатуры должностей медицинских работников и фармацевтических работников".
7. Приказ Минздравсоцразвития России от 23.07.2010 N 541н "Об утверждении Единого квалификационного справочника должностей руководителей, специалистов и служащих, раздел "Квалификационные характеристики должностей работников в сфере здравоохранения".
8. Федеральный закон от 25.12.2018 N 489-ФЗ "О внесении изменений в статью 40 Федерального закона "Об обязательном медицинском страховании в Российской Федерации" и Федеральный закон "Об основах охраны здоровья граждан в Российской Федерации" по вопросам клинических рекомендаций".
9. Приказ Минздрава России N 103н от 28.02.2019 "Об утверждении порядка и сроков разработки клинических рекомендаций, их пересмотра, типовой формы клинических рекомендаций и требований к их структуре, составу и научной обоснованности включаемой в клинические рекомендации информации".
10. Приказ Минздрава России от 13.10.2017 N 804н "Об утверждении номенклатуры медицинских услуг".
11. Приказ Министерства здравоохранения РФ от 24 ноября 2021 г. N 1094н "Об утверждении Порядка назначения лекарственных препаратов, форм рецептурных бланков на лекарственные препараты, Порядка оформления указанных бланков, их учета и хранения, форм бланков рецептов, содержащих назначение наркотических средств или психотропных веществ, Порядка их изготовления, распределения, регистрации, учета и хранения, а также Правил оформления бланков рецептов, в том числе в форме электронных документов".
Рекомендуемые схемы антибактериальной терапии [30 - 32]:
1. Для мужчин с острым эпидидимитом при низком риске гонореи (например, без выделений):
A. Фторхинолоны, активные против C. trachomatis - левофлоксацин**, 500 мг перорально один раз в день в течение десяти - четырнадцати дней <*>
ИЛИ
B. Доксициклин** 200 мг начальная доза перорально, а затем 100 мг два раза в день в течение десяти - четырнадцати дней* плюс антибиотик (антибактериальные препараты системного действия), активный против Enterobacterales+ в течение десяти - четырнадцати дней <*>
2. Для мужчин с вероятным острым гонорейным эпидидимитом:
A. Цефтриаксон** 1000 мг внутримышечно однократно плюс доксициклин** 200 мг начальная доза перорально, а затем 100 мг два раза в день в течение десяти - четырнадцати дней <*>
3. Для сексуально неактивных мужчин с острым - левофлоксацин** 500 мг перорально один раз в день в течение десяти - четырнадцати дней <*>
--------------------------------
<*> В зависимости от идентификации патогена и клинического ответа.
+ Мужчинам с тяжелой инфекцией, требующей госпитализации, потребуется парентеральный путь введения, внутривенно или внутримышечно.
Приложение Б
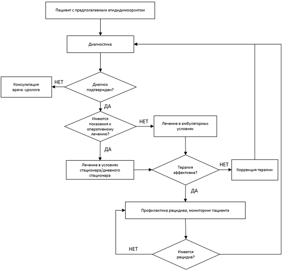
АЛГОРИТМЫ ДЕЙСТВИЙ ВРАЧА

Приложение В
ИНФОРМАЦИЯ ДЛЯ ПАЦИЕНТА
Эпидидимоорхит - это воспаление придатка и самого яичка. Это заболевание может быть вызвано различными факторами, включая инфекции, травмы или другие причины.
Симптомы эпидидимоорхита:
- боль в области яичек;
- отек и увеличение размеров яичка;
- дискомфорт при мочеиспускании;
- выделения из уретры;
- повышение температуры тела.
Если вы обнаружили у себя подобные симптомы, необходимо обратиться к врачу для диагностики и лечения.
Диагностика эпидидимоорхита включает в себя осмотр врача, анализы мочи и крови, ультразвуковое исследование (УЗИ) органов мошонки.
Лечение эпидидимоорхита зависит от его причины. Оно может включать антибиотики (антибактериальные препараты системного действия) при бактериальной инфекции, противовоспалительную, обезболивающую терапию и другие методы. В некоторых случаях может потребоваться хирургическое вмешательство.
Важно следовать рекомендациям врача и не заниматься самолечением, так как это может привести к осложнениям.
Для профилактики эпидидимоорхита необходимо соблюдать личную гигиену, избегать случайных половых контактов, своевременно лечить инфекционные заболевания и обращаться к врачу при появлении симптомов.
Приложение Г1 - ГN
ШКАЛЫ
ОЦЕНКИ, ВОПРОСНИКИ И ДРУГИЕ ОЦЕНОЧНЫЕ ИНСТРУМЕНТЫ СОСТОЯНИЯ
ПАЦИЕНТА, ПРИВЕДЕННЫЕ В КЛИНИЧЕСКИХ РЕКОМЕНДАЦИЯХ
Шкалы оценки, вопросники и другие оценочные инструменты не применяются.