"Клинические рекомендации "Врожденная патология слезоотводящей системы у детей"
МИНИСТЕРСТВО ЗДРАВООХРАНЕНИЯ РОССИЙСКОЙ ФЕДЕРАЦИИ
КЛИНИЧЕСКИЕ РЕКОМЕНДАЦИИ
ВРОЖДЕННАЯ ПАТОЛОГИЯ СЛЕЗООТВОДЯЩЕЙ СИСТЕМЫ У ДЕТЕЙ
Кодирование по Международной статистической классификации болезней и проблем, связанных со здоровьем: Q10.4, Q10.5, Q10.6, P39.1
Год утверждения (частота пересмотра): 2025
Пересмотр не позднее: 2027
ID: 987_1
Возрастная категория: Дети
Специальность:
Разработчик клинической рекомендации
Общероссийская общественная организация "Ассоциация врачей-офтальмологов", Общероссийская общественная организация "Общество офтальмологов России"
Одобрено Научно-практическим Советом Минздрава России
Список сокращений
СОП - слезоотводящие пути
СТ - слезная точка
СК - слезный каналец
СМ - слезный мешок
НСП - носослезный проток
НСК - носослезный канал
КТ - компьютерная томография
ДЦР - дакриоцисториностомия
ДЦЭ - дакриоцистэктомия
ЭДЦР - эндоскопическая дакриоцисториностомия
НДЦР - наружная дакриоцисториностомия
Термины и определения
Слезотечение = эпифора - истечение слезной жидкости наружу за пределы глазной щели.
Слезные протоки - комплекс полостных образований слезоотводящей системы, включающий слезные точки, слезные канальцы, слезный мешок и носослезный проток.
Атрезия - порок развития, отсутствие отверстия или канала.
Аплазия - порок развития, отсутствие анатомической структуры или органа.
Дакриоцеле - увеличение объема слезного протока в результате застоя слезы в слезном мешке (дакриоцистоцеле) или носослезном протоке (дакриодуктоцеле).
Дакриоцистит - воспаление слезного мешка с нагноением его содержимого вследствие нарушения проходимости слезы через носослезный проток.
Дакриоцистит новорожденных (ДН) - воспаление слезного мешка, в основе которого лежит врожденная непроходимость носослезного протока.
Флегмонозный дакриоцистит - распространение гнойно-воспалительного процесса за пределы слезного мешка в окружающее клетчаточное пространство.
Абсцедирующий дакриоцистит - флегмонозный дакриоцистит с формированием абсцесса в мягких тканях.
Положительная/отрицательная компрессионная проба - появление/непоявление слизисто-гнойного отделяемого в конъюнктивальной полости при надавливании на область проекции слезного мешка, что позволяет установить диагноз дакриоцистита.
Носослезный канал - костный канал, соединяющий костную слезную ямку с полостью носа.
Носослезный проток - мягкотканное трубчатое образование в просвете носослезного канала.
Обструкция - локальное препятствие по ходу канала или в полости слезного мешка.
Цветная проба = Цветная слезно-носовая проба = Проба Веста - диагностическая проба, позволяющая оценить проходимость слезных путей при инстилляции диагностического красителя (например, флюоресцеина-натрия или колларгола) в конъюнктивальную полость и появлении его в нижнем носовом ходе.
Двойная проба Веста - повторение цветной пробы после закапывания в нос сосудосуживающих средств с целью подтверждения или исключения риногенной причины эпифоры.
Зондирование - диагностическая манипуляция, проведение зонда по слезным протокам.
Бужирование - лечебно-диагностическая манипуляция, перфорирующее зондирование слезных протоков.
Знак ** после наименования препарата - лекарственный препарат внесен в перечень ЖНВЛП.
Знак # перед наименованием препарата - препарат используется в несоответствии с показаниями к применению и противопоказаниями, способами применения и дозами, содержащимися в инструкции по применению лекарственного препарата.
1. Краткая информация по заболеванию или состоянию (группы заболеваний или состояний)
1.1 Определение заболевания или состояния (группы заболеваний или состояний)
Врожденная патология слезозотводящей системы проявляется главным образом нарушением слезоотведения.
Недостаточность слезоотведения может быть обусловлена пороками развития слезных протоков, неправильным положением слезной точки, сужением слезных протоков, задержкой лизиса эмбриональных мембран в слезных протоках.
Пороки развития в виде кожного свища слезного канальца или слезного мешка проявляются выделением капли слезы в области свища и, как правило, не сопровождаются гнойными осложнениями.
Задержка отведения слезы приводит к скоплению слизи в слезных протоках. Длительное накопление содержимого может приводить к расширению не только мягкотканных структур слезных протоков, но и костного носослезного канала.
Развитие инфекции в застойной полости приводит к развитию гнойного дакриоцистита.
При проходимости слезных канальцев гной выделяется из слезных точек, но при отсутствии такого выхода гнойный дакриоцистит может получить развитие в виде флегмонозного перидакриоцистита с последующим подкожным абсцедированием и образованием кожного свища на коже.
1.2 Этиология и патогенез заболевания или состояния (группы заболеваний или состояний)
Патология является врожденной геннодетерминированной.
Заболевание связано с врожденной блокадой выхода носослезного протока зародышевой желатинообразной пробкой из слизи и омертвевших эмбриональных клеток или эмбриональной персистирующей мембраной, не успевшей рассосаться к моменту рождения ребенка. С этой мембраной рождаются около 35% детей, и если она не претерпевает обратного развития, то возникает препятствие оттоку слезы, которая скапливается в полости слезного мешка. При этом содержимое слезного мешка (слизь, детрит эмбриональных, эпителиальных клеток и др.) является благоприятной средой для роста микрофлоры с последующим развитием гнойного дакриоцистита - дакриоцистита новорожденных (ДН).
1.3 Эпидемиология заболевания или состояния (группы заболеваний или состояний)
Атрезия выхода носослезного протока встречается почти у 10% новорожденных, непроходимость или сужение носослезного протока - у 4 - 6%, причем у 2/3 таких детей она осложняется дакриоциститом: 1 - 4% новорожденных; 19% недоношенных; 6,5% детей 1-го года жизни, 7 - 14% всей офтальмопатологии детского возраста [1 - 5].
1.4 Особенности кодирования заболевания или состояния (группы заболеваний или состояний) по Международной статистической классификации болезней и проблем, связанных со здоровьем
Q10.4 Отсутствие или агенезия слезного аппарата
Q10.5 Врожденный стеноз и стриктура слезного протока
Q10.6 Другие пороки развития слезного аппарата
P39.1 Конъюнктивит и дакриоцистит у новорожденного
1.5 Классификация заболевания или состояния (группы заболеваний или состояний)
Пороки развития:
Атрезия слезной точки
Дополнительная слезная точка
Атрезия слезного канальца
Атрезия слезного мешка
Атрезия носослезного протока
Аплазия носослезного канала
Свищ слезного канальца
Свищ слезного мешка
Дивертикул слезного канальца
Дивертикул слезного мешка
Гамартома слезоотводящей системы
Дакриоцистит:
По времени возникновения:
Дакриоцистит новорожденных
Приобретенный дакриоцистит
По клиническому течению:
Острый
Хронический
По клинической картине:
Гнойный дакриоцистит
Флегмонозный дакриоцистит
Абсцедирующий дакриоцистит
1.6 Клиническая картина заболевания или состояния (группы заболеваний или состояний)
Пороки развития:
Атрезии элементов слезоотводящей системы и аплазия носослезного канала клинически проявляются слезотечением.
Свищ слезного канальца или слезного мешка визуально определяется по наличию точечного дефекта кожи, из которого периодически выделяется капля слезной жидкости. Как правило, гнойных осложнений не наблюдается.
Дивертикул слезного канальца обычно не имеет больших размеров, полость дивертикула может быть заполнена слезой, слизью или гноем. При выполнении компрессии содержимое может выходить через слезную точку или через носослезный проток.
Дивертикул слезного мешка может иметь значительные размеры, образование может распространяться глубоко в орбиту и быть наполнено гноем или слизью. Компрессионная проба часто бывает сомнительной.
Дакриоцеле - увеличение объема слезного протока в результате застоя содержимого в слезном мешке (дакриоцистоцеле) или носослезном протоке (дакриодуктоцеле).
Дакриоцистоцеле представляет собой прогрессирующее растяжение слезного мешка в результате накопления секрета слизистой оболочки, без его первичных воспалительных изменений. Визуально под кожей в проекции слезного мешка определяется плотноэластическое образование, часто с синеватым оттенком, просвечивающим через натянутую кожу. Воспалительные изменения при этом отсутствуют, общее состояние и поведение ребенка не нарушены.
Дакриодуктоцеле - вариант дакриоцеле с преимущественным скоплением содержимого в нижней части носослезного протока. При этом наблюдается кистовидное выбухание мягкой части носослезного протока в полость носа под нижней носовой раковиной. При внушительных размерах дакридуктоцеле (особенно двусторонней локализации) возможно нарушение носового дыхания новорожденного и развитие респираторного дистресс-синдрома.
Дакриоцистит новорожденных.
Клиническая картина дакриоцистита новорожденных развивается в первые сутки или недели жизни. В типичных случаях в одном или обоих глазах ребенка появляется слизистое, слизисто-гнойное или гнойное отделяемое. Может обнаруживаться слезостояние и слезотечение, реже - гиперемия конъюнктивы. Очень часто этот процесс ошибочно расценивается как конъюнктивит. Отличительным признаком дакриоцистита новорожденных служит выделение гноя из слезных точек при компрессии слезного мешка и относительно спокойное состояние конъюнктивы.
Обычно воспаление слезного мешка развивается в одном глазу, однако возможен и двусторонний дакриоцистит новорожденных. У некоторых новорожденных впоследствии желатинозная пробка отходит самостоятельно и явления дакриоцистита стихают. Если выход из слезного мешка закрыт на входе и на выходе, активизация инфекции приводит к распространению гнойного воспаления с развитием флегмоны окружающих мягких тканей. При этом состояние новорожденного ухудшается: резко повышается температура, нарастают явления интоксикации.
2. Диагностика заболевания или состояния (группы заболеваний или состояний) медицинские показания и противопоказания к применению методов диагностики
Диагноз устанавливается на основании:
- жалоб родителей (слезотечение, выделение гноя из слезных точек),
- анамнеза (появление патологических симптомов с рождения),
- осмотра (проминирование в области слезного мешка, гиперемия кожи, выделение гноя из слезных точек, относительно спокойное состояние конъюнктивы, затруднение носового дыхания с одноименной стороны, наличие симптомов общей интоксикации),
- пальпации (ощущение кистовидного расширения слезного мешка с флуктуацией, возможность опорожнения слезного мешка с помощью компрессии пальцем).
- Рекомендуется прием (осмотр, консультация) врача-офтальмолога первичный (B01.029.001) всем пациентам с подозрением на патологию слезоотводящей системы с целью установления диагноза и определения тактики лечения [1, 3 - 6, 17].
Уровень убедительности рекомендаций C (уровень достоверности доказательств - 5)
2.1 Жалобы и анамнез
- Рекомендуется сбор анамнеза и жалоб при патологии глаза (A01.26.001) для всех детей с изменениями в области внутреннего угла глаза со слов родителей или опекунов - выяснить время начала клинических проявлений, изменения поверхности и цвета кожи, наличие гнойных выделений и динамику указанных проявлений во времени [1 - 6, 17, 18].
Уровень убедительности рекомендаций C (уровень достоверности доказательств - 5)
2.2 Физикальное обследование
- Рекомендуется для всех детей с изменениями в области внутреннего угла проводить внешний осмотр челюстно-лицевой области (A01.07.005) и визуальное исследование глаз (A01.26.002). При внешнем осмотре оценивают наличие и положение слезных точек, слезостояние/слезотечение, наличие гноя в конъюнктивальной полости, выбухание, изменение цвета кожи в проекции слезного мешка [1 - 6, 18].
Уровень убедительности рекомендаций C (уровень достоверности доказательств - 5)
Комментарий: оценивают наличие слезостояния или слезотечения в спокойном состоянии ребенка, положение век, межреберного края век, рост ресниц. У новорожденных, особенно при пухлых щеках, монголоидном типе лица, узкой глазной щели или эпикантусе, нередко наблюдается складка нижнего века, которая сопровождается заворотом ресниц в сторону глазного яблока и слезостоянием вследствие травматизации роговицы.
Необходимо провести оценку состояния кожи век и в проекции слезного мешка.
У детей с дакриоциститом новорожденных изменений кожи указанной локализации обычно не наблюдается, лишь при выраженном слезотечении и обильном отделяемом может отмечаться мацерация кожи.
Наличие гиперемии кожи, инфильтрации тканей, флюктуация в области слезного мешка, болезненность при пальпации свидетельствуют об остром воспалении слезного мешка. Отек, разлитая гиперемии кожи или припухлость в области слезного мешка могут быть признаком распространения воспалительного процесса за пределы слезного мешка.
Наличие проминирующего, непульсирующего образования в области слезного мешка с синевато-багровой кожей над ним (растяжение тканей) характерно для дакриоцистоцеле.
Определяют наличие и особенностей строения слезных точек. Нередко у детей одна или все слезные точки отсутствуют или закрыты зародышевой пленкой.
- Рекомендуется при подозрении на патологию слезных протоков проводить пальпацию челюстно-лицевой области (A01.07.006), в частности - в проекции слезного мешка - компрессионная проба для оценки выделений из слезных точек [1 - 6].
Уровень убедительности рекомендаций C (уровень достоверности доказательств - 5)
Комментарий: компрессионной проба проводится для оценки характера и количества патологического отделяемого из слезных точек и слезного мешка. Слизь или гной из одного, чаще обоих глаз ребенка в первые недели, месяцы жизни и положительная компрессионная проба (слизь или гной из слезных точек при надавливании на область слезного мешка) позволяют установить диагноз "дакриоцистит новорожденного". При этом слезотечения и слезостояния может не быть: у новорожденных продукция слезы недостаточно выражена, особенно у недоношенных детей.
- Рекомендуется для всех детей - оценка носового дыхания (визуальное исследование верхних дыхательных путей (A01.08.002) для выяснения проходимости полости носа [1 - 6].
Уровень убедительности рекомендаций C (уровень достоверности доказательств - 5)
- Рекомендуется в сомнительных случаях для детей постнатального и более старшего возраста проведение канальцевой пробы (A02.26.019), (носовой пробы, слезно-носовой пробы) с целью подтверждения нарушения слезоотока [1 - 6, 18, 20,21].
Уровень убедительности рекомендаций C (уровень достоверности доказательств - 5)
Комментарий: различные варианты цветных проб (цветная проба Веста, канальцевая проба, цветная слезно-носовая проба заключаются в инстилляции красящего вещества, например, раствора #флуоресцеина натрия** (S01JA01) (закапывать 1 каплю красителя в конъюнктивальную полость) [1, 2, 20] или #серебро коллоидное (соединения серебра D08AL) 2% раствор для местного применения по 1 капле в конъюнктивальную полость [3, 21] и оценка его исчезновения из конъюнктивальной полости или появлении в носовой полости. Известно много вариантов постановки проб и интерпретации результатов. Выполнение пробы и оценка результата затруднены у грудных детей в связи с анатомическими и поведенческими особенностями.
С целью определения слезооттока возможно применение цветной пробы с инстилляцией красителя в конъюнктивальный мешок и оценкой времени его исчезновения из конъюнктивального мешка.
"Двойная проба Веста" заключается в том, что перед закапыванием красителя в конъюнктивальный мешок в нос закапывают сосудосуживающие капли. Ускорение исчезновения красителя из конъюнктивального мешка по сравнению с первичной цветной пробой свидетельствует о риногенной природе эпифоры.
2.3 Лабораторные диагностические исследования
- Рекомендуется для детей с гнойным дакриоциститом с выделением гноя из слезных точек при отсутствии эффекта от стандартного антибактериального лечения - микробиологическое (культуральное) исследование отделяемого конъюнктивы на аэробные и факультативно-анаэробные условно-патогенные микроорганизмы (A26.26.004) с целью идентификации инфекционного агента и определение чувствительности микроорганизмов к антимикробным химиотерапевтическим препаратам (A26.30.004) [4, 7].
Уровень убедительности рекомендаций C (уровень достоверности доказательств - 4)
Комментарий: более чем у 95% детей с дакриоциститом новорожденного обнаруживают патогенные стафилококки (эпидермальный, золотистый, гемолитический и др.), реже - стрептококк и даже синегнойную палочку, обычно чувствительные к антибактериальным препаратам широкого спектра действия.
2.4 Инструментальные диагностические исследования
- Рекомендуется детям с признаками непроходимости слезных протоков при наличии слезных точек зондирование слезно-носового канала (A11.26.005) с целью определения проходимости слезных путей или с целью разрыва эмбриональных перепонок в протоках. При отсутствии положительного эффекта от первой процедуры через 1 - 4 недели проводят повторное зондирование [5, 18].
Уровень убедительности рекомендаций C (уровень достоверности доказательств - 5)
Комментарий: первичное зондирование слезных путей детям с врожденной непроходимостью слезоотводящих путей целесообразно выполнять без применения общей анестезии в возрасте 1 - 9 мес.
Зондирование канальцев, особенно нижнего, как наиболее функционально значимого, должно быть крайне деликатным и атравматичным, поскольку ятрогенная травма нижнего слезного канальца зачастую в последующем приводит к неустранимому слезотечению. Коническим зондом (инструмент зондирующий РЗН 2024/24284) расширяют слезную точку и, слегка вращая зонд по оси, зондируют дистальный отдел слезного канальца. Затем конический зонд заменяют на цилиндрический зонд (зонд Боумена), который вводят через каналец до упора в костную стенку слезной ямки, а затем поворачивают вертикально - в носослезный проток и, продвигая зонд книзу, бужируют стенозированный участок протока. Важен выбор толщины зонда: самыми тонкими зонами N 0 и N 1 можно легко перфорировать стенку канальца или протока и получить ложный ход, зондом N 2 непреднамеренно перфорировать слизистую можно только приложив значительное усилие, поэтому зонд N 2 более безопасен, хотя требует предварительного расширения слезной точки. Как показывает практика, при дакриоцистите новорожденных обычно препятствие располагается на выходе из носослезного протока в нижний носовой ход, реже оно сочетается с вторичным стенозом в месте перехода слезного мешка в носослезный проток.
Следует, однако, иметь в виду, что слезоотводящие пути имеют сложную систему клапанов, наподобие венозных. Слезный каналец - это неровная трубка одного диаметра: при переходе вертикальной части канальца в горизонтальную имеется воронкообразное сужение и грушевидное расширение (ампула), у впадения в мешок - выпячивание (синус Мейера) и кольцевидная заслонка (снизу - складка-клапан Гушке, сверху - клапан Розенмюллера). Стенки канальцев при воспалении часто слипаются. При неделикатном зондировании повреждается сложная система складок-клапанов и последующее рубцевание травмированных тканей ведет к потере упругости канальца - атоническому, нередко неустранимому слезотечению. Поэтому при зондировании следует стремиться выпрямить профиль канальца, слегка натягивая кожу нижнего века, не форсировать продвижение зонда, который должен продвигаться в просвете канальца легко, не травмируя складки-клапаны. При затруднении движения зонда лучше его извлечь и повторить попытку.
Завершают зондирование слезоотводящих путей их обязательным промыванием через верхнюю или нижнюю слезные точки при помощи шприца с канюлей (канюля для промывания слезных путей РЗН 2018/7824). Повторные промывания, как и зондирования, лучше выполнять через верхний слезный каналец, оберегая функционально более значимый нижний каналец от излишней травматизации и последующего атонического слезостояния. При восстановлении проходимости слезоотводящих путей промывная жидкость свободно проходит в носоглотку.
Новорожденным с дакриоцистоцеле зондирование слезоотводящих путей целесообразно проводить поэтапно: сначала - слезных канальцев с эвакуацией слизи из слезного мешка, затем (в пределах одной процедуры или спустя 1 сутки) - носослезного протока - с восстановлением его проходимости.
- Не рекомендуется проводить зондирование слезно-носового канала (бужирование) в третий раз при отсутствии эффекта от первых процедур [5].
Уровень убедительности рекомендаций C (уровень достоверности доказательств - 5)
Комментарий: в ряде случаев первичное зондирование может не привести сразу к положительному результату. Чтобы снизить травматичность лечения вторую аналогичную процедуру проводят через 1 - 4 недели, в течение которых проводят противоинфекционное и противовоспалительное лечение. Если вторая процедура также оказалась безуспешной, следует рассмотреть необходимость дополнительного обследования включая компьютерную томографию лицевого отдела черепа (A06.03.002) и целесообразность более сложного хирургического лечения.
2.5 Иные диагностические исследования
- Рекомендуется детям с дакриоциститом при отсутствии эффекта от повторного зондирования (бужирования) слезных протоков, при наличии пороков развития лицевого скелета и мягких тканей средней зоны лица независимо от возраста - компьютерная томография лицевого отдела черепа (A06.03.002), контрастная рентгенография слезных путей (A06.26.007) с целью определения дальнейшей тактики дифференцированного лечения [5, 10, 11, 18].
Уровень убедительности рекомендаций C (уровень достоверности доказательств - 5)
Комментарий: при атрезии слезных точек и отсутствии признаков дакриоцистита возможно проведение компьютерной томографии лицевого отдела черепа (A06.0.3002.) с целью выявления пороков развития орбит, полости носа и придаточных пазух.
3. Лечение, включая медикаментозную и немедикаментозную терапии, диетотерапию, обезболивание, медицинские показания и противопоказания к применению методов лечения
Лечение направлено на ликвидацию инфекционного воспаления, восстановление проходимости СОП либо формирование обходных путей оттока слезы.
3.1 Консервативное лечение
- Рекомендуется детям с явлениями дакриоцистита выполнение ежедневного массажа - компрессию слезного мешка, направленную в сторону носослезного протока [3, 5 - 7, 18].
Уровень убедительности рекомендаций C (уровень достоверности доказательств - 5)
Комментарий: массаж слезного мешка - это надавливающий массаж, при котором содержимое слезного мешка под давлением перемещается к нижнему концу носослезного протока. Для этого палец кладут на область слезного мешка и надавливают так, чтобы содержимое слезного мешка не выходило через слезную точку.
Массаж области слезного мешка противопоказан при дакриоцистоцеле, покраснении и мацерации кожи, припухлости в области слезного мешка. Массаж слезного мешка сочетают с терапией противомикробными препаратами. Детям с приобретенным дакриоциститом лечебный массаж слезного мешка не проводят.
- Рекомендуется детям с гнойными выделениями назначение местной терапии (инстилляции, мази) противомикробных препаратов (S01A) - антисептиков/антибиотиков широкого спектра действия с целью купирования инфекционного процесса и воспаления [1, 3 - 5, 6, 7].
Уровень убедительности рекомендаций C (уровень достоверности доказательств - 5)
Комментарии: местно в виде инстилляций в конъюнктивальную полость могут назначаться противомикробные препараты (S01A): пиклоксидин (S01AX16) детям с рождения; антибиотики (S01AA) - тобрамицин (S01AA12) с возраста 2х месяцев, нетилмицин (S01AA23) с возраста 3х лет; фторхинолоны (S01AE) - ципрофлоксацин** (S01AE03) детям с рождения; офлоксацин**, левофлоксацин** (S01AE05) с возраста 1 год.
Все препараты закапывают после туалета век и удаления гноя из конъюнктивальной полости.
Целесообразно детям с обострением хронического дакриоцистита при наличии слезных точек и восстановленной проходимости слезных протоков проводить курс промываний слезных путей (A11.26.004) антибактериальными препаратами системного действия (J01) (1 - 3 сеанса).
- Рекомендуется детям с признаками острого гнойного дакриоцистита, с признаками абсцедирующего/флегмонозного воспаления - местное применение противомикробных препаратов (S01A) антибактериальных/антисептических в виде инстилляций, глазных мазей в сочетании с применением антибактериальных препаратов системного действия (J01) [3, 5 - 7].
Уровень убедительности рекомендаций C (уровень достоверности доказательств - 5)
При отсутствии эффекта от консервативного лечения в течение 2 недель показано хирургическое лечение [3, 5 - 7].
3.2 Хирургическое лечение
- Рекомендуется детям с врожденным стенозом носослезного протока, дакриоциститом новорожденного выполнение зондирование слезно-носового канала (A11.26.005)/бужирование при отсутствии эффекта от консервативного лечения [2, 4 - 8, 11, 12, 18, 19].
Уровень убедительности рекомендаций C (уровень достоверности доказательств - 4)
Комментарий: рекомендуется проводить зондирование слезных путей детям с врожденной непроходимостью слезоотводящих путей в возрасте 1 - 9 месяцев без применения общей анестезии, в возрасте после 9 месяцев - с применением общей анестезии.
- Рекомендуется детям с рецидивирующим сужением носослезного протока - зондирование слезно-носового канала (A11.2.005) с интубацией слезных протоков (A16.26.007.002) с помощью стентов (в том числе микродренажей офтальмологических для коррекции слезоотводящих путей - трубка для слезного канала - 186060; Комплект для интубации слезных каналов - 186120) с целью предотвращения рубцевания [2, 4 - 8, 11, 12, 14, 15].
Уровень убедительности рекомендаций C (уровень достоверности доказательств - 4)
Комментарий: возможны разные методики интубации СОП.
По типу их разделяют на моноканаликулярную и биканаликулярную. Моноканаликулярная интубация - проведение стента через один (нижний или верхний) слезный каналец, носослезный проток и полость носа. При этом часть стента находится на поверхности лица. Биканаликулярная интубация - проведение стента через оба канальца, носослезный проток и полость носа. При этом стент не находится на поверхности лица.
Микродренажи (стенты) изготавливают из силикона или полиуретана.
Для проведения стента по всем участкам СОП используют различные проводники, входящие в состав лакримальных интубационных наборов (в том числе 186120 - Комплект для интубации слезных каналов).
Длительность нахождения стента в слезных протоках - от 1 недели до 6 месяцев.
- Рекомендуется детям с рецидивирующим дакриоциститом при отсутствии положительного эффекта от консервативного лечения и при анатомической сохранности полости носа - дакриоцисториностомия (A16.26.009) [2, 4, 5, 6, 7, 8, 11, 12].
Уровень убедительности рекомендаций C (уровень достоверности доказательств - 4)
Комментарий: при наличии необходимых условий дакриоцисториностомия может быть выполнена эндоскопическим доступом: дакриоцисториностомия с использованием эндоскопических технологий (A16.26.009.001), дакриоцисториностомия с интубацией и использованием эндоскопических технологий A16.26.009.002.
Эндоскопическая дакриоцисториностомия выполняется при наличии достаточного технического оснащения офтальмохирургом, имеющим соответствующие навыки.
Наружная ДЦР проводится после стихания гнойно-воспалительного процесса. Эндоскопическая ДЦР может проводится в период активного гнойного дакриоцистита [5, 16].
В случае выраженной недостаточности горизонтального и/или вертикального отдела СОП врожденного или приобретенного характера возможно проведение конъюнктиводакриостомия, конъюнктивориностомия (A16.26.010), лакоцистостомия с постоянной интубацией (A16.26.010.001), лакориностомия с имплантацией лакопротеза (A16.26.010.002) [3].
Сроки лечения:
Возможные сроки проведения лечения:
- массаж: в любом возрасте при выявлении задержки слезооттока,
- антибактериальное лечение: в любом возрасте при наличии гноя,
- зондирование под местной инстилляционной анестезией: в возрасте 1 - 9 мес.,
- зондирование под наркозом: в возрасте старше 9 мес.,
- зондирование с интубацией СОП: под наркозом - в возрасте старше 3 мес.,
- ДЦР, ДЦЭ: под наркозом - в возрасте старше 3 лет.
Диетотерапия не применяется.
4. Медицинская реабилитация и санаторно-курортное лечение, медицинские показания и противопоказания к применению методов медицинской реабилитации, в том числе основанных на использовании природных лечебных факторов
- Рекомендуется прием (осмотр, консультация) врача-офтальмолога (первичный, повторный) всем пациентам с врожденной патологией слезоотводящей системы с целью оценки эффективности проводимого лечения и определения дальнейшей тактики ведения пациента [1, 2, 5, 6, 18].
Уровень убедительности рекомендаций C (уровень достоверности доказательств - 5)
- Рекомендуется всем пациентам после выполнения зондирования слезно-носового канала или хирургического вмешательства местное назначение противомикробных препаратов (S01A) с целью профилактики инфекционных осложнений [1, 2, 4, 5, 8, 16].
Уровень убедительности рекомендаций C (уровень достоверности доказательств - 5)
Комментарии: до получения результатов лабораторных исследований, идентификации флоры отделяемого с конъюнктивы век и чувствительности ее к антибиотикам, рекомендуется начинать промывания конъюнктивальной полости (A21.26.019) глаз новорожденных и детей раннего возраста с применения минимально токсичных, неаллергенных противомикробных препаратов (другие противомикробные препараты (S01AX; S03AA): пиклоксидин (S01AX16) - у детей с 0 лет по 1 капле 2 - 6 раз в сутки, продолжительность лечения 10 дней) [1, 4].
5. Профилактика и диспансерное наблюдение, медицинские показания и противопоказания к применению методов профилактики
Методов профилактики не существует.
6. Организация оказания медицинской помощи
Врач-педиатр, врач общей практики (семейный врач) направляют пациента при наличии жалоб на слезотечение, гноетечение к врачу-офтальмологу офтальмологического кабинета.
Первичную диагностику осуществляет врач-офтальмолог офтальмологического кабинета.
Врач-офтальмолог офтальмологического консультативного кабинета при необходимости направляет на консультацию к врачу-офтальмологу офтальмологического стационара.
Зондирование слезно-носового канала под местной инстилляционной анестезией проводит врач-офтальмолог в условиях процедурного кабинета, амбулаторной операционной амбулаторно или в дневном стационаре.
Сложные хирургическое вмешательства проводит врач-офтальмолог в условиях офтальмологического стационара.
Показания для госпитализации в офтальмологический стационар: в срочном порядке для лечения дакриоцистита флегмонозного или абсцедирующего характера, а также в плановом порядке для сложного хирургического вмешательства.
Показания к выписке пациента из офтальмологического стационара: отсутствие осложнений, отсутствие гнойного воспаления.
7. Дополнительная информация (в том числе факторы, влияющие на исход заболевания или состояния)
Дополнительной информации нет.
Критерии оценки качества медицинской помощи
N
Критерии качества
Оценка выполнения (да/нет)
1.
Установлена недостаточность через естественные пути оттока
Да/нет
2.
Установлено наличие/отсутствие диагноза гнойного дакриоцистита
Да/нет
3.
Проведено консервативное противовоспалительное лечение при наличии гнойного воспаления
Да/нет
4.
Выполнено хирургическое лечение по показаниям: зондирование слезно-носового протока и/или дакриоцисториностомия
Да/нет
5.
Отсутствие осложнений в результате лечения
Да/нет
6.
Выполнено назначение противомикробных препаратов S01A) после зондирования слезно-носового канала или хирургического вмешательства.
Да/нет
Список литературы
1. Бржеский В.В. Патология слезного аппарата у новорожденных//Неонатальная офталмология: руководство для врачей/под ред/В.В. Бржеского, Д.О. Иванова. - Москва: ГЭОТАР-Медиа, 2021. с 127 - 165.
2. Бржеский В.В., Калинина И.В., Чистякова М.Н., Ободов В.А. Слезотечение у детей (диагностика и принципы лечения)//Избранные разделы детской клинической офтальмологии/Под ред. Е.Е. Сомова. - СПб.: "Человек", 2016. - С. 103 - 128.
3. Черкунов Б.Ф. Болезни слезных органов. - Самара, 2001. - С. 34 - 36, 201 - 296.
4. Арестова Н.Н. Дакриоцистит новорожденных. Избранные лекции по детской офтальмологии: под ред. В.В. Нероева. М.: ГЭОТАР-Медиа, 2009; с.9 - 26.
5. Школьник Сергей Филиппович. Малоинвазивные технологии в диагностике и лечении дакриостенозов и воспалительных заболеваний слезоотводящего тракта: Дис.... доктора медицинских наук: 14.01.07; 14.01.03/Школьник Сергей Филиппович - Москва, 2020. - 300 с.
6. Чиненов И.М. Патология слезных органов/И.М. Чиненов//Офтальмология: учебник под ред. Е.И. Сидоренко. - М.: ГЭОТАР-Медиа, 2005. - С. 143 - 153.
7. Галеева Г.З., Самойлов А.Н., Мусина Л.Т. Дифференцированный подход к лечению различных клинических форм дакриоцистита новорожденных. Российская педиатрическая офтальмология. 2013; N 2: с. 22 - 26.
8. Маркова Е.Ю., Валявская М.Е. Современные аспекты зондирования носослезного протока при его врожденном стенозе. Российская детская офтальмология. 2017. N 2. С. 20 - 26.
9. Валявская М.Е., Овчинникова А.В., Маркова Е.Ю., Рогаткин П.С. Компьютерная томография в выборе тактики лечения детей с нарушением слезоотведения. Офтальмология. 2014. Т. 11. N 3. С. 52 - 55.
10. Сравнительная диагностическая ценность виртуальной эндоскопии и текстовых описаний компьютерной томографии слезоотводящих путей при планировании и осуществлении эндоназальной эндоскопической дакриоцисториностомии. Агеев А.Н., Дергилев А.П., Ободов В.А., Ободов А.В. Сибирский медицинский вестник. 2021. N 3. С. 10 - 18.
11. Вариантная лучевая анатомия слезного мешка при визуализации методом бесконтрастной компьютерной томографии. Агеев А.Н., Дергилев А.П., Ободов В.А. Вестник рентгенологии и радиологии. 2016. Т. 97. N 1. С. 14 - 19.
12. Young JD, MacEwen CJ, Ogston SA. Congenital nasolacrimal duct obstruction in the second year of life: a multicentre trial of management. Eye (Lond). 1996; 10: 485 - 91.
13. Miller AM, Chandler DL, Repka MX, Hoover DL, Lee KA, Melia M, et al. Pediatric Eye Disease Investigator Group: office probing for treatment of nasolacrimal duct obstruction in infants. J AAPOS. 2014; 18: 26 - 30
14. Врожденный стеноз носослезного протока. Валявская М.Е., Овчинникова А.В., Маркова Е.Ю. Российская педиатрическая офтальмология. 2014. Т. 9. N 1. С. 49 - 52.
15. Результаты временной интубации носослезного протока у детей. Валявская М.Е., Овчинникова А.В. Российская детская офтальмология. 2013. N 3. С. 48 - 50.
16. Шляхтов М.И., Наумов К.Г., Крушинин А.В. Эндоназальная дакриоцисториностомия как способ лечения острого абсцедирующего дакриоцистита.//Отражение N 1 - 2 (10) 2020, с. 45 - 49
17. Тейлор Д. Детская офтальмология//Д. Тейлор, К. Хойт, пер. с англ. под общ. ред. Э.В. Егоровой. - М.: БИНОМ, 2007. - 246 с.
18. Шимко Ю.Н. Оптимизация диагностики и лечения патологии слезоотводящей системы на поликлиническом этапе: Автореф. дис... канд. мед. наук: 14.01.07. М., 2011. - 23 с.
19. El-Mansoury, J. Results of late probing for congenital nasolacrimal duct obstruction/J. El-Mansoury, J.H. Calhoun, L.B. Nelson, R.D. Harley//Ophthalmology. - 1986. - Vol. 93, N 8. - Р. 1052 - 1054.
20. Офтальмология: национальное руководство/ред. С.Э. Аветисов, Е.А. Егоров, Л.К. Мошетова, В.В. Нероев, Х.П. Тахчиди. - 2-ое изд. - М.: ГЭОТАР-Медиа, 2024. - 904 с. - (Серия "Национальное руководство").
21. Шамшинова А.М., Волков В.В. Функциональные методы исследования в офтальмологии: - М.: Медицина, 1998. - С.
Приложение А1
СОСТАВ
РАБОЧЕЙ ГРУППЫ ПО РАЗРАБОТКЕ И ПЕРЕСМОТРУ
КЛИНИЧЕСКИХ РЕКОМЕНДАЦИЙ
1. Арестова Н.Н., д.м.н., ведущий научный сотрудник врач-офтальмолог ФГБУ "Национальный медицинский исследовательский центр глазных болезней им. Гельмгольца" Минздрава РФ, член Общероссийской общественной организации "Ассоциация врачей-офтальмологов".
2. Бржеский В.В., д.м.н., профессор, заведующий кафедрой офтальмологии ФГБОУ ВО Санкт-Петербургского государственного педиатрического медицинского университета, член Общероссийской общественной организации "Общество офтальмологов России", Общероссийской общественной организации "Ассоциация врачей-офтальмологов".
3. Катаев М.Г., д.м.н., профессор заведующий отделом реконструктивно-восстановительной и пластической хирургии ФГАУ "НМИЦ "МНТК "Микрохирургия глаза" им. акад. С.Н. Федорова" Минздрава РФ, член Общероссийской общественной организации "Общество офтальмологов России".
4. Присич Н.В., врач-офтальмолог ФГБОУ ВО "Санкт-Петербургского государственного педиатрического медицинского университета", член Общероссийской общественной организации "Общество офтальмологов России".
5. Старикова А.В., к.м.н., врач-офтальмолог, заведующая офтальмологическим отделением детской хирургии ФГБУ "Национальный медицинский исследовательский центр глазных болезней им. Гельмгольца" Минздрава РФ, член Общероссийской общественной организации "Ассоциация врачей-офтальмологов".
6. Школьник Г.С., к.м.н., врач-офтальмолог Чебоксарского филиала ФГАУ "НМИЦ "МНТК "Микрохирургия глаза" им. акад. С.Н. Федорова" Минздрава РФ, член Общероссийской общественной организации "Общество офтальмологов России".
Конфликт интересов отсутствует.
Приложение А2
МЕТОДОЛОГИЯ РАЗРАБОТКИ КЛИНИЧЕСКИХ РЕКОМЕНДАЦИЙ
Целевая аудитория данных клинических рекомендаций:
1. Врачи-педиатры.
2. Врачи общей практики (семейные врачи).
2. Врачи-офтальмологи.
3. Врачи-оториноларингологи.
Методы, использованные для сбора/селекции доказательств: поиск в электронных базах данных, анализ современных научных разработок по проблеме врожденной патологии слезоотводящих путей в России и за рубежом; обобщение практического опыта российских и зарубежных специалистов; библиотечные ресурсы. Описание методов, использованных для сбора/селекции доказательств: доказательной базой для рекомендаций являются публикации, вошедшие в Кохрайновскую библиотеку, базы данных EMBASE и MEDLINE, а также монографии и статьи в ведущих специализированных рецензируемых отечественных медицинских журналах по данной тематике. Глубина поиска составляла 10 лет. Методы, использованные для оценки качества и силы доказательств: консенсус экспертов, оценка значимости в соответствии с рейтинговой схемой.
Таблица 1. Шкала оценки уровней достоверности доказательств (УДД) для методов диагностики (диагностических вмешательств)
УДД
Расшифровка
1
Систематические обзоры исследований с контролем референтным методом или систематический обзор рандомизированных клинических исследований с применением метаанализа
2
Отдельные исследования с контролем референтным методом или отдельные рандомизированные клинические исследования и систематические обзоры исследований любого дизайна, за исключением рандомизированных клинических исследований, с применением метаанализа
3
Исследования без последовательного контроля референтным методом или исследования с референтным методом, не являющимся независимым от исследуемого метода, или нерандомизированные сравнительные исследования, в том числе когортные исследования
4
Несравнительные исследования, описание клинического случая
5
Имеется лишь обоснование механизма действия или мнение экспертов
Таблица 2. Шкала оценки уровней достоверности доказательств (УДД) для методов профилактики, лечения, медицинской реабилитации, в том числе основанных на использовании природных лечебных факторов (профилактических, лечебных, реабилитационных вмешательств)
УДД
Расшифровка
1
Систематический обзор рандомизированных клинических исследований с применением метаанализа
2
Отдельные рандомизированные клинические исследований и систематические обзоры исследований любого дизайна, за исключением рандомизированных клинических исследований с применением метаанализа
3
Нерандомизированные сравнительные исследования, в т.ч. когортные исследования
4
Несравнительные исследования, описание клинического случая или серии случаев, исследования "случай-контроль"
5
Имеется лишь обоснование механизма действия вмешательства (доклинические исследования) или мнение экспертов
Таблица 3. Шкала оценки уровней убедительности рекомендаций (УУР) для методов профилактики, диагностики, лечения, медицинской реабилитации, в том числе основанных на использовании природных лечебных факторов (профилактических, диагностических, лечебных, реабилитационных вмешательств)
УУР
Расшифровка
A
Сильная рекомендация (все рассматриваемые критерии эффективности (исходы) являются важными, все исследования имеют высокое или удовлетворительное методологическое качество, их выводы по интересующим исходам являются согласованными)
B
Условная рекомендация (не все рассматриваемые критерии эффективности (исходы) являются важными, не все исследования имеют высокое или удовлетворительное методологическое качество и/или их выводы по интересующим исходам не являются согласованными)
C
Слабая рекомендация (отсутствие доказательств надлежащего качества (все рассматриваемые критерии эффективности (исходы) являются неважными, все исследования имеют низкое методологическое качество и их выводы по интересующим исходам не являются согласованными)
Порядок обновления клинических рекомендаций.
Механизм обновления клинических рекомендаций предусматривает их систематическую актуализацию - не реже чем один раз в три года, а также при появлении новых данных с позиции доказательной медицины по вопросам диагностики, лечения, профилактики и реабилитации конкретных заболеваний, наличии обоснованных дополнений/замечаний к ранее утвержденным клиническим рекомендациям, но не чаще 1 раза в 6 месяцев.
Приложение А3
СПРАВОЧНЫЕ МАТЕРИАЛЫ,
ВКЛЮЧАЯ СООТВЕТСТВИЕ ПОКАЗАНИЙ К ПРИМЕНЕНИЮ
И ПРОТИВОПОКАЗАНИЙ, СПОСОБОВ ПРИМЕНЕНИЯ И ДОЗ ЛЕКАРСТВЕННЫХ
ПРЕПАРАТОВ, ИНСТРУКЦИИ ПО ПРИМЕНЕНИЮ
ЛЕКАРСТВЕННОГО ПРЕПАРАТА
1. Актуальные инструкции к лекарственным препаратам, упоминаемым в данных клинических рекомендациях, можно найти на сайте http://grls.rosminzdrav.ru
2. Международная классификация болезней, травм и состояний, влияющих на здоровье, 10-го пересмотра (МКБ-10). Всемирная организация здравоохранения.
3. Номенклатура медицинских услуг. Приказ Министерства здравоохранения РФ от 13 октября 2017 г. N 804н "Об утверждении номенклатуры медицинских услуг".
4. Федеральный закон "Об основах охраны здоровья граждан в Российской Федерации" от 21.11.2011 N 323 ФЗ.
5. Порядок оказания медицинской помощи детям при заболеваниях глаза, его придаточного аппарата и орбиты. Приказ Министерства здравоохранения Российской Федерации от 25.10.2012 N 442н "Об утверждении Порядка оказания медицинской помощи детям при заболеваниях глаза, его придаточного аппарата и орбиты".
6. Перечень жизненно необходимых и важнейших лекарственных препаратов для медицинского применения на 2025 год. Распоряжение Правительства РФ от 12.10.2019 N 2406-р (ред. от 15.01.2025) "Об утверждении перечня жизненно необходимых и важнейших лекарственных препаратов на 2025 год, а также перечней лекарственных препаратов для медицинского применения и минимального ассортимента лекарственных препаратов, необходимых для оказания медицинской помощи".
7. Приказ Минздрава России от 02.05.2023 N 205н (ред. от 04.12.2023) "Об утверждении Номенклатуры должностей медицинских работников и фармацевтических работников".
Приложение Б
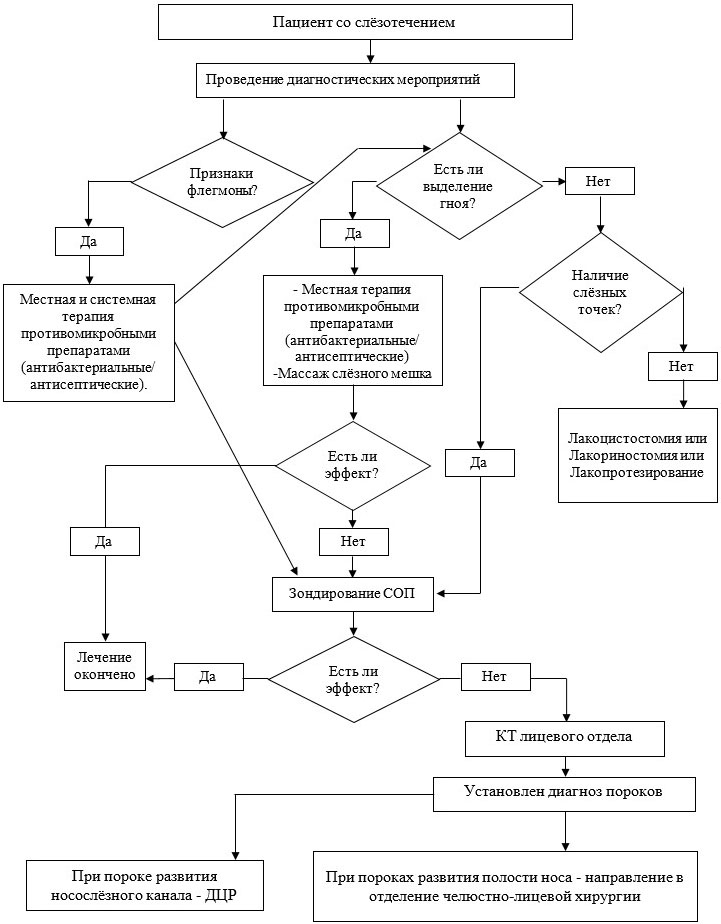
АЛГОРИТМЫ ДЕЙСТВИЙ ВРАЧА

Приложение В
ИНФОРМАЦИЯ ДЛЯ ПАЦИЕНТА
Родителей информируют о причинах задержки слезоотведения и появления гнойных выделений, о последовательности и условиях лечебных мероприятий, необходимости обращения к врачу в случае активизации воспалительного процесса, о вероятности дополнительных, более сложных методов диагностики и лечения, проводят обучение массажу слезного мешка.
Приложение Г1 - ГN
ШКАЛЫ ОЦЕНКИ, ВОПРОСНИКИ И ДРУГИЕ ОЦЕНОЧНЫЕ ИНСТРУМЕНТЫ
СОСТОЯНИЯ ПАЦИЕНТА, ПРИВЕДЕННЫЕ В КЛИНИЧЕСКИХ РЕКОМЕНДАЦИЯХ
Отсутствуют.