"Клинические рекомендации "Носовое кровотечение"
МИНИСТЕРСТВО ЗДРАВООХРАНЕНИЯ РОССИЙСКОЙ ФЕДЕРАЦИИ
КЛИНИЧЕСКИЕ РЕКОМЕНДАЦИИ
НОСОВОЕ КРОВОТЕЧЕНИЕ
Кодирование по Международной статистической классификации болезней и проблем, связанных со здоровьем: R04.0
Год утверждения (частота пересмотра): 2025
Пересмотр не позднее: 2027
ID: 977_1
Возрастная категория: Взрослые, Дети
Специальность:
Разработчик клинической рекомендации
Национальная медицинская ассоциация оториноларингологов
Одобрено Научно-практическим Советом Минздрава России
Список сокращений
НК - носовое кровотечение
РНК - рецидивирующие НК
ОНП - околоносовые пазухи
СТ - слуховая труба
ОЦК - объем циркулирующей крови
МНО - международное нормализованное отношение
АД - артериальное давление
ЧСС - частота сердечных сокращений
ЧДД - частота дыхательных движений
НГТ - наследственная геморрагическая телеангиоэктазия
Термины и определения
Носовое кровотечение - кровотечение, возникающее при нарушении целостности сосудов, расположенных в полости носа, околоносовых пазухах, носоглотке, а также кровотечение из сосудов полости черепа при нарушении целостности верхней стенки полости носа.
1. Краткая информация по заболеванию или состоянию (группы заболеваний или состояний)
1.1 Определение заболевания или состояния (группы заболеваний или состояний)
Носовое кровотечение (epistaxis) - кровотечение, возникающее при нарушении целостности сосудов, расположенных в полости носа, околоносовых пазухах, носоглотке, а также кровотечение из сосудов полости черепа при нарушении целостности верхней стенки полости носа.
1.2 Этиология и патогенез заболевания или состояния (группы заболеваний или состояний)
В зависимости от причин возникновения НК делят на посттравматические (включая хирургическую травму) и спонтанные. Спонтанные НК бывают симптомом различных патологических состояний и заболеваний, которые могут иметь как локальный, так и общий характер.
Этиологические факторы общего характера, приводящие к возникновению НК, можно разделить на четыре группы с учетом возможных нарушений трех взаимодействующих между собой функционально-структурных компонентов гемостаза: сосудистого, тромбоцитарного и коагуляционного.
Изменения в стенках сосудов слизистой оболочки полости носа (нарушение сосудистого звена гемостаза):
- атрофические изменения слизистой оболочки полости носа;
- специфическое воспаление (туберкулез, сифилис);
- опухоли носа и околоносовых пазух;
- сосудистые мальформации;
- гранулематоз с полиангиитом.
Нарушение коагуляционного и тромбоцитарного гемостаза могут быть как врожденными, так и приобретенными.
Сочетанное нарушение различных звеньев гемостаза может возникнуть на фоне различных заболеваний, включая гипертоническую болезнь, болезни кроветворной системы, нарушений функции печени, почек и инфекций [8].
Ангиотрофическая функция тромбоцитов обеспечивает нормальную проницаемость и резистентность стенок микрососудов. Дефицит тромбоцитов приводит к дистрофии эндотелия, нарушению его атромбогенности, повышенной проницаемости сосудистой стенки для плазмы и эритроцитов, что проявляется петехиями. При выраженной тромбоцитопении развивается геморрагический синдром.
Кровотечения при нарушении сосудисто-тромбоцитарного гемостаза имеют тенденцию к рецидивированию, поскольку количественный и качественный дефицит тромбоцитов нарушает как первичный гемостаз (нарушение адгезии и агрегации тромбоцитов, доставки плазменных факторов свертывания и биологически активных веществ к месту кровотечения), так и ретракцию кровяного сгустка, необходимую для образования полноценного тромба [8].
У детей в большинстве случаев НК возникают вследствие повреждения слизистой оболочки полости носа (инородные тела, травмы, в т.ч. ятрогенные), острых инфекций верхних дыхательных путей, опухолей [3].
1.3 Эпидемиология заболевания или состояния (группы заболеваний или состояний)
Носовые кровотечения лидируют по частоте возникновения среди спонтанных кровотечений.
Доля НК у взрослых пациентов колеблется от 3 до 14,3% в общей структуре госпитализированных в ЛОР-стационары пациентов и составляет 20,5% госпитализированных по экстренным показаниям.
У 30% детей в возрасте от 0 до 5 лет НК отмечаются хотя бы однократно, в возрасте от 6 до 10 лет - в 56% случаев, в возрасте от 11 до 15 лет - 64% случаев. При этом до двухлетнего возраста НК встречается очень редко, примерно 1:10000. При наличии НК в этом возрасте необходимо исключать заболевания крови, врожденную патологию (гемангиому полости носа и носоглотки [1, 19, 20, 25, 59].
У новорожденных и грудных детей, в отличие от детей старшего возраста, практически не бывает спонтанных НК. Это связано с анатомическими особенностями полости носа ребенка [1].
1.4 Особенности кодирования заболевания или состояния (группы заболеваний или состояний) по Международной статистической классификации болезней и проблем, связанных со здоровьем
R04.0 - Носовое кровотечение.
1.5 Классификация заболевания или состояния (группы заболеваний или состояний)
I. По патофизиологическому принципу НК делятся на:
1. НК, вызванные изменениями (нарушениями) сосудов полости носа.
2. НК как проявление нарушений свертывающей системы крови.
3. НК, вызванные сочетанными причинами.
II. По локализации источника НК выделяют:
НК из сосудов полости носа:
- Из передних отделов полости носа.
- Из задних отделов полости носа.
- Из околоносовых пазух.
- Из носоглотки.
- Из внутричерепных сосудов.
1.6 Клиническая картина заболевания или состояния (группы заболеваний или состояний)
Клиническая картина НК характеризуется преимущественным кровотечением наружу (при передних НК), или стеканием крови в носоглотку (при заднем НК).
Общие симптомы НК проявляются в зависимости от объема кровопотери (Таблица 1).
Таблица 1. Сопоставление клинических признаков острой кровопотери с величиной дефицита объема циркулирующей крови.
Степень шока
Клинические признаки
Объем кровопотери
Не выражена
Отсутствуют
Не более чем на 10% (до 500 мл)
Легкая
Пульс до 100 уд./мин., систолическое давление более 100 мм.рт.ст., признаки периферической вазоконстрикции (холодные конечности), нормальный диурез
На 15 - 20% (750 - 1250 мл)
Средняя
Пульс до 120 уд./мин., снижение пульсового давления, систолическое давление 90 - 100 мм рт.ст., беспокойство, потливость, бледность, олигурия (менее 50 мл/час)
На 25 - 35% (1250 - 1750 мл)
Тяжелая
Пульс более 120 уд./мин., снижение пульсового давления, систолическое давление ниже 60 мм рт.ст. (часто не определяется), ступор, резкая бледность, холодные конечности, сухость языка, кожи, анурия.
Более 35% (более 1750 мл)
2. Диагностика заболевания или состояния (группы заболеваний или состояний) медицинские показания и противопоказания к применению методов диагностики
Критерии установления диагноза
Диагноз "носовое кровотечение" может быть поставлен на основании геморрагического отделяемого из полости носа, наличие которого подтверждено при проведении риноскопического и фарингоскопического осмотра.
2.1 Жалобы и анамнез
Пациенты с НК жалуются на: наличие кровянистого отделяемого из полости носа, часто на стекание крови по задней стенке глотки, недомогание; если пациент проглатывал кровь могут возникать жалобы на дискомфорт в животе, тошноту, изменение цвета стула (черный).
Пациентам с НК необходимо проводить тщательный сбор анамнеза и жалоб для выявления причины НК и потенциальных факторов риска рецидивирующих НК [13, 15, 23, 33, 44, 65, 67, 73].
При сборе анамнеза необходимо уточнять времени возникновения, продолжительность и частоту НК, стороны/локализации прошлых кровотечений, наличия госпитализаций и/или гемотрансфузий по поводу НК в анамнезе. Важно уточнять у пациента сведения о приеме антиагрегантных, антикоагулянтных и других препаратов, наличие соматических заболеваний, включая артериальную гипертензию, коагулопатии и анемию, семейного анамнеза НК, наличия в анамнезе травм и операций на полости носа и околоносовых пазухах [8].
НК могут быть первым признаков многих заболеваний, включая наследственные и приобретенные коагулопатии, наследственную телеангиэктазию, новообразования полости носа и носоглотки, хронических заболеваний печени и почек, что требует от врача оценки потенциальных клинических и лабораторных признаков системных заболеваний, особенно при повторяющихся НК. У пациентов с анемией в анамнезе желательно выяснить из медицинской документации последние задокументированные показатели клинического анализа крови. Образование спонтанных синяков или петехий на кожных покровах, кровотечения из внутренних органов в анамнезе могут свидетельствовать в пользу системных нарушений коагуляции [13, 65, 73].
Возникновение НК на фоне приема антикоагулянтых или антиагрегантных препаратов может потребовать отмены или коррекции дозировки последних. НК могут быть следствием приема антикоагулянтов (например, антагонисты витамина К - варфарин**; гепарин натрия**; прямые оральные антикоагулянты - дабигатрана этексилат**, апиксабан** и другие) и антиагрегантных лекарственных препаратов (ацетилсалициловая кислота**, клопидогрел** и другие) препаратов [15]. У пациентов, принимающих такие препараты, НК чаще рецидивируют, а также у них повышен риск кровотечений > 250 мл, что требует проведения гемотрансфузии [33, 44]. Многие интраназальные препараты, включая сосудосуживающие и глюкокортикостероидные спреи, некоторые виды наркотических средств могут повышать риск развития НК [23, 67].
2.2 Физикальное обследование
- Рекомендуется прием (осмотр, консультация) врача-оториноларинголога всем пациентам с НК с целью оценки общего состояния пациента, сбора жалоб, анамнеза, определения потенциального источника НК, выбора тактики лечения [8, 73].
Уровень убедительности рекомендаций С (уровень достоверности доказательств - 5)
Комментарии: пациент с активным НК может обратиться первично к любому медицинскому специалисту, включая врачей и фельдшеров бригад скорой медицинской помощи. В случае необходимости госпитализации пациента с НК следует выбирать стационар с наличием дежурного врача-оториноларинголога, который может провести инструментальное обследование пациента и оказать специализированную помощь. В случае если в момент активного НК проведение осмотра врачом-оториноларингологом не было возможно, в том числе если НК купировалось самостоятельно, необходимо направить пациента на осмотр врачом-оториноларингологом в плановом порядке [8].
Во время приема в рамках физикального обследования всем пациентам с НК необходимо оценить пульс пациента, оценить уровень сознания, осмотреть доступные слизистые оболочки и кожные покровы с целью выявления признаков гиповолемии [8]. Синкопальное состояние, тахикардия, тахипноэ, бледность кожных покровов и слизистых оболочек могут свидетельствовать о появлении гемодинамических нарушений, вызванных кровопотерей. Определение наличия и выраженности гемодинамических нарушений имеет важное значение для выбора метода лечения и маршрутизации пациента с НК. Наличие на кожных покровах и слизистых оболочках признаков кровоизлияний без указания на травму в анамнезе может указывать на системное нарушение свертывания крови [8].
При осмотре необходимо оценивать наличие телеангиоэктазий на слизистых оболочках полости носа и рта у всех пациентов с РНК из обеих половин носа или с семейным анамнезом РНК для диагностики наследственной геморрагической телеангиоэктазии (НГТ или болезнь Рандю-Ослера-Вебера) [11, 60, 69].
- Рекомендуется всем пациентам с НК выполнить измерение артериального давления на периферических артериях с целью диагностики артериальной гипертензии и оценки гиповолемии [8].
Уровень убедительности рекомендаций C (уровень достоверности доказательств - 5)
Комментарии: значение АД учитывается в оценке тяжести гиповолемии, гипотония может свидетельствовать о существенном объеме кровопотери [8].
2.3 Лабораторные диагностические исследования
Цель лабораторных исследований - оценка выраженности постгеморрагической анемии и показателей сосудисто-тромбоцитарного и коагуляционного гемостаза.
- Рекомендуется выполнение общего (клинического) анализа крови пациентам с НК для оценки выраженности постгеморрагической анемии и показателей тромбоцитарного гемостаза [8, 65, 73].
Уровень убедительности рекомендаций C (уровень достоверности доказательств - 5)
Комментарии: для оценки степени кровопотери необходимо выполнить исследование уровня общего гемоглобина в крови и оценку гематокрита (таблица 2). Таблица 2. Определение степени кровопотери по содержанию гемоглобина в крови и гематокриту для взрослого пациента.
Степень кровопотери
Примерный объем кровопотери, мл
Гемоглобин, г/л
Гематокрит, %
I
До 500
Более 120
Свыше 40
II
500 - 1000
100 - 120
30 - 40
III
1000 - 1500
80 - 100
20 - 30
IV
Более 1500
Менее 80
Менее 20
- Рекомендуется проведение лабораторного исследования показателей гемостаза, включающего: определение международного нормализованного отношения (МНО), исследование уровня фибриногена в крови, активированное частичное тромбопластиновое время (АЧТВ), определение протромбинового (тромбопластинового) времени в крови или плазме всем пациентам с рецидивирующими носовыми кровотечениями (НК), а также с НК, требующими госпитализации, с целью исключения сопутствующей коагулопатии [28, 73].
Уровень убедительности рекомендаций C (уровень достоверности доказательств - 4)
Комментарии: контроль МНО особенно важен для пациентов, принимающих варфарин**; значение МНО выше 4,5 считается прогностически неблагоприятным [28].
Важно отметить, что указанные показатели могут не отражать степень гипокоагуляции, связанной с приемом прямых пероральных антикоагулянтов (дабигатрана этексилат**, ривароксабан** и др.). При необходимости, по согласованию с врачом-терапевтом/педиатром или врачом-гематологом, могут быть назначены дополнительные исследования гемостаза. При этом объем исследования может быть различным с учетом клинических особенностей пациента и диагностических возможностей лаборатории в конкретном учреждении.
2.4 Инструментальные диагностические исследования
- Рекомендуется проведение эндоскопической эндоназальной ревизии полости носа, носоглотки всем пациентам с НК при невозможности визуализации источника кровотечения посредством передней риноскопии для определения источника кровотечения [8, 14, 22, 39, 51].
Уровень убедительности рекомендаций C (уровень достоверности доказательств - 4)
Комментарии: в случае трудно контролируемого НК эндоскопическое исследование может проводиться в условиях операционной для обеспечения возможности аспирации крови и симультанного воздействия на источник кровотечения [14, 22].
Рецидивирующие односторонние НК могут быть первым признаком доброкачественного или злокачественного новообразования полости носа, которое может быть не распознано при передней риноскопии [39, 51]. Одной из потенциальных причин одностороннего РНК у детей является инородное тело, для диагностики которого также нередко требуется эндоскопия [21]. При невозможности проведения эндоскопического исследования пациента в момент кровотечения по техническим или другим причинам оно может быть выполнено в отсроченном периоде, необходимо дать соответствующую рекомендацию.
2.5 Иные диагностические исследования
- Рекомендуется проведение приема (осмотра, консультации) врачом-терапевтом или педиатром всем пациентам с НК, у которых есть признаки артериальной гипертензии, анемии, коагулопатии и других коморбидных состояний, способных оказывать влияние на развитие и течение НК с целью оценки соматического статуса и коррекции проводимого лечения [1, 8].
Уровень убедительности рекомендаций C (уровень достоверности доказательств - 5)
- Рекомендуется прием (осмотр, консультация) врача-гематолога пациентам с рецидивирующими формами НК, у которых по данным лабораторной диагностики выявлены признаки тромбоцитопатии и/или коагулопатии с целью определения дальнейшей тактики диагностики и лечения [1, 8].
Уровень убедительности рекомендаций C (уровень достоверности доказательств - 5)
3. Лечение, включая медикаментозную и немедикаментозную терапии, диетотерапию, обезболивание, медицинские показания и противопоказания к применению методов лечения
Цель лечения - остановка НК, устранение факторов риска НК, коррекция осложнений кровотечения, включая гиповолемию и анемию.
3.1 Консервативное лечение
Если НК не является опасным для жизни, всем пациентам необходимо выполнить первичные манипуляции по остановке НК, прежде чем выполнять трансфузионную или медикаментозную коррекцию коагуляции, или отменять назначенную антикоагулянтную или антиагрегантную терапию пациентам, которые ее получают, с целью снижения частоты развития побочных эффектов [73]. К первичным манипуляциям может относиться назальная компрессия, топическое применение сосудосуживающих препаратов (АТХ: R01AA), коагуляция области кровотечения и/или тампонада полости носа (см. разделы 3.1.2, 3.2) [73]. Локальные методы остановки кровотечения необходимы, поскольку системная коррекция коагуляции имеет потенциальные побочные эффекты, среди которых наиболее опасны тромбоэмболические осложнения [26, 27].
3.1.1 Общее лечение
- Рекомендуется проведение терапии антигипертензивными средствами (Код АТХ: C02) всем пациентам с НК и повышенным АД с целью снижения объема кровопотери и снижения риска рецидива НК [8].
Уровень убедительности рекомендаций C (уровень достоверности доказательств - 5)
- Рекомендуется проведение медикаментозной гемостатической терапии пациентам с НК при недостаточной эффективности первичных мероприятий по остановке НК с целью улучшения гемостаза [8, 35, 38, 73] (Приложение А3).
Уровень убедительности рекомендаций C (уровень доказательств - 4)
Комментарии: в качестве медикаментозных гемостатических средств могут быть использованы: транексамовая кислота** (Код АТХ: B02AA02) в виде 5% раствора в/в капельно или струйно медленно (пациентам старше 1 года), а также в виде таблеток внутрь (пациентам старше 3 лет); аминокапроновая кислота** 5% р-р (Код АТХ: B02AA01) в/в капельно; аминометилбензойная кислота (Код АТХ: B02AA03) 1% р-р в/в капельно или в/м; этамзилат** (АТХ: B02BX01) в виде раствора 125 мг/мл для в/в и в/м введения, а также в виде таблеток внутрь. Дозировка для взрослых и детей в соответствии с инструкцией по применению. С учетом скорости наступления гемостатического эффекта при активном кровотечении целесообразен внутривенный путь введения препаратов. Препараты в таблетированной форме подходят для профилактики рецидивов НК.
Системное применение этамзилата** (АТХ: B02BX01) обосновано только при диапедезном кровотечении из сосудов малого диаметра (капилляры слизистой оболочки). Способ применения и режим дозирования зависят от формы выпуска препарата и других факторов. Оптимальный режим дозирования определяет врач. Следует строго соблюдать соответствие используемой лекарственной формы конкретного препарата показаниям к применению и режиму дозирования.
У пациентов старше 1 года с травматическим кровотечением или при риске тяжелого кровотечения целесообразно как можно раньше применять транексамовую кислоту** (АТХ: B02AA02) в виде раствора для внутривенного введения. Оптимально применять транексамовую кислоту** (АТХ: B02AA02) у пациентов старше одного года в виде раствора для внутривенного введения с травматическим кровотечением в течение первых трех часов с момента получения травмы. Режим дозирования определяется в соответствии с инструкцией по применению.
Лечение пациентов с коагулопатиями, а также проведение трансфузионной терапии, при наличии возможности, следует проводить совместно с врачом-гематологом, либо врачом-терапевтом/педиатром.
Детям с геморрагическим синдромом в сочетании с НК при дефиците витамина К показано введение препарата витамина К (менадиона натрия бисульфит** раствор 10 мг/мл, АТХ: B02BA02) с целью улучшения гемостаза. Новорожденным - до 4 мг в сутки, с месяца до года - 2 - 5 мг/сутки [12]. При этом введение витамина К допускается выполнить превентивно, без установленного дефицитного состояния.
- Рекомендуется при наличии продолжающегося НК и обнаружении источника кровотечения проводить взрослым пациентам анемизацию слизистой носа симпатомиметиками (АТХ: R01AA) или взрослым и детям аппликационное применение гемостатических средств (АТХ: B02) с целью остановки кровотечения [35, 45, 46, 52] (Приложение А3).
Уровень убедительности рекомендаций A (уровень достоверности доказательств - 1)
Комментарии: при обнаружении источника НК первичная терапия может состоять в анемизации слизистой носа путем аппликации препарата из группы симпатомиметиков (АТХ: R01AA) на ватной или марлевой турунде. Могут быть использованы аппликационно однократно растворы #ксилометазолина** (АТХ: R01AA) [52] или #эпинефрина** (АТХ: C01CA24) [52]. Раствор #оксиметазолина (АТХ: R01AA05) может применяться в форме спрея, способ применения: по 2 впрыскивания в каждую ноздрю 3 раза в день в течение 3 - 5 дней [46]. Вместе с тем, все назальные сосудосуживающие препараты потенциально обладают побочными эффектами со стороны сердечно-сосудистой системы [29, 55], поэтому их следует с осторожностью применять у пациентов с артериальной гипертензией, ишемической болезнью сердца, ишемией головного мозга [73].
Допускается местное аппликационное применение на марлевой или ватной турунде однократно на слизистую оболочку полости носа в области источника кровотечения кровоостанавливающих препаратов, в том числе #транексамовой кислоты** (АТХ: B02AA02) (применяют для лечения взрослых пациентов. Способ применения: небольшой кусок ваты или марли пропитать 5 мл транексамовой кислоты и нанести на пораженную область на 10 - 30 мин.) [35] и этамзилата** (АТХ: B02BX01) (применяют для лечения детей и взрослых), для улучшения гемостаза [35].
- Рекомендуется местное применение прочих препаратов (АТХ: R01AX10) для слизистой оболочки полости носа с увлажняющим и заживляющим действием у всех пациентов с НК при выявлении источника кровотечения с целью улучшения качества жизни и снижения риска рецидива кровотечения [30, 45].
Уровень убедительности рекомендаций C (уровень достоверности доказательств - 5)
Комментарии: назначение увлажняющих средств для слизистой оболочки полости носа возможно пациентам с состоявшимися НК или после выполнения остановки кровотечения. Это помогает уменьшить жалобы на сухость в носу и образование корок, что позволяет в дальнейшем избегать пациенту самостоятельного туалета носа [73]. Такое лечение также будет показано пациентам с НК на фоне субатрофического ринита. Длительность и кратность применения определяются лечащим врачом индивидуально [8].
3.1.2 Местное лечение
- Рекомендуется при активном НК из передних отделов полости носа всем пациентам сначала плотно прижать крылья носа пациента к перегородке на 5 или более минут с целью остановки кровотечения [17, 37] (Приложение А3).
Уровень убедительности рекомендаций B (уровень достоверности доказательств - 3)
Комментарии: прижатие крыльев носа является простой неинвазивной манипуляцией, которую может выполнить как врач/медсестра, так и, во многих случаях, пациент самостоятельно. Перед прижатием крыльев носа пациенту следует высморкать обе половины носа для удаления сгустков. Положение пациента должно быть вертикальное (стоя либо сидя) с головой, наклоненной немного вперед [16]. Длительность прижатия в исследованиях строго не определена, обычно рассматривается от 5 до 15 минут [37]. Продолжающееся стекание крови при выполнении прижатия крыльев носа свидетельствует о локализации источника кровотечения в более задних отделах полости носа и говорит о необходимости использования других методов остановки кровотечения [73].
- Рекомендуется при наличии продолжающегося НК и невозможности определения локализации источника кровотечения всем пациентам проведение передней тампонады носа с целью остановки кровотечения [5, 18, 56, 57, 68, 73] (Приложение А3).
Уровень убедительности рекомендаций B (уровень достоверности доказательств - 2)
Комментарии: тампонада полости носа является механическим методом остановки НК, который позволяет прекратить либо снизить интенсивность кровотечения. Существуют различные типы внутриносовых тампонов, которые можно разделить по материалу на биоразлагаемые и небиоразлагаемые. Биоразлагаемые материалы, например, губка коллагеновая кровоостанавливающая, не требуют обязательного удаления из полости носа после установки, что является преимуществом перед небиоразлагаемыми тампонами [57].
Длительность тампонады зависит от соматического состояния пациента и разновидности тампона. Следует учитывать, что при удалении тампона имеется риск возобновления кровотечения [42]. По этой причине для пациентов с высоким риском повторных кровотечений, например, с НГТ или гематологическими заболеваниями, предпочтительно, по возможности, для тампонады использовать биоразлагаемые материалы, например, губку коллагеновую кровоостанавливающую, которые не требуют удаления [73]. Среди небиоразлагаемых тампонов, определенными преимуществами обладают тампоны баллонного типа для заполнения воздухом или жидкостью (баллон гемостатический назальный однокамерный с внутренними точечными склейками). Применяя такие тампоны, врач может регулировать давление, оказываемое на стенки полости носа; также они обладают низкой адгезией к слизистой оболочке, что снижает риск рецидива кровотечения при удалении тампона [6].
Учитывая, что источник НК у детей чаще всего локализуется в передних отделах носа, целесообразно уделить максимальное внимание щадящим бестампонным методикам остановки НК, если позволяет поведение ребенка. В случае если ребенок психологически не готов к проведению манипуляций, следует также отдать предпочтение передней тампонаде [5].
- Рекомендуется при активном НК из задних отделов полости носа при неэффективности передней тампонады всем пациентам проведение сочетанной передней и задней тампонады носа, которая подразумевает расположение тампона в области хоан и носоглотки, с целью остановки кровотечения [53, 73] (Приложение А3).
Уровень убедительности рекомендаций C (уровень достоверности доказательств - 4)
Комментарии: пациенты с установленной задней тампонадой требуют наблюдения и лечения в условиях стационара. При фиксации заднего тампона требуется избегать избыточного давления нитки или другого фиксатора на крыло носа, поскольку это может привести к формированию пролежней, в дальнейшем к рубцовым изменениям [24]. Длительность установки заднего тампона зависит от конкретной клинической ситуации. При выполнении задней тампонады некоторые авторы указывают на необходимость назначения антибактериальных препаратов системного действия (АТХ: J01) [73].
Более удобным, в особенности у пациентов детского возраста, является применение специализированных баллонных тампонов для носоглотки (набор силиконовый для тампонады полости носа и фиксации носовой перегородки), которые обладают фиксатором и могут быть заполнены воздухом либо жидкостью [53].
3.2 Хирургическое лечение
- Рекомендуется при наличии продолжающегося НК и обнаружении источника кровотечения, всем пациентам с НК проведение коагуляции кровоточащего сосуда с целью остановки кровотечения [41, 52, 54] (Приложение А3).
Уровень убедительности рекомендаций B (уровень достоверности доказательств - 2)
Комментарии: коагуляция кровоточащего сосуда может быть выполнена с применением химических агентов, либо с использованием электрического коагулятора (коагуляция кровоточащего сосуда синоназальной области), а также лазерной (коагуляция кровоточащего сосуда лазерная, лазерная деструкция сосудов носовой перегородки) или радиоволновой техники. Химическая коагуляция может быть выполнена аппликацией серебра нитрата (АТХ: D08AL01). Применение аппликаций с симпатомиметиками (АТХ: R01AA) перед выполнением коагуляции может повысить эффективность последней [52, 64, 71, 72]. Вид анестезии при этом определяется индивидуально.
- Рекомендуется при неэффективности коагуляции и/или механической остановки НК для лечения продолжающегося или рецидивирующего НК у всех пациентов с целью остановки кровотечения рассмотреть необходимость проведения эндоваскулярной эмболизации сосудов и хирургической перевязки артерии [43, 47] (Приложение А3).
Уровень убедительности рекомендаций B (уровень достоверности доказательств - 3)
Комментарии: в редких случаях при неэффективности или невозможности выполнения других методов остановки кровотечения может быть проведена перевязка наружной сонной артерии со стороны кровотечения [4].
Эффективность внутрисосудистой эмболизации при НК достигает 87%. Осложнения при эмболизации встречаются чаще, чем при выполнении хирургической лигатуры сосудов [31, 70]. К преимуществам эмболизации можно отнести возможность выполнения в условиях седации, в том числе при установленных тампонах, а также отсутствие прямой травматизации слизистой оболочки [48].
- Рекомендуется при РНК из области сплетения Киссельбаха пациентам с НК выполнение хирургического лечения в объеме отслойки слизистой оболочки перегородки носа с целью снижения риска рецидива НК [8].
Уровень убедительности рекомендаций C (уровень достоверности доказательств - 5)
Комментарии: отслойка слизистой оболочки перегородки носа может быть выполнена пациентам с визуально расширенными сосудами области Киссельбаха в тех случаях, когда не удается идентифицировать конкретный источник кровотечения (сосуд) для проведения коагуляции либо в том случае, когда кровотечение начинается из различных точек зоны Киссельбаха. Не следует выполнять операцию при наличии признаков субатрофии слизистой оболочки, выраженном искривлении перегородки носа. Область отслойки слизистой оболочки должна быть ограничена зоной расширенных кровеносных сосудов в переднем отделе перегородки носа [8].
4. Медицинская реабилитация и санаторно-курортное лечение, медицинские показания и противопоказания к применению методов медицинской реабилитации, в том числе основанных на использовании природных лечебных факторов
Не применяется.
5. Профилактика и диспансерное наблюдение, медицинские показания и противопоказания к применению методов профилактики
- Рекомендуется информировать всех пациентов с НК о возможных факторах риска рецидива кровотечения, способах самостоятельной остановки кровотечения, показаниях к обращению за плановой или экстренной медицинской помощью с целью снижения риска рецидива кровотечения [8, 73].
Уровень убедительности рекомендаций C (уровень достоверности доказательств - 5)
Комментарии: информирование пациентов и их родственников или опекунов является важным аспектом профилактики рецидивов НК. Следует объяснить опасность самостоятельного туалета носа пальцем, особенно детям и их родителям, а также пожилым пациентам. Пациентам старшей возрастной группы необходимо разъяснить риски НК, связанные с приемом лекарственных препаратов, а также с повышением артериального давления. Следует указать на факторы, потенциально провоцирующие сухость слизистой оболочки полости носа, включая применение кислородных канюль и дыхательных аппаратов повышенного давления. Возникновение НК на фоне приема препаратов, способствующих разжижению крови, может потребовать отмены или коррекции дозировки последних. Для пациентов, принимающих варфарин**, обязателен своевременных контроль МНО и коррекция дозировки при превышении целевых значений. Многие интраназальные препараты, а также некоторые виды наркотических средств могут повышать риск развития НК [23, 66]. При возникновении РНК на фоне использования интраназальных спреев их дозировка должна быть уменьшена, а также разъяснен способ правильной инстилляции их в полость носа [73].
- Всем пациентам с НК на фоне повышения АД рекомендуется прием (осмотр, консультация) врача-терапевта (врача-педиатра), либо врача-кардиолога (врача - детского кардиолога) для подбора и коррекции антигипертензивной терапии [8].
Уровень убедительности рекомендаций C (уровень достоверности доказательств - 5)
6. Организация оказания медицинской помощи
Решение о необходимости госпитализации пациента в стационар после проведения передней тампонады полости носа и купирования кровотечения принимается исходя из длительности кровотечения, предполагаемого объема кровопотери, наличия признаков гиповолемии, наличия сопутствующей патологии и степени ее компенсации, доступности амбулаторной медицинской помощи и типа используемых тампонов. При наличии признаков активного кровотечения или гемодинамической нестабильности желательно проводить обследование и лечение в условиях приемного отделения больницы либо профильного оториноларингологического отделения стационара.
Особую группу представляют пациенты с НК на фоне гипертонической болезни. В этом случае требуется комплексный подход, включающий в себя остановку кровотечения врачом-оториноларингологом в приемном отделении с последующей госпитализацией пациента в терапевтический стационар для нормализации артериального давления и подбора гипотензивных препаратов с целью профилактики рецидива НК, и динамическим наблюдением врача-оториноларинголога.
При наличии незначительного или состоявшегося кровотечения пациент может быть обследован амбулаторно.
Показана госпитализация пациентов с НК при неэффективности первичных мер по остановке НК, предполагаемом значительном объеме кровопотере, высокоинтенсивном характере кровотечения, клинических признаках гиповолемии, тяжелой сопутствующей патологии, повышенном риске рецидива кровотечения. Госпитализацию требуется проводить во всех случаях при необходимости выполнения трансфузионной терапии, задней тампонады, хирургического лигирования сосудов, эмболизации сосудов. Также показана госпитализация пациентам при выполнении передней тампонады небиоразлагаемым материалом в случае отсутствия возможности последующего амбулаторного удаления тампонов. Не существует общепринятых критериев объема кровопотери и профузности кровотечения; в рамках данных рекомендаций значительным объемом кровопотери считается более 10% ОЦК (примерно 500 мл для взрослого) [7], а высокоинтенсивным кровотечением - более 1 мл/кг/мин. [10]. По данным аудита НК в Великобритании тяжелыми считается НК с суммарной длительностью более 30 мин. за 24 часа [58]. Наличие в анамнезе госпитализаций по поводу НК, особенно с проведением гемотрансфузии, а также более 3 эпизодов НК за последние 3 месяца являются факторами риска тяжелого НК [41]. К факторам повышенного риска рецидива кровотечения относятся госпитализации по поводу НК в анамнезе, наличие коагулопатии и другие, описанные выше.
Выписка пациента производится при достижении стойкого гемостаза, отсутствии признаков гиповолемии, нормализации гемодинамических параметров, компенсации сопутствующей патологии.
Наблюдение и лечение пациентов на амбулаторном этапе проводится врачом-оториноларингологом.
7. Дополнительная информация (в том числе факторы, влияющие на исход заболевания или состояния)
Как известно, в ответ на острую кровопотерю в организме пациента формируются патофизиологические изменения, которые на первом этапе носят компенсаторно-защитный характер: вырабатываются необходимые белки, активизируется кроветворение, увеличивается синтез альбумина [8]. Обратной стороной этого процесса является нарастающий ацидоз, который связан со снижением общего потребления кислорода и изменением pH крови. Процесс компенсации при значительной потере крови затрагивает практически все органные комплексы человека. При недостатке компенсации происходит развитие постгеморрагической анемии, которая может осложниться проявлениями нарушений функции печени, почек и легких. Наиболее опасным осложнением НК, угрожающим жизни пациента, является геморрагический шок на фоне гиповолемии [2].
На вероятность летального исхода при НК во многом влияют два фактора - скорость и объем кровопотери. Профузный характер НК с массивной кровопотерей более 40% объема циркулирующей крови может быть состоянием, которое не совместимо с жизнью пациента [8]. При этом следует отметить, что пациенты с НК требуют пристального внимания, так как даже небольшая, на первый взгляд, кровопотеря может усугубить течение основного или сопутствующего заболевания. Факторами риска интенсивного НК, требующего лечения в стационаре являются госпитализации по поводу НК в анамнезе, прием антикоагулянтных препаратов, заболевания и состояния, приводящие к нарушению гемостаза [73].
В связи с тем, что НК может выступать лишь симптомом, это состояние не должно рассматриваться обособленно от других заболеваний пациента. Одновременно, развитие НК способно отягощать проявления сопутствующей патологии. Такой взгляд на пациента, страдающего НК, определяет необходимость персонифицированного подхода в изучении клинического течения основного, сопутствующих и перенесенных заболеваний. Именно сопутствующая патология и фактор мультиморбидности являются одними из ключевых в определении ближайшего и отдаленного прогноза при НК. Риск мультиморбидности выше для пациентов старших возрастных групп [32].
Критерии оценки качества медицинской помощи
Критерии оценки качества первичной медико-санитарной помощи пациентам с носовым кровотечением (МКБ-10 R04.0)
N
Критерии качества
Оценка выполнения
(да/нет)
1.
Выполнен прием (осмотр, консультация) врачом-оториноларингологом
Да/Нет
2.
Выполнена анемизация слизистой носа симпатомиметиками (АТХ: R01AA) или аппликационное применение гемостатических средств (АТХ: B02) при наличии продолжающегося НК и обнаружении источника кровотечения
Да/Нет
3.
Выполнена передняя тампонада носа при наличии продолжающегося НК и невозможности определения локализации источника кровотечения
Да/Нет
4.
Выполнено измерение артериального давления на периферических артериях
Да/Нет
Критерии оценки качества специализированной медицинской помощи пациентам с носовым кровотечением (МКБ-10 R04.0)
N
Критерии качества
Оценка выполнения
(да/нет)
1.
Выполнен прием (осмотр, консультация) врачом-оториноларингологом
Да/Нет
2.
Выполнен общий (клинический) анализ крови
Да/Нет
3.
Выполнено лабораторное исследование показателей гемостаза, включающее: определение международного нормализованного отношения (МНО), исследование уровня фибриногена в крови, активированное частичное тромбопластиновое время (АЧТВ), определение протромбинового (тромбопластинового) времени в крови или плазме
Да/Нет
4.
Выполнено измерение артериального давления на периферических артериях
Да/Нет
5.
Выполнена анемизация слизистой носа симпатомиметиками (АТХ: R01AA) или аппликационное применение гемостатических средств (АТХ: B02) при наличии продолжающегося НК и обнаружении источника кровотечения
Да/Нет
6.
Выполнена передняя тампонада носа при наличии продолжающегося НК и невозможности определения локализации источника кровотечения
Да/Нет
Список литературы
1. Богомильский М.Р. Детская оториноларингология: Руководство для врачей/Под ред. М.Р. Богомильского и В.Р. Чистяковой. В двух томах. Т. 1. М.: ОАО "Издательство "Медицина", 2005. 660 с.: ил.
2. Васильев А.Г., Хайцев Н.В., Балашов А.Л., Балашов Л.Д., Кравцова А.А., Трашков А.П., Пахомова М.А. О патогенезе синдрома острой кровопотери. Педиатр. 2019; 10(3): 93 - 100.
3. Волков А.Г., Бойко Н.В., Киселев В.В. Носовое кровотечение. - М.: АПП "Джангар", 2002. 276 с., ил.
4. Довгалюк А.Ю. Носовые кровотечения в структуре патологии лор-стационара/А.Ю. Довгалюк, Ш.М. Исмагилов, И.Ш. Гайнутдинов//Российская ринология. - 2011. - Т. 19, N 2. - С. 65 - 66. - EDN TJGBSB.
5. Ивойлов А.Ю. Современные методы остановки носовых кровотечений у детей/А.Ю. Ивойлов [и др.]//Практика педиатра. 2023. N 3. С. 19 - 26.
6. Крюков А.И., Товмасян А.С., Шведов Н.В., Кишиневский А.Е., Мосин В.В. Сравнение различных видов тампонады полости носа после эндоназальных хирургических вмешательств. Вестник оториноларингологии. 2024. Т. 89. N 4. С. 101.
7. Крюков А.И. Спонтанные носовые кровотечения: методы создания гемостаза. Учебно-методическое пособие N 37. Крюков А.И., Плавунов Н.Ф. и др. - Москва. 2024. 24 с.
8. Оториноларингология: Национальное руководство/Н.А. Дайхес, Ю.К. Янов [и др.]. - Москва 2024.
9. Пискунов С.З. Руководство по ринологии/Под ред. Г.З. Пискунова, С.З. Пискунова. - М.: Литтерра, 2011. 960 с.
10. Пшениснов К.В., Александрович Ю.С. Массивная кровопотеря в педиатрической практике. Гематология и трансфузиология. 2020; 65(1): 70 - 86.
11. Товмасян А.С. Наследственная геморрагическая телеангиэктазия (синдром Рандю-Ослера)/А. С. Товмасян, В.В. Мосин, Е.В. Носуля [и др.]//Вестник оториноларингологии. - 2022. - Т. 87, N 5. - С. 86 - 91. - DOI 10.17116/otorino20228705186. - EDN FXTCPO.
12. Файзулина Р.А. Этиологические причины и тактика диагностики кровотечений у детей: учебное пособие/Р.А. Файзуллина, О.И. Пикуза, А.М. Закирова. - Казань: КГМУ, 2015. - 76 с.
13. Царапкин Г.Ю. Коморбидный фон и оценка летальности, связанной с носовыми кровотечениями/Г. Ю. Царапкин, Н. Л. Кунельская, Н. Ф. Плавунов [и др.]//Российская ринология. - 2022. - Т. 30, N 1. - С. 33 - 39. - DOI 10.17116/rosrino20223001133. - EDN NIEIQH.
14. Ando Y., Iimura J., Arai S., et al. Risk factors for recurrent epistaxis: importance of initial treatment. Auris Nasus Larynx. 2014; 41: 41 - 45.
15. Bahit M.C., Lopes R.D., Wojdyla D.M., et al. Non-major bleeding with apixaban versus warfarin in patients with atrial fibrillation. Heart. 2017; 103: 623 - 628.
16. Baugh, T. P., & Chang, C. W. D. (2018). Epidemiology and Management of Pediatric Epistaxis. Otolaryngology--head and neck surgery: official journal of American Academy of Otolaryngology-Head and Neck Surgery, 159(4), 712 - 716.
17. Bequignon E., Verillaud B., Robard L., et al. Guidelines of the French Society of Otorhinolaryngology (SFORL): first-line treatment of epistaxis in adults. Eur Ann Otorhinolaryngol Head Neck Dis. 2017; 134: 185 - 189.
18. BMJ. Best practice in epistaxis. https://bestpractice.bmj.com/topics/en-gb/421. Published 2017. Accessed November 7, 2018.
19. Shay S., Shapiro N.L., Bhattacharyya N., Epidemiological characteristics of pediatric epistaxis presenting to the emergency department, International Journal of Pediatric Otorhinolaryngology (2017), doi: 10.1016/j.ijporl.2017.10.026
20. Burton M.J.,
Interventions for Recurrent Idiopathic Epistaxis in Children.//Cochrane Database Syst Rev. 2004. N 1. CD004461
21. Cetinkaya E.A., Arslan I.B., Cukurova I. Nasal foreign bodies in children: types, locations, complications and removal. Int J Pediatr Otorhinolaryngol. 2015; 79: 1881 - 1885.
22. Chiu T.W., McGarry G.W. Prospective clinical study of bleeding sites in idiopathic adult posterior epistaxis. J Otolaryngol Head Neck Surg. 2007; 137: 390 - 393.
23. Chong L.Y., Head K., Hopkins C., Philpott C., Schilder A.G., Burton M.J. Intranasal steroids versus placebo or no intervention for chronic rhinosinusitis. Cochrane Database Syst Rev. 2016; (4): CD011996.
24. Civelek B., Kargi A.E., Sensoz O., Erdogan B. Rare complication of nasal packing: alar region necrosis. Otolaryngol Head Neck Surg. 2000; 123: 656 - 657.
25. Davies K., Batra K., Mehanna R. et al. Pediatric epistaxis: Epidemiology, management & impact on quality of life, Int. J. Pediatr. Otorhinolaryngol. (2014), http://dx.doi.org/10.1016/j.ijporl.2014.05.013
26. Delaney M., Wendel S., Bercovitz R.S., et al. Transfusion reactions: prevention, diagnosis, and treatment. Lancet. 2016; 388: 2825 - 2836.
27. Denas G., Marzot F., Offelli P., et al. Effectiveness and safety of a management protocol to correct over-anticoagulation with oral vitamin K: a retrospective study of 1,043 cases. J Thromb Thrombolysis. 2009; 27: 340 - 347.
28. Denholm S.W., Maynard C.A., Watson H.G. Warfarin and epistaxis-a case controlled study. J Laryngol Otol. 1993; 107: 195 - 196.
29. Dokuyucu R., Gokce H., Sahan M., et al. Systemic side effects of locally used oxymetazoline. Int J Clin Exp Med. 2015; 8: 2674 - 2678.
30. Doo G., Johnson D.S. Oxymetazoline in the treatment of posterior epistaxis. Hawaii Med J. 1999; 58: 210 - 212.
31. Dubel G.J., Ahn S.H., Soares G.M. Transcatheter embolization in the management of epistaxis. Semin Intervent Radiol. 2013; 30: 249 - 262.
32. Fortin M., Bravo G., Hudon C. et al. Prevalence of multimorbidity among adults seen in family practice. Annals of Family Medicine. 2005; 3: 223 - 228. https://doi.org/10.1370/afm.272
33. Garcia Callejo F.J., Becares M.C., Calvo G.J., Martinez B.P., Marco S.M., Marco A.J. Epistaxis and dabigatran, a new non-vitamin K antagonist oral anticoagulant. Acta Otorrinolaringol Esp. 2014; 65: 346 - 354.
34. Goljo E., Dang R., Iloreta A.M., Govindaraj S. Cost of management in epistaxis admission: impact of patient and hospital characteristics. Laryngoscope. 2015; 125: 2642 - 2647.
35. Gottlieb M., DeMott J.M., Peksa G.D. Topical tranexamic acid for the treatment of acute epistaxis: a systematic review and meta-analysis. Ann Pharmacother. 2019; 53: 652 - 657.
36. Gremmel T., Panzer S. Oral antiplatelet therapy: impact for transfusion medicine. Vox Sang. 2017; 112: 511 - 517.
37. Hajimaghsoudi M, Largani H.A., Baradaranfar M.H., Aghabagheri M., Jafari M.A., Saeedi M. A novel method for epistaxis management: randomized clinical trial comparing nose clip with manual compression. Am J Emerg Med. 2018; 36: 149 - 150.
38. Halderman A.A., Ryan M.W., Clark C., et al. Medical treatment of epistaxis in hereditary hemorrhagic telangiectasia: an evidence-based review. Int Forum Allergy Rhinol. 2018; 8: 713 - 728.
39. Haraguchi H., Ebihara S., Saikawa M., Mashima K., Haneda T., Hirano K. Malignant tumors of the nasal cavity: review of a 60-case series. Jpn J Clin Oncol. 1995; 25: 188 - 194.
40. Khan M., Conroy K., Ubayasiri K., et al. Initial assessment in the management of adult epistaxis: systematic review. J Laryngol Otol. 2017; 131: 1035 - 1055.
41. Khan M., Conroy K., Ubayasiri K., et al. Initial assessment in the management of adult epistaxis: systematic review. J Laryngol Otol. 2017; 131: 1035 - 1055.
42. Khan M.K., Reda El., Badawey M., Powell J., Idris M. The utility of FloSeal haemostatic agent in the management of epistaxis. J Laryngol Otol. 2015; 129: 353 - 357
43. Kitamura T., Takenaka Y., Takeda K., et al. Sphenopalatine artery surgery for refractory idiopathic epistaxis: systematic review and meta-analysis. Laryngoscope. 2019; 129: 1731 - 1736.
44. Klossek J.M., Dufour X., de Montreuil C.B., et al. Epistaxis and its management: an observational pilot study carried out in 23 hospital centres in France. Rhinology. 2006; 44: 151 - 155.
45. Korkmaz H., Yao W.C., Korkmaz M., Bleier B.S. Safety and efficacy of concentrated topical epinephrine use in endoscopic endonasal surgery. Int Forum Allergy Rhinol. 2015; 5: 1118 - 1123.
46. Krempl G.A., Noorily A.D. Use of oxymetazoline in the management of epistaxis. Ann Otol Rhinol Laryngol. 1995; 104: 704 - 706
47. Kumar S., Shetty A., Rockey J., Nilssen E. Contemporary surgical treatment of epistaxis: what is the evidence for sphenopalatine artery ligation? Clin Otolaryngol Allied Sci. 2003; 28: 360 - 363.
48. Lasjaunias P., Marsot-Dupuch K., Doyon D. The radio-anatomical basis of arterial embolisation for epistaxis. J Neuroradiol. 1979; 6: 45 - 53.
49. Leung R.M., Smith T.L., Rudmik L. Developing a laddered algorithm for the management of intractable epistaxis: a risk analysis. JAMA Otolaryngol Head Neck Surg. 2015; 141: 405 - 409.
50. Li T., Li F., Cha X., Wang S., Yan J., Wang T., Liang C., Zhuang C., Ren W., Liu H. A Systematic Review and Meta-analysis of the Effects of Topical Tranexamic Acid versus Topical Vasoconstrictors on the Management of Epistaxis. Curr Pharm Des. 2023; 29(19): 1497 - 1503. doi: 10.2174/1381612829666230214093136.
51. Lopez F., Triantafyllou A., Snyderman C.H., et al. Nasal juvenile angiofibroma: current perspectives with emphasis on management. Head Neck. 2017; 39: 1033 - 1045.
52. Mattoo O., Yousuf A., Mir A., Muzaffar R., Pampori R. Control of anterior epistaxis: a comparative analysis of the decongestive effect of xylometazoline and adrenaline in idiopathic epistaxis in emergency settings. Clinical Rhinology. 2011; 4: 130 - 135.
53. McClurg S.W., Carrau R. Endoscopic management of posterior epistaxis: a review. Acta Otorhinolaryngol Ital. 2014; 34: 1 - 8.
54. McLeod R.W.J., Price A., Williams R.J., Smith M.E., Smith M., Owens D. Intranasal cautery for the management of adult epistaxis: systematic review. J Laryngol Otol. 2017; 131: 1056 - 1064.
55. Montastruc F., Montastruc G., Taudou M.J., Olivier-Abbal P., Montastruc J.L., Bondon-Guitton E. Acute coronary syndrome after nasal spray of oxymetazoline. Chest. 2014; 146: e214 - e215.
56. Moumoulidis I., Draper M.R., Patel H., Jani P., Price T. A prospective randomised controlled trial comparing Merocel and Rapid Rhino nasal tampons in the treatment of epistaxis. Eur Arch Otorhinolaryngol. 2006; 263: 719 - 722.
57. Murray S., Mendez A., Hopkins A., El-Hakim H., Jeffery C.C.,
D.W.J. Management of persistent epistaxis using floseal hemostatic matrix vs traditional nasal packing: a prospective randomized control trial. J Otolaryngol Head Neck Surg. 2018; 47: 3.
58. National ENT Trainee Research Network. Epistaxis 2016: national audit of management. J Laryngol Otol. 2017; 131: 1131 - 1141
59. Neil McIntosh, Jacqueline Y.Q.M., Adrian M. Epidemiology of Oronasal Hemorrhage in the First 2 Years of Life: Implications for Child Protection. Pediatrics November 2007; 120 (5): 1074 - 1078. 10.1542/peds. 2007 - 2097
60. Pierucci P., Lenato G.M., Suppressa P., et al. A long diagnostic delay in patients with hereditary haemorrhagic telangiectasia: a questionnaire-based retrospective study. Orphanet J Rare Dis. 2012; 7: 33.
61. Pletcher S.D., Metson R. Endoscopic ligation of the anterior ethmoid artery. Laryngoscope. 2007; 117: 378 - 381.
62. Rhinitis and epistaxis in patients treated by anti-angiogenic therapy/V. Pruli re-Escabasse et al.//Invest New Drugs. 2009. Vol. 27. P. 285 - 286
63. Rudmik L., Smith T.L. Management of intractable spontaneous epistaxis. Am J Rhinol Allergy. 2012; 26: 55 - 60.
64. Safety and Efficacy of Blue Light Laser Treatment in Hereditary Hemorrhagic Telangiectasia/DOI 10.1002/lsm.23289/Mattis Bertlich, Lasers in Surgery and Medicine, 2020
65. Sanders Y.V., Fijnvandraat K., Boender J., et al. Bleeding spectrum in children with moderate or severe von Willebrand disease: relevance of pediatric-specific bleeding. Am J Hematol. 2015; 90: 1142 - 1148.
66. Schaitkin B., Strauss M., Houck JR. Epistaxis: medical versus surgical therapy. A comparison of efficacy, complications, and economic considerations. Laryngoscope. 1987; 97: 1392 - 1396.
67. Schwartz R.H., Estroff T., Fairbanks D.N., Hoffmann N.G. Nasal symptoms associated with cocaine abuse during adolescence. Arch Otolaryngol Head Neck Surg. 1989; 115: 63 - 64.
68. Shargorodsky J., Bleier B.S., Holbrook E.H., et al. Outcomes analysis in epistaxis management: development of a therapeutic algorithm. Otolaryngol Head Neck Surg. 2013; 149: 390 - 398.
69. Shovlin C.L., Guttmacher A.E., Buscarini E., et al. Diagnostic criteria for hereditary hemorrhagic telangiectasia (Rendu-Osler-Weber syndrome). Am J Med Genet. 2000; 91: 66 - 67.
70. Strach K., Schrock A., Wilhelm K., et al. Endovascular treatment of epistaxis: indications, management, and outcome. Cardiovasc Intervent Radiol. 2011; 34: 1190 - 1198.
71. Thiele B., Abdel-Aty Y., Marks L., Lal D., Marino M. Sclerotherapy for Hereditary Hemorrhagic Telangiectasia-Related Epistaxis: A Systematic Review. Ann Otol Rhinol Laryngol. 2023 Jan; 132(1): 82 - 90
72. Toner J.G., Walby A.P. Comparison of electro and chemical cautery in the treatment of anterior epistaxis. J Laryngol Otol. 1990; 104: 617 - 618.
73. Tunkel D.E., Anne S., Payne S.C., Ishman S.L., Rosenfeld R.M., Abramson P.J., Alikhaani J.D., Benoit M.M., Bercovitz R.S., Brown M.D., Chernobilsky B., Feldstein D.A., Hackell J.M., Holbrook E.H., Holdsworth S.M., Lin K.W., Lind M.M., Poetker D.M., Riley C.A., Schneider J.S., Seidman M.D., Vadlamudi V., Valdez T.A., Nnacheta L.C., Monjur T.M. Clinical Practice Guideline: Nosebleed (Epistaxis). Otolaryngol Head Neck Surg. 2020 Jan; 162(1_suppl): S1 - S38. doi: 10.1177/0194599819890327. PMID: 31910111.
74. Zahed R., Mousavi J.M.H., Naderi A., Naderpour Z., Saeedi M. Topical tranexamic acid compared with anterior nasal packing for treatment of epistaxis in patients taking antiplatelet drugs: randomized controlled trial. Acad Emerg Med. 2018; 25: 261 - 266.
Приложение А1
СОСТАВ
РАБОЧЕЙ ГРУППЫ ПО РАЗРАБОТКЕ И ПЕРЕСМОТРУ
КЛИНИЧЕСКИХ РЕКОМЕНДАЦИЙ
1. Вахрушев Сергей Геннадьевич - доктор медицинских наук, профессор, главный внештатный оториноларинголог Сибирского федерального округа, член национальной медицинской ассоциации оториноларингологов, конфликт интересов отсутствует;
2. Ивойлов Алексей Юрьевич - доктор медицинский наук, профессор, главный внештатный специалист детский оториноларинголог, член национальной медицинской ассоциации оториноларингологов, конфликт интересов отсутствует;
3. Карнеева Ольга Витальевна - доктор медицинских наук, профессор, заслуженный деятель науки РФ, член национальной медицинской ассоциации оториноларингологов, конфликт интересов отсутствует;
4. Кишиневский Александр Евгеньевич - кандидат медицинских наук, член национальной медицинской ассоциации оториноларингологов, конфликт интересов отсутствует;
5. Кунельская Наталья Леонидовна - доктор медицинских наук, профессор, заслуженный деятель науки РФ, член национальной медицинской ассоциации оториноларингологов, конфликт интересов отсутствует;
6. Товмасян Анна Семеновна - кандидат медицинских наук, врач высшей медицинской категории, член национальной медицинской ассоциации оториноларингологов, конфликт интересов отсутствует;
7. Яновский Валерий Валерьевич - кандидат медицинских наук, врач высшей медицинской категории, член национальной медицинской ассоциации оториноларингологов, конфликт интересов отсутствует.
Приложение А2
МЕТОДОЛОГИЯ РАЗРАБОТКИ КЛИНИЧЕСКИХ РЕКОМЕНДАЦИЙ
Целевая аудитория данных клинических рекомендаций:
1. врачи-педиатры;
2. врачи-педиатры городские (районные);
3. врачи-педиатры участковые;
4. врачи-терапевты;
5. врачи-терапевты подростковые;
6. врачи-терапевты участковые;
7. врачи-терапевты участковые цеховых врачебных участков;
8. судовые врачи;
9. врачи общей практики (семейные врачи);
10. врачи-оториноларингологи;
11. врачи-сурдологи-оториноларингологи.
Таблица 3. Шкала оценки уровней достоверности доказательств (УДД) для методов диагностики (диагностических вмешательств)
УДД
Расшифровка
1
Систематические обзоры исследований с контролем референсным методом или систематический обзор рандомизированных клинических исследований с применением мета-анализа
2
Отдельные исследования с контролем референсным методом или отдельные рандомизированные клинические исследования и систематические обзоры исследований любого дизайна, за исключением рандомизированных клинических исследований, с применением мета-анализа
3
Исследования без последовательного контроля референсным методом или исследования с референсным методом, не являющимся независимым от исследуемого метода или нерандомизированные сравнительные исследования, в том числе когортные исследования
4
Несравнительные исследования, описание клинического случая
5
Имеется лишь обоснование механизма действия или мнение экспертов
Таблица 4. Шкала оценки уровней достоверности доказательств (УДД) для методов профилактики, лечения, медицинской реабилитации, в том числе основанных на использовании природных лечебных факторов (профилактических, лечебных, реабилитационных вмешательств)
УДД
Расшифровка
1
Систематический обзор рандомизированных клинических исследований с применением мета-анализа
2
Отдельные рандомизированные клинические исследования и систематические обзоры исследований любого дизайна, за исключением рандомизированных клинических исследований, с применением мета-анализа
3
Нерандомизированные сравнительные исследования, в том числе когортные исследования
4
Несравнительные исследования, описание клинического случая или серии случаев, исследование "случай-контроль"
5
Имеется лишь обоснование механизма действия вмешательства (доклинические исследования) или мнение экспертов
Таблица 5. Шкала оценки уровней убедительности рекомендаций (УУР) для методов профилактики, диагностики, лечения, медицинской реабилитации, в том числе основанных на использовании природных лечебных факторов (профилактических, диагностических, лечебных, реабилитационных вмешательств)
УУР
Расшифровка
A
Сильная рекомендация (все рассматриваемые критерии эффективности (исходы) являются важными, все исследования имеют высокое или удовлетворительное методологическое качество, их выводы по интересующим исходам являются согласованными)
B
Условная рекомендация (не все рассматриваемые критерии эффективности (исходы) являются важными, не все исследования имеют высокое или удовлетворительное методологическое качество и/или их выводы по интересующим исходам не являются согласованными)
C
Слабая рекомендация (отсутствие доказательств надлежащего качества (все рассматриваемые критерии эффективности (исходы) являются неважными, все исследования имеют низкое методологическое качество и их выводы по интересующим исходам не являются согласованными)
Порядок обновления клинических рекомендаций.
Механизм обновления клинических рекомендаций предусматривает их систематическую актуализацию - не реже чем один раз в три года, а также при появлении новых данных с позиции доказательной медицины по вопросам диагностики, лечения, профилактики и реабилитации конкретных заболеваний, наличии обоснованных дополнений/замечаний к ранее утвержденным КР, но не чаще 1 раза в 6 месяцев.
Приложение А3
СПРАВОЧНЫЕ МАТЕРИАЛЫ,
ВКЛЮЧАЯ СООТВЕТСТВИЕ ПОКАЗАНИЙ К ПРИМЕНЕНИЮ
И ПРОТИВОПОКАЗАНИЙ, СПОСОБОВ ПРИМЕНЕНИЯ И ДОЗ ЛЕКАРСТВЕННЫХ
ПРЕПАРАТОВ, ИНСТРУКЦИИ ПО ПРИМЕНЕНИЮ
ЛЕКАРСТВЕННОГО ПРЕПАРАТА
Таблица 6. Сравнительная характеристика методов остановки носового кровотечения
Метод остановки НК
Технология и материалы
Положительные стороны метода
Отрицательные стороны метода
Механические способы остановки НК
Прижатие крыла носа к перегородке
Легкий способ для пациента
Способствует сдавлению и тромбообразованию поврежденного сосуда
Аппликация лекарственных средств
Ватная или марлевая турунда:
Симпатомиметики (АТХ: R01AA) [52]; Этамзилат ** (Код АТХ: B02BX01) [35];
#Транексамовая кислота** (Код АТХ: B02AA02) [35, 38]
Легкий способ, более уверенный гемостаз, чем обычное прижатие крыла носа к перегородке
Кратковременное воздействие, не исключен рецидив НК
Передняя тампонада полости носа
Марлевая турунда.
Тампон из поливинилацетата
Сетчатая структура служит своеобразной искусственной матрицей сгустка
Травматизация здоровых участков слизистой оболочки (повышается риск РНК), формирование спаек.
Боль при установке и удалении тампонов.
Сравнительно высокий риск рецидива кровотечения при удалении тампонов.
Нарушение дренажной функции ОНП и СТ.
Нарушение носового дыхания.
Головная боль.
Развитие гнойно-воспалительных процессов верхних дыхательных путей и уха.
Пневматические тампоны.
Тампоны для заполнения жидкостью (наливные)
Возможно одновременно выполнить переднюю и заднюю тампонаду некоторыми моделями.
Отсутствие ишемии ткани при умеренном давлении.
При высоком давлении - болевой синдром.
Стоимость выше, чем у марлевых и поливинилацетатных тампонов
Биодеградируемые материалы, например, губка коллагеновая кровоостанавливающая
Атравматичность установки.
Способность к набуханию.
Отсутствие необходимости к удалению.
Ограниченная эффективность при высокой интенсивности кровотечения.
Задняя тампонада полости носа и носоглотки
Марлевая турунда, марлевый тампон,
Катетер Фолея,
Наливной тампон для задней тампонады
Уверенный гемостаз при кровотечениях из задних отделов
Тяжело переносится пациентом (выраженное затруднение носового дыхания, головная боль)
Развитие гнойно-воспалительных процессов верхних дыхательных путей и уха.
Назальная клипса
Назальная клипс
Возможность регулирования силы давления браншей, применимость.
При двустороннем кровотечении, минимальный риск инфицирования
Ограничена в использование (только при НК из зоны Киссельбаха-Литтла)
Физические способы остановки НК
Электрокаустика
Электрокаутер
Надежный гемостаз
Истончение слизистой оболочки
Термическое поражение слизистой оболочки, в последующем приводящее к рубцеванию
Электрокоагуляция
Моно- и биполяр
Локальный быстрый гемостаз
Термическое поражение слизистой оболочки
Использование с 2х сторон повышает риск развития перфорации перегородки носа
Лазерная фотокоагуляция
Лазер с определенной длинной волны
Не приводит к атрофии слизистой оболочки
Метод применим в "сухом поле" (не используется при продолжающемся кровотечении)
Аргоновая и плазменная коагуляция
Аргоновый лазер
Надежный гемостаз
Развитие некроза
Криовоздействие
Жидкий азот
Не оставляет грубых рубцов
Реактивный отек слизистой оболочки полости носа, появление фибринозного и некротического налета
Химические способы остановки НК
Химические вещества
Серебра нитрат (Код АТХ: D08AL01)
Локальная коагуляция.
Не требует дополнительного оборудования.
Формирование атрофического процесса в полости носа.
Сухой некроз, раздражение прилежащих тканей, формирование корок, провокация рецидивов НК.
Хирургические способы остановки НК
Перевязка сосудов внутренней верхнечелюстной, передней решетчатой, крыловидно-небной и наружной сонной артерий
Операционная и набор инструментов
Надежный гемостаз
Перевязка НСА может приводить к усилению НК, за счет множества коллатералей между НСА и ВСА
Селективная эндоваскулярная эмболизация сосуда
Рентген-операционная
Надежный и эффективный способ гемостаза
Сложный и дорогостоящий метод.
Возможны рецидивы.
Осложнения - инсульт, гемипарез, лицевые боли.
Фармакологические способы остановки НК
Этамзилат** (Код АТХ: B02BX01) [73]
Усиление агрегации и адгезии тромбоцитов, повышение резистентности мембраны эндотелиоцитов (т.е. коррекции вторичной вазопатии на фоне нарушений тромбоцитарного звена гемостаза); стимуляции факторов свертывания при отсутствии эффекта гиперкоагуляции
Применим при краниофациальных травмах
Побочное действие препарата
Витамин К
Усиливает гемостатический эффект других препаратов
Показан при алкогольной интоксикации и поражении печени
Оказывает действие через 12 - 24 ч
Аминокапроновая кислота ** (Код АТХ: B02AA01) [35, 38];
Транексамовая кислота** (Код АТХ: B02AA02)_ [35, 38]
Ингибитор системы фибринолиза
Быстрый и эффективный гемостаз
Противопоказан при ЧМТ, может усилить гиперкоагуляцию
Приложение Б
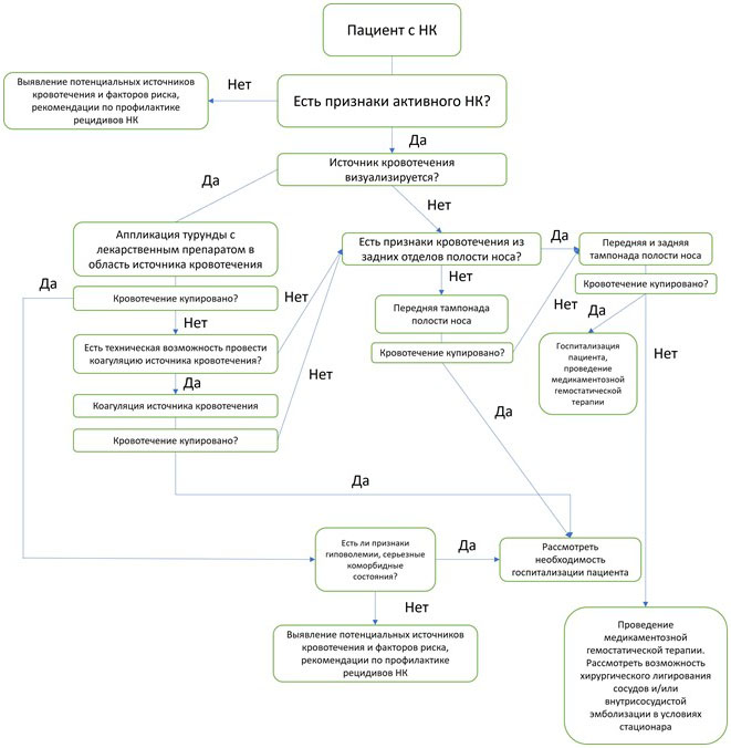
АЛГОРИТМЫ ДЕЙСТВИЙ ВРАЧА

Приложение В
ИНФОРМАЦИЯ ДЛЯ ПАЦИЕНТА
НК могут возникать по различным причинам, включая механическую травму, сухость в носу, прием лекарственных препаратов, заболевания полости носа и общие заболевания, приводящие к нарушению свертывания крови.
Кровотечение из носа можно уменьшить или предотвратить, устранив сопутствующие факторы, такие как пальцевая травма (ковыряние в носу) и интенсивное сморкание, а также соблюдая надлежащую гигиену носа. Увлажнение носа назальными спреями с морской водой или гиалуроновой кислотой может быть полезным при возникновении кровотечений на фоне сухости в носу. Также может оказаться полезным наличие увлажнителя воздуха у кровати. Кровотечение из носа может вызвать стресс, поэтому важно сохранять спокойствие и знать, как остановить кровотечение заранее.
При возникновении кровотечения одним из первых действий, которое необходимо сделать, это наклониться вперед и зажать крылья носа как минимум на 5 минут. Если кровотечение из носа не прекратится, продолжайте удерживать его в течение полных 15 минут. Спреи для носа с препаратами из группы симпатомиметиков могут замедлить НК. Высморкайтесь, чтобы очистить нос от сгустков, а затем распылите 2 дозы спрея в кровоточащую ноздрю и продолжайте прижимать крыло носа в течение 5 минут. Вы можете повторить это один раз. Допустимо также установить в кровоточащую половину носа ватный тампон, смоченный спреями для носа с препаратами из группы симпатомиметиков. Старайтесь не глотать кровь, если она стекает в горло, а выплевывать. Если, несмотря на все вышеперечисленные методы, кровотечение из носа не прекращается, вам следует обратиться к врачу.
Если кровотечение сильное или длится дольше 15 минут, или вы чувствуете слабость или головокружение, немедленно обратитесь за медицинской помощью в отделение неотложной помощи или позвоните по номеру 103 для вызова скорой медицинской помощи.
Если вам проводились медицинские вмешательства для остановки НК вы должны бережно относиться к своему носу, чтобы дать ему возможность зажить. Избегайте сморкания, физических нагрузок, поднятия тяжестей и закладывания в нос ватных дисков или салфеток как минимум в течение недели. Вы можете использовать физиологический раствор NaCl или средства для увлажнения носа 1 - 3 раза в день.
Если НК возникают на фоне приема лекарственных препаратов для разжижения крови, вам следует проконсультироваться с врачом, который назначил эти препараты на предмет необходимости корректировки назначения. Если у вас сильное НК, не принимайте дополнительные дозы препаратов, разжижающих кровь, до тех пор, пока вас не обследуют, но такое обследование не следует откладывать.
Приложение Г1 - ГN
ШКАЛЫ ОЦЕНКИ, ВОПРОСНИКИ И ДРУГИЕ ОЦЕНОЧНЫЕ ИНСТРУМЕНТЫ
СОСТОЯНИЯ ПАЦИЕНТА, ПРИВЕДЕННЫЕ В КЛИНИЧЕСКИХ РЕКОМЕНДАЦИЯХ
Не применяется.