"Клинические рекомендации "Грипп у взрослых"
МИНИСТЕРСТВО ЗДРАВООХРАНЕНИЯ РОССИЙСКОЙ ФЕДЕРАЦИИ
КЛИНИЧЕСКИЕ РЕКОМЕНДАЦИИ
ГРИПП У ВЗРОСЛЫХ
Кодирование по Международной статистической классификации болезней и проблем, связанных со здоровьем: J10, J11, J09
Год утверждения (частота пересмотра): 2025
Пересмотр не позднее: 2027
ID: 749_2
Возрастная категория: Взрослые
Специальность:
Разработчик клинической рекомендации
Общероссийская общественная организация "Российское научное медицинское общество терапевтов", Национальная ассоциация специалистов по инфекционным болезням имени академика В.И. Покровского (НАСИБ)
Одобрено Научно-практическим Советом Минздрава России
Список сокращений
АД - артериальное давление
АЧТВ - Активированное частичное тромбопластиновое время
В/м - внутримышечное введение
ВОЗ - Всемирная организация здравоохранения
ГБ - гипертоническая болезнь
ГПЗ - гриппоподобное заболевание
ДВС-синдром - синдром диссеминированного внутрисосудистого свертывания
Д.м.н. - доктор медицинских наук
ДНК - дезоксирибонуклеиновая кислота
ДЦП - детский церебральный паралич
ИБС - ишемическая болезнь сердца
ИВЛ - искусственная вентиляция легких
ИМП - инструкция по медицинскому применению
ИТШ - инфекционно-токсический шок
ИТЭП - инфекционно-токсическая энцефалопатия
ИФА - иммуноферментный анализ
КДа - килодальтон
К.м.н. - кандидат медицинских наук
КТ - компьютерная томография
ЛС - лекарственное средство
Мг - миллиграмм
МКБ-10 - международная классификация болезней, травм, и состояний, влияющих на здоровье 10-го пересмотра
МНН - международное непатентованное наименование
МКП - миокардиопатия
МЗ РФ - Министерство здравоохранения Российской Федерации
Мин. - минута
Мл - миллилитр
Мм рт. ст. - миллиметров ртутного столба
ОДН - острая дыхательная недостаточность
ОРВИ - острая респираторная вирусная инфекция
ОРИ - острая респираторная инфекция
ОРДС - острый респираторный дистресс-синдром
ОРИТ - отделение реанимации и интенсивной терапии
ОРЗ - острые респираторные заболевания
ОССН - острая сердечная и сосудистая недостаточность
ОСТЛ - острый стенозирующий ларинготрахеит
ОТ-ПЦР - полимеразная цепная реакция с обратной транскрипцией
ПИФ - прямая иммунофлюоресценция
ПЦР - полимеразная цепная реакция
ПЦР-РВ - полимеразная цепная реакция в реальном времени
РИФ - реакция иммунофлюоресценции
РКИ - рандомизированное контролируемое исследование
РНК - рибонуклеиновая кислота
РПИФ - реакция прямой иммунофлуоресценции
РС-инфекция - инфекция, вызванная респираторно-синцитиальным вирусом
РСК - реакция связывания комплементов
РТГА - реакция торможения гемагглютинации
РФ - Российская Федерация
СМЖ - спинномозговая жидкость
СОЭ - скорость оседания эритроцитов
ТВО - тепловлагообменник
ТОРИ - тяжелая острая респираторная инфекция
ТОРС - тяжелый острый респираторный синдром
Уд./мин. - ударов в минуту
ХОБЛ - хроническая обструктивная болезнь легких
ЦНС - центральная нервная система
ЧДД - частота дыхательных движений
ЧСС - частота сердечных сокращений
ЭКГ - электрокардиография
ЭКМО - экстракорпоральная мембранная оксигенация
H - гемагглютинин
N - нейраминидаза
O2CT - содержание кислорода
PO2 - парциальное давление кислорода
PCO2 - парциальное давление углекислого газа
pH - водородный показатель
SaO2 - насыщение кислородом
WHO - World Health Organization
Термины и определения
Доказательная медицина - подход к медицинской практике, при котором решения о применении профилактических, диагностических и лечебных мероприятий принимаются исходя из имеющихся доказательств их эффективности и безопасности, а такие доказательства подвергаются поиску, сравнению, обобщению и широкому распространению для использования в интересах пациентов.
Заболевание - возникающее в связи с воздействием патогенных факторов нарушение деятельности организма, работоспособности, способности адаптироваться к изменяющимся условиям внешней и внутренней среды при одновременном изменении защитно-компенсаторных и защитно-приспособительных реакций и механизмов организма.
Основное заболевание - заболевание, которое само по себе или в связи с осложнениями вызывает первоочередную необходимость оказания медицинской помощи в связи с наибольшей угрозой работоспособности, жизни и здоровью, либо приводит к инвалидности, либо становится причиной смерти.
Сопутствующее заболевание - заболевание, которое не имеет причинно-следственной связи с основным заболеванием, уступает ему в степени необходимости оказания медицинской помощи, влияния на работоспособность, опасности для жизни и здоровья и не является причиной смерти.
Тяжесть заболевания или состояния - критерий, определяющий степень поражения органов и (или) систем организма человека либо нарушения их функций, обусловленные заболеванием или состоянием либо их осложнением.
Исходы заболеваний - медицинские и биологические последствия заболевания.
Последствия (результаты) - исходы заболеваний, социальные, экономические результаты применения медицинских технологий.
Осложнение заболевания - присоединение к заболеванию синдрома нарушения физиологического процесса; - нарушение целостности органа или его стенки; - кровотечение; - развившаяся острая или хроническая недостаточность функции органа или системы органов.
Инструментальная диагностика - диагностика с использованием для обследования больного различных приборов, аппаратов и инструментов.
Качество медицинской помощи - совокупность характеристик, отражающих своевременность оказания медицинской помощи, правильность выбора методов профилактики, диагностики, лечения и реабилитации при оказании медицинской помощи, степень достижения запланированного результата.
Клинические рекомендации - документ, основанный на доказанном клиническом опыте, описывающий действия врача по диагностике, лечению, реабилитации и профилактике заболеваний, помогающий ему принимать правильные клинические решения.
Лабораторная диагностика - совокупность методов, направленных на анализ исследуемого материала с помощью различного специализированного оборудования.
Модель пациента - совокупность клинических, лабораторных и инструментальных диагностических признаков, позволяющих идентифицировать заболевание (отравление, травму, физиологическое состояние) и отнести его к группе состояний с общей этиологией и патогенезом, клиническими проявлениями, общими подходами к лечению и коррекции состояния.
Медицинский работник - физическое лицо, которое имеет медицинское или иное образование, работает в медицинской организации и в трудовые (должностные) обязанности которого входит осуществление медицинской деятельности, либо физическое лицо, которое является индивидуальным предпринимателем, непосредственно.
Нозологическая форма - совокупность клинических, лабораторных и инструментальных диагностических признаков, позволяющих идентифицировать заболевание (отравление, травму, физиологическое состояние) и отнести его к группе состояний с общей этиологией и патогенезом, клиническими проявлениями, общими.
Синдром - состояние, развивающееся как следствие заболевания и определяющееся совокупностью клинических, лабораторных, инструментальных диагностических признаков, позволяющих идентифицировать его и отнести к группе состояний с различной этиологией, но общим патогенезом, клиническими.
Уровень достоверности доказательств - отражает степень уверенности в том, что найденный эффект от применения медицинского вмешательства является истинным.
Уровень убедительности рекомендаций - отражает не только степень уверенности в достоверности эффекта вмешательства, но и степень уверенности в том, что следование рекомендациям принесет больше пользы, чем вреда в конкретной ситуации.
Формулярные статьи на лекарственные препараты - фрагмент протоколов лечения больных, содержащий сведения о применяемых при определенном заболевании (синдроме) лекарственных препаратах, схемах, и особенностях их назначения.
1. Краткая информация по заболеванию или состоянию (группы заболеваний или состояний)
1.1 Определение заболевания или состояния (группы заболеваний или состояний)
Грипп (Grippus, Influenza) - острая инфекционная болезнь с аэрогенным механизмом передачи возбудителя, вызываемая вирусами гриппа A, B или C, характеризующаяся массовым распространением, кратковременной лихорадкой, интоксикацией и поражением респираторного тракта [1 - 4].
1.2 Этиология и патогенез заболевания или состояния (группы заболеваний или состояний)
Возбудителями гриппа являются РНК-содержащие вирусы, которые входят в семейство ортомиксовирусов (Orthomyxoviridae). Семейство включает несколько родов, в том числе поражающие человека [1 - 4, 12]:
Alphainfluenzavirus (A),
Betainfluenzavirus (B),
Gammainfluenzavirus (C),
Deltainfluenzavirus (D).
Международное научное название: Influenzavirus
4 типа вируса гриппа подразделяются на более чем 2000 разновидностей вируса - серотипы, линии, штаммы, отличающиеся, прежде всего, антигенным спектром.
Основные поверхностные белки представлены:
- Гемагглютинином (HA) - ответственным за прикрепление и проникновение вируса в клетку, а также за "раздевание" вируса, то есть освобождение рибонуклеиновой кислоты. HA состоит из двух субъединиц HA1 и HA2. Изменения в сайте расщепления HA приводят к изменению инфекционной активности вируса. Гемагглютинин является основным иммуногеном и вызывает индукцию вирус-нейтрализующих, антигемагглютинирующих антител.
- Нейраминидазой (NA) - белком, ответственным за инвазию вируса в слизистые оболочки дыхательных путей и отделение почкующихся вирионов от клеточной стенки. Определенные изменения (мутации) в структуре белка приводят к формированию резистентности к селективным ингибиторам нейраминидазы.
В настоящее время на основе свойств гемагглютинина выделяют 18 подтипов вируса гриппа A (обозначаемые как H1, H2, ..., H18). Белок нейраминидазы имеет и 11 вариантов (N1, N2, ..., N11) [1 - 6]. Вирусы гриппа A широко распространены в природе среди разных видов птиц и млекопитающих. Характерной особенностью вирусов гриппа, особенно типа A, является изменчивость поверхностных гликопротеинов HA и NA.
Для вируса гриппа типа A возможны два вида изменчивости: дрейф - точечные мутации в вирусном геноме с соответствующими изменениями в гемагглютинине или нейраминидазе и шифт-реассортация РНК сегментов, что происходит, благодаря сегментированному строению РНК при одновременном заражении клетки разными субтипами вирусов гриппа [1 - 6].
Все известные пандемии гриппа были вызваны шифтовыми вариантами вируса гриппа A, имеющими антигенные формулы: A/H1N1, A/H2N2 и A/H3N2.
Заболевания, вызываемые вирусами гриппа типов B и C, встречаются, главным образом, в популяции людей, однако вирус B, вероятно, способен вызывать заболевание также у змей и тюленей, а вирус C циркулирует, например, у свиней и собак. Антигенная структура вирусов гриппа типа B изменяется только путем дрейфа. Вирусы гриппа B не вызывают пандемии, но являются возбудителями крупных вспышек и эпидемий [1 - 6].
Вирус гриппа типа C, имеет только один поверхностный антиген (гликопротеин гемагглютинин-эстераза. Грипп C не приводит к эпидемическим вспышкам, заболевания носят спорадический характер, но среди маленьких детей вирус гриппа C вызывает локальные вспышки. Наиболее тяжело инфекция протекает у детей младшего возраста [1 - 4]. Вирусы гриппа D вызывают инфекцию преимущественно крупного рогатого скота.
Даже минимальные изменения в структуре нейраминидазы и/или гемагглютинина, приводят к возникновению заболевания, т.к. анамнестические антитела против новых вирусов не активны. Этой способностью к изменчивости определяется возникновение гриппозных эпидемий и пандемий.
Вирус гриппа избирательно поражает эпителиальные клетки респираторного тракта (преимущественно трахеи). Ведущее значение в патогенезе гриппа имеют эпителиотропные и токсические свойства вирусов гриппа, а также аллергизация макроорганизма антигенами возбудителя [1 - 7].
Соответствие клинических синдромов патогенетическим механизмам и морфологическому субстрату представлено в Приложении А3.
Высокая патогенность вируса гриппа A может быть обусловлена и наличием мутаций, в частности в гене гемагглютинина H D222G, что приводит к увеличению сродства H вируса гриппа к альфа-(2-3)-сиалогалактазидам нижних отделов дыхательных путей и легких, расширению рецепторной специфичности, развитию поражения легких [1 - 6].
1.3 Эпидемиология заболевания или состояния (группы заболеваний или состояний)
Источником инфекции является больной человек в остром периоде заболевания (первые 5 - 7 дней болезни), в том числе с легкой или бессимптомной формой, реже - реконвалесцент, выделяющий вирус, в среднем, в течение двух недель от начала заболевания [1 - 5].
Механизмы и пути передачи вируса гриппа:
1. Аэрогенный механизм реализуется воздушно-капельным и воздушно-пылевым путями передачи. Возбудитель вируса гриппа распространяется при разговоре, кашле, чихании. Максимальное его количество содержится в крупнокапельной фазе аэрозоля, выделяемого больным. Радиус рассеивания вируса составляет 2 - 3 м.
2. Контактно-бытовой механизм имеет значительно меньшее эпидемиологическое значение. Реализуется через предметы обихода, соски, игрушки, белье, посуду.
Длительность выживания возбудителей во внешней среде с сохранением вирулентных и патогенных свойств зависит от условий внешней среды: для вирусов гриппа она варьирует от нескольких часов до 7 - 12 дней.
Восприимчивость к вирусу гриппа всеобщая. В течение жизни человек многократно встречается с вирусами гриппа, что не исключает восприимчивость к появляющимся новым штаммам.
По интенсивности проявлений эпидемического процесса принято выделять следующие варианты: спорадическая заболеваемость, вспышки, эпидемии и пандемии.
Продолжительность эпидемий гриппа в крупных городах в среднем составляет 6 - 8 недель. При этом охватывает от 4 до 8 и более % населения.
Пандемии вызываются, как правило, новыми шифтовыми вариантами вируса гриппа, к которым восприимчива подавляющая часть населения. Пандемический вирус имеет глобальное распространение и поражает 10 и более процентов населения и вызывает заболевания в очень тяжелой форме.
По данным Всемирной организации здравоохранения (ВОЗ), во всем мире ежегодные эпидемии гриппа приводят примерно к 3 - 5 млн. случаев тяжелых форм заболевания и к 290 - 650 тыс. случаев смерти [1 - 5, 13].
На сегодняшний день в России параллельно применяют два метода эпидемиологического надзора за гриппом и ОРВИ: рутинный и сигнальный (дозорный). В систему рутинного эпидемиологического надзора включены 60 территориальных управлений Роспотребнадзора и базовых вирусологических лабораторий, закрепленных за ФГБУ "НИИ гриппа имени А.А. Смородинцева" Минздрава России (50 опорных баз) и Институтом вирусологии им. Д.И. Ивановского ФГБУ "НИЦЭМ им. Н.Ф. Гамалеи" Минздрава России (10 опорных баз) и охватывающих практически всю территорию страны [2].
1.4 Особенности кодирования заболевания или состояния (группы заболеваний или состояний) по Международной статистической классификации болезней и проблем, связанных со здоровьем
J09 - Грипп, вызванный выявленным вирусом зоонозного или пандемического гриппа
J10 - Грипп, вызванный идентифицированным вирусом сезонного гриппа
J11 - Грипп, вирус не идентифицирован
1.5 Классификация заболевания или состояния (группы заболеваний или состояний)
- По течению:
1. Типичное (манифестное);
2. Атипичное (бессимптомное, стертое).
- По тяжести (Приложение А3):
1. Легкая степень тяжести;
2. Средняя степень тяжести;
3. Тяжелая степень тяжести;
4. Очень тяжелая степень тяжести (гипертоксическая).
- По характеру течения:
1. Неосложненное;
2. Осложненное;
2.1 Специфические осложнения (вирус-ассоциированные);
2.2 Неспецифические осложнения:
2.2.1 Бактериальные осложнения;
2.2.2. Обострение/декомпенсация хронических заболеваний.
1.6 Клиническая картина заболевания или состояния (группы заболеваний или состояний)
Симптомы и признаки гриппа
Инкубационный период гриппа составляет от 1 до 4 дней, в среднем около 48 часов. В легких случаях многие симптомы похожи на симптомы других ОРВИ (например, боль в горле, ринорея); Также может возникнуть легкий конъюнктивит.
Типичный грипп у взрослых характеризуется внезапным появлением озноба, лихорадки, прострации, кашля и болей в мышцах и суставах, преимущественно нижних конечностей. Сильная головная боль, часто со светобоязнью и болезненностью и дискомфортом при надавливании на глазные яблоки или при движении ими. Вначале респираторные симптомы могут быть легкими, с першением в горле, жжением за грудиной, непродуктивным кашлем и иногда насморком. Позже поражение нижних дыхательных путей становится преобладающим; кашель может быть стойким, хриплым и продуктивным.
Могут возникать желудочно-кишечные симптомы, которые, по-видимому, чаще встречаются у больных пандемическим штаммом гриппа A (H1N1) pdm09. У детей может быть выраженная тошнота, рвота или боль в животе, а у младенцев может быть синдром, подобный сепсису.
Через 2 - 3 дня острые симптомы быстро проходят, хотя лихорадка может длиться до 5 дней. Кашель, слабость, потливость и утомляемость могут сохраняться в течение нескольких дней, а иногда и недель.
При неосложненном гриппе характерны лейкопения с нейтропенией, а также относительный лимфоцитоз и моноцитоз. СОЭ у большинства больных нормальная. При рентгенологическом исследовании легких в остром периоде заболевания выявляют усиление сосудистого рисунка [1 - 5].
Группы высокого риска <1>
--------------------------------
<1> СанПиН 3.3686-21 "Санитарно-эпидемиологические требования по профилактике инфекционных болезней". XXXIV. Профилактика гриппа и других острых респираторных вирусных инфекций (постановление Главного государственного санитарного врача РФ от 28.01.2021 N 2).
Некоторые пациенты подвержены высокому риску осложнений от гриппа:
- Дети < 5 лет; дети младше 2 лет подвергаются особенно высокому риску;
- Взрослые > 65 лет;
- Люди с хроническими заболеваниями (например, сердечно-легочными заболеваниями, сахарным диабетом, почечной или печеночной недостаточностью, гемоглобинопатиями, иммунодефицитом);
- Женщины во 2 или 3 триместре беременности;
- Пациенты с расстройствами, нарушающими обработку респираторных секретов (например, когнитивная дисфункция, нервно-мышечные расстройства, инсульт, судорожные расстройства);
- Пациенты
18 лет, принимающие ацетилсалициловую кислоту** (поскольку синдром Рея представляет собой риск);
- Заболеваемость и смертность у этих пациентов могут быть связаны с обострением основного заболевания, острым респираторным дистресс-синдромом, первичной гриппозной пневмонией или вторичной бактериальной пневмонией.
Осложнения
Осложнения гриппа возникают у 10 - 15% (по некоторым данным, до 30% среди госпитализированных) больных, чаще в группе риска, к которой относятся:
- Пожилые люди старше 65 лет;
- Беременные;
- Пациенты с бронхиальной астмой и др. хроническими заболеваниями легких, сердечно-сосудистой, нервной и эндокринной систем, метаболическим синдромом, болезнями печени и почек;
- Иммунокомпроментированные лица;
- Взрослые, длительно применявшие ацетилсалициловую кислоту**.
Осложнения гриппа
Вирусное поражение легких (вирусная пневмония);
Острый респираторный дистресс-синдром (ОРДС);
Токсический геморрагический отек легких;
Ложный круп;
Острая дыхательная недостаточность (ОДН);
Острая циркуляторная недостаточность, инфекционно-токсический шок (ИТШ);
Инфекционно-токсическая энцефалопатия (ИТЭ);
Отек головного мозга;
Острая иммуносупрессия (острая иммуносупрессия беременных);
Неврологические осложнения (менингит, энцефалит, арахноидит, энцефаломиелит,
энцефаломиелополирадикулоневрит, моно- и полиневриты, синдром Гийена-Барре,
радикулиты, невриты);
Синдром Рея;
Осложнения со стороны сердечно-сосудистой системы (миокардит).
Вторичные осложнения гриппа
Вторичная пневмония (бактериальная или вирусно-бактериальная);
Септический шок;
Состояние обусловлено присоединением бактериальной или грибковой флоры;
Осложнения со стороны ЛОР органов (гаймориты, отиты, фронтиты, синуситы, тубоотиты, лакунарная и фолликулярная ангина).
Декомпенсация сопутствующих хронических заболеваний (бронхиальная астма, ХОБЛ, хроническая сердечная недостаточность, заболевания печени и почек)
Пневмония - одно из частых осложнений гриппа. Развившиеся на фоне вирусной инфекции пневмонии относят к первичным вирусно-бактериальным (чаще всего стрептококковой и стафилококковой этиологии). Они чаще развиваются у пациентов группы "высокого риска": с хроническими заболеваниями легких и сердца, лиц пожилого возраста. Постгриппозные пневмонии развиваются в конце 1-й - начале 2-й недели болезни. Антибактериальное лечение дает хорошие результаты. Пневмонии могут иметь как интерстициальный, так и очаговый характер [1 - 5, 6 - 9].
Тяжелое осложнение гриппа - ОНГМ. Для него характерны: сильная головная боль, рвота, судороги, оглушенность, потеря сознания, повышение АД, одышка, тахикардия, менингеальный синдром, застойные явления на глазном дне.
Частые осложнения гриппа - синуситы и отиты; реже - пиелонефрит и пиелоцистит. Возможны и другие осложнения: диэнцефальный синдром, менингоэнцефалит и астеновегетативный синдром. На тяжесть течения и исход болезни оказывают влияние сопутствующая хроническая патология и нейроэндокринные нарушения [1 - 5, 6 - 9].
В период крупных эпидемий летальность не превышает 1 - 2%. Причиной смерти при тяжелой форме гриппа могут быть: отек мозга, геморрагический отек легких, острая сосудистая недостаточность [1 - 5, 7].
2. Диагностика заболевания или состояния (группы заболеваний или состояний) медицинские показания и противопоказания к применению методов диагностики
Критерии установления диагноза
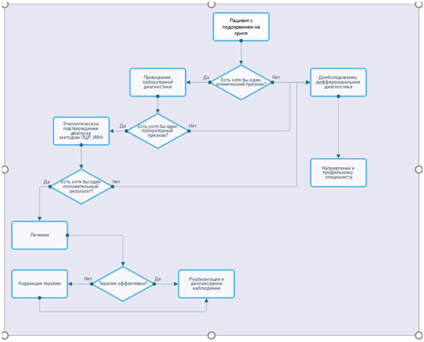
Диагностика гриппа у взрослых производится на основании данных эпидемиологического и клинического анамнеза, клинического осмотра, лабораторных и специальных методов обследования и направлена на определение нозологии и клинической формы, тяжести состояния, выявление осложнений и показаний к терапии.
В период эпидемических подъемов заболеваемости гриппом окончательный диагноз "грипп" может быть установлен как на основании лабораторного подтверждения, так и на основании клинических и эпидемиологических данных <1>.
--------------------------------
<1> СанПиН 3.3686-21 "Санитарно-эпидемиологические требования по профилактике инфекционных болезней". XXXIV. Профилактика гриппа и других острых респираторных вирусных инфекций (постановление Главного государственного санитарного врача РФ от 28.01.2021 N 2).
2.1 Жалобы и анамнез
- Рекомендуется обратить внимание на наличие сроки появления повышенной температуры тела, интоксикации (слабость, снижение аппетита), жалоб на ломоту в мышцах и суставах, боль при движении глазных яблок, катаральные явления (насморк, боли в горле, кашель, царапающие боли за грудиной), боль в грудной клетке для определения тяжести и длительности заболевания [1 - 5, 14].
Уровень убедительности рекомендаций C (уровень достоверности доказательств - 5).
- Рекомендуется обратить внимание на сведения эпидемиологического анамнеза о пребывание в очаге ОРВИ в период, соответствующий инкубационному периоду гриппа, на наличие контакта с пациентом гриппоподобным заболеванием (ГПЗ) или с пациентом (умершим) с лабораторно подтвержденным диагнозом грипп в течение срока менее чем 7 дней до появления первых клинических признаков болезни; оценить степень контакта с учетом состоявшегося механизма и пути передачи инфекции1 для клинической диагностики заболевания [1 - 5, 14].
Уровень убедительности рекомендаций C (уровень достоверности доказательств - 5).
- Рекомендовано обратить внимание на наличие эпидемического подъема заболеваемости гриппом для клинической диагностики заболевания [1 - 5, 14].
Уровень убедительности рекомендаций C (уровень достоверности доказательств - 5).
- Рекомендуется обратить внимание на прием противовирусных препаратов системного действия до обращения за медицинской помощью для решения вопроса о необходимости коррекции терапии [1 - 5].
Уровень убедительности рекомендаций C (уровень достоверности доказательств - 5).
- Рекомендуется обратить внимание на наличие сопутствующих хронических заболеваний или иных состояний (беременность) для выявления факторов риска развития тяжелого и осложненного течения заболевания [1 - 5, 14].
Уровень убедительности рекомендаций C (уровень достоверности доказательств - 5).
2.2 Физикальное обследование
- Рекомендован прием (осмотр, консультация) врача-инфекциониста/врача терапевта/участкового врача/врача общей практики (первичный) с проведением полного общетерапевтического общего осмотра с оценкой состояние кожных покровов и видимых слизистых оболочек: цвет (гиперемия, бледность, цианоз), влажность, отечность, инъекция сосудов склер; обращают внимание на наличие и характер одышки, мокроты, дистанционных хрипов, положение и поведение пациента для диагностики степени тяжести и характера течения заболевания [1 - 5, 8, 9, 14].
Уровень убедительности рекомендаций C (уровень достоверности доказательств - 5).
- Рекомендовано оценить жизненно-важные показатели - частоту дыхательных движений (ЧДД) (Измерение частоты дыхания), артериальное давление (АД) (Измерение артериального давления на периферических артериях), частоту сердечных сокращений (ЧСС) (Измерение частоты сердцебиения), выполнить термометрию общую для определения степени тяжести заболевания, наличия осложнений и сопутствующих заболеваний [1 - 5, 8, 9, 14].
Уровень убедительности рекомендаций C (уровень достоверности доказательств - 5).
2.3 Лабораторные диагностические исследования
2.3.1. Неспецифическая лабораторная диагностика
- Рекомендовано выполнение общего (клинического) анализа крови с определением уровня эритроцитов, гематокрита, лейкоцитов, тромбоцитов, лейкоцитарной формулы для диагностики, комплексной оценки степени тяжести болезни, своевременного выявления осложнений и неотложных состояний всем пациентам с подозрением на грипп [1 - 5].
Уровень убедительности рекомендаций C (уровень достоверности доказательств - 5).
Комментарии: при неосложненном течении гриппа характерны нормоцитоз или лейкопения, нейтропения, эозинопения, относительный лимфо- и моноцитоз. При бактериальных осложнениях (пневмония, синусит и т.д.) в крови нарастает лейкоцитоз, палочкоядерный нейтрофилез, увеличивается скорость оседания эритроцитов (СОЭ). При интерстициальном вирусном поражении легких характерны лейкопения, нейтрофилез с палочкоядерным сдвигом, анемия и тромбоцитопения.
- Рекомендовано выполнение общего (клинического) анализа мочи для выявления наличия почечной дисфункции, декомпенсации сопутствующих заболеваний всем пациентам с подозрением на грипп [1 - 5].
Уровень убедительности рекомендаций C (уровень достоверности доказательств - 5).
Комментарии: при неосложненном течении гриппа патологических изменений нет; при выраженной лихорадке, интоксикационном синдроме - увеличение плотности мочи, невыраженные лейкоцитурия, протеинурия, цилиндрурия, носящие транзиторный характер, исчезают при нормализации температуры тела и купировании проявлений общей инфекционной интоксикации.
2.3.2. Специфическая лабораторная диагностика
- Рекомендовано специфическое лабораторное обследование всем пациентам с симптомами гриппоподобного заболевания в целях идентификации возбудителя гриппа и своевременного назначения этиотропной терапии [1 - 5, 14, 166]. Правила забора материала для исследований представлены в Приложении А3
Уровень убедительности рекомендаций C (уровень достоверности доказательств - 5).
Комментарии:
1. на амбулаторном этапе экспресс-методом Иммунохроматографии (Иммунохроматографическое экспресс-исследование носоглоточного мазка на вирус гриппа A и на вирус гриппа B) на наличие антигенов вирусов гриппа (Influenza virus A, Influenza virus B) в мазках со слизистой оболочки носоглотки - всем лицам с симптомами гриппоподобного заболевания, обратившимся за медицинской помощью не позднее 2 суток с момента появления симптомов;
2. на амбулаторном этапе проведение молекулярно-биологического исследования мазков со слизистой оболочки носоглотки на вирус гриппа (Influenzavirus), определение РНК вируса гриппа A (Influenzavirus A) и вируса гриппа B (Influenzavirus B) в мазках со слизистой оболочки носоглотки методом ПЦР лицам с симптомами ОРВИ - по клинико-эпидемиологическим показаниям (эпидемический очаг ОРИ, неблагоприятная эпидемическая ситуация в регионе, превышение эпидемического порога, тяжелое течение (лихорадка выше 38 или подозрение на заболевание нижних дыхательных путей), пожилой возраст (старше 65 лет), угроза развития ОРДС (наличие хронической соматической патологии - заболевания сердечно-сосудистой системы, заболевания органов дыхания, заболевания центральной нервной системы, сахарный диабет, ожирение) не зависимо от возраста);
3. в стационаре проведение молекулярно-биологического исследования мазков со слизистой оболочки носоглотки на вирус гриппа (Influenzavirus), определение РНК вируса гриппа A (Influenzavirus A) и вируса гриппа B (Influenzavirus B) в мазках со слизистой оболочки носоглотки методом ПЦР в первые сутки госпитализации - всем лицам с симптомами ОРВИ.
- Рекомендовано пациентам с симптомами респираторной инфекции проведение этиологической лабораторной диагностики для идентификации других возбудителей ОРВИ и SARS-CoV-2 в дифференциально-диагностических целях [1 - 5, 14, 166]
Уровень убедительности рекомендаций C (уровень достоверности доказательств - 5).
Комментарии:
1. использование экспресс-метода иммунохроматографии (ИХА) на наличие антигенов вирусов гриппа A и B, респираторно-синцитиального вируса, аденовируса и коронавируса SARS-CoV-2 в мазках со слизистой оболочки носоглотки и ротоглотки больным, обратившимся за медицинской помощью не позднее 2 суток с момента появления симптомов;
2. молекулярно-биологическое исследование мазков со слизистой оболочки носоглотки и ротоглотки на коронавирус SARS-CoV-2, молекулярно-биологическое исследование мазков со слизистой оболочки носоглотки на вирус гриппа (Influenzavirus), определение РНК вируса гриппа A (Influenzavirus A) и вируса гриппа B (Influenzavirus B) в мазках со слизистой оболочки носоглотки методом ПЦР, определение РНК вирусов парагриппа (Human Parainfluenzavirus), риновирусов (Human Rhinovirus), респираторно-синтициального вируса (Human Respiratory Syncytialvirus), метапневмовируса (Human Metapneumovirus) в мазках со слизистой оболочки ротоглотки методом ПЦР, определение РНК риновирусов (Human Rhinovirus) в мазках со слизистой оболочки носоглотки методом ПЦР, определение ДНК аденовируса (Human Adenovirus) в мазках со слизистой оболочки ротоглотки методом ПЦР, молекулярно-биологическое исследование мазков со слизистой оболочки ротоглотки на короновирусы 229E, OC43, NL63, HKUI (Human Coronavirus), бокавирус (Human Bocavirus)-) на амбулаторном этапе ПО клинико-эпидемиологическим показаниям, в стационаре в первый день госпитализации - всем больным;
3. при подозрении на заболевание нижних дыхательных путей проводится исследование мокроты, аспиратов из трахеи или зева, жидкости бронхоальвеолярного лаважа.
- Рекомендовано произвести исследование на антитела к вирусу гриппа в стандартных серологических тестах парных сывороток крови пациента (при условии соблюдения сроков сбора сывороток крови: первая - в день постановки диагноза, вторая - через 2 - 3 недели) на стационарном этапе оказания помощи при невозможности проведения молекулярно-генетического исследования для ретроспективной диагностики [1 - 5, 14].
Уровень убедительности рекомендаций C (уровень достоверности доказательств - 5).
Комментарии: выявление специфических антител в сыворотках крови выполняют с использованием РТГА, ИФА и РСК. Достоверность результата увеличивается в случае выявления 4-кратного и более нарастания титра специфических антител в парных сыворотках с соблюдением сроков исследования. Обнаружение антител к вирусам гриппа методом ИФА уступает по чувствительности и специфичности РТГА.
- Рекомендовано пациентам с поражением нижних дыхательных путей обследование и лечение, согласно утвержденным клиническим рекомендациям: Вирусные пневмонии (ID:838_1) и Внебольничная пневмония у взрослых (ID:654_2) [10, 11].
Уровень убедительности рекомендаций C (уровень достоверности доказательств - 5).
2.3.3. Специальная лабораторная диагностика
- Рекомендовано выполнение анализа крови биохимического общетерапевтического (исследование уровня общего билирубина, альбумин, мочевины, креатинина, глюкозы, определение активности аспартатаминотрансферазы, аланинаминотрансферазы, исследование уровня тропонинов I, T в крови) у пациентов с тяжелым и осложненным течением гриппа для выявления наличия органной дисфункции, декомпенсации сопутствующих заболеваний и развитие осложнений [1 - 5, 8 - 11, 14].
Уровень убедительности рекомендаций C (уровень достоверности доказательств - 5).
Комментарии: анализ крови биохимический общетерапевтический не дает какой-либо специфической информации, но обнаруживаемые отклонения имеют определенное прогностическое значение, оказывают влияние на выбор лекарственных средств и/или режим их дозирования.
- Рекомендовано исследование кислотно-основного состояния и газов крови: парциальное давление кислорода (PO2), углекислого газа (PCO2), pH, содержание кислорода (O2CT), насыщение кислородом (SaO2), концентрация HCO3 у пациентов с дыхательной недостаточностью для комплексной оценки степени тяжести болезни, диагностики осложнений, неотложных состояний и обострения хронических заболеваний [1 - 5, 8 - 11, 14].
Уровень убедительности рекомендаций C (уровень достоверности доказательств - 5).
Комментарий: при неосложненном течении гриппа патологических изменений нет.
- Рекомендовано проведение коагулограммы (ориентировочное исследование системы гемостаза): определение протромбинового (тромбопластинового) времени в крови или плазме, определение тромбинового времени в крови, исследование уровня фибриногена в крови пациентам с проявлениями геморрагического синдрома для комплексной оценки степени тяжести болезни и назначения терапии [1 - 5].
Уровень убедительности рекомендаций C (уровень достоверности доказательств - 5).
Комментарий: при неосложненном течении гриппа патологических изменений нет.
- Рекомендовано исследование электролитного состава крови (исследование уровня натрия, общего магния в сыворотке крови, исследование уровня калия, неорганического фосфора, общего кальция, хлоридов в крови) у пациентов с тяжелым и осложненным течением гриппа для комплексной оценки степени тяжести болезни, диагностики осложнений, неотложных состояний и обострения хронических заболеваний [1 - 5, 8 - 11].
Уровень убедительности рекомендаций C (уровень достоверности доказательств - 5).
Комментарий: при неосложненном течении гриппа патологических изменений нет.
- Рекомендовано исследование маркеров воспалительной реакции (исследование уровня фибриногена, прокальцитонина, С-реактивного белка в крови, определение протромбинового (тромбопластинового) времени в крови или в плазме пациентам с тяжелым и осложненным течением гриппа для оценки тяжести течения и прогноза заболевания [1 - 5, 8 - 11].
Уровень убедительности рекомендаций C (уровень достоверности доказательств - 5).
Комментарий: при неосложненном течении гриппа патологических изменений нет. Уровень СРБ коррелирует с тяжестью течения, распространенностью воспалительной инфильтрации и прогнозом при пневмонии.
2.4 Инструментальные диагностические исследования
- Рекомендуется выполнение пульсоксиметрии с измерением SpO2 всем пациентам с подозрением на ГПЗ на всех этапах оказания медицинской помощи для ранней диагностики респираторных нарушений [1 - 5, 8 - 11].
Уровень убедительности рекомендаций C (уровень достоверности доказательств - 5).
Комментарии: пульсоксиметрия является простым и надежным скрининговым методом, позволяющим выявлять пациентов с гипоксемией, нуждающихся в респираторной поддержке и оценивать ее эффективность. Пациентам с признаками острой дыхательной недостаточности (ОДН) (SpO2 менее 90%) рекомендуется исследование газов артериальной крови (исследование кислотно-основного состояния и газов крови) с определением PaO2, PaCO2, pH, бикарбонатов, исследование уровня молочной кислоты в крови.
- Рекомендована регистрация электрокардиограммы (ЭКГ) в стандартных отведениях пациентам при осложненном течении заболевания при наличии аускультативных изменений в сердце для уточнения нарушения функции проведения и трофики ткани сердца [1 - 5].
Уровень убедительности рекомендаций C (уровень достоверности доказательств - 5).
Комментарии: данное исследование не несет в себе какой-либо специфической информации, однако в настоящее время известно, что вирусная инфекция и пневмония помимо декомпенсации хронических сопутствующих заболеваний увеличивают риск развития нарушений ритма и острого коронарного синдрома, своевременное выявление которых значимо влияет на прогноз. Кроме того, определенные изменения на ЭКГ (например, удлинение интервала QT) требуют внимания при оценке кардиотоксичности ряда назначаемых лекарственных препаратов. Для токсикоза характерны изменения: снижение и зазубренность зубца P, снижение зубца T в разных отведениях, относительное удлинение интервала Q - T, удлинение интервала P - Q. Изменения нестойкие и проходят в течение 1 2 недель.
- Рекомендовано выполнение прицельной рентгенографии органов грудной клетки или компьютерной томографии органов грудной полости пациентам с явлениями бронхита и наличием физикальных признаков поражения легочной ткани (для исключения очаговой пневмонии) с целью установления диагноза и выявления осложнений [1 - 5, 8 - 11].
Уровень убедительности рекомендаций C (уровень достоверности доказательств - 5).
Комментарий: может быть выявлено усиление легочного рисунка, уплотнение бронхов. Рентгенологические признаки пневмонии зависят от типа возбудителя пневмонии.
КТ ОГК отличается более высокой чувствительностью и специфичностью в диагностике ВП по сравнению с рентгенографией ОГК. КТ ОГК рекомендуется проводить у пациентов с высокой клинической и лабораторной вероятностью в пользу ВП, но отсутствием инфильтрации при рентгенографии ОГК, а также при получении изображений, которые нельзя однозначно трактовать как инфильтрацию, обусловленную пневмонией. КТ-признаки вирусных пневмоний: часто встречаемый двусторонний процесс в легких с наличием "матовых стекол", их локализация, консолидация, чаще с двусторонним процессом, утолщение междолькового пространства легких или "симптом булыжной мостовой", симптом "обратного гало" или "ободкай", ретикулярные изменения.
- Рекомендовано выполнение рентгенографии придаточных пазух носа пациентам с катаральными проявлениями в острый период гриппа или их появлением на фоне проводимой терапии, при подозрении на синусит, вызванный присоединением бактериальной флоры для исключения осложнений [1 - 5].
Уровень убедительности рекомендаций C (уровень достоверности доказательств - 5).
- Рекомендовано выполнение спинномозговой пункции пациентам с наличием менингеальных симптомов с последующим микроскопическим исследованием СМЖ, подсчетом клеток в счетной камере (определение цитоза) для дифференциальной диагностики явлений менингизма и наличия менингита [1 - 5].
Уровень убедительности рекомендаций C (уровень достоверности доказательств - 5).
Комментарий: при менингизме патологических изменений ликвора не обнаруживается. Необходимо помнить, что вирусы гриппа не обладают тропизмом к нервной ткани, менингеальная и даже энцефалитическая симптоматика носит дисциркуляторный и гипоксический генез, а все патологические изменения ликвора при гриппе или после него носят вторичный характер, например, при аутоиммунных поражениях нервной ткани (менингит, менингоэнцефалит, полирадикулонейропатия, синдром Гийена-Барре.
2.5 Иные диагностические исследования
- Рекомендованы прием (осмотр, консультация) смежных специалистов пациентам в случаях подозрения на осложнения: врача-невролога (при явлениях менингоэнцефалита), врача-пульмонолога (при наличии признаков пневмонии), врача-гематолога (при выраженных гематологических изменениях и геморрагическом синдроме), врача-кардиолога (при присоединении симптомов миокардита, острой сердечно-сосудистой недостаточности), врача-акушера-гинеколога (при развитии гриппа на фоне беременности) первичные для определения дальнейшей тактики ведения [1 - 5, 8 - 11].
Уровень убедительности рекомендаций C (уровень достоверности доказательств - 5).
- Рекомендуется осмотр (консультация) врачом-анестезиологом-реаниматологом первичный пациентам с наличием быстропрогрессирующей ОДН (ЧД > 25 в 1 мин, SpO2 < 92%, а также другой органной недостаточностью (2 и более балла по шкале SOFA) (Приложение Г2) для перевода в отделение реанимации и интенсивной терапии (ОРИТ) [1 - 5, 8 - 11].
Уровень убедительности рекомендаций C (уровень достоверности доказательств - 5).
2.5.1. Дифференциальная диагностика
Дифференциальную диагностику при гриппе проводят с двумя группами инфекционных заболеваний: протекающими с катарально-респираторным синдромом и характеризующимися ранним развитием лихорадочно-интоксикационного синдрома [1 - 5, 8 - 11].
Дифференциальная диагностика гриппа с другими ОРВИ негриппозной этиологии, с острыми респираторными заболеваниями (ОРЗ) представлена в Приложении А3.
3. Лечение, включая медикаментозную и немедикаментозную терапии, диетотерапию, обезболивание, медицинские показания и противопоказания к применению методов лечения
Сроки начала лечения больных с предполагаемым или вероятным случаями гриппа не зависят от отсутствия или задержки получения результата диагностического тестирования на грипп.
На выбор тактики лечения оказывают влияние следующие факторы [1 - 5]: возраст пациента; характер сопутствующих заболеваний; клиническая форма болезни; характер течения болезни (динамики нарастания симптомов); тяжесть заболевания; наличие и характер осложнений.
Информация, касающаяся доз, показаний к применению и способов применения лекарственных средств, содержащаяся в данных рекомендациях, может отличаться от информации, указанной в ИМП. Для получения полной информации о применении того или иного ЛС следует ознакомиться с ИМП. Персональная ответственность за интерпретацию и использование настоящих рекомендаций лежит на лечащем враче.
Диагностическое тестирование на грипп ни в коем случае не должно задерживать начало лечения противовирусными препаратами для системного применения и выполнения процедур по борьбе с инфекцией.
Организация диетического лечебного питания пациентов с ВП при стационарном лечении в медицинских организациях проводится в соответствии с приказами Министерства здравоохранения Российской Федерации от 5 августа 2003 г. N 330 "О мерах по совершенствованию лечебного питания в лечебно-профилактических учреждениях Российской Федерации", от 21 июня 2013 г. N 395н (ред. От 19.02.2024) "Об утверждении норм лечебного питания" и от 23 сентября 2020 г. N 1008н "Об утверждении порядка обеспечения пациентов лечебным питанием".
3.1. Консервативное лечение
- Рекомендуется начать лечение противовирусными препаратами прямого действия (как препаратов первой линии) не позднее 48 часов (занамивир - в первые 36 часов) после манифестации болезни всем пациентам с симптомами гриппа для прекращения репликации вируса [1 - 5, 8, 9, 14 - 27, 166].
Уровень убедительности рекомендаций A (уровень достоверности доказательств - 1).
Комментарии: лечение необходимо начинать немедленно, не дожидаясь лабораторного подтверждения диагноза, независимо от сведений о вакцинации против гриппа и степени тяжести болезни. Наилучший лечебный эффект достигается в случаях начала применения противовирусных препаратов прямого действия в первые 12 часов от начала болезни. При отсутствии лечения в ранние сроки прием противовирусных препаратов прямого действия может быть начат на любом этапе разгара болезни, когда предполагается или документально подтверждена возможность текущей репликации вируса гриппа.
- Не рекомендуются для лечения гриппа производные адамантана и циклические амины (амантадин**, римантадин) [1 - 5, 8, 9, 14, 15, 16].
Уровень убедительности рекомендаций C (уровень достоверности доказательств - 5).
Комментарии: вследствие резистентности к данным препаратам большинства штаммов вируса гриппа A.
3.1.1. Лечение легких и среднетяжелых неосложненных форм гриппа в амбулаторных условиях
- Рекомендуется использование противовирусных препаратов прямого действия (как препаратов первой линии) всем пациентам с симптомами гриппа для прекращения репликации вируса:
- Осельтамивир** [1 - 5, 8, 9, 12, 14 - 27, 166].
Уровень убедительности рекомендаций A (уровень достоверности доказательств - 1).
Комментарии: является селективным ингибитором нейраминидазы вирусов гриппа A и B. Входит в международные клинические рекомендации по лечению и профилактике гриппа. Пациентам, которые не относятся к группе повышенного риска развития тяжелого и/или осложненного течения гриппа и у которых имеет место лабораторно подтвержденный грипп или с большой вероятностью подозрительный случай гриппа, протекающий без осложнений, не следует назначать препараты из группы селективных ингибиторов нейраминидазы. С осторожностью при беременности и в период грудного вскармливания.
Осельтамивир** назначают внутрь по 75 мг 2 раза в сутки в течение 5 дней.
- Занамивир [1 - 5, 8, 9, 12, 14 - 27, 166].
Уровень убедительности рекомендаций A (уровень достоверности доказательств - 1).
Комментарии: является селективным ингибитором нейраминидазы вирусов гриппа A и B. Входит в международные клинические рекомендации по лечению и профилактике гриппа. Пациентам, которые не относятся к группе повышенного риска развития тяжелого и/или осложненного течения гриппа и у которых имеет место лабораторно подтвержденный грипп или с большой вероятностью подозрительный случай гриппа, протекающий без осложнений, не следует назначать препараты из группы селективных ингибиторов нейраминидазы. Занамивир рекомендуется в случаях резистентности вируса A(H1N1) к осельтамивиру**, при отсутствии препарата, беременным и пациентам с тяжелой почечной недостаточностью. У беременных только в случае, если считается, что ожидаемая польза для пациентки превышает любой возможный риск для плода. Назначают по 2 ингаляции (по 5 мг каждая) 2 раза в сутки в течение 5 дней. Резистентности к занамивиру не зарегистрировано. Занамивир в форме порошка для ингаляций не следует применять распылением с помощью аэрозольного ингалятора из-за присутствия лактозы, которая может поставить под угрозу дыхательную функцию. Развитие бронхоспазма и/или ухудшение функции дыхания возможно у пациентов без предшествующих заболеваний в анамнезе.
- Балоксавир марбоксил [12, 14, 28 - 34, 166].
Уровень убедительности рекомендаций B (уровень достоверности доказательств - 1).
Комментарии: балоксавир марбоксил представляет собой пролекарство, которое в процессе гидролиза преобразуется в активный метаболит балоксавир марбоксил, обладающий действием в отношении вируса гриппа. Балоксавир марбоксил воздействует на кэп-зависимую эндонуклеазу (CEN) - специфичный для вируса гриппа фермент в полимеразной кислой субъединице комплекса вирусной РНК-полимеразы. Тем самым балоксавир марбоксил ингибирует транскрипцию генома вируса гриппа, приводя к подавлению вирусной репликации и прекращению выделения вируса в течение 1 суток после приема у больных без факторов риска, обладает активностью в отношении штаммов, резистентных к ингибитору нейраминидазы, включая следующие мутации: H274Y для вируса подтипа A/H1N1; E119V и R292K для вируса подтипа A/H3N2; R152K и D198E для вируса типа B; H274Y для вируса подтипа A/H5N1 и R292K для вируса подтипа A/H7N9.
Балоксавир марбоксил может быть назначен взрослым и детям старше 12 лет, как не имеющих дополнительных заболеваний, так и подверженных риску развития осложнений гриппа. Препарат не следует назначать во время беременности, за исключением случаев, когда потенциальная польза превышает возможный риск в отношении плода.
Препарат применяется внутрь однократно, вне зависимости от приема пищи. При массе тела пациента от 40 кг до 80 кг - 40 мг,
80 кг - 80 мг.
- Умифеновир** [1 - 5, 12, 14, 35 - 41, 166].
Уровень убедительности рекомендаций B (уровень достоверности доказательств - 2).
Комментарии: умифеновир** специфически подавляет in vitro вирусы гриппа A и B (Influenza virus A, B), включая высокопатогенные подтипы A(H1N1)pdm09 и A(H5N1), а также другие вирусы - возбудители острых респираторных вирусных инфекций (ОРВИ) (коронавирус (Coronavirus), ассоциированный с тяжелым острым респираторным синдромом (ТОРС), риновирус (Rhinovirus), аденовирус (Adenovirus), респираторно-синцитиальный вирус (Pneumovirus) и вирус парагриппа (Paramyxovirus)). В исследованиях in vitro специфически подавляет вирус SARS-CoV-2, вызывающий новую коронавирусную инфекцию (COVID-19). Рекомендован к применению Международным профессиональным сообществом по изучению гриппа и других респираторных вирусных заболеваний. Противопоказан при повышенной чувствительности к любому компоненту препарата, в первом триместре беременности.
Назначают внутрь до приема пищи по 200 мг 4 раза в сутки в течение 5 дней.
- Риамиловир [42 - 53].
Уровень убедительности рекомендаций B (уровень достоверности доказательств - 1).
Комментарии: риамиловир обладает широким спектром противовирусной активности в отношении РНК-содержащих вирусов, в том числе вирусов гриппа A и B, включая высокопатогенные подтипы A(H1N1)pdm09 и A(H5N1), благодаря подавлению синтеза вирусных РНК и репликации геномных фрагментов. Активное вещество является синтетическим аналогом оснований пуриновых нуклеозидов (гуанина). Не входит в перечень ЛС, рекомендуемых международными клиническими рекомендациями по лечению и профилактике гриппа. Показан в составе комплексной терапии гриппа и других острых респираторных вирусных инфекций у взрослых пациентов. Лечение необходимо начать не позднее 2-го дня от появления клинических симптомов болезни: внутрь независимо от приема пищи по 1 капсуле (250 мг) 3 раза в день (суточная доза - 750 мг) в течение 5 дней. Противопоказан при повышенной чувствительности к компонентам препарата; беременности, в период грудного вскармливания. У пациентов в возрасте до 18 лет и при почечной/печеночной недостаточности эффективность и безопасность не определены.
- Энисамия йодид [54 - 58].
Уровень убедительности рекомендаций C (уровень достоверности доказательств - 3).
Комментарий: рекомендованная схема назначения препарата по 500 мг 3 раза в сутки перорально, курс 5 - 7 дней. Противовирусное действие энисамия йодида связано с угнетением РНК-зависимой РНК-полимеразы вируса гриппа. Энисамия йодид эффективно ингибировал репликацию вируса SARS-CoV-2 in vitro в клетках Caco-2.
Энисамия йодид оказывает противовирусное действие против различных штаммов вируса гриппа типа A (H1N1, H3N2, H5N1, H7N9), вируса гриппа B, респираторно-синцитиального вируса, а также штаммов альфа-коронавируса NL-63 и бета-коронавируса SARS-CoV-2 in vitro и других возбудителей острых респираторных вирусных инфекций (ОРВИ).
Энисамия йодид обладает интерфероногенными свойствами, способствует повышению концентрации сывороточного интерферона в плазме крови. Противопоказан при повышенной чувствительности к компонентам препарата, дефиците лактазы, непереносимости лактозы, глюкозно-галактозной мальабсорбции, дефиците сахаразы/изомальтазы, непереносимости фруктозы, беременности и периоде грудного вскармливания, аллергических реакциях в анамнезе, тяжелых органических поражениях печени и почек.
- Рекомендовано использование иммунотропных препаратов с опосредованным противовирусным действием (L03AB - интерфероны, L03AX - другие иммуностимуляторы, A13A-общетонизирующие препараты) пациентам с симптомами гриппа как препаратов второй линии с иммуномодулирующей и противовирусной целью [1 - 5, 8, 9, 12, 14].
Уровень убедительности рекомендаций C (уровень достоверности доказательств - 5).
- Имидазолилэтанамид пентандиовой кислоты** [59 - 62].
Уровень убедительности рекомендаций C (уровень достоверности доказательств - 4).
Комментарии: механизм действия имидазолилэтанамид пентандиовой кислоты** реализуется на уровне инфицированных клеток за счет активации факторов врожденного иммунитета, подавляемых вирусными белками. Препарат повышает экспрессию рецептора интерферона первого типа IFNAR на поверхности эпителиальных и иммунокомпетентных клеток, что приводит к повышению чувствительности клеток к сигналам эндогенного интерферона. Процесс сопровождается активацией белка-трансмиттера STAT1, передающего сигнал в ядро клетки для индукции синтеза противовирусных генов. Показано, что в условиях инфекции препарат активирует синтез антивирусного эффекторного белка МхА и фосфорилированной формы PKR, таким образом замедляя и останавливая процесс вирусной репродукции. Прием препарата начинают с момента появления первых симптомов заболевания, желательно не позднее 2 суток от начала болезни, внутрь независимо от приема пищи по 1 капсуле (90 мг) 1 раз в сутки в течение 5 - 7 дней. При выраженных симптомах, а также при наличии сопутствующих заболеваний (болезни дыхательной и сердечно-сосудистой систем, сахарный диабет, ожирение) следует принимать двойную дозу препарата (180 мг/сут) в первые три дня заболевания, далее продолжить прием в обычной дозировке (90 мг/сут) в течение 2 - 4 дней. Противопоказан при повышенной чувствительности к любому компоненту препарата, дефиците лактазы, непереносимости лактозы, глюкозо-галактозной мальабсорбции, беременности и в период грудного вскармливания.
- 1-[2-(1-Метилимидазол-4-ил)-этил]пергидроазин-2,6-дион (XC221GI) [63 - 66].
Уровень убедительности рекомендаций C (уровень достоверности доказательств - 5).
Комментарии: механизм действия препарата связан со снижением выработки провоспалительных цитокинов IL-6, IL-8, и хемокинов IP-10 (CXCL10), MIG (CXCL9), являющихся одними из основных медиаторов острой фазы воспаления, лихорадки и "цитокинового шторма", ассоциирующегося с развитием выраженного вирусного воспаления дыхательных путей и связанных с ним осложнений. Прием препарата начинают с момента появления первых симптомов заболевания, внутрь по 100 мг 2 раза в день, курс лечения - 5 дней. Противопоказан при повышенной чувствительности к действующему веществу или любому другому компоненту препарата, дефиците лактазы, непереносимости лактозы, глюкозо-галактозной мальабсорбции, нарушении функции печени и/или почек (клинические исследования у данной категории пациентов не проводились), беременности и в период грудного вскармливания, в детском возрасте до 18 лет.
- Интерферон альфа-2b или интерферон гамма человеческий рекомбинантный** [67 - 76].
Для интерферона гамма человеческого рекомбинантного**: Уровень убедительности рекомендаций C (уровень достоверности доказательств - 5).
Для интерферона альфа-2b: Уровень убедительности рекомендаций C (уровень достоверности доказательств - 2).
Комментарии: интерферон альфа 2b и интерферон гамма человеческий рекомбинантный**, вводимые интраназально, обладают опосредованным противовирусным действием на вирусы гриппа. Используются в схемах комплексной терапии гриппа при первых признаках заболевания. Не входят в перечень ЛС, рекомендуемых международными клиническими рекомендациями по лечению и профилактике гриппа. При интраназальном применении концентрация действующего вещества, достигаемая в крови, не имеет клинической значимости. Интерферон альфа 2b назначают интраназально по 3 капли/дозы в каждый носовой ход 5 - 6 раз в день (разовая доза - 3000 ME, суточная доза - 15000 - 18000 ME) в течение 5 дней; интерферон гамма человеческий рекомбинантный** назначают интраназально по 2 капли в каждый носовой ход 5 раз в день (разовая доза - 4000 ME, суточная доза - 20000 ME) до 3 дня от начала болезни или в течение 5 - 7 дней в период реконвалесценции.
- Тилорон** [77 - 83].
Уровень убедительности рекомендаций C (уровень достоверности доказательств - 5).
Комментарии: обладает иммуномодулирующим и противовирусным эффектом. АТХ J05AX Прочие противовирусные препараты. Стимулирует образование в организме интерферонов всех типов (альфа, бета, гамма и лямбда), усиливает антителообразование, уменьшает степень иммунодепрессии, восстанавливает соотношения T-супрессоров и T-хелперов. Не входит в перечень ЛС, рекомендуемых международными клиническими рекомендациями по лечению и профилактике гриппа. Применяется перорально по 125 мг 1 раз в сутки в первые 2 дня, затем по 125 мг в сутки через день (курсовая доза 750 мг). Противопоказан при гиперчувствительности к компонентам препарата, беременности, в периоде лактации, детском возрасте до 18 лет.
- Меглюмина акридонацетат [88 - 96].
Уровень убедительности рекомендаций B (уровень достоверности доказательств - 2).
Комментарии: низкомолекулярный индуктор интерферона. Обладает прямым противовирусным действием, подавляя репродукцию вируса на ранних сроках (1 - 5-е сутки) инфекционного процесса, снижая инфекционность вирусного потомства, приводя к образованию дефектных вирусных частиц. Повышает неспецифическую резистентность организма в отношении вирусных и бактериальных инфекций. Противопоказан при беременности.
Внутрь один раз в сутки за 30 минут до еды, не разжевывая, запивая 1/2 стакана воды, взрослым и детям старше 12 лет: по 450 - 600 мг (3 - 4 таблетки) на прием, препарат принимают на 1, 2, 4, 6, 8-е сутки (курс лечения - 20 таблеток). Лечение необходимо начинать при первых симптомах заболевания. При тяжелом течении гриппа в первый день принимают шесть таблеток.
- Азоксимера бромид** [97 - 106].
Уровень убедительности рекомендаций C (уровень достоверности доказательств - 5).
Комментарии: обладает выраженной иммуномодулирующей (в том числе интерферонпродуцирующей) активностью, оказывает неспецифическое защитное действие в отношении широкого спектра патогенов, основанное на регуляции иммунитета макроорганизма. Кроме того, препарат имеет антитоксическое и антиоксидантное свойства. В острый период болезни препарат применяется в комплексе с этиотропной терапией, а в период реабилитации или с целью иммунопрофилактики респираторных инфекций - в качестве монотерапии. Противопоказан при беременности и грудном вскармливании.
Таблетки: по 1 таблетке сублингвально 2 раза в день 7 дней;
Раствор: по 6 мг ежедневно парентерально в течение 3-х дней, далее через день общим курсом 10 инъекций или интраназально или сублингвально 6 мг в сутки, суточная доза препарата (6 мг) вводится за 2 - 3 приема в сутки.
- Эргоферон (антитела к гамма интерферону человека аффинно очищенные - 10 000 ЕМД, антитела к гистамину аффинно очищенные - 10 000 ЕМД, антитела к CD4 аффинно очищенные - 10 000 ЕМД) [107 - 109].
Уровень убедительности рекомендаций B (уровень достоверности доказательств - 2).
Комментарии: препарат обладает противовирусным, иммуномодулирующим, противовоспалительным и антигистаминным действием, может быть назначен в виде монотерапии либо в сочетании с другими средствами противовирусного, антибактериального, патогенетического и симптоматического действия.
В 1-й день лечения принимают 8 таблеток по следующей схеме: по 1 таблетке каждые 30 минут в первые 2 часа (всего 5 таблеток за 2 часа), затем в течение этого же дня принимают еще по 1 таблетке 3 раза через равные промежутки времени. На 2-ой день и далее принимают по 1 таблетке 3 раза в день до полного выздоровления.
Не рекомендован при врожденной галактоземии, синдроме мальабсорбции глюкозы или галактозы, при врожденной лактазной недостаточности. У беременных и в период лактации эффективность и безопасность препарата не изучались.
- Рафамин (антитела к гамма интерферону человека аффинно очищенные - 10000 ЕМД1, антитела к CD4 аффинно очищенные - 10000 ЕМД, антитела к
МНС класса I аффинноочищенные - 10000 ЕМД, антитела к
МНС класса II аффинно очищенные - 10000 ЕМД) [110, 111].
Уровень убедительности рекомендаций B (уровень достоверности доказательств - 2).
Комментарии: препарат обладает противовирусной, антибактериальной и противовоспалительной активностью. При совместном применении с антибиотиками, повышает эффективность антибиотикотерапии, в том числе в отношении резистентных штаммов возбудителей, а также способствует сохранению нормальной микрофлоры кишечника. Может применяться в виде монотерапии либо в сочетании с другими средствами противовирусного, антибактериального, патогенетического и симптоматического действия у пациентов с ОРВИ старше 18 лет.
Внутрь по схеме: в 1-й день лечения - 8 таблеток - по 1 таблетке каждые 30 минут в первые 2 часа (всего 5 таблеток за 2 часа), затем в течение этого же дня принимают еще по 1 таблетке 3 раза через равные промежутки времени. На 2-ой день и далее принимают по 1 таблетке 3 раза в день. Длительность лечения составляет 5 дней.
Не рекомендован при врожденной галактоземии, синдроме мальабсорбции глюкозы или галактозы, при врожденной лактазной недостаточности. У беременных применение не рекомендуется.
- Инозин пранобекс [167 - 169].
Уровень убедительности рекомендаций B (уровень достоверности доказательств - 2).
Комментарии: по 6 - 8 таблеток в сутки, разделенных на 3 - 4 приема.
При тяжелых формах инфекционных заболеваний врач может увеличить дозу индивидуально до 100 мг/кг массы тела в сутки, разделенную на 4 - 6 приемов. Максимальная суточная доза для взрослых 3 - 4 г в сутки. Применение препарата во время беременности и в период грудного вскармливания противопоказано.
- При отсутствии эффекта от приема интерферонов и иммуностимуляторов в течение 24 часов рекомендовано применение противовирусных препаратов прямого действия для прекращения репликации вируса [1, 2, 4, 5, 14].
Уровень убедительности рекомендаций C (уровень достоверности доказательств - 5).
- Рекомендуется проведение пероральной дезинтоксикационной терапии в объеме 2 - 3 литров жидкости в сутки (некрепко заваренного чая с молоком, медом, вареньем, а также отвара шиповника, свежеприготовленных фруктовых и ягодных соков, компотов, щелочных минеральных вод) всем пациентам с гриппом для купирования синдрома интоксикации [1, 2, 4, 5, 14].
Уровень убедительности рекомендаций C (уровень достоверности доказательств - 5).
- Рекомендовано назначение нестероидных противовоспалительных и противоревматических препаратов или анилидов пациентам с гипертермией выше 38 С, мышечными и суставными болями с жаропонижающей, болеутоляющей и противовоспалительной целью [1, 2, 4, 5, 14, 112, 113].
Уровень убедительности рекомендаций C (уровень достоверности доказательств - 5).
Комментарий: ибупрофен** перорально по 200 - 400 мг 3 - 4 раза в сутки в течение 3 - 10 дней (максимальная суточная доза - 1200 мг), парацетамол** перорально по 1 - 2 табл. (500 - 1000 мг) до 4 раз в сутки (максимальная суточная - 4000 мг) Противопоказан при беременности в сроке более 20 нед.
- Рекомендовано назначение парацетамола** в комбинации с другими препаратами, кроме психолептиков, пациентам с выраженными лихорадочно-интоксикационным и респираторным синдромами с анальгезирующей, жаропонижающей, противоаллергической, антиконгестивной целью: Ибупрофен + Парацетамол (200 мг + 500 мг) [112], Парацетамол + Фенилэфрин + Фенирамин [114 - 116].
Уровень убедительности рекомендаций A (уровень достоверности доказательств - 1).
Комментарии: Парацетамол + Фенилэфрин + Фенирамин. Внутрь. Содержимое 1 пакетика растворяют в 1 стакане кипяченой горячей воды. Принимают в горячем виде. Можно добавить сахар по вкусу. Повторную дозу можно принимать через каждые 4 ч (не более 3 доз в течение 24 ч). Не рекомендуется во время беременности и грудного вскармливания.
- Рекомендовано пациентам с острым бронхитом, обусловленным вирусом гриппа сопровождающихся бронхообструкцией и влажным кашлем назначение отхаркивающих препаратов, кроме комбинаций с противокашлевыми средствами, для разжижения и улучшения отхождения мокроты [117 - 119].
Уровень убедительности рекомендаций C (уровень достоверности доказательств - 5).
Комментарии: Ацетилцистеин** - по 1 таблетке по 200 мг - 2 - 3 раза в день, перорально, курс до 5 дней; Применение препарата в период беременности и кормления грудью противопоказано.
Бромгексин - внутрь по 8 мг 3 (1 - 2 таблетки) 3 - 4 раза в сутки; Амброксол** - внутрь 30 мг, 90 мг/сут, курс до 5 дней; [110]. Бромгексин + Гвайфенезин + Сальбутамол - таблетки (2 мг сальбутамола сульфата + 8 мг бромгексина гидрохлорида + 100 мг гвайфенезина в 1 таблетке) внутрь по 1 таблетке 3 р./сут. в течение 5 дней.
Бромгексин** содержащие препараты и амброксол** противопоказаны при беременности (I триместр) и в периоде грудного вскармливания
- Рекомендуется назначение симпатомиметиков и других противокашлевых препаратов при лечении гриппа у пациентов с сухим непродуктивным надсадным кашлем, значительно ухудшающим качество жизни [118 - 131].
Уровень убедительности рекомендаций C (уровень достоверности доказательств - 5).
Комментарии: препаратами выбора являются противокашлевые препараты в комбинации с отхаркивающими препаратами, в состав которых состав которых входит активное вещество декстрометорфан:
- R05DB Другие противокашлевые препараты.
Бутамират - внутрь по 15 мл 4 раза в сутки (сироп). Противопоказан при беременности и грудном вскармливании.
- R05FB Другие противокашлевые средства в комбинации с отхаркивающими средствами.
Декстрометорфан + Терпингидрат +[Левоментол] - внутрь по 1 чайной ложке (5 мл) 3 - 4 раза в день. Противопоказан при беременности и грудном вскармливании.
- R01BA Симпатомиметики.
Аскорбиновая кислота + Декстрометорфан + Парацетамол + Псевдоэфедрин - по одной таблетке 4 раза в день. Противопоказан при беременности и грудном вскармливании.
- R05X Другие препараты для лечения простудных заболеваний.
Декстрометорфан + Фенилэфрин + Хлорфенамин 5 - 7,5 мл сиропа 3 - 4 раза в сутки. Противопоказан при беременности и лактации.
- N-[2-(1H-Имидазол-4-ил)-этил]-6-оксо-дельта-лактам [132 - 134].
Комментарии: механизм действия препарата реализуется за счет ингибирования гольджи-резидентной глутаминилциклазы человека. Подавление этого фермента снижает образование активной формы хемокинов семейства MCP, что проявляется в уменьшении хемотаксиса моноцитов, снижении миграции эозинофилов в ткани легкого и предотвращении дегрануляции тучных клеток и способствует снижению выраженности симптомов воспаления. Механизм противокашлевой активности препарата реализуется на уровне периферических звеньев кашлевого рефлекса, в частности связанных с активацией ионных каналов TRPA1. Препарат оказывает противовоспалительное, противокашлевое, бронхолитическое и противоаллергическое действия, снижает гиперсекрецию слизи, улучшает функцию дыхания и уменьшает выраженность и частоту возникновения респираторных симптомов, в том числе приступов кашля и удушья. Принимается внутрь, независимо от приема пищи, по 1 таблетке (40 мг) 2 раза в день. Рекомендованная длительность лечения 7 дней, возможно продолжение лечения еще в течение 7 дней. Противопоказан при гиперчувствительности к действующему веществу или любому из вспомогательных веществ препарата. Противопоказан при беременности и грудном вскармливании.
- Не рекомендовано одновременное применение отхаркивающих и противокашлевых препаратов и средств для лечения простудных заболеваний пациентам с кашлем, что может способствовать застою мокроты за счет подавления кашлевого рефлекса [117 - 131].
Уровень убедительности рекомендаций C (уровень достоверности доказательств - 5).
- Рекомендуется местное применение адреномиметиков пациентам с выраженным затруднением носового дыхания в комплексной терапии ринита, риносинусита для облегчения заложенности носа и восстановления проходимости слуховой трубы не более 5 дней [1, 2, 135].
Уровень убедительности рекомендаций C (уровень достоверности доказательств - 5).
Комментарии: Нафазолин - интраназально (в каждый носовой ход) по 1 - 3 капли 0,05 - 0,1% раствора 3 - 4 раза в сутки; При беременности и грудном вскармливании - с осторожностью.
- Ксилометазолин** - интраназально (в каждый носовой ход), по 2 - 3 капли 0,1% раствора или одно впрыскивание из распылителя в каждую ноздрю 4 раза в день; противопоказан при беременности.
- Оксиметазолин - интраназально (в каждый носовой ход), по 1 - 2 капли 0,025 - 0,05% раствора 2 - 3 раза в сутки или по 2 - 3 впрыскивания 0,05% спрея. При беременности и грудном вскармливании - с осторожностью.
3.1.2. Лечение осложненных среднетяжелых, тяжелых и крайне тяжелых форм гриппа в стационарных условиях
- Рекомендована комплексная оценка клинических проявлений гриппа при госпитализации пациента в процессе его первичного обследования в условиях приемного отделения стационара [1 - 5, 8, 9, 14].
Уровень убедительности рекомендаций C (уровень достоверности доказательств - 5).
Комментарии: При поступлении пациента в стационар:
- рекомендовано оценить характер поражения органов дыхания;
- рекомендовано определить степень компенсации сопутствующих болезней;
- рекомендовано измерить основные физиологические константы;
- рекомендовано провести рентгенографию (или широкоформатная флюорография) легких;
- рекомендована регистрация ЭКГ;
- рекомендовано взятие материала для специфической диагностики.
- Рекомендована госпитализация или перевод пациента в ОРИТ при наличии показаний [1 - 5, 8, 9, 10, 11, 14].
Уровень убедительности рекомендаций C (уровень достоверности доказательств - 5).
Комментарий: показания для перевода в отделение реанимации при установленном диагнозе гриппа представлены в Приложении А3.
- Рекомендовано незамедлительно после поступления в стационар пациентам с симптомами гриппа начать лечение осельтамивиром** или занамивиром, как высокоэффективными селективными ингибиторами нейраминидазы вирусов гриппа типа А и В для прекращения репликации вируса [1 - 5, 8, 9, 12, 15, 14 - 27, 166].
Уровень убедительности рекомендаций A (уровень достоверности доказательств - 1).
Комментарии: осельтамивир** назначают внутрь по 75 мг 2 раза в сутки в течение 5 дней. Занамивир рекомендуется в случаях резистентности вируса A(H1N1) к осельтамивиру**, при отсутствии препарата, беременным и пациентам с тяжелой почечной недостаточностью. Назначают по 2 ингаляции (по 5 мг каждая) 2 раза в сутки в течение 5 дней. У пациентов с тяжелым или прогрессирующим заболеванием, а также с тяжелой иммуносупрессией, не отвечающих на стандартный режим лечения, целесообразно использование более высоких доз #осельтамивира** (150 мг два раза в сутки) и более длительного лечения (как минимум, 10 дней). С осторожностью назначать увеличенные дозы #осельтамивира** пациентам с почечной недостаточностью. В случаях, когда осельтамивира** нет в наличии или его невозможно использовать или если вирус устойчив к осельтамивиру**, пациенты с тяжелым или прогрессирующим заболеванием должны получать лечение занамивиром. Пациенты, подверженные повышенному риску развития тяжелого заболевания или заболевания, протекающего с осложнениями, но у которых имеет место заболевание в связи с инфекцией вирусом гриппа, протекающее без осложнений, должны получать лечение осельтамивиром** или занамивиром. Комбинация противовирусных препаратов прямого действия (осельтамивира** и занамивира) с другими препаратами опосредованного (непрямого) механизма действия не имеет достаточной доказательной базы и не внесена в ИМП. Осельтамивир - с осторожностью используют во время беременности и в периоде грудного вскармливания. Занамивир назначается беременным только в случае, если считается, что ожидаемая польза для пациентки превышает любой возможный риск для плода.
- Рекомендовано незамедлительно после поступления в стационар начать лечение балоксавиром марбоксилом пациентам с симптомами гриппа, как высокоэффективным селективными ингибитором РНК-полимеразы вирусов гриппа типа A и B для прекращения репликации вируса [28 - 34, 166].
Уровень убедительности рекомендаций A (уровень достоверности доказательств - 1).
Комментарии: балоксавир марбоксил может быть назначен взрослым и детям старше 12 лет, как не имеющих дополнительных заболеваний, так и подверженных риску развития осложнений гриппа. Препарат применяется внутрь однократно, вне зависимости от приема пищи. При массе тела пациента от 40 кг до 80 кг - 40 мг,
80 кг - 80 мг. Увеличение дозы препарата, как и комбинация его с другими препаратами прямого (ингибиторы нейраминиздазы, фузии) и непрямого противовирусного действия не имеет достаточной доказательной базы и не внесена в ИМП. Препарат не следует назначать во время беременности, за исключением случаев, когда потенциальная польза превышает возможный риск в отношении плода.
- Рекомендовано в назначение Меглюмина натрия сукцината** пациентам со среднетяжелым и тяжелым течением, а также пациентам с наличием пневмонии с антигипоксической и антиоксидантной целью для купирования синдрома интоксикации [136 - 140].
Уровень убедительности рекомендаций C (уровень достоверности доказательств - 2).
Комментарии: вводят внутривенно капельно со скоростью 1 - 4,5 мл/мин (до 90 капель в минуту). Средняя суточная доза - 10 мл/кг. Курс терапии - до 11 дней. Объем и длительность зависит от степени тяжести пациента. Противопоказан при беременности и грудном вскармливании.
- Рекомендовано назначение нестероидных противовоспалительных и противоревматических препаратов или анилидов пациентам с гипертермией выше 38 C, мышечными и суставными болями с жаропонижающей, болеутоляющей и противовоспалительной целью [1, 2, 4, 5, 14, 112, 113].
Уровень убедительности рекомендаций C (уровень достоверности доказательств - 5).
Комментарий: Ибупрофен** перорально по 200 - 400 мг 3 - 4 раза в 0 сутки в течение 3 - 10 дней (максимальная суточная доза - 1200 мг), парацетамол** перорально по 1 - 2 табл. (500 - 1000 мг) до 4 раз в сутки (максимальная суточная - 4000 мг). Противопоказан при беременности в сроке более 20 нед.
- Рекомендовано назначение парацетамола** в комбинации с другими препаратами, кроме психолептиков, пациентам с выраженными лихорадочно-интоксикационным и респираторным синдромами с анальгезирующей, жаропонижающей, противоаллергической, антиконгестивной целью: Ибупрофен + Парацетамол (200 мг + 500 мг) [112], Парацетамол + Фенилэфрин + Фенирамин [114 - 116].
Уровень убедительности рекомендаций A (уровень достоверности доказательств - 1).
Комментарии: Парацетамол + Фенилэфрин + Фенирамин Внутрь. Содержимое 1 пакетика растворяют в 1 стакане кипяченой горячей воды. Принимают в горячем виде. Можно добавить сахар по вкусу. Повторную дозу можно принимать через каждые 4 ч (не более 3 доз в течение 24 ч). Не рекомендуется во время беременности и грудного вскармливания.
- Рекомендовано пациентам с острым бронхитом, обусловленным вирусом гриппа сопровождающихся бронхообструкцией и влажным кашлем, назначение отхаркивающих препаратов, кроме комбинаций с противокашлевыми средствами для разжижения и улучшения отхождения мокроты [117 - 119].
Уровень убедительности рекомендаций C (уровень достоверности доказательств - 5).
Комментарии: Ацетилцистеин** - по 1 таблетке по 200 мг - 2 - 3 раза в день, перорально, курс до 5 дней;
Бромгексин - внутрь по 8 мг 3 (1 - 2 таблетки) 3 - 4 раза в сутки; применение препарата в период беременности и кормления грудью противопоказано.
Амброксол** - внутрь 30 мг, 90 мг/сут., курс до 5 дней [110]. Бромгексин + Гвайфенезин + Сальбутамол - таблетки (2 мг сальбутамола сульфата + 8 мг бромгексина гидрохлорида + 100 мг гвайфенезина в 1 таблетке) внутрь по 1 таблетке 3 р./сут. в течение 5 дней. Противопоказан при беременности и грудном вскармливании.
- комбинации с отхаркивающими препаратами, в состав которых состав которых входит активное вещество декстрометорфан:
-R05DB Другие противокашлевые препараты.
Бутамират - внутрь по 15 мл 4 раза в сутки (сироп). Противопоказан при беременности и грудном вскармливании.
-R05FB Другие противокашлевые средства в комбинации с отхаркивающими средствами.
Декстрометорфан + Терпингидрат +[Левоментол] - внутрь по 1 чайной ложке (5 мл) 3 - 4 раза в день. Противопоказан при беременности и грудном вскармливании.
- R01BA Симпатомиметики.
Аскорбиновая кислота + Декстрометорфан + Парацетамол + Псевдоэфедрин - по одной таблетке 4 раза в день. Противопоказан при беременности и лактации.
-R05X Другие препараты для лечения простудных заболеваний.
Декстрометорфан + Фенилэфрин + Хлорфенамин 5 - 7,5 мл сиропа 3 - 4 раза в сутки. Противопоказан при беременности и лактации.
-N-[2-(1H-Имидазол-4-ил)-этил]-6-оксо-дельта-лактам внутрь, независимо от приема пищи, по 1 таблетке (40 мг) 2 раза в день. Рекомендованная длительность лечения 7 дней, возможно продолжение лечения еще в течение 7 дней. Противопоказан при беременности и грудном вскармливании.
- Рекомендуется назначение симпатомиметиков и других противокашлевых препаратов при лечении гриппа у пациентов с сухим непродуктивным надсадным кашлем, значительно ухудшающим качество жизни [118 - 131].
Уровень убедительности рекомендаций C (уровень достоверности доказательств - 5).
Комментарии: препаратами выбора являются противокашлевые препараты в комбинации с отхаркивающими препаратами, в состав которых состав которых входит активное вещество декстрометорфан:
-R05DB Другие противокашлевые препараты.
Бутамират - внутрь по 15 мл 4 раза в сутки (сироп). Противопоказан при беременности и грудном вскармливании.
-R05FB Другие противокашлевые средства в комбинации с отхаркивающими средствами.
Декстрометорфан + Терпингидрат + [Левоментол] - внутрь по 1 чайной ложке (5 мл) 3 - 4 раза в день. Противопоказан при беременности и грудном вскармливании.
-R01BA Симпатомиметики.
Аскорбиновая кислота + Декстрометорфан + Парацетамол + Псевдоэфедрин - по одной таблетке 4 раза в день. Противопоказан при беременности и грудном вскармливании.
-R05X Другие препараты для лечения простудных заболеваний.
Декстрометорфан + Фенилэфрин + Хлорфенамин 5 - 7,5 мл сиропа 3 - 4 раза в сутки. Противопоказан при беременности и лактации.
- Рекомендуется местное применение адреномиметиков пациентам с выраженным затруднением носового дыхания в комплексной терапии ринита, риносинусита для облегчения заложенности носа и восстановления проходимости слуховой трубы не более 5 дней [1, 2, 135].
Уровень убедительности рекомендаций C (уровень достоверности доказательств - 5).
Комментарии: Нафазолин - интраназально (в каждый носовой ход) по 1 - 3 капли 0,05 - 0,1% раствора 3 - 4 раза в сутки; при беременности и грудном вскармливании - с осторожностью.
- Ксилометазолин** - интраназально (в каждый носовой ход), по 2 - 3 капли 0,1% раствора или одно впрыскивание из распылителя в каждую ноздрю 4 раза в день; противопоказан при беременности.
- Оксиметазолин - интраназально (в каждый носовой ход), по 1 - 2 капли 0,025 - 0,05% раствора 2 - 3 раза в сутки или по 2 - 3 впрыскивания 0,05% спрея. При беременности и грудном вскармливании - с осторожностью.
- Дополнительно рекомендовано применение стрессовых (малых/средних) доз кортикостероидов системного действия у больных с рефрактерным септическим шоком и с ранней фазой острого респираторного дистресс-синдрома с противовоспалительной целью (ОРДС) [141 - 144].
Уровень убедительности рекомендаций C (уровень достоверности доказательств - 5).
Комментарий: лечение в данном случае будет осуществляться по клиническим рекомендациям по неотложным состояниям в условиях отделения реанимации и интенсивное терапии.
- Рекомендовано проведение оксигенотерапии (ингаляторное введение кислорода) пациентам с наличием гипоксемии для обеспечения адекватной оксигенации [145 - 152].
Уровень убедительности рекомендаций C (уровень достоверности доказательств - 5).
Комментарии: при появлении признаков ОДН (SpO2 < 92%) необходимо обеспечить ингаляцию кислорода через носовые катетеры или лицевые маски. В зависимости от клинической ситуации (степень гипоксемии, ответ на оксигенотерапию), используются различные системы доставки кислорода: назальные канюли низкого потока (FiO2 = 0,25 - 0,4); лицевая маска (FiO2 = 0,35 - 0,5) или назальные канюли высокого потока с применением аппаратов для высокопоточной оксигенации (ВПО). Начинают со средней скорости потока (5 - 7 л/мин), при необходимости увеличивая до 10 л/мин, чтобы обеспечить приемлемый уровень оксигенации крови (paO2 > 60 мм рт. ст., SpO2 > 92%).
- Рекомендовано проведение интубации трахеи и искусственной вентиляции легких (ИВЛ) при наличии острой дыхательной недостаточности (ОДН) для обеспечения адекватного газообмена [145 - 152].
Уровень убедительности рекомендаций C (уровень достоверности доказательств - 5).
Комментарии: основными показаниями для инвазивной ИВЛ являются остановка дыхания, нарушения сознания, психомоторное возбуждение, гемодинамические расстройства, отсутствие возможности обеспечить проходимость дыхательных путей и плотное прилегание маски, высокий риск аспирации, частота дыхания > 35 в минуту, paO2/FiO2 < 300 мм рт. ст., увеличение paCO2 > 20% от исходного уровня или более 60 мм рт. ст.
Задачи респираторной поддержки:
- коррекция нарушений газообмена (достижение paO2 в пределах 55 - 80 мм рт ст., SaO2 - 88 - 95%);
- минимизация риска развития баро- и волюмотравмы;
- оптимизация рекрутирования альвеол;
- раннее отлучение больного от респиратора;
- проведение комплекса специальных мероприятий, направленных на ограничение риска распространения вируса от больного к персоналу и другим больным.
Принципы респираторной поддержки при ОРДС, вызванном вирусом гриппа, представлены в Приложении А3.
- Рекомендовано при крайне тяжелых случаях ОРДС проведение экстракорпоральной мембранной оксигенации (ЭКМО) для обеспечения адекватного газообмена [145 - 152].
Уровень убедительности рекомендаций C (уровень достоверности доказательств - 5).
Комментарии: быстрота прогрессирования ОРДС у больных с гриппом диктует необходимость осуществить заблаговременный контакт с центром, располагающим возможностями проведения ЭКМО. ЭКМО проводится в отделениях, имеющих опыт использования данной технологии: стационары, в которых есть специалисты, в т.ч. врачи-хирурги, владеющие техникой канюлизации, настройкой ЭКМО.
Потенциальные показания к ЭКМО:
- рефрактерная гипоксемия: PO2/FiO2 < 50 мм рт. ст., персистирующая <*> (несмотря на FiO2 > 80% + PEEP (
20 см H2O) при Pplat = 32 см H2O + прональная позиция +/- ингаляционный NO);
- давление плато
35 см H2O (несмотря на снижение PEEP до 5 см H2O и снижение VT до минимального значения (4 мл/кг) и pH
7,15).
--------------------------------
<*> Характер персистирования зависит от динамики процесса (несколько часов для быстропрогрессирующих состояний и до 48 часов в случае стабилизации).
Противопоказания к ЭКМО:
- тяжелые сопутствующие заболевания, с предсказанной продолжительностью жизни больного не более 5 лет;
- полиорганная недостаточность и SAPS II > 90 баллов или SOFA > 15 баллов;
- немедикаментозная кома (вследствие инсульта);
- решение об ограничении терапии;
- техническая невозможность венозного или артериального доступа;
- индекс массы тела > 40 кг/м2.
- Рекомендуется пациентам с ОРДС тяжелой степени и рефрактерной гипоксемией, развившегося вследствие прямого или непрямого повреждения легких, назначение экзогенного сурфактанта - Таурактант (R07AA Легочные сурфактанты) в комплексной терапии ОРДС с целью устранения дефицита сурфактанта [141 - 144, 152 - 154].
Уровень убедительности рекомендаций C (уровень достоверности доказательств - 4).
Комментарии: лечение препаратом Таурактант производится путем эндобронхиального болюсного введения с помощью видеобронхоскопа. Препарат вводят в дозе 12 мг/кг/сутки. Доза делится на два введения по 6 мг/кг через 12 - 16 часов. Может потребоваться многократное введение препарата (4 - 6 введений) до стойкого улучшения газообмена (увеличение PaO2/FiO2 более 300 мм рт. ст.), повышения воздушности легких при рентгенографии грудной клетки и возможности проведения ИВЛ с FiO2 < 0,4. В большинстве случаев продолжительность курса применения препарата не превышает двух суток.
- Рекомендовано применение антибактериальной терапии при возможной сопутствующей бактериальной инфекции, в случае неэффективности проводимой патогенетической, симптоматической и противовирусной терапии при развитии ОРДС и подозрении на развитие вирусно-бактериальной пневмонии в соответствии с утвержденными рекомендациями по ведению больных с внебольничной пневмонией и ОРДС [11, 141].
Уровень убедительности рекомендаций C (уровень достоверности доказательств - 5).
3.2. Хирургическое лечение
Не проводится.
4. Медицинская реабилитация и санаторно-курортное лечение, медицинские показания и противопоказания к применению методов медицинской реабилитации, в том числе основанных на использовании природных лечебных факторов
- Рекомендуется начинать реабилитационные мероприятия уже в периоде разгара или в периоде ранней реконвалесценции всем пациентам с гриппом [1 - 5, 155].
Уровень убедительности рекомендаций C (уровень достоверности доказательств - 5).
- Рекомендуется комплексный характер восстановительных мероприятий с участием различных специалистов и с применением разнообразных методов воздействия всем пациентам с гриппом [1 - 5, 155].
Уровень убедительности рекомендаций C (уровень достоверности доказательств - 5).
- Рекомендуется соблюдать последовательность и преемственность проводимых мероприятий, обеспечивающих непрерывность на различных этапах реабилитации и диспансеризации всем пациентам с гриппом [1 - 5, 155].
Уровень убедительности рекомендаций C (уровень достоверности доказательств - 5).
- Рекомендуется адекватность реабилитационных и восстановительных мероприятий и воздействий адаптационным и резервным возможностям пациента с гриппом [1 - 5, 155].
Уровень убедительности рекомендаций C (уровень достоверности доказательств - 5).
Комментарии: важны постепенность возрастания дозированных физических и умственных нагрузок, а также дифференцированное применение различных методов воздействия.
- Рекомендуется постоянный контроль эффективности проводимых мероприятий всем пациентам с гриппом [1 - 5, 155].
Уровень убедительности рекомендаций C (уровень достоверности доказательств - 5).
Комментарии: учитываются скорость и степень восстановления функционального состояния и профессионально-значимых функций, переболевших (косвенными и прямыми методами).
5. Профилактика и диспансерное наблюдение, медицинские показания и противопоказания к применению методов профилактики
5.1 Специфическая профилактика
- Рекомендовано проведение вакцинации всем лицам, не имеющим противопоказаний в предэпидемический период для специфической профилактики гриппа <1> [1 - 5, 156, 157, 160 - 162, 166].
--------------------------------
<1> СанПиН 3.3686-21 "Санитарно-эпидемиологические требования по профилактике инфекционных болезней". XXXIV. Профилактика гриппа и других острых респираторных вирусных инфекций (постановление Главного государственного санитарного врача РФ от 28.01.2021 N 2).
Уровень убедительности рекомендаций B (уровень достоверности доказательств - 3).
Комментарий: для специфической профилактики гриппа используются противогриппозные вакцины отечественного производства, зарегистрированные на территории Российской Федерации и приготовленные из эпидемически актуальных штаммов вируса, рекомендуемых ВОЗ.
Вакцина для профилактики гриппа [живая]**.
Вакцина для профилактики гриппа [инактивированная]**.
Вакцина для профилактики гриппа [инактивированная] + Азоксимера бромид**.
Вакцинации против гриппа в предэпидемический период в первую очередь подлежат лица, относящиеся к категории высокого риска заболевания гриппом и неблагоприятных осложнений при заболевании, к которым относятся: дети с 6 месяцев, учащиеся 1 - 11 классов; обучающиеся в профессиональных образовательных организациях и образовательных организациях высшего образования; взрослые, работающие по отдельным профессиям и должностям (работники медицинских организаций и организаций, осуществляющих образовательную деятельность, организаций торговли, транспорта, коммунальной и социальной сферы); лица, работающие вахтовым методом, сотрудники правоохранительных органов и государственных контрольных органов в пунктах пропуска через государственную границу Российской Федерации; работники организаций социального обслуживания и многофункциональных центров; государственные гражданские и муниципальные служащие; беременные женщины; взрослые старше 60 лет; лица, подлежащие призыву на военную службу; лица с хроническими заболеваниями, в том числе с заболеваниями легких, сердечно-сосудистыми заболеваниями, метаболическими нарушениями и ожирением, а также лиц, работающих в организациях птицеводства, свиноводства, сотрудников зоопарков, имеющих контакт с птицей, свиньями, и лиц, осуществляющих разведение домашней птицы, свиней для реализации населению.
Профилактические прививки проводятся лицам, не имеющим противопоказаний (наличие аллергических реакций на куриный белок и другие компоненты вакцины, наличие лихорадки или других признаков острых респираторных инфекций) с их согласия, а также с согласия законных представителей граждан, признанных недееспособными в порядке, установленном законодательством Российской Федерации. Вакцина для профилактики гриппа инактивированная** может вводиться одновременно с другими инактивированными вакцинами, применяемыми в рамках национального календаря профилактических прививок и календаря профилактических прививок по эпидемическим показаниям.
Противогриппозные вакцины могут быть слабо иммуногенными у пациентов с тяжелой иммуносупрессией, поэтому можно рассмотреть [необходимость] химиопрофилактики против вируса гриппа для этой группы пациентов. Лицам в возрасте 6 месяцев и старше, контактирующим с членами семьи, имеющими тяжелую иммуносупрессию, рекомендуется ежегодная вакцинация Вакциной для профилактики гриппа [инактивированной]**.
Сезонную иммунопрофилактику гриппа рекомендуется закончить не позднее чем за 2 - 3 недели до начала эпидемического сезона.
5.2 Неспецифическая профилактика
5.2.1 Профилактические мероприятия, направленные на источник инфекции
- Рекомендована своевременная диагностика и лечение больных гриппом <1> [1 - 5].
Уровень убедительности рекомендаций C (уровень достоверности доказательств - 5).
Комментарий: больной человек наиболее заразен для окружающих в первые 3 - 4 дня болезни, хотя выделение вируса возможно на протяжении всего заболевания и даже периода реконвалесценции. Больные дети как источник инфекции опасны более длительный период (7 - 10 дней). При риске заражения гриппом (вспышка в коллективе, эпидемия в городе) большое значение имеет контроль граждан за состоянием своего здоровья, в первую очередь, термометрия и самоизоляция при появлении первых симптомов заболевания с последующим вызовом врача.
- Рекомендовано в случае появления в семье больного с симптомами гриппа проведение следующих мероприятий <1> [1 - 5]:
- изолировать больного в отдельном помещении, если это невозможно, обеспечить, чтобы его кровать, отгороженная ширмой, находилась на расстоянии более одного метра от места расположения других людей;
- часто проветривать помещения и проводить влажную уборку с использованием бытовых моющих и дезинфицирующих средств;
- кипятить и обрабатывать посуду, используемую больным, дезинфицирующими средствами в специальной емкости;
- тщательно мыть руки с мылом после каждого контакта с больным;
- носить маски, имеющиеся в продаже или сделанные из подручных материалов (ватно-марлевые) при условии их смены через каждые два часа с последующей утилизацией или надлежащей стиркой и двухсторонним проглаживанием.
Уровень убедительности рекомендаций C (уровень достоверности доказательств - 5).
5.2.2 Профилактические мероприятия, направленные на механизмы и пути передачи
- Рекомендовано использование дезинфицирующих средств, разрешенных к использованию в присутствии людей - на основе катионных поверхностно-активных веществ для текущей дезинфекции предметов личного обихода и всего помещения [1 - 5, 158, 159].
Уровень убедительности рекомендаций C (уровень достоверности доказательств - 5).
Комментарий: дезинфицирующие средства на основе хлорактивных и кислородактивных соединений в соответствующих концентрациях на протяжении достаточного количества времени. Активным биологическим действием обладают ультрафиолетовые лучи (УФ). Обеззараживание помещений проводится с использованием рециркуляторов на основе использования УФ излучения: бактерицидный рециркулятор или облучатель-рециркулятор как прямым, так и рассеянным облучением. Неотъемлемой и важной частью противоэпидемических мероприятий в очаге является текущая дезинфекция предметов личного обихода и всего помещения.
- Рекомендовано использование средств индивидуальной защиты (СИЗ), носовых платков и полотенец персоналу и пациентам с гриппом 1 [1 - 5, 158, 159].
Уровень убедительности рекомендаций C (уровень достоверности доказательств - 5).
Комментарий: маски должны быть одноразовыми и меняться через каждый час. В случае недоступности одноразовых, они подлежат частой замене и стирке с кипячением, как и остальное белье больного.
- Рекомендовано проведение влажной уборки с применением дезинфицирующих средств в палате (боксе) не менее двух раз в сутки [1 - 5, 158, 159].
Уровень убедительности рекомендаций C (уровень достоверности доказательств - 5).
- Рекомендовано после удаления больного из палаты (бокса) проведение заключительной дезинфекция: мытье стен, подоконников, мебели, полов с применением дезинфицирующих средств, кипячение посуды, белья, УФ-облучение помещения <1> [1 - 5, 158, 159].
Уровень убедительности рекомендаций C (уровень достоверности доказательств - 5).
5.2.3 Профилактические мероприятия, направленные на восприимчивый организм
- Рекомендовано проведение вакцинации всем лицам, не имеющим противопоказаний в предэпидемический период для специфической профилактики гриппа <1> [1 - 5, 158, 159].
Уровень убедительности рекомендаций C (уровень достоверности доказательств - 5).
- Рекомендовано ведение здорового образа жизни всем лицам (полноценный сон, свежий воздух, активный отдых, сбалансированное питание, прием витаминов) для повышения резистентность к инфекции [1 - 5, 158, 159].
Уровень убедительности рекомендаций C (уровень достоверности доказательств - 5).
- Рекомендована профилактика и своевременное лечение сопутствующих заболеваний и состояний всем лицам для повышения восприимчивости организма к вирусу гриппа [1 - 5, 158, 159].
Уровень убедительности рекомендаций C (уровень достоверности доказательств - 5).
- Рекомендовано проведение химиопрофилактики лицам при наличии в анамнезе контакта с больным гриппом и ОРВИ другой этиологии с целью немедленного противовирусного действия и с целью повышение резистентности организма [1 - 5, 12, 158, 159, 166].
Уровень убедительности рекомендаций C (уровень достоверности доказательств - 5).
Комментарии: неспецифическая профилактика подразделяется на два варианта: экстренную, рассчитанную на немедленное противовирусное действие препаратов с прямым противовирусным действием или иммунотропных препаратов с опосредованным противовирусным действием (L03AB - интерфероны, L03AB - интерфероны, L03AX - другие иммуностимуляторы, A13A - общетонизирующие препараты) (внутриочаговая и внеочаговая (плановая), и сезонная профилактика, проводимая в предэпидемический период с целью повышение резистентности организма человека к респираторным вирусам во время максимальной вероятности заболевания. Внутриочаговую профилактику проводят среди лиц, находившихся в непосредственном контакте с больными, в семьях, квартирах, больничных палатах (эпидемических очагах). Продолжительность внутриочаговой профилактики колеблется от 2 дней при прекращении контакта с источником инфекции до 5 - 7 дней, если контакт сохраняется. Внеочаговую профилактику проводят среди непривитых, а также среди контингентов с повышенным риском заражения гриппом и с высоким риском неблагоприятных исходов заболевания.
Химиопрофилактика не заменяет вакцинацию против гриппа.
- Рекомендовано избирательное использование противовирусных препаратов прямого действия у лиц после контакта с больным гриппом или в эпидемический сезон с целью экстренной и плановой химиопрофилактики [1 - 5, 166]:
- #Осельтамивир** - экстренная профилактика: по 75 мг 1 раз в сутки не менее 10 дней после контакта с инфицированным (в зависимости от ситуации). Прием препарата нужно начинать не позднее чем в первые два дня после контакта. Рекомендуемая ранее плановая профилактика препаратами с прямым противовирусным действием, например, осельтамивиром** - по 75 мг 1 раз в сутки в течение 6 недель в настоящее время не рекомендуется из-за развития резистентности вирусов к действию препарата [15, 22, 163, 166].
Уровень убедительности рекомендаций B (уровень достоверности доказательств - 2).
- Занамивир - экстренная профилактика: при непосредственном контакте с больным гриппом: 2 ингаляции по 5 мг 1 раз в день, 10 дней. Общая суточная доза 10 мг. Плановая профилактика, так же, как и осельтамивиром**, не рекомендуется [1 - 5, 163, 166].
Уровень убедительности рекомендаций B (уровень достоверности доказательств - 2).
Комментарии: химиопрофилактика противовирусными препаратами прямого действия из группы ингибиторов нейраминидазы не рекомендуется, если с момента первого контакта с больным гриппом прошло более 48 часов.
Избирательно используется:
- у лиц с высоким риском развития осложнений гриппа в течение первых двух недель после вакцинации после контакта с больным гриппом человеком;
- у лиц с высоким риском развития осложнений гриппа в случае документально подтвержденного факта низкой клинической эффективности вакцины в эпидсезоне из-за циркуляции штаммов вируса гриппа, антигенно далеких от вакцинных штаммов;
- у лиц с тяжелыми иммунодефицитами или других лиц, которые могут не реагировать адекватно на вакцинацию (например, получающие иммунодепрессанты, онкологических больных, реципиентов гемопоэтических клеточных трансплантатов и др.), после контакта с больным гриппом человеком;
- у лиц с высоким риском осложнений от гриппа, которым противопоказана вакцинация, после контакта с больным гриппом человеком;
- среди сотрудников и постояльцев заведений с длительным круглосуточным для получения лечения/ухода, во время вспышек гриппа в учреждении.
- Балоксавир марбоксил - экстренная профилактика: препарат следует принять как можно скорее в течение 48 часов после близкого контакта с заболевшим гриппом человеком. Препарат принимают внутрь однократно, вне зависимости от приема пищи, при массе тела пациента от 40 кг до 80 кг - 40 мг,
80 кг - 80 мг [164, 166].
Уровень убедительности рекомендаций B (уровень достоверности доказательств - 2).
- Умифеновир** - экстренная (постконтактная) профилактика: при контакте с больным по 200 мг в день в течение 10 - 14 дней. В период эпидемии гриппа (сезонная профилактика): по 200 мг 1 раз в день каждые 3 - 4 дня в течение 3 недель [35, 40, 165, 166].
Уровень убедительности рекомендаций C (уровень достоверности доказательств - 5).
- Рекомендовано использование интерферонов у лиц после контакта с больным гриппом или в эпидемический сезон с целью экстренной и плановой химиопрофилактики [67 - 76].
Уровень убедительности рекомендаций C (уровень достоверности доказательств - 5).
- Рекомендовано использование иммуностимуляторов у лиц после контакта с больным гриппом или в эпидемический сезон с целью экстренной и плановой химиопрофилактики [77 - 105]:
- Тилорон** - 125 мг 1 раз в неделю в течение 6 недель, курсовая доза составляет 750 мг [77 - 83].
Уровень убедительности рекомендаций C (уровень достоверности доказательств - 5).
- Оксодигидроакридинилацетат натрия [84, 85];
- разовая профилактическая доза составляет 250 мг (1 ампула) или 4 - 6 мг на кг массы тела. При длительном применении рекомендуемый интервал между введениями 3 - 7 суток. Противопоказан при беременности и грудном вскармливании.
Уровень убедительности рекомендаций B (уровень достоверности доказательств - 3).
- Имидазолилэтанамид пентандиовой кислоты [86, 87, 88];
- для профилактики гриппа и острых респираторных вирусных инфекций после контакта с больными лицами по 90 мг 1 раз в день в течение 7 дней.
Уровень убедительности рекомендаций B (уровень достоверности доказательств - 2).
- Меглюмина акридонацетат [91, 92, 94, 95].
Внутрь один раз в сутки за 30 минут до еды, не разжевывая, запивая 1/2 стакана воды, взрослым и детям старше 12 лет: по 450 - 600 мг (3 - 4 таблетки) на прием на 1, 2, 4, 6, 8-е сутки после контакта. Далее осуществляют перерыв 72 часа (трое суток) и продолжают курс на 11, 14, 17, 20, 23-и сутки. Общий курс составляет от 5 до 10 приемов.
Уровень убедительности рекомендаций C (уровень достоверности доказательств - 2).
- Азоксимера бромид [99, 101, 103, 105].
Уровень убедительности рекомендаций C (уровень достоверности доказательств - 5).
Комментарии: для профилактики в предэпидемический период - по 1 таблетке в день в течение 10 дней.
Примечание: для проведения неспецифической профилактики гриппа можно применять любые препараты (в соответствии с инструкцией к применению препарата), разрешенные к применению в установленном порядке на территории Российской Федерации.
6. Организация оказания медицинской помощи
На выбор тактики лечения оказывают влияние следующие факторы [1 - 5, 158, 159]: возраст пациента; характер сопутствующих заболеваний; клиническая форма болезни; характер течения болезни (динамики нарастания симптомов); тяжесть заболевания; наличие и характер осложнений.
- До принятия решения о тактике ведения больного гриппом рекомендуется установить дефиницию случая гриппа у больного: неосложненный грипп или осложненный/тяжелый грипп <1> [1 - 5, 158, 159].
--------------------------------
<1> СанПиН 3.3686-21 "Санитарно-эпидемиологические требования по профилактике инфекционных болезней". XXXIV. Профилактика гриппа и других острых респираторных вирусных инфекций (постановление Главного государственного санитарного врача РФ от 28.01.2021 N 2).
Уровень убедительности рекомендаций C (уровень достоверности доказательств - 5).
Комментарий: алгоритм клинической сортировки пациентов с ГПЗ представлен в Приложении А3.
- Рекомендуется госпитализировать больных <1> [1 - 5, 158, 159]:
-- с тяжелым и среднетяжелым течением гриппа;
-- проживающих в общежитиях и в условиях неблагоприятных факторов жилой среды;
-- из группы риска развития неблагоприятного течения болезни.
Уровень убедительности рекомендаций C (уровень достоверности доказательств - 5).
Комментарий: группы риска развития неблагоприятного течения болезни описаны в п. 7.
- Рекомендуется срочно пересмотреть схемы ведения больного гриппом при появлении признаков (симптомов) прогрессирующего течения болезни [1 - 5, 158, 159].
Уровень убедительности рекомендаций C (уровень достоверности доказательств - 5).
Комментарии: 1) при симптомах, свидетельствующих об ухудшении снабжения организма кислородом или сердечно-легочной недостаточности (одышка (при движении или в состоянии покоя), затрудненное дыхание, синюшность, кровянистая или окрашенная мокрота, боль в груди, гипотония; гипоксия, определяемая по показаниям пульсоксиметра);
2) при симптомах, свидетельствующих об осложнениях со стороны ЦНС (измененное психическое состояние, бессознательное состояние, сонливость или трудности с пробуждением и периодические или постоянные конвульсии (судороги), спутанность сознания, сильная слабость или паралич);
3) при подтверждении текущей устойчивой репликации вируса гриппа или вторичной бактериальной инфекции, основанное на результатах лабораторных исследований или клинических признаках (например, сохранение постоянной высокой температуры тела и других симптомов более 3 дней);
4) при появлении тяжелого обезвоживания, проявляющегося в пониженной активности, головокружении, сниженном диурезе и вялости.
- Рекомендована выписка из медицинской организации при стойком улучшение клинической картины: нормализации температуры тела, купировании респираторно-катарального синдрома, нормальных показателях общего анализа крови [52, 62, 63, 75]:
Уровень убедительности рекомендаций C (уровень достоверности доказательств - 4).
Медицинская помощь оказывается в форме:
- экстренной медицинской помощи;
- неотложной медицинской помощи;
Условия оказания медицинских услуг
Медицинская помощь оказывается в виде:
- первичной медико-санитарной помощи;
- скорой, в том числе скорой специализированной, медицинской помощи;
- специализированной, в том числе высокотехнологичной, медицинской помощи.
Медицинская помощь взрослым больным гриппом может оказываться в следующих условиях:
- амбулаторно (в условиях, не предусматривающих круглосуточное медицинское наблюдение и лечение);
- стационарно (в условиях, обеспечивающих круглосуточное медицинское наблюдение и лечение).
Первичная медико-санитарная помощь пациентам оказывается в амбулаторных условиях и в условиях дневного стационара.
Первичная доврачебная медико-санитарная помощь в амбулаторных условиях осуществляется в фельдшерско-акушерских пунктах.
Первичная врачебная медико-санитарная помощь осуществляется врачом-терапевтом участковым, врачом общей практики (семейным врачом) в амбулаторных условиях.
Первичная специализированная медико-санитарная помощь осуществляется врачом-инфекционистом медицинской организации, оказывающим медицинскую помощь пациентам в амбулаторных условиях.
Специализированная, в том числе высокотехнологичная, медицинская помощь оказывается в условиях стационара врачами-инфекционистами и другими врачами-специалистами и включает в себя профилактику, диагностику, лечение заболеваний и состояний, требующих использования специальных методов и сложных медицинских технологий, а также медицинскую реабилитацию.
Лечение пациентов осуществляется в условиях стационара по направлению врача-терапевта участкового, врача общей практики (семейного врача), врача-инфекциониста, медицинских работников, выявивших грипп.
7. Дополнительная информация (в том числе факторы, влияющие на исход заболевания или состояния)
К группам риска тяжелого течения гриппа относятся следующие лица <1>:
--------------------------------
<1> СанПиН 3.3686-21 "Санитарно-эпидемиологические требования по профилактике инфекционных болезней". XXXIV. Профилактика гриппа и других острых респираторных вирусных инфекций (постановление Главного государственного санитарного врача РФ от 28.01.2021 N 2).
- беременные на любом сроке беременности и в послеродовый период;
- лица с хроническими заболеваниями легких (бронхиальная астма, ХОБЛ и др.);
- лица с хроническими заболеваниями сердечно-сосудистой системы (пороки сердца, ГБ, ИБС с признаками сердечной недостаточности и др.);
- лица с нарушениями обмена веществ (сахарный диабет, ожирение 2 - 3 степени и др.);
- лица с хронической болезнью почек;
- лица с хроническими заболеваниями печени;
- лица, с определенными неврологическими состояниями (включая нейромускульные, нейрокогнитивные нарушения, эпилепсию);
- лица с гемоглобинопатиями;
- лица с первичными и вторичными иммунодефицитами (ВИЧ-инфекция, прием иммунодепрессантов и т.п.);
- лица со злокачественными новообразованиями;
- лица в возрасте 65 лет и старше.
Критерии оценки качества медицинской помощи
Критерии качества оказания помощи больным гриппом
N п/п
Критерии качества
Оценка выполнения
1
Выполнен прием (осмотр, консультация) врача-инфекциониста/врача терапевта/участкового врача/врача общей практики (первичный)
Да/Нет
2
Выполнен общий (клинический) анализ крови
Да/Нет
3
Выполнено специфическое лабораторное обследование в целях идентификации возбудителя гриппа
Да/Нет
4
Выполнена этиологическая лабораторная диагностика для идентификации других возбудителей ОРВИ и SARS-CoV-2
Да/Нет
5
Выполнена пульсоксиметрия
Да/Нет
6
Выполнена прицельная рентгенография органов грудной клетки/компьютерная томография органов грудной полости пациентам с явлениями бронхита и наличием физикальных признаков поражения легочной ткани
Да/Нет
7
Выполнена рентгенограмма придаточных пазух при подозрении на синусит, вызванный присоединением бактериальной флоры
Да/Нет
8
Выполнен осмотр (консультация) врачом-анестезиологом-реаниматологом первичный (для пациентов с быстропрогрессирующей ОДН (ЧД > 25 в 1 мин., SpO2 < 92%)
Да/Нет
9
Проведена оксигенотерапия (ингаляторное введение кислорода) пациентам с наличием гипоксемии
Да/Нет
10
Выполнено лечение противовирусными препаратами прямого действия
Да/Нет
11
Выполнено назначение противовирусных препаратов прямого действия не позднее 48 часов (занамивир - в первые 36 часов) после начала заболевания
Да/Нет
14
Проведена дезинтоксикационная терапия, назначение нестероидных противовоспалительных и противоревматических препаратов
Да/Нет
15
Выполнено достижение критериев выписки из стационара (нормализация температуры тела, купирование респираторно-катарального синдрома, нормализация показателей общего (клинического) анализа крови)
Да/Нет
Список литературы
1. Инфекционные болезни: национальное руководство/под ред. Н.Д. Ющука, Ю.Я. Венгерова. - 3-е изд., перераб. и доп. - Москва: ГЭОТАР-Медиа, 2023. - 1104 с. (Серия "Национальные руководства") - ISBN 978-5-9704-7481-5.
2. Грипп в эпоху пандемии COVID-19: руководство для врачей/под ред. Н.Ю. Пшеничной. - Москва: ГЭОТАР-Медиа, 2023. - 192 с. - ISBN 978-5-9704-7814-1, DOI: 10.33029/9704-7814-1-GRP-2023-1-192.
3. Костинов, М.П. Эпидемиология и вакцинопрофилактика гриппа в условиях COVID-19: учебное пособие/М.П. Костинов, Е.Г. Симонова, Н.Н. Филатов. - Москва: ГЭОТАР-Медиа, 2021. - 112 с. - ISBN 978-5-9704-5987-4.
4. Острые респираторные вирусные инфекции у детей и взрослых/А.В. Горелов, А.А. Плоскирева, Ж.Б. Понежева [и др.]. - Москва: ГЭОТАР-Медиа, 2022. - 80 с. (Серия "Библиотека врача-специалиста") - ISBN 978-5-9704-7104-3.
5. Эсауленко Е.В., Го А.А., Сухорук А.А., Понятишина М.В., Позднякова М.В. Грипп: современные диагностические возможности и терапевтические подходы. Учебное пособие для студентов медицинских вузов. Сер. Библиотека педиатрического университета. Санкт-Петербург, 2015: 48 с.
6. Щелканов М.Ю. Патогенез гриппа: механизмы модуляции белками возбудителя. Журнал инфектологии. 2015; 7(2): С. 31 - 45.
7. Цинзерлинг В.А., Васильева М.В., Эсауленко Е.В. и др. Анализ летальных исходов при гриппе A/H1N1/PDM09 в эпидемический сезон 2015 - 2016гг. Инфекционные болезни. 2016; 14(4): С. 80 - 83.
8. Эсауленко Е.В., Александрович Ю.С., Бушманова А.Д., Пшениснов К.В., Новак К.Е., Басина В.В., Позднякова М.Г., Дитковская Л.В., Акименко Т.И. Вирусные пневмонии. Учебное пособие для врачей. СПб.: изд-во СПбГПМУ, 2022. - 100 с.
9. Вирусные пневмонии: эпидемиология, диагностика, терапия, профилактика/А.В. Горелов, С.Н. Авдеев, Е.В. Эсауленко, А.Г. Малявин, Ю.С. Александрович, В.А. Цинзерлинг, Г.А. Суслова, К.В. Пшениснов, К.Е. Новак, В.В. Басина, М.Г. Позднякова. М: Издательство "Медиа Сфера", 2024 - 220 с.: ил.
10. "Вирусные пневмонии". Клинические рекомендации Министерства здравоохранения Российской Федерации. М., 2024.
11. "Внебольничная пневмония у взрослых". Клинические рекомендации Министерства здравоохранения Российской Федерации. М., 2021.
12. Делягин В.М. Специфическая терапия и экстренная профилактика гриппа. Медицинский Совет. 2021; (1): 116 - 123. https://doi.org/10.21518/2079-701X-2021-1-116-123
13. Всемирная организация здравоохранения [Электронный ресурс]. - Режим доступа: https://www.who.int/ru/news-room/fact-sheets/detail/influenza-(seasonal) 03.10.2023 г.
14. IDSA (Общество инфекционных болезней США) "Clinical Practice Guidelines by IDSA: Seasonal Influenza in Adults and Children" (2018, обновление 2023) https://www.idsociety.org/practice-guideline/influenza/
15. Jefferson, T., Jones, M.A., Doshi, P., et al. (2014). "Neuraminidase inhibitors for preventing and treating influenza in healthy adults and children." Cochrane Database of Systematic Reviews, (4), CD008965. https://doi.org/10.1002/14651858.CD008965.pub4
https://www.cochranelibrary.com/cdsr/doi/10.1002/14651858.CD008965.pub4/full
16. Muthuri, S.G., Venkatesan, S., Myles, P.R., et al. (2014). "Effectiveness of neuraminidase inhibitors in reducing mortality in patients admitted to hospital with influenza A H1N1pdm09 virus infection: a meta-analysis of inpidual participant data." The Lancet Respiratory Medicine, 2(5), 395 - 404. https://www.thelancet.com/journals/lanres/article/PIIS2213-2600(14)70041-4/abstract
17. Эффективность осельтамивира при сезонном и пандемическом гриппе/Е.В. Эсауленко, В.В. Басина, У.Е. Кузнецова [и др.]//Клиническая инфектология и паразитология. - 2024. - Т. 13, N 1. - С. 5 - 17. - DOI 10.34883/PI.2024.13.1.029. - EDN VOZZCT.
18. Ison M.G., Hayden F.G., Hay A.J., et al. Influenza polymerase inhibitor resistance: Assessment of the current state of the art - A report of the isirv Antiviral group. Antiviral Research. 2021; 194: 105158. DOI: 10.1016/j.antiviral.2021.105158 EDN: UZLPKK
19. Hurt A.C., Besselaar T.G., Daniels R.S., et al. Global update on the susceptibility of human influenza viruses to neuraminidase inhibitors, 2014 - 2015. Antiviral Research. 2016; 132: 178 - 185. DOI: 10.1016/j.antiviral.2016.06.001
20. Takashita E., Daniels R.D., Fujisaki S., et al. Global update on the susceptibilities of human influenza viruses to neuraminidase inhibitors and the cap-dependent endonuclease inhibitor baloxavir, 2017 - 2018. Antiviral Research. 2020; 175: 104718. DOI: 10.1016/j.antiviral.2020.104718 EDN: AALIGR
21. Mitha E. et al. Safety, resistance, and efficacy results from a phase IIIb study of conventional-and double-dose oseltamivir regimens for treatment of influenza in immunocompromised patients//Infectious diseases and therapy. - 2019. - Т. 8. - N. 4. - С. 613 - 626.
22. Бурцева Е.И., Бреслав Н.В. Отечественный опыт применения препарата номидес в условиях современного эпидемического процесса при гриппе. Журнал поликлиника. 2020, 4: 65 - 69. Режим доступа: http://www.poliklin.ru/imagearticle/20204/65-69.pdf
23. Dobson J., Whitley R.J., Pocock S., Monto A.S. Oseltamivir treatment for influenza in adults: a metaanalysis of randomised controlled trials. Lancet. 2015, 385(9979): 1729 - 1737. Available at: https://pubmed.ncbi.nlm.nih.gov/25640810/
24. Jefferson T., Jones M., Doshi P. et al. Oseltamivir for influenza in adults and children: systematic review of clinical study reports and summary of regulatory comments. BMJ. 2014, 348: 2545. Available at: https://www.bmj.com/content/348/bmj.g2545
25. Doll M.K., Winters N., Boikos C., et al. Safety and effectiveness of neuraminidase inhibitors for influenza treatment, prophylaxis, and outbreak control: a systematic review of systematic reviews and/or meta-analyses. J Antimicrob Chemother. 2017; 72(11): 2990 - 3007. Available at: https://pubmed.ncbi.nlm.nih.gov/28961794/.
26. Осидак Л.В., Зарубаев В.В., Афанасьева О.И., Волощук Л.В., Гончар В.В., Писарева М.М., Головачева Е.Г., Дондурей Е.А., Афанасьева В.С., Суховецкая В.Ф., Образцова Е.В., Рожкова Е.В., Го А., Гусева В.М., Штро А.А., Каика Н.Ю. Осельтамивир - средство противовирусной терапии гриппа A(H1N1)pdm09 у детей и взрослых. Детские инфекции. 2016, 3: 19 - 24. doi: 10.22627/2072-8107-2016-15-3-19-25
27. Фесенко О.В. Актуальные вопросы использования осельтамивира при гриппе. Русский медицинский журнал. 2021, 29(4): 63 - 66. Режим доступа: https://www.rmj.ru/articles/infektsionnye_bolezni/Aktualynye_voprosy_ispolyzovaniya_oselytamivira_pri_grippe/
28. Hayden FG, Sugaya N, Hirotsu N, et al. Baloxavir marboxil for uncomplicated influenza in adults and adolescents. N Engl J Med 2018; 379: 913 - 23.
29. Ison MG, Portsmouth S, Yoshida Y, et al. LB16. Phase 3 Trial of Baloxavir Marboxil in High-Risk Influenza Patients (CAPSTONE-2 Study). Open Forum Infect Dis. 2018; 5 (Suppl 1): S764 - S765.
30. Тайеб В., Икеока Х., Ма Ф.-Ф. и др. Сетевой метаанализ эффективности и безопасности балоксавира марбоксила в сравнении с ингибиторами нейраминидазы при лечении гриппа у пациентов без факторов риска. Терапевтический архив. 2020; 92 (11): 51 - 60.
31. Taieb V, Ikeoka H, Wojciechowski P, Jablonska K, Aballea S, Hill M, Hirotsu N. Efficacy and safety of baloxavir marboxil versus neuraminidase inhibitors in the treatment of influenza virus infection in high-risk and uncomplicated patients - a Bayesian network meta-analysis. Curr Med Res Opin. 2020 Nov 9: 1 - 20.
32. Komeda T, Takazono T, Hosogaya N, Miyazaki T, Ogura E, Iwata S, Miyauchi H, Honda K, Fujiwara M, Ajisawa Y, Watanabe H, Kitanishi Y, Hara K, Mukae H. Comparison of Hospitalization Incidence in Influenza Outpatients Treated With Baloxavir Marboxil or Neuraminidase Inhibitors: A Health Insurance Claims Database Study. Clin Infect Dis. 2020 Dec 23: ciaa1870.
33. Ikematsu H, Hayden FG, Kawaguchi K, et al. Baloxavir marboxil for prophylaxis against influenza in household contacts. N Engl J Med 2020; 383: 309 - 20.9.
34. Эсауленко Е.В., Бушманова А.Д., Позднякова М.Г. Грипп в условиях пандемии COVID-19 - вызов принимает балоксавир. Справочник поликлинического врача. 2021, 1: 6 - 12. Режим доступа: https://omnidoctor.ru/library/izdaniya-dlya-vrachey/spravochnik-poliklinicheskogo-vracha/spv2021/spv2021_1/gripp-v-usloviyakh-pandemii-covid-19-vyzov-prinimaet-baloksavir-/
35. Kadam R.U., Wilson I.A. Structural basis of influenza virus fusion inhibition by the antiviral drug Arbidol. Proc Natl Acad Sci U S A. 2017; 114(2): P. 206 - 214.
36. Bulgakova V.A., Poromov A.A., Grekova A.I. et al. Pharmacoepidemiological study of the course of influenza and other acute respiratory viral infections in risk groups. Ter Arkh. 2017; 89(1): P62 - 72.
37. Leneva IA, Burtseva EI, Yatsyshina SB, et al. Virus susceptibility and clinical effectiveness of anti-influenza drugs during the 2010 - 2011 influenza season in Russia. Int J Infect Dis. 2016; 43: 77 - 84.
38. Gao Y. et al. Antiviral Medications for Treatment of Nonsevere Influenza: A Systematic Review and Network Meta-Analysis//JAMA Internal Medicine. - 2025.
39. Kiselev O.I., Maleev V.V.,
et al. Clinical efficacy of arbidol (umifenovir) in the therapy of influenza in adults: preliminary results of the multicenter double-blind randomized placebo-controlled study ARBITR. Ter Arkh. 2015; 87(1): P. 88 - 96.
40. Ленева И.А., Гуськова Т.А. Арбидол - эффективный препарат для лечения и профилактики гриппа и ОРВИ: обзор результатов клинических исследований. РМЖ. 2008; 16 (29): С. 1972 - 1976.
41. Ситников И.Г., Еганян Г.А., Гроппа Л.Г., и др. Лечение ОРВИ и гриппа в рутинной клинической практике: результаты промежуточного анализа неинтервенционного, открытого, проспективного, наблюдательного исследования. Лечащий врач, 2015, N 9. С. 95 - 99.
42. Миронов И.Л., Ратникова Л.И. Триазавирин: изучение клинической эффективности при гриппозной инфекции. Поликлиника. 2015. N 5 - 3. С. 54 - 55.
43. Сабитов А.У., Ковтун О.П., Бацкалевич Н.А., Львов Н.И., Жданов К.В., Эсауленко Е.В., Тихонова Е.П., Калинина Ю.С., Сорокин П.В., Чепур С.В., Степанов А.В. Метаанализ рандомизированных клинических исследований эффективности препарата Риамиловир в этиотропной терапии гриппа. Антибиотики и химиотерапия. 2021; 66: 5 - 6: 58 - 71. doi: 10.24411/0235-2990-2021-66-6-6-58-71.
44. Логинова С.Я., Борисевич С.В., Максимов В.А. и др. Изучение противовирусной активности триазавирина в отношении возбудителя гриппа A (H5N1). Антибиотики и химиотерапия. 2007. Т. 52. N 11 - 12. С. 18 - 20.
45. Логинова С.Я., Борисевич С.В., Максимов В.А. и др. Лечебная эффективность нового отечественного химиопрепарата Триазавирин в отношении возбудителя гриппа A (H5N1). Антибиотики и химиотерапия. 2011. Т. 56. N 1 - 2. С. 10 - 13.
46. Сологуб Т.В., Токин И.И., Мидикари А.С., Цветков В.В. Сравнительная эффективность и безопасность применения противовирусных препаратов в терапии больных гриппом. Инфекционные болезни. 2017. Т. 15. N 3. С. 25 - 32.
47. Токин И.И., Цветков В.В., Голобоков Г.С. Сравнительная клинико-экономическая оценка двух альтернативных схем противовирусной терапии больных гриппом//Журнал инфектологии, 2018, Том 10, N 2, с. 110 - 116.
48. И.Н. Фалынскова, И.А. Ленева, О.В. Макарова, Н.Р. Махмудова, Е.А. Глубокова, Н.П. Каратшова, В.А. Мхитаров, Д.Ш. Джалилова. Оценка эффективности комбинации риамиловира и осельтамивира на модели экспериментальной гриппозной инфекции мышей//Антибиотики и химиотерапия, 2017, 62; 11 - 12;
49. I. Leneva, I. Falynskova, N. Makhmudova, E. Glubokova, N. Kartasheva, E. Leonova, N. Mikhailova, I. Shestakova. Effect of Triazavirine on the outcome of a lethal influenza infection and secondary bacterial pneumonia following inluenza in mice. Microbiology Independent Journal, V. 4, N. 1, 2017.
50. К.В. Касьяненко, Н.И. Львов, О.В. Мальцев, К.В. Жданов. Нуклеозидные аналоги в терапии гриппа: история и опыт//Журнал инфектологии, Том 11, N 3, 2019, с. 20 - 26;
51. Ратникова Л.И. Применение нового отечественного противовирусного препарата в этиотропной терапии гриппа//Экспериментальная и клиническая фармакология, 2018, Том 81 N 3, с. 24 - 28;
52. Веревщиков В.К., Шемякина Е.К., Сабитов А.У., Бацкалевич Н.А. Современная этиотропная терапия гриппа и ОРВИ у взрослых больных с отягощенной преморбидной патологией//Антибиотики и химиотерапия, 2018, Т. 63, N 7 - 8;
53. Веревщиков В.К., Шемякина Е.К., Сабитов А.У., Хаманова Ю.Б. Возможности этиотропной терапии при гриппе и ОРВИ с учетом срока госпитализации больных в стационар и риска развития вторичных осложнений//Антибиотики и химиотерапия, 2019, Т. 64, N 3 - 4.
54. Зырянов С.К., Бутранова О.И., Гайдай Д.С., Крышень К.Л. Фармакотерапия острых респираторных инфекций, вызванных вирусами гриппа: современные возможности. Терапевтический архив, N 1 - 2021.
55. Зарубаев В.В., А.В. Слита, Е.О. Синегубова, А.А. Мурылева, И.Н. Лаврентьева. Противовирусная активность энисамия йодида в отношении вирусов гриппа и ОРВИ In Vitro на разных клеточных линиях. Терапевтический архив, N 11 2020 г., стр. 45 - 50.
56. Лиознов Д.А., Карнаухова Е.Ю., Зубкова Т.Г., Шахланская Е.В. Оценка эффективности схемы лечения ОРВИ, включающей этиотропную (энисамия йодид) и симптоматическую терапию. Терапевтический архив, том 92 (N 3 2020 г.), стр. 50 - 55.
57. Гордиенко В.В. и др. Эффективность и безопасность энисамия йодида и умифеновира в лечении пациентов с ОРВИ в условиях реальной клинической практики//Лечащий Врач. - 2024. - N. 1. - С. 49 - 55;
58. Пшеничная Н.Ю., Жданов К.В., Лиознов Д.А. Окончательные результаты адаптивного рандомизированного открытого контролируемого исследования эффективности и безопасности энисамия йодида в терапии госпитализированных больных с COVID-19//инфекционные болезни - 2023. - Т. 21. - N. 1. - С. 17 - 25.
59. Томас Ашахер, Артем Крохин, Ирина Кузнецова, Йоханнес Ленгл, Владимир Небольсин, Андрей Егоров, Михаэль Бергманн. Влияние препарата Ингавирин
(имидазолилэтанамида пентандиовой кислоты) на интерфероновый статус клеток в условиях вирусной инфекции. Эпидемиология и инфекционные болезни. 2016; 21(4): 196 - 205. DOI:10.18821/1560-9529-2016-21-4-196-205.
60. Колобухина Л.В., Меркулова Л.Н., Щелканов М.Ю., Бурцева Е.И., Лаврищева В.В., Самохвалов Е.И., Альховский С.В., Прилипов А.Г., Прошина Е.С., Авдеев С.Н., Суточникова О.А., Базарова М.В., Келли Е.И., Церукалова Н.Д., Бланк И.А., Шестакова О.М., Коливашко О.Н., Арсенева Т.В., Амброси О.Е., Шульдяков А.А., Попов А.Ф., Симакова А.И., Малышев Н.А., Чучалин А.Г., Львов Д.К. Пандемический грипп в России: отличительные особенности клинического течения и отсутствие ранней этиотропной терапии как фактор риска развития тяжелых форм заболевания//Терапевтический архив. - 2011. - Т. 83. - N 9. - C. 48 - 53.
61. Колобухина Л.В./Итоги эпидемического сезона 2014 - 2015 гг.: результаты госпитального мониторинга гриппа и современные возможности эффективной терапии.//Эффективная фармакотерапия. Эпидемиология и инфекции. - 2016. - N 1. - С. 8 - 10.
62. Геппе Н.А., Малахов А.Б., Кондюрина Е.Г. Обоснование выбора противовирусной терапии ОРВИ в педиатрии (мета-анализ клинических исследований эффективности имидазолилэтанамида пентандиовой кислоты у детей разных возрастных групп). Вопросы практической педиатрии. 2020; 15(3): 106 - 114. DOI: 10.20953/1817-7646-2020-3-106-114
63. Стукова М.А., Рыдловская А.В., Проскурина О.В., Мочалов С.В., Шурыгина А-П. С., Небольсин В.Е. Фармакодинамическая активность нового соединения XC221GI в in vitro и in vivo моделях вирусного воспаления респираторного тракта. MIR J 2022; 9(1), 56 - 70. doi: 10.18527/2500-2236-2022-9-1-56-70;
64. Малявин А.Г., Багаева М.И., Калюжин О.В. Применение XC221GI в лечении гриппа и ОРВИ у взрослых: новый подход управление вирус-индуцированным воспалением. Результаты двойного слепого рандомизированного плацебо-контролируемого многоцентрового клинического исследования. Терапевтический архив. 2023; 95(12): 1165 - 1171. DOI: 10.26442/00403660.2023.12.202554;
65. О.В. Калюжин. Атериксен
(XC221GI) как эффективное и безопасное средство лечения COVID-19, гриппа и других острых респираторных вирусных инфекций: обзор клинических исследований. Терапия. 2024; 10(2): 156 - 163. Doi: https://dx.doi.org/10.18565/therapy.2024.2.156-163;
66. Драпкина О.М., Горелов А.В., Авдеев С.Н., Остроумова О.Д., Зайцев А.А., Калюжин О.В., Карева Е.Н. Совет экспертов "Контроль над вирус-индуцированным воспалением дыхательных путей"//Инфекционные болезни: новости, мнения, обучение. 2024. Т. 13, N 3. С. 0-00. DOI: https://doi.org/10.33029/2305-3496-2024-13-3-166-175;
67. Сологуб Т.В., Голобоков Г.С., Цветков В.В., Токин И.И. Интерферон гамма в терапии гриппа и других респираторные вирусных инфекций. Медицинский совет. 2015. N 7. С. 54 - 58.
68. Колобухина Л.В., Меркулова Л.Н., Малышев Н.А. и др. Применение местной интерферонотерапии в комплексном лечении гриппа, осложненного ангиной. В сб.: Ершов Ф.И., Наровлянский А.Н., ред. Интерферон-2011. М., 2012. С. 174 - 178.
69. Борзанова М.В., Алпенидзе Д.Н., Горелышева Н.Е. Обзор эффективности препаратов интерферона альфа-2b при интраназальном применении. РМЖ. 2012; 24: 1208.
70. Алпенидзе Д.Н., Борзанова М.В., Маклакова Е.В. и др. Современные подходы к терапии ОРВИ у взрослых - опыт клинического применения назального спрея интерферона альфа//Справочник поликлинического врача. - 2010. - N. 9. - С. 19 - 23.
71. Васильев А.Н., Дерябин П.Г., Галегов Г.А. Антивирусная активность рекомбинантного интерферона альфа-2b в комбинации с некоторыми антиоксидантами. Антибиотики и Химиотерапия. 2011; 56(9 - 10): 27 - 32.
72. Методические рекомендации "Грипп и другие ОРВИ в период продолжающейся пандемии COVID-19: профилактика и лечение" (утв. Федеральным медико-биологическим агентством 10 ноября 2022 г.).
73. Верлан Н.В., Кочкина Е.О. Перспективы фармакологической оптимизации противовирусной защиты организма//Терапия. - 2021. - Т. 7. - N 4. - C. 124 - 131. doi: 10.18565/therapy.2021.4.124-131
74. Ершов Ф.И., Наровлянский А.Н. Использование индукторов интерферона при вирусных инфекциях. Вопросы вирусологии. 2015; 60 (2): С. 5 - 10.
75. Савенкова М.С., Савенков М.П. Обоснованный выбор иммуномодулирующих препаратов с противовирусным действием. Фарматека. 2015; 11(304): С. 17 - 22.
76. Кареткина Г.Н. Грипп и ОРВИ: лечение и профилактика в наступившем эпидемическом сезоне 2015 - 2016 гг. Лечащий врач. 2015; 11: С. 46 - 54.
77. Калюжин О.В. Тилорон как средство выбора для профилактики и лечения острых респираторных вирусных инфекций. Лечащий врач. - 2013. - N 10. - С. 43.
78. Селькова Е., Волчецкий А., Лапицкая А. Индукторы интерферонов в профилактике и лечении ОРВИ и гриппа. Врач. 2013. N 4. С. 48 - 54.
79. Будневский А.В. и др. Анализ комплаенса и эффективности профилактики острых респираторных инфекций у пациентов хронической обструктивной болезнью легких с применением тилорона. Пульмонология. 2016; 26(2): 201 - 207.
80. Волчек И.В. Профилактическая и лечебная эффективность амиксина при гриппе и других острых респираторных вирусных инфекциях. TERRA MEDICA. 2003; 1 (29): 17 - 20.
81. Ершов Ф.И., Григорян С.С. Рекомендации по применению препарата Амиксин в клинической практике. Пособие для врачей. М., 2007.
82. Tazulakhova EB1, Parshina OV, Guseva TS, Ershov FI. Russian experience in screening, analysis, and clinical application of novel interferon inducers. J Interferon Cytokine Res. 2001; 21(2): 65 - 73.5).
83. Григорян С., Исаева Е., Бакалов В. и др. Амиксин: индукция интерферонов
,
,
и
в сыворотке крови и легочной ткани. Фармакология. 2015; 3: 28 - 34; 207 - 213.
84. Захаров К.А., Сурков К.Г., Василюк В.Б., Синенченко А.Г., Волков Г.А., Сухорук А.А., Эсауленко Е.В. Эффективность применения препарата неовир для профилактики заболеваемости острыми респираторными заболеваниями и гриппом в производственном коллективе. Фарматека. 2015. N 11 (304). С. 72 - 77.
85. Volkov G.A., Zakharov K.A., Surkov K.G., Vasilyuk V.B., Sinenchenko A.G., Sukhoruk A.A., Esaulenko E.V. The use of low-molecular interferon inducer neovir for prevention of acute respiratory diseases in a production collective. В сборнике:. Материалы II съезда инфекционистов Узбекистана. 2015. С. 201 - 202.
86. Шульдяков А.А., Е.П. Ляпина, В.И. Кузнецова, М.К. Ерофеева, М.Г. Позднякова и др./Клинико-эпидемиологическая эффективность противовирусного препарата Ингавирин
.//Пульмонология. - 2012. - N 4 - С. 62 - 69;
87. Логинова С.Я., Борисевич С.В., Шкляева О.М., Максимов В.А., Бондарев В.П., Небольсин В.Е. Изучение профилактической и терапевтической эффективности нового оте-чественного химиопрепарата Ингавирин
в отношении возбудителя гриппа A (H5N1). Ан-тибиотики и Химиотерапия. 2010; 55(7 - 8):
88. Н.К. Мазина, И.В. Шешунов и соавт. Клиническая эффективность иммуномодулятора циклоферона (таблетки) при вирусных инфекциях органов дыхания: результаты систематического обзора и метаанализа, Терапевтический архив, 11, 2017, С. 83 - 91.
89. С.С. Григорян, Е.И. Исаева, Е.Н. Ветрова Противовирусное действие циклоферона в зараженных вирусом гриппа A (H3N2) культурах клеток, Экспериментальная и клиническая фармакология, 2019, Том 82, N 5, С. 36 - 39.
90. В.В. Зарубаев, М.Г. Романцов Защита от вируса гриппа A/H1N1 (материалы экспериментального исследования, проведенного в НИИ гриппа РАМН), Медико-фармацевтический журнал Парацельс, N 7, 2009, С. 10 - 13.
91. Романцов М.Г., Сологуб Т.В., Коваленко А.Л. Циклоферон в лечении и экстренной профилактике респираторных вирусных инфекций и гриппа, Клиническая медицина, 2011, N 1, С. 51 - 54.
92. Сологуб Т.В. Циклоферон как средство лечения и экстренной профилактики гриппа и ОРВИ (многоцентровое рандомизированное контрольно-сравнительное исследование), Клиническая медицина, 2009, Том 54, 7 - 8, С. 30 - 36.
93. Ющук Н.Д. и соавт., Применение таблеток циклоферона в терапии гриппа и ОРЗ, Лечащий врач, 2012, N 10, С. 64.
94. Романцов М.Г., Голофеевский С.В. Эффективность циклоферона при лечении ОРВИ и гриппа в период эпидемического подъема респираторной заболеваемости (2009 - 2010 гг.). Антибиотики и Химиотерапия, 2010, 55 (1 - 2), С. 30 - 35.
95. Исаков В.А. Эффективность Циклоферона в терапии и профилактике гриппа и ОРЗ, РМЖ: Болезни дыхательных путей. 2011. N 23. С. 1420 - 1425.
96. Эсауленко Е.В., Новак К.Е. Современные возможности этиотропной и патогенетической терапии при респираторных инфекциях//Инфекционные болезни: новости, мнения, обучение. - 2024. - Т. 13, N 3(50). - С. 62 - 69. - DOI 10.33029/2305-3496-2024-13-3-62-69.
97. Лусс Л.В. Современные взгляды на иммуномодулирующую терапию при респираторных инфекциях у взрослых и детей: преимущества Полиоксидония/Л.В. Лусс//Эффективная фармакотерапия. Аллергология и иммунология. - 2015. - N 2 - 3 (48). - С. 24 - 32.
98. Белан Э.Б., и А.А. Желтова. "Применение иммуномодуляторов в лечении заболеваний дыхательных путей". ФАРМАТЕКА, вып. 4 (2017 г.). https://pharmateca.ru/ru/archive/article/34670.
99. Булгакова В.А. "Иммуномодуляторы для профилактики и лечения острых респираторных инфекций: эффективность азоксимера бромида". Терапевтический архив (архив до 2018 г.) 86, вып. 12 (1 декабрь 2014 г.): 92 - 97. https://doi.org/10/gg6rsh.
100. Глушкова Е.Ф., и Т.Н. Суровенко. "Иммуномодулирующая терапия у пациентов с инфекциями верхних дыхательных путей и ЛОР-органов". Медицинский Совет, вып. 16 (2016 г.). https://doi.org/10/gg6rsn.
101. Якимова С.С. "Рациональная фармакотерапия и профилактика гриппа". CONSILIUM MEDICUM, вып. 11 (2011 г.): 28 - 32.
102. Варфоломеева М.И., и Б.В. Пинегин. "Обоснование назначения и применение Полиоксидония в лечении и профилактике ОРВИ". Трудный Пациент 9, вып. 6 (2011 г.). https://www.elibrary.ru/item.asp?id=16921857.
103. Булгакова В.А., И.И. Балаболкин, и А.С. Игнатова. "Иммуномодуляция как стратегия профилактики и лечения респираторных инфекций". Consilium Medicum 18, вып. 11 (2016 г.). https://www.elibrary.ru/item.asp?id=28804362.
104. Зырянов С.К., О.И. Бутранова, А.В. Ершов, и З.Ш. Манасова. "Эффективность азоксимера бромида в терапии госпитализированных пациентов с внебольничной пневмонией среднетяжелого и тяжелого течения". Медицинский Совет, вып. 18 (2021 г.). https://doi.org/10.21518/2079-701X-2021-18-106-117
105. Варфоломеева М.И., и Н.Х. Сетдикова "Современные возможности иммуномодулирующей терапии в профилактике и лечении острых респираторных инфекций". Consilium Medicum 17, вып. 3 (2015 г.). https://elibrary.ru/item.asp?id=23209647.
106. Временные методические рекомендации "Лекарственная терапия острых респираторных вирусных инфекций (ОРВИ) в амбулаторной практике в период эпидемии COVID-19. Версия 2 (16.04.2020). Министерство Здравоохранения Российской Федерации.
107. Жданов К.В., Хамитов Р.Ф., Рафальский В.В., Михайлусова М.П., Шаповалова Ю.С., Осешнюк Р.А. с соавт. Применение противовирусного препарата, содержащего технологически обработанные антитела к
, CD4-рецептору и гистамину для лечения гриппа у взрослых: результаты многоцентрового открытого рандомизированного сравнительного с осельтамивиром исследования. Инфекционные болезни. 2021; 19(1): 39 - 57. doi: 10.20953/1729-9225-2021-1-39-57.https://www.elibrary.ru/item.asp?id=46197697
108. Rafalsky V., Averyanov A., Bart B., Minina E., Putilovskiy M., Andrianova E., et al. Efficacy and safety of Ergoferon versus oseltamivir in adult outpatients with seasonal influenza virus infection: a multicenter, open-label, randomized trial. International Journal of Infectious Diseases. 2016; 51: 47 - 55. doi: 10.1016/j.ijid.2016.09.002.https://pubmed.ncbi.nlm.nih.gov/27616034/
109. Горелов А.В., Геппе Н.А., Блохин Б.М., Зайцев А.А., Усенко Д.В., Николаева С.В., Никифоров В.В., Скучалина Л.Н., Шамсиев Ф.М. Влияние иммуномодулирующей терапии на течение острых респираторных инфекций вирусной этиологии: метаанализ клинических исследований эффективности и безопасности препарата Эргоферон в лечении гриппа и других острых респираторных вирусных инфекций/Вопросы практической педиатрии. 2021; 16(4): 83 - 97. doi:10.20953/1817-7646-2021-4-83-97. https://www.elibrary.ru/item.asp?id=47211179
110. Лобзин Ю.В., Блохин Б.М., Геппе Н.А., Кондюрина Е.Г., Шамшева О.В., Мельникова И.М., Балыкова Л.А., Дмитриев А.В., Ситникова Е.П., Вахитов Х.М., Бекезин В.В., Яковлева Л.В., Шишиморов И.Н., Романова Т.А., Панина О.С., Антонова Т.И., Лазарева С.Г., Шубина Е.В., Колосова Н.Г., Полеско И.В. Лечение острой респираторной вирусной инфекции у детей в возрасте от 12 до 18 лет: результаты рандомизированного клинического исследования препарата Рафамин
. Вопросы практической педиатрии. 2024; 19(4): 54 - 63. DOI: 10.20953/1817-7646-2024-4-54-63
111. Хамитов Р.Ф., Никифоров В.В., Зайцев А.А., Трагира И.Н. Оценка эффективности и безопасности комплексного противовирусного препарата на основе антител в терапии острой респираторной вирусной инфекции у взрослых. Терапевтический архив. 2022; 94(1): 83 - 93. DOI: 10.26442/00403660.2022.01.201345
112. А.Г. Малявин, А.В. Горелов, Е.В. Эсауленко, О.В. Калюжин, Е.В. Ших, С.Л. Бабак, М.В. Пчелинцев. Согласованное мнение экспертов круглого стола "Терапия ОРВИ у взрослых: традиционные представления и перспективы"//Терапия.-N10.-2022
113. Eccles, R., Turner, R. B. & Dicpinigaitis, P. V. Treatment of Acute Cough Due to the Common Cold: Multi-component, Multi-symptom Therapy is Preferable to Single-Component, Single-Symptom Therapy-A Pro/Con Debate. Lung 194, 15 - 20 (2016).
114. Picon PD, Costa MB, da Veiga Picon R, et al. Symptomatic treatment of the common cold with a fixed-dose combination of paracetamol, chlorphenamine and phenylephrine: a randomized, placebo-controlled trial. BMC Infect Dis. 2013; 13: 556.
115. Kiran, Mayuresh D., Monali P. Vakharia, Lalit J. Pawaskar, and Shaheen N. Sheikh. 2018. "Efficacy and Safety of a Fixed Dose Combination of Paracetamol, Chlorpheniramine Maleate and Phenylephrine in Treatment of Common Cold: A Phase IV, Open-Labelled, Multi-Centric Study." International Journal of Basic & Clinical Pharmacology 8 (1): 34.
116. De Sutter, A. I., van Driel, M. L., Kumar, A. A., Lesslar, O. & Skrt, A. Oral antihistamine-decongestant-analgesic combinations for the common cold. Cochrane Database Syst. Rev. (2012). doi:10.1002/14651858.CD004976.pub3
117. Овчинников А.Ю. и др. Продуктивный кашель при ОРВИ. Возможности современной терапии//РМЖ. - 2014. - Т. 22. - N. 6. - С. 445 - 448.
118. Малявин А.Г. Мифы острого бронхита. Non nocere. 2019; 9: 19 - 24.
119. Малявин А.Г. Острый бронхит и роль вирусной инфекции при этом заболевании. Non nocere. 2020; 11: 84 - 93.
120. Зайцев А.А., Лещенко И.В., Эсаулова Н.А., Викторова И.А. Оценка эффективности и безопасности комбинированного препарата, содержащего амброксол, гвайфенезин и левосальбутамол, в сравнении с фиксированной комбинацией бромгексин/гвайфенезин/сальбутамол в терапии продуктивного кашля у взрослых пациентов с острым бронхитом. Терапевтический архив. 2023; 95(3): 235 - 241.
121. Zaccone E.J., Lieu T., Muroi Y. et al. Parainfluenza 3-induced cough hypersensitivity in the guinea pig airways. PLoS One. 2016; 11(5): e0155526. DOI: 10.1371/journal.pone.0155526
122. Deng Z., Zhou W., Sun J. et al
enhances the cough reflex sensitivity via calcium influx in vagal sensory neurons. Am J Respir Crit Care Med. 2018; 198(7): 868 - 879. DOI: 10.1164/rccm.201709-1813OC
123. Patil M.J., Ru F., Sun H. et al Acute activation of bronchopulmonary vagal nociceptors by type I interferons. J Physiol. 2020; 598(23): 5541 - 5554. DOI: 10.1113/JP280276
124. Зайцев А.А., Оковитый С.В., Мирошниченко Н.А., Крюков Е.В. Кашель: Методические рекомендации для врачей//М.: ГВКГ им. Н.Н. Бурденко. - 2021.
125. Зайцев А.А. Кашель: проблемы и решения//Практическая пульмонология. - 2020. - N 2. - С. 78 - 86.
126. Будневский А.В., Овсянников Е.С., Фейгельман С.Н. Исследование эффективности левопронта в лечении непродуктивного кашля//Практическая пульмонология. - 2021. - N 2. - С. 65 - 74.
127. Хамитов Р.Ф., Илькович М.М., Акопов А.Л., Михайлусова М.П., Петров Д.В., Алпенидзе Д.Н., Шаповалова Ю.С., Козырев О.А., Абраменкова Н.Ю., Шуньков В.Б., Павлыш Е.Ф., Ерофеева С.Б. Результаты многоцентрового рандомизированного двойного слепого плацебо-контролируемого исследования эффективности и безопасности применения Ренгалина для лечения кашля при острой респираторной инфекции у взрослых пациентов. Терапия. 2019, Т. 5, N 1(27): 38 - 53.
128. Акопов А.Л., Александрова Е.Б., Илькович М.М., Петров Д.В., Трофимов В.И. Ренгалин - новый эффективный и безопасный препарат в лечении кашля. Результаты многоцентрового сравнительного рандомизированного клинического исследования у больных с острыми респираторными инфекциями. Антибиотики и химиотерапия, 2015: 60: 19 - 26.
129. Геппе Н.А., Кондюрина Е.Г., Галустян А.Н., Пак Т.Е., Бальцерович Н.Б., Жиглинская О.В., Камаев А.В., Лазарева С.Г., Лалэко С.Л., Мельникова И.М., Михайлова Е.В., Перминова О.А., Сабитов А.У., Спиваковский Ю.М., Шамшева О.В., Черная Н.Л. Новые возможности эффективной терапии кашля при острых респираторных инфекциях у детей. Лечащий врач. 2017; 10: 25 - 33.
130. Roveta A.M., Debbia E.A., Schito G.C., Marchese A. Comparison of the activity of N-acetylcysteine, Ambroxol, Bromexine and Sobrelol on Staphylococcus aureus biofilms//GIMMOC.2004. Vol. 8, p. 1 - 12.
131. Blasi F. et al. The effect of N-acetylcysteine on biofilms: Implications for the treatment of respiratory tract infections//Respiratory medicine. - 2016. - Т. 117. - С. 190 - 197.
132. Romanova J, Rydlovskaya A, Mochalov S, Proskurina O, Gorokh Y, Nebolsin V. The Effect of Anti-Chemokine Oral Drug XC8 on Cough Triggered by The Agonists of TRPA1 But Not TRPV1 Channels in Guinea Pigs. Pulm Ther. 2022 Mar; 8(1): 105 - 122. doi: 10.1007/s41030-022-00183-y. Epub 2022 Feb 8. PMID: 35133638; PMCID: PMC8824739;
133. Ferko B, Romanova J, Rydlovskaya AV, Kromova TA, Proskurina OV, Amelina AN, Schmutz H, Renner A, Nebolsin VE. A Novel Oral Glutarimide Derivative XC8 Suppresses Sephadex-Induced Lung Inflammation in Rats and Ovalbumin-induced Acute and Chronic Asthma in Guinea Pigs. Curr Pharm Biotechnol. 2019; 20(2): 146 - 156. doi: 10.2174/1389201020666190215103505. PMID: 30767739;
134. Полякова Е.А., Ушакова С.Е., Оковитый С.В., Зайцев А.А., Багаева М.И. Новые лечебные технологии в терапии кашля: результаты двойного слепого плацебо-контролируемого многоцентрового рандомизированного клинического исследования. Терапевтический архив. 2024; 96(6): 614 - 621. DOI: 10.26442/00403660.2024.06.202804
135. Острый риносинусит. Клинические рекомендации. М-Ростов-на-Дону: Общероссийская общественная организация "Ассоциация врачей общей практики (семейных врачей) Российской Федерации. - 2014 - 27 с.
136. Мазина Н.К., Шешунов И.В., Мазин П.В. Адъювантная энергопротекция реамберином в практике интенсивной терапии и реанимации: эффективность по данным метаанализа (систематический обзор). Анестезиология и реаниматология. 2016; 61(4), С. 314 - 319.
137. Картополова Е.В. Оптимизация комплексной терапии гриппа. Вестник ДГМА N 1 (18), 2016, С. 31 - 34.
138. Исаков В.А., Водейко Л.П., Каболова И.В., Туркин В.В. Клиническая эффективность реамберина в терапии гриппа. Терапевтический архив, 2010, N 11, С. 19 - 22.
139. Ратникова Л.И., Картополова Е.В. Влияние патогенетической терапии гриппа на продукцию оксида азота и купирование интоксикационного синдрома. Инфекционные болезни: новости, мнения, обучение, N 4 2016, С. 100 - 103.
140. Каболова И.В., Днепровская Г.Л., Туркин В.В. Использование реамберина в терапии тяжелого гриппа. Вестник новгородского государственного университета 2005, N 32, С. 43 - 45.
141. Диагностика и интенсивная терапия острого респираторного дистресс-синдрома: клинические рекомендации Федерации анестезиологов и реаниматологов России [Электрон. ресурс]. А.И. Ярошецкий, А.И. Грицан, С.Н. Авдеев [и др.] - 2020. - Режим доступа: http://www.far.org.ru/recomendation
142. Авдеев С.Н., Зайцев А.А., Жданов К.В., с соавт. Алгоритмы ведения пациентов с тяжелыми формами гриппа A/H1N1: от диагностики до методов респираторной поддержки. Методические рекомендации//Consilium Medicum. - 2022. - Т. 24. - N 12. - С. 843 - 850,
143. Зайцев А.А., Щеголев А.В. Диагностика и лечение тяжелых поражений легких при гриппе A(H1N1/09): практические рекомендации//Военно-медицинский журнал. - 2016. - Т. 337. - N 3. - 39 - 46.
144. Johansson N., Kalin M., Backman-Johansson C., et al. Procalcitonin levels in community-acquired pneumonia - correlation with aetiology and severity//Scand. J. Infect. Dis. - 2014. - 46 (11). - P. 787 - 791
145. Авдеев С.Н. Ургентная кислородотерапия. Вестник анестезиологии и реаниматологии 2011; N 3: 42 - 51.
146. Авдеев С.Н. Современные рекомендации по неотложной кислородотерапии. Терапевтический архив 2012; 84 (N 12): 108 - 114.
147. Rochwerg B, Brochard L, Elliott MW, Hess D, Hill NS et al Official ERS/ATS Clinical Practice Guidelines: Noninvasive ventilation for acute respiratory failure. Eur Respir J 2017 Aug 31; 50: 1602426. doi: 10.1183/13993003.02426-2016.
148. Авдеев С.Н. Неинвазивная вентиляция легких при острой дыхательной недостаточности: от клинических рекомендаций - к реальной клинической практике. Пульмонология 2018; 28(1): 32 - 35. DOI:10.18093/0869-0189-2018-28-1-32-35
149. Ishiguro T, Kobayashi Y, Uozumi R, Takata N, Takaku Y, Kagiyama N, Kanauchi T, Shimizu Y, Takayanagi N. Viral Pneumonia Requiring Differentiation from Acute and Progressive Diffuse Interstitial Lung Diseases. Intern Med. 2019; 58(24): 3509 - 3519. doi: 10.2169/internalmedicine.2696-19. Epub 2019 Dec 15. PMID: 31839671; PMCID: PMC6949447.
150. O. Ruuskanen, E. Lahti, L.C. Jennings, D.R. Murdoch. Viral pneumonia. Lancet, 377 (2011), pp. 1264 - 1275 http://dx.doi.org/10.1016/S0140-6736(10) 61459-6
151. Диагностика и лечение внебольничной пневмонии у военнослужащих: Методические указания/А.А. Зайцев, М.Б. Паценко, А.М. Макаревич [и др.]. - не переиздавалась. - Москва: Главный военный клинический госпиталь имени Н.Н. Бурденко, 2023. - 28 с. - EDN QBACUY]
152. Metlay J., Waterer G., Long A., et al. Diagnosis and Treatment of Adults with Community-acquired Pneumonia. An Official Clinical Practice Guideline of the American Thoracic Society and Infectious Diseases Society of America//Am J Respir Crit Care Med. - 2019. - P. 200. - P. e45 - e67.
153. Баутин А.Е. Применение препарата сурфактанта в комплексной терапии острого респираторного дистресс-синдрома. Методические рекомендации. 2021: 42 с.
154. Кириллов Ю.А., Чернов И.А., Малышева Е.М., Тимофеев С.Е., Кукушкин В.И., Жарков Н.В., Розенберг О.А. Оксидативный стресс и эндотелиальная дисфункция в развитии экспериментального радиоиндуцированного повреждения легких и их коррекция препаратом легочного сурфактанта. Журнал анатомии и гистопатологии 2020; 9 (1): 35 - 42.
155. Малявин А.Г., Епифанов В.А., Глазкова И.И. Реабилитация при заболеваниях органов дыхания. - М.: ГЭОТАР-Медиа, 2010. 352 с. Версия 2 (31.07.2020)
156. Повышение приверженности населения вакцинации: оценка и системный подход к реализации/А.В. Плакида, Н.И. Брико, Л.С. Намазова-Баранова [и др.]//Эпидемиология и вакцинопрофилактика. - 2022. - Т. 21, N 3. - С. 4 - 26. - DOI 10.31631/2073-3046-2022-21-3-4-26. - EDN FAJXOX.
157. Костинов М.П., Настаева Н.Ю., Власенко А.Е., Костинова А.М., Машилов К.В., Симонова Е.Г. Вакцинация медицинских работников против гриппа и пневмококковой инфекции в период пандемии снижает риск и тяжесть COVID-19 у привитых. Эпидемиология и Вакцинопрофилактика. 2023; 22(4): 56 - 66. https://doi.org/10.31631/2073-3046-2023-22-4-56-66
158. Лыткина И.Н., Малышев Н.А. Профилактика и лечение гриппа и острых респираторных вирусных инфекций среди эпидемиологически значимых групп населения. Леч. Врач. 2010; 10: 65 - 69.
159. Позднякова М.Г., Ерофеева М.К., Максакова В.Л. Неспецифическая профилактика гриппа и других острых респираторных вирусных заболеваний. РМЖ. 2011; 19 (2): С. 84 - 88.
160. Coghlan B., Carlson S., Leder K., Dalton C., Cheng A.C. Timing of influenza vaccination in an Australian community-based surveillance system, 2010 - 2014. Commun Dis Intell Q Rep. 2016; 40(3): P. E347 - E350.
161. Chao A.S., Chang Y.L., Chao A. et al. Seropositivity of influenza A H1NI in mothers and infants following maternal vaccination with trivalent seasonal influenza vaccine after the 2009 pandemic. Taiwan J Obstet Gynecol. 2017; 56(1): P. 37 - 40.
162. Simpson C.R., Lone N.I., Kavanagh K. et al. Evaluating the effectiveness, impact and safety of live attenuated and seasonal inactivated influenza vaccination: protocol for the Seasonal Influenza Vaccination Effectiveness II (SIVE II) study. BMJ Open. 2017; 7(2): P. e014200.
163. Jackson R.J. et al. Oseltamivir, zanamivir and amantadine in the prevention of influenza: a systematic review//Journal of Infection. - 2011. - Т. 62. - N. 1. - С. 14 - 25.
164. Ikematsu H, Hayden FG, Kawaguchi K, et al. Baloxavir marboxil for prophylaxis against influenza in household contacts. N Engl J Med 2020; 383: 309-20.9.
165. Якимова С.С. Стратегия противовирусной терапии при гриппе как лечение и профилактика тяжелых осложнений: обзор результатов клинических исследований препарата Арбидол. Consilium Medicum. 2010; 12 (4): С. 21 - 24.
166. Clinical practice guidelines for influenza. Geneva: World Health Organization; 2024.
Licence: CC BY-NC-SA 3.0 IGO.
167. Beran J. et al. Inosine pranobex is safe and effective for the treatment of subjects with confirmed acute respiratory viral infections: analysis and subgroup analysis from a Phase 4, randomised, placebo-controlled, double-blind study//BMC Infectious Diseases. - 2016. - Т. 16. - С. 1 - 10.
168. Цыркунов В.М. Инозину пранобексу-50 лет: этиологические и клинические эпитопы (обзор недавних данных)//Лечебное дело: научно-практический терапевтический журнал. - 2020. - N. 3. - С. 15 - 20.
169. Эсауленко Е.В. и др. Современные аспекты терапии острых респираторных вирусных инфекций (систематический обзор)//Журнал инфектологии. - 2025. - Т. 16. - N. 4. - С. 23 - 31.
Приложение А1
СОСТАВ
РАБОЧЕЙ ГРУППЫ ПО РАЗРАБОТКЕ И ПЕРЕСМОТРУ
КЛИНИЧЕСКИХ РЕКОМЕНДАЦИЙ
1. Бабак С.Л. - д.м.н., профессор кафедры фтизиатрии и пульмонологии НОИ клинической медицины им. Н.А. Семашко ФГБОУ ВО "Российский университет медицины" Минздрава России.
2. Горелов А.В. - академик РАН, профессор, заместитель директора по научной работе ФБУН "Центральный НИИ эпидемиологии" Роспотребнадзора.
3. Жданов К.В. - член-корреспондент РАН, заслуженный деятель науки РФ д.м.н., профессор, заведующий кафедрой инфекционных болезней Медицинского института СПбГУ, директор научно-клинического центра Федеральное государственное бюджетное учреждение "Федеральный научно-клинический центр инфекционных болезней Федерального медико-биологического агентства" (ФГБУ ФНКЦИБ ФМБА России).
4. Зайцев А.А. - д.м.н. профессор ФГКУ "Главный военный клинический госпиталь им. академика Н.Н. Бурденко" главный пульмонолог МО РФ.
5. Кожевникова Г.М. - д.м.н., профессор, заведующая кафедрой инфекционных болезней с курсами эпидемиологии и фтизиатрии РУДН имени Патриса Лумумбы.
6. Кравченко И.Э. - д.м.н.. профессор кафедры инфекционных болезней ФГБОУ ВО "Казанский государственный медицинский университет" Минздрава России.
7. Лиознов Д.А. - д.м.н., директор ФГБУ "НИИ гриппа им. А.А. Смородинцева" Минздрава России.
8. Малявин А.Г. - д.м.н., профессор, профессор кафедры фтизиатрии и пульмонологии НОИ клинической медицины им. Н.А. Семашко ФГБОУ ВО "Российский университет медицины" Минздрава России, главный внештатный пульмонолог Минздрава России по ЦФО, генеральный директор Центра респираторной медицины.
9. Новак К.Е. - к.м.н. доцент, доцент кафедры инфекционных болезней взрослых и эпидемиологии ФГБОУ ВО "Санкт-Петербургский государственный педиатрический медицинский университет" Минздрава России.
10. Петров В.А. - д.м.н, профессор, заведующий научно-образовательным отделом МРНЦ им. А.Ф. Цыба - Филиала ФГБУ "НМИЦ радиологии" Минздрава России, заведующий кафедрой инфекционных болезней, общественного здоровья и здравоохранения ИАТЭ НИЯУ МИФИ.
11. Позднякова М.Г. - к.м.н. доцент, доцент кафедры инфекционных болезней взрослых и эпидемиологии ФГБОУ ВО "Санкт-Петербургский государственный педиатрический медицинский университет" Минздрава России.
12. Попов А.Ф. - д.м.н., профессор, департамент ординатуры и дополнительного образования Школы медицины и наук о жизни Дальневосточного федерального университета.
13. Пшеничная Н.Ю. - д.м.н., профессор, заместитель директора по клинико-аналитической работе ФБУН "Центральный НИИ эпидемиологии" Роспотребнадзора.
14. Усенко Д.В. - д.м.н., руководитель образовательного центра, ведущий научный сотрудник клинического отдела инфекционной патологии ФБУН "Центральный НИИ эпидемиологии" Роспотребнадзора.
15. Чеботарева Т.А. - д.м.н., профессор, заведующая кафедрой детских инфекционных болезней ФГБОУ "ДПО РМАНПО" Минздрава России, ученый секретарь Ученого совета Федеральное государственное бюджетное образовательное учреждение дополнительного профессионального образования "Российская медицинская академия непрерывного профессионального образования" Министерства здравоохранения Российской Федерации.
16. Чуланов В.П. - д.м.н., профессор, заместитель директора по научной работе и инновационному развитию ФГБУ "НМИЦ Фтизиопульмонологии и инфекционных болезней" МЗ РФ.
17. Эсауленко Е.В. - д.м.н., профессор, заведующая кафедрой инфекционных болезней взрослых и эпидемиологии ФГБОУ ВО "Санкт-Петербургский государственный педиатрический медицинский университет" Минздрава России.
Все члены рабочей группы являются членами Национальной ассоциации специалистов по инфекционным болезням имени академика В.И. Покровского (НАСИБ) или Российского научного медицинского общества терапевтов (РНМОТ).
Конфликт интересов отсутствует.
Приложение А2
МЕТОДОЛОГИЯ РАЗРАБОТКИ КЛИНИЧЕСКИХ РЕКОМЕНДАЦИЙ
Целевая аудитория клинических рекомендаций:
1. Врач-инфекционист
2. Врач-терапевт
3. Врач-гастроэнтеролог
4. Врач общей практики (семейный врач)
5. Студенты медицинских ВУЗов, ординаторы, аспиранты
В данных клинических рекомендациях все сведения ранжированы по уровню достоверности (доказательности) в зависимости от количества и качества исследований по данной проблеме.
Определение уровней достоверности доказательств и убедительности рекомендаций для диагностических вмешательств
Таблица П1 - Уровни достоверности доказательности для диагностических вмешательств
УДД
Иерархия дизайнов клинических исследований по убыванию уровня достоверности доказательств от 1 до 5
1
Систематические обзоры исследований с контролем референсным методом <1>
2
Отдельные исследования с контролем референсным методом
3
Исследования без последовательного контроля референсным методом или исследования с референсным методом, не являющимся независимым от исследуемого метода
4
Несравнительные исследования, описание клинического случая
5
Имеется лишь обоснование механизма действия или мнение экспертов
--------------------------------
<1> Общепринятым стандартом КИ диагностических вмешательств является одномоментный дизайн исследования, в котором к каждому включенному пациенту параллельно и в одинаковых условиях применяются исследуемый диагностический метод и референсный метод, являющийся "золотым стандартом" диагностики изучаемого заболевания или состояния, при этом исследуемый и референсный методы должны применяться независимо друг от друга (т.е. исследуемый метод не может быть частью референсного) и должны интерпретироваться исследователем без знания результатов применения другого метода (рекомендуется использовать ослепление)
Таблица П2 - Шкала определения УУР для диагностических вмешательств
УУР
Иерархия дизайнов клинических исследований по убыванию уровня достоверности доказательств от 1 до 5
А
Однозначная (сильная) рекомендация (все исследования имеют высокое или удовлетворительное методологическое качеств, их выводы по интересующим исходам являются согласованными)
В
Неоднозначная (условная) рекомендация (не все исследования имеют высокое или удовлетворительное методологическое качество и/или их выводы по интересующим исходам не являются согласованными)
С
Низкая (слабая) рекомендация - отсутствие доказательств надлежащего качества (все исследования имеют низкое методологическое качество и их выводы по интересующим исходам не являются согласованными)
Таблица П3. Возможные комбинации УДД и УУР для диагностических вмешательств
УДД
Критерии определения УУР
Итоговый УУР
1=Наиболее достоверные доказательства:
систематические обзоры исследований с контролем референсным методом
Одновременное выполнение двух условий:
1. Все исследования имеют высокое или удовлетворительное методологическое качество;
2. Выводы исследований по интересующим
исходам являются согласованными <*>
A
Выполнение хотя бы одного из условий:
1. Не все исследования имеют высокое или удовлетворительное методологическое качество;
2. Выводы исследований по интересующим исходам не являются согласованными <*>
B
Выполнение хотя бы одного из условий:
1. Все исследования имеют низкое методологическое качество;
2. Выводы исследований по интересующим исходам не являются согласованными <*>
C
2=Отдельные исследования с контролем референсным методом
Одновременное выполнение двух условий: 1. Все исследования имеют высокое или удовлетворительное методологическое качество; 2. Выводы исследований по интересующим исходам являются согласованными <*>
A
Выполнение хотя бы одного из условий: 1. Не все исследования имеют высокое или удовлетворительное методологическое качество; 2. Выводы исследований по интересующим исходам не являются согласованными <*>
B
Выполнение хотя бы одного из условий: 1. Все исследования имеют низкое методологическое качество; 2. Выводы исследований по интересующим исходам не являются согласованными <*>
C
3=Исследования без последовательного контроля референсным методом или исследования с референсным методом не являющимся независимым от исследуемого метода
Выполнение хотя бы одного из условий:
1. Не все исследования имеют высокое или удовлетворительное методологическое качество; 2. Выводы исследований по интересующим исходам не являются согласованными <*>
B
Выполнение хотя бы одного из условий:
1. Все исследования имеют низкое методологическое качество;
2. Выводы исследований по интересующим исходам не являются согласованными <*>
C
4=Несравнительные исследования, описание клинического случая
C
5=Наименее достоверные доказательства: имеется лишь обоснование механизма действия или мнение экспертов
C
--------------------------------
<*> Если оценивается одно КИ, то данное условие не учитывается.
Определение уровня достоверности доказательств и убедительности рекомендаций для лечебных, реабилитационных, профилактических вмешательств
Таблица П4 - Уровни достоверности доказательности для лечебных, реабилитационных, профилактических вмешательств
УДД
Иерархия дизайнов клинических исследований по убыванию уровня достоверности доказательств от 1 до 5
1
Систематический обзор рандомизированных клинических исследований с применением мета-анализа
2
Отдельные рандомизированные клинические исследования и системные обзоры исследований любого дизайна за исключением рандомизированных клинических исследований с применением мета-анализа
3
Нерандомизированные сравнительные исследования, в том числе когортные исследования
4
Несравнительные исследования, описание клинического случая или серии случаев, исследование "случай-контроль"
5
Имеется лишь обоснование механизма действия вмешательства (доклинические исследования) или мнения экспертов
Таблица П5 - Шкала определения уровни убедительности рекомендаций для лечебных, реабилитационных, профилактических вмешательств
УУР
Расшифровка
A
Однозначная (сильная) рекомендация (все рассматриваемые критерии эффективности (исходы) являются важными, все исследования имеют высокое или удовлетворительное методологическое качество, их выводы по интересующим исходам являются согласованными)
B
Неоднозначная (условная) рекомендация (не все критерии эффективности (исходы) являются важными, не все исследования имеют высокое или удовлетворительное методологическое качество и/или их выходы по интересующим исходам не являются согласованными)
C
Низкая (слабая) рекомендация - отсутствие доказательств надлежащего качества (все рассматриваемые критерии эффективности (исходы) являются неважными, все исследования имеют низкое методологическое качество и их выводы по интересующим исходам не являются согласованными)
Порядок обновления клинических рекомендаций
Клинические рекомендации обновляются каждые 3 года.
Приложение А3
СПРАВОЧНЫЕ МАТЕРИАЛЫ,
ВКЛЮЧАЯ СООТВЕТСТВИЕ ПОКАЗАНИЙ К ПРИМЕНЕНИЮ
И ПРОТИВОПОКАЗАНИЙ, СПОСОБОВ ПРИМЕНЕНИЯ И ДОЗ ЛЕКАРСТВЕННЫХ
ПРЕПАРАТОВ, ИНСТРУКЦИИ ПО ПРИМЕНЕНИЮ
ЛЕКАРСТВЕННОГО ПРЕПАРАТА
Данные клинические рекомендации разработаны с учетом следующих нормативно-правовых документов:
1. Федеральный закон от 17 сентября 1998 г. N 157-ФЗ "Об иммунопрофилактике инфекционных заболеваний".
2. Федеральный закон Российской Федерации от 29 ноября 2010 г. N 326-ФЗ "Об обязательном медицинском страховании в Российской Федерации".
3. Федеральный закон от 21 ноября 2011 г. N 323-ФЗ "Об основах охраны здоровья граждан в Российской Федерации".
4. Приказ Минздравсоцразвития России от 9 августа 2005 г. N 494 "О порядке применения лекарственных средств у больных по жизненным показаниям".
5. Приказ Минздравсоцразвития России от 27 декабря 2011 г. N 1664н "Об утверждении номенклатуры медицинских услуг".
6. Приказ Минздравсоцразвития России от 31 января 2012 г. N 69н "Об утверждении Порядка оказания медицинской помощи взрослым больным при инфекционных заболеваниях".
7. Приказ Минздрава России от 2 мая 2023 г. N 205н "Об утверждении Номенклатуры должностей медицинских работников и фармацевтических работников".
8. Приказ Минздрава России от 7 октября 2015 г. N 700н "О номенклатуре специальностей специалистов, имеющих высшее медицинское и фармацевтическое образование".
9. Приказ Минздрава России от 17 декабря 2015 г. N 1024н "О классификации и критериях, используемых при осуществлении медико-социальной экспертизы граждан федеральными государственными учреждениями медико-социальной экспертизы".
10. Приказ Минздрава России от 10 мая 2017 г. N 203н "Об утверждении критериев оценки качества медицинской помощи".
11. СанПиН 3.3686-21 "Санитарно-эпидемиологические требования по профилактике инфекционных болезней".XXXIV. Профилактика гриппа и других острых респираторных вирусных инфекций (постановление Главного государственного санитарного врача РФ от 28.01.2021 N 2).
12. Приказ Министерства здравоохранения Российской Федерации от 5 августа 2003 г. N 330 "О мерах по совершенствованию лечебного питания в лечебно-профилактических учреждениях Российской Федерации".
13. Приказ Министерства здравоохранения Российской Федерации от 21 июня 2013 г. N 395н "Об утверждении норм лечебного питания".
14. Приказ Министерства здравоохранения Российской Федерации и от 23 сентября 2020 г. N 1008н "Об утверждении порядка обеспечения пациентов лечебным питанием".
Соответствие клинических синдромов патогенетическим механизмам и морфологическому субстрату
N
Синдром
Клинические проявления
Патогенетическое обоснование
Морфологический субстрат
1
Интоксикация
(постоянно при эпидемическом гриппе, в межэпидемический период может быть выражена минимально или отсутствовать)
Выраженная слабость, снижение аппетита, головная боль, боли в глазных яблоках, миалгия, артралгия
"Цитокиновый шторм" - гиперпродукция провоспалительных цитокинов на фоне недостаточности противовоспалительных. Наиболее типична их гиперпродукция пораженными вирусом альвеолярными макрофагами.
Рассматривается и как неспецифическая системная воспалительная реакция.
Неравномерное полнокровие, обратимые альтеративные изменения изменения клеток в различных органах.
Характерные вирусиндуцированные изменения в респираторных отделах легких.
2
Лихорадка
(постоянно при эпидемическом гриппе, в межэпидемический период может быть выражена минимально или отсутствовать)
Повышение температуры тела до 38,5 - 40 °C
Типовой патологический процесс, возникающий при действии пирогенов, вследствие перестройки центров терморегуляции на новый уровень функционирования
Отсутствует
3
Трахеит
(очень характерен для тяжелого течения в любой период).
В межэпидемический период возможен назофарингит.
Ощущение "першения", "саднения", "жжения" за грудиной (по ходу трахеи), мучительный сухой кашель
Гематогенное или контактное распространение вируса на эпителий респираторных путей. Вирус гриппа тропен к мерцательному эпителию респираторного тракта.
Вирус гриппа, размножаясь в клетках цилиндрического эпителия, вызывает их альтернативные изменения. Некроз эпителия может приводить к вирусемии и способствует присоединению вторичной бактериальной микробиоты, прежде всего стафилококков.
4
Геморрагический
(только в эпидемический период, частота существенно варьирует)
Носовые кровотечения, геморрагические высыпания. При тяжелом и нарастающем токсикозе уже в течение 1 - 2 суток заболевания может развиться бронхит с геморрагическим компонентом.
Обусловлен тропностью вируса гриппа к сосудистой стенке, приводящее к нарушению тонуса, эластичности, проницаемости сосудистой стенки, ломкости капилляров. Нарушение микроциркуляции.
Распространенные полнокровие и кровоизлияния (чаще диапедезные, петехиальные) в легких и других органах
5
Диспепсический
(только в некоторые эпидемические периоды)
Диарея - отличительная особенность гриппа, вызванного вирусом гриппа A/H1N1 pdm09. Больные отмечают дискомфорт в животе, диарея развивается на 2 - 3-и сутки от начала болезни. Характер стула водянистый, без патологических примесей, с частотой 2 - 11 раз/сут. Функция кишечника, как правило, нормализуется через 1 - 2 сутки. Снижение аппетита до анорексии, тошнота иногда рвота, боли в животе чаще в эпигастральной области.
Тропизм некоторых штаммов вируса гриппа к эпителию тонкой кишки
При гистологическом изучении отмечаются цитопролиферативные изменения энтероцитов, в которых вирус может определяться различными методами. Отмечается их увеличение в объеме и бледное окрашивание. В лимфатическом аппарате кишечника вначале определяется умеренная гиперплазия дендритных клеток. В дальнейшем энтероциты, иногда на значительном протяжении, некротизируются.
6
Менингеальный
(обычно в эпидемический период, частота в разные годы варьирует)
Головная боль, рвота, легкая ригидность затылочных мышц, иногда "затуманенное" сознание
Существование нейротропных штаммов, способных индуцировать появление в ликворе антител и интерферона
Наличие в ЦНС:
- гемо- и ликвородинамических изменений
- прямого цитопатического действия вируса на головной мозг (прежде всего в мягких мозговых оболочках и хориодальных сплетениях)
7
Иммунодефицит
(может развиваться как в эпидемический, так и межэпидемический периоды)
Легкость развития "постгриппозных" осложнений, прежде всего пневмоний.
Способность многих штаммов вируса гриппа к цитопатическому эффекту в центральных и периферических органах иммуногенеза
Выявление вируса (его РНК или антигенов) в органах иммуногенеза, наряду с характерными цитопатическими изменениями
8
Респираторный дистресс-синдром:
или тяжелое альвеолярное повреждение (характерно для некоторых эпидемических периодов)
Острая дыхательная недостаточность развивается в течение нескольких дней, часов или даже минут.
Сначала человек испытывает одышку, обычно сопровождаемую быстрым поверхностным дыханием. Кожа покрывается пятнами или синеет. Затем наступает летальный исход.
Сочетание воспалительных, некробиотических, десквамативных, дистрофических изменений, циркуляторных расстройств и регенераторных процессов в легких
Альвеолы, заполненные отечной серозно-геморрагической жидкостью, содержащей фибрин, мононуклеары и нейтрофильные гранулоциты, с формированием "гиалиновых мембран", гипоксемию, приводящих к летальному исходу
Критерии оценки тяжести течения гриппа
Таблица 1. Критерии оценки тяжести течения гриппа
Признак
Характеристика признака
Легкая степень тяжести
Средняя степень тяжести
Тяжелая степень тяжести
Очень тяжелая степень
Лихорадка, проявления интоксикации
Лихорадка до 38,5 °C
Лихорадка от 38,6 до 39,5 °C
Лихорадка более 39,6 °C.
Сильная головная боль, ломота во всем теле, бессонница, анорексия, (отсутствие аппетита).
Лихорадка свыше 40,0 °C.
Бурно развивающиеся симптомы интоксикации.
Пульс и систолическое артериальное давление (САД)
Пульс - менее 90 уд./мин. САД - 110 мм рт. ст. и выше
Пульс 90 - 120 уд./мин. САД менее 110 мм рт. ст.
Пульс более 120 уд./мин., нередко аритмичен. САД менее 90 мм рт. ст. Тоны сердца глухие.
Пульс более 120 уд./мин., нередко аритмичен. САД менее 90 мм рт. ст. Тоны сердца глухие.
ЧДД
16 - 23
Более 24
Более 28
Более 28
Выраженность катаральных явлений
Умеренная головная боль и катаральные явления (умеренный кашель, насморк)
Сухой мучительный кашель с болями за грудиной
Болезненный, мучительный кашель, боли за грудиной
Катаральные явления не выражены
Тошнота
Отсутствует
Возможна
Часто
Возможна
Рвота
Отсутствует
Отсутствует
Возможна
Часто
Осложнения
Нет
Имеются
Имеются
Неотложные состояния. Геморрагический токсический отек легких и смертельный исход от дыхательной и сердечно-сосудистой недостаточности.
Менингеальный синдром
Отсутствует
Отсутствует
Возможен
Часто
Нарушение сознания
Отсутствует
Отсутствует
Оглушение, сопор
Сопор, кома
Судороги
Отсутствуют
Отсутствуют
Возможны
Возможны
Бред, делирий
Отсутствуют
Отсутствуют
Возможны
Часто
Длительность заболевания
До 6 дней
6 - 8 дней
9 дней и более
Молниеносное течение
Таблица 2. Классификация гриппа по тяжести в соответствии с рекомендациями ВОЗ [62]
Форма тяжести
Клинические признаки
Неосложненный грипп
Легкая Среднетяжелая Тяжелая
Лихорадка, кашель, боль в горле, насморк, головная боль, мышечные боли, недомогание, отсутствие одышки. У больного могут присутствовать некоторые или все из перечисленных симптомов.
Симптомы поражения желудочно-кишечного тракта: диарея или рвота, отсутствие признаков дегидратации организма.
Наличие у некоторых больных атипичных симптомов или атипичной клинической картины гриппа (например, отсутствие лихорадки).
Осложненный грипп
Тяжелая/Крайне тяжелая
Одышка, гипоксия и/или рентгенологические признаки поражения нижних дыхательных путей (пневмония), признаки поражения ЦНС (энцефалопатия, энцефалит), тяжелая дегидратация организма, наличие вторичных осложнений: почечная недостаточность, полиорганная недостаточность, септический шок. Наличие иных осложнений: рабдомиолиз, миокардиты
Обострение хронических заболеваний: бронхиальной астмы, ХОБЛ, хронического гепатита, почечной недостаточности, сахарного диабета, сердечно-сосудистых заболеваний (например, застойной сердечной недостаточности)
Любые другие заболевания, требующие госпитализации (например, бактериальная пневмония)
Любые другие заболевания и симптомы, указывающие на прогрессирование заболевания
Правила забора материала для лабораторного исследования на грипп [75]
- Мазки со слизистой оболочки носоглотки и задней стенки ротоглотки берут после полоскания полости рта кипяченой водой комнатной температуры. Если полость носа заполнена слизью, перед процедурой рекомендуется провести высмаркивание. В течение 6-ти часов перед процедурой нельзя использовать медикаменты, орошающие носоглотку или ротоглотку и препараты для рассасывания во рту. У взрослых мазки со слизистой носоглотки берут сухим стерильным назофарингеальным аппликатором-щеткой стерильной на пластиковой палочке или сухим стерильным зондом из полистирола с вискозным тампоном (Зонд-тампон медицинский одноразовый, стерильный) (предпочтительно для сбора биологического материала для ПЦР с целью последующей изоляции культуры вируса). Зонд вводят легким движением по наружной стенке носа на глубину 2 - 3 см до нижней раковины, слегка опускают книзу, вводят в нижний носовой ход под нижнюю носовую раковину, делают вращательное движение и удаляют вдоль наружной стенки носа. Общая глубина введения зонда должна составлять примерно половину расстояния от ноздри до ушного отверстия (не менее 5 см).
- Мазки из ротоглотки берут сухим стерильным зондом из полистирола с вискозным тампоном (Зонд-тампон медицинский одноразовый, стерильный) вращательными движениями с поверхности миндалин, небных дужек и задней стенки ротоглотки, прижимая язык пациента шпателем.
- Мокроту (при глубоком откашливании) и эндотрахеальный аспират собирают в стерильные одноразовые герметично закрывающиеся контейнеры (Контейнер одноразовый медицинский полимерный стерильный) натощак после чистки зубов и полоскания полости рта водой. Пациента просят сделать несколько глубоких вдохов с задержкой дыхания на несколько секунд, затем с силой выдохнуть, что способствует появлению продуктивного кашля и очищению верхних дыхательных путей от мокроты. Для получения эндотрахеального аспирата затем присоединяют мукус-экстрактор (Устройство удаления мокроты с отрицательным давлением) через трубку-переходник к отсосу катетер вводится в глотку через полость рта, в результате чего провоцируется кашлевой рефлекс и проводится извлечение трахеального содержимого через стерильный катетер (6 - 7 размера) с помощью отсоса. Для получения индуцированной мокроты рекомендуется использовать упражнения дыхательной гимнастики и вибрационный массаж грудной клетки. Наибольшего эффекта достигают с помощью ингаляций с использованием гипертонического раствора натрия хлорида**.
- Аутопсийный материал забирают стерильным инструментом из зоны поврежденной ткани объемом 1 - 3 см3 инструментами (индивидуально для каждого органа).
- Каждый образец помещают в отдельную транспортную емкость со стабилизирующей средой и/или в пробирку с транспортной средой. Материал для исследования должен быть нативным (без фиксации формалином).
Алгоритм клинической сортировки пациентов с ГПЗ

Показания для перевода в отделение реанимации при установленном диагнозе гриппа (достаточно одного из критериев)
- начальные проявления и клиническая картина быстро прогрессирующей острой дыхательной недостаточности;
- нарастающая и выраженная одышка;
- цианоз;
- ЧД более 30 в минуту;
- SpO2 менее 90%;
- артериальное давление АД сист. менее 90 мм рт. ст.;
- шок (мраморность конечностей, акроцианоз, холодные конечности, симптом замедленного сосудистого пятна (более 3 сек.), лактат более 2 ммоль/л);
- дисфункция центральной нервной системы (оценка по шкале комы Глазго менее 15 баллов);
- острая почечная недостаточность (мочеотделение менее 0,5 мл/кг/ч в течение 1 часа или повышение уровня креатинина в два раза от нормального значения);
- печеночная дисфункция (увеличение содержания билирубина выше 20 мкмоль/л в течение 2-х дней или повышение уровня трансаминаз в два раза и более от нормы);
- коагулопатия (число тромбоцитов менее 100 тыс./мкл или их снижение на 50% от наивысшего значения в течение 3-х дней)
Транспортировка пациента осуществляется силами профильного отделения после консультации и в сопровождении врача-анестезиолога-реаниматолога.
Принципы респираторной поддержки при ОРДС, вызванном вирусом гриппа
Респиратор медицинский
Респиратор медицинский для проведения респираторной поддержки больным с ОРДС, вызнанном гриппом A(HlNl)pdmQ9, должен удовлетворять следующим условиям:
- Современный респиратор для интенсивной терапии;
- Автоматическая компенсация объема вследствие компрессии газа в контуре (или измерение в Y-трубке);
- Экран, позволяющий наблюдать за кривыми давлением/время и поток/время;
- Мониторинг давления плато;
- Измерение "внутреннего" PEEP или общего PEEP (PEEPtot = PEEP + PEEPi).
Для транспорта больных внутри стационара рекомендуется использование транспортных респираторов последнего поколения, позволяющих проводить точную настройку PEEP, дыхательного объема (Vт) и фракции кислорода во вдыхаемой смеси (FiO2) и оснащенные системами мониторинга, близкими к таковым у реанимационных респираторов.
Режимы вентиляции
Так как ни один режим респираторной поддержки не продемонстрировал свое преимущество при ОРДС. рекомендован выбор вентиляции, контролируемой по объему, вспомогательно-контролируемый режим (VAC). Данный режим наиболее распространенный в современных ОРИТ и наиболее простой. Также рекомендован выбор постоянного ннспираторного потока (прямоугольный профиль), 50 - 60 л/мин и использование инспираторной паузы 0,2 - 0,3 сек (для возможности проведения мониторинга давления плато).
Дыхательный объем
Рекомендовано использование дыхательного объема (Vт) 6 мл-кг должной массы тела. Должная масса тела рассчитывается по формуле:
- Должная масса тела = X + 0,91 (рост в см - 152,4).
Женщины: X = 45,5. Мужчины: X = 50.
В таблице ниже представлен рекомендуемый Vт в зависимости от пола пациента и его роста:
Рост (см)
50
55
60
65
70
75
30
35
90
95
00
Женщины Vт (мл)
60
90
15
40
70
95
25
50
30
05
35
Мужчины Vт (мл)
90
15
40
70
95
25
50
30
05
35
60
Частота дыхания
Рекомендовано использование частоты дыхания 20 - 55/мин. которая регулируется для достижения PCO2, при котором pH находится в диапазоне от 7,30 до 7,45. Изначально, выбирается частота дыхания, позволяющая добиться той же минутной вентиляции, что и до перевода больного на протективную вентиляцию (с Vт 6 мл кг)
PEEP
Рекомендован выбор такого уровня PEEP, чтобы добиться давления плато в диапазоне 28 - 30 см H2O, и при этом, общее PEEP (PEEP + PEEPi) не превышало бы 20 см H2O и не было бы ниже 5 см H2O, т.е. PEEP должно быть в диапазоне 5 - 20 см H2O.
Изначально PEEP выставляется на 8 - 10 см H2O, затем повышается на 2 см H2O каждые 3 - 5 мин для достижения нужного давления плато (28 - 30 см H2O).
При использовании Vт 6 мл кг, такой уровень PEEP обычно не вызывает нарушения гемодинамики. При возникновении артериальной гипотензии во время повышения уровня PEEP, рекомендовала временная отсрочка повышения PEEP до восполнения объема циркулирующей жидкости.
FiO2
Рекомендовано использование FiO2 30 - 100%, которая регулируется для достижения показателен оксигенации:
- 88%
SpO2
95%
- 55 мм рт ст.
PaO2
80 мм рт ст.
Седация миорелаксация
При тяжелых формах ОРДС в течение первых 24 - 48 часов рекомендована глубокая седация и начальная миорелаксация больного. Затем необходима адаптация седации для достижения частоты дыхания
35. мин. хорошей синхронизации больного с респиратором.
Маневры рекрутирования
Маневры рекрутирования не могут быть рекомендованы для всех больных ОРДС. Маневры рекрутирования рекомендованы при развитии тяжелой десатурации во время случайного отсоединения контура от респиратора пли аспирации секрета. Так как проведение данной процедуры может осложниться гемодинамическими нарушениями и баротравмой, маневры рекрутирования должны проводиться врачом (не медсестрой!), под тщательным клиническим контролем параметров больного. Методика проведения маневра: СРАР 40 см H2O в течение 40 сек шли транзиторное повышение PEEP (для достижения давления плато = 40 см H2O).
Трахеальная аспирация
Для предотвращения дерекрутирования и десатурации рекомендовано проведение аспирации трахеобронхиального секрета без отсоединения контура от респиратора. Для зашиты медицинского персонала рекомендовано использование закрытой системы аспирации.
Увлажнение вдыхаемой смеси
Метод выбора кондиционирования воздушной смеси в данной ситуации - тепповлагообменник (ТВО). При развитии респираторного ацидоза необходимо заменить ТВО на увлажнитель/подогреватель медицинского кислорода. (для уменьшения инструментального мертвого пространства).
Фильтрации выдыхаемой смеси
Фильтр между экспираторным контуром и экспираторным блоком респиратора позволяет защитить окружающую среду от вирусной контаминации. Фильтр абсолютно необходим, если используется увлажнитель/подогреватель медицинского кислорода. Установка экспираторного фильтра позволяет избежать контаминации окружающей среды, независимо от способа увлажнения. В случае использования увлажнителя-подогревателя данный фильтр должен меняться регулярно, т.к. происходит его заполнение влагой.
Провальная позиция
- Сеансы от 6 до 18 часов:
- Оценка эффективности: PO2 через 1 и 4 часа:
- Фиксация интубационной трубки и катетеров во время смены позиции;
- Профилактика пролежней +++;
- Изменение положения головы и рук каждый час.
Ингаляционный NO
- Начальная доза: 5 ppm:
- Подача газа в инспираторную часть дыхательного контура
- Использование привычных систем доставки для отделения;
- Оптимально - синхронизация с инсуффляцией (
);
- Ежедневные попытки снижения дозы (2.5, 1, 0.2 ppm).
Отлучение от респиратора
Рекомендовано ежедневное проведение сеанса спонтанной вентиляции у больных, которые соответствуют следующим критериям:
- Отсутствие потребности в вазопрессорах; C01CA Адренергические и дофаминергические средства
- Отсутствие седации;
- Выполнение простых команд.
Рекомендовано проводить сеанс спонтанной вентиляции в режиме: PS 7 см H2O, PEEP = 0, FiO2 от 21 до 40%. Максимальная продолжительность сеанса - 2 часа, при плохой переносимости спонтанной вентиляции необходимо его немедленное прекращение. При хорошей переносимости сеанса спонтанной вентиляции больному показана экстубация.
Дифференциальная диагностика гриппа и других ОРВИ
Признаки
Нозологическая форма ОРВИ
Птичий грипп
Сезонный грипп
ТОРС <*>
Пара-грипп
РС-инфекция <**>
Аденовирусная инфекция
Риновирусная инфекция
Возбудитель
Вирус гриппа A (H5N1)
Вирусы гриппа: 3 серотипа (A, B, C)
Короновирус SARS
Вирусы пара-гриппа: 5 серотипов (1 - 5)
Респираторно-синтициальный вирус: 1 серотип
Аденовирусы: 49 серотипов (1 - 49)
Риновирусы: 114 серотипов (1 - 114)
Инкубационный период
1 - 7 сут., в среднем 3 сут.
От нескольких часов до 1,5 суток
2 - 7 суток, иногда до 10 суток
2 - 7 сут, чаще 3 - 4 сут
3 - 6 сут
4 - 14 сут
23 сут
Начало
Острое
Острое
Острое
Постепенное
Постепенное
Постепенное
Острое
Течение
Острое
Острое
Острое
Подострое
Подострое, иногда затяжное
Затяжное, волнообразное
Острое
Ведущий клинический синдром
Интоксикация
Интоксикация
Дыхательная недостаточность
Катаральный
Катаральный, дыхательная недостаточность
Катаральный
Катаральный
Выраженность интоксикации
Сильная
Сильная
Сильно выраженная
Слабая или умеренная
Умеренная или слабая
Умеренная
Слабая
Длительность интоксикации
7 - 12 сут
2 - 5 сут
5 - 10 сут
1 - 3 сут
2 - 7 сут
8 - 10 сут
1 - 2 сут
Температура тела
38 °C и выше
Чаще 39 °C и выше, но может быть субфебрильная
38 °C и выше
37 - 38 °C, может длительно сохраняться
Субфебрильная, иногда нормальная
Фебрильная или субфебрильная
Нормальная или субфебрильная
Катаральные проявления
Отсутствуют
Умеренно выражены, присоединяются позднее
Умеренно выражены, экссудация слабая
Выражены с первого дня течения заболевания. Осиплость голоса
Выражены постепенно нарастают
Сильно выражены с первого дня течения заболевания
Выражены с первого дня течения заболевания.
Ринит
Отсутствует
Затруднение носового дыхания, заложенность носа. Серозные, слизистые или
Возможен в начале заболевания
Затруднение носового дыхания, заложенность носа
Заложенность носа, необильное серозное отделяемое
Обильное слизисто-серозное отделяемое, резкое затруднение носового дыхания
Обильное серозное отделяемое, носовое дыхание затруднено или отсутствует
Кашель
Выраженный
Сухой, мучительный, надсадный, с болями за грудиной, на 3 сут. влажный, до 7 - 10 сут. течения заболевания
Сухой, умеренно выраженный
Сухой, лающий может сохранятся длительное время (иногда до 12 - 21 сут)
Сухой приступообразный (до 3 нед.), сопровождающийся болями за грудиной
Влажный
Сухой, першение в глотке
Изменения слизистых оболочек
Отсутствуют
Слизистая оболочка глотки и миндалин синюшная, умеренно гиперемирована; инъекция сосудов.
Слабая или умеренная гиперемия слизистых оболочек
Слабая или умеренная гиперемия зева, мягкого неба, задней стенки глотки
Слабая Гиперемия слизистых оболочек
Умеренная гиперемия отечность, гиперплазия фолликул миндалин и задней стенки глотки
Слабая гиперемия слизистых оболочек
Физикальные признаки поражения легких
Со 2 - 3-х сут течения заболевания
Отсутствуют, при наличии бронхита - сухие рассеянные хрипы
С 3 - 5-х сут течения заболевания часто выявляют признаки интерстициальной пневмонии
Отсутствуют
Рассеянные сухие и редко влажные среднепузырчатые хрипы, признаки пневмонии
Отсутствуют. При наличии бронхита - сухие, рассеянные хрипы.
Отсутствуют
Ведущий синдром респираторных поражений
Нижний респираторный синдром
Трахеит
Бронхит, острый респираторный дистресс синдром
Ларингит, ложный круп выявляют крайне редко
Бронхит, бронхиолит, возможен бронхоспазм
Ринофарингоконъюнктивит или тонзиллит
Ринит
Увеличение лимфатических узлов
Отсутствует
Отсутствует
Отсутствует
Заднешейные, реже - подмышечные лимфатические лимфоузлы увеличены и умеренно болезненные
Отсутствует
Может быть полиаденит
Отсутствует
Увеличение печени и селезенки
Возможно
Отсутствует
Выявляют
Отсутствует
Симптомы токсического гепатита
Выражено
Отсутствует
Поражение глаз
Отсутствует
Инъекция сосудов склер
Редко
Отсутствует
Отсутствует
Конъюнктивит, кератоконъюнктивит
Инъекция сосудов склер, век, слезотечение, конъюнктивит
Поражение других органов
Диарея, возможно поражение печени, почек, лейко-, лимфо-, тромбоцитопения
Отсутствует
Часто в начале заболевания развивается диарея
Отсутствует
Отсутствует
Может быть экзантема, иногда диарея
Отсутствует
--------------------------------
<*> ТОРС - тяжелый острый респираторный синдром.
<**> РС-инфекция - инфекция, вызванная респираторно-синцитиальным вирусом.
Приложение Б
АЛГОРИТМЫ ДЕЙСТВИЙ ВРАЧА

Приложение В
ИНФОРМАЦИЯ ДЛЯ ПАЦИЕНТА
Грипп - острое вирусное заболевание, пик заболеваемости которым приходится на осеннее-зимний период.
Источник гриппозной инфекции является больной человек со стертыми или явными формами болезни. Путь передачи - воздушно-капельный. Максимально заразным человек является впервые дни заболевания, когда вирус с каплями слизи во время чихания и кашля начинает выделяться во внешнюю среду.
Грипп начинается остро с резкого подъема температуры до 38 °C и выше, с сухим кашлем или першением в горле, и сопровождается симптомами общей интоксикации: ознобом, болями в мышцах, головной болью (лобная область, область надбровных дуг), болью в глазных яблоках; насморк обычно начинается спустя 3 дня после снижения температуры тела. Кашель сопровождаться болью за грудиной. Грипп может протекать тяжело и представлять угрозу жизни человека. Тяжелое течение гриппа сопровождается поражением нижних дыхательных путей с развитием пневмонии и (или) признаками дыхательной недостаточности: появляется одышка или затрудненное дыхание в покое, цианоз носогубного треугольника. При тяжелых формах гриппа могут развиваться отек легких, сосудистый коллапс, отек мозга, геморрагический синдром, присоединяться вторичные бактериальные осложнения.
Помните, что симптомы гриппа не так уж и безобидны, как кажется на первый взгляд. Поэтому при этом заболевании важно не заниматься самолечением, а обратиться к врачу и выполнять все его назначения. Тогда с большой вероятностью заболевание пройдет без осложнений.
Как не заболеть гриппом:
- мыть руки как можно чаще, рекомендуется использование дезинфицирующих салфеток или кожного антисептика;
- избегать контакта лица, особенно носа, рта и глаз, с грязными и даже чистыми руками, другими объектами;
- при кашле, чихании прикрывать рот и нос одноразовыми салфетками, которые после использования нужно выбрасывать;
- сократить время пребывания в местах массового скопления людей и в общественном транспорте;
- избегать контактов с лицами, имеющими признаки заболевания;
- носить медицинскую маску. Маску необходимо менять каждые 4 часа;
- осуществлять влажную уборку в помещениях несколько раз в день, обеспечить проветривание и увлажнение воздуха;
- вести здоровый образ жизни (полноценный сон, сбалансированное питание, физическая активность).
В целях повышения устойчивости организма к респираторным вирусам, в первую очередь, к вирусам гриппа, как мера неспецифической профилактики, могут использоваться различные препараты и средства, повышающие иммунитет. Профилактические лекарственные препараты можно принимать только по рекомендации врача! В случаях появления признаков инфекционного заболевания необходимо немедленно обратиться к врачу за квалифицированной медицинской помощью.
Приложение Г1 - ГN
ШКАЛЫ ОЦЕНКИ, ВОПРОСНИКИ И ДРУГИЕ ОЦЕНОЧНЫЕ ИНСТРУМЕНТЫ
СОСТОЯНИЯ ПАЦИЕНТА, ПРИВЕДЕННЫЕ В КЛИНИЧЕСКИХ РЕКОМЕНДАЦИЯХ
Приложение Г1
ШКАЛА КОМЫ ГЛАЗГО
Название на русском языке: Шкала ком Глазго
Оригинальное название: Glasgow Coma Scale
Источник: Teasdale G.M., Jennett В., 1974
Пирадов М.А., Супонева Н.А., Рябинкина Ю.В., Гнедовская Е.В., Ильина К.А., Юсупова Д.Г. и др. Шкала комы Глазго (Glasgow Coma Scale, GCS): лингвокультурная адаптация русскоязычной версии. Журнал им. Н.В. Склифосовского Неотложная медицинская помощь. 2021; 10(1): 91 - 99. https://doi.org/10.23934/2223-9022-2021-10-1-91-99
Тип: шкала оценки
Содержание:
Признак
Баллы
1. Открывание глаз:
спонтанное
4
на вербальную стимуляцию
3
на боль
2
нет реакции
1
2. Вербальная реакция:
соответствующая
5
спутанная
4
бессвязные слова
3
нечленораздельные звуки
2
нет реакции
1
3. Двигательная реакция:
выполняет словесные команды
6
локализует боль
5
реакция одергивания в ответ на боль
4
сгибание верхних конечностей в ответ на боль (поза декортикации)
3
разгибание верхних конечностей в ответ на боль
2
нет реакции
1
Ключ:
Начальная оценка по шкале Глазго коррелирует с тяжестью церебрального повреждения и прогнозом.
Шкала состоит из трех тестов, оценивающих реакцию открывания глаз, а также речевые и двигательные реакции. За каждый тест начисляется определенное количество баллов. В тесте открывания глаз от 1 до 4, в тесте речевых реакций от 1 до 5, а в тесте на двигательные реакции от 1 до 6 баллов.
Таким образом, шкала Глазго является важным критерием для оценки уровня сознания. Каждая отдельная реакция оценивается в баллах, а уровень сознания выражается суммой баллов по каждому из параметров. Самая низкая оценка - 3 балла, а самая высокая - 15 баллов. Оценка 8 баллов и ниже определяется как кома.
Оценка по шкале 3 - 5 баллов прогностически крайне неблагоприятна, особенно если она сочетается с широкими зрачками и отсутствием окуловестибулярного рефлекса.
Приложение Г2
ШКАЛА SOFA
Оригинальное название: Sequential Organ Failure Assessment (SOFA)
Русское название: шкала SOFA
Источник (официальный сайт разработчиков, публикация с валидацией): https://pubmed.ncbi.nlm.nih.gov/29443733/
Tee Y.S., Fang H.Y., Kuo I.M., Lin Y.S., Huang S.F., Yu M.C. Serial evaluation of the SOFA score is reliable for predicting mortality in acute severe pancreatitis. Medicine (Baltimore). 2018 Feb; 97(7): e9654. doi: 10.1097/MD.0000000000009654.
Тип (подчеркнуть):
- шкала оценки
- индекс
- вопросник
Назначение: определение органной недостаточности
Показатели
Оценка
0
1
2
3
4
PaO2/FiO2
> 400
300 - 399
200 - 299
100 - 199
< 100
Количество тромбоцитов в мл
> 150000
100000 - 149000
50000 - 99999
20000 - 49999
< 20000
Билирубин сыворотки
< 20
20 - 32
33 - 101
102 - 204
> 204
Среднее артериальное давление
> 70 мм рт. ст.
< 70 мм рт. ст. без использования вазопрессоров (C01CA Адренергические и дофаминергические средства)
Использование любой дозы добутамина**. Допамин** < 5 мкг/кг в минуту
Допамин** 5 - 15 мкг/кг в минуту. эпинефрин** < 0.1 мкг/кг в минуту. Норэпинефрин** < 0.1 мкг/кг в минуту.
Допамин** > 15 мкг/кг в минуту. эпинефрин** > 0.1 мкг/кг в минуту. Норэпинефрин** > 0.1 мкг/кг в минуту.
Оценка тяжести комы по Глазго
15
13 - 14
10 - 12
6 - 9
3 - 5
Креатинин сыворотки или диурез
Креатинин сыворотки < 100 мкмоль/л
Креатинин сыворотки 100 - 170 мкмоль/л
Креатинин сыворотки 171 - 299 мозоль/л
Креатинин сыворотки 300 - 400 мкмоль/л. Суточный диурез 200 - 499 мл
Креатинин сыворотки > 440 мкмоль/л. Суточный диурез < 200 мл
Ключ (интерпретация):
PaO2 в мм. рт. ст. FiO2 от 0.21 до 1.00.
Адренергические средства применялись хотя бы 1 час. Дозировка - в мкг/кг в минуту.
0 - наиболее оптимальный параметр, 4 - наиболее аномальный параметр.
Информация должна собираться и оцениваться 1 раз в сутки в течение всего времени нахождения пациента в отделении интенсивной терапии.
Среднее (системное) артериальное давление рассчитывается по формуле:
САД = (АДсист + АДдиаст) / 3.
SOFA индекс равен сумме всех шести показателей.