"Клинические рекомендации "Наследственный сфероцитоз"
МИНИСТЕРСТВО ЗДРАВООХРАНЕНИЯ РОССИЙСКОЙ ФЕДЕРАЦИИ
КЛИНИЧЕСКИЕ РЕКОМЕНДАЦИИ
НАСЛЕДСТВЕННЫЙ СФЕРОЦИТОЗ
Кодирование по Международной статистической классификации болезней и проблем, связанных со здоровьем: D58.0, D58.8, D58.9
Год утверждения (частота пересмотра): 2025
Пересмотр не позднее: 2027
ID: 954_1
Возрастная категория: Взрослые, Дети
Специальность:
Разработчик клинической рекомендации
Российское общество детских онкологов и гематологов, Ассоциация содействия развитию гематологии, трансфузиологии и трансплантации костного мозга "Национальное гематологическое общество"
Одобрено Научно-практическим Советом Минздрава России
Список сокращений
2,3-ДФГ - 2,3-дифосфоглицерат
АЛТ - аланинаминотрансфераза
АСТ - аспартатаминотрансфераза
ЛДГ - лактатдегидрогеназа
МРТ - магнитно-резонансная томография
НС - наследственный сфероцитоз
НТЖ - насыщение трансферрина железом
ОЖСС - общая железосвязывающая способность сыворотки
ОРЭ - осмотическая стойкость эритроцитов
СКБ - серповидно-клеточная болезнь
ТКА - транзиторная красноклеточная аплазия
ЩФ - щелочная фосфатаза
ЭМА-тест - тест с флюоресцентным красителем эозин-5-малеимид
CDAII - врожденная дисэритропоэтическая анемия типа II
Hb - гемоглобин
HbF - фетальный гемоглобин
HPP - наследственный пиропойкилоцитоз
Ig - иммуноглобулин
МСН - среднее содержание гемоглобина в эритроцитах
МСНС - средняя концентрация гемоглобина в эритроцитах
MCV - средний объем эритроцитов
MSCV - средний объем сферичной клетки
RDW - ширина распределения эритроцитов по объему, показатель анизоцитоза
SAO - наследственный овалоцитоз Юго-Восточной Азии
Термины и определения
Анемия - снижение содержания гемоглобина в крови.
Апластический криз - состояние, при котором происходит массивное разрушение эритроидных предшественников в костном мозге.
Вакцинопрофилактика - введение вакцин для профилактики инфекций.
Гемолиз - разрушение эритроцитов.
Гепатобилиарные нарушения - нарушения гепатобилиарной системы, представляющей собой сложный многоуровневый механизм взаимодействия печени, желчных протоков и желчного пузыря.
Глюкуронилтрансферазная система печени - ферментная система печени, катализирующая процесс глюкуронирования (конъюгации) билирубина.
Желтуха - (лат. icterus) - желтушное окрашивание кожи и видимых слизистых оболочек, обусловленное повышенным содержанием в крови и тканях билирубина.
Индекс овалоцитоза эритроцитов - соотношение величин максимальной длины и ширины эритроцитов, измеренных с помощью аппаратно-программного комплекса или окулярмикрометром.
Индекс сферичности эритроцитов - соотношение среднего диаметра и толщины эритроцитов.
Кривая Прайс-Джонса - гистограмма распределения эритроцитов по диаметру, определенному как полусумма измеренных с помощью аппаратно-программного комплекса или окулярмикрометром величин максимальной длины и ширины эритроцитов.
Криогемолиз - нарушение транспорта одновалентных катионов в эритроциты при пониженной температуре, приводящее к разрушению эритроцитов.
Наследственный сфероцитоз (синонимы: синдром Минковского-Щоффара, анемия Минковского-Шоффара, наследственная сфероцитарная гемолитическая анемия) - наследственная гемолитическая анемия вследствие дефекта мембраны эритроцитов, приводящего к характерному изменению формы эритроцитов (сфероциты), которая гетерогенна по степени тяжести клинических проявлений, дефектам мембранных белков и типу наследования.
Неконъюгированный - билирубин не прошедший конъюгирование в гепатоцитах, т.е. непрямой билирубин.
Обтурационная желтуха - желтуха, возникшая при нарушении оттока желчи по внепеченочным желчным протокам.
Осмотическая резистентность эритроцитов - устойчивость к гипотоническим растворам NaCl разной концентрации от 0.9% до 0.22%.
Пенициллинопрофилактика - профилактика инфекций, вызванных чувствительными к пенициллину микроорганизмами, путем назначения антибиотиков пенициллиновой группы.
Ретикулоцитоз - повышение числа ретикулоцитов в периферической крови.
Ретикулоцитопения - снижение числа ретикулоцитов в периферической крови.
Спленомегалия - увеличение размеров селезенки.
Спленэктомия - хирургическое удаление селезенки.
Тепловые агглютинины - антитела, которые принадлежат к классу IgG и вызывают аггрегацию эритроцитов при температуре 37 °C и выше с последующим их разрушением.
Тромбофилия - патологическое состояние, характеризующееся нарушением системы свертываемости крови, при котором увеличивается риск развития тромбоза.
Хелатор - вещество, образующее устойчивое нетоксичное соединение с металлом (в данном случае с железом), способное покинуть организм.
Хелаторная терапия - использование хелаторов с лечебной целью.
Холелитиаз - камни в желчном пузыре.
Холодовые агглютинины - это антитела, которые чаще всего принадлежат к классу IgM, вызывающие агрегацию эритроцитов при воздействии низких температур с последующим их разрушением с участием системы комплемента.
Цитоскелет эритроцита - сеть связанных между собой белков мембраны эритроцита.
Эктацитометрия - метод исследования деформируемости эритроцитов.
Эндоваскулярная окклюзия - закупорка сосудов специальными склерозирующими веществами (эмболами), введенными непосредственно в нужное место артериального сосуда.
Эритроцитарные индексы - индексы, полученные на автоматическом гематологическом анализаторе при исследовании периферической крови: MCV, MCH, MCHC, RDW.
Эритроцитометрия - измерение размеров эритроцитов с расчетом среднего диаметра эритроцитов, индекса сферичности эритроцитов, индекса овалоцитоза эритроцитов и построение кривой Прайс-Джонса.
de novo - вновь возникшее (перевод с лат. яз.).
1. Краткая информация по заболеванию или состоянию (группы заболеваний или состояний)
1.1 Определение заболевания или состояния (группы заболеваний или состояний)
Наследственный сфероцитоз - наследственная гемолитическая анемия вследствие генетически обусловленного дефекта мембраны эритроцитов, приводящего к характерному изменению формы эритроцитов (сфероциты), которая гетерогенна по степени тяжести клинических проявлений, дефектам мембранных белков и типу наследования [1 - 5].
1.2 Этиология и патогенез заболевания или состояния (группы заболеваний или состояний)
Измененная морфология и более короткая продолжительность жизни эритроцитов при НС связана с дефицитом или дисфункцией одного из элементов цитоскелета эритроцита, функцией которых является поддержание формы, устойчивость к деформации и эластичности эритроцита [1 - 6]. Цитоскелет эритроцита представляет собой белковую сеть на основе спектрина (составляет около 65% поверхности эритроцита), расположенную на билипидном слое цитоплазматической мембраны (рис. 1) [2, 6]. Каждый мономер спектрина (альфа и бета) состоит, главным образом, из повторяющихся единиц (длиной 106 аминокислот), которые сворачиваются в тройную спираль. Соединенные альфа/бета гетеродимеры спектрина формируют лицом к лицу расположенные тетрамеры, в то время как другой конец гетеродимера спектрина связан с белком полосы 4.1 и актином. В вертикальное соединение с двойным липидным слоем вовлекается два трансмембранных белка, белок полосы 3 и гликофорин C. Белок полосы 3, существующий как димер и тетрадимер in situ в эритроцитах, имеет многообразие участков, соединяющихся с белками. Он может взаимодействовать с анкирином, который связывается с бета-субъединицей спектрина. Кроме того, для связи с белком полосы 4.1 в его N-концевой цитоплазматической области белок полосы 3 взаимодействует с белком полосы 4.2, что обеспечивает дополнительную стабильность цитоскелета. Гликофорин C взаимодействует с белком p55 и белком полосы 4.1, который в свою очередь связывается с бета-субъединицей спектрина. Таким образом, дефицит или дисфункция любого из этих мембранных компонентов в рамках вертикального соединения может ослабить или дестабилизировать цитоскелет, что приведет к нарушению морфологии эритроцита и более короткой продолжительности его жизни [2, 6].
Предполагается, что согласованные движения билипидного слоя и цитоскелета белков в вертикальном и горизонтальном направлениях обеспечивают эластичность мембраны эритроцита и способность к деформации в циркуляции [6].

Рисунок 1. Схема цитосклета мембраны эритроцита. Стрелкой указано нарушение вертикального взаимодействия при наследственной сфероцитозе (заимствована из [1].
Недостаточность или дисфункция одного или более белков вертикального цитоскелета (белков полосы 3, 4.2, анкирина, альфа- или бета-спектрина) приводит к ослаблению вертикального взаимодействия и отрыву билипидного слоя от цитоскелета [2, 5, 6]. По данным электрофореза белков мембраны эритроцитов при НС, как правило, присутствует дефицит одного или нескольких белков [1 - 6]. Выраженное уменьшение площади мембраны приводит к развитию гемолитической анемии.
В периоде новорожденности, когда эритроциты содержат большое количество HbF складываются условия для большей нестабильности мембраны эритроцитов при НС, т.к. HbF, неспособенный связывать свободные 2,3-дифосфоглицераты (2,3-ДФГ), которые оказывают дестабилизирующее влияние на взаимодействие спектрина и белка полосы 4.1, приводя к нестабильности мембраны эритроцитов [5, 6].
1.3 Эпидемиология заболевания или состояния (группы заболеваний или состояний)
Заболеваемость наследственным сфероцитозом составляет 1:5000 рожденных живыми детей обоего пола, включая легкие и субклинические формы - 1:2000 рожденных живыми детей обоего пола [1, 3, 5].
Наследование НС в примерно 75% случаев - аутосомно-доминантное, оставшиеся 25% - аутосомно-рецессивные и de novo возникшее заболевание [3, 5].
Осложнением НС является желчнокаменная болезнь, начало которой приходится на возраст от 2 до 4 лет [1 - 5, 7]. С возрастом частота встречаемости желчнокаменной болезни увеличивается, достигая к 18 годам 30% [1, 2, 7]. Распространенность этого осложнения зависит от пищевых привязанностей больных (пациенты, имеющие в рационе питания преобладание растительных волокон, реже имеют холелитиаз) и генотипа заболевания. Цефалоспорины третьего поколения могут кристаллизоваться в просвете желчного пузыря, различия в использовании таких антибиотиков может объяснить некоторые географические различия в частоте развития холелитиаза.
К редким осложнениями НС также относят задержку роста, что связано с гипоксией тканей и расширением плацдарма гемопоэза, и может наблюдаться только при тяжелых и среднетяжелых формах НС [1, 2, 5, 7].
Описано несколько случаев экстрамедуллярных очагов кроветворения у взрослых больных с тяжелой формой НС и не удаленной селезенкой [1, 2, 5, 7].
1.4 Особенности кодирования заболевания или состояния (группы заболеваний или состояний) по Международной статистической классификации болезней и проблем, связанных со здоровьем
D58.0 - Наследственный сфероцитоз; Синдром Минковского-Шоффара
D58.8 - Другие уточненные наследственные гемолитические анемии
D58.9 - Наследственная гемолитическая анемия неуточненная
1.5 Классификация заболевания или состояния (группы заболеваний или состояний)
Заболевание по характеру течения принято подразделять на [1,2]:
- кризовое течение
- хронический гемолиз;
по степени тяжести:
- бессимптоманя форма
- субклиническая форма
- легкая форма
- среднетяжелая форма
- тяжелая форма.
1.6 Клиническая картина заболевания или состояния (группы заболеваний или состояний)
2. Диагностика заболевания или состояния (группы заболеваний или состояний) медицинские показания и противопоказания к применению методов диагностики
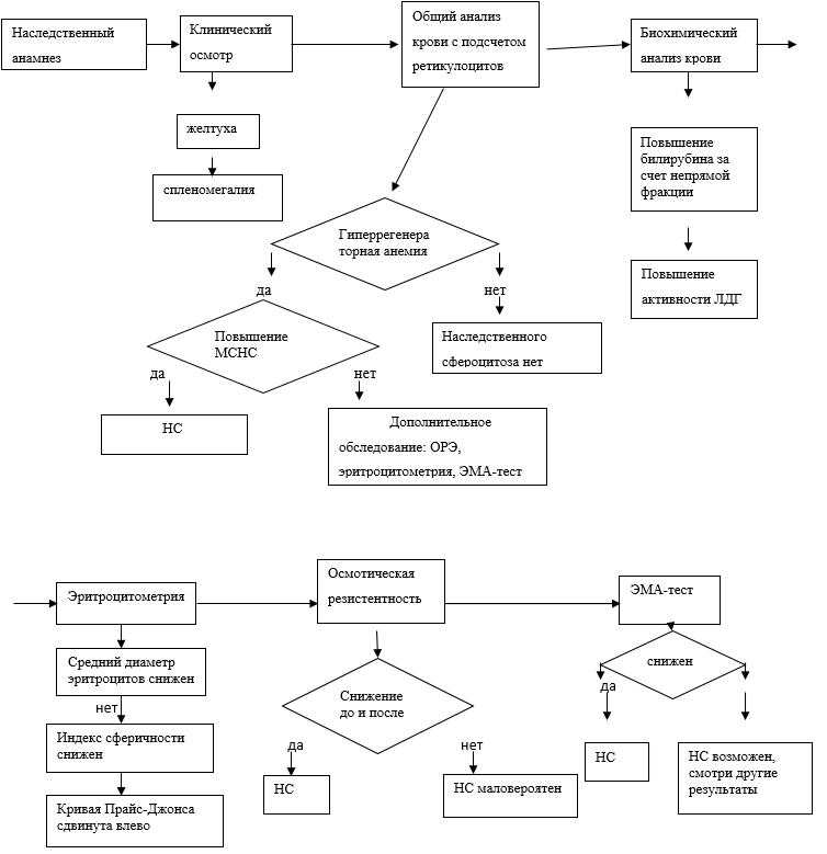
Диагноз НС устанавливается на основании клинических проявлений и данных лабораторного обследования (таблица 2) [1 - 5, 7 - 14, 31].
2.1 Жалобы и анамнез
- Рекомендован тщательный сбор жалоб и анамнеза у всех пациентов с подозрением на наследственный сфероцитоз в целях своевременного установления диагноза и оценки состояния пациента [1 - 6, 31].
Уровень убедительности рекомендаций C (уровень достоверности доказательств - 5)
Комментарии: основные жалобы при НС - желтуха, изменение цвета мочи (цвета чая, насыщенно желтого цвета) и бледность различной интенсивности в зависимости от тяжести анемии, в тяжелых случаях - жалобы на увеличение живота [1 - 6]. возраст появления жалоб также варьирует от первых суток жизни до глубоко взрослого возраста в зависимости от тяжести заболевания [1 - 6]. Всем пациентам с подозрением на наследственный сфероцитоз необходим тщательный сбор семейного анамнеза, включая расспрос о наличии в семье детей или взрослых с аналогичным заболеванием, возрасте появления первых симптомов заболевания, в целях своевременного установления диагноза и оценки состояния пациента [1 - 3, 5, 31].
В большинстве случаев первые проявления и следовательно жалобы появляются в детском и подростковом возрасте, но может быть и во взрослом возрасте, даже на седьмом - девятом десятилетии жизни, т.к. НС не всегда рассматривается как причина образования камней в желчном пузыре и спленомегалии. Бессимптомное течение НС выявляется (особенно в детском возрасте) после апластического криза, вызванного парвовирус B19 инфекцией, или после гриппа. Легкие формы НС могут быть выявлены при обследовании членов семьи больного. Крайне тяжелые варианты НС, сопровождающиеся водянкой плода или мертворождением, развиваются при гомозиготном или компаунд гетерозиготном наследовании тяжелых дефектов белков вертикального цитоскелета.
При сборе анамнеза необходимо выяснять были ли особенности течения периода новорожденности (интенсивная и/или затянувшаяся желтуха) наличие у близких родственников и членов семьи эпизодов желтухи различной степени выраженности, желчнокаменной болезни в молодом возрасте, эпизодов глубокого снижения гемоглобина на фоне вирусной инфекции (грипп, парвовирусная B19 инфекция), были ли случаи мертворождения в семье [1 - 6].
2.2 Физикальное обследование
- Всем пациентам с подозрением на наследственный сфероцитоз рекомендовано физикальное обследование в целях своевременного установления диагноза и оценки состояния пациента [1 - 3, 5, 31].
Уровень убедительности рекомендаций C (уровень достоверности доказательств - 5)
Комментарии: общий осмотр подразумевает оценку общего физического состояния, роста и массы тела, наличия вторичных половых признаков в соответствующем возрасте, выявление врожденных аномалий развития, пальпацию органов брюшной полости с измерением размеров печени и селезенки (в сантиметрах ниже края реберной дуги). Клинические проявления НС в типичных случаях - анемия, желтуха и спленомегалия различной степени выраженности [1 - 6].
- Всем пациентам с наследственным сфероцитозом рекомендован динамический контроль размеров селезенки при проведении физикального обследования [1].
Уровень убедительности рекомендаций C (уровень достоверности доказательств - 5)
Комментарии: увеличение селезенки сопровождается такими симптомами, как боль в верхнем квадранте или чувство быстрого насыщения, явлениями гиперспленизма. Тяжелая спленомегалия приводит к риску возможного разрыва селезенки.
2.3 Лабораторные диагностические исследования
- Всем пациентам с подозрением на НС в целях дифференциации и подтверждения диагноза рекомендовано выполнение общего (клинического) анализа крови развернутого (на автоматическом гематологическом анализаторе), определение уровня ретикулоцитов в крови [1 - 6, 31].
Уровень убедительности рекомендаций C (уровень достоверности доказательств - 5)
Комментарии: у пациентов с НС обычно наблюдается нормальное среднее содержание гемоглобина в эритроците (МСН), нормальный, значительно реже сниженный, средний объем эритроцитов (MCV), повышение средней концентрации гемоглобина в эритроците (МСНС). В мазке крови обнаруживаются микроцитоз, гиперхромия, анизоцитоз, пойкилоцитоз, наличие сфероцитов. После спленэктомии встречаются тельца Жолли и кольца Кебота в эритроцитах. При НС всегда присутствует ретикулоцитоз, абсолютное число ретикулоцитов (Ret) 80 x 109/л и более, соотношение числа ретикулоцитов (Ret) к числу незрелых ретикулоцитов (IRF) более 7,7 (Ret/IRF > 7.7) [15]. НС считается легкой степени тяжести при Hb > 120 г/л и Ret/IRF > 19, средней степени тяжести - Hb 80 - 120 г/л, относительном числе микроцитов (микроформ эритроцитов) (MicroR) > 3,5% и соотношении MicroR к относительному количеству гипохромных эритроцитов (Hypo-He) (MicroR/Hypo-He) > 2,5%, тяжелой степени --Hb < 80 г/л, MicroR > 3,5% и MicroR/Hypo-He > 2,0%.
- Всем пациентам с подозрением на НС в целях дифференциальной диагностики и подтверждения диагноза рекомендовано выполнение просмотра мазка крови для анализа аномалий морфологии эритроцитов, тромбоцитов и лейкоцитов (микроскопия мазка крови) с морфологической оценкой эритроцитов (средний диаметр эритроцитов, индекс сферичности (норма > 3,5), индекса овалоцитоза (норма > 0,85), % содержания морфологических форм эритроцитов) с построением кривой Прайс-Джонса [1 - 6, 31].
Уровень убедительности рекомендаций C (уровень достоверности доказательств - 5)
- Всем пациентам с подозрением на НС и с диагностированным НС рекомендовано исследование анализа крови биохимического общетерапевтического (исследование уровня общего билирубина в крови, исследование уровня свободного и связанного билирубина в крови, определение активности лактатдегидрогеназы в крови, определение активности аспартатаминотрансферазы в крови, определение активности аланинаминотрансферазы в крови, определение активности щелочной фосфатазы в крови) для оценки интенсивности гемолиза, диагностики холестаза, а также в рамках дифференциальной диагностики желтухи [1 - 6, 31 - 34, 38, 39].
Уровень убедительности рекомендаций C (уровень достоверности доказательств - 5)
- Всем пациентам с подозрением на НС в целях дифференциальной диагностики и подтверждения диагноза рекомендовано исследование осмотической резистентности эритроцитов (ОРЭ) до и после инкубации [1 - 6, 31].
Комментарий: нормальная ОРЭ не исключает диагноз НС и может встречаться в 10 - 20% случаев НС. ОРЭ может также быть нормальной при сочетании с дефицитом железа, обтурационной желтухой, в фазе восстановления после апластического криза, когда количество ретикулоцитов увеличено. Обезвоживание клеток, происходящее в сфероцитах, при НС может быть одной из причин нормальной ОРЭ у пациентов с неудаленной селезенкой. Нормальные значения ОРЭ могут наблюдаться у пациентов с наследственным овалоцитозом и гемолизом или у пациентов с аутоиммунной гемолитической анемией.
Уровень убедительности рекомендаций C (уровень достоверности доказательств - 5)
- Всем пациентам с подозрением на НС в целях дифференциальной диагностики и подтверждения диагноза рекомендовано проведение ЭМА-теста (тест с флюоресцентным красителем эозин-5-малеимид) [1 - 6, 7 - 17, 31].
Уровень убедительности рекомендаций C (уровень достоверности доказательств - 5)
Комментарий: ЭМА-тест более информативен для постановки диагноза НС, так как реже дает ложноположительный результат. Однако, он неспецифичен, и может выявлять эритроциты с редкими мембранными расстройствами, такими как аномалии белка полосы 3 (например, врожденная дизэритропоэтическая анемия 2 типа (CDAII), наследственный овалоцитоз Юго-Восточной Азии (SAO)), изменения во внутриклеточной вязкости (например, серповидные эритроциты), термочувствительный транспорт одновалентных катионов (например, криогидроцитоз). В мягких или нетипичных случаях, трудности интерпретации, вероятно, будут в тех случаях, когда результат попадает в интервал между нормальными и типичными для НС значениями. ЭМА-тест методом проточной цитометрии может помочь дифференцировать наследственный пиропойкилоцитоз (HPP) с MCV < 60 фл и наследственный овалоцитоз от НС, основываясь на классификации сокращения (степени снижения) интенсивности флюоресценции: для НРР (самое низкое) < НС < овалоцитоз < нормальный контроль. Хотя аналогичные показатели флуоресценции эритроцитов при НС получаются при других редких аномалиях эритроцитов - CDAII, SAO и криогидроцитоз - их можно отличить на основе их различных клинических особенностей (Приложения А3.3, А3.4). В части случаев аутоиммунной гемолитической анемии с тепловыми агглютининами за счет присоединения антител (класса IgG) к внеклеточным фрагментам белка полосы 3 ЭМА-тест может быть снижен. Другие нетипичные случаи НС могут давать аномальные гистограммы, которые определяются путем наложения нормальных и контрольных (при типичном НС) гистограмм. Нормальные результаты флуоресценции получаются у пациентов с ретикулоцитозом или аутоиммунной гемолитической анемией с холодовыми агглютининами.
В качестве дополнительного теста для диагностики НС используется исследование фильтруемости эритроцитов [17]. Исследование фильтруемости эритроцитов показало высокую чувствительность, а также максимальную специфичность при дифференциальной диагностике НС и других гемолитических анемий, в первую очередь, дефицита пируваткиназы [17]. Для НС характерны значения фильтруемости эритроцитов равные 0 - 0,31 ед.
Выбирая необходимый лабораторный тест для диагностики легкой или нетипичной формы заболевания, необходимо учитывать чувствительность и специфичность теста, сложность его проведения и общую стоимость исследования. Поскольку НС связан со структурным дефектом цитоскелета мембраны эритроцита, результат исследований должен определить связан дефект эритроцита с мембраной или нет.
Идентификация молекулярно-генетического дефекта подтверждает диагноз НС, но не является необходимым для диагностики в большинстве случаев, так как точный диагноз может быть поставлен на основе эритроцитарных индексов, клинических данных, семейного анамнеза и положительного результата стандартных тестов. Однако, необходима в тех случаях, когда клиническое состояние пациента не соответствует степени тяжести НС, имеющегося у других членов семьи.
- Пациентам с НС, зависимым от трансфузий эритроцитсодержащих компонентов крови, рекомендуется исследование параметров метаболизма железа (исследование уровня ферритина в крови, исследование уровня трансферрина сыворотки крови, исследование железосвязывающей способности сыворотки (ОЖСС), исследование уровня железа сыворотки крови и исследование насыщения трансферрина железом (НТЖ)) в целях диагностики вторичного гемохроматоза [19 - 22].
Уровень убедительности рекомендаций C (уровень достоверности доказательств - 5)
- Всем пациентам с НС рекомендуется подтверждение диагноза молекулярно-генетическими методами (секвенирование следующего поколения, NGS) [18].
Уровень убедительности рекомендаций C (уровень достоверности доказательств - 5)
Комментарий: выполнение молекулярно-генетического исследования имеет определяющее значение для верификации диагноза в случае неоднозначности результатов лабораторных тестов, а также в следующих ситуациях:
- клинически фенотип более тяжелый, чем предполагаемый по данным морфологии эритроцитов;
- особенности морфологии эритроцитов у ребенка, не соответствующие диагнозу НС, в случае если родитель болен НС;
- диагноз не ясен до спленэктомии.
- Всем пациентам с НС при развитии апластического криза рекомендуется определение ДНК парвовируса B19 (Parvovirus B19) в пунктате костного мозга, количественное исследование (А26.30.012.002) и/или определение антител класса M (IgM) к парвовирусу B19 (Parvovirus B19) в крови с целью диагностики парциальной красноклеточной аплазии, ассоциированной с парвовирусом B19 [1 - 2].
Уровень убедительности рекомендаций C (уровень достоверности доказательств - 5)
Комментарий: у пациентов с НС апластические кризы обусловлены транзиторной красноклеточной аплазией (ТКА), развившейся вследствие инфицирования парвовирусом B19 (парвовирус B19 также вызывает развитие erythema infectiosum известную как "пятая болезнь") [1, 2]. Аплазия является результатом прямого цитотоксического действия парвовируса B19 на эритроидные предшественники, в какой-то степени могут повреждаться и предшественники других клеточных линий. Пациенты могут иметь возрастающую головную боль, слабость, диспноэ, более тяжелую чем обычно анемию и глубокое снижение числа ретикулоцитов (обычно менее 1% или 10 x 109/л). Также может быть лихорадка, признаки инфекции верхних дыхательных путей и/или гастроинтестинальные симптомы. Кожные высыпания не имеют специфических характеристик. Ретикулоцитопения появляется примерно на 5 день заражения и продолжается в течение 5 - 10 дней. Утяжеление анемии происходит вскоре после ретикулоцитопении, Hb снижается до 39 г/л. Первый признак начала выздоровления от инфекции - высокий ретикулоцитоз, что при сохранении глубокой анемии иногда ошибочно трактуется как синдром гипергемолиза. Выздоровление как правило сопровождается появлением в периферической крови большого числа нормобластов (более 100 на 100 лейкоцитов). Диагноз ТКА подтверждается повышенным содержанием IgM к парвовирусу B19 в крови. При выздоровлении от парвовирусной B19 инфекции появляется защитный титр IgG, что препятствует повторному заболеванию этой инфекцией в течение всей жизни пациентов. Контролируемых исследований по терапии ТКА не проводилось. Большая часть пациентов выздоравливают самостоятельно [1, 2].
Хотя большинство взрослых приобрели иммунитет к парвовирусу B19, работники больницы, которые восприимчивы и имеют контакт с больными ТКА подвергаются высокому риску внутрибольничного заражения инфекционной эритемой (erythema infectiosum). Перенесенная во втором триместре беременности инфекция может привести к водянке плода и мертворождению, поэтому необходимы изоляционные меры предосторожности для персонала в случае беременности.
Таблица 2. Диагностические критерии НС.
Параметр
Особенность при НС
Клинические данные
Почти всегда анемия, желтуха и спленомегалия
Признаки гемолиза
Повышение билирубина, ЛДГ и ретикулоцитоз
Общий (клинический) анализ крови развернутый, выполненный на автоматическом гематологическом анализаторе
Снижение гемоглобина,
Нормальный (реже сниженный) MCV,
повышение MCHC,
MSCV (средний объем сферичной клетки),
увеличение % гиперхромных эритроцитов, повышение RDW, увеличение количества ретикулоцитов
Мазок периферической крови
Аномальная морфология эритроцитов, наличие сфероцитов
Эритроцитометрия
Средний диаметр эритроцитов снижен
Индекс сферичности снижен
Кривая Прайс-Джонса сдвинута влево
Осмотическая резистентность эритроцитов
Снижена
ЭМА-тест
Снижен
Фильтруемость эритроцитов
Снижена
2.4 Инструментальные диагностические исследования
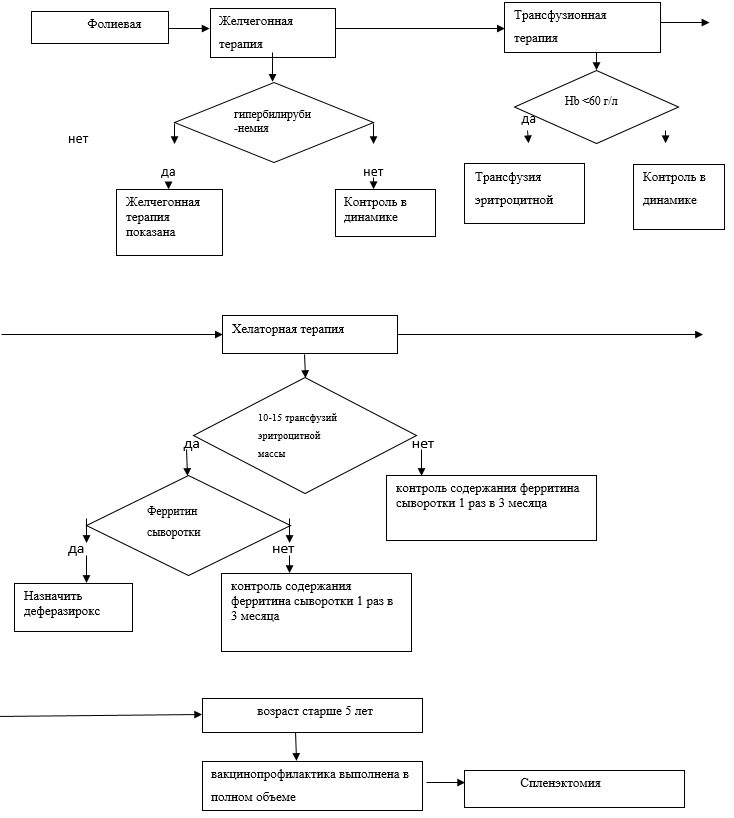
- Пациентам с НС, зависимым от трансфузий эритроцитсодержащих компонентов крови, при наличии лабораторной картины тканевой перегрузки железом (сывороточный ферритин > 1000 нг/мл) рекомендовано выполнение магнитно-резонансной томографии (МРТ) в режиме T2* органов брюшной полости (печени) и сердца в целях своевременной диагностики вторичного гемохроматоза [1, 2, 19 - 22].
Уровень убедительности рекомендаций C (уровень достоверности доказательств - 5)
- Всем пациентам с НС рекомендовано выполнение ультразвукового исследования органов брюшной полости (комплексное) для оценки размеров печени и селезенки, выявления дополнительных долек селезенки, диагностики желчнокаменной болезни [1, 2].
Уровень убедительности рекомендаций C (уровень достоверности доказательств - 5)
2.5 Иные диагностические исследования
3. Лечение, включая медикаментозную и немедикаментозную терапии, диетотерапию, обезболивание, медицинские показания и противопоказания к применению методов лечения
Как и при других хронических заболеваниях, пожизненно требующих медицинских вмешательств, на благополучие пациента влияют не только технические аспекты, но и способы оказания медицинской помощи. Ориентация на заботу о пациенте является одним из важнейших факторов, и медицинские организация должны особое внимание уделять минимизации отрицательного влияния медицинской помощи на учебу, работу и семейную жизнь пациентов, позволяя им вести максимально возможно активный и нормальный образ жизни.
3.1 Консервативное лечение
Целью консервативного лечения является обеспечение нормального роста и развития ребенка, профилактика и своевременное лечение осложнений основного заболевания во взрослом возрасте [1, 2, 5].
- Всем пациентам с тяжелым и среднетяжелым течением НС рекомендуется прием #фолиевой кислоты** в дозе 2 - 5 мг/сут для предотвращения мегалобластных и апластических кризов [1, 2, 5].
Уровень убедительности рекомендаций C (уровень достоверности доказательств - 5)
Комментарии: у пациентов, не получающих саплементацию #фолиевой кислотой**, при наличии гемолиза - развитие апластического криза обусловлено дефицитом фолатов [1 - 5, 7].
- Пациентам с НС трансфузии эритроцитсодержащих компонентов крови рекомендованы при снижении концентрации гемоглобина менее 60 г/л [1, 2, 5].
Уровень убедительности рекомендаций C (уровень достоверности доказательств - 5)
Комментарии: при тяжелой форме НС у детей раннего возраста (до 3-х лет) могут требоваться ежемесячные заместительные трансфузии эритроцитсодержащих компонентов крови, в этом случае должна использоваться только лейкодеплетированная индивидуально подобранная эритроцитная взвесь. Трансфузионная терапия эритроцитной взвесью должна сопровождаться адекватной хелаторной терапией [1, 2, 5].
- Пациентам с НС в возрасте старше 2-х лет с наличием лабораторной картины тканевой перегрузки железом и/или перегрузкой железом органов по данным магнитно-резонансной томографии (МРТ) в режиме T2* рекомендовано назначение деферазирокса** [1, 2, 3, 5, 23 - 26].
Уровень убедительности рекомендаций C (уровень достоверности доказательств - 5)
Комментарии: деферазирокс** в лекарственной форме таблетка диспергируемая назначается в начальной дозе 20 мг/кг/сут внутрь ежедневно, далее с шагом 5 мг/кг/сут повышается до максимальной дозы 40 мг/кг/сут или понижается в зависимости от концентрации ферритина сыворотки крови. Деферазирокс** в лекарственной форме таблетка, покрытая пленочной оболочкой, назначается в начальной дозе 14 мг/кг/сут внутрь ежедневно, далее с шагом 3,5 мг/кг/сут в зависимости от ферритина сыворотки крови доза повышается или понижается; максимальная доза 28 мг/кг/сут [20 - 23].
3.2 Хирургическое лечение
- Пациентам с НС рекомендовано выполнение спленэктомии с целью купирования гемолиза и повышения продолжительности жизни эритроцитов по следующим показаниям [1 - 3, 5, 27 - 29, 31]:
- Тяжелая форма НС в возрасте не ранее 3 лет;
- Среднетяжелая форма НС в возрасте 6 - 12 лет;
- Легкая форма НС при наличии камней в желчном пузыре при одномоментном выполнении спленэктомии и холецистэктомии в любом возрасте старше 6 лет; при высокой билирубинемии, ретикулоцитозе и нормальной концентрации гемоглобина в возрасте старше 6 лет (для предотвращения развития желчнокаменной болезни).
Уровень убедительности рекомендаций C (уровень достоверности доказательств - 5)
Комментарии: спленэктомия является очень эффективным методом при необходимости уменьшения гемолиза и увеличения продолжительности жизни эритроцитов [1, 2, 27, 28]. Клинические проявления и риск развития осложнений (камни в желчном пузыре) значительно уменьшаются при тяжелой форме НС и полностью купируются в более легких формах, однако увеличивается риск опасного для жизни сепсиса от инкапсулированных микроорганизмов, особенно Streptococcus pneumoniae. Последние данным демонстрируют, что спленэктомия у детей с НС достаточна безопасна (в краткосрочной перспективе без смертельных исходов, отмечены редкие осложнения).
Выбор техники выполнения спленэктомии (эндоскопическая или лапаротомическая) осуществляет хирург. Предпочтение отдается эндоскопическому методу в связи с уменьшением болевого синдрома, уменьшением длительности пребывания пациента в стационаре и хорошим косметическим эффектом [1, 2, 27 - 29, 31].
- Не рекомендуется проведение частичной резекции селезенки и эндоваскулярной окклюзии селезенки в связи с высоким риском осложнений (послеоперационный спленоз в первом случае, тяжелая спаечная болезнь, абсцессы и массивные инфаркты селезенки в другом случае) и кратковременностью эффекта [1, 2, 27, 31, 35, 36].
Уровень убедительности рекомендаций C (уровень достоверности доказательств - 5)
3.3 Иное лечение
- Взрослым пациентам с НС рекомендуется стандартная профилактика тромбоза (B01AB - гепарин и его производные, B01AC - ингибиторы агрегации тромбоцитов, кроме гепарина) во время и после спленэктомии [1, 2, 27, 28].
Уровень убедительности рекомендаций C (уровень достоверности доказательств - 5)
Комментарии: спленэктомия обычно сопровождается повышением числа тромбоцитов в некоторых случаях до 1000 x 109/л. Данных о наличии риска тромбоза у пациентов детского возраста недостаточно для расширения показаний к профилактике тромбоза при спленэктомии [1, 2, 27, 28]. Исключение составляют пациенты с сонаследованием тромбофилии.
- Всем пациентам с НС с наличием желчнокаменной болезни показано выполнение холецистэктомии [1, 2, 7].
Уровень убедительности рекомендаций C (уровень достоверности доказательств - 5)
Комментарии: дисфункция печени и желчевыводящих путей - одно из наиболее частых осложнений НС [1 - 5, 7]. Хронический гемолиз, с его ускоренным обменом билирубина, приводит к холестазу и высокой заболеваемости желчнокаменной болезнью [1 - 5, 7]. Заметное увеличение неконъюгированной фракции билирубина были зарегистрированы в связи с генетическим дефектом глюкуронилтрансферазной системы (синдром Жильбера).
Обструкция общего желчного протока часто неполная, поскольку пигментные камни небольшие, но они все же могут вызывать характерные биохимические изменения холестаза. Желчный осадок представляет собой вязкий материал, который не дает акустической тени на УЗИ и может быть предвестником развития желчного камня.
Доказано, что удаление селезенки до появления камней в желчном пузыре полностью предотвращает их появление в дальнейшем [1, 2, 7]. Значительное количество пациентов с НС развили холелитиаз в первой декаде жизни. Высокий риск развития желчнокаменной болезни имеют пациенты с НС и сонаследованием синдрома Жильбера [2].
- Всем взрослым пациентам с НС при развитии трофических язв рекомендуется проведение спленэктомии [1, 2].
Уровень убедительности рекомендаций C (уровень достоверности доказательств - 5)
Комментарии: при развитии трофических язв у взрослых пациентов необходимо адекватное обезболивание (используются препараты из группы M01A - нестероидные противовоспалительные и противоревматические препараты, N02BE - анилиды, в частности, парацетамол**) постоянная обработка поверхности язвы антисептиками, физиотерапия для нормализации венозного оттока (в частности, может применяться прерывистая пневмокомпрессия нижних конечностей), назначение цинка сульфата внутрь 200 мг 3 раза в сутки [1, 2]. Трофические язвы нижних конечностей у детей не встречаются. Развитие трофических язв описано у взрослых больных со среднетяжелой или тяжелой формой НС, у которых не проводилась спленэктомия. Трофические язвы как правило двухсторонние, локализованы в области лодыжек. Они могут быть как безболезненными, так и сопровождаться интенсивной болью. Патогенез до конца не ясен, наиболее вероятно они являются следствием нарушения микроциркуляции и низкой оксигенации тканей. Не исключается роль дефицита цинка в их развитии. Местное использование антибактериальных препаратов (крем, гель, мазь и т.п.) не желательно, т.к. очень часто к ним вырабатывается устойчивость микроорганизмов раневой поверхности, при необходимости назначается системная антибактериальная терапия. В качестве эмпирической антибактерильной терапии назначают противомикробные препараты системного действия, активные в отношении микроорганизмов Staphylococcus aureus и Streptococcus Spp (J01D другие бета-лактамные антибактериальные препараты, J01CF пенициллины, устойчивые к бета-лактамазам, J01FF Линкозамиды).
4. Медицинская реабилитация и санаторно-курортное лечение, медицинские показания и противопоказания к применению методов медицинской реабилитации, в том числе основанных на использовании природных лечебных факторов
Специфических реабилитационных мероприятий в отношении пациентов с НС не разработано. Пациенты с НС вне зависимости от возраста и получаемой терапии могут посещать детские дошкольные, школьные учреждения, пребывать в оздоровительных лагерях, заниматься физической культурой и спортом (бесконтактные виды спорта (плавание, др.) при значимой спленомегалии, в остальных случаях без ограничения).
Пациенты с НС вне зависимости от возраста могут получать санаторно-курортное лечение в целях повышения качества жизни и восстановления состояния в соответствии с принципами санаторно-курортного лечения имеющихся у пациента осложнений заболевания и полученным объемом лечения.
5. Профилактика и диспансерное наблюдение, медицинские показания и противопоказания к применению методов профилактики
- Всем пациентам с НС рекомендуется динамическое наблюдение, включающее периодические осмотры специалиста (врача-педиатра, врача-терапевта, либо при наличии в медицинском учреждении соответствующей должности - врача-гематолога по месту жительства) [1 - 6, 31].
Уровень убедительности рекомендаций C (уровень достоверности доказательств - 5)
Комментарии: терапия проводится амбулаторно, длительно. Больные и члены их семей должны быть подробно ознакомлены как с сутью заболевания, возможным осложнением проводимой терапии, необходимостью соблюдения питьевого режима, так и обучены правилам индивидуальной гигиены. При каждом посещении врача-гематолога необходимо оценивать общее состояние здоровья, физическое развитие ребенка, размер селезенки и толерантность к физической нагрузке. Ребенок с НС должен регулярно наблюдаться врачом-гематологом: легкая и среднетяжелая формы 1 раз в год; тяжелая форма ежемесячно. Целесообразен постоянный контроль осложнений у пациентов с НС в целях снижения инвалидизации и повышения качества жизни пациентов [1 - 6, 31].
- Всем пациентам с НС в возрасте до 18 лет в рамках динамического наблюдения рекомендуется выполнение [1 - 6, 31]:
- общего (клинического) анализа крови развернутого, определение уровня ретикулоцитов в крови (1 раз в год, по показаниям - чаще);
- ультразвукового исследования органов брюшной полости (комплексное);
- определение уровня фолиевой кислоты в сыворотке крови при отсутствии терапии #фолиевой кислотой**.
Уровень убедительности рекомендаций C (уровень достоверности доказательств - 5)
- Пациентам с НС в возрасте старше 18 при среднетяжелой или тяжелой форме заболевания, а также пациентам с НС, перенесшим спленэктомию, в рамках динамического наблюдения рекомендуется выполнение [1, 2]:
- ультразвукового исследования органов брюшной полости (комплексное) с целью диагностики желчнокаменной болезни (1 раз в год);
- исследование уровня ферритина крови, исследование насыщения трансферрина железом (НТЖ) 1 раз в год (у пациентов, зависимых от гемотрансфузий эритроцитсодержащих компонентов крови).
Уровень убедительности рекомендаций C (уровень достоверности доказательств - 5)
- Вакцинопрофилактика рекомендуется всем пациентам с НС перед плановой спленэктомией [2, 30].
Уровень убедительности рекомендаций C (уровень достоверности доказательств - 5)
Комментарии: перед проведением спленэктомии все пациенты должны быть вакцинированы в полном объеме в соответствии с Национальным календарем прививок, а также против пневмококковой, менингококковой и гемофильной тип В инфекций. Невакцинированным пациентам с НС проведение спленэктомии категорически противопоказано в связи с неоправданно высоким риском жизни угрожающих септических осложнений. Несмотря на проведение вакцинопрофилактики риск развития сепсиса после спленэктомии сохраняется пожизненно и тем выше, чем меньше возраст при проведении спленэктомии [30].
- Антибиотикопрофилактика рекомендуется всем детям, перенесшим спленэктомию в возрасте до 6 лет, в некоторых случаях оправдано при спленэктомии в более старшем возрасте и у взрослых. В рамках антиботикопрофилактики применяются противомикробные препараты системного действия из группы J01C (Бета-лактамные антибактериальные препараты, пенициллины) или J01FA (Макролиды) [2, 30].
Уровень убедительности рекомендаций C (уровень достоверности доказательств - 5)
- Рекомендуется вакцинировать пациентов с тяжелой формой НС против гепатита В уже в раннем возрасте (до начала заместительной трансфузионной терапии) в связи с высоким риском инфицирования вирусом гепатита В [2, 30, 37].
Уровень убедительности рекомендаций C (уровень достоверности доказательств - 5)
Комментарии: Острый вирусный гепатит у больных с НС имеет те же самые клинические проявления, что и в общей популяции. Частота вирусного гепатита В у больных с НС существенно выше, чем в общей популяции вследствие гемотрансфузионной терапии. Лечение проводится так же, как и в общей популяции [1, 2, 7].
- Вакцинация в полном объеме в соответствии с Национальным календарем прививок рекомендована всем пациентам с НС и проводится при стабильном общем состоянии [2, 30].
Уровень убедительности рекомендаций C (уровень достоверности доказательств - 5)
Комментарии: вакцинацию против пневмококковой, менингококковой и гемофильной инфекции рекомендовано проводить минимум за 2 недели до или 2 недели после спленэктомии. У детей до 2-х лет используется конъюгированная пневмококковая вакцина 13 (PCV13) с последующей ревакцинацией полисахаридной пневмококковой вакциной 23 (PPV23), у детей старше 2-х лет рекомендована вакцинация PPV23 с последующей ревакцинацией каждые 3 года (схема вакцинации для групп риска) до 10 лет, старше 10 лет и взрослых ревакцинация каждые 5 лет.
Конъюгированная менингококковая вакцина проводится детям с 9 мес. и взрослым. У детей в возрасте от 9 до 23 мес. курс вакцинации конъюгированной менингококковой вакциной состоит из 2-х инъекций по одной дозе вакцины с интервалом не менее 3 мес. Старше 2-х лет вакцинация проводится однократно.
Вакцинация против гемофильной инфекции проводится однократно.
6. Организация оказания медицинской помощи
Показания для экстренной госпитализации в медицинскую организацию:
1) развитие симптомов декомпенсации НС;
2) необходимость оказания экстренной помощи при острой хирургической патологии.
Показания для плановой госпитализации в медицинскую организацию:
1) диспансерное обследование, в том числе при первичной постановке диагноза НС тяжелой или среднетяжелой формы;
2) госпитализация пациента с НС для выполнения плановой спленэктомии, холецистэктомии;
3) проведение заместительной гемотрансфузионной терапии.
Показания к выписке пациента из медицинской организации:
1) регресс симптомов декомпенсации анемии, улучшение состояния больного, окончание обследования
7. Дополнительная информация (в том числе факторы, влияющие на исход заболевания или состояния)
В целом прогноз для жизни при НС достаточно благоприятный. Выполнение данных клинических рекомендаций позволяет сохранить полноценную работоспособность пациента. Продолжительность жизни ограничена в первую очередь развитием осложнений от проводимой терапии.
Организация диетического лечебного питания пациентов с наследственным сфероцитозом при стационарном лечении в медицинских организациях проводится в соответствии с приказами Министерства здравоохранения Российской Федерации от 5 августа 2003 г. N 330 "О мерах по совершенствованию лечебного питания в лечебно-профилактических учреждениях Российской Федерации", от 21 июня 2013 г. N 395н "Об утверждении норм лечебного питания" и от 23 сентября 2020 г. N 1008н "Об утверждении порядка обеспечения пациентов лечебным питанием" (Приложение А3.2).
После подтверждения диагноза, выбора лечебной тактики, пациент передается под динамическое наблюдение врача-гематолога по месту жительства. Также необходимо рассмотреть возможность консультации пациента в одном из Федеральных центров, оказывающих специализированную помощь пациентам с НС:
1. ФГБУ "Национальный медицинский исследовательский центр детской гематологии, онкологии и иммунологии имени Дмитрия Рогачева" Минздрава России, г. Москва, ул. Саморы Машела, д. 1, тел.: +7 (495) 287-65-70;
2. ФГБУ "Национальный медицинский исследовательский центр гематологии" Минздрава России, г. Москва, Новый Зыковский проезд, д. 4а, тел.: +7 (495) 612-45-51.
Пациенты и члены их семей должны быть подробно ознакомлены как с сутью заболевания, возможным осложнениям проводимой терапии, так и обучены правилам индивидуальной гигиены.
Показания для госпитализации в медицинскую организацию:
1) Плановая госпитализация в дневной или круглосуточный стационар для планового переливания лейкодеплетированной (лейкоредуцированной) эритроцитной взвеси по индивидуальному подбору.
2) Плановая госпитализация в круглосуточный стационар для проведения спленэктомии.
3) Плановая госпитализация в дневной стационар для проведения обследования по перегрузке железом при невозможности проведения обследования в амбулаторных условиях (например, проведение МРТ в режиме T2* под общей анестезией).
Несмотря на то, что большая часть терапии НС проводится в плановом порядке, существуют состояния, требующие экстренной госпитализации.
Показания к экстренной госпитализация в круглосуточный стационар:
1) Сердечная недостаточность, нарушения сердечного ритма.
2) Сепсис - в том числе после спленэктомии.
3) Венозная тромбоэмболия.
4) Желчнокаменная болезнь.
5) Развитие острой печеночной недостаточности, ассоциированной с циррозом, вирусным гепатитом.
Показания к выписке пациента из медицинской организации:
1) стабилизация состояния;
2) улучшение общего самочувствия;
3) повышение концентрации общего гемоглобина в крови до 115 - 125 г/л.
Национальный регистр данных по наследственным гемолитическим анемиям
При подобных заболеваниях сбор систематических записей обо всех пациентах имеет основополагающее значение для планирования, направления в лечебное учреждение, предоставления услуг и осуществления контроля. Национальный регистр данных по наследственным гемолитическим анемиям представляет собой официальную платформу для сбора всех необходимых данных. Он постоянно обновляется и совершенствуется, что максимально повышает его ценность для предоставления и аудита качества медицинских услуг. Каждому пациенту с НС необходимо рассказать о Национальном регистре данных по наследственным гемолитическим анемиям и попросить у него согласие на включение в этот регистр его данных, в том числе данных о нежелательных явлениях и результатах регулярных обследований. Своевременный ввод данных пациентов, давших на это свое согласие, способствует выполнению многих требований к управлению и аудиту.
Критерии оценки качества медицинской помощи
N
Критерии качества
Оценка выполнения
1
Выполнен сбор жалоб и анамнеза
Да/нет
2
Выполнен физикальный осмотр пациента
Да/нет
3
Выполнен общий (клинический) анализ крови развернутый, определение уровня ретикулоцитов в крови
Да/нет
4
Выполнен просмотр мазка крови для анализа аномалий морфологии эритроцитов, тромбоцитов и лейкоцитов (микроскопия мазка крови)
Да/нет
5
Выполнено исследование анализа крови биохимического общетерапевтического (исследование уровня общего билирубина в крови, исследование уровня свободного и связанного билирубина в крови, определение активности лактатдегидрогеназы в крови, определение активности аспартатаминотрансферазы в крови, определение активности аланинаминотрансферазы в крови, определение активности щелочной фосфатазы в крови)
Да/нет
6
Выполнено исследование параметров метаболизма железа (исследование уровня ферритина в крови, исследование уровня трансферрина сыворотки крови, исследование железосвязывающей способности сыворотки (ОЖСС), исследование уровня железа сыворотки крови и исследование насыщения трансферрина железом (НТЖ)) пациентам, зависимым от трансфузий эритроцитсодержащих компонентов крови
Да/нет
7
Выполнено исследование осмотической резистентности эритроцитов (ОРЭ) до и после инкубации при диагностике
Да/нет
8
Выполнено ультразвуковое исследование органов брюшной полости (комплексное)
Да/нет
9
Выполнена трансфузия эритроцитсодержащих компонентов крови при снижении концентрации гемоглобина менее 60 г/л
Да/нет
10
Выполнена спленэктомия по следующим показаниям:
- Тяжелая форма НС в возрасте не ранее 3 лет;
- Среднетяжелая форма НС в возрасте 6 - 12 лет;
- Легкая форма НС при наличии камней в желчном пузыре при одномоментном выполнении спленэктомии и холецистэктомии в любом возрасте старше 6 лет; при высокой билирубинемии, ретикулоцитозе и нормальной концентрации гемоглобина в возрасте старше 6 лет (для предотвращения развития желчнокаменной болезни)
Да/нет
11
Выполнено лечение деферазироксом** пациентам с наличием лабораторной картины тканевой перегрузки железом и/или перегрузкой железом органов по данным магнитно-резонансной томографии (МРТ) в режиме T2*
Да/нет
12
Выполнено лечение #фолиевой кислотой** пациентам с тяжелым и среднетяжелым течением НС
Да/нет
Список литературы
1. Bolton-Maggs PHB, Stevens RF, Dodd NJ, Lamont G, Tittensor P, King M-J on behalf of the General Haematology Task Force of the British Committee for Standards in Haematology. Guidelines for the diagnosis and management of hereditary spherocytosis. Br J Haematol, 2004; 126: 455-74
2. Bolton-Maggs PHB, Langer JC, Iolascon A, Tittensor P, King M-J. Guidelines for the diagnosis and management of hereditary sperocytosis - 2011 update. Br J Haematol, 2011: 156: 37 - 49
3. Barcellini W, Bianchi P, Fermo E, Imperiali FG, Marcello AP, Vercellati C, Zaninoni A, Zanella A. Hereditary red cell membrane defects: diagnostic and clinical aspects. Blood Transfus, 2011; 9(3): 274-7
4. King M-J, Zanella A. Hereditary red cell membrane disorders and laboratory diagnostic testing. Inter J Lab Hematol, 2013; 35(3): 237-43
5. Perrotta S, Gallagher PG, Mohandas N. Hereditary spherocytosis. Lancet. 2008; 372: 1411-26
6. Mohandas N, Gallagher PG. Red cell membrane: past, present and future. Blood, 2008; 112: 3939-48
7. Mariani M, Barcellini W, Vercellati C, et al. Clinical and hematologic features of 300 patients affected by hereditary spherocytosis grouped according to the type of the membrane protein defect. Haematologica. 2008; 93: 1310 - 1317
8. King MJ, Behrens J, Rogers C, et al. Rapid flow cytometric test for the diagnosis of membrane cytoskeleton-associated haemolytic anaemia. Br J Haematol. 2000; 111: 924 - 933
9. King MJ, Smythe JS, Mushens R. Eosin-5-maleimide binding to band 3 and Rh-related proteins forms the basis of a screening test for hereditary spherocytosis. Br J Haematol. 2004; 124: 106 - 113
10. Kedar PS, Colah RB, Kulkarni S, et al. Experience with eosin-5'-maleimide as a diagnostic tool for red cell membrane cytoskeleton disorders. Clin Lab Haematol. 2003; 25: 373 - 376
11. Stoya G, Gruhn B, Vogelsang H, et al. Flow cytometry as a diagnostic tool for hereditary spherocytosis. Acta Haematol. 2006; 116: 186 - 191
12. Girodon F, Gar on L, Bergoin E, et al. Usefulness of the eosin-5'-maleimide cytometric method as a first-line screening test for the diagnosis of hereditary spherocytosis: comparison with ektacytometry and protein electrophoresis. Br J Haematol. 2008; 140: 468 - 470
13. Bianchi P, Fermo E, Vercellati C, et al. Comparison of the eosin-5-maleimide flow cytometric method with osmotic fragility tests used in diagnosis of hereditary spherocytosis. Haematologica. 2009; 94 (suppl 4): 132
14. Кузьминова Ж.А., Плясунова С.А., Жогов В.В., Сметанина Н.С. Цитометрический метод связывания эозин-5-малеимида в диагностике наследственного сфероцитоза. Клиническая лабораторная диагностика, 2016; 61(3): 168-72
15. Mullier F, Lainey E, Fenneteau O, Da Costa L, Schillinger F, Bailly N, Cornet Y, Chatelain C, Dogne J-M, Chatelain B. Additional erythrocytic and reticulocytic parameters helpful for diagnosis of hereditary spherocytosis: results of a multicenter study. Ann Hematol, 2011; 90(7): 759 - 768
16. Bruce LJ, Guizouarn H, Burton NM, et al. The monovalent cation leak in overhydrated stomatocytic red blood cells results from amino acid substitutions in the Rh-associated glycoprotein. Blood. 2009; 113: 1350 - 1357
17. Прудинник Д.С., Колева Л., Бовт Е.А., Кушнир Н.С., Суворова А.С., Долгих И.А., Шахиджанов С.С., Витвицкий В.М., Атауллаханов Ф.И., Синауридзе Е.И., Плясунова С.А., Сметанина Н.С. Метод фильтруемости эритроцитов в диагностике наследственного сфероцитоза. Вопросы гематологии, онкологии и иммунопатологии в педиатрии, 2024; 23(2): 145 - 151. http://dx.doi.org/10.24287/1726-1708-2024-23-2-145-151
18. Noe mi B. A. Roy, Lydie Da Costa, Roberta Russo, Paola Bianchi, Maria del Mar Man~u -Pereira, Elisa Fermo, Immacolata Andolfo4, Barnaby Clark, Melanie Proven, Mayka Sanchez1, Richard van Wijk, Bert van der Zwaag, Mark Layton, David Rees, Achille Iolascon, on behalf of the British Society for Haematology and the European Hematology Association. The Use of Next-generation Sequencing in the Diagnosis of Rare Inherited Anaemias: A Joint BSH/EHA Good Practice Paper. HemaSphere, 2022; 6:6(e739). http://dx.doi.org/10.1097/HS9.0000000000000739.
19. St Pierre TG, Clark PR, Chua-Anusorn W, Fleming AJ, Jeffrey GP, Olynyk JK, Pootrakul P, Robins E, Lindeman R. Noninvasive measurement and imaging of liver iron concentration using proton magnetic resonance. Blood. 2005; 105 (2): 855-61
20. Juliano JL, Siqueira MHA, Nobrega de Oliveira KT,Avila LF, Gottlieb I, Lopes MU, Fernandes AM, Strecker R, Greiser A. Use of an accelerated protocol for rapid analysis of iron overload in the heart and liver: the All Iron Detected (AID) multicenter study. Journal of Cardiovascular Magnetic Resonance (JCMR). 2015; 17 (Suppl. 1): 062 http://www.jcmronline.com/content/pdf/1532-429X-17-S1-O62.pdf
21. Wood JC. Impact of iron assessment by MRI. In: Hematology 2011. American society of hematology Education book, 2011: 443-50
22. Овсянникова Г.С., Терещенко Т.В., Ибрагимова Д.И., Новичкова Г.А., Митрофанова А.М., Сметанина Н.С. Комплексная оценка перегрузки железом у детей с трансфузионно-зависимыми врожденными анемиями. Педиатрия. 2016; 95(4): 42-9
23. Cappellini MD, Bejaoui M, Agaoglu L, et al. Iron chelation with deferasirox in adult and pediatric patients with thalassemia major: efficacy and safety during 5 years' follow-up. Blood. 2011; 118(4): 884 - 893
24. Cappellini MD, Porter J, El-Beshlawy A, et al. Tailoring iron chelation by iron intake and serum ferritin: the prospective EPIC study of deferasirox in 1744 patients with transfusion-dependent anemias. Haematologica. 2010; 95(4): 557 - 566
25. Porter JB, Piga A, Cohen A, et al. Safety of deferasirox (Exjade) in patients with transfusion dependent anemias and iron overload who achieve serum ferritin levels < 1000 ng/ml during long-term treatment [abstract]. Blood (ASH Annual Meeting Abstracts). 2008; 112: 5423
26. Gomber S, Saxena R, Madan N. Comparative efficacy of Desferrioxamine, Deferiprone and in combination on iron chelation in thalassemic children. Indian Pediatr. 2004; 41(1): 21-7
27. Abdullah F, Zhang Y, Camp M, et al. Splenectomy in hereditary spherocytosis: review of 1,657 patients and application of the pediatric quality indicators. Pediatr Blood&Cancer. 2009; 52: 834-7
28. Morinis J, Dutta S, Blanchette V, et al. Laparoscopic partial vs total splenectomy in children with hereditary spherocytosis. J Pediatr Surg. 2008; 43: 1649-52
29. Achille Iolascon, Immacolata Andolfo, Wilma Barcellini, Francesco Corcione, Loi c Garc on, Lucia De Franceschi, Claudio Pignata, Giovanna Graziadei, Dagmar Pospisilova, David C. Rees, Mariane de Montalembert, Stefano Rivella, Antonella Gambale, Roberta Russo, Leticia Ribeiro, Jules-Vives-Corrons, Patricia Aguilar Martinez, Antonis Kattamis, Beatrice Gulbis, Maria Domenica Cappellini, Irene Roberts and Hannah Tamary on behalf of the Working Study Group on Red Cells and Iron of the EHA. Recommendations regarding splenectomy in hereditary hemolytic anemias. Haematologica 2017 Volume 102(8): 1304 - 1313. doi: 10.3324/haematol.2016.161166
30. Davies JM, Lewis MPN, Wimperis J, Rafi I, Ladhani S, Bolton-Maggs PH. Review of Guidelines for the prevention and treatment of infection in patients with absent or disfunctional spleen. Br J Haematol, 2011; 155: 308-17
31. Stefan Eber, Gerhard Ehninger, Winfried Gassmann, Jeroen Goede, Hermann Heimpel, Hubert Schrezenmeier, Christian Sillaber, Bernhard Josef Wo rmann. Hereditary Spherocytosis (Spherocytic Anemia), 2012 www.onkopedia-guidelines.info
32. Turpaev K, Bovt E, Shakhidzhanov S, Sinauridze E, Smetanina N, Koleva L, Kushnir N, Suvorova A, Ataullakhanov F. An overview of hereditary spherocytosis and the curative effects of splenectomy. Front Physiol. 2025 Feb 11; 16:
33. Lee JH, Moon KR. Coexistence of Gilbert Syndrome and Hereditary Spherocytosis in a Child Presenting with Extreme Jaundice. Pediatr Gastroenterol Hepatol Nutr. 2014 Dec; 17(4): 266 - 269
34. Munaretto V, Pozzebon F, Trapanese R, Martella M, Colombatti R. Hematological characteristics and hepatobiliary complications of hereditary spherocytosis in a tertiary care pediatric center: optimizing diagnosis and care through local and international networks. Front Pediatr. 2023 Oct 9; 11: 1269645.
35. Wholey MH, Chamorro HA, Rao G, Chapman W. Splenic infarction and spontaneous rupture of the spleen after therapeutic embolization. Cardiovasc Radiol 1978; 1: 249 - 253
36. Kimura F, Ito H, Shimizu H, Togawa A, Otsuka M, Yoshidome H, Shimamura F, Kato A, Nukui Y, Ambiru S, Miyazaki M. Partial splenic embolization for the treatment of hereditary spherocytosis. AJR Am J Roentgenol. 2003 Oct; 181(4): 1021-4.
37. Da Costa L, Galimand J, Fenneteau O, Mohandas N. Hereditary spherocytosis, elliptocytosis, and other red cell membrane disorders. Blood Rev. 2013 Jul; 27(4): 167-78
38. Han N, Huang W, Wang J, Bai L, Yan L, Tang H. Hereditary spherocytosis complicated by intrahepatic cholestasis: two case reports. Ann Transl Med. 2022 Nov; 10(22): 1255.
39. Jiang N, Mao WY, Peng BX, Yang TY, Mao XR. Clinical manifestations of adult hereditary spherocytosis with novel SPTBgene mutations and hyperjaundice: A case report. World J Clin Cases. 2023 Feb 26; 11(6): 1349 - 1355.
Приложение А1
СОСТАВ
РАБОЧЕЙ ГРУППЫ ПО РАЗРАБОТКЕ И ПЕРЕСМОТРУ
КЛИНИЧЕСКИХ РЕКОМЕНДАЦИЙ
Ахаладзе Дмитрий Гурамович - доктор медицинских наук, член Российского общества детских онкологов и гематологов, член российской ассоциации детских хирургов, заведующий отделом торокоабдоминальной хирургии института детской хирургии и онкологии Федеральное государственное бюджетное учреждение "Национальный медицинский исследовательский центр детской гематологии, онкологии и иммунологии имени Дмитрия Рогачева" Министерства здравоохранения Российской Федерации, г. Москва.
Кузьминова Жанна Андреевна - кандидат медицинских наук, член Российского общества детских онкологов и гематологов, старший научный сотрудник отдела оптимизации лечения гематологических заболеваний института гематологии, иммунологии и клеточных технологий Федеральное государственное бюджетное учреждение "Национальный медицинский исследовательский центр детской гематологии, онкологии и иммунологии имени Дмитрия Рогачева" Министерства здравоохранения Российской Федерации, г. Москва.
Луговская Светлана Алексеевна - доктор медицинских наук, профессор, член Российской ассоциации медицинской лабораторной диагностики, профессор кафедры лабораторной диагностики Федеральное государственное бюджетное образовательное учреждение дополнительного профессионального образования "Российская медицинская академия непрерывного профессионального образования" Минздрава России.
Лукина Елена Алексеевна - доктор медицинских наук, профессор, член Национального гематологического общества, член Европейского общества гематологов, член Международного общества "Биожелезо"; заведующая отделением орфанных заболеваний Федеральное государственное бюджетное учреждение "Национальный медицинский исследовательский центр гематологии" Министерства здравоохранения Российской Федерации, г. Москва.
Плясунова Светлана Александровна - кандидат медицинских наук, член Российской ассоциации медицинской лабораторной диагностики, заведующая клинико-диагностической лабораторией Федеральное государственное бюджетное учреждение "Национальный медицинский исследовательский центр детской гематологии, онкологии и иммунологии имени Дмитрия Рогачева" Министерства здравоохранения Российской Федерации, г. Москва.
Пономарев Родион Викторович - кандидат медицинских наук, член Национального гематологического общества, врач-гематолог отделения гематологии и химиотерапии орфанных заболеваний Федеральное государственное бюджетное учреждение "Национальный медицинский исследовательский центр гематологии" Министерства здравоохранения Российской Федерации, г. Москва.
Сметанина Наталия Сергеевна - доктор медицинских наук, профессор, член Национального гематологического общества, член Российского общества детских онкологов и гематологов, член Европейского общества гематологов, член Международного общества "Биожелезо"; заместитель директора института гематологии, иммунологии и клеточных технологий Федеральное государственное бюджетное учреждение "Национальный медицинский исследовательский центр детской гематологии, онкологии и иммунологии имени Дмитрия Рогачева" Министерства здравоохранения Российской Федерации, г. Москва.
Цветаева Нина Валентиновна - кандидат медицинских наук, врач-гематолог отделения гематологии и химиотерапии орфанных заболеваний Федеральное государственное бюджетное учреждение "Национальный медицинский исследовательский центр гематологии" Министерства здравоохранения Российской Федерации, г. Москва.
Конфликт интересов
У всех участников разработки клинической рекомендации конфликт интересов отсутствует.
Приложение А2
МЕТОДОЛОГИЯ РАЗРАБОТКИ КЛИНИЧЕСКИХ РЕКОМЕНДАЦИЙ
Целевая аудитория данных клинических рекомендаций:
1. Врачи-гематологи
2. Врачи-педиатры
3. Врачи-терапевты
4. Врачи общей практики (семейные врачи)
5. Врачи-детские хирурги
6. Врачи-хирурги
Таблица 1. Шкала оценки уровней достоверности доказательств (УДД) для методов диагностики (диагностических вмешательств)
УДД
Расшифровка
1
Систематические обзоры исследований с контролем референсным методом или систематический обзор рандомизированных клинических исследований с применением мета-анализа
2
Отдельные исследования с контролем референсным методом или отдельные рандомизированные клинические исследования и систематические обзоры исследований любого дизайна, за исключением рандомизированных клинических исследований, с применением мета-анализа
3
Исследования без последовательного контроля референсным методом или исследования с референсным методом, не являющимся независимым от исследуемого метода или нерандомизированные сравнительные исследования, в том числе когортные исследования
4
Несравнительные исследования, описание клинического случая
5
Имеется лишь обоснование механизма действия или мнение экспертов
Таблица 2. Шкала оценки уровней достоверности доказательств (УДД) для методов профилактики, лечения и реабилитации (профилактических, лечебных, реабилитационных вмешательств)
УДД
Расшифровка
1
Систематический обзор РКИ с применением мета-анализа
2
Отдельные РКИ и систематические обзоры исследований любого дизайна, за исключением РКИ, с применением мета-анализа
3
Нерандомизированные сравнительные исследования, в т.ч. когортные исследования
4
Несравнительные исследования, описание клинического случая или серии случаев, исследования "случай-контроль"
5
Имеется лишь обоснование механизма действия вмешательства (доклинические исследования) или мнение экспертов
Таблица 3. Шкала оценки уровней убедительности рекомендаций (УУР) для методов профилактики, диагностики, лечения и реабилитации (профилактических, диагностических, лечебных, реабилитационных вмешательств)
УУР
Расшифровка
A
Сильная рекомендация (все рассматриваемые критерии эффективности (исходы) являются важными, все исследования имеют высокое или удовлетворительное методологическое качество, их выводы по интересующим исходам являются согласованными)
B
Условная рекомендация (не все рассматриваемые критерии эффективности (исходы) являются важными, не все исследования имеют высокое или удовлетворительное методологическое качество и/или их выводы по интересующим исходам не являются согласованными)
C
Слабая рекомендация (отсутствие доказательств надлежащего качества (все рассматриваемые критерии эффективности (исходы) являются неважными, все исследования имеют низкое методологическое качество и их выводы по интересующим исходам не являются согласованными)
Порядок обновления клинических рекомендаций
Механизм обновления клинических рекомендаций предусматривает их систематическую актуализацию - не реже чем один раз в три года, а также при появлении новых данных с позиции доказательной медицины по вопросам диагностики, лечения, профилактики и реабилитации конкретных заболеваний, наличии обоснованных дополнений/замечаний к ранее утвержденным КР, но не чаще 1 раза в 6 месяцев.
Приложение А3
СПРАВОЧНЫЕ МАТЕРИАЛЫ,
ВКЛЮЧАЯ СООТВЕТСТВИЕ ПОКАЗАНИЙ К ПРИМЕНЕНИЮ
И ПРОТИВОПОКАЗАНИЙ, СПОСОБОВ ПРИМЕНЕНИЯ И ДОЗ
ЛЕКАРСТВЕННЫХ ПРЕПАРАТОВ, ИНСТРУКЦИИ ПО ПРИМЕНЕНИЮ
ЛЕКАРСТВЕННОГО ПРЕПАРАТА
Приложение А3.1
ФЕДЕРАЛЬНЫЕ ЦЕНТРЫ,
ОКАЗЫВАЮЩИЕ СПЕЦИАЛИЗИРОВАННУЮ ПОМОЩЬ ПАЦИЕНТАМ
С НАСЛЕДСТВЕННЫМ СФЕРОЦИТОЗОМ
1. ФГБУ "Национальный медицинский исследовательский центр детской гематологии, онкологии и иммунологии имени Дмитрия Рогачева" Минздрава России (Москва), г. Москва, ул. Саморы Машела, д. 1, тел.: +7 (495) 287-65-70.
2. ФГБУ "Национальный медицинский исследовательский центр гематологии" Минздрава России, г. Москва, Новый Зыковский проезд, д. 4а, тел.: +7 (495) 612-45-51.
Приложение А3.2
ДИЕТОТЕРАПИЯ
Организация диетического лечебного питания пациентов с наследственным сфероцитозом при стационарном лечении в медицинских организациях проводится в соответствии со следующими документами:
1. Приказ Министерства здравоохранения Российской Федерации от 5 августа 2003 г. N 330 "О мерах по совершенствованию лечебного питания в лечебно-профилактических учреждениях Российской Федерации".
2. Приказ Министерства здравоохранения Российской Федерации от 21 июня 2013 г. N 395н "Об утверждении норм лечебного питания".
3. Приказ Министерства здравоохранения Российской Федерации от 23 сентября 2020 г. N 1008н "Об утверждении порядка обеспечения пациентов лечебным питанием".
Приложение А3.3
ЛАБОРАТОРНЫЕ ТЕСТЫ,
ИСПОЛЬЗУЕМЫЕ В ДИАГНОСТИКЕ НС И ДРУГИХ
МЕМБРАНОПАТИЙ ЭРИТРОЦИТОВ
Заболевание
ОРЭ
ЭМА-тест
НС
![]()
![]()
ЛИГА
![]()
В норме или
у некоторых больных
Наследственный пиропойкилоцитоз
резко ![]()
![]()
![]()
Гндратированный наследственный стоматоцнгоз
![]()
![]()
Дегидратированный наследственный стоматоцитоз
![]()
![]()
Криогидроцитоз
Нет данных
Ф
CDA II типа
![]()
В норме или
у некоторых больных
Наследственный овалоцнтоз Юго-Восточной Азии
Нет данных
![]()
ОРЭ - осмотическая резистентность; НС - наследственный сфероцитоз; АИГА - аутоиммунная гемолитическая анемия; CDA - врожденная дизэритропоэтическая анемия.
Приложение А3.4
ОСОБЕННОСТИ
ОВАЛОЦИТОЗА ЮГО-ВОСТОЧНОЙ АЗИИ (SAO), ВРОЖДЕННОЙ
ДИЗЭРИТРОПОЭТИЧЕСКОЙ АНЕМИИ II ТИПА (ВДAII)
И НАСЛЕДСТВЕННОГО СТОМАТОЦИТОЗА И СВЯЗАННЫХ
С НИМ НАРУШЕНИЙ
Заболевание
Путь наследования
Клинические особенности
Индексы и морфология эритроцитов
Лабораторные исследования
Овалоцитоз Юго-Восточной азии <*>
Аутосомно-доминантный
Бессимптомно, гемолиз
25% и более овалоцитов. Некоторые эритроциты имеют специфическую "щель"
(a) SDS-PAGE обнаруживает более медленно мигрирующий белок Band 3 Memphis (Lys56 -> Glu) (b) При молекулярно-генетическом исследовании выявляется делеция 27 пар нуклеотидов гена band 3
ВДАИ (HEMPAS)
Аутосомно-рецессивный
Легкая и средней степени выраженности желтуха и спленомегалия. Реже встречаются гепатомегалия и камни в желчном пузыре. Анемия, цирроз печени и вторичный гемосидероз тканей
Би- и многоядерные эритробласты в костном мозге (обычно 15 - 30%). Легкая или средней степени анемия, нормальный или несколько повышенный MCV. Низкое количество ретикулоцитов
Более компактная и быстро мигрирующая полоса 3 (из-за неполного N-гликоэилирования) от SDS-PAGE. Подтверждение 8ДА методом электронной микроскопии образца костного мозга
Гипергидра тированный наследственный стоматоцитоз (гидроцитоз)
Аутосомно-доминантный
Частота 1 на 1 миллион новорожденных. Неотличим от НС (атипичный НС)
Стоматоциты (у некоторых пациентов ~ 30%), снижен МСНС, макроцитоз эритроцитов
Стоматин отсутствует (полоса 7.2 при SDS-PAGE); внутриклеточный (Na+) > 60 ммоль/л эритроцитов
Дегидрированный наследственный стоматоцитоз (ксероцитоз)
Аутосомно-доминантный
Частота 1 на 10 000; гетерогенны: в сочетании с псевдогиперкалиемией и/или перинатальным отеком
Недостаточная деформируемость: встречаются стоматоциты и мишеневидные эритроциты; повышена МСНС
Нормальный стоматин. Исследование концентрации внутриклеточных (Na+] и (K+)
Семейная псевдогиперкалиемия
Аутосомно-доминантный
Гемолиза нет (нормальная гемограмма без желтухи)
Нормальная морфология эритроцитов
Нормальный или близкий к норме внутриклеточный Na+, чистая потеря (K+] при хранении при комнатной температуре; по-видимому, нормальные потоки катионов при 37 °C
Криогидроцитоз
Аутосомно-доминантный
Редкое, слабо выраженное стоматоцитарное гемолитическое состояние с гипербилирубинемией, камнями в желчном пузыре
Лизис эритроцитов при хранении при 4 °C (повышенный внутриклеточный Na+)
Измерение концентрации внутриклеточных (Na+) и (K+)
<*> Также известен как меланезийский наследственный эллиптоцитоз. Встречается в основном в Малайзии, Индонезии, Папуа-Новой Гвинее, на Филиппинах. Изредка в Южной Африке (Белой), одна афроамериканская семья.
Приложение Б
АЛГОРИТМЫ ДЕЙСТВИЙ ВРАЧА
Приложение Б1
ДИАГНОСТИКА НС

Приложение Б2
ЛЕЧЕНИЕ НС

Приложение В
ИНФОРМАЦИЯ ДЛЯ ПАЦИЕНТА
Наследственный сфероцитоз (синоним - наследственная гемолитическая сфероцитарная анемия, синдром Минковского-Шоффара, анемия Минковского-Шоффара) - это генетически обусловленное заболевание в результате нарушения одного из белков мембраны эритроцитов. Заболевание проявляется снижением гемоглобина, желтухой, увеличением селезенки. При интенсивном разрушении эритроцитов могут появиться камни в желчном пузыре, что является осложнением заболевания, и это может потребовать хирургическое лечение. В случае тяжелого течения болезни, что сопровождается глубоким снижением гемоглобина, больные нуждаются в заместительных переливаниях донорской эритроцитной массы для поддержания концентрации гемоглобина в крови более 70 г/л. Удаление селезенки позволяет больным сохранять гемоглобин более 70 г/л, что не требует переливаний донорской эритроцитной массы, однако такое хирургическое лечение можно провести только после завершения профилактической вакцинации в полном объеме в соответствии с Национальным календарем прививок и дополнительно против менингококковой, пневмококковой и гемофильной тип В инфекций в возрасте пациента старше 3 лет (оптимально старше 5 лет), что значительно снижает риск развития у пациента в дальнейшем жизни угрожающих инфекций.
1. Все пациенты с НС должны регулярно наблюдаться врачом-гематологом:
- при легкой и среднетяжелой форме 1 раз в год;
- при тяжелой форме 1 раз в месяц.
2. Дополнительный прием фолиевой кислоты обязателен для всех пациентов с НС;
3. Пациентам выполняется периодический контроль лабораторных показателей (показания и частоту выполнения контрольных исследований определяет лечащий врач):
- общий (клинический) анализ крови развернутый, определение уровня ретикулоцитов в крови;
- определение уровня фолиевой кислоты в сыворотке крови;
- исследование уровня ферритина крови, исследование насыщения трансферрина железом (НТЖ).
4. Выполняется периодическое ультразвуковое исследование органов брюшной полости (комплексное);
5. Все пациенты с НС должны быть вакцинированы в соответствии с Национальным календарем прививок, а также против пневмококковой, менингококковой и гемофильной тип В инфекций;
6. Детям разрешено посещать детские сады, школы, заниматься в дополнительных кружках и секциях;
7. Ограничения в диете могут потребоваться при развитии холецистита и желчнокаменной болезни.
Приложение Г1 - ГN
ШКАЛЫ ОЦЕНКИ, ВОПРОСНИКИ И ДРУГИЕ ОЦЕНОЧНЫЕ ИНСТРУМЕНТЫ
СОСТОЯНИЯ ПАЦИЕНТА, ПРИВЕДЕННЫЕ В КЛИНИЧЕСКИХ РЕКОМЕНДАЦИЯХ
Не применяются.