"Клинические рекомендации "Врожденная катаракта"
МИНИСТЕРСТВО ЗДРАВООХРАНЕНИЯ РОССИЙСКОЙ ФЕДЕРАЦИИ
КЛИНИЧЕСКИЕ РЕКОМЕНДАЦИИ
ВРОЖДЕННАЯ КАТАРАКТА
Кодирование по Международной статистической классификации болезней и проблем, связанных со здоровьем: Q12.0, H27.0
Год утверждения (частота пересмотра): 2025
Пересмотр не позднее: 2027
ID: 108_2
Возрастная категория: Дети
Специальность: Офтальмология
Разработчик клинической рекомендации Общероссийская общественная организация "Ассоциация врачей-офтальмологов", Общероссийская общественная организация "Общество офтальмологов России"
Одобрено Научно-практическим Советом Минздрава России
Список сокращений
МКБ-10 - Международная статистическая классификация болезней и проблем, связанных со здоровьем (10-й пересмотр)
ПЗО - передне-задняя ось глазного яблока
ППГСТ - первичное персистирующее гиперпластическое стекловидное тело
УЗИ - ультразвуковое исследование
ИОЛ <*> - линза интраокулярная для задней камеры глаза, псевдофакичная***
Знак <*> - рекомендация относится к медицинскому изделию, имплантируемому в организм человека при оказании медицинской помощи в рамках программы государственных гарантий бесплатного оказания гражданам медицинской помощи (Перечень медицинских изделий, имплантируемых в организм человека при оказании медицинской помощи в рамках программы государственных гарантий бесплатного оказания гражданам медицинской помощи, утвержденный распоряжением Правительства Российской Федерации от 31 декабря 2018 г. N 3053-р).
Термины и определения
Врожденная катаракта - это частичное или полное помутнение хрусталика глаза, которое выявляется как у новорожденного ребенка, так и в более позднем возрасте.
Афакия - это патологическое состояние органа зрения, для которого характерно отсутствие хрусталика в глазном яблоке врожденного или приобретенного генеза, которое сопровождается патологией рефракции, снижением остроты зрения и неспособностью к аккомодации. Глаз с отсутствующим хрусталиком в офтальмологии называют афакичным.
Артифакия - это состояние глаза, в который в ходе операции имплантирован искусственный хрусталик, так называемая интраокулярная линза (ИОЛ). Глаз с имплантированной интраокулярной линзой в офтальмологии называют артифакичным.
Биомикроскопия - это метод исследования переднего отрезка глаза с помощью щелевой лампы (специального микроскопа) в условиях медикаментозного мидриаза с акцентом на состояние хрусталика.
Галактоземия - это нарушение углеводного обмена веществ, при котором изменен синтез фермента галактоза-1-фосфат-уридин-трансферазы, содержащегося в эритроцитах и хрусталике.
Интраокулярная линза (ИОЛ) <*> - это искусственный хрусталик, который имплантируют внутрь глаза для восстановления его светопреломляющей функции после оперативного удаления собственного анатомического хрусталика, в основном при катаракте и ряде других заболеваний.
Микрофтальм - это одна из частых форм сопутствующей патологии органа зрения при врожденной катаракте, характеризуется уменьшенным размером глазного яблока, наличием разнообразных аномалий и функциональной неполноценностью глаза.
Микрокорнеа - это одна из частых форм сопутствующей патологии органа зрения при врожденной катаракте, характеризуется уменьшением диаметра роговицы на 1 мм и более.
Факоаспирация - это способ удаление мягких хрусталиковых масс без применения ультразвука.
1. Краткая информация по заболеванию или состоянию (группы заболеваний или состояний)
1.1 Определение заболевания или состояния (группы заболеваний или состояний)
Врожденная катаракта - это частичное или полное помутнение хрусталика глаза, которое выявляется как у новорожденного ребенка, так и в более позднем возрасте [1 - 4].
1.2 Этиология и патогенез заболевания или состояния (группы заболеваний или состояний)
ВК характеризуются выраженным этиологическим полиморфизмом [1 - 5].
Этиологическая диагностика ВК базируется на тщательном сборе анамнеза (состояние и заболевания матери в период беременности), на результатах иммунологических и вирусологических исследований.
Ненаследственная (внутриутробная) катаракта.
В большом числе случаев (66,9%) ВК развиваются в результате внутриутробной патологии вследствие влияния на орган зрения и хрусталик эмбриона или плода различных неблагоприятных факторов как внешней, так и внутренней среды (физические, химические, биологические). Это могут быть различные интоксикации (алкоголь, противозачаточные и абортивные средства, ряд снотворных и многих других препаратов), ионизирующие излучения, авитаминозы (дефицит витамина A, B и другие), резус-несовместимость матери и плода и ряд других факторов. Причиной развития ВК могут быть заболевания матери: сердечно-сосудистые, эндокринные и другие.
Особое значение имеют инфекционные заболевания беременной женщины, вызываемые бактериями, простейшими (токсоплазмоз) и вирусами. Большинство вирусов (возбудители краснухи, цитомегаловирусной инфекции, ветряной оспы, герпеса, гриппа) способны проникать через плацентарный барьер и инфицировать зародыш или плод, являясь причиной ВК и других аномалий. Наиболее опасным периодом воздействия тератогенных факторов на орган зрения является 2 - 7 неделя беременности.
Наследственная катаракта
Причиной наследственной катаракты могут быть генные, хромосомные и геномные мутации. Катаракта чаще наследуется по аутосомно-доминантному типу, однако возможна и аутосомно-рецессивная передача, которая чаще встречается при кровном родстве родителей.
При рецессивном, сцепленным с полом наследовании болеют мужчины, а переносчиками являются женщины. Реже встречается сцепленное с полом доминантное наследование, когда заболевание проявляется только у девочек.
Катаракта при наследственных нарушениях обмена веществ
Среди наследственных катаракт значительное число принадлежит помутнениям хрусталика, генетически обусловленным нарушениями обмена веществ. ВК встречается при нарушениях углеводного обмена (галактоземия, гипогликемия, сахарный диабет), метаболизма соединительной ткани (синдром Марфана, Маркезани, Элерса-Данлоса, врожденная хондродистрофия, синдромы Апера, Конради-Хюннермана), обмена серосодержащих аминокислот (гомоцистинурия), минерального (псевдогипопаратиреоз), триптофанного (синдром Кнаппа-Комровера), липидного (синдром Бассена-Корнцвейга), фосфорно-кальциевого (синдром Лоу) обмена. Помутнение хрусталика также входит в состав синдромов с поражением других органов и тканей, при которых дефект нарушений обмена веществ остается не выявленным (синдром Ротмунда, врожденный ихтиоз, синдром Шефера, инфантильный пигментный дерматоз - болезнь Блоха-Сульцберга синдромы Сабуро, Андогского).
Катаракта, развившая на фоне системной патологии, может быть врожденной или рано приобретенной, появляясь в разные сроки после рождения (от нескольких недель до нескольких лет).
1.3 Эпидемиология заболевания или состояния (группы заболеваний или состояний)
Врожденная катаракта (ВК) по оценкам разных исследований встречается от 1,91 до 4,24 на 10000 населения. В Российской Федерации ВК является одной из частых причин слепоты и слабовидения у детей, составляя 17,3% в структуре детской инвалидности по зрению [6]. Распространенность данного заболевания по разным регионам РФ колеблется. По данным Катаргиной Л.А., Михайловой Л.А. в среднем по России выявляемость катаракты составляет 29,7 на 100 тыс. населения [7].
1.4 Особенности кодирования заболевания или состояния (группы заболеваний или состояний) по Международной статистической классификации болезней и проблем, связанных со здоровьем
Кодирование по МКБ-10
Q12.0 - Врожденная катаракта
H27.0 - Афакия
1.5 Классификация заболевания или состояния (группы заболеваний или состояний)
В данных клинических рекомендациях представлена классификация Хватовой А.В. [1] с дополнениями Кругловой Т.Б., Хватовой А.В. [8] (Таблица 1).
Таблица 1. Классификация врожденных катаракт (этиология, клиника, хирургическая тактика)
Характер поражения и клинические формы
Сопутствующие изменения органа зрения и организма
Оптимальные сроки удаления катаракт при различных клинических формах
Методика хирургического вмешательства
Интраокулярная коррекция
Характер поражения:
Двусторонние
Односторонние
Клинические формы:
Полная;
Зонулярная
(I - II - III-й степени);
Переднекапсулярная;
Заднекапсулярная;
Центральная (ядерная);
Полурассосавшаяся;
Пленчатая;
Полярная: передняя,
задняя;
Атипичная;
Другие:
(веретенообразная, передняя аксиальная эмбриональная, звездчатая, катаракта швов, порошкообразная, коронарная, точечная, коралловидная и другие).
I. Патология органа зрения:
отсутствует
имеется:
микрофтальм I - II - III-й степени;
задний лентиконус;
мезодермальный дисгенез передней камеры;
синдром ППГСТ (удлиненные отростки цилиарного тела, гиалиновые мембраны,
персистирующая сосудистая сумка хрусталика и другие);
колобомы радужки и хориоидеи;
аниридия;
помутнение стекловидного тела;
патология сетчатки и зрительного нерва;
косоглазие, нистагм;
амблиопия (обскурационнная, рефракционная, смешанная).
I. Операции до 6 месяцев жизни:
полные, молокообразные;
зонулярные II - III-й степени;
ядерные (Д помутнения 2,5 мм и более);
переднее - и заднекапсулярные (Д помутнения 2,5 мм и более);
атипичные;
полурассосавшиеся;
пленчатые.
II. Операции у детей более старшего возраста:
зонулярные I-й степени;
ядерные (Д помутнения менее 2,5 мм);
передние и заднекапсулярные
(Д помутнения менее 2,5 мм).
Факоаспирация
через тоннельные разрезы роговицы с\без имплантации ИОЛ, с сохранением прозрачной задней капсулы (все формы катаракт с сохраненным объемом хрусталика).
Аспирация-ирригация через тоннельные разрезы роговицы с\без имплантации ИОЛ с сохранением прозрачной задней капсулы (полурассосавшиеся формы катаракт, микрокорнеа, полный микрофтальм, недостаточный медикаментозный мидриаз).
I. Показания:
диаметр роговицы 9,5 x 10,0 мм и более;
ПЗО возрастная норма или уменьшена на 0,5 - 1,0 мм (задний микрофтальм I-й степени).
II. Противопоказания:
Абсолютные
диаметр роговицы 9,0 x 9,5 мм и менее;
ПЗО - меньше возрастной нормы более чем на 1,0 мм;
наличие удлиненных отростков цилиарного тела, занимающих 2\3 окружности задней камеры глаза.
II. Патология организма:
отсутствует
имеется:
наследственная;
врожденная: генетически обусловленные метаболические нарушения минерального (псевдогипопаратериоз и другие), аминокислотного (гомоцистинурия и др.), углеводного (галактоземия и др.), липидного обменов и соединительной ткани (синдром Марфана-Марчезани и др.), хромосомные заболевания (болезнь Дауна и другие)
внутриутробные инфекции: вирусная (краснуха, ЦМВ, герпес, грипп и другие), токсоплазмоз;
Врожденный порок сердца, поражение слуха;
Неврологическая патология и другие;
Недоношенность.
Вискоаспирация
(атипичные формы катаракт, задний лентиконус).
Комбинированные вмешательства:
дифференцированные методики выполнения переднего капсулорексиса;
факоаспирация (аспирация-ирригация) роговичным подходом;
задняя капсулэктомия с передней витрэктомией трансциллиарным доступом (наличие врожденного помутнения задней капсулы хрусталика).
Относительные:
наличие гиалиновых мембран;
персистирующая сосудистая сумка хрусталика.
1.6 Клиническая картина заболевания или состояния (группы заболеваний или состояний)
ВК - частичное или полное помутнение хрусталика глаза, развивающееся внутриутробно. Основным симптомом ВК является помутнение хрусталика разной степени, проявляющееся с момента рождения ребенка. В клинической картине проявляется от едва заметного белого пятнышка в области зрачка до полностью мутного хрусталика ("серый зрачок"). В некоторых случаях, при прогрессирующих формах ВК, данный признак может отсутствовать и проявится в более поздние сроки. Нистагм и косоглазие появляются у детей с ВК после завершения сенситивного периода. До этого возраста у детей с ВК отмечаются плавающие движения глазных яблок. Ранние операции предупреждают развитие нистагма при двусторонней ВК. Практически у всех детей с двусторонней ВК отмечается нистагм - ритмическое дрожание глазного яблока. При односторонней ВК нередко отмечается косоглазие, как правило, сходящееся. ВК характеризуется снижением зрения либо полной утратой его. Ребенок не следит за предметом или поворачивается к нему здоровым глазом.
2. Диагностика заболевания или состояния (группы заболеваний или состояний) медицинские показания и противопоказания к применению методов диагностики
Принципиально важным представляется раннее выявление ВК и, при наличии показаний, оказания оперативного вмешательства в установленные сроки для повышения эффективности лечения данной патологии.
Врач-офтальмолог на основе анамнестических данных, осмотра больного, оценки клинической картины и дополнительных методов обследования верифицирует состояние по критериям МКБ-10.
Клиническая картина является основой для диагностики ВК. Указанные в п. 1.6 симптомы и клинические признаки являются клиническими критериями установления данного заболевания.
2.1 Жалобы и анамнез
ВК относительно редко встречается как изолированное поражение органа зрения.
- У всех пациентов с врожденной катарактой и подозрением на данное заболевание рекомендуется сбор анамнестических данных и жалоб [1; 2; 3; 4; 5; 9], во время которого следует выяснить:
- время обнаружения ВК у ребенка;
- наличие или отсутствие ВК у родственников;
- течение беременности и родов у матери.
- При расспросе родителей (у маленьких детей) и пациента рекомендуется обратить внимание на жалобы связанные с особенностями клинической картины:
- помутнение в области зрачка (серый зрачок);
- косоглазие;
- нистагм (глаза ребенка бегают без видимой причины);
- снижение зрения (возможно обнаружить у детей старшего возраста).
Уровень убедительности рекомендаций C (уровень достоверности доказательств - 5)
Комментарии: для ранней диагностики ВК очень важна преемственность между врачами - акушерами-гинекологами, врачами-неонатологами, врачами-педиатрами и врачами-офтальмологами.
2.2 Физикальное обследование
На этапе постановки диагноза у детей с врожденной катарактой и подозрением на данное заболевание рекомендуется:
- проведение наружного осмотра пациента для исключения синдромной патологии, и дифференциального диагноза с другими глазными заболеваниями [1; 2; 3; 4; 5; 9].
Уровень убедительности рекомендаций C (уровень достоверности доказательств - 5)
- выполнение офтальмологического визуального осмотра с целью проведения визуального осмотра глаза и его придаточного аппарата [1; 2; 3; 4; 5; 10].
Уровень убедительности рекомендаций C (уровень достоверности доказательств - 5)
Комментарии: Офтальмологический осмотр включает следующие процедуры:
- визуальный осмотр глаза и его придаточного аппарата, включающий осмотр век и слезных протоков, изучение положения глазных яблок, исследования зрачков и их реакции на свет;
- визометрию - определение остроты зрения вдаль, у детей до трех лет выполняют ориентировочно - определяют, есть ли у ребенка предметное зрение.
Более точное измерение возможно по тесту предпочтительного взора, методами регистрации оптокинетического нистагма и зрительных вызванных потенциалов, у более старших пациентов проводится визометрия по таблицам с картинками, буквами, цифрами или другими знаками и называет объекты, на которые указывает врач-офтальмолог. За величину остроты зрения принимают тот ряд таблицы, в котором правильно распознаны все знаки.
Определение остроты зрения проводится сначала без коррекции, затем, если есть нарушения, с коррекцией (с использованием специальной оправы и линз).
Снижение зрения - важный симптом в диагностике заболеваний глаз.
2.3 Лабораторные диагностические исследования
Специфическая лабораторная диагностика врожденной катаракты не применяется.
- Перед госпитализацией всем пациентам рекомендуется проведение лабораторных методов исследования, включающих: общий (клинический) анализ крови и мочи с подсчетом лейкоцитарной формулы, анализ крови биохимический общетерапевтический [3].
Уровень убедительности рекомендаций C (уровень достоверности доказательств - 5)
Комментарии: Эти исследования проводят для диагностирования общей патологии, выявления того или иного синдрома, одним из проявлений которого может быть катаракта и выявления противопоказаний к операции (выявление и санация очагов хронической инфекции и декомпенсации общих заболеваний), поскольку они могут в дальнейшем осложнить течение послеоперационного периода.
2.4 Инструментальные диагностические исследования
На этапе постановки диагноза всем пациентам с врожденной катарактой и подозрением на данное заболевание рекомендуется:
- биомикроскопия переднего отрезка глаза (A03.26.001) - проведение наружного осмотра глаза с помощью щелевой лампы в условиях миоза и медикаментозного мидриаза для оценки состояния глаза [1; 2; 3; 4; 5];
Уровень убедительности рекомендаций C (уровень достоверности доказательств - 5)
Комментарии: С помощью биомикроскопии врач-офтальмолог может видеть при большом увеличении такие ткани глаза, как конъюнктиву, роговицу, а также глубжележащие структуры радужку, хрусталик, стекловидное тело.
- офтальмоскопия глазного дна (A02.26.003) в условиях миоза и медикаментозного мидриаза для уточнения локализации, степени и формы помутнения хрусталика, а также изучения состояния стекловидного тела, диска зрительного нерва, центрального и периферического отделов сетчатки для оценки состояния глаза, а при частичном помутнении решения вопроса срока проведения оперативного вмешательства [1; 2; 3; 4; 5];
Уровень убедительности рекомендаций C (уровень достоверности доказательств - 5)
Комментарии: Процедура проводится бесконтактно, с помощью специального прибора - офтальмоскопа с\без линзы; позволяет врачу увидеть глазное дно (внутреннюю поверхность глаза) - сетчатку, сосуды.
- офтальмотонометрия (A02.26.015) - измерение внутриглазного давления (ВГД) пневмо- или апланационным тонометром для оценки исходного внутриглазного давления [1; 2; 3; 4; 5].
Уровень убедительности рекомендаций C (уровень достоверности доказательств - 5)
Комментарии: Может проводиться несколькими способами (с помощью пневмотонометра, грузиками (по Маклакову), пальпаторно и другие).
- При частичных помутнениях хрусталика рекомендуется проведение авторефрактометрии (A12.26.016) и\или скиаскопии - определение клинической рефракции [1; 2; 3; 4; 5].
Уровень убедительности рекомендаций C (уровень достоверности доказательств - 5)
Комментарии: Процедура в настоящее время осуществляется на автоматических рефрактометрах.
Функциональные результаты лечения детей с ВК в значительной степени зависят от раннего ее выявления и своевременного (по показаниям) проведения хирургического лечения.
При обнаружении патологии хрусталика такой ребенок должен быть направлен в стационар для более детального обследования под наркозом (с проведением биомикроскопии (A03.26.001), кератометрии, ультразвуковых (биометрия глаза (A-сканирование или эхобиометрия (A04.26.004), B-сканирование (A04.26.002), пространственная биомикроскопия (A04.26.007) и электрофизиологических исследований (электроретинография общая (A05.26.001), регистрация комплекса ритмической электроретинограммы (развернутое исследование (A05.26.001.003), регистрацию зрительных вызванных потенциалов коры головного мозга (A05.26.002)), авторефкератометрии (A12.26.016), определения функционального состояния глаза и дальнейшей тактики лечения.
2.5 Иные диагностические исследования
Иные диагностические исследования пациентам с врожденной катарактой и подозрением на данное заболевание не проводятся.
3. Лечение, включая медикаментозную и немедикаментозную терапии, диетотерапию, обезболивание, медицинские показания и противопоказания к применению методов лечения
3.1 Консервативное лечение
При незначительных помутнениях хрусталика (частичные формы ВК), не требующих ранней экстракции катаракты, ребенок должен находиться под наблюдением врача-офтальмолога.
- Рекомендовано с целью профилактики и лечения амблиопии пациентам с врожденной катарактой и подозрением на данное заболевание медикаментозное расширение зрачка и проведение плеоптического лечения [1; 2; 3; 4; 5; 11].
Уровень убедительности рекомендаций C (уровень достоверности доказательств - 5)
- При односторонних ВК с целью профилактики и лечения амблиопии рекомендуется проведение окклюзии здорового глаза на половину периода бодрствования ребенка [1; 2; 3; 4; 5; 11].
Уровень убедительности рекомендаций C (уровень достоверности доказательств - 5)
3.2 Хирургическое лечение
Главным фактором при определении сроков хирургического вмешательства, как при двусторонней, так и при односторонней катаракте является выраженность помутнений хрусталика, определяющаяся формой ВК, влияющей на формирование зрительных функций ребенка в сенситивный период.
- Рекомендовано при выявлении выраженных изменений хрусталика, вызывающих значительную зрительную депривацию проведение раннего хирургического вмешательства - факоаспирации, или аспирации-ирригации ВК (A16.26.093/A16.26.093.002) с\без имплантации ИОЛ в зависимости от характера помутнения хрусталика и наличия сопутствующей патологии глаза [1; 2; 3; 4; 5; 12; 13; 14; 15].
Уровень убедительности рекомендаций B (уровень достоверности доказательств - 3)
- Рекомендовано при двусторонних катарактах с целью предупреждения развития амблиопии операцию (факоаспирацию врожденной катаракты (A16.26.093/A16.26.093.002) с\без имплантацией ИОЛ) второго глаза проводить через 3 - 7 дней в период неразвившегося тканеспецифического ответа парного глаза на операцию первого глаза или через 1 месяц и более после хирургии первого глаза в период угасающего тканеспецифического ответа на операцию. Неблагоприятный интервал для хирургии парного глаза - 10 - 14 дней (высокая частота выявления прогностически неблагоприятных титров тканеспецифических АТ и п/о осложнений) [16].
Уровень убедительности рекомендаций B (уровень достоверности доказательств - 3)
Комментарии: Сроки ее проведения определяются возможностью анестезиологического пособия и клинической формой ВК. При наличии противопоказаний к повторному наркозу в ранние сроки оперативное вмешательство на парном глазу откладывается на 1 - 2 месяца. При монолатеральных ВК хирургическое лечение целесообразно проводить в возможно ранние сроки с последующим плеопто-ортоптическим лечением в связи с наиболее высоким риском развития тяжелой депривационной амблиопии.
- Рекомендуются оптимальные сроки проведения операций при ВК, вызывающей выраженную депривацию - до 6 месяцев жизни ребенка [1; 2; 3; 4; 11].
Уровень убедительности рекомендаций C (уровень достоверности доказательств - 5)
Комментарии: Ранние операции рекомендованы при всех формах ВК, нарушающих формирование бинокулярного зрения, вызывающих развитие обскурационной амблиопии средней и высокой степени:
- зонулярные формы ВК II - III степени интенсивности помутнения хрусталика;
- ядерные и переднекапсулярные ВК с диаметром помутнения 2,5 мм и более;
- заднекапсулярные ВК со средней и высокой степенью интенсивности
- помутнения;
- атипичные ВК, при которых отмечается резкое ослабление или отсутствие рефлекса с глазного дна, офтальмоскопия невозможна или просматриваются только периферические участки глазного дна.
- Рекомендовано у детей более старшего возраста при частичных формах ВК, вызывающих развитие обскурационной амблиопии слабой степени при относительно сохранных зрительных функциях и остаточной остроте зрения более 0,3 - 0,4, факоаспирацию врожденной катаракты (A16.26.093/A16.26.093.002) с\без имплантации ИОЛ проводить позже - в возрасте 4 - 6 лет и старше в зависимости от характера и динамики помутнения. Показанием для такого вмешательства является прогрессирование процесса со снижением максимально корригированной остроты зрения до 0,2 - 0,3 и менее [1; 2; 3; 4; 5].
Уровень убедительности рекомендаций C (уровень достоверности доказательств - 5)
Комментарии: К этим формам ВК относятся: зонулярные ВК 1 степени интенсивности помутнения хрусталика, ядерные, передне-заднекапсулярные формы с диаметром помутнения менее 2,5 мм, при которых через диск помутнения хрусталика возможна ретиноскопия.
Хирургическое лечение ВК у детей грудного возраста проводится в условиях общей анестезии. Современная технология хирургии ВК включает:
- Тоннельные роговичные или корнеосклеральные микроразрезы с последующей шовной фиксацией основного разреза, выполнение парацентезов на 3 и 9 часах;
- Использование современных вискоэластиков для защиты эндотелия роговицы;
- Применение дифференцированных методик переднего капсулорексиса;
- Аппаратная или мануальная аспирация - ирригация хрусталиковых масс;
- Эндокапсулярная имплантация гибких акриловых ИОЛ.
- Рекомендована предоперационная подготовка ребенка к удалению ВК, которая должна включать профилактику бактериальных осложнений: в течение дня, предшествующего операции в глаз закапывают антибактериальные капли, содержащие фторхинолоны 3 или 4 поколения (S01AE) 4 - 6 раз в день. Непосредственно на операционном столе глаз промывают раствором повидон-йода** 10% с водой для инъекции в соотношении 2,0 мл повидон-йодида на 3,0 мл воды для инъекций с последующим орошением 0,9% раствором хлорида натрия**; либо раствором антибиотика (S01AE) [3; 17; 18].
Уровень убедительности рекомендаций C (уровень достоверности доказательств - 5)
- Рекомендовано хирургическое лечение ВК проводить в условиях максимально возможного мидриаза [1; 2; 3; 4; 5; 15].
Уровень убедительности рекомендаций C (уровень достоверности доказательств - 5)
Комментарии: Для достижения мидриаза в день операции в глаз закапывают мидриатические капли различного механизма действия (м-холинолитики (S01FA) и симпатомиметики (S01FB)) и нестероидные противовоспалительные препараты (S01BC) фракционно (в течение 1 часа через каждые 10 минут).
Особенности выполнения переднего капсулорексиса: наиболее важным этапом операции является выполнение переднего капсулорексиса, сложность которого у детей, особенно первых лет жизни, обусловлена возрастными особенностями глазного яблока и большим клиническим полиморфизмом передней капсулы. Не при всех формах ВК у детей технически возможно проведение традиционно выполняемого во взрослой практике кругового непрерывного переднего капсулорексиса. С учетом клинической картины применяются дифференцированные методики переднего капсулорексиса. Возможно проведение капсулорексиса с помощью ИАГ-лазера и фемтосекундного лазера.
- Рекомендовано при зонулярных и полных ВК при наличии неизмененной передней капсулы с целью формирования оптического окна в передней капсуле проведение стандартного непрерывного кругового капсулорексиса диаметром 5,0 мм, которое в таких случаях не представляет особых технических сложностей [1; 2; 3; 4; 12; 13].
Уровень убедительности рекомендаций C (уровень достоверности доказательств - 4)
- Рекомендовано при атипичных и молокообразных ВК, при которых, как правило, могут быть неравномерные истончения, уплотнения или неравномерная толщина передней капсулы, а также при передне-полярной, передне-капсулярной и субкапсулярной катарактах, преднем лентиконусе при которых наблюдаются сращения передней капсулы с передними слоями хрусталика, в виде так называемых "нашлепок" для формирования оптического окна в передней капсуле проведение комбинированных методик, сочетающих элементы традиционного капсулорексиса с использованием цанговых ножниц и пинцета [1; 2; 3; 4; 12; 13; 19; 20].
Уровень убедительности рекомендаций C (уровень достоверности доказательств - 4)
- Рекомендован с целью удаления мутных хрусталиковых масс метод факоаспирации (A16.26.093), применяемый при сохраненном объеме хрусталика, нормальных анатомических размерах глаза и отсутствии грубой патологии капсульного мешка [1; 2; 3; 4; 12; 13].
Уровень убедительности рекомендаций C (уровень достоверности доказательств - 4)
Комментарии: При удалении хрусталиковых масс оценивается клиническая картина помутнения хрусталика, его форма и наличие сопутствующей глазной патологии. В основном детские катаракты мягкой консистенции, что не требует их дробления. Однако при атипичных ВК в толще мутного хрусталика имеются плотные кальцификаты, а при пленчатых - прочная фиброзная капсула, требующие удаления различными инструментами.
- Рекомендуется при полурассосавшихся и атипичных формах ВК, наличии микрокорнеа и заднего лентиконуса, недостаточном медикаментозном мидриазе мутные хрусталиковые массы удалять методом аспирации-ирригации и вискоаспирации [1; 2; 3; 4; 12; 13; 19; 20].
Уровень убедительности рекомендаций C (уровень достоверности доказательств - 4)
Комментарии: Целесообразность вскрытия прозрачной задней капсулы при хирургии ВК остается дискутабельной, так как увеличивается риск развития послеоперационных осложнений, а также уже доказана возможность самопроизвольного закрытия заднего капсулорексиса и развития вторичной катаракты даже при проведении передней витрэктомии. Микрохирургическая тактика определяется клинической картиной задней капсулы хрусталика.
- Рекомендовано при катарактах с измененной задней капсулой хрусталика (врожденный фиброз, задний ленктиконус) проведение комбинированных вмешательств, при которых для удаления фиброзно-измененной капсулы используется трансцилиарный доступ, позволяющий проводить заднюю капсулэктомию в сочетании с ограниченной передней витрэктомией, не нарушая внутрикапсулярного положения ИОЛ [1; 2; 3; 4; 12; 13; 19; 20].
Уровень убедительности рекомендаций C (уровень достоверности доказательств - 4)
- Рекомендуется прозрачную заднюю капсулу хрусталика в случае имплантации ИОЛ с целью уменьшения риска послеоперационных осложнений сохранять интактной [1; 2; 3; 4; 12; 13; 19; 20].
Уровень убедительности рекомендаций C (уровень достоверности доказательств - 4)
- Если ребенку раннего возраста имплантация ИОЛ не планируется, рекомендуется проведение задней капсулэктомии диаметром 3 - 3,5 мм в сочетании с формированием оптического окна в передней гиалоидной мембране и, ограниченной передней витрэктомией [1; 2; 3; 4; 12; 13; 19; 20].
Уровень убедительности рекомендаций C (уровень достоверности доказательств - 4)
Комментарии: Это служит надежным методом профилактики вторичной катаракты.
- При наличии "кальцификатов" на задней капсуле хрусталика с целью достижения прозрачности сохраненной задней капсулы и уменьшения риска послеоперационных осложнений, рекомендуется их удаление цанговым пинцетом 23G с последующей полировкой капсулы аспирационным и ирригационным наконечником хирургической установки [1; 2; 3; 4; 12; 13; 19; 20].
Уровень убедительности рекомендаций C (уровень достоверности доказательств - 4)
Комментарии: "Врожденный фиброз" задней капсулы хрусталика чаще всего проявляется ограниченным центральным помутнением в виде "нашлепки" на задней капсуле, либо фиброзом самой капсулы. При обнаружении в ходе операции помутнения задней капсулы хрусталика, его следует удалить удалить, сохранив остатки прозрачной капсулы. "Нашлепка" на задней капсуле может быть удалена цанговым пинцетом. Изредка при этом удается даже не повредить целостность задней капсулы. Незначительные фиброзные помутнения, оставшиеся после хирургических манипуляций, в дальнейшем удаляются путем вскрытия задней капсулы с помощью ИАГ-лазера через 1 - 2 месяца после операции. В случае помутнения самой капсулы, его удаляют путем проведения заднего капсулорексиса цанговым пинцетом, либо с помощью витреотома, с последующей обязательной передней витреоэктомией. Переднюю витреоэктомию также следует проводить при самопроизвольном повреждении задней капсулы хрусталика в ходе удаления катаракты.
Оптическая коррекция афакии
Первичная интраокулярная коррекция
С целью создания оптимальных условий для зрения при афакии после удаления ВК следует стремиться к полной коррекции аномалии рефракции. Несмотря на то, что современная офтальмология располагает широким спектром методов коррекции афакии: очки, контактные линзы и интраокулярной линзы, продолжает дискутироваться вопрос выбора оптимального метода коррекции афакии у детей раннего возраста.
Возможна первичная и вторичная имплантация ИОЛ, показания к которым определяются клинико-анатомическими особенностями хрусталика и глаза ребенка.
Первичная интраокулярная коррекция
- Рекомендована при отсутствии противопоказаний первичная интраокулярная коррекция всем пациентам с врожденной катарактой для коррекции афакии [3; 4; 5; 13; 14; 15; 19; 20; 21; 22; 23; 24; 25].
Уровень убедительности рекомендаций C (уровень достоверности доказательств - 4)
Комментарии: первичная интраокулярная коррекция (A16.26.093.002) является оптимальным методом коррекции афакии у детей с врожденной катарактой создающим условия наиболее близкие к естественным, что имеет большое значение для нормального физиологического развития глаза ребенка.
- Рекомендована факоаспирация с имплантацией ИОЛ (A16.26.093.002) детям старшего возраста при наличии оптимальных анатомических параметров, необходимых для имплантации ИОЛ, отсутствии выраженной сопутствующей патологии глаз и организма [3; 4; 13; 19; 20; 21; 22].
Уровень убедительности рекомендаций C (уровень достоверности доказательств - 4)
Комментарии: При первичной имплантации рекомендуется имплантировать ИОЛ в капсульный мешок. При выраженной врожденной патологии или нарушении целостности передней и/или задней капсул хрусталика в ходе операции имплантация ИОЛ может быть проведена в заднюю камеру глаза с фиксацией в цилиарной борозде [3; 4; 13; 19; 20; 21; 22].
- Факоаспирация с имплантацией ИОЛ (A16.26.093.002) детям раннего возраста, как метод коррекции афакии, рекомендуется при наличии определенных анатомо-топографических параметров глаз ребенка [3; 4; 13; 19; 20; 21; 22]:
1) диаметр роговицы равен 9,5 x 10,0 мм и более;
2) при нормальном или уменьшенном не более чем на 2,0 мм ПЗО глаза по сравнению с возрастной нормой;
3) отсутствием грубой сопутствующей патологии глаза (наличие удлиненных отростков цилиарного тела, занимающих менее 1/4 части задней камеры глаза;
4) отсутствие грубой неврологической патологии, исключающей возможности функционально-зрительной реабилитации.
Уровень убедительности рекомендаций C (уровень достоверности доказательств - 4)
- Факоаспирация с имплантацией ИОЛ (A16.26.093.002) детям грудного возраста не рекомендуется при [3; 4; 13; 19; 20; 21; 22]:
1) значительном уменьшении объема задней камеры и капсульного мешка на глазах с диаметром роговицы 9,0 x 9,5 мм и менее;
2) уменьшении ПЗО глаза от возрастной нормы более чем на 2,0 мм;
3) наличии сопутствующей патологии глаз в виде удлиненных отростков цилиарного тела, сращенных с передней капсулой хрусталика при синдроме ППГСТ, занимающих значительную часть задней камеры глаза.
Уровень убедительности рекомендаций C (уровень достоверности доказательств - 4)
Комментарии: Появление в последние годы гибких моделей ИОЛ, имплантируемых взрослым пациентам, позволило проводить имплантацию через малые разрезы, что значительно уменьшило травматичность оперативного вмешательства, а принципиально новый химический состав линзы, состоящей из более качественного, инертного и биологически совместимого с тканями глаза материала (гидрофобный акрил), позволил проводить имплантацию ИОЛ детям первых месяцев жизни. Однако при несоответствии анатомо-топографических параметров глаза у детей раннего возраста размерам имеющихся в продаже моделей ИОЛ требуется индивидуальный подход и окончательное решение о возможности имплантации ИОЛ хирург должен принимать в ходе операции. Относительными противопоказаниями к имплантации ИОЛ грудным детям после удаления врожденной катаракты являются: наличие персистирующей сосудистой сумки хрусталика, гиалиновых и мембран на радужке, зрачковых мембран, требующих дополнительных реконструктивных вмешательств (при незначительной их выраженности - имплантация ИОЛ возможна).
Расчет ИОЛ
- Рекомендовано у детей с врожденной катарактой, при расчете оптической силы имплантируемой ИОЛ пользоваться новым поколением формул для расчета оптической силы ИОЛ, а у детей грудного возраста - дополнительно учитывать величину гипокоррекции [3; 4; 13; 19; 20; 21; 22].
Уровень убедительности рекомендаций C (уровень достоверности доказательств - 4)
Комментарии: Расчет оптической силы ИОЛ производится в основном по формуле SRKT, учитывающей сагиттальный размер глазного яблока (ПЗО), преломляющую силу роговицы и индивидуальные константы выбранной модели ИОЛ, а также Barrett Universal II (Barrett), HofferQ и HolladayI, в зависимости от возраста ребенка, При расчете оптической силы имплантируемой ИОЛ у детей первого года жизни определяют величину гипокоррекции (от 4,0 Д до 14,0 Д) оптической силы ИОЛ, рассчитанной по формуле, с учетом оптической силы роговицы и разницы исходной ПЗО и прогнозируемой ПЗО после завершения физиологического роста глаза.
- Если ребенку первичная имплантация ИОЛ не проведена, рекомендуется коррекция афакии очками или контактными линзами [1; 2; 3; 4; 12; 13; 19; 20].
Уровень убедительности рекомендаций C (уровень достоверности доказательств - 5)
Комментарии: См. Раздел 4. "Медицинская реабилитация и санаторно-курортное лечение, медицинские показания и противопоказания к применению методов медицинской реабилитации, в том числе основанных на использовании природных лечебных факторов".
- Учитывая беспокойное поведение ребенка в послеоперационном периоде экстракции катаракты в грудном возрасте рекомендовано обеспечение надежной герметизации с обязательным наложением шовной фиксации [1; 2; 3; 4; 12; 13; 19; 20].
Уровень убедительности рекомендаций C (уровень достоверности доказательств - 4)
Комментарии: Применение современных малоинвазивных технологий экстракции ВК позволяет ускорить процесс послеоперационного восстановительного лечения, которое проходит практически без заметных воспалительных проявлений.
С целью профилактики эндофтальмита и развития воспалительного процесса по завершении операции применяют инстилляции противомикробного препарата S01A и субконъюнктивальные инъекции противомикробного препарата (S01A) в комбинации с противовоспалительным препаратом (S01B).
В соответствии с формулярной системой Федерального руководства по использованию лекарств, в послеоперационном периоде применяются инстилляции тех или иных антибактериальных (S01A), нестероидных и глюкокортикостероидных (S01B) противовоспалительных средств, в том числе и комбинированных, в зависимости от возраста детей на момент операции.
С целью профилактики образования задних синехий эффективно закапывание мидриатика короткого действия (S01FA) 2 - 3 раза в день. При формировании задних синехий или появления фибрина в передней камере в раннем послеоперационном периоде используются фибринолитические и коллагенолитические препараты (B01AD) в виде субконъюнктивальных инъекций и электро (A17.26.001) - или магнитофореза (A17.30.040). При выписке из стационара рекомендуется амбулаторное долечивание в течение 1,5 месяцев с постепенным уменьшением кратности закапывания комбинированных препаратов.
4. Медицинская реабилитация и санаторно-курортное лечение, медицинские показания и противопоказания к применению методов медицинской реабилитации, в том числе основанных на использовании природных лечебных факторов
- При лечении ВК у детей, помимо хирургического вмешательства с последующей медикаментозной терапией, рекомендуется включить комплекс мероприятий, направленных на создание оптимальных условий для развития зрения [1; 2; 3; 4; 9; 23]:
- оптическая коррекция афакии (докоррекция артифакии), включающая очковую коррекцию и коррекцию контактными линзами рекомендуется всем пациентам.
- своевременное и качественное плеопто-ортоптическое лечение;
- устранение косоглазия, лечение нистагма;
- выявление и лечение осложнений (вторичная катаракта, вторичная глаукома, иридоциклит, дислокация ИОЛ и другие).
Уровень убедительности рекомендаций C (уровень достоверности доказательств - 5)
Комментарии: Важным является функциональное лечение, направленное на борьбу с амблиопией путем коррекции аметропии и плеоптики.
Очковая коррекция
- Очки рекомендуются для коррекции двусторонней афакии и в случаях необходимости дополнительной коррекции рефракции у детей с артифакией после имплантации ИОЛ [3; 4; 5; 9; 13; 14; 15; 19; 20; 21; 22; 23; 24; 25].
Уровень убедительности рекомендаций C (уровень достоверности доказательств - 5)
Комментарии: Очки детям назначают на основании данных объективного исследования рефракции с субъективной проверкой переносимости коррекции у более старших детей (после 4 - 5 лет). У детей до 3 - 4 лет приходится руководствоваться только объективными данными.
С целью создания наиболее благоприятных условий для развития зрения, следует стремиться к полной коррекции афакии. Поэтому оптимальной является коррекция, соответствующая степени аномалии рефракции по данным, полученным при скиаскопии или кераторефрактометрии. Астигматизм следует корригировать полностью или почти полностью.
Так как рефракция в первые 3 - 4 месяца после операции часто изменяется, в основном за счет роста длины ПЗО глаза у грудных детей, а также роговичного астигматизма, возникает необходимость в повторной проверке ее в эти сроки и внесении корректив в силу линз. В дальнейшем исследование рефракции и уточнение очковой коррекции должны проводиться ежегодно.
В связи с отсутствием аккомодации, помимо коррекции для дали, уже при выписке из стационара необходимо назначать очки для зрительной работы на близком расстоянии. Они, как правило, на 2,0 - 3,0 дптр сильнее очковых линз, назначенных для дали. Следует иметь в виду, что очки для близи надо назначать не только детям школьного возраста, но и дошкольникам и даже детям младшего возраста.
В случаях односторонней афакии при наличии второго, здорового глаза очковая коррекция не может быть использована в связи с высокой анизэйконией (25 - 35%). Однако, при отсутствии возможности применения других видов коррекции этим детям надо назначать очки для тренировок оперированного глаза с целью профилактики и лечения амблиопии на 1 - 2 ч в сутки или более при одновременной окклюзии здорового глаза.
При имплантации ИОЛ детям грудного и раннего возраста необходима очковая докоррекция остаточной аметропии для дали и близи.
Коррекция афакии контактными линзами
- Контактные линзы рекомендуются как для коррекции афакии, так и для дополнительной коррекции остаточной аметропии на глаза с артифакией [3; 4; 5; 9; 21; 23,24; 25].
Уровень убедительности рекомендаций C (уровень достоверности доказательств - 5)
Комментарии: Учитывая младенческий и детский возраст пациентов, назначают мягкие контактные линзы из силикон-гидрогелевых материалов или из высокогидрофильных гидрогелей с высоким Dk\t. Их преимущество состоит в том, что вместе с глазом они составляют единую оптическую систему. Контактные линзы используют как при односторонней, так и при двусторонней афакии. У большинства больных с односторонней афакией можно добиться восстановления бинокулярного зрения. Больные легче переносят мягкие контактные линзы, которые можно назначать в ближайшие сроки после операции. Однако контактные линзы дороги, требуют регулярной замены и наблюдения офтальмолога, огромного терпения и мотивации родителей для ежедневной процедуры надевания-снятия линз. Следует иметь в виду, что в отдельных случаях может отмечаться непереносимость контактных линз, также существует риск повреждения роговицы, развития токсико-аллергических и гипоксических реакций, инфекционных осложнений.
Плеопто-ортоптичекое лечение
- Всем детям рекомендуется проведение регулярных (2 раза в год) курсов плеоптического и ортоптического лечения (лазерплеоптика, тренировочные упражнения, современные методики - видеокомпьютерный аутотренинг, "Визотроник", чрескожная электростимуляция зрительного нерва (A17.26.003), магнитотерапия (A17.26.002), биорезонансная терапия - лечение эндогенными и экзогенными электромагнитными полями, цветостимуляция, монохромная цветотерапия, КВЧ-биотерапия и др.) [3; 4; 5; 23; 24].
Уровень убедительности рекомендаций C (уровень достоверности доказательств - 5)
Комментарии: При отсутствии систематического лечения амблиопии при двусторонней афакии может понижаться зрение одного из глаз в связи с тем, что большое число детей пользуется одним, лучше видящим глазом. Восстановление бинокулярного зрения возможно после удаления двусторонних врожденных слоистых и прогрессирующих катаракт. В связи с этим, наряду с плеоптическим, должно проводиться ортоптическое лечение, показаниями к которому являются: 1) острота зрения не ниже 0,2 - 0,3 на хуже видящем глазу; 2) отсутствие выраженного нистагма.
Хирургическое устранение косоглазия и лечение нистагма
- При наличии у детей косоглазия и нистагма рекомендуется проведение хирургического их устранения (резекция глазной мышцы (A16.26.030) рецессия, тенорафия глазной мышцы (A16.26.031)) [3; 4; 5; 9; 23; 24; 26].
Уровень убедительности рекомендаций C (уровень достоверности доказательств - 5)
Комментарии: Хирургическое лечение косоглазия у детей с афакией после удаления ВК преследует две цели:
1) изменение положения глаза для создания более благоприятных условий проведения плеоптического лечения;
2) устранение косметического дефекта. В связи с возможностью развития осложнений после экстракции ВК в отдаленные сроки наблюдения хирургическое лечение косоглазия следует предпринимать не ранее, чем через 1 - 2 года после оптической операции. В результате операции устранения косоглазия нередко наблюдается уменьшение нистагма, что также благоприятно сказывается на остроте зрения.
Выявление осложнений, их лечение
Осложнения могут выявляться как в первые годы после операции, так и последующие годы жизни.
- Рекомендуется при диспансерном наблюдении детей с афакией и артифакией после удаления врожденной катаракты своевременное выявление и лечение осложнений раннего и позднего послеоперационного периодов [3; 4; 5; 23; 24].
Уровень убедительности рекомендаций C (уровень достоверности доказательств - 5)
Комментарии: Во время обследования исследуют передний отдел глаза (с обращением особого внимания на область зрачка, стекловидное тело, глазное дно, внутриглазное давление). При необходимости применяют дополнительные методы обследования (эхобиометрия. электроретинография). При выявлении осложнений (ириты и иридоциклиты, вторичная катаракта, вторичная глаукома, дислокация ИОЛ и ее опорных элементов и другие), проводится их своевременное выявление и направление, по показаниям, в стационар для проведения лечения осложнений согласно соответствующим для каждого из заболеваний клиническим рекомендациям.
- Рекомендуется санаторно-курортное лечение всем детям с ВК, афакией и артифакией с целью стабилизации и улучшения зрительных функций [1; 2].
Уровень убедительности рекомендаций C (уровень достоверности доказательств - 5)
Комментарии: санаторно-курортное лечение включает в себя аэро- и гелиовоздействия, а также воздействие климатом (умеренно континентальный климат).
5. Профилактика и диспансерное наблюдение, медицинские показания и противопоказания к применению методов профилактики
Специфической профилактики врожденной катаракты не существует.
- Рекомендуется диспансерное наблюдение врачом-офтальмологом (диспансерный прием (осмотр, консультация) врача-офтальмолога B04.029.001) всех детей с врожденной катарактой и подозрением на данное заболевание, афакией и артифакией, что является необходимым для мониторинга состояния переднего и заднего отделов глаза, оптической коррекции\докоррекции и лечения амблиопии. Дети с ВК, афакией и артифакией ставятся на диспансерный учет в поликлинике с обязательным соблюдением установленной частоты осмотров (Таблица 11) [1; 2; 3; 4; 5; 11; 23; 24].
Таблица 11. Частота осмотров детей с афакией и артифакией после удаления ВК
Интервал осмотра
Частота осмотров
первый месяц после выписки из стационара
2 раза в месяц
в течение первого года после хирургического лечения
1 раз в 2 месяца
в течение 3 лет после хирургического лечения
2 раза в год
в последующем
1 раз в год
Уровень убедительности рекомендаций C (уровень достоверности доказательств - 5)
Комментарии: Дети с афакией и артифакией с диспансерного учета не снимаются. Родители должны знать, что операция - только первый шаг на пути к зрительной реабилитации. После хирургического вмешательства необходимо, прежде всего, проводить профилактику и лечение амблиопии. Это занимает не один год, и длится в большинстве случаев до 14 - 16-летнего возраста ребенка, являясь наиболее эффективным в возрасте до 3 лет.
См. Раздел 4. "Медицинская реабилитация и санаторно-курортное лечение, медицинские показания и противопоказания к применению методов медицинской реабилитации, в том числе основанных на использовании природных лечебных факторов".
6. Организация оказания медицинской помощи
Формы, виды и условия оказания медицинской помощи:
Форма оказания медицинской помощи: плановая.
Вид: первичная медико-санитарная помощь, специализированная, в том числе, высокотехнологичная, медицинская помощь.
Условия оказания медицинской помощи: стационарно, в дневном стационаре, амбулаторно.
Медицинская помощь при врожденной катаракте осуществляется в плановом порядке. Оказание медицинской помощи пациентам с врожденной катарактой и афакией\артифакией осуществляется в соответствии с Порядком оказания медицинской помощи детям при заболеваниях глаза, его придаточного аппарата и орбиты, утвержденного приказом МЗ РФ N 442н от 25.10.2012 г.
Вопросы организации оказания медицинской помощи при ВК, прежде всего, связаны с ранней диагностикой и своевременным направлением ребенка на хирургическое лечение в специализированное учреждение при наличии показаний. Существенное значение для раннего выявления детей с ВК и своевременного направления их на хирургическое лечение имеет преемственность между врачами - акушерами-гинекологами, врачами-неонатологами, врачами-педиатрами и врачами-офтальмологами.
Первичная диагностика проводится пренатально во время планового УЗИ-скрининга беременных женщин. Уже во втором триместре беременности при ультразвуковом исследовании плода возможно зафиксировать помутнение хрусталика.
После рождения ребенка врач-неонатолог и врач-педиатр смогут заметить интенсивное помутнение хрусталика центральной локализации в области зрачка и направить ребенка на консультацию к врачу-офтальмологу.
Согласно Приказу Минздрава РФ от 10 августа 2017 г. N 514н "О порядке проведения профилактических медицинских осмотров несовершеннолетних" (в ред. Приказов Минздрава РФ от 03.07.2018 N 410н, от 13.06.2019 N 396н, от 19.11.2020 N 1235н) при прохождении несовершеннолетними медицинских осмотров, в том числе при поступлении в образовательные учреждения и в период обучения в них, врач-офтальмолог осматривает детей в возрасте 1 месяц, 12 месяцев, 3 года, 6 лет, 7 лет, 10 лет, 13 лет, 15 лет, 16 лет и 17 лет.
Врач-офтальмолог оценивает состояние глаза, проводит обследование, включающее визуальный осмотр и методы инструментальных исследований для верификации помутнения хрусталика, уточнения диагноза и исключения, схожих по клинике заболеваний. При затруднении осмотра из-за малого возраста ребенка или неконтактного поведения его и необходимости проведения диагностических процедур с применением анестезии дети направляются в детское офтальмологическое отделение.
При наличии показаний к хирургическому лечению ребенка с ВК, данное лечение осуществляется в условиях стационара - детском офтальмологическом отделении. После оказания медицинской помощи детям в стационаре и при отсутствии показаний к дальнейшему стационарному лечению дети направляются в детский офтальмологический кабинет в поликлинике. В дальнейшем ребенок находится под диспансерным наблюдением врача-офтальмолога детского офтальмологического кабинета.
7. Дополнительная информация (в том числе факторы, влияющие на исход заболевания или состояния)
Прогноз врожденной катаракты у детей определяется возрастом ребенка, сроком выявления заболевания, стадией и тяжестью глаукоматозного поражения глаза ребенка на момент выявления глаукомы, своевременностью диагностики и хирургического лечения.
Критерии оценки качества медицинской помощи
Название группы: врожденная катаракта
МКБ коды: Q12.0, H27.0
Возрастная группа: дети
Условия оказания медицинской помощи: стационарно, в дневном стационаре, амбулаторно.
Проведение диагностических и лечебно-профилактических мероприятий на этапе постановки диагноза может осуществляться амбулаторно или в условиях дневного стационара. Более детальное обследование детей раннего возраста может осуществляться с применением анестезиологического сопровождения в условиях специализированных отделений стационара. Хирургическое лечение рекомендуется проводить в условиях специализированных отделений стационара с применением анестезиологического сопровождения. Проведение диспансерного наблюдения с проведением профилактических и лечебных мероприятий в позднем послеоперационном периоде рекомендуется проводить амбулаторно или в условиях дневного стационара.
Критерий
Оценка выполнения
Выполнен офтальмологический осмотр пациента (визуальный осмотр и визометрия)
да\нет
Выполнена офтальмотонометрия
да\нет
Выполнена биомикроскопия глаза
да\нет
Выполнена офтальмоскопия глаза в условиях мидриаза
да\нет
Выполнена авторефкератометрия и/или скиаскопия глаза
да\нет
Выполнено плеопическое лечение и/или экстракция врожденной катаракты методом факоаспирации и/или мануальной аспирации-ирригации с и/или без имплантации интраокулярной линзы (в зависимости от медицинских показаний и при отсутствии медицинских противопоказаний)
да\нет
Выполнена терапия антибактериальными лекарственными препаратами широкого спектра действия и/или лекарственными препаратами группы кортикостероиды и/или лекарственными средствами группы нестероидные противовоспалительные средства и/или гипотензивными препаратами и/или мидриатиками (в раннем послеоперационном периоде при хирургическом вмешательстве, в зависимости от медицинских показаний и при отсутствии медицинских противопоказаний)
да\нет
Список литературы
1. Хватова А.В. Заболевания хрусталика глаза у детей. Л., Медицина. 1982. - 198 с.
2. Аветисов Э.С., Ковалевский Е.И., Хватова А.В. Руководство по детской офтальмологии. М. 1987. - 496 с.
3. Н.С. Егиян, Л.А. Катаргина, Т.Б. Круглова, Арестова Н.Н. Роль педиатра в лечении детей с врожденными катарактами//Российский вестник перинатологии и педиатрии, 2019; 64: (5).
4. Боброва Н.Ф., Скрипниченко З.М. Катаракты. Токсические, врожденные, вторичные. Одесса: Феникс. 2017. - 319 с.
5. Lambert S.R. Катаракта у детей//К.С. Хойт, Д. Тейлор. Детская офтальмология под общей редакцией Е.И. Сидоренко. Москва 2015, том I: 405 - 422.
6. Нероев В.В. Инвалидность по зрению в Российской Федерации. Доклад на XXIII международном офтальмологическом конгрессе "Белые ночи", Санкт-Петербург, 2017//Вопросы организации офтальмологической помощи населению Российской Федерации (по материалам докладов за период 2013 - 2018 гг.). Москва, Изд. Апрель: 156 - 184.
7. Катаргина Л.А. Состояние детской офтальмологической службы в Российской Федерации (2012 - 2013 гг.)/Л.А. Катаргина, Л.А. Михайлова//Российская педиатрическая офтальмология. - 2015. - N 1. - С. 5 - 10.
8. Круглова Т.Б., Хватова А.В. Классификация врожденных катаракт//Российская педиатрическая офтальмология. 2013; 2: 4 - 12.
9. Егиян Н.С., Катаргина Л.А., Круглова Т.Б., Арестова Н.Н. Роль педиатра в лечении детей с врожденными катарактами//Российский Вестник перинатологии и педиатрии. 2019; 64 (5): 134 - 139.
10. Тейлор Д., Хойт К. Педиатрическая офтальмология. Москва - С. Петербург, 2002 - 248 с.
11. Repka M.X. Лечение амблиопии. К.С. Хойт, Д. Тейлор. Детская офтальмология под общей редакцией Е.И. Сидоренко. Москва 2015, том II: 876 - 885.
12. Круглова Т.Б., Егиян Н.С. Особенности хирургии врожденных катаракт с имплантацией складывающихся ИОЛ "Acrysof" у детей//Вестн. офтальмол., 2005. - т. 121. - N 2. - С. 43 - 44.
13. Круглова Т.Б., Катаргина Л.А., Егиян Н.С., Арестова Н.Н. Хирургическая тактика и особенности интраокулярной коррекции у детей с врожденными катарактами первого года жизни//Офтальмохирургия. 2018; 1: 13 - 18.
14. Vasavada A.R., Vasavada V., Shah S.K., Trivedi R.H., Rawat F., Koul A. Five-year postoperative outcomes of bilateral aphakia and pseudophakia in children up to 2 years of age: a randomized clinical trial//Am J Ophthalmol. 2018; 193: 33 - 44. doi: 10.1016/j.ajo.2018.06.005.
15.
C.h., Kugelberg U. Pediatric cataract surgery//ActaOphtalmol. Scand. - 2007. - Vol. 85, N 7. - P. 698 - 710.
16. Круглова Т.Б. Оптимальные сроки удаления врожденных катаракт на втором глазу. Материалы научно-практической конференции "Актуальные вопросы детской офтальмологии" г. Москва, 1997. - С. 35 - 37.
17. Иошин И.Э. Амбулаторная хирургия катаракты. - М.: Апрель, 2016. - 95 с.
18. Barry P.,
L., Gardner S. ESCRS Guidelines for Prevention and Treatment of Endophthalmitis Following Cataract Surgery: Data, Dilemmas and Conclusions. Published by ESCRS. Dublin, 2013: 45. (https://elibrary.ru/contents.asp?id=34333736&selid=27346476).
19. Катаргина Л.А., Круглова Т.Б., Кононов Л.Б., Егиян Н.С. Экстракция врожденных катаракт с имплантацией ИОЛ при осложненных формах хрусталика. Журн. "Практическая медицина". Офтальмология. 2012, т. - 2. - N 4м (59), с. 28 - 30.
20. Катаргина Л.А., Круглова Т.Б., Егиян Н.С., Трифонова О.Б. Имплантация ИОЛ детям с врожденными катарактами и изменениями задней капсулы хрусталика. Сборник научных работ X Юбилейной офтальмологической конференции "Рефракция-2014. Актуальные вопросы аномалий рефракции у детей" г. Самара, 2014. С. 64 - 70.
21. Зайдуллин И.С., Азнабаев Р.А. Изменение параметров глаза в отдаленные сроки наблюдения после экстракции катаракты с имплантацией ИОЛ у детей, оперированных в возрасте от 1 до 12 месяцев//Офтальмохирургия. 2010; 6: 26 - 9.
22. Круглова Т.Б., Кононов Л.Б. Особенности расчета оптической силы интраокулярной линзы, имплантируемой детям первого года жизни//Вестник офтальмологии. 2013; 129 (4): 66 - 69.
23. Катаргина Л.А., Круглова Т.Б., Егиян Н.С., Трифонова О.Б. Реабилитация детей после экстракции врожденных катаракт//Российская педиатрическая офтальмология. 2015; (4): 38 - 42.
24. Круглова Т.Б., Катаргина Л.А., Егиян Н.С., Мамыкина А.С. Основные задачи диспансерного наблюдения детей с артифакией (афакией) после экстракции врожденной катаракты//Российская педиатрическая офтальмология. 2019; 14 (1 - 4): 34 - 40. doi.org/10.17816/1993-1859-2019-14-1-4-34-40.
25. Круглова Т.Б., Егиян Н.С., Кононов Л.Б. Вторичная имплантация интраокулярной линзы у детей с афакией после ранней хирургии врожденных катаракт//Вестник офтальмологии. 2014; 130 (4): 57 - 61.
26. Апаев А.В. Нистагм: распространенность, классификация, патогенез (обзор литературы).//Российская педиатрическая офтальмология. 2021. 16 (2): 43 - 49. doi.org/10.17816/rpo2021-16-2-43-49.
Приложение А1
СОСТАВ
РАБОЧЕЙ ГРУППЫ ПО РАЗРАБОТКЕ И ПЕРЕСМОТРУ
КЛИНИЧЕСКИХ РЕКОМЕНДАЦИЙ
Катаргина Людмила Анатольевна - Главный внештатный специалист детский офтальмолог Министерства здравоохранения РФ, Заместитель директора по научной работе ФГБУ "НМИЦ глазных болезней им. Гельмгольца" Минздрава России, профессор, д.м.н., г. Москва. Ассоциация врачей-офтальмологов;
Круглова Татьяна Борисовна - старший научный сотрудник отдела патологии глаз у детей ФГБУ "НМИЦ глазных болезней им. Гельмгольца" Минздрава России, д.м.н. г. Москва. Ассоциация врачей-офтальмологов;
Егиян Наира Семеновна - заведующий отделением, врач-офтальмолог, операционный блок N 3 ФГБУ "НМИЦ глазных болезней им. Гельмгольца" Минздрава России, к.м.н. г. Москва. Ассоциация врачей-офтальмологов;
Бржеский Владимир Всеволодович - заведующий кафедрой офтальмологии, ГБОУ ВПО "Санкт-Петербургский Государственный Педиатрический медицинский университет" Минздрава РФ, профессор, д.м.н., г. Санкт-Петербург. Ассоциация врачей-офтальмологов;
Маркова Елена Юрьевна - заведующий отделом микрохирургии и функциональной реабилитации глаза у детей ФГБУ МНТК "Микрохирургии глаза" имени академика Федорова С.Н. Министерства здравоохранения РФ, д.м.н., г. Москва.
Зайдуллин Ильдар Саитгалиевич - заведующий детским отделением ГБУ "Уфимского НИИ глазных болезней АН РБ", д.м.н. г. Уфа.
Конфликт интересов отсутствует.
Приложение А2
МЕТОДОЛОГИЯ РАЗРАБОТКИ КЛИНИЧЕСКИХ РЕКОМЕНДАЦИЙ
Методы, использованные для сбора/селекции доказательств: поиск в электронных базах данных; анализ современных научных разработок по проблеме врожденной катаракты в России и за рубежом, обобщение практического опыта российских и иностранных коллег.
Настоящие рекомендации в предварительной версии были рецензированы независимыми экспертами, которые прокомментировали доступность интерпретации доказательств, лежащих в основе рекомендаций, для практических врачей и пациентов.
Комментарии, полученные от экспертов, тщательно систематизированы и обсуждены председателем и членами рабочей группы. Каждый пункт обсужден и внесены соответствующие изменениям рекомендации.
В данных клинических рекомендациях все сведения ранжированы по уровню достоверности (доказательности) в зависимости от количества и качества исследований по данной проблеме.
Целевая аудитория клинических рекомендаций:
1. Врач-офтальмолог;
2. Врач-педиатр, врач общей практики (семейный врач);
3. Студенты медицинских ВУЗов, ординаторы, аспиранты.
1. Шкала оценки уровней достоверности доказательств (УДД) для методов диагностики (диагностических вмешательств)
УДД
Расшифровка
1.
Систематические обзоры исследований с контролем референсным методом или систематический обзор рандомизированных клинических исследований с применением мета-анализа
2.
Отдельные исследования с контролем референсным методом или отдельные рандомизированные клинические исследования и систематические обзоры исследований любого дизайна, за исключением рандомизированных клинических исследований, с применением мета-анализа
3.
Исследования без последовательного контроля референсным методом или исследования с референсным методом, не являющимся независимым от исследуемого метода или нерандомизированные сравнительные исследования, в том числе когортные исследования
4.
Несравнительные исследования, описание клинического случая
5.
Имеется лишь обоснование механизма действия или мнение экспертов
2. Шкала оценки уровней достоверности доказательств (УДД) для методов профилактики, лечения, медицинской реабилитации, в том числе основанных на использовании природных лечебных факторов (профилактических, лечебных, реабилитационных вмешательств)
(в ред. Приказа Минздрава России от 23.06.2020 N 617н)
УДД
Расшифровка
1.
Систематический обзор рандомизированных клинических исследований с применением мета-анализа
2.
Отдельные рандомизированные клинические исследования и систематические обзоры исследований любого дизайна, за исключением рандомизированных клинических исследований, с применением мета-анализа
3.
Нерандомизированные сравнительные исследования, в том числе когортные исследования
4.
Несравнительные исследования, описание клинического случая или серии случаев, исследование "случай-контроль"
5.
Имеется лишь обоснование механизма действия вмешательства (доклинические исследования) или мнение экспертов
3. Шкала оценки уровней убедительности рекомендаций (УУР) для методов профилактики, диагностики, лечения, медицинской реабилитации, в том числе основанных на использовании природных лечебных факторов (профилактических, диагностических, лечебных, реабилитационных вмешательств)
(в ред. Приказа Минздрава России от 23.06.2020 N 617н)
УУР
Расшифровка
A
Сильная рекомендация (все рассматриваемые критерии эффективности (исходы) являются важными, все исследования имеют высокое или удовлетворительное методологическое качество, их выводы по интересующим исходам являются согласованными)
B
Условная рекомендация (не все рассматриваемые критерии эффективности (исходы) являются важными, не все исследования имеют высокое или удовлетворительное методологическое качество и/или их выводы по интересующим исходам не являются согласованными)
C
Слабая рекомендация (отсутствие доказательств надлежащего качества (все рассматриваемые критерии эффективности (исходы) являются неважными, все исследования имеют низкое методологическое качество и их выводы по интересующим исходам не являются согласованными)
Порядок обновления клинических рекомендаций
Механизм обновления клинических рекомендаций предусматривает их систематическую актуализацию - не реже чем один раз в три года или при появлении новой информации о тактике ведения пациентов с данным заболеванием. Решение об обновлении принимает МЗ РФ на основе предложений, представленных медицинскими некоммерческими профессиональными организациями. Сформированные предложения должны учитывать результаты комплексной оценки лекарственных препаратов, медицинских изделий, а также результаты клинической апробации.
Приложение А3
СПРАВОЧНЫЕ МАТЕРИАЛЫ,
ВКЛЮЧАЯ СООТВЕТСТВИЕ ПОКАЗАНИЙ К ПРИМЕНЕНИЮ
И ПРОТИВОПОКАЗАНИЙ, СПОСОБОВ ПРИМЕНЕНИЯ И ДОЗ
ЛЕКАРСТВЕННЫХ ПРЕПАРАТОВ, ИНСТРУКЦИИ ПО ПРИМЕНЕНИЮ
ЛЕКАРСТВЕННОГО ПРЕПАРАТА
Данные клинические рекомендации разработаны с учетом следующих документов:
1) "Порядок оказания медицинской помощи детям при заболеваниях глаза, его придаточного аппарата и орбиты", утвержденного приказом МЗ РФ N 442н от 25.10.2012 г.;
2) Международная классификация болезней, травм и состояний, влияющих на здоровье, 10-го пересмотра (МКБ-10) (Всемирная организация здравоохранения) 1994;
3) Номенклатура медицинских услуг (Министерство здравоохранения и социального развития Российской Федерации) Приказ Минздрава России от 13.10.2017 N 804н (ред. от 24.09.2020, с изм. от 26.10.2022) "Об утверждении номенклатуры медицинских услуг" (Зарегистрировано в Минюсте России 07.11.2017 N 48808);
4) Федеральный закон от 21.11.2011 г. N 323-ФЗ "Об основах охраны здоровья граждан в Российской Федерации";
5) Распоряжение Правительства РФ от 12.10.2019 N 2406-р (ред. от 16.04.2024) "Об утверждении перечня жизненно необходимых и важнейших лекарственных препаратов, а также перечней лекарственных препаратов для медицинского применения и минимального ассортимента лекарственных препаратов, необходимых для оказания медицинской помощи";
6) Приказ МЗ РФ от 27 марта 2024 г. N 143н "Об утверждении классификации природных лечебных ресурсов, указанных в пункте 2 статьи 2.1 Федерального закона от 23 февраля 1995 г. N 26-ФЗ "О природных лечебных ресурсах, лечебно-оздоровительных местностях и курортах", их характеристик и перечня медицинских показаний и противопоказаний для санаторно-курортного лечения и медицинской реабилитации с применением таких природных лечебных ресурсов".
Приложение Б
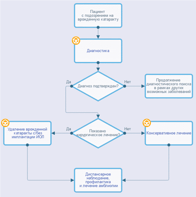
АЛГОРИТМЫ ДЕЙСТВИЙ ВРАЧА
Врожденная катаракта у детей

Приложение В
ИНФОРМАЦИЯ ДЛЯ ПАЦИЕНТА
Врожденная катаракта - врожденное заболевание, являющееся одной из основных причин слепоты, слабовидения и нарушений зрения у детей с раннего возраста. Функциональные результаты лечения детей с ВК в значительной степени зависят от раннего ее выявления и своевременного (по показаниям) проведения хирургического лечения. ВК относительно редко встречается как изолированное поражение органа зрения, и для ранней диагностики ее очень важна преемственность между врачами - акушерами-гинекологами, врачами-неонатологами, врачами-педиатрами и врачами-офтальмологами. При обнаружении патологии хрусталика такой ребенок должен быть направлен в стационар для более детального обследования под наркозом и определения дальнейшей тактики лечения. При выявлении выраженных изменений хрусталика, вызывающих значительную зрительную депривацию, рекомендуется проведение раннего хирургического вмешательства - факоаспирации, экстракапсулярной экстракции ВК с\без имплантации ИОЛ в зависимости от характера помутнения хрусталика и наличия сопутствующей патологии глаза.
При лечении ВК у детей, помимо хирургического вмешательства с последующей медикаментозной терапией, рекомендуется проведение комплекса мероприятий, направленных на создание оптимальных условий для развития зрения:
- оптическая коррекция афакии (докоррекция артифакии);
- своевременное и качественное плеопто-ортоптическое лечение;
- устранение косоглазия, лечение нистагма;
- выявление и лечение осложнений (вторичная катаракта, вторичная глаукома, иридоциклит, дислокация ИОЛ и другие).
Дети после хирургического лечения становятся на диспансерный учет в поликлинике. Врач-офтальмолог должен обследовать ребенка 2 раза в первый месяц после выписки из стационара, 1 раз в 2 месяца в течение первого года после операции, 2 раза в год в течение 3 лет и 1 раз в год в последующем. Следует помнить, что дети с афакией и артифакией с диспансерного учета не снимаются. Родители должны знать, что операция - только первый шаг на пути к зрительной реабилитации. После хирургического вмешательства необходимо, прежде всего, проводить профилактику и лечение амблиопии. Это занимает не один год, и длится в большинстве случаев до 14 - 16-летнего возраста ребенка, являясь наиболее эффективным в возрасте до 3 лет.
Приложение Г1 - ГN
ШКАЛЫ ОЦЕНКИ, ВОПРОСНИКИ И ДРУГИЕ ОЦЕНОЧНЫЕ ИНСТРУМЕНТЫ
СОСТОЯНИЯ ПАЦИЕНТА, ПРИВЕДЕННЫЕ В КЛИНИЧЕСКИХ РЕКОМЕНДАЦИЯХ
Не используются.