"Клинические рекомендации "Разноцветный лишай"
МИНИСТЕРСТВО ЗДРАВООХРАНЕНИЯ РОССИЙСКОЙ ФЕДЕРАЦИИ
КЛИНИЧЕСКИЕ РЕКОМЕНДАЦИИ
РАЗНОЦВЕТНЫЙ ЛИШАЙ
Кодирование по Международной статистической классификации болезней и проблем, связанных со здоровьем: B36.0
Год утверждения (частота пересмотра): 2025
Пересмотр не позднее: 2027
ID: 224_2
Возрастная категория: Взрослые, Дети
Специальность:
Разработчик клинической рекомендации
Общероссийская общественная организация "Российское общество дерматовенерологов и косметологов"
Одобрено Научно-практическим Советом Минздрава России
Список сокращений
ВИЧ - вирус иммунодефицита человека
Термины и определения
Разноцветный лишай (отрубевидный лишай, pityriasis versicolor, tinea versicolor) - это хроническая поверхностная грибковая инфекция кожи, вызванная пролиферацией липофильных дрожжей (Malassezia Species) в роговом слое эпидермиса.
1. Краткая информация по заболеванию или состоянию (группы заболеваний или состояний)
1.1 Определение заболевания или состояния (группы заболеваний или состояний)
Разноцветный лишай (отрубевидный лишай, pityriasis versicolor, tinea versicolor) - это хроническая поверхностная грибковая инфекция кожи, вызванная пролиферацией липофильных дрожжей (Malassezia Species) в роговом слое эпидермиса.
1.2 Этиология и патогенез заболевания или состояния (группы заболеваний или состояний)
Возбудителями разноцветного лишая являются диморфные липофильные дрожжи рода Malassezia - представители типичной кожной микрофлоры. Наиболее часто обнаруживаются Malassezia globosa, M. sympodialis и M. furfur, реже - M. slooffiae, M. restricta и M. obtusa. Установлено, что около 90% здоровых людей являются носителями сапрофитной формы гриба.
Под влиянием предрасполагающих факторов эндогенной (гипергидроз, изменение химического состава пота, снижение физиологического шелушения эпидермиса, семейная восприимчивость, иммуносупрессия) и/или экзогенной (влажность и высокая температура) природы возбудитель трансформируется из непатогенной формы почкующейся бластоспоры в патогенную мицелиальную. Последняя способна синтезировать фермент, препятствующий выработке поглощающего свет пигмента, или токсичные соединения, разрушающие клетки, производящие пигмент [1]. Отмечается тропизм возбудителя к участкам кожного покрова, имеющим большое количество сальных желез. В патогенезе могут принимать участие иммунные факторы, однако их сложно интерпретировать. Больные разноцветным лишаем не имеют клеточно-опосредованного иммунодефицита к мицелиальным антигенам Malassezia spp.
1.3 Эпидемиология заболевания или состояния (группы заболеваний или состояний)
Разноцветный лишай в основном поражает подростков и молодых людей в возрасте от 10 до 30 лет, но может встречаться у лиц любой возрастной категории, включая младенцев и пожилых людей. Чаще регистрируется у населения, проживающего в регионах с жарким и влажным климатом. Нет убедительных доказательств того, что пол или какая-либо конкретная этническая группа более восприимчивы [2].
Контагиозность заболевания невысокая. Чаще развивается у людей с сопутствующей эндокринной патологией, хроническими болезнями легких и желудочно-кишечного тракта, вегетативно-сосудистыми нарушениями, иммунодефицитами различной природы и др. Разноцветный лишай относится к ВИЧ-ассоциированным заболеваниям. Возможно, имеется генетическая (мультифакториальная) предрасположенность. Вероятность развития заболевания у родственников 1 - 2-ой линии составляет 22 - 48% [3]. Триггерными факторами могут быть алиментарная недостаточность, использование гормональных контрацептивов системного действия, кортикостероидов системного действия, кортикостероидов, применяемых в дерматологии, иммунодепрессантов, а также повышенная потливость и применение продуктов для ухода за кожей на жировой или масляной основе.
1.4 Особенности кодирования заболевания или состояния (группы заболеваний или состояний) по Международной статистической классификации болезней и проблем, связанных со здоровьем
Другие поверхностные микозы (B36):
B36.0 - Разноцветный лишай.
1.5 Классификация заболевания или состояния (группы заболеваний или состояний)
Отсутствует.
1.6 Клиническая картина заболевания или состояния (группы заболеваний или состояний)
Разноцветный лишай, как правило, протекает без субъективных ощущений, у некоторых пациентов наблюдается легкий зуд. Наибольшую обеспокоенность у пациентов, обращающихся за медицинской помощью, вызывает неприятный косметический вид кожи, однако, измененная пигментация может сохраняться после лечения.
Высыпания чаще всего локализуются на коже груди, верхней части спины, плеч, задней поверхности шеи, может поражаться кожа волосистой части головы и полового члена. К атипичной локализации разноцветного лишая относятся: лицо, ушные раковины, заушные складки, кисти, голени, паховая и подмышечная области, сосок и периареолярная область. У детей заболевание нередко начинается с кожи волосистой части головы, но волосы не поражаются. Разноцветный лишай не наблюдается на ладонях, подошвах и слизистых оболочках.
Заболевание первоначально характеризуется появлением нерезко очерченных светлых или темных пятен диаметром от 3 до 5 мм, круглой или овальной формы, без воспалительных явлений. Цвет пятен варьируется (отсюда название "разноцветный") от розового до коричневого. Пятна часто бывают множественными, могут сливаться, образуя крупные очаги с полициклическими очертаниями. Иногда при осмотре крупных очагов в их центре можно определить легкую псевдоатрофию. В результате центральной инволюции очаги могут принимать кольцевидную форму.
На поверхности пятен при поскабливании определяются мелкопластинчатые чешуйки (симптом скрытого шелушения, симптом Бенье-Мещерского), похожие на отруби (отрубевидный лишай). После загара в результате усиления шелушения в очагах поражения остаются депигментированные участки кожи. Высыпания часто выглядят гиперпигментированными на более светлых типах кожи и гипопигментированными на темной или загорелой коже.
Выделяют особую форму заболевания - tinea versicolor alba, или белый отрубевидный лишай. При этом может иметь место полная депигментация при отсутствии какого-либо шелушения. Депигментация в данном случае не связана напрямую с экранирующими свойствами колоний гриба и может возникать на участках кожного покрова, не подвергавшихся солнечному излучению.
Симптомы могут усиливаться в жаркую погоду. Зачастую пациенты с разноцветным лишаем обращаются за медицинской помощью на стадии депигментированных пятен.
2. Диагностика заболевания или состояния (группы заболеваний или состояний) медицинские показания и противопоказания к применению методов диагностики
Критерии установления диагноза/состояния:
Диагноз разноцветного лишая устанавливается на основании результатов:
1) анализа анамнестических данных
2) физикального обследования с учетом клинической картины и результатов проведения йодной пробы
2) лабораторных исследований (микроскопическое исследование соскоба с кожи на грибы (дрожжевые, плесневые, дерматомицеты)),
3) инструментального обследования (люминесцентная диагностика (осмотр под лампой Вуда).
2.1 Жалобы и анамнез
См. раздел "Клиническая картина"
2.2 Физикальное обследование
См. раздел "Клиническая картина"
2.3 Лабораторные диагностические исследования
Лабораторным методом диагностики разноцветного лишая является микроскопическое исследование соскоба с кожи на грибы (дрожжевые, плесневые, дерматомицеты), с помощью которого в чешуйках кожи, полученных из очагов поражения, определяются элементы гриба.
- Рекомендуется микроскопическое исследование соскоба с кожи на грибы (дрожжевые, плесневые, дерматомицеты) пациентам с разноцветным лишаем для подтверждения диагноза заболевания [4 - 8]
Уровень убедительности рекомендаций C (уровень достоверности доказательств - 5)
Комментарии: Чешуйки кожи, полученные в результате соскоба, обрабатываются 10 - 20% раствором едкого калия (KOH). После этого проводится микроскопическое исследование чешуек, обработанных 10 - 20% раствором едкого калия (KOH) с 20-минутной экспозицией. Диагностически значимым является обнаружение элементов гриба (короткие изогнутые нити мицелия (гифы) от 2 до 4 мкм в диаметре и крупные круглые и овальные споры с двухконтурной оболочкой в виде скоплений, напоминающих гроздья винограда).
- Рекомендуется определение антител классов M, G (IgM, IgG) к вирусу иммунодефицита человека ВИЧ-1 (Human immunodeficiency virus HIV 1) в крови пациентам с разноцветным лишаем, характеризующимся атипичными проявлениями, сочетанием с другими заболеваниями кожи [9 - 13].
Уровень убедительности рекомендаций C (уровень достоверности доказательств - 5)
Комментарии: Разноцветный лишай относится к ВИЧ-ассоциированным заболеваниям. Атипичные проявления разноцветного лишая могут быть признаком ВИЧ-инфекции.
- Рекомендуется определение антител классов M, G (IgM, IgG) к вирусу иммунодефицита человека ВИЧ-2 (Human immunodeficiency virus HIV 2) в крови пациентам с разноцветным лишаем, характеризующимся атипичными проявлениями, сочетанием с другими заболеваниями кожи [9 - 13].
Уровень убедительности рекомендаций C (уровень достоверности доказательств - 5)
Комментарии: Разноцветный лишай относится к ВИЧ-ассоциированным заболеваниям. Атипичные проявления разноцветного лишая могут быть признаком ВИЧ-инфекции.
2.4 Инструментальные диагностические исследования
Инструментальным методом диагностики разноцветного лишая является люминесцентная диагностика (осмотр под лампой Вуда), основанная на способности гриба M. furfur давать характерное желтое или золотисто-бурое свечение при ультрафиолетовом облучении.
- Рекомендуется люминесцентная диагностика (осмотр под лампой Вуда) пациентам с разноцветным лишаем для подтверждения диагноза [6, 10, 14, 15].
Уровень убедительности рекомендаций C (уровень достоверности доказательств - 5)
Комментарии: Диагноз устанавливается на основании результатов по характерному желтому или золотисто-бурому свечению. Свечение в лучах лампы Вуда наблюдается в тех случаях, когда этиологическим агентом является M. furfur (около 1/3 заболевших).
2.5 Иные диагностические исследования
- Рекомендуется проведение йодной пробы пациентам с разноцветным лишаем для подтверждения диагноза заболевания [10, 16].
Уровень убедительности рекомендаций C (уровень достоверности доказательств - 5)
Комментарии: При смазывании участков 5% настойкой йода пятна разноцветного лишая окрашиваются йодом более интенсивно за счет пропитывания отрубевидных чешуек йодом.
3. Лечение, включая медикаментозную и немедикаментозную терапии, диетотерапию, обезболивание, медицинские показания и противопоказания к применению методов лечения
Пациентам с разноцветным лишаем назначается наружное лечение противогрибковыми препаратами для местного применения. Их использование следует считать предпочтительным при ограниченном поражение кожи. В случае поражения волосистой части головы удобно использование шампуня кетоконазола. При распространенном поражении кожи или неэффективности наружной терапии может назначаться системная терапия противогрибковыми препаратами системного действия [2, 10]. Обязательным условием назначения системной терапии является обнаружение возбудителя при микроскопическом исследовании. При отсутствии эффекта от лечения проводится замена противогрибкового препарата системного действия.
3.1 Консервативное лечение
- Рекомендуются противогрибковые препараты для местного применения пациентам с разноцветным лишаем [2, 10, 17]: кетоконазол 2% крем для наружного применения 1 раз в сутки до разрешения клинических проявлений [17 - 21].
Уровень убедительности рекомендаций B (уровень достоверности доказательств - 2)
Комментарии: Обычная продолжительность лечения кремом кетоконазол при отрубевидном лишае - 2 - 3 недели. Ограничений по возрасту для применения крема кетоконазол нет.
- или кетоконазол 2% шампунь 1 раз в сутки в течение 3 дней нанести на пораженные участки кожи и оставить на 5 минут, затем смыть водой [22, 23].
Уровень убедительности рекомендаций B (уровень достоверности доказательств - 2)
Комментарии: Использование шампуня удобно в случае поражения волосистой части головы. Лечение шампунем кетоконазол при разноцветном лишае может продолжаться 5 дней. Шампунь кетоконазол противопоказан в детском возрасте до 12 лет.
- или клотримазол 1% крем для наружного применения, 1% раствор для местного применения наносят 2 - 3 раза в сутки на предварительно очищенные (с применением мыла с нейтральным pH) и сухие пораженные участки кожи и аккуратно втирают [17, 23 - 26].
Уровень убедительности рекомендаций B (уровень достоверности доказательств - 2)
Комментарии: Лечение разноцветного лишая раствором клотримазол проводят не менее 1 - 3 недель. Ограничений по возрасту для применения крема и раствора клотримазол нет.
- или миконазол 2% крем для наружного применения наносят на пораженные участки, слегка втирая, 2 раза в сутки [27 - 29].
Уровень убедительности рекомендаций A (уровень достоверности доказательств - 2)
Комментарии: Лечение проводят до исчезновения симптомов и в течение последующих нескольких дней для предупреждения рецидивов (всего обычно 2 - 6 недель). Ограничений по возрасту для назначения крема миконазол нет.
- или нафтифин 1% крем для наружного применения, 1% раствор для наружного применения [23, 30 - 32]
Для взрослых пациентов Уровень убедительности рекомендаций B (уровень достоверности доказательств - 2)
Для детей Уровень убедительности рекомендаций C (уровень достоверности доказательств - 5)
Комментарии: Длительность терапии при дерматомикозах кремом и раствором нафтифин - 2 - 4 недели (при необходимости до 8 недель). В детском возрасте крем и раствор нафтифин следует использовать с осторожностью.
- или тербинафин 1% крем для наружного применения наносят 1 - 2 раза в сутки на пораженную кожу, 1% спрей для наружного применения 2 раза в сутки распыляют на пораженные участки кожи в количестве, достаточном для их тщательного увлажнения, и кроме того наносят на прилегающие участки интактной кожи [10, 32 - 36].
Уровень убедительности рекомендаций A (уровень достоверности доказательств - 1)
Комментарии: Срок терапии кремом тербинафин составляет в среднем 2 недели, раствором тербинафин - 1 неделя. Применение у детей возможно согласно режиму дозирования. Противопоказанием для назначения крема тербинафин является детский возраст до 12 лет. Противопоказанием для назначения спрея тербинафин является детский возраст до 18 лет, или
- #оксиконазол 1% крем для наружного применения наносят тонким слоем на пораженные участки 2 раза в сутки [37].
Уровень убедительности рекомендаций A (уровень достоверности доказательств - 2)
Комментарии: Продолжительность курса лечения кремом оксиконазол при разноцветном лишае - 2 недели. Противопоказанием для назначения крема оксиконазол является детский возраст до 8 лет.
- или сертаконазол 2% крем для наружного применения наносить на пораженные участки кожи 2 раза в сутки, захватывая примерно 1 см поверхности здоровой кожи [38 - 40]
Уровень убедительности рекомендаций C (уровень достоверности доказательств - 5)
Комментарии: Как правило, симптомы заболевания исчезают через 2 - 4 недели, но рекомендуемая длительность лечения составляет 4 недели. Данных о применении крема сертаконазола у детей нет.
- Рекомендуются противогрибковые препараты для местного применения пациентам с отрубевидным лишаем с поражением кожи волосистой части головы для наружной терапии:
кетоконазол 2% шампунь 1 раз в сутки в течение 3 дней нанести на пораженные участки кожи волосистой части головы и оставить на 5 минут, затем смыть водой [10, 40].
Уровень убедительности рекомендаций C (уровень достоверности доказательств - 5)
Комментарии: Лечение шампунем кетоконазол при разноцветном лишае может продолжаться 5 дней. Шампунь кетоконазол противопоказан в детском возрасте до 12 лет.
- Рекомендуются противогрибковые препараты системного действия пациентам с разноцветным лишаем при распространенных высыпаниях, а также в случае неэффективности наружной терапии при ограниченном поражении кожи или с частыми рецидивами [2, 10]:
итраконазол 200 мг перорально 1 раз в сутки ежедневно в течение 1 недели [32, 41, 43, 40 - 42].
Уровень убедительности рекомендаций A (уровень достоверности доказательств - 2)
Комментарии: При сохранении единичных высыпаний после 2-недельного перерыва следует провести повторный курс лечения в той же дозе. Противопоказанием для назначения итраконазола является детский возраст до 3 лет.
- или #итраконазол 100 мг перорально 1 раз в сутки ежедневно после еды в течение 14 дней [43]
Уровень убедительности рекомендаций C (уровень достоверности доказательств - 5)
Комментарии: Через 2 недели лечения #итраконазолом в дозе 100 мг в сутки излечение отмечено у 66,7% пациентов с разноцветным лишаем [44]. Противопоказанием для назначения итраконазола является детский возраст до 3 лет.
- или кетоконазол [17, 23, 32, 45 - 47].
Уровень убедительности рекомендаций A (уровень достоверности доказательств - 2)
Комментарии: Согласно инструкции по применению лекарственного препарата для медицинского применения - для взрослых пациентов и детей с массой тела более 30 кг - 200 мг перорально 1 раз в сутки ежедневно в течение 2 - 5 недель 36. Противопоказанием для назначения кетоконазола в форме таблеток является детский возраст до 3 лет.
- или флуконазол** взрослым и детям 300 мг перорально 1 раз в неделю в течение 2 - 3 недель или 150 мг 1 раз в неделю перорально в течение 4 недель [6, 47 - 52].
Уровень убедительности рекомендаций B (уровень достоверности доказательств - 2)
Комментарии: Противопоказанием для назначения флуконазола** является детский возраст до 3 лет.
3.2 Хирургическое лечение
Не применяется.
3.3 Иное лечение
Диетотерапия не применяется.
Обезболивание не применяется.
4. Медицинская реабилитация и санаторно-курортное лечение, медицинские показания и противопоказания к применению методов медицинской реабилитации, в том числе основанных на использовании природных лечебных факторов
Не применяется.
5. Профилактика и диспансерное наблюдение, медицинские показания и противопоказания к применению методов профилактики
- Рекомендуется пациентам с разноцветным лишаем, предрасположенным к рецидивам заболевания, в целях профилактики рецидива:
#итраконазол 400 мг один раз в месяц в течение 6 месяцев (Противопоказанием для назначения итраконазола является детский возраст до 3 лет.) [53].
Уровень убедительности рекомендаций B (уровень достоверности доказательств - 2)
Комментарии: Восстановление нормального внешнего вида кожи, несмотря на успешное лечение, может потребовать нескольких месяцев, особенно в случае наличия гипо(гипер)пигментированных участков. Важным критерием излечения является отрицательный результат микроскопического исследования.
6. Организация оказания медицинской помощи
Первичная специализированная медико-санитарная помощь пациентам с разноцветным лишаем оказывается амбулаторно врачом-дерматовенерологом.
Показания для госпитализации в медицинскую организацию отсутствуют.
7. Дополнительная информация (в том числе факторы, влияющие на исход заболевания или состояния)
Следует избегать воздействия солнечных лучей, так как это может ухудшить цветовой контраст в связи с тем, что пораженная кожа не сможет загореть. В дальнейшем пораженная кожа возобновляет нормальное производство пигмента.
Критерии оценки качества медицинской помощи
N
Критерии качества
Оценка выполнения (да/нет)
1.
Выполнено микроскопическое исследование соскоба с кожи на грибы (дрожжевые, плесневые, дерматомицеты)
Да/нет
2.
Выполнена люминесцентная диагностика (осмотр под лампой Вуда)
Да/нет
3.
Проведена терапия противогрибковыми препаратами для местного применения или противогрибковыми препаратами системного действия
Да/нет
Список литературы
1. Gaitanis G., Magiatis P., Hantschke M. et al. The Malassezia genus in skin and systemic diseases. Clin Microbiol Rev. 2012; 25 (1): 106 - 141. doi: 10.1128/CMR.00021-11.
2. Gupta A.K., Foley K.A. Antifungal treatment for pityriasis versicolor. J Fungi (Basel). 2015; 1 (1): 13 - 29. doi: 10.3390/jof1010013.
3. He S.M., Du W.D., Yang S. et al. The genetic epidemiology of tinea versicolor in China. Mycoses. 2008; 51 (1): 55 - 62. doi: 10.1111/j.1439-0507.2007.01437.x.
4. Медицинские лабораторные технологии: Руководство по клинической лабораторной диагностике в 2 т. Том 2. Под ред. А.И. Карпищенко. ГЭОТАР-Медиа - 792 с. (страница 577).
5. Сергеев А.Ю., Сергеев Ю.В. Грибковые инфекции: Руководство для врачей. - М.: Бином, 2008. - 480 с.
6. Gupta AK, Batra R, Bluhm R, Faergemann J. Pityriasis versicolor. Dermatol Clin. 2003; 21 (3): 413 - 429, v - vi. doi: 10.1016/s0733-8635(03)00039-1.
7. Renati S., Cukras A., Bigby M. Pityriasis versicolor. BMJ. 2015 Apr 7; 350: h1394. doi: 10.1136/bmj.h1394.
8. Rivard S.C. Pityriasis versicolor: avoiding pitfalls in disease diagnosis and therapy. Mil Med. 2013; 178 (8): 904 - 906. doi: 10.7205/MILMED-D-13-00057.
9. Moya-Salazar J,
R, Rojas-Zumaran V, Quispe WC. Fungal infections in HIV-positive Peruvian patients: Could the Venezuelan migration cause a health warning related-infectious diseases? J Infectiology. 2019; 2 (2): 3 - 10.
10. Галлямова Ю.А. Отрубевидный лишай. Лечащий врач. 2010; 5: 38 - 41.
11. Aly R, Berger T. Common superficial fungal infections in patients with AIDS. Clin Infect Dis. 1996 May; 22 Suppl 2: S128 - 32. doi: 10.1093/clinids/22.supplement_2.s128.
12. Корнишева В.Г., Могилева Е.Ю. Микозы при ВИЧ-инфекции. Обзор литературы. Проблемы медицинской микологии. 2013; 15 (4): 10 - 19.
13. Нагибина М.В., Мартынова Н.Н., Преснякова О.А. и др. Особенности клиники и лечения поражений кожи при ВИЧ-инфекции. Лечащий врач. 2015; 2: 83.
14. Asawanonda P., Taylor C.R. Wood's light in dermatology. Int J Dermatol. 1999; 38(11): 801 - 807.
15. Ponka D., Baddar F. Wood lamp examination. Can Fam Physician. 2012; 58 (9): 976. PMID: 22972730.
16. Keddie F. Clinical signs in tinea versicolor. Arch Dermatol. 1963; 87: 641 - 642. doi: 10.1001/archderm.1963.01590170099017.
17. Степанова Ж.В. Микозы гладкой кожи. Consilium Medicum. 2000; 2 (5): 199 - 202.
18. Balwada R.P., Jain V.K., Dayal S. A double-blind comparison of 2% ketoconazole and 1% clotrimazole in the treatment of pityriasis versicolor. Indian J Dermatol Venereol Leprol. 1996; 62 (5): 298 - 300. PMID: 20948094.
19. Savin R.C., Horwitz S.N. Double-blind comparison of 2% ketoconazole cream and placebo in the treatment of tinea versicolor. J Am Acad Dermatol. 1986; 15 (3): 500 - 503. doi: 10.1016/s0190-9622(86)70200-4.
20. Goodless D.R., Ramos-Caro F.A., Flowers F.P. Ketoconazole in the treatment of pityriasis versicolor: international review of clinical trials. DICP. 1991; 25 (4): 395 - 398. doi: 10.1177/106002809102500411.
21. Sarkar S., Sengupta D., Basak S. et al. Comparative assessment of the efficacy of topical ketoconazole and topical luliconazole in cases of pityriasis versicolor at a tertiary care hospital in eastern India: A prospective, open, randomized controlled trial. Indian Dermatol Online J. 2016; 7 (4): 335 - 336. doi: 10.4103/2229-5178.185471.
22. Lange D.S., Richards H.M., Guarnieri J. et al. Ketoconazole 2% shampoo in the treatment of tinea versicolor: a multicenter, randomized, double-blind, placebo-controlled trial. J Am Acad Dermatol. 1998; 39 (6): 944 - 950. doi: 10.1016/s0190-9622(98)70267-1.
23. Дерматовенерология. Национальное руководство/Под ред. Ю.К. Скрипкина, Ю.С. Бутова, О.Л. Иванова. - М.: ГЭОТАР-Медиа, 2013. - 1024 с.
24. el-Zawahry M, Moawad MK, Soliman M. Topical treatment of dermatomycoses with Canesten cream, a new antimycotic compound. Mykosen. 1973 Nov 1; 16(11): 363 - 5. doi: 10.1111/j.1439-0507.1973.tb04072.x.
25. Clayton R., Du Vivier A., Savage M. Double-blind trial of 1% clotrimazole cream and Whitfield ointment in the treatment of pityriasis versicolor. Arch Dermatol. 1977; 113 (6): 849 - 850. doi: 10.1001/archderm.1977.01640060145029.
26. Spiekermann P.H., Young M.D. Clinical evaluation of clotrimazole. A broad-spectrum antifungal agent. Arch Dermatol. 1976; 112 (3): 350 - 352. doi: 10.1001/archderm.1976.01630270030007.
27. Van Cutsem J, Reyntjens A. Miconazole treatment of pityriasis versicolor a review. Mykosen. 1978; 21 (3): 87 - 91. doi: 10.1111/j.1439-0507.1978.tb01618.x.
28. Tanenbaum L., Anderson C., Rosenberg M.J., Akers W. 1% sulconazole cream v 2% miconazole cream in the treatment of tinea versicolor. A double-blind, multicenter study. Arch Dermatol. 1984; 120 (2): 216 - 219. PMID: 6364994.
29. Fredriksson T. Treatment of dermatomycoses with topical tioconazole and miconazole. Dermatologica. 1983; 166 Suppl 1: 14 - 19. doi: 10.1159/000249910.
30. Потекаев Н.Н., Новиков А.Г. Разноцветный лишай. Современный взгляд на старую проблему. Российский журнал кожных и венерических болезней. 2004; 2: 42 - 45.
31. Котрехова Л.П., Вашкевич А.А., Цурупа Е.Н., Резцова П.А. Раствор и крем нафтифина гидрохлорида в терапии отрубевидного лишая. Вестник дерматологии и венерологии. 2016; 2: 103 - 109.
32. Дерматовенерология. Чеботарев В.В., Тамразова О.Б., Чеботарева Н.В., Одинец А.В. М.: ГЭОТАР-Медиа, 2013. - 584 с.
33. Aste N., Pau M., Pinna A.L. et al. Clinical efficacy and tolerability of terbinafine in patients with pityriasis versicolor. Mycoses. 1991; 34 (7-8): 353 - 357. doi: 10.1111/j.1439-0507.1991.tb00676.x.
34. Faergemann J., Hersle K., Nordin P. Pityriasis versicolor: clinical experience with Lamisil cream and Lamisil DermGel. Dermatology. 1997; 194 Suppl 1: 19 - 21. doi: 10.1159/000246178.
35. Rad F., Nik-Khoo B., Yaghmaee R., Gharibi F. Terbinafin 1% cream and ketoconazole 2% cream in the treatment of pityriasis versicolor: A randomized comparative clinical trial. Pak J Med Sci. 2014; 30 (6): 1273 - 1276. doi: 10.12669/pjms.306.5509.
36. Котрехова Л.П., Васильева Н.В., Разнатовский К.И., Пиотровская И.В. Клиническая эффективность и безопасность тербинафина (ламизил спрей, ламизил дермгель) в лечении отрубевидного лишая. Клиническая дерматология и венерология. 2007; 3: 35 - 38.
37. Gip L. Comparison of oxiconazole (Ro 13-8996) and econazole in dermatomycoses. Mykosen. 1984; 27 (6): 295, 298 - 302. doi: 10.1111/j.1439-0507.1984.tb02033.x.
38. Nasarre J, Umbert P, Herrero E et al. Therapeutic efficacy and safety of the new antimycotic sertaconazole in the treatment of Pityriasis versicolor. Arzneimittelforschung. 1992; 42(5A): 764 - 767.
39. Tatavarthi L, Ramachandra B, Subba RD, Srinivasulu G. Clinical evaluation of efficacy of sertaconazole 2% cream in treatment of Pityriasis versicolor and a comparision with that of clotrimazole 1% cream. J Evol Med Dent Sci. 2015; 4 (27): 4668 - 4675. DOI: 10.14260/jemds/2015/675.
40. Croxtall JD, Plosker GL. Sertaconazole: a review of its use in the management of superficial mycoses in dermatology and gynaecology. Drugs. 2009; 69 (3): 339 - 359. doi: 10.2165/00003495-200969030-00009.
41. Hickman J.G. A double-blind, randomized, placebo-controlled evaluation of short-term treatment with oral itraconazole in patients with tinea versicolor. J Am Acad Dermatol. 1996; 34 (5 Pt 1): 785 - 787. doi: 10.1016/s0190-9622(96)90014-6.
42. Roseeuw D, Willemsen M, Kint RT, Peremans W, Mertens RL, Van Cutsem J. Itraconazole in the treatment of superficial mycoses--a double-blind study vs. placebo. Clin Exp Dermatol. 1990 Mar; 15(2): 101 - 4. doi: 10.1111/j.1365-2230.1990.tb02041.x.
43. Delescluse J. Itraconazole in tinea versicolor: a review. J Am Acad Dermatol. 1990 Sep; 23(3 Pt 2): 551 - 4. doi: 10.1016/0190-9622(90)70252-d.
44. Faergemann J. Treatment of pityriasis versicolor with itraconazole: a double-blind placebo controlled study. Mycoses. 1988; 31 (7): 377 - 379. doi: 10.1111/j.1439-0507.1988.tb04435.x.
45. Savin R.C. Systemic ketoconazole in tinea versicolor: a double-blind evaluation and 1-year follow-up. J Am Acad Dermatol. 1984; 10 (5 Pt 1): 824 - 830. doi: 10.1016/s0190-9622(84)70098-3.
46. Goodless DR, Ramos-Caro FA, Flowers FP. Ketoconazole in the treatment of pityriasis versicolor: international review of clinical trials. DICP. 1991; 25 (4): 395 - 398. doi: 10.1177/106002809102500411.
47. Urcuyo FG, Zaias N. The successful treatment of pityriasis versicolor by systemic ketoconazole. J Am Acad Dermatol. 1982 Jan; 6(1): 24 - 5. doi: 10.1016/s0190-9622(82)80198-9.
48. Farschian M., Yaghoobi R., Samadi K. Fluconazole versus ketoconazole in the treatment of tinea versicolor. J Dermatolog Treat. 2002; 13 (2): 73 - 76. doi: 10.1080/095466302317584421.
49. Amer MA., Egyptian Fluconazole Study Group. Fluconazole in the treatment of tinea versicolor. Int J Dermatol. 1997;36 (12): 940 - 942. doi: 10.1046/j.1365-4362.1997.00213.x.
50. Yazdanpanah MJ, Azizi H, Suizi B. Comparison between fluconazole and ketoconazole effectivity in the treatment of pityriasis versicolor. Mycoses. 2007 Jul; 50(4): 311 - 3. doi: 10.1111/j.1439-0507.2007.01361.x.
51.
M, Durdu M,
HR. Oral fluconazole in the treatment of tinea versicolor. J Dermatol. 2005 Jan; 32(1): 19 - 21. doi: 10.1111/j.1346-8138.2005.tb00707.x.
52. Bhogal CS, Singal A, Baruah MC. Comparative efficacy of ketoconazole and fluconazole in the treatment of pityriasis versicolor: a one year follow-up study. J Dermatol. 2001; 28 (10): 535 - 539. doi: 10.1111/j.1346-8138.2001.tb00026.x.
53. Faergemann J., Gupta A.K., Al Mofadi A. et al. Efficacy of itraconazole in the prophylactic treatment of pityriasis (tinea) versicolor. Arch Dermatol. 2002; 138 (1): 69 - 73. doi: 10.1001/archderm.138.1.69.
Приложение А1
СОСТАВ
РАБОЧЕЙ ГРУППЫ ПО РАЗРАБОТКЕ И ПЕРЕСМОТРУ
КЛИНИЧЕСКИХ РЕКОМЕНДАЦИЙ
1. Кубанов Алексей Алексеевич - академик РАН, доктор медицинских наук, профессор, Президент Российского общества дерматовенерологов и косметологов.
2. Еремина Мария Геннадьевна - кандидат медицинских наук, доцент, член Российского общества дерматовенерологов и косметологов.
3. Моррисон Анна Витальевна - кандидат медицинских наук, доцент, член Российского общества дерматовенерологов и косметологов.
4. Сидоренко Ольга Анатольевна - доктор медицинских наук, профессор, член Российского общества дерматовенерологов и косметологов.
5. Степанова Ольга Викторовна - врач-дерматовенеролог, член Российского общества дерматовенерологов и косметологов.
6. Тлиш Марина Моссовна - доктор медицинских наук, профессор, член Российского общества дерматовенерологов и косметологов.
7. Чикин Вадим Викторович - доктор медицинских наук, член Российского общества дерматовенерологов и косметологов.
Конфликт интересов: авторы заявляют об отсутствии конфликта интересов.
Приложение А2
МЕТОДОЛОГИЯ РАЗРАБОТКИ КЛИНИЧЕСКИХ РЕКОМЕНДАЦИЙ
Целевая аудитория данных клинических рекомендаций:
1. Врачи-специалисты: врачи-дерматовенерологи.
2. Ординаторы и слушатели циклов повышения квалификации по указанной специальности.
Таблица 1. Шкала оценки уровней достоверности доказательств (УДД) для методов диагностики (диагностических вмешательств)
УДД
Расшифровка
1
Систематические обзоры исследований с контролем референсным методом или систематический обзор рандомизированных клинических исследований с применением метаанализа
2
Отдельные исследования с контролем референсным методом или отдельные рандомизированные клинические исследования и систематические обзоры исследований любого дизайна, за исключением рандомизированных клинических исследований, с применением метаанализа
3
Исследования без последовательного контроля референсным методом или исследования с референсным методом, не являющимся независимым от исследуемого метода или нерандомизированные сравнительные исследования, в том числе когортные исследования
4
Несравнительные исследования, описание клинического случая
5
Имеется лишь обоснование механизма действия или мнение экспертов
Таблица 2. Шкала оценки уровней достоверности доказательств (УДД) для методов профилактики, лечения и реабилитации (профилактических, лечебных, реабилитационных вмешательств)
УДД
Расшифровка
1
Систематический обзор РКИ с применением метаанализа
2
Отдельные РКИ и систематические обзоры исследований любого дизайна, за исключением РКИ, с применением метаанализа
3
Нерандомизированные сравнительные исследования, в т.ч. когортные исследования
4
Несравнительные исследования, описание клинического случая или серии случаев, исследования "случай-контроль"
5
Имеется лишь обоснование механизма действия вмешательства (доклинические исследования) или мнение экспертов
Таблица 3. Шкала оценки уровней убедительности рекомендаций (УУР) для методов профилактики, диагностики, лечения и реабилитации (профилактических, диагностических, лечебных, реабилитационных вмешательств)
УУР
Расшифровка
A
Сильная рекомендация (все рассматриваемые критерии эффективности (исходы) являются важными, все исследования имеют высокое или удовлетворительное методологическое качество, их выводы по интересующим исходам являются согласованными)
B
Условная рекомендация (не все рассматриваемые критерии эффективности (исходы) являются важными, не все исследования имеют высокое или удовлетворительное методологическое качество и/или их выводы по интересующим исходам не являются согласованными)
C
Слабая рекомендация (отсутствие доказательств надлежащего качества (все рассматриваемые критерии эффективности (исходы) являются неважными, все исследования имеют низкое методологическое качество и их выводы по интересующим исходам не являются согласованными)
Порядок обновления клинических рекомендаций.
Механизм обновления клинических рекомендаций предусматривает их систематическую актуализацию - не реже чем один раз в три года, а также при появлении новых данных с позиции доказательной медицины по вопросам диагностики, лечения, профилактики и реабилитации конкретных заболеваний, наличии обоснованных дополнений/замечаний к ранее утвержденным КР, но не чаще 1 раза в 6 месяцев.
Приложение А3
СПРАВОЧНЫЕ МАТЕРИАЛЫ,
ВКЛЮЧАЯ СООТВЕТСТВИЕ ПОКАЗАНИЙ К ПРИМЕНЕНИЮ
И ПРОТИВОПОКАЗАНИЙ, СПОСОБОВ ПРИМЕНЕНИЯ И ДОЗ ЛЕКАРСТВЕННЫХ
ПРЕПАРАТОВ, ИНСТРУКЦИИ ПО ПРИМЕНЕНИЮ
ЛЕКАРСТВЕННОГО ПРЕПАРАТА
Данные клинические рекомендации разработаны с учетом следующих нормативно-правовых документов:
1. Порядок оказания медицинской помощи по профилю "дерматовенерология", утвержденный Приказом Министерства здравоохранения Российской Федерации N 924н от 15 ноября 2012 г.
Приложение Б
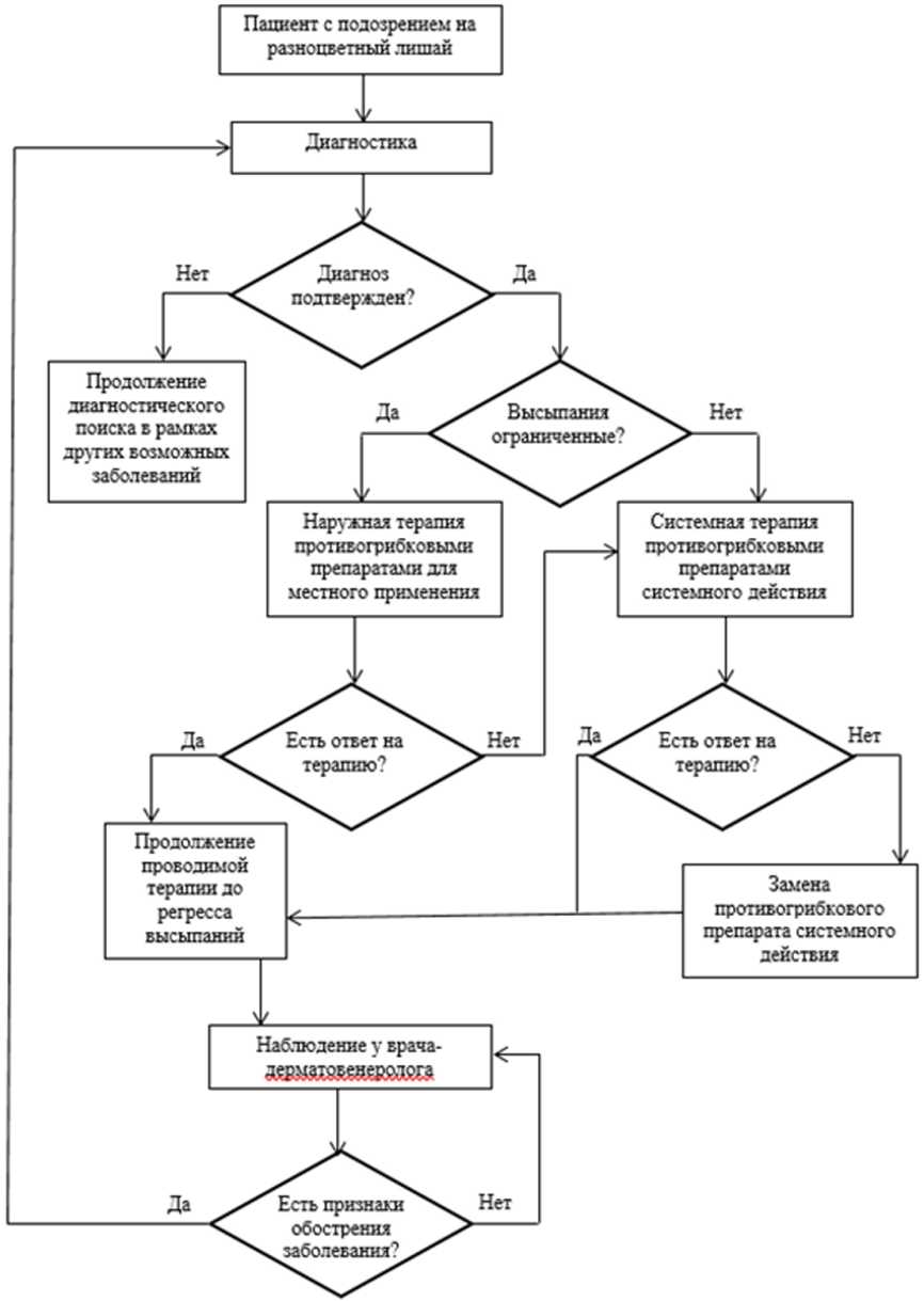
АЛГОРИТМЫ ДЕЙСТВИЙ ВРАЧА

Приложение В
ИНФОРМАЦИЯ ДЛЯ ПАЦИЕНТА
Восстановление нормального внешнего вида кожи, несмотря на успешное лечение, может потребовать нескольких месяцев, особенно в случае наличия гипо(гипер)пигментированных участков.
Следует также проводить обследование и лечение членам семьи, если у них выявлено заболевание.
Приложение Г1 - ГN
ШКАЛЫ ОЦЕНКИ, ВОПРОСНИКИ И ДРУГИЕ ОЦЕНОЧНЫЕ ИНСТРУМЕНТЫ
СОСТОЯНИЯ ПАЦИЕНТА, ПРИВЕДЕННЫЕ В КЛИНИЧЕСКИХ РЕКОМЕНДАЦИЯХ
Специальные для разноцветного лишая шкалы оценки, индексы, вопросники при обследовании пациентов с разноцветным лишаем не применяются.